The Digital Divide of Know-How and Use of Digital Technologies in Higher Education: The Case of a College in Latin America in the COVID-19 Era
Abstract
1. Introduction
2. Literature Review: The Digital Divide
2.1. Background on Understanding the Third Level of the Digital Divide: Relearn to Learn
2.2. Inequalities in the Use (Know-How) of Digital Tools in the COVID-19 Era
3. The Current Study
3.1. Research Questions
- Q1
- What visions do Latin American university students have of digital inequalities during the COVID-19 pandemic confinement and what role do demographic variables such as gender, socio-economic status (SSE), or employment status play in these visions?
- Q2
- What causal and mediating role do digital and demographic variables play in digital inequalities among Latin American university students during the period of confinement enacted to reduce the spread of COVID-19?
3.2. Objective and Hypothesis
4. Materials and Methods
4.1. Participants
4.2. Instrument
4.3. Procedure
5. Results
5.1. DTS Validation
5.1.1. Exploratory Factor Analysis (EFA)
5.1.2. Confirmatory Factorial Analysis (CFA)
5.2. Univariate and Multivariate Analysis
5.2.1. Univariate Analyses
5.2.2. Multivariate Analyses (GLM)
Gender
Stratum
Employment Status
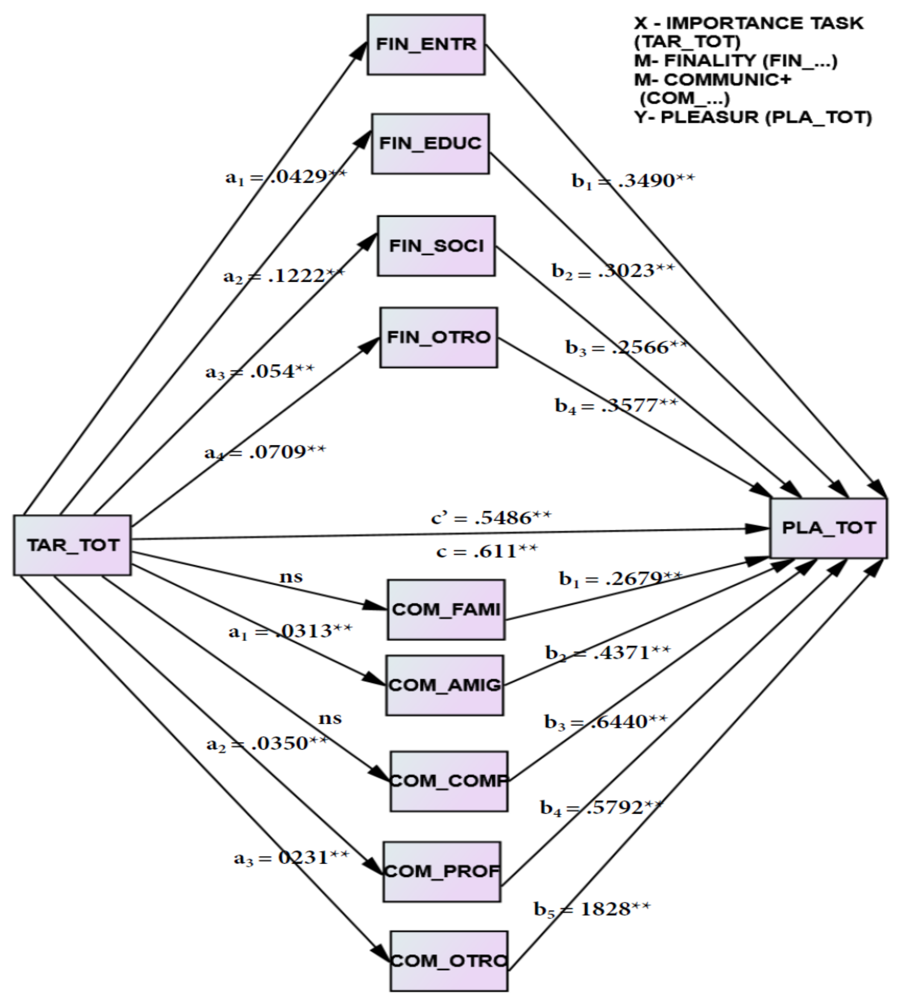
5.3. Mediational Causal Models
5.3.1. Causal Relevance of Purpose of Digital Activities as a Mediator
5.3.2. Causal Relevance of Who Communicates with Digital Activities as Mediator
6. Discussion
7. Conclusions
Supplementary Materials
Author Contributions
Funding
Institutional Review Board Statement
Informed Consent Statement
Data Availability Statement
Conflicts of Interest
References
- Cucinotta, D.; Vanelli, M. Who Declares COVID-19 a Pandemic? Acta Bio. Med. Atenei Parm. 2020, 91, 157–160. [Google Scholar] [CrossRef]
- Joaquín, J.J.B.; Biana, H.T.; Dacela, M.A. The Philippine Higher Education Sector in the Time of COVID-19. Front. Educ. 2020, 5, 576371. [Google Scholar] [CrossRef]
- Wang, D.; Hu, B.; Hu, C.; Zhu, F.; Liu, X.; Zhang, J.; Wang, B.; Xiang, H.; Cheng, Z.; Xiong, Y.; et al. Clinical characteristics of 138 hospitalized patients with 2019 novel coronavirus–infected pneumonia in Wuhan, China. JAMA 2020, 323, 1061–1069. [Google Scholar] [CrossRef] [PubMed]
- Zurlo, M.C.; Cattaneo, M.F.; Vallone, F. COVID-19 Student Stress Questionnaire: Development and validation of a questionnaire to evaluate student’s stressors related to the coronavirus pandemic lockdown. Front. Psychol. 2020, 22, 2892. [Google Scholar] [CrossRef]
- Sanz, I.; Sáinz, J.; Capilla, A. Efectos de la Crisis del Coronavirus en la Educación; Organización de Estados Iberoamericanos para la Educación, la Ciencia y la Cultura (OEI): Madrid, Spain, 2020. [Google Scholar]
- Burns, D.; Dagnall, N.; Holt, M. Assessing the impact of the COVID-19 Pandemic on student wellbeing at universities in the United Kingdom: A conceptual analysis. Front. Educ. 2020, 5, 204. [Google Scholar] [CrossRef]
- UNESCO IESALC. COVID-19 y Educación Superior: De los Efectos Inmediatos al día Después. Análisis de Impactos, Respuestas Políticas y Recomendaciones; Instituto Internacional de la UNESCO para la Educación Superior en América Latina y el Caribe (IESALC): Caracas, Venezuela, 2020. [Google Scholar]
- Expósito, E.; Marsolier, R. Virtualidad y educación en tiempos de COVID-19. Un estudio empírico en Argentina. Educ. Humanismo 2020, 22, 1–22. [Google Scholar] [CrossRef]
- Beaunoyer, E.; Dupere, S.; Guiton, M.J. COVID-19 and digital inequalities: Reciprocal impacts and mitigation strategies. Comput. Hum. Behav. 2020, 111, 106424. [Google Scholar] [CrossRef]
- Díez, E.J.; Gajardo, K. Educar y evaluar en tiempos de coronavirus: La situación en España. Multidiscip. J. Educ. Res. 2020, 10, 102–134. [Google Scholar] [CrossRef]
- Blackman, A.; Ibáñez, A.M.; Izquierdo, A.; Keefer, P.; Moreira, M.M.; Schady, N.; Serebrisky, T. La Política Pública Frente al COVID-19: Recomendaciones Para América Latina y el Caribe; Banco Interamericano de Desarrollo: Washington, DC, USA, 2020. [Google Scholar]
- Gonzales, A.L. Disadvantaged minorities’ use of the Internet to expand their social networks. Commun. Res. 2017, 44, 467–486. [Google Scholar] [CrossRef]
- Manca, S. Snapping, pinning, liking or texting: Investigating social media in higher education beyond Facebook. Internet High. Educ. 2020, 44, 100707. [Google Scholar] [CrossRef]
- Fernández Enguita, M. Una Pandemia Imprevisible ha Traído la Brecha Previsible. Cuaderno de Campo. 2020. Available online: https://blog.enguita.info/ (accessed on 30 March 2021).
- Paredes-Chacín, A.J.; Inciarte, A.; Walles-Peñaloza, D. Educación superior e investigación en Latinoamérica: Transición al uso de tecnologías digitales por COVID-19. Rev. Cienc. Soc. 2020, 26, 98–117. [Google Scholar] [CrossRef]
- Varguillas, C.S.; Mancero, P.C.B. Virtualidad como herramienta de apoyo a la presencialidad: Análisis desde la mirada estudiantil. Rev. Cienc. Soc. 2020, 26, 219–232. [Google Scholar]
- Cabero, J.; Ruíz-Palmero, J. Las tecnologías de la información y comunicación para la inclusión: Reformulando la brecha digital. Int. J. Educ. Res. Innov. 2018, 9, 16–30. [Google Scholar]
- Bouton, E.; Tal, S.B.; Asterhan, C.S. Students, social network technology and learning in higher education: Visions of collaborative knowledge construction vs. the reality of knowledge sharing. Internet High. Educ. 2021, 49, 100787. [Google Scholar] [CrossRef]
- Pearce, K.E.; Rice, R.E. Somewhat separate and unequal: Digital divides, social networking sites, and capital-enhancing activities. Soc. Media Soc. 2017, 3, 2056305117716272. [Google Scholar] [CrossRef]
- Puckett, C. Digital Adaptability: A new measure for digital inequality research. Soc. Sci. Comput. Rev. 2020, 0894439320926087. [Google Scholar] [CrossRef]
- Van Dijk, J. The Digital Divide; Polity Press: Cambridge, UK, 2020. [Google Scholar]
- Cisneros, V. Las tecnologías de la comunicación. ¿Incorporación/exclusión educativa en Guanajuato? Rev. Iberoam. Para Investig. Desarro. Educ. 2017, 7, 325–344. [Google Scholar] [CrossRef][Green Version]
- Rodicio-García, M.L.; Ríos-de-Deus, M.P.; Mosquera-González, M.J.; Penado Abilleira, M. La Brecha Digital en Estudiantes Españoles ante la Crisis de la COVID-19. Rev. Int. Educ. Justicia Soc. 2020, 9, 103–125. [Google Scholar] [CrossRef]
- Ragnedda, M. The Third Digital Divide: A Weberian Approach to Digital Inequalities; Routledge: New York, NY, USA, 2017. [Google Scholar]
- Van Deursen, A.J.A.M.; Helsper, E.J. The third-level digital divide: Who benefits most from being online? Stud. Media Commun. 2015, 10, 29–53. [Google Scholar]
- Hilliger, I.; Ortiz-Rojas, M.; Pesántez-Cabrera, P.; Scheihing, E.; Tsai, Y.-S.; Muñoz-Merino, P.J.; Broos, T.; Whitelock-Wainwright, A.; Pérez-Sanagustín, M. Identifying needs for learning analytics adoption in Latin American universities: A mixed-methods approach. Internet High. Educ. 2020, 45, 100726. [Google Scholar] [CrossRef]
- García-Martín, J.; García-Sánchez, J.N. Use of Facebook, Tuenti, Twitter and Myspace among Young Spanish people. Behav. Inf. Technol. 2015, 34, 685–703. [Google Scholar] [CrossRef]
- Noroozi, O.; Dehghanzadeh, H.; Talaee, E. A systematic review on the impacts of game-based learning on argumentation skills. Entertain. Comput. 2020, 35, 100369. [Google Scholar] [CrossRef]
- Bernecker, K.; Ninaus, M. No Pain, no Gain? Investigating motivational mechanisms of game elements in cognitive tasks. Comput. Hum. Behav. 2021, 114, 106542. [Google Scholar] [CrossRef]
- Zainuddin, Z.; Chu, S.K.W.; Shujahat, M. The impact of gamification on learning and instruction: A systematic review of empirical evidence. Educ. Res. Rev. 2020, 30, 100326. [Google Scholar] [CrossRef]
- Zainuddin, Z.; Shujahat, M.; Haruna, H.; Chu, S.K.W. The role of gamified e-quizzes on student learning and engagement: An interactive gamification solution for a formative assessment system. Comput. Educ. 2020, 145, 103729. [Google Scholar] [CrossRef]
- Laconi, S.; Urbán, R.; Kaliszewska-Czeremska, K.; Kuss, D.J.; Gnisci, A.; Sergi, I.; Barke, A.; Jeromin, F.; Groth, J.; Gamez-Guadix, M.; et al. Psychometric Evaluation of the Nine-Item Problematic Internet Use Questionnaire (PIUQ-9) in Nine European Samples of Internet Users. Front. Psychiatry 2019, 10, 136. [Google Scholar] [CrossRef]
- Yu, C.; Xie, Q.; Lin, S.; Liang, Y.; Wang, G.; Nie, Y.; Wang, J.; Longobardi, C. Cyberbullying Victimization and Non-suicidal Self-Injurious Behavior Among Chinese Adolescents: School Engagement as a Mediator and Sensation Seeking as a Moderator. Front. Psychol. 2020, 11, 572521. [Google Scholar] [CrossRef]
- Paino, M.; Ordóñez-Camblor, N.; Fonseca-Pedrero, E.; García-Álvarez, L.; Pizarro-Ruiz, J.P. Development and Validation of an Instrument for the Detection of Early Traumatic Experiences (ExpTra-S) in Patients with Psychosis. Front. Psychol. 2020, 11, 528213. [Google Scholar] [CrossRef]
- Nguyen, M.H.; Gruber, J.; Fuchs, J.; Marler, W.; Hunsaker, A.; Hargittai, E. Changes in digital communication during the COVID-19 Global Pandemic: Implicatins for digital inequality and future research. Soc. Media Soc. 2020, 6, 2056305120948255. [Google Scholar] [CrossRef]
- Hargittai, E.; Nguyen, M.H.; Fuchs, J.; Gruber, J.; Marler, W.; Hunsaker, A.; Karaoglu, G. From zero to a national data set in 2 weeks: Reflections on a COVID-19 collaborative survey project. Soc. Media Soc. 2020, 6, 2056305120948196. [Google Scholar] [CrossRef]
- García-Martín, J.; García-Martín, S. Uso de herramientas digitales para la docencia durante la pandemia COVID-19. Rev. Española Educ. Comp. 2021, 38, 151–173. [Google Scholar] [CrossRef]
- Navarro-Hudiel, S. Trends in the use of resources and tools of educational tecnhnology in university education in the face of the COVID-19 pandemic. Rev. Cienc. Tecnol. Higo. 2020, 10, 111–122. [Google Scholar] [CrossRef]
- Sánchez, M.; Martínez, A.M.; Torres, R.; de Agüero, M.; Hernández, A.K.; Benavides, M.A.; Rendón, V.J.; Vergara, J. Retos educativos durante la pandemia de COVID-19: Una encuesta a profesores de la UNAM. Rev. Digit. Univ. 2020, 21, 1–24. [Google Scholar] [CrossRef]
- Ahorsu, D.K.; Lin, C.Y.; Imani, V.; Saffari, M.; Griffiths, M.D.; Pakpour, A.H. 2020. The fear of COVID-19 scale: Development and initial validation. Int. J. Ment. Health Addict. 2021, 67, 46–53. [Google Scholar] [CrossRef]
- Lee, S.A. Coronavirus Anxiety Scale: A brief mental health screener for COVID-19 related anxiety. Death Stud. 2020, 44, 393–401. [Google Scholar] [CrossRef]
- Soraci, P.; Ferrari, A.; Abbiati, F.A.; Del Fante, E.; De Pace, R.; Urso, A.; Griffiths, M.D. Validation and psychometric evaluation of the Italian version of the Fear of COVID-19 Scale. Int. J. Ment. Health Addict. 2020. Epub ahead of print. [Google Scholar] [CrossRef]
- Taylor, S.; Landry, C.; Paluszek, M.; Fergus, T.A.; McKay, D.; Asmundson, G.J. Development and initial validation of the COVID Stress Scales. J. Anxiety Disord. 2020, 72, 102232. [Google Scholar] [CrossRef]
- Cao, W.; Fang, Z.; Hou, G.; Han, M.; Xu, X.; Dong, J.; Zheng, J. The psychological impact of the COVID-19 epidemic on college students in China. Psychiatry Res. 2020, 287, 112934. [Google Scholar] [CrossRef]
- Horesh, D.; Brown, A.D. Traumatic stress in the age of COVID-19: A call to close critical gaps and adapt to new realities. Psychol. Trauma 2020, 12, 331–335. [Google Scholar] [CrossRef]
- Lima, C.K.T.; Carvalho, P.M.M.; Lima, I.A.A.S.; Nunes, J.V.A.O.; Saraiva, J.S.; de Souza, R.I.; da Silva, C.G.L.; Neto, M.L.R. The emotional impact of Coronavirus 2019-nCoV (new coronavirus disease). Psychiatry Res. 2020, 287, 112915. [Google Scholar] [CrossRef]
- Rajkumar, R.P. COVID-19 and mental health: A review of the existing literature. Asian J. Psychiatr. 2020, 52, 102066. [Google Scholar] [CrossRef] [PubMed]
- Rosenberg, M.; Luetke, M.; Hensel, D.; Kianersi, S.; Herbenick, D. Depression and loneliness during COVID-19 restrictions in the United States, and their associations with frequency of social and sexual connections. medRxiv 2020. Preprint. [Google Scholar] [CrossRef]
- Chen, B.; Sun, J.; Feng, Y. How have COVID-19 isolation policies affected young people’s mental health?-Evidence from Chinese college students. Front. Psychol. 2020, 11, 1529. [Google Scholar] [CrossRef] [PubMed]
- Williams, S.N.; Armitage, C.J.; Tampe, T.; Dienes, K. Public perceptions and experiences of social distancing and social isolation during the COVID-19 pandemic: A UK-based focus group study. medRxiv 2020. Preprint. [Google Scholar] [CrossRef] [PubMed]
- Li, W.; Li, G.; Xin Wang, Y.; Yang, S. Changes in sexual behaviors of young women and men during the coronavirus disease 2019 outbreak: A convenience sample from the epidemic area. J. Sex Med. 2020, 17, 1225–1228. [Google Scholar] [CrossRef] [PubMed]
- Zhai, Y.; Du, X. Mental health care for international Chinese students affected by the COVID-19 outbreak. Lancet Psychiatry 2020, 7, e22. [Google Scholar] [CrossRef]
- Lee, J. Mental health effects of school closures during COVID-19. Lancet Child Adolesc. Health 2020, 4, 421. [Google Scholar] [CrossRef]
- Sahu, P. Closure of Universities Due to Coronavirus Disease 2019 (COVID-19): Impact on Education and Mental Health of Students and Academic Staff. Cureus 2020, 12, e7541. [Google Scholar] [CrossRef]
- Qiu, J.; Shen, B.; Zhao, M.; Wang, Z.; Xie, B.; Xu, Y. A nationwide survey of psychological distress among Chinese people in the COVID-19 epidemic: Implications and policy recommendations. Gen. Psychiatry 2020, 33, e100213. [Google Scholar] [CrossRef]
- Costantini, A.; Mazzotti, E. Italian validation of CoViD-19 Peritraumatic Distress Index and preliminary data in a sample of general population. Riv. Psichiatr. 2020, 55, 145–151. [Google Scholar] [CrossRef]
- Odriozola-González, P.; Planchuelo-Gómez, A.; Irurtia, M.J.; de Luis-García, R. Psychological effects of the COVID-19 outbreak and lockdown among students and workers of a Spanish university. Psychiatry Res. 2020, 290, 113108. [Google Scholar] [CrossRef] [PubMed]
- Chipeva, P.; Cruz-Jesus, F.; Oliveira, T.; Irani, Z. Digital divide at individual level: Evidence for Eastern and Western European countries. Gov. Inf. Q. 2018, 35, 140–479. [Google Scholar] [CrossRef]
- Huang, W.H.D.; Hood, D.W.; Yoo, S.J. Gender divide and acceptance of collaborative Web 2.0 applications for learning in higher education. Internet High. Educ. 2013, 16, 57–65. [Google Scholar] [CrossRef]
- Junco, R. Inequalities in Facebook use. Comput. Hum. Behav. 2013, 29, 2328–2336. [Google Scholar] [CrossRef]
- Masanet, M.-J.; Pires, F.; Gómez-Puertas, L. Riesgos de la brecha digital de género entre los y las adolescentes. Prof. Inf. 2021, 30, 1–15. [Google Scholar] [CrossRef]
- Montenegro, S.; Raya, E.; Navaridas, F. Percepciones docentes sobre los efectos de la brecha digital en la Educación Básica durante el COVID-19. Rev. Int. Educ. Justicia Soc. 2020, 9, 317–333. [Google Scholar] [CrossRef]
- Martínez, O. Brecha digital educative. Cuando el territorio es importante. Soc. Infanc. 2020, 4, 267–270. [Google Scholar] [CrossRef]
- Cotiño, L. La enseñanza digital en serio y el derecho a la educación en tiempos del coronavirus. Rev. Educ. Derecho 2020, 21, 8. [Google Scholar] [CrossRef]
- Ortega, E.; Santos, N. Comunicación y engagement en Instagram de las plataformas de televisión a la carta: Netflix, HBO y Movistar+. Rev. Int. Investig. Comun. 2020, 23, 108–125. [Google Scholar] [CrossRef]
- So, S. Mobile instant messaging support for teaching and learning in higher education. Internet High. Educ. 2016, 31, 32–42. [Google Scholar] [CrossRef]
- García-Martín, J.; García-Sánchez, J.N. The effectiveness of four instructional approaches used in a MOOC promoting personal skills for success in life. Rev. Psicodidáctica 2020, 25, 36–44. [Google Scholar] [CrossRef]
- Francis, M.K.; Wormington, S.V.; Hulleman, C. The Costs of Online Learning: Examining Differences in Motivation and Academic Outcomes in Online and Face-to-Face Community College Developmental Mathematics Courses. Front. Psychol. 2019, 10, 2054. [Google Scholar] [CrossRef] [PubMed]
- Koemhong, S. Formative Assessment: Using Feedback to Improve Student Learning. Cambodian Educ. Forum. 2020. Available online: https://www.researchgate.net/publication/345173745 (accessed on 20 March 2021).
- Zainuddin, Z.; Haruna, H.; Li, X.; Zhang, Y.; Chu, S.K.W. A systematic review of flipped classroom empirical evidence from different fields: What are the gaps and future trends? Horizon 2019, 27, 72–86. [Google Scholar] [CrossRef]
- Hallinger, P.; Wang, R. Analyzing the intellectual structure of research on simulation-based learning in management education, 1960–2019: A bibliometric review. Int. J. Manag. Educ. 2020, 18, 100418. [Google Scholar] [CrossRef]
- Howard, S.K.; Tondeur, J.; Ma, J.; Yang, J. What to teach? Strategies for developing digital competency in preservice teacher training. Comput. Educ. 2021, 165, 104149. [Google Scholar] [CrossRef]
- Tondeur, J.; Howard, S.K.; Yang, J. One-size does not fit all: Towards an adaptive model to develop preservice teachers’ digital competencies. Comput. Hum. Behavior. 2021, 116, 106659. [Google Scholar] [CrossRef]



| Gender | Total | ||
|---|---|---|---|
| Men | Women | ||
| 1481 (51.4 %) | 1401 (48.6%) | 2882 | |
| Socioeconomic status—SSE (M = 2.22; SD = 99) | |||
| SSE 1 (Low-Low) | 399 (53%) | 356 (47%) | 755 (26%) |
| SSE 2 (Low) | 513 (48%) | 552 (52%) | 1065 (37%) |
| SSE 3 (Medium-Low) | 414 (53%) | 368 (47%) | 782 (27%) |
| SSE 4 (Medium) | 136 (57%) | 102 (43%) | 238 (8%) |
| SSE 5 (Medium-High) | 10 (34.5%) | 19 (65.5%) | 29 (1%) |
| SSE 6 (High) | 9 (69%) | 4 (31%) | 13 (0.5%) |
| Employment situation | |||
| Does not work | 1063 (50%) | 1077 (50%) | 2140 (74%) |
| Work part-time | 200 (60%) | 132 (40%) | 332 (11.5%) |
| Work full time | 218 (53%) | 192 (47%) | 410 (14%) |
| Total | 2882 | ||
| Frequency | Duration | ||||||
|---|---|---|---|---|---|---|---|
| Gender | Stratum | Employed Status | Gender | Stratum | Employed Status | ||
| Educational | Blogs (Bloogger, WordPress…) | 0.001 | 0.001 | ≤0.001 | 0.034 | ||
| Wikis (Wikispaces, Mediawiki…) | ≤0.001 | 0.001 | ≤0.001 | ||||
| Online word processing tools (Google Document…) | 0.023 | ||||||
| Online presentations (Prezi, SlideShare, Google Presentations…) | 0.008 | ≤0.001 | |||||
| Cloud storage (Drive, OneDrive, Dropbox…) | 0.001 | ||||||
| Online survey development (Forms Office, Google Forms, SurveyMonkey…) | ≤0.001 | 0.049 | |||||
| Online response (Kahoot, Socrative, Poll Everywhere, Polldaddy…) | 0.009 | 0.009 | ≤0.001 | 0.008 | |||
| Online interactive notes (Pinterest, Lino It, Padlet…) | ≤0.001 | ≤0.001 | ≤0.001 | ||||
| Recording tools (CamStudio, Screencast-O-Matic, Camtasia…) | ≤0.001 | 0.012 | ≤0.001 | ||||
| Videoconferencing tools (Skype, FaceTime, Hangouts…) | 0.002 | ||||||
| Social | Synchronous communication tools (WhatsApp, Telegram…) | ≤0.001 | ≤0.001 | ||||
| Image sharing tools (Instagram, Flickr, Picasa…) | 0.001 | 0.009 | ≤0.001 | ||||
| Microblogging (Twitter) | 0.019 | 0.004 | 0.004 | 0.018 | |||
| Fun | Online series and film viewing tools (Netflix, HBO, Amazon Prime…) | ≤0.001 | 0.005 | ≤0.001 | |||
| Video (YouTube, Vimeo…) | 0.002 | 0.017 | 0.020 | ||||
| Professional | Academic/research social networks Academia, (ResearchGate…) | 0.036 | 0.025 | ≤0.001 | |||
| Professional social networking (LinkedIn) | ≤0.001 | 0.001 | 0.001 | ≤0.001 | 0.021 | ≤0.001 | |
| Digital Technologies/Gender | Men | Women | p | η2 | |
|---|---|---|---|---|---|
| Educational | Conduct online surveys (Kahoot, Socrative, Poll Everywhere, Polldaddy…) | 1.28 (0.450) | 1.34 (0.472) | 0.010 | 0.003 |
| Create interactive notes online (Pinterest, Lino It, Padlet…) | 1.38 (0.487) | 1.29 (0.453) | ≤0.001 | 0.010 | |
| Record (Camstudio, Screencast O Matic, Camtasia…) | 1.39 (0.488) | 1.53 (0.499) | ≤0.001 | 0.020 | |
| Social | View or share images (Instagram, Flickr, Picasa…) | 1.10 (0.295) | 1.07 (0.253) | <0.029 | 0.002 |
| Professional | Communicate professionally (LinkedIn) | 1.48 (0.500) | 1.58 (0.494) | ≤0.001 | 0.010 |
| Digital Technologies/SES | SES1 | SES2 | SES3 | SES4 | SES5 | SES6 | p | η2 | |
|---|---|---|---|---|---|---|---|---|---|
| Educational | Blog (Blogger, WordPress…) | 1.42 (0.495) | 1.38 (0.486) | 1.35 (0.478) | 1.43 (0.497) | 1.12 (0.332) | 1.43 (0.535) | 0.033 | 0.006 |
| Wiki (Wikispace, Mediawiki…) | 1.45 (0.498) | 1.42 (0.494) | 1.36 (0.479) | 1.40 (0.492) | 1.29 (0.470) | 1.71 (0.488) | 0.015 | 0.007 | |
| Videoconference (Skype, FaceTime, Hangouts) | 1.12 (0.323) | 1.10 (0.304) | 1.06 (0.245) | 1.07 (0.247) | 1.00 (0.000) | 1.29 (0.488) | 0.007 | 0.008 | |
| Online interactive notes (Pinterest, Lino It, Padlet) | 1.38 (0.485) | 1.36 (0.480) | 1.29 (0.456) | 1.29 (0.455) | 1.06 (0.243) | 1.14 (0.378) | 0.003 | 0.009 | |
| Social | Microblogging (Twitter) | 1.34 (0.474) | 1.32 (0.468) | 1.24 (0.428) | 1.28 (0.449) | 1.12 (0.332) | 1.29 (0.488) | 0.005 | 0.009 |
| Fun | Video (YouTube, Vimeo…) | 1.03 (0.165) | 1.04 (0.186) | 1.01 (0.116) | 1.06 (0.237) | 1.00 (0.000) | 1.00 (0.000) | 0.042 | 0.006 |
| Watching series and movies online (Netflix, HBO, Amazon Prime) | 1.10 (0.301) | 1.08 (0.269) | 1.06 (0.231) | 1.11 (0.309) | 1.00 (0.000) | 1.29 (0.488) | 0.018 | 0.007 |
| Digital Technologies/SES | SES1 | SES2 | SES3 | SES4 | SES5 | SES6 | p | η2 | |
|---|---|---|---|---|---|---|---|---|---|
| Educational | Share wiki content (Wikispace, Mediawiki…) | 3.21 (2.105) | 3.08 (2.030) | 2.81 (1.973) | 3.27 2.061) | 3.12 (1.996) | 2.86 (2.410) | 0.031 | 0.006 |
| Social | Synchronous communication (WhatsApp, Telegram…) | 3.43 (1.319) | 3.55 (1.342) | 3.64 (1.308) | 3.72 (1.324) | 3.94 (1.519) | 4.00 (4.155) | 0.045 | 0.006 |
| Share images (Instagram, Flickr, Picasa…) | 2.92 (1.500) | 2.96 (1.466) | 3.04 (1.458) | 3.36 (1.458) | 3.24 (1.437) | 2.86 (1.345) | 0.026 | 0.007 | |
| Fun | Watch video (YouTube, Vimeo…) | 2.88 (1.295) | 2.91 (1.321) | 3.03 (1.326) | 3.33 (1.280) | 3.06 (1.326) | 3.00 (1.155) | 0.004 | 0.009 |
| Watch series and movies online (Netflix, HBO, Amazon Prime) | 3.02 (1.430) | 3.02 (1.352) | 3.14 (1.339) | 3.36 (1.360) | 3.35 (1.412) | 3.43 (1.397) | 0.047 | 0.006 |
| Digital Technologies/Employment Situation | NO | PT | FT | p | η2 | |
|---|---|---|---|---|---|---|
| Educational | Share wiki content (Wikispace, Mediawiki…) | 1.41 (0.492) | 1.34 (0.476) | 1.48 (0.501) | 0.009 | 0.005 |
| Prepare online slides (Prezi, SlideShare, Google Slides…) | 1.07 (0.254) | 1.10 (0.299) | 1.11 (0.317) | 0.028 | 0.004 | |
| Conduct online surveys (Kahoot, Socrative, Poll Everywhere, Polldaddy…) | 1.29 (0.452) | 1.35 (0.477) | 1.41 (0.493) | ≤0.001 | 0.009 | |
| Professional | Communicate professionally (LinkedIn) | 1.56 (0.497) | 1.49 (0.501) | 1.37 (0.485) | ≤0.001 | 0.016 |
| Digital Technologies/Employment Situation | No | PT | FT | p | η2 | |
|---|---|---|---|---|---|---|
| Educational | Share Wiki content (Wikispace, Mediawiki…) | 3.04 (2.033) | 2.82 (1.929) | 3.31 (2.155) | 0.035 | 0.003 |
| Prepare online surveys (Kahoot, Socrative, Poll Everywhere, Polldaddy…) | 2.71 (1.933) | 2.77 (1.891) | 3.26 (2.152) | ≤0.001 | 0.009 | |
| Social | Synchronous communication (WhatsApp, Telegram…) | 3.59 (1.321) | 3.31 (1.353) | 3.58 (1.341) | 0.022 | 0.004 |
| Professional | Communicate professionally (LinkedIn) | 3.43 (2.200) | 3.25 (2.090) | 3.08 (2.107) | 0.039 | 0.003 |
Publisher’s Note: MDPI stays neutral with regard to jurisdictional claims in published maps and institutional affiliations. |
© 2022 by the authors. Licensee MDPI, Basel, Switzerland. This article is an open access article distributed under the terms and conditions of the Creative Commons Attribution (CC BY) license (https://creativecommons.org/licenses/by/4.0/).
Share and Cite
García-Martín, J.; García-Sánchez, J.-N. The Digital Divide of Know-How and Use of Digital Technologies in Higher Education: The Case of a College in Latin America in the COVID-19 Era. Int. J. Environ. Res. Public Health 2022, 19, 3358. https://doi.org/10.3390/ijerph19063358
García-Martín J, García-Sánchez J-N. The Digital Divide of Know-How and Use of Digital Technologies in Higher Education: The Case of a College in Latin America in the COVID-19 Era. International Journal of Environmental Research and Public Health. 2022; 19(6):3358. https://doi.org/10.3390/ijerph19063358
Chicago/Turabian StyleGarcía-Martín, Judit, and Jesús-Nicasio García-Sánchez. 2022. "The Digital Divide of Know-How and Use of Digital Technologies in Higher Education: The Case of a College in Latin America in the COVID-19 Era" International Journal of Environmental Research and Public Health 19, no. 6: 3358. https://doi.org/10.3390/ijerph19063358
APA StyleGarcía-Martín, J., & García-Sánchez, J.-N. (2022). The Digital Divide of Know-How and Use of Digital Technologies in Higher Education: The Case of a College in Latin America in the COVID-19 Era. International Journal of Environmental Research and Public Health, 19(6), 3358. https://doi.org/10.3390/ijerph19063358
