Perceived Risk of Job Instability and Unethical Organizational Behaviour Amid the COVID-19 Pandemic: The Role of Family Financial Pressure and Distributive Injustice in the Tourism Industry
Abstract
:1. Introduction
2. Theoretical Background and Hypotheses Development
2.1. Perceived Risk of Job Instability and Unethical Behaviour
2.2. Perceived Risk of Job Instability, Family Financial Pressure, and Unethical Behaviour
2.3. Perceived Risk of Job Instability, Distributive Injustice, and Unethical Behaviour
3. Methodology
3.1. Instrument Measurement
3.2. Participants and Data Collection
4. Data Analysis Results
4.1. Descriptive Statistics
4.2. Confirmatory Factor Analysis (CFA)
4.3. Structural Model Results
5. Discussion and Implications
6. Limitations and Areas for Further Research
7. Conclusions
Author Contributions
Funding
Institutional Review Board Statement
Informed Consent Statement
Data Availability Statement
Conflicts of Interest
References
- Bufquin, D.; Park, J.-Y.; Back, R.M.; de Souza Meira, J.V.; Hight, S.K. Employee Work Status, Mental Health, Substance Use, and Career Turnover Intentions: An Examination of Restaurant Employees during COVID-19. Int. J. Hosp. Manag. 2021, 93, 102764. [Google Scholar] [CrossRef]
- Chua, B.-L.; Al-Ansi, A.; Lee, M.J.; Han, H. Impact of Health Risk Perception on Avoidance of International Travel in the Wake of a Pandemic. Curr. Issues Tour. 2021, 24, 985–1002. [Google Scholar] [CrossRef]
- Elshaer, I.A.; Azazz, A.M.S. Amid the COVID-19 Pandemic, Unethical Behaviour in the Name of the Company: The Role of Job Insecurity, Job Embeddedness, and Turnover Intention. Int. J. Environ. Res. Public Health 2022, 19, 247. [Google Scholar] [CrossRef] [PubMed]
- Alyahya, M.A.; Elshaer, I.A.; Sobaih, A.E.E. The Impact of Job Insecurity and Distributive Injustice Post COVID-19 on Social Loafing Behaviour among Hotel Workers: Mediating Role of Turnover Intention. Int. J. Environ. Res. Public Health 2022, 19, 411. [Google Scholar] [CrossRef]
- Sobaih, A.E.E.; Elshaer, I.; Hasanein, A.M.; Abdelaziz, A.S. Responses to COVID-19: The Role of Performance in the Relationship between Small Hospitality Enterprises’ Resilience and Sustainable Tourism Development. Int. J. Hosp. Manag. 2021, 94, 102824. [Google Scholar] [CrossRef]
- Williams, N.L.; Wassler, P.; Ferdinand, N. Tourism and the COVID-(Mis)Infodemic. J. Travel Res. 2022, 61, 214–218. [Google Scholar] [CrossRef]
- Bartik, A.W.; Bertrand, M.; Cullen, Z.B.; Glaeser, E.L.; Luca, M.; Stanton, C.T. How Are Small Businesses Adjusting to COVID-19? Early Evidence from a Survey; National Bureau of Economic Research: Cambridge, MA, USA, 2020. [Google Scholar]
- Saad, S.K.; Elshaer, I.A. Organizational Politics and Validity of Layoff Decisions: Mediating Role of Distributive Justice of Performance Appraisal. J. Hosp. Mark. Manag. 2017, 26, 805–828. [Google Scholar] [CrossRef]
- Nagarjun, K. ILO: As Job Losses Escalate, Nearly Half of Global Workforce at Risk of Losing Livelihoods; ILO: Geneva, Switzerland, 2020. [Google Scholar]
- Fernandes, N. Economic Effects of Coronavirus Outbreak (COVID-19) on the World Economy. Available online: https://ssrn.com/abstract=3557504 (accessed on 28 December 2021).
- Greenhalgh, L.; Rosenblatt, Z. Evolution of Research on Job Insecurity. Int. Stud. Manag. Organ. 2010, 40, 6–19. [Google Scholar] [CrossRef]
- Reisel, W.D.; Probst, T.M.; Chia, S.-L.; Maloles, C.M.; König, C.J. The Effects of Job Insecurity on Job Satisfaction, Organizational Citizenship Behaviour, Deviant Behaviour, and Negative Emotions of Employees. Int. Stud. Manag. Organ. 2010, 40, 74–91. [Google Scholar]
- Landsbergis, P.A.; Grzywacz, J.G.; LaMontagne, A.D. Work Organization, Job Insecurity, and Occupational Health Disparities. Am. J. Ind. Med. 2014, 57, 495–515. [Google Scholar] [CrossRef]
- Strazdins, L.; D’Souza, R.M.; Lim, L.L.-Y.; Broom, D.H.; Rodgers, B. Job Strain, Job Insecurity, and Health: Rethinking the Relationship. J. Occup. Health Psychol. 2004, 9, 296. [Google Scholar] [CrossRef]
- Böckerman, P.; Ilmakunnas, P.; Johansson, E. Job Security and Employee Well-Being: Evidence from Matched Survey and Register Data. Labour Econ. 2011, 18, 547–554. [Google Scholar] [CrossRef] [Green Version]
- Hassard, J.; Morris, J. Corporate Restructuring, Work Intensification and Perceptual Politics: Exploring the Ambiguity of Managerial Job Insecurity. Econ. Ind. Democr. 2020, 41, 323–350. [Google Scholar] [CrossRef]
- Wilson, J.M.; Lee, J.; Fitzgerald, H.N.; Oosterhoff, B.; Sevi, B.; Shook, N.J. Job Insecurity and Financial Concern during the COVID-19 Pandemic Are Associated with Worse Mental Health. J. Occup. Environ. Med. 2020, 62, 686–691. [Google Scholar] [CrossRef]
- Umphress, E.E.; Bingham, J.B.; Mitchell, M.S. Unethical Behaviour in the Name of the Company: The Moderating Effect of Organizational Identification and Positive Reciprocity Beliefs on Unethical pro-Organizational Behaviour. J. Appl. Psychol. 2010, 95, 769. [Google Scholar] [CrossRef] [Green Version]
- Umphress, E.E.; Bingham, J.B. When Employees Do Bad Things for Good Reasons: Examining Unethical pro-Organizational Behaviours. Organ. Sci. 2011, 22, 621–640. [Google Scholar] [CrossRef]
- Vroom, V.H. Work and Motivation; American Psychological Association: Washington, DC, USA, 1964. [Google Scholar]
- Richter, A.; Näswall, K.; Bernhard-Oettel, C.; Sverke, M. Job Insecurity, Well-Being, and Gender—The Moderating Role of Job Dependence. DiVA 2011, 10, 1–30. [Google Scholar]
- Vander Elst, T.; De Cuyper, N.; Baillien, E.; Niesen, W.; De Witte, H. Perceived Control and Psychological Contract Breach as Explanations of the Relationships between Job Insecurity, Job Strain and Coping Reactions: Towards a Theoretical Integration. Stress Health 2016, 32, 100–116. [Google Scholar] [CrossRef]
- Bernhard-Oettel, C.; Eib, C.; Griep, Y.; Leineweber, C. How Do Job Insecurity and Organizational Justice Relate to Depressive Symptoms and Sleep Difficulties: A Multilevel Study on Immediate and Prolonged Effects in Swedish Workers. Appl. Psychol. 2020, 69, 1271–1300. [Google Scholar] [CrossRef] [Green Version]
- Piccoli, B.; De Witte, H. Job Insecurity and Emotional Exhaustion: Testing Psychological Contract Breach versus Distributive Injustice as Indicators of Lack of Reciprocity. Work Stress 2015, 29, 246–263. [Google Scholar] [CrossRef]
- Boswell, W.R.; Olson-Buchanan, J.B.; Harris, T.B. I Cannot Afford to Have a Life: Employee Adaptation to Feelings of Job Insecurity. Pers. Psychol. 2014, 67, 887–915. [Google Scholar] [CrossRef]
- Saad, S.K.; Elshaer, I.A. Justice and Trust’s Role in Employees’ Resilience and Business’ Continuity: Evidence from Egypt. Tour. Manag. Perspect. 2020, 35, 100712. [Google Scholar] [CrossRef]
- Law, R. The Perceived Impact of Risks on Travel Decisions. Int. J. Tour. Res. 2006, 8, 289–300. [Google Scholar] [CrossRef]
- Olya, H.G.; Han, H. Antecedents of Space Traveler Behavioural Intention. J. Travel Res. 2020, 59, 528–544. [Google Scholar] [CrossRef] [Green Version]
- Reisinger, Y.; Mavondo, F. Travel Anxiety and Intentions to Travel Internationally: Implications of Travel Risk Perception. J. Travel Res. 2005, 43, 212–225. [Google Scholar] [CrossRef]
- Simpson, P.M.; Siguaw, J.A. Perceived Travel Risks: The Traveller Perspective and Manageability. Int. J. Tour. Res. 2008, 10, 315–327. [Google Scholar] [CrossRef]
- Brown, V.J. Risk Perception: It’s Personal. Environ. Health Perspect. 2014, 122, A276–A279. [Google Scholar] [CrossRef] [Green Version]
- Han, H.; Koo, B.; Ariza-Montes, A.; Lee, Y.; Kim, H.-R. Are Airline Workers Planning Career Turnover in a Post-COVID-19 World? Assessing the Impact of Risk Perception about Virus Infection and Job Instability. J. Hosp. Tour. Manag. 2021, 48, 460–467. [Google Scholar] [CrossRef]
- Maneenop, S.; Kotcharin, S. The Impacts of COVID-19 on the Global Airline Industry: An Event Study Approach. J. Air Transp. Manag. 2020, 89, 101920. [Google Scholar] [CrossRef]
- Chen, H.; Eyoun, K. Do Mindfulness and Perceived Organizational Support Work? Fear of COVID-19 on Restaurant Frontline Employees’ Job Insecurity and Emotional Exhaustion. Int. J. Hosp. Manag. 2021, 94, 102850. [Google Scholar] [CrossRef]
- Wong, A.K.F.; Kim, S.S.; Kim, J.; Han, H. How the COVID-19 Pandemic Affected Hotel Employee Stress: Employee Perceptions of Occupational Stressors and Their Consequences. Int. J. Hosp. Manag. 2021, 93, 102798. [Google Scholar] [CrossRef]
- Greenberg, J. Who Stole the Money, and When? Individual and Situational Determinants of Employee Theft. Organ. Behav. Hum. Decis. Process. 2002, 89, 985–1003. [Google Scholar] [CrossRef]
- Mitchell, M.S.; Baer, M.D.; Ambrose, M.L.; Folger, R.; Palmer, N.F. Cheating under Pressure: A Self-Protection Model of Workplace Cheating Behaviour. J. Appl. Psychol. 2018, 103, 54. [Google Scholar] [CrossRef]
- Thau, S.; Derfler-Rozin, R.; Pitesa, M.; Mitchell, M.S.; Pillutla, M.M. Unethical for the Sake of the Group: Risk of Social Exclusion and pro-Group Unethical Behaviour. J. Appl. Psychol. 2015, 100, 98. [Google Scholar] [CrossRef] [Green Version]
- Liu, Z.; Liao, H.; Liu, Y. For the Sake of My Family: Understanding Unethical pro-Family Behaviour in the Workplace. J. Organ. Behav. 2020, 41, 638–662. [Google Scholar] [CrossRef]
- Chen, M.; Chen, C.C.; Sheldon, O.J. Relaxing Moral Reasoning to Win: How Organizational Identification Relates to Unethical pro-Organizational Behaviour. J. Appl. Psychol. 2016, 101, 1082. [Google Scholar] [CrossRef]
- Duffy, M.K.; Ganster, D.C.; Pagon, M. Social Undermining in the Workplace. Acad. Manag. J. 2002, 45, 331–351. [Google Scholar]
- Robinson, S.L.; Bennett, R.J. A Typology of Deviant Workplace Behaviours: A Multidimensional Scaling Study. Acad. Manag. J. 1995, 38, 555–572. [Google Scholar]
- Bennett, R.J.; Robinson, S.L. Development of a Measure of Workplace Deviance. J. Appl. Psychol. 2000, 85, 349. [Google Scholar] [CrossRef] [Green Version]
- Selenko, E.; Mäkikangas, A.; Stride, C.B. Does Job Insecurity Threaten Who You Are? Introducing a Social Identity Perspective to Explain Well-Being and Performance Consequences of Job Insecurity. J. Organ. Behav. 2017, 38, 856–875. [Google Scholar] [CrossRef]
- De Witte, H.; Pienaar, J.; De Cuyper, N. Review of 30 Years of Longitudinal Studies on the Association between Job Insecurity and Health and Well-Being: Is There Causal Evidence? Aust. Psychol. 2016, 51, 18–31. [Google Scholar] [CrossRef]
- Hellgren, J.; Sverke, M.; Isaksson, K. A Two-Dimensional Approach to Job Insecurity: Consequences for Employee Attitudes and Well-Being. Eur. J. Work Organ. Psychol. 1999, 8, 179–195. [Google Scholar] [CrossRef]
- Gaunt, R.; Benjamin, O. Job Insecurity, Stress and Gender: The Moderating Role of Gender Ideology. Community Work Fam. 2007, 10, 341–355. [Google Scholar] [CrossRef]
- Turner, J.B.; Kessler, R.C.; House, J.S. Factors Facilitating Adjustment to Unemployment: Implications for Intervention. Am. J. Community Psychol. 1991, 19, 521–542. [Google Scholar] [CrossRef] [Green Version]
- Zhang, X.; Liao, H.; Li, N.; Colbert, A.E. Playing It Safe for My Family: Exploring the Dual Effects of Family Motivation on Employee Productivity and Creativity. Acad. Manag. J. 2020, 63, 1923–1950. [Google Scholar] [CrossRef]
- Adams, J.S. Inequity in Social Exchange. In Advances in Experimental Social Psychology; Elsevier: Amsterdam, The Netherlands, 1965; Volume 2, pp. 267–299. [Google Scholar]
- Greenberg, J. A Taxonomy of Organizational Justice Theories. Acad. Manag. Rev. 1987, 12, 9–22. [Google Scholar] [CrossRef]
- Blau, P. Power and Exchange in Social Life; Routledge: London, UK, 1964. [Google Scholar]
- Bies, R.J. Interactional Justice: Communication Criteria of Fairness. Res. Negot. Organ. 1986, 1, 43–55. [Google Scholar]
- Lind, E.A.; Van den Bos, K. When Fairness Works: Toward a General Theory of Uncertainty Management. Res. Organ. Behav. 2002, 24, 181–223. [Google Scholar] [CrossRef]
- Conger, R.D.; Rueter, M.A.; Elder, G.H., Jr. Couple Resilience to Economic Pressure. J. Pers. Soc. Psychol. 1999, 76, 54. [Google Scholar] [CrossRef] [PubMed]
- Colquitt, J.A. On the Dimensionality of Organizational Justice: A Construct Validation of a Measure. J. Appl. Psychol. 2001, 86, 386. [Google Scholar] [CrossRef] [PubMed] [Green Version]
- Lindell, M.K.; Whitney, D.J. Accounting for Common Method Variance in Cross-Sectional Research Designs. J. Appl. Psychol. 2001, 86, 114. [Google Scholar] [CrossRef] [PubMed] [Green Version]
- Kittleson, M.J. Response Rate Via The. Health Values 1995, 18, 27–29. [Google Scholar]
- McNeeley, S. Sensitive Issues in Surveys: Reducing Refusals While Increasing Reliability and Quality of Responses to Sensitive Survey Items. In Handbook of Survey Methodology for the Social Sciences; Springer: New York, NY, USA, 2012; pp. 377–396. [Google Scholar]
- Parker, L. Collecting Data the E-Mail Way. Train. Dev. 1992, 46, 52–55. [Google Scholar]
- Hair, J.F.; Black, W.C.; Babin, B.J.; Anderson, R.E. Multivariate Data Analysis: Pearson New International Edition; Pearson Education Ltd.: Essex, UK, 2014; Volume 1. [Google Scholar]
- Nunnally, J.C. Psychometric Theory 3E; Tata McGraw-Hill Education: New York, NY, USA, 1994. [Google Scholar]
- Boomsma, A. The robustness of LISREL against small sample sizes in factor analysis models. In Systems under Indirect Observation: Causality, Structure, Prediction, Part I; Jöreskog, K.G., Wold, H., Eds.; North Holland: Amsterdam, The Netherlands, 1982; pp. 149–173. [Google Scholar]
- Krejcie, R.V.; Morgan, D.W. Determining Sample Size for Research Activities. Educ. Psychol. Meas. 1970, 30, 607–610. [Google Scholar] [CrossRef]
- Bryman, A.; Cramer, D. Quantitative Data Analysis with IBM SPSS 17, 18 & 19: A Guide for Social Scientists; Routledge: London, UK, 2012. [Google Scholar]
- Kline, R.B. Principles and Practice of Structural Equation Modeling; Guilford Publications: New York, NY, USA, 2015. [Google Scholar]
- Byrne, B.M. Structural Equation Modeling with Mplus: Basic Concepts, Applications, and Programming; Routledge: London, UK, 2013. [Google Scholar]
- Schumacker, R.E.; Lomax, R.G. A Beginner’s Guide to Structural Equation Modeling, 3rd ed.; Taylor & Francis Group: New York, NY, USA, 2010. [Google Scholar]
- Kelloway, E.K. Structural Equation Modelling in Perspective. J. Organ. Behav. 1995, 16, 215–224. [Google Scholar] [CrossRef]
- Zhao, X.; Lynch, J.G., Jr.; Chen, Q. Reconsidering Baron and Kenny: Myths and Truths about Mediation Analysis. J. Consum. Res. 2010, 37, 197–206. [Google Scholar] [CrossRef]
- Raja, U.; Sheikh, R.A.; Abbas, M.; Bouckenooghe, D. Do Procedures Really Matter When Rewards Are More Important? A Pakistani Perspective on the Effects of Distributive and Procedural Justice on Employee Behaviours. Eur. Rev. Appl. Psychol. 2018, 68, 79–88. [Google Scholar] [CrossRef]
- Sulemana, I.; Bofah, R.O.; Nketiah-Amponsah, E. Job Insecurity and Life Satisfaction in Ghana. J. Fam. Econ. Issues 2020, 41, 172–184. [Google Scholar] [CrossRef]
- Hur, H.; Perry, J.L. The Relationship between Job Security and Work Attitudes: A Meta-Analysis Examining Competing Theoretical Models. In Proceedings of the APSA 2014 Annual Meeting Paper, Indiana University, Bloomington School of Public & Environmental Affairs Research Paper, Washington, DC, USA, 28–31 September 2014. [Google Scholar]
- Podsakoff, N.P.; LePine, J.A.; LePine, M.A. Differential Challenge Stressor-Hindrance Stressor Relationships with Job Attitudes, Turnover Intentions, Turnover, and Withdrawal Behaviour: A Meta-Analysis. J. Appl. Psychol. 2007, 92, 438. [Google Scholar] [CrossRef]
- Elshaer, I.A.; Augustyn, M.M. Testing the Dimensionality of the Quality Management Construct. Total Qual. Manag. Bus. Excell. 2016, 27, 353–367. [Google Scholar] [CrossRef]


| n = 830 | % | ||
|---|---|---|---|
| Type of organization | Hotels | 120 (430 employees) | 52% |
| Travel agent category A | 110 (400 employees) | 48% | |
| Gender | Male | 540 | 65% |
| Female | 290 | 35% | |
| Marital status | Married | 623 | 75% |
| Unmarried | 207 | 25% | |
| Age | Less than 25 years | 33 | 4% |
| 25 to 44 years | 664 | 80% | |
| 45 to 60 years | 100 | 12% | |
| More than 60 years | 33 | 4% | |
| Education level | Less than high school degree | 83 | 10% |
| High school degree | 150 | 18% | |
| University graduate | 597 | 72% | |
| Years of experience | More than 5 years | 600 | 73% |
| Less than 5 years | 230 | 27% | |
| Abbreviation | Items | Min. | Max. | M | S. D | Skewness | Kurt-osis |
|---|---|---|---|---|---|---|---|
| Perceived risk of job instability (Wong et al., 2021) | |||||||
| J_instab1 | “I have concerns about the layoff.” | 1 | 5 | 3.62 | 1.1720 | −0.490 | −0.606 |
| J_instab2 | “I have concerns about salary cut.” | 1 | 5 | 3.62 | 1.185 | −0.481 | −0.656 |
| J_instab3 | “I have an unstable job environment.” | 1 | 5 | 3.64 | 1.148 | −0.476 | −0.597 |
| J_instab4 | “I feel emotional stress from current negative news.” | 1 | 6 | 3.54 | 1.197 | −0.475 | −0.543 |
| J_instab5 | “I have insufficient resources for work (e.g., offering masks).” | 1 | 6 | 3.54 | 1.193 | −0.478 | −0.529 |
| Family financial pressure (Conger et al., 1999) | |||||||
| Fin_Pres1 | “My family can hardly make ends meet.” | 1 | 5 | 4.14 | 0.679 | −1.215 | 1.862 |
| Fin_Pres2 | “My family has difficulty paying its monthly bills.” | 1 | 5 | 4.13 | 0.688 | −1.231 | 1.704 |
| Fin_Pres3 | “My family has little money left at the end of the month.” | 1 | 5 | 4.14 | 0.668 | −1.206 | 1.110 |
| Distributive injustice (Colquitt 2001) | |||||||
| Injustice1 | “I feel that the outcome process does not reflect the effort I have put into my work.” | 1 | 5 | 3.63 | 1.230 | −0.472 | −0.896 |
| Injustice2 | “I feel that the outcome process is inappropriate for the work I completed.” | 1 | 5 | 3.58 | 1.181 | −0.387 | −0.887 |
| Injustice3 | “I feel that the outcome process does not reflect what I have contributed to the organization.” | 1 | 5 | 3.66 | 1.163 | −0.400 | −0.921 |
| Injustice4 | “I feel that the outcome process is unjustified, given my performance.” | 1 | 5 | 3.53 | 1.201 | −0.398 | −0.898 |
| UOB (Umphress et al., 2010) | |||||||
| Unethic_1 | “If it would help my organization, I would misrepresent the truth to make my organization look good.” | 1 | 5 | 3.79 | 1.283 | −0.984 | −0.098 |
| Unethic_2 | “If it would help my organization, I would exaggerate the truth about my “company’s products or services to customers and clients.” | 1 | 5 | 3.71 | 1.290 | −0.908 | −0.269 |
| Unethic_3 | “If it would benefit my organization, I would withhold negative information about my company or its products from customers and clients.” | 1 | 5 | 3.76 | 1.265 | −0.963 | −0.072 |
| Unethic_4 | “If my organization needed me to, I would give a good recommendation on the behalf of an incompetent employee in the hope that the person will become another organization’s problem instead of my own.” | 1 | 5 | 3.75 | 1.275 | −0.971 | −0.100 |
| Unethic_5 | “If my organization needed me to, I would withhold issuing a refund to a customer or client accidentally overcharged.” | 1 | 5 | 3.70 | 1.307 | −0.888 | −0.311 |
| Unethic_6 | “If needed, I would conceal information from the public that could be damaging to my organization.” | 1 | 5 | 3.69 | 1.328 | −0.894 | −0.353 |
| Unethic_7 | “I would do whatever it takes to help my organization.” | 1 | 5 | 3.68 | 1.318 | −0.867 | −0.385 |
| Factors and Items | Loading | CR | AVE | MSV | 1 | 2 | 3 | 4 |
|---|---|---|---|---|---|---|---|---|
| 1—Perceived risk of job instability (a = 0.965) | 0.960 | 0.827 | 0.043 | 0.910 | ||||
| J_instab1 | 0.954 | |||||||
| J_instab2 | 0.980 | |||||||
| J_instab3 | 0.984 | |||||||
| J_instab4 | 0.808 | |||||||
| J_instab5 | 0.803 | |||||||
| 2—Family financial pressure (a = 0.947) | 0.947 | 0.856 | 0.043 | 0.207 | 0.925 | |||
| Fin_Pres1 | 0.925 | |||||||
| Fin_Pres2 | 0.942 | |||||||
| Fin_Pres3 | 0.908 | |||||||
| 3—Distributive injustice (a = 0.972) | 0.973 | 0.899 | 0.003 | 0.014 | 0.045 | 0.948 | ||
| Injustice1 | 0.949 | |||||||
| Injustice2 | 0.972 | |||||||
| Injustice3 | 0.945 | |||||||
| Injustice4 | 0.925 | |||||||
| 4—UOB (a = 0.978) | 0.978 | 0.863 | 0.018 | −0.135 | −0.021 | −0.056 | 0.929 | |
| Unethic_1 | 0.916 | |||||||
| Unethic_2 | 0.888 | |||||||
| Unethic_3 | 0.947 | |||||||
| Unethic_4 | 0.932 | |||||||
| Unethic_5 | 0.970 | |||||||
| Unethic_6 | 0.966 | |||||||
| Unethic_7 | 0.879 | |||||||
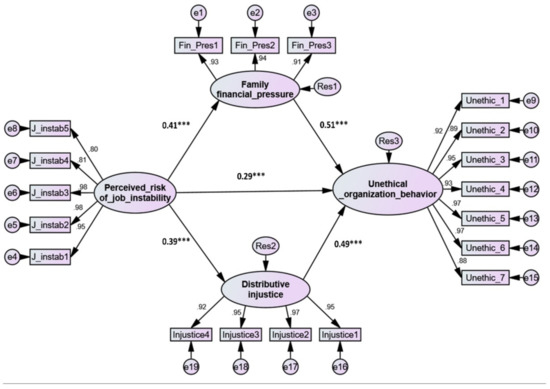
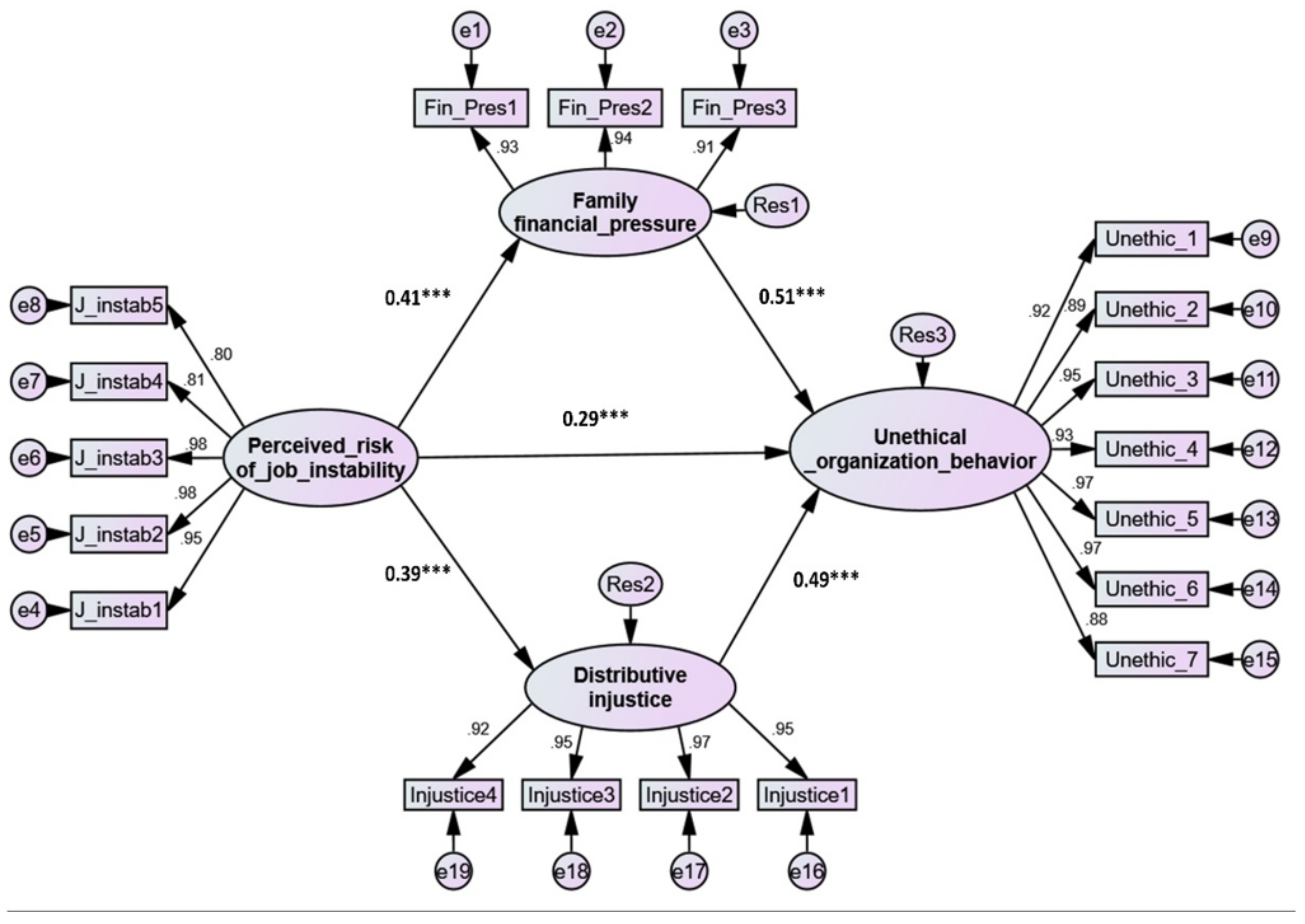
| Hypotheses | Beta (β) | C-R (t-Value) | R2 | Results of Hypotheses | |||
|---|---|---|---|---|---|---|---|
| H1 | Perceived risk of job instability | ![]() | UOB | 0.29 *** | 5.421 | Supported | |
| H2 | Perceived risk of job insecurity | ![]() | Family financial pressure | 0.41 *** | 9.986 | Supported | |
| H3 | Family financial pressure | ![]() | UOB | 0.51 *** | 13.645 | Supported | |
| H4 | Perceived risk of job insecurity | ![]() | Distributive injustice | 0.39 *** | 7.879 | Supported | |
| H5 | Distributive injustice | ![]() | UOB | 0.49 *** | 12.601 | Supported | |
| UOB | 0.60 | ||||||
Publisher’s Note: MDPI stays neutral with regard to jurisdictional claims in published maps and institutional affiliations. |
© 2022 by the authors. Licensee MDPI, Basel, Switzerland. This article is an open access article distributed under the terms and conditions of the Creative Commons Attribution (CC BY) license (https://creativecommons.org/licenses/by/4.0/).
Share and Cite
Elshaer, I.A.; Azazz, A.M.S.; Mahmoud, S.W.; Ghanem, M. Perceived Risk of Job Instability and Unethical Organizational Behaviour Amid the COVID-19 Pandemic: The Role of Family Financial Pressure and Distributive Injustice in the Tourism Industry. Int. J. Environ. Res. Public Health 2022, 19, 2886. https://doi.org/10.3390/ijerph19052886
Elshaer IA, Azazz AMS, Mahmoud SW, Ghanem M. Perceived Risk of Job Instability and Unethical Organizational Behaviour Amid the COVID-19 Pandemic: The Role of Family Financial Pressure and Distributive Injustice in the Tourism Industry. International Journal of Environmental Research and Public Health. 2022; 19(5):2886. https://doi.org/10.3390/ijerph19052886
Chicago/Turabian StyleElshaer, Ibrahim A., Alaa M. S. Azazz, Samy Wageh Mahmoud, and Marwa Ghanem. 2022. "Perceived Risk of Job Instability and Unethical Organizational Behaviour Amid the COVID-19 Pandemic: The Role of Family Financial Pressure and Distributive Injustice in the Tourism Industry" International Journal of Environmental Research and Public Health 19, no. 5: 2886. https://doi.org/10.3390/ijerph19052886
APA StyleElshaer, I. A., Azazz, A. M. S., Mahmoud, S. W., & Ghanem, M. (2022). Perceived Risk of Job Instability and Unethical Organizational Behaviour Amid the COVID-19 Pandemic: The Role of Family Financial Pressure and Distributive Injustice in the Tourism Industry. International Journal of Environmental Research and Public Health, 19(5), 2886. https://doi.org/10.3390/ijerph19052886






