Cause Mechanism of Metro Collapse Accident Based on Risk Coupling
Abstract
:1. Introduction
2. Materials and Methods
2.1. The Framework of Accident Cause Analysis
2.2. Accident Cause Analysis Process
2.2.1. Accident Information Module
- (i)
- Obtaining the basic information about an accident, including the basic situation of the accident, the accident process, the emergency response, and accident cause analysis. In this step, the accident organization and the direct cause of the accident can be clarified.
- (ii)
- Drawing the accident time series diagram: According to the accident report, the typical events that contribute to the accident process are described in chronological order.
2.2.2. The FTA Module
- (i)
- Determination of top events: The object to be analyzed in this part is the top event. Through a comprehensive analysis of the accident, the most severe consequence of the accident is determined as the top event, which varies with the choice of time point. Therefore, the accident node can be determined with the accident time series diagram, and the top event can be selected.
- (ii)
- Determination of cause events: The scattered information extracted from the accident report is integrated into cause events. The definition of the cause event should correspond to that in the 24Model, so as to facilitate further discussions about the in-depth causes. In general, cause events are classified into intermediate events and basic events. The former is both the cause of the top event and the result of the basic events, while the latter is the initial cause of the accident. Both are direct causes. For example, in the process of metro construction, grouting machine failure (the basic event) leads to the failure of timely support (the intermediate event), and the failure of timely support leads to the occurrence of seepage (the intermediate event), and finally leads to the occurrence of cave-ins (the top event). The basic events involve four aspects: mechanical (electrical) equipment failure or damage, human performance failure (operation, management, and command), poor environment, and poor quality of construction materials, which correspond to unsafe actions and unsafe conditions in the 24model [15] and are classified as internal organization causes [13].
- (iii)
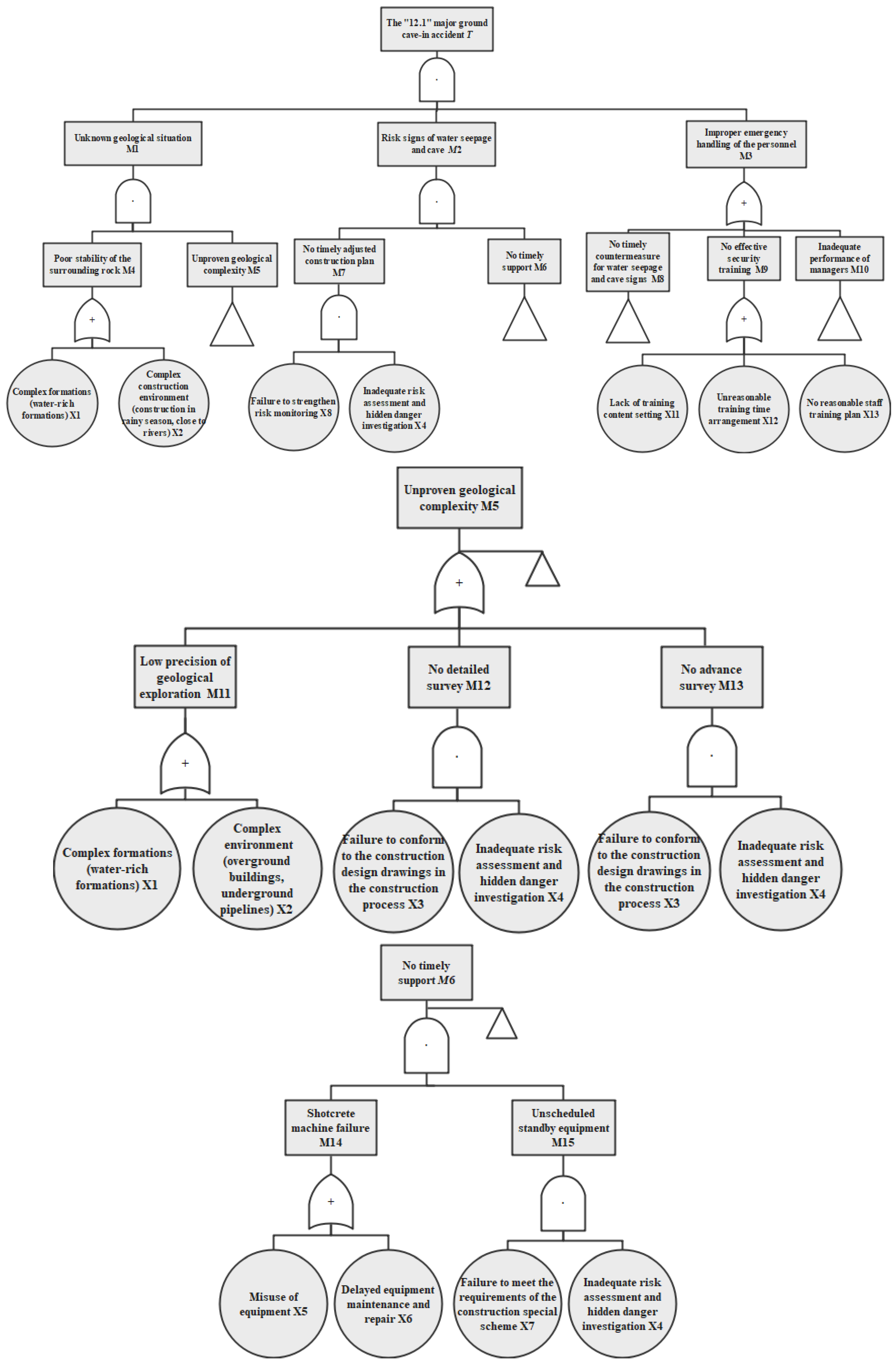
- Construction of the fault tree: The construction of the fault tree follows a certain logical relationship. By means of logical deduction, the top event, intermediate event, and basic event are scientifically and reasonably integrated into a logical diagram of the system [30]. The risk coupling theory is introduced here, and metro construction risks are divided into single-factor coupling risk, double-factor coupling risk and multi-factor coupling risk [2]. Single-factor coupling risk refers to the internal interaction of a single risk factor, such as human factor coupling risk (UA–UA) and environmental factor coupling risk (UC–UC). Double-factor coupling risk refers to the mutual influence of two risk factors, such as strong interaction between supporting measures and geological environment risk (UA–UC). Multi-factor coupling risk refers to the interaction between three or more risk factors, such as the interaction between safe construction management and control measures, construction according to standard specifications, and monitoring and early warning measures (UA–UA–UA).
2.2.3. The 24Model Module
2.2.4. The Accident Causes Transfer Coupling Network Module
2.3. Empirical Research
2.3.1. Accident Information Module Analysis
2.3.2. FTA Module Analysis
2.3.3. 24Model Module Analysis
2.3.4. Accident Causes Transfer Coupling Network Module Analysis
- (1)
- Calculation of the input degree value: In the accident causes model constructed in this paper, the input value represents the sum of all adjacent factor nodes that can transmit risks to this node [15]. According to the structure of Figure 7, the input degree value of each node could be calculated, as shown in Figure 8. The calculation results of the input degree value showed that the node SMS6 (imperfections of equipment and facility management systems, supervision and inspection systems, construction process control procedures, and ground and underground communication security systems) had the highest input degree value. Many factor nodes could transmit risks to the SMS6 node, such as SC2 (ignoring the importance of safety) and SC8 (ignoring the role of the safety management system). It was found that many factors could lead to the imperfection of equipment and facility management systems, supervision and inspection systems, construction process control procedures, and ground and underground communication guarantee systems, which, in turn, increased the possibility of accidents. From the perspective of risk coupling, the coupling relationship of the SMS6 node was multi-factor coupling risk, which was SC–SMS–SMS. In addition, the input degree values of SMS1 (safety management policy does not fully meet the requirements of laws and regulations) and HB1 (a lack of law-abiding consciousness) were relatively high. Among them, the coupling relationship of node SMS1 was double-factor coupling risk, which was SC–SMS; the coupling relationship of node HB1 was multi-factor coupling risk, which was SC–SMS–HB. Therefore, through the calculation of the input degree value, the factor nodes under the joint action of multiple risk factors can be highlighted to help decision-makers find the weak links in the management work and carry out corresponding risk control.
- (2)
- (3)
- Calculation of the degree value: The degree value of a node is the sum of the output degree value and input degree value of the node. The degree values of each node are shown in Figure 10.
3. Results
4. Discussion
4.1. Causes of Collapse Accident in Metro Construction
4.2. Improvement of the 24Model
4.3. Scope of Application of FTA-24 Model
5. Conclusions
- (1)
- Based on the FTA method and 24Model, this paper constructed the cause analysis framework of construction accidents, namely the FTA-24Model framework, which provided an effective way to explore accident causes and solve related security problems in the metro engineering. The FTA-24Model framework involved four modules, namely, the incident information module, the FTA logic module, the 24Model main structure module, and the accident causes transfer coupling network module, thus reasonably integrating scattered accident information, systematically displaying the logical relationship between the causes of the accident and the process of exploring the in-depth causes at the organizational level, and revealing the mechanism of the accident.
- (2)
- By setting the six-step analysis method and conducting empirical research, 25 unsafe actions and 6 unsafe conditions were identified from 31 cause events. The 24Model module was used to analyze 13 indirect causal factors of personal habitual behaviors and 22 in-depth causal factors at the organizational level, and 134 correlation paths were involved in these causal factors. The analysis results of the correlation paths showed that the following causes of accidents had a greater impact on the accident process: inadequate risk assessment and hidden danger investigation (X4), a lack of awareness of compliance (HB1), poor habitual management (HB2), a lack of safety training system (SMS5), failure to meet the requirements of laws and regulations in safety management policy-making (SMS1), ignorance of the importance of safety (SC2), and ignorance of the role of the safety management system (SC8). According to the results of the correlation path analysis, multi-level accident prevention strategies could be formulated in the metro engineering.
- (3)
- Compared with the case accident report, the FTA-24Model framework analysis method was more comprehensive and specific in identifying the causal factors of the accident and their coupling relationship, and could describe the accident process more accurately. However, in the application of the framework analysis method, it is necessary to pay attention to the delineation of the accident time node, and the definition of each event in the FTA method should be consistent with the concept of 24Model so that FTA and 24Model can be more effectively combined with each other.
Author Contributions
Funding
Institutional Review Board Statement
Informed Consent Statement
Data Availability Statement
Conflicts of Interest
References
- Zhang, J. Comparative Analysis of safety management of domestic and international metro systems. Urban Public Transport. 2019, 3, 32–35. [Google Scholar]
- Wang, Q.K.; Kang, X.W.; Zhu, K. Coupling Evaluation Method of the Construction Risk for Subway Deep Foundation Pit. J. Northeast. Univ. (Nat. Sci.) 2021, 42, 1152–1158. [Google Scholar]
- Qiu, C.X. Study on Safety Management of Subway Construction Near Miss Based on Accident Cause Theory. Xi’an University of Science and Technology, 2020. Available online: https://kns.cnki.net/kcms/detail/detail.aspx?FileName=1020341541.nh&DbName=CMFD2021 (accessed on 12 February 2022).
- Qian, Q.H.; Lin, P. Safety risk management of underground engineering in China: Progress, challenges and strategies. J. Rock Mech. Geotech. Eng. 2016, 8, 423–442. [Google Scholar] [CrossRef] [Green Version]
- Zhang, L.; Wu, X.; Qin, Y.; Skibniewski, M.J.; Liu, W. Towards a fuzzy Bayesian network based approach for safety risk analysis of tunnel-induced pipeline damage. Risk Anal. 2016, 36, 278–301. [Google Scholar] [CrossRef]
- Zhou, H.B.; Gao, W.J.; Cai, L.B.; Zhang, H. Risk identification and analysis of subway foundation pit by using fault tree analysis method based on WBS- RBS. Rock Soil Mech. 2019, 30, 2703–2707. [Google Scholar]
- Chai, N.J.; Zhang, M.; Bao, X.Y.; Gu, W.H. Analysis of surface collapse accident in subway construction based on Fault-tree Model. Railw. Stand. Des. 2018, 62, 114–119. [Google Scholar]
- You, K.; Park, Y.; Lee, J.S. Risk analysis for determination of a tunnel support pattern. Tunn. Undergr. Space Technol. 2005, 20, 479–486. [Google Scholar] [CrossRef]
- Sousa, R.L.; Einstein, H.H. Risk analysis during tunnel construction using Bayesian networks: Porto metro case study. Tunn. Undergr. Space Technol. 2012, 27, 86–100. [Google Scholar] [CrossRef]
- Zhang, L.T. Risk analysis and countermeasure of safety management of deep foundation pit engineering. Constr. Econ. 2020, 41, 38–41. [Google Scholar]
- Wang, C.T.; Wang, H.; Qin, W.M.; Zhong, G.Q.; Chen, W. Evaluation of collapse possibility of deep foundation pits in metro stations based on multi-state fuzzy Bayesian network. Rock Soil Mech. 2020, 41, 1670–1679, 1689. [Google Scholar]
- Heinrich, W.H.; Peterson, D.; Roos, N. Industrial Accident Prevention; McGraw-Hill Book Company: New York, NY, USA, 1980. [Google Scholar]
- Fu, G. Safety Management: A Behavior-Based Approach to Accident Prevention, 1st ed.; Science Press: Beijing, China, 2013; pp. 61–65. [Google Scholar]
- Zhang, G.; Wang, C.; Jiao, Y.; Wang, H.; Qin, W.; Chen, W. Collapse risk analysis of deep foundation pits in metro stations using a fuzzy Bayesian network and a fuzzy AHP. Math. Probl. Eng. 2020, 18, 421–437. [Google Scholar] [CrossRef]
- Chen, S.Q.; Xiong, S.S.; He, C.Y. Safety risk analysis for the deep foundation pit collapse accidents in the subway construction system. J. Saf. Environ. 2020, 20, 52–58. [Google Scholar]
- Yang, X.G.; Wang, R.; Huang, W.L. Status and challenges of underground space development and utilization in China based on comparative analysis of typical Chinese cities. Earth Sci. Front. 2019, 26, 69–75. [Google Scholar]
- Madigan, R.; Golightly, D.; Madders, R. Application of Human Factors Analysis and Classification System (HFACS) to UK rail safety of the line incidents. Accid. Anal. Prev. 2016, 97, 122–131. [Google Scholar] [CrossRef] [Green Version]
- Du, T.T.; Ren, X.; Zhang, N.; Wang, W. Cause analysis of subway construction collapse accident based on STAMP model. Constr. Saf. 2021, 36, 64–69. [Google Scholar]
- Goncalves Filho, A.P.; Jun, G.T.; Waterson, P. Four studies, two methods, one accident-An examination of the reliability and validity of Accimap and STAMP for accident analysis. Saf. Sci. 2019, 113, 310–317. [Google Scholar] [CrossRef]
- Kong, H.; Guo, F.; Lü, B.F.; Chen, D.W. Study on safety management of subway project based on behavior safety “2–4” Model. Saf. Secur. 2020, 41, 59–6268. [Google Scholar]
- Tang, X.; Li, C.; Li, L.; Wu, Y. Analysis and Research on Causes of Metro Accidents Based on 24 Model. In Proceedings of the 2021 International Conference on Environmental and Engineering Management, E3S Web of Conferences, Changsha, China, 23–25 April 2021; pp. 253–257. [Google Scholar] [CrossRef]
- Zhou, Y.; Li, C.; Ding, L.; Sekula, P.; Love, P.E.; Zhou, C. Combining association rules mining with complex networks to monitor coupled risks. Reliab. Eng. Syst. Saf. 2019, 186, 194–208. [Google Scholar] [CrossRef]
- Pan, H.; Gou, J.; Wan, Z.; Ren, C.; Chen, M.; Gou, T.; Luo, Z. Research on coupling degree model of safety risk system for tunnel construction in subway shield zone. Math. Probl. Eng. 2019, 5, 1–19. [Google Scholar] [CrossRef]
- Brooker, P. Air traffic management accident risk. Part 1: The limits of realistic modelling. Saf. Sci. 2006, 44, 419–450. [Google Scholar] [CrossRef]
- Michael, Y.; Chris, T.B.; Madhur, A. Coupling fishery dynamics, human health and social learning in a model of fish-borne pollution exposure. Sustain. Sci. 2016, 11, 179–192. [Google Scholar]
- Miller, M.; Baker, J.W. Coupling mode-destination accessibility with seismic risk assessment to identify at-risk communities. Reliab. Eng. Syst. Saf. 2016, 147, 60–71. [Google Scholar] [CrossRef]
- Chinkulkijniwat, A.; Horpibulsuk, S.; Semprich, S. Modeling of coupled mechanical-hydrological processes in compressed-airassisted tunneling in unconsolidated sediments. Transp. Porous Media 2015, 108, 105–129. [Google Scholar] [CrossRef]
- Fu, G.; Suo, X.; Wang, C.X. Study on the systematic characteristics of 24 Model. Syst. Eng.-Theory Prac. 2018, 38, 263–272. [Google Scholar]
- Fu, G.; Xie, X.; Jia, Q.; Li, Z.; Chen, P.; Ge, Y. The development history of accident causation models in the past 100 years: 24Model, a more modern accident causation model. Process Saf. Environ. Prot. 2020, 134, 47–82. [Google Scholar] [CrossRef]
- Fu, J.; Nie, F.C.; Liu, H.; Tong, L.Q. Cause Analysis of Chemical Accidents Based on FTA-24Model. Saf. Environ. Eng. 2019, 26, 159–165. [Google Scholar]
- Investigation Report on the Large Collapse Accident of ‘12.1’ Cross Passage of Shahe Station on the 11th Line of Guangzhou Tianhe Railway. 2020; pp. 1–15. Available online: http://yjglj.gz.gov.cn/gkmlpt/content/5/5949/post_5949513.html#707 (accessed on 12 February 2022).
- Wang, Y.; Lai, J.Y.; Chen, Q.L.; Li, X.J.; Sun, X.D. A Statistical Analysis of Metro Construction Accidents in China. J. Eng. Manag. 2018, 30, 70–74. [Google Scholar]
- Einstein, H.H.; Vick, S.G. Geological model for tunnel cost model. In Proceedings of the 1974 Rapid Excavation and Tunneling Conference, San Francisco, CA, USA, 24–27 June 1974; pp. 1701–1721. [Google Scholar]
- Einstein, H.H. Risk and risk analysis in rock engineering. Tunn. Undergr. Space Technol. 1996, 11, 141–155. [Google Scholar] [CrossRef]












| Accident Organisation | Accident Occurrence Time | Accident Type | Accident Level | Accident Consequences | Accident Nature |
|---|---|---|---|---|---|
| China Railway Group Limited | 1 December 2019 | Collapse | Major accident | 3 deaths, direct economic loss of about CNY 20.047 million | Production safety accident |
| Statistical Item | Category | Quantity | Specific Event |
|---|---|---|---|
| Cause items | Intermediate events | 15 | |
| Basic events | 16 | ||
| Direct causes | UA | 25 | X3, X4, X5, X6, X7, X8, X9, X10, X11, X12, X13, X14, X15, X16, M3, M5, M6, M7, M8, M9, M10, M11, M12, M13, M15 |
| UC | 6 | X1, X2, M1, M2, M4, M14 | |
| Logical relationship | UA–UA | 24 | As shown in Figure 4 |
| UA–UC | 5 | ||
| UC–UC | 3 | ||
| UC–UA | 2 |
| Accident Causes | Information Obtained Based on Incident Reports | Based on the FTA-24Model | Comparison of the Results (the Missing Items of Accident Report Information) |
|---|---|---|---|
| Unsafe action | ① Low precision of geological exploration M11; ② no detailed survey M12; ③ no advance survey M13; ④ unscheduled standby equipment M15; ⑤ no ground collapse countermeasure X9; ⑥ no ground and underground communication safeguard X10; ⑦ failure to perform production safety duties on the project site X14; ⑧ uncoordinated safety management of the labor dispatch personnel X15; ⑨ failure to carry out supervision work as required X16 | 25 items (as shown in Figure 5) | Hidden unsafe actions: mistakes in equipment use, maintenance and operation, and training plan formulation |
| Unsafe condition | ① Complex formation X1; ② complex construction environment X2; ③ unknown geological situation M1; ④ risk signs of water seepage and cave M2; ⑤ poor stability of the surrounding rock M4; ⑥ shotcrete machine failure M14 | 6 items (as shown in Figure 5) | — |
| Personal habitual behavior | — | 13 items (as shown in Figure 5) | Unsafe action premise: knowledge, consciousness, habits, physical, psychological, and other factors |
| Safety management system | ① Failure to meet the requirements of laws and regulations in safety management policy-making SMS1; ② imperfect production safety responsibility system SMS2; ③ irrational allocation of the security management personnel SMS3; ④ lack of the risk control and the risk investigation and management system SMS4; ⑤ lack of the safety training system SMS5 | 6 items (as shown in Figure 5) | Equipment and facility management systems, supervision and inspection systems, construction process control procedures, and ground and underground communication security systems were not perfect |
| Safety culture | — | 16 items (as shown in Figure 5) | Integration of safety into safety management, safety commitments, and main security responsibilities |
| Item | Production Safety Accident |
|---|---|
| Main elements involved | Man, machine, material, method, medium, etc. |
| Causal factors | The abnormal action or condition of each element |
| Duration time | Generally shorter |
| Prevention time | Generally production time |
| Influence scope | Generally small |
| Consequences | Casualties and property losses |
Publisher’s Note: MDPI stays neutral with regard to jurisdictional claims in published maps and institutional affiliations. |
© 2022 by the authors. Licensee MDPI, Basel, Switzerland. This article is an open access article distributed under the terms and conditions of the Creative Commons Attribution (CC BY) license (https://creativecommons.org/licenses/by/4.0/).
Share and Cite
Fang, M.; Zhang, Y.; Zhu, M.; Chen, S. Cause Mechanism of Metro Collapse Accident Based on Risk Coupling. Int. J. Environ. Res. Public Health 2022, 19, 2102. https://doi.org/10.3390/ijerph19042102
Fang M, Zhang Y, Zhu M, Chen S. Cause Mechanism of Metro Collapse Accident Based on Risk Coupling. International Journal of Environmental Research and Public Health. 2022; 19(4):2102. https://doi.org/10.3390/ijerph19042102
Chicago/Turabian StyleFang, Ming, Yi Zhang, Mengjue Zhu, and Shaopei Chen. 2022. "Cause Mechanism of Metro Collapse Accident Based on Risk Coupling" International Journal of Environmental Research and Public Health 19, no. 4: 2102. https://doi.org/10.3390/ijerph19042102
APA StyleFang, M., Zhang, Y., Zhu, M., & Chen, S. (2022). Cause Mechanism of Metro Collapse Accident Based on Risk Coupling. International Journal of Environmental Research and Public Health, 19(4), 2102. https://doi.org/10.3390/ijerph19042102

