Next Article in Journal
Developing a Short Assessment of Environmental Health Literacy (SA-EHL)
Previous Article in Journal
Alcohol and Cannabis Use Trajectories and Outcomes in a Sample of Hispanic, White, and Asian Sexual and Gender Minority Emerging Adults
 
 
Font Type:
Arial Georgia Verdana
Font Size:
Aa Aa Aa
Line Spacing:
Column Width:
Background:
Article

Videoconference Fatigue: A Conceptual Analysis

1
Institute of Media and Communication Science, Technische Universität Ilmenau, 98693 Ilmenau, Germany
2
Department of Information Security and Communication Technology, Norwegian University of Science and Technology, 7491 Trondheim, Norway
3
Department of Technology and Aesthetics, Blekinge Institute of Technology, 374 35 Karlshamn, Sweden
4
Department for Clinical Psychology and Psychotherapy, Bergische Universität Wuppertal, 42119 Wuppertal, Germany
5
Institute for Media Technology, Technische Universität Ilmenau, 98693 Ilmenau, Germany
*
Author to whom correspondence should be addressed.
Int. J. Environ. Res. Public Health 2022, 19(4), 2061; https://doi.org/10.3390/ijerph19042061
Submission received: 14 December 2021 / Revised: 9 February 2022 / Accepted: 10 February 2022 / Published: 12 February 2022
(This article belongs to the Section Digital Health)

Abstract

Videoconferencing (VC) is a type of online meeting that allows two or more participants from different locations to engage in live multi-directional audio-visual communication and collaboration (e.g., via screen sharing). The COVID-19 pandemic has induced a boom in both private and professional videoconferencing in the early 2020s that elicited controversial public and academic debates about its pros and cons. One main concern has been the phenomenon of videoconference fatigue. The aim of this conceptual review article is to contribute to the conceptual clarification of VC fatigue. We use the popular and succinct label “Zoom fatigue” interchangeably with the more generic label “videoconference fatigue” and define it as the experience of fatigue during and/or after a videoconference, regardless of the specific VC system used. We followed a structured eight-phase process of conceptual analysis that led to a conceptual model of VC fatigue with four key causal dimensions: (1) personal factors, (2) organizational factors, (3) technological factors, and (4) environmental factors. We present this 4D model describing the respective dimensions with their sub-dimensions based on theories, available evidence, and media coverage. The 4D-model is meant to help researchers advance empirical research on videoconference fatigue.

1. Introduction

Videoconferencing (VC) is a type of online meeting that allows two or more participants from different locations to engage in live multi-directional audio-visual communication [1,2]. Several VC systems are available today that work with wired or wireless internet access on computers and mobile devices alike (e.g., BigBlueButton, BlueJeans Meetings, GoToMeeting, Microsoft Teams, Cisco Webex, Skype, and last, but not least the currently most popular system Zoom). VC is typically used to communicate and/or collaborate within and between organizations in work, business and educational contexts, but private uses with family and friends are also common.

1.1. Videoconference Fatigue

The COVID-19 pandemic-induced boom in videoconferencing in the early 2020s has boosted public debates. Despite advantages of videoconferencing [3], people expressed being overwhelmed, frustrated or exhausted by constant VC usage, which coined the term(s) “videoconference fatigue”, or “Zoom fatigue”. Hundreds of newspaper articles have been appearing world-wide that affirm the public that “Zoom fatigue is real” and provide tips on how to avoid it (e.g., to plan enough breaks in between VC). Renowned legacy media outlets such as the BBC, the Harvard Business Review, and the Wall Street Journal have covered Zoom fatigue [4,5,6]. Another indicator of the relevance of the phenomenon is its online representation: “Videoconference fatigue” has collected more than 18,000 and “Zoom fatigue” more than 600,000 hits on Google (as of November 2021).
At the same time, researchers have started to re-investigate VC, particularly with an eye on the pandemic situation and so-called Zoom fatigue. Researchers from different fields such as psychology, communication, medicine, neuroscience, and technology have already published comments on the relevance and implications of Zoom fatigue in academic journals [7,8,9,10,11,12,13]. Additionally, the very first theoretical, methodological and empirical full papers are available: The first theoretical paper by Bailenson [14] elaborated five distinct nonverbal mechanisms as causal factors of Zoom fatigue: (1) mirror anxiety trigged by the self-view window on the screen, (2) sense of being physically trapped by the need to stay relatively immobile in the small field of view of the camera, (3) hypergaze as the experience of having all conference participants’ eyes staring at oneself during the whole meeting, (4) cognitive load related to actively producing readable nonverbal cues in front of the camera, and (5) cognitive load related to interpreting nonverbal cues of other meeting participants in their respective windows. One of the very first empirical papers, an online-survey by Fauville et al. [15] found correlations between these five mechanisms and a newly developed “Zoom Fatigue scale” [16]. Our analysis will show, however, that more and different factors might also play a significant role in causing Zoom fatigue.

1.2. Aim of This Conceptual Analysis Article

While it is natural and helpful that the extensive use of VC in times of the COVID-19 pandemic has triggered public debates and increased research activities on seemingly prevalent problems such as Zoom fatigue, it is also important to clarify and scrutinize the concept, its components and causes. Gaining better insight into possible causes of videoconference fatigue will help to establish healthy videoconference use. History has taught us that new and emerging information and communication technologies often create both exaggerated hopes as well as irrational fears, and not seldom come with misattributions, myths, and biased forecasts on their impact [17,18,19]. A broad and thorough review of existing evidence on causal factors is therefore needed to guide rational, healthy and best practices-based use of VC. For example, given the major impact of the pandemic on everyday life, it is not surprising that many people feel overwhelmed, frustrated and exhausted. What part of this experience is “videoconference fatigue” or rather “working from home fatigue” or simply “pandemic fatigue”? Furthermore, what exactly are the causes of videoconference fatigue? To what degree are they technology-related (e.g., related to the disruptions of nonverbal communication through cameras and screens described above) or purely of organizational nature (e.g., scheduling too many meetings, or not leaving enough breaks in-between them)?
The aim of this conceptual analysis article is to contribute to the conceptual clarification of videoconference fatigue by focusing on assumed causes. We use the popular and succinct label “Zoom fatigue” interchangeably with the more generic label “videoconference fatigue” and define it as the experience of physical, cognitive and emotional fatigue and exhaustion related to videoconference use regardless of the specific VC system used [10,15]. While there is not much controversy around the experience of fatigue, causal factors are highly disputed and, hence, the focus of this conceptual analysis. Based on multiple academic and media sources, established theories and evidence from different disciplines we try to answer one main research question: Which factors cause videoconference fatigue?

2. Materials and Methods

This conceptual analysis article explores the concept of videoconference fatigue. A “concept” is understood as an abstraction of a phenomenon that is defined by its components and their interrelations [20,21]. To identify and structure the main components and sub-components of video conference fatigue, a conceptual analysis was conducted along the phases reported in Table 1. This eight-phase model is a revised version of the approach by Bröder et al. [22]. This approach draws on elements from the approaches introduced by Rodgers [21] (pp. 77–102) and Jabareen [20]. While it shares, e.g., its emphasis on flexibility and its iterative character with the latter, it also differs from it in several ways (e.g., less structured approach for the deconstructing and categorizing of the concept, predominant emphasis on the literature in phase 1 instead of also interviewing external experts). Further, the adopted approach differs from a traditional structured or systematic review in several ways, for instance in terms of the search strategy, involvement of external experts as part of the iterative model refinement, and overall purpose.
In Phase 1, videoconference fatigue was selected as the target concept with a focus on causal factors (a review of Zoom fatigue definitions does already exist [23]). Both media articles and academic papers were regarded as relevant data sources and identified via systematic online searches. Key search terms (videoconference fatigue, Zoom fatigue, videoconference stress, videoconference exhaustion, videoconference burnout) were used with both the Google search engine and the Google Scholar database. The identified media articles and academic papers investigated in the conceptual analysis are referenced in the results section. In addition, we looked into previous review and conceptual analysis papers that explored the concept of fatigue in general [23] as well as papers that analyzed specific types of fatigue such as decision fatigue [24], driver fatigue [25] and museum fatigue [26].
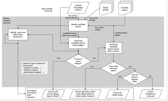
In Phase 2, all authors read the identified sources carefully and contributed ideas on their categorization. The different suggestions for categorization were included in a 4D-model of videoconference fatigue in Phase 3. While the four dimensions of the new 4D model are generic and reflect typical conceptualizations of different fatigue phenomena such as driver fatigue [25] and museum fatigue [26,27], their sub-dimensions are videoconference-specific. In Phase 4, all sub-dimensions were carefully elaborated regarding their characteristics based on the sources mentioned above. Relevant theories, empirical evidence and media coverage are presented in evidence tables for all four dimensions (see Table 2, Table 3, Table 4 and Table 5). The selection of applicable theories was discussed among author and with external experts in phase 7 multiple times. We differentiate between direct evidence in the sense of data explicitly covering VC fatigue and indirect evidence in the sense of data from related fields. We are referring to media coverage and press articles to link the academic discourse with the public discourse that draws on anecdotal evidence and often focuses more on practical solutions. Our procedure in phases 2 to 6 according to Table 1 is visualized in more detail in a flow chart (see Figure 1). The flow chart illustrates how our selection of literature was grouped (e.g., according to direct and indirect evidence). Indirect evidence covers studies not explicitly addressing videoconference fatigue but addressing phenomena related to physical and mental effort and cognitive load.
As a conceptual analysis is an iterative process, Phase 5 (integrating components) and Phase 6 (re-grouping dimensions) were repeated several times until the research team agreed on the structure of the final 4D model with its sub-dimensions. Throughout the iterations the labels for the dimensions as well as the labels and numbers of sub-dimensions were changed in search for the most comprehensive and concise solution.
During Phase 7, we presented and discussed the new 4D model of VC fatigue within the academic setting through five different project workshops and colloquia. This phase involved 29 external experts, representing a broad range of relevant disciplinary backgrounds, in the further refinement of the proposed model. The authors’ suggestions regarding the organization and theoretical elaboration of the causal factors were partly supported and partly questioned and subsequently revised again. We repeatedly discussed issues of “Face-to-Face meeting fatigue” in contrast to “Videoconference fatigue” to scrutinize both the model and the concept of videoconference fatigue. Phase 8 (see Table 1) is ongoing as we—and possibly other researchers as well—will be using the conceptual model proposed in this article to design and conduct empirical studies on VC fatigue in the future. Each phase of the research process lasted several weeks and involved individual work by all co-authors as well as regular Zoom meetings among them.

3. Results

The newly developed 4D conceptual model of videoconference fatigue entails the following key causal dimensions: (1) personal factors, (2) organizational factors, (3) technological factors and (4) environmental factors (see Figure 2). In the following sections, each dimension will be presented separately with its sub-dimensions.

3.1. Personal Factors

The personal factors dimension covers person-related factors that causally influence the experience of videoconference fatigue. The umbrella theory behind this dimension is the Differential Susceptibility of Media Effects Model (DSMM) [28], a well-established general model of media effects, that—among other things—underlines the fact that media effects differ significantly depending on people’s individual characteristics and the social context. Hence, the personal factors dimension has two sub-dimensions: individual and social factors (see Table 2).
Table 2. Evidence table for personal factors of videoconference fatigue.
Table 2. Evidence table for personal factors of videoconference fatigue.
DimensionSub-DimensionVariableTheoryEmpirical EvidenceMedia Coverage
DirectIndirect
Personal FactorsIndividual FactorsGeneral Individual FactorsDSMM 1, Valkenburg and Peter [28]Fauville et al. [15];
Queiroz et al. [29]; Oducado et al. [30]
Bennett et al. [31]Fosslien and West Duffy [4];
Kavanagh et al. [32]
Specific Individual FactorsDSMM 1, Valkenburg and Peter [28]
Technostress Model; Brod [33]
Nesher Shoshan and Wehrt [34]Peper et al. [35]Kavanagh et al. [32]
Social FactorsDistal Social Factors DSMM 1, Valkenburg and Peter [28]
UTAUT 2, Venkatesh et al. [36]
Proximal Social FactorsDSMM 1, Valkenburg and Peter [28]
ART 3, Kaplan [37]
Bennett et al. [38] Peper et al. [35]Fosslien and West Duffy [4];
Kavanagh et al. [32]
1. DSMM: Differential Susceptibility of Media Effects Model. 2. UTAUT: Unified Theory of Acceptance and Use of Technology. 3. ART: Attention Restauration Theory.

3.1.1. Individual Factors

General Individual Factors: In line with the DSMM it is assumed that VC fatigue as a media effect depends on general individual dispositions that are known to influence many types of media effects, particularly sociodemographic variables (e.g., gender, age, race, ethnicity), personality types and cognitive traits [28]. One of the first larger surveys on videoconference fatigue and its follow-up work confirmed this assumption and showed that socio-demographic variables and personality traits are linked with the intensity of experienced fatigue in relation to videoconferences [15,29,30]: Results such as that female, younger and more introverted participants suffer more from Zoom fatigue have been widely picked up by the press [39]. Cognitive factors have remained under-researched, though.
VC-Specific Individual Factors: It seems very plausible that the general tendency of a person to be easily fatigued and not cope well with stress and technology demands will also lead to a higher susceptibility of VC fatigue. Hence, apart from aforementioned general dispositions, there are VC-specific individual factors such as mental and physical health and fitness, stress management skills and VC skills that influence the individual’s susceptibility for experiencing exhaustion and fatigue in relation to VC. Qualitative data indicate that negative versus positive attitudes towards VC influence susceptibility to VC fatigue [34]. Further, the survey study by Oducado et al. [30] found that negative attitudes towards VC go hand in hand with higher reported levels of fatigue. Media articles on Zoom fatigue provide tips and tricks on how to better cope with the stresses and strains of frequent video conferences, and how to strengthen one’s overall physical and mental health to avoid mental and physical exhaustion [4,32]. Some researchers also suggest that educational institutions implement more health and well-being initiatives (e.g., meditation and mindfulness webinars) to foster resilience to Zoom fatigue in educators [40] (pp. 61–68).

3.1.2. Social Factors

Distal Social Factors: Personal factors operate not only on the individual but also on the social level through the interactions between different people. The DSMM underlines how people surrounding the media user (e.g., family members, peers, colleagues) influence their attitudes towards and the use or non-use of certain media [28]. This idea is also a central part of the Unified Theory of Acceptance and Use of Technology (UTAUT) [36], which is one of the most-used theories in the field of technology use. UTAUT predicts that attitudes and norms in the social network of a person determine their attitudes and media use behaviors. Direct evidence is not available yet, but it can be assumed that a person with a VC-aversive social network might have more negative VC expectations. These factors are labeled distal social factors because they are operating in the background or from a distance, and are not directly related to an ongoing VC meeting. Media articles refer to those influences when they mention how, particularly in times of the COVID-19 pandemic, there is a lot of push towards the use of VC because institutional regulations and peer pressures demand online meetings. This could make some people adapt to the situation, while others might experience resistance and, hence, increased stress and exhaustion.
Proximal Social Factors: The proximal social factors are those influences of other persons that operate not in the background but in the foreground of an ongoing videoconference. Depending on how many and which types of people are participating in the VC, and how harmonious or conflict-laden the live interactions and collaborations go, the user might feel more or less fatigued during the process and afterwards. Prior work from the fields of meeting science and virtual collaboration and teamwork is particularly relevant in the context of proximal social factors and entitativity (i.e., the “group-ness” of a meeting [41]). This research points to session management, communication norms and participant roles as relevant variables that can increase or decrease the burden of meetings and, hence, increase or decrease fatigue.
While measures and practices targeting effective VC session management such as choosing a facilitator and defining clear norms and roles [42] (pp. 680–706) may not have a direct impact on VC fatigue, based on the literature it can be argued that they indirectly may play an important role. Numerous studies have shown that badly managed offline meetings have a negative impact on employees’ motivation, engagement, and energy [43,44,45]. This effect might be amplified by online meetings with ineffective social rules and regulations. An empirical study conducted by Bennett et al. [38] refers to Kaplan’s [37] Attention Restauration Theory (ART). ART explains mechanisms of human energy depletion and repletion that is applicable to VC, where in particular the need for sustained attention is assumed to play a crucial and energy-draining role. The establishment of specific group communication norms influences this process: First of all, having clear communication norms (e.g., using the raise hand function before speaking) is likely to result in clearer expectations, reducing the required attentional resources. Secondly, the establishment of explicit norms (e.g., to switch on the camera) may increase the feeling of connectedness and belongingness among session participants, which in turn is associated with lower levels of fatigue because the experience of social belongingness provides fresh energy [38].
In both ill- and well-managed videoconference sessions, participants have different social roles that are linked with more or less stress and exhaustion. For instance, the facilitator in a business meeting most likely has a more active and exhausting role than many of the participants. Peper et al. [35] discuss this issue in the context of educational Zoom conferences and with a focus on strategies to avoid VC fatigue. More specifically, they point to the attentional challenges that many students are facing when attending an online lecture. They also refer to challenges with nonresponsive and passive behaviors of students reported by fatigued teachers. However, such social-role related causes of videoconference fatigue can be prevented. In the context of online teaching and learning, for example, students could be guided to take more constructive roles in the virtual classroom to fight both their own and their teachers’ fatigue [35]. Last, but not least it should be noted that depending on the type of VC session, the type of activity and participant role change dramatically. Therefore, certain types of VC sessions may actually help to prevent fatigue, e.g., online yoga classes (demanding physical activity and providing the social role of a spiritual practitioner) or hanging out with friends via VC, enabling a positive feeling of togetherness through intimate and rewarding social roles [46].

3.2. Organizational Factors

To map potential fatiguing effects related to when, how and why videoconference technology is used, the second dimension of the model comprises organizational factors. This dimension includes both temporal–organizational factors as well as context and content factors of VC sessions that can lead to videoconference fatigue (see Table 3).
Table 3. Evidence table for organizational factors of videoconference fatigue.
Table 3. Evidence table for organizational factors of videoconference fatigue.
DimensionSub-DimensionVariableTheoryEmpirical EvidenceMedia Coverage
DirectIndirect
Organizational FactorsTemporal–Organizational FactorsNumber and Duration of VC Sessions;
Timing of VC Sessions
ART 1, Kaplan [37]Fauville et al. [15]; Bennett et al. [38];
Karl et al. [47];
Queiroz et al. [29]; Oducado et al. [30]
Bennett et al. [31]Fosslien and Duffy [4];
Kavanagh et al. [32];
Parker [48]
Context and Content FactorsAnticipated Outcome of VC Standaert et al. [49];
Garro-Abarca et al. [50]
Lufkin [51];
Sklar [52]
Activity During VCART 1, Kaplan [37]Queiroz et al. [29]Cao et al. [53]Fosslien and Duffy [4];
Kavanagh et al. [32]
1. ART: Attention Restauration Theory.

3.2.1. Temporal–Organizational Factors

Number and Duration of VC Sessions: Several studies have reported that the increased number (and in some cases also increased length) of VC meetings can be linked to VC fatigue [15,29,30,47,54]. The study presented in [34], however, suggested that the perceived duration of a meeting may be a more relevant factor than the meeting duration per se, thus indicating the need for follow-up studies. Further, earlier work in the field of meeting science has shown that the number of meetings and meeting load have a negative impact on employee well-being and are associated with higher daily fatigue and subjective workload [45,55,56]. In addition, a recent large-scale analysis of multitasking behavior during remote meetings using VC indicated that the increase in number of meetings has also triggered an increase in multitasking behavior to catch up with certain tasks, which in turn can lead to reduced attention and mental fatigue [53].
Timing of VC Sessions: Furthermore, recent empirical work from Bennett et al. [38] looked into the nature and temporal dynamics of VC fatigue to better understand how the time of the day and more generally, the scheduling of VC sessions may play a role. The authors again draw on ART [37] and their empirical findings point to the temporal distinctness of videoconference fatigue (compared to other forms of fatigue), and underline the importance of time as a key factor influencing VC fatigue [38]. Based on analyses comparing “normal daily fatigue trajectories” with altered levels of fatigue triggered by VC events, they found that VC sessions later in the day are more likely to trigger fatigue, while mid-day VC sessions are associated with lower degrees of VC fatigue [38]. Earlier work from Bennett et al. [31] has looked into the replenishing nature of so-called “micro-breaks” (e.g., short activities that take less than 10 min and are not work-related) and found that these can be beneficial to restore psychological resources (e.g., attention). Even though the relevance of taking such micro-breaks during VC sessions has not been empirically proven yet, it is frequently mentioned as a strategy to avoid VC fatigue both in academic papers [12,38,57] and newspaper articles [4,32,48]. Similarly, several of the factors addressed above have been mentioned in articles addressing the phenomenon of VC fatigue and how to prevent it [11,12,35,57,58]. However, in most cases, their ascribed importance is not based on (strong) empirical evidence.

3.2.2. Context and Content Factors

The content of a VC session comprises the variables anticipated outcome of and activity during the VC session, which are also closely linked to the proximal social factors described in Section 3.1.2 and some technology factors explained in Section 3.3.2.
Anticipated Outcome of VC: In VC sessions that are work- or study-related, the goal and anticipated outcome may be more explicit than in VC sessions in the private sphere or linked to leisure activities. In a business context, Standaert et al. [59,60] distinguish between four different categories of intended outcomes, i.e., exchanging information, making decisions, communicating sentiments and building relations. Based on an overview of existing literature, they argue that videoconference as a medium is less effective for the latter category. They emphasize that the desired outcome needs to be considered when deciding on an appropriate virtual meeting mode, so that ineffective and bad meetings having a negative impact on day-to-day employee well-being [43] can be avoided [59,60]. Similarly, Cichomska et al. [61] (pp. 663–679) emphasize the importance of congruence between the type of meeting, the intended outcome and the goals of individual attendees in the context of virtual meetings. Lufkin [51] therefore argues for a “mix-and-match”-approach in this respect, depending on the goal(s). For VC sessions in a leisure/private context, the underlying goals and intentions may be more latent and motivated by a desire to fulfill fundamental psychological human needs, such as the need for relatedness and belongingness [52], influence and popularity, pleasure and stimulation. These have been found to be a source of positive experiences, rather than of fatigue or other negative outcomes, when they are fulfilled [62].
Activity during VC: The participant’s activity during the VC session is expected to indirectly influence whether or not fatigue may occur. In work- or study-related sessions, the activity is more likely to be related to one or more tasks to be completed. In this respect, in particular the relation between the communication effectiveness and team performance—which may also strongly depend on several proximal social factors, e.g., participants’ roles, absence or presence of a facilitator—and the task features are of importance. The latter include e.g., the task complexity, variety, analyzability, interdependence, but also the task–technology fit [50,63,64]. In this respect, the study of Queiroz et al. [29] found that the use of videoconferencing for study-related tasks was associated with higher reported fatigue levels than for work-related activities.
The task can also play an important role for the level of cohesion within a group: the latter is likely to be larger when the different group members consider the task to be intrinsically rewarding [50]. Additionally, intrinsic interest in the content of a VC session provides fresh energy [38] while disengagement with a task is associated with increased mental fatigue [65]. Further, as already pointed out, multitasking behavior as part of the activity may also lead to decreased attention and increased mental fatigue [53].

3.3. Technological Factors

It is obvious that the experience of videoconference fatigue is determined by the technology of the respective VC system. This dimension of the VC fatigue model includes four sub-dimensions: presentation-related, communication-related, self-related and usability-related technology factors (see Table 4). Note that a more comprehensive version of this chapter is available online as an annex to this article, see Raake et al. [66].

3.3.1. Presentation-Related Factors

The first sub-dimension, presentation-related factors, comprises all technological factors that characterize the one-way capture, processing and transmission of audio, video and audiovisual information. Technological characteristics of VC can significantly increase the visual, auditory and information integration effort and subsequent perception-related fatigue that contribute to overall VC fatigue.
Visual Fatigue: VC does not enable the same natural ease of visual scene analysis in comparison to face-to-face situations. In terms of technical factors, scene analysis of on-screen information may be affected by the chosen camera, lighting conditions, video resolution and coding, size of the participant’s video window on the screen, viewing distance and possible background effects such as virtual backgrounds or blurring. In spite of the plausibility, the authors did not find direct scientific evidence for an effect of visual scene-analysis on fatigue. However, visual fatigue because of visual display usage has been reported in various studies [67,68,69,70]. As vergence rather than accommodation seems to drive fatigue, among other factors [71], the effect depends on the actual viewing distance [67,69]. The literature indicates that any prolonged work at a computer monitor causes some level of visual fatigue, VC usage does not make a difference. It is relevant to note that typical VC display viewing distances of around 30 to 80 cm are much closer than typical social distances in face-to-face situations of above 1.2 m [72].
Auditory Fatigue: Multiple audio-related technological factors affect listening effort and hence, may cause auditory fatigue. Those factors are the employed audio signal level (volume), presence of background noise at the far or the near end, room reverberation in the own or other parties’ physical environment, the audio quality related with the microphones and or loudspeakers or headphones used, degradations due to coding and transmission impairments such as interruptions, or audio signal clipping due to echo cancellers (for an overview see [73]). A link between audio quality, intelligibility and listening effort can be established following [74] (pp. 227–267), [75]. A series of studies furthermore indicate that low-quality audio as well as low-quality audiovisual stimuli lead to fatigue [76,77,78]. Lack of spatial audio in VC can also increase listening effort and hence likely cause fatigue (indirect evidence) [79]. Here, further plausible causes for increased listening effort are the reduced ability of auditory stream segregation [80] in non-spatial-audio VCs and thus of solving the auditory Cocktail Party Problem [81], as well as a reduced efficiency in memory usage [82,83,84].
Audiovisual Fatigue: Information integration in humans works seamlessly under normal, every-day situations. In a VC meeting, audio and video, however, may be out of sync [85] (pp. 229–270). While the human perceptual system can adjust to asynchrony [86], studies point to a slight increase in cognitive load [87,88], without direct evidence for increased fatigue. The online survey conducted by Bonanomi et al. [7] using their self-developed “Online Fatigue Scale” revealed high loadings for the scale item “I felt like I had to focus twice more to really understand what was going on”, which can be related to audiovisual fatigue or communication-related factors.

3.3.2. Communication-Related Factors

The main purpose of VC is interpersonal communication or interaction. Technical factors of the VC setting, however, can complicate the interpersonal exchange and, hence, produce stress and fatigue.
Problems with Nonverbal Cues: In VC, both the perception and production of non-verbal cues such as eye contact [14,89], vocal backchannel signals or facial expressions and gestures [89,90,91], indicating agreement and affection [92] can be hindered due to audio or video properties such as small windows on the screen. Increased efforts to produce and perceive those cues most likely lead to fatigue [14,15,46,93].
Problems with Turn Taking: The same holds true for turn taking. Technology-induced problems with turn taking [94] (pp. 7–55), such as lacking visibility or audibility, or delayed transmission of cues, may produce misunderstandings and thus stress, likely fostering fatigue [14,95].
Problems with Social Bonding and Impression Formation: Technical issues with compressed audio and video, disruptions of the connection and/or delays in the audio-visual transmission disturb the interpersonal communication on all levels including social bonding and impression formation [95,96,97,98]. Technically disrupted and delayed communication can create misunderstandings and unfavorable impressions [95,96,99] which increase cognitive load [100] and may feed into the experience of technostress [101] and VC fatigue. Task switching due to repair activities (e.g., trying to re-connect to the VC system, changing of window size or camera angle) create further mental load [102,103] that can contribute to fatigue, can also negatively impact the person’s impression. A further presentation-related effect relates to Hall’s theory of proxemics and social distance [14,72]. Depending on camera field-of-view, distances from camera and screen, the depicted face on screen may appear intimidatingly large. While Fauville et al. [15] seem to provide some support for this effect, the practical relevance for average set-ups and on-screen window-sizes may be negligible.

3.3.3. Self-Related Factors

Problems with Being on Camera: Based on a text mining analysis of about three million Twitter tweets from the beginning of the COVID-19 crisis, Hacker et al. [46] derived a set of affordances and five constraints of VCs, three of which are self-related factors: Fear of being on camera, stress of having to be “always on”, and exposing one’s private living space [46,104,105,106]. Other authors point to mirror anxiety (e.g., the stress to be confronted with one’s own mirror image during the whole VC session and corresponding control of the own image) and its contribution to VC fatigue [14,15,16,91,107]. Note that some later research seems to challenge the importance of the effect, indicating improved satisfaction with media self-presentation comparing online to offline [108] and no effect on learning performance [104]. A further factor was coined as “physically trapped” [14], reflecting the restricted range of motion allowed by the camera used, and with initial evidence in Fauville et al. [15].
Problems with Producing Communication Signals: In a VC interaction, people also feel the need to make more effort in producing audiovisual communication signals. The technological mediation of the communication pushes participants to speak louder (e.g., with increased vocal effort [109,110]) and to use more intensive gestures and facial expressions (e.g., more smiles) in order to be better understood [109]. Those extra-efforts contribute to fatigue, with indirect evidence derived from Kristiansen et al. [111].

3.3.4. Usability-Related Factors

Last, but not least, videoconferencing implies that all participants must deal with the respective VC system. Handling a VC system’s diverse technological features can create technostress [101] that might lead to techno-exhaustion [112] as one aspect of videoconference fatigue. According to people’s complaints on Twitter they struggle with VC technology because they miss relevant features and feel a lack of security [46]. Such concerns might trigger cognitive load and an emotional burden leading to fatigue. The degree to which operating a VC system is perceived as easy and convenient or stressful and fatiguing depends on the user’s characteristics such as their VC literacy (see Section 3.1) and on the system’s usability and ease of use [113,114,115].
Table 4. Evidence table for technological factors of videoconference fatigue.
Table 4. Evidence table for technological factors of videoconference fatigue.
DimensionSub-DimensionVariableTheoryEmpirical EvidenceMedia Coverage
DirectIndirect
Technological FactorsPresentation-Related FactorsVisual FatigueMRT 1, Daft and Lengel [116]; Dennis and Kinney [117];
DPT 2, Evans and Stanovich [118]; Kahneman [119]; Ferran and Watts [100]
Jaschinski-Kruza [67]; Tyrrell and Leibowitz [68]; Gur et al. [69]; Kim et al. [70]Fosslien and West Duffy [4]; Johnson [120]; Kavanagh et al. [32]
Auditory FatigueMRT 1, Daft and Lengel [116]; Dennis and Kinney [117];
DPT 2, Evans and Stanovich [118]; Kahneman [119]; Ferran and Watts [100]; Auditory stream analysis; Bregman [80]
Antons [76]
Arndt [77]
Raake et al. [74]; Krueger et al. [75]; Fintor et al. [79]; Baldis [82]; Deng [83]; Skowronek and Raake [84]Johnson [120]; Kavanagh et al. [32]
Audiovisual FatigueCocktail Party Effect; Bronkhorst [81];
Proxemics: Hall [72]
Arndt [78]Buchan [87], Eg et al. [88], Bonanomi et al. [7]
Communication-Related FactorsProblems with Nonverbal CuesMRT 1, Daft and Lengel [116]; Dennis and Kinney [117]Fauville et al. [15]Abdullah et al. [93]; Hacker et al. [46]; Knapp et al. [89]; Kleinke [92]; O’Conaill [90], Riva et al. [91]Jiang [5]; Kavanagh et al. [32]; Lee [121]
Problems with Turn-TakingMRT 1, Daft and Lengel [116]; Dennis and Kinney [117];
DPT 2, Evans and Stanovich [118]; Kahneman [119]; Ferran and Watts [100]
Schoenenberg [95]Johnsonm [120]
Problems with Social Bonding and Impression FormationMRT 1, Daft and Lengel [116]; Dennis and Kinney [117];
DPT 2, Evans and Stanovich [118]; Kahneman [119]; Ferran and Watts [100]
Fauville et al. [15]Powers et al. [96]; Roberts and Francis [97]; Schoenenberg et al. [95,99]
Siegert and Niebuhr [98]; Ferran and Watts [100] Liefooghe et al. [102]; Rubinstein et al. [103]
Jiang [5], Johnson [120]; Kavanagh et al. [32]; Lee [121]; Montañez [122]; Robert [123]
Self-Related FactorsProblems With Being on Camera Fauville et al. [15]Hacker et al. [46]; Austin et al. [104]; Bedenlier et al. [105]; Shockley et al. [106]Jiang [5]; Kavanagh et al. [32]; Robert [123]
Problems with producing communication signals Croes et al. [109], Tracy et al. [110], Kristiansen et al. [111]Brower [124]
Usability-Related FactorsTechnostress, Techno-exhaustionTarafdar [101]; Weinert [112] Hacker et al. [46]; Ayyagari et al. [113]; Galluch et al. [114]; Pirkkalainen et al. [115]Brower [124]; Fosslien and West Duffy [4]; Robert [123]
1. MRT: Media Richness Theory. 2. DPT: Dual-Process Theory.

3.4. Environmental Factors

The discussion of the phenomenon of videoconference fatigue came up in an exceptional time. It started during a pandemic in which most people were obliged to work and study from home. In the debate on Zoom fatigue, this dramatic change of the context in which videoconferencing takes place has hardly been considered. For this reason, the fourth dimension of the 4D-model of VC fatigue captures factors related to the environment of VCs including two sub-dimensions: micro-environmental and macro-environmental factors (see Table 5).

3.4.1. Micro-Environmental Factors

The micro-environment sub-dimension comprises the variables physical and psychological micro-environment.
Physical Micro-Environmental Factors: The physical micro-environment includes the setting of a person’s work or study or leisure place and its context. Having to work or study or socialize from home may imply using different equipment and being in other contextual conditions than usually. A recent review on the impact of the interior office environment on well-being identified a negative relationship of background noise on fatigue or alertness [125]. For climate control, the relationships investigated were not obvious, while plants were shown to have a positive association to fatigue reduction. Even though no study investigated the impact of such direct contextual factors on VC fatigue so far, the direct physical environment may, at least to a small extent, influence how fatiguing VC meetings are perceived to be.
Psychological Micro-Environmental Factors: Psychological micro-environmental aspects are expected to affect fatigue. Recent media articles addressed psychological environmental factors such as issues with requests and distraction associated to different social roles [4,124]. According to the work–home resources model by Ten Brummelhuis and Bakker [126], work and home reciprocally affect each other in a positive and negative way. Particularly, simultaneous presence of time-sensitive demands from different domains, e.g., work and home, and role conflicts may occur and cause distraction, an elevated level of stress and, as a consequence, fatigue. For example, having to organize home schooling or lunch for the kids and participate in work-related meetings at the same time will lead to a conflict of demands and roles. Such conflicts, also called work–home interference, were found to be causally related to later exhaustion and work pressure in a study by Demerouti et al. [127]. Furthermore, a clear definition of work and leisure or family time often disappears in a work-from-home setting. The resulting flexibility may be beneficial: As Dettmers et al. [128] have shown for parents, morning demands predicted morning fatigue after arrival at work, however flexible working hours buffered the effect. Even though this study did not investigate work from home explicitly, it provided first insights into positive effects of flexible scheduling. On the other hand, a study among academic staff reported fatigue and stress to be increased for people who telecommunicated more often, implying that telecommunication was necessary during home-office time [129] (pp. 308–312). Telecommunication from home during the pandemic was associated to work-related fatigue and to more conflicts of the domains home and work [130]. It seems reasonable to assume a medium impact of psychological environmental factors on videoconferencing fatigue.

3.4.2. Macro-Environmental Factors

The macro-environment sub-dimension represents the overall situation of a person in the context of the society and entails both needs and opportunities.
Macro-Environmental Needs: The model of human motivation by Maslow [131] represents a theoretical basis for human needs (BNT: Basic Needs Theory). Besides physiological needs, Maslow [131] describes the need for safety and stability on the second level of his model, emphasizing its importance for human well-being. Media highlighted how people may have experienced a loss of control due to the pandemic situation [124]. Health has been threatened directly and sudden actions to oppose the pandemic were pulling people out of their common routines, possibly causing higher levels of insecurity and unpredictability. Certainly, individual coping strategies (see Section 3.1: personal factors) influence the subjective assessment of current security and stability. However, no study has investigated the effects of loss of security and stability on videoconferencing fatigue so far. Nevertheless, several studies showed how global mental health, especially symptoms of depression and anxiety, got worse during the pandemic [132,133,134,135,136,137,138,139]. Depressiveness often includes tiredness and a lack of energy [140]. As a consequence, people who feel more depressed may also experience videoconferencing as more exhausting and fatiguing. Due to the complex interaction of different variables, the impact of macro-environmental needs on videoconferencing fatigue can vary strongly between individuals but is expected to be at least small.
Macro-Environmental Opportunities: Another reason for impaired health in times of pandemic could be the lack of macro-environmental opportunities. In Maslow’s [131] model, these aspects are represented by the need for love, self-esteem and self-actualization. Besides social relationships, the possibility to be physically active and gain diverse physiological inputs may be important to not easily feel fatigued.
The media addressed these topics by describing how people are moving less [124], are avoiding public or family get-togethers [141], and by giving tips to prevent COVID-19 related feelings of fatigue [122,123,142]. Research partly supported these presumptions, finding higher levels of daily-life fatigue in females and people who were living alone during the crisis [143]. A review article by Kniffin et al. [144] explained the detrimental effect of pandemic-related changes in working conditions and of social distancing based on knowledge from work and organizational psychology. They described how the situation contributed to, for example, loneliness and rumination, leading to a chronic stress and exhaustion. In sum, the impact of macro-environmental opportunities on videoconferencing fatigue is highly related to other (sub)dimensions. Nevertheless, this factor is expected to have at least a small effect on videoconferencing fatigue.
Table 5. Evidence table for environmental factors of videoconference fatigue.
Table 5. Evidence table for environmental factors of videoconference fatigue.
DimensionSub-DimensionVariableTheoryEmpirical EvidenceMedia Coverage
DirectIndirect
Environmental FactorsMicro-Environmental
Factors
Physical Micro Environment
Psychological Micro EnvironmentWHRM 1, ten Brummelhuis and Bakker [126] Palumbo [130]Brower [124];
Fosslien and West Duffy [4]
Macro-Environmental
Factors
Macro Environmental NeedsBNT 2, Maslow [131] Brower [124];
Montañez [122]
Macro Environmental OpportunitiesBNT 2, Maslow [131] Ahmed [142];
Meichtry, Suyden and Barnett [141];
Brower [124];
Montañez [122];
Robert [123]
1. WHRM: Work–Home Resources Model. 2. BNT: Basic Needs Theory.

4. Discussion

Previous theoretical conceptualizations of Zoom fatigue have focused a lot on the technology mediated communication in an ongoing VC session [10,14]. Comparing VC sessions with face-to-face meetings and drawing on Media Naturalness Theory [145], their main idea is that the unnatural technology mediated situation creates additional sensory and cognitive load and, hence, fatigue. While we agree and regard technological factors at the root of Zoom fatigue, our 4D model also stresses the relevance of personal, organizational, and environmental factors often neglected in both public and academic discourses.
According to our comprehensive 4D model of videoconference fatigue, the phenomenon can be explained by (1) personal, (2) organizational, (3) technological and (4) environmental factors. While face-to-face meetings might be exhausting as well, anecdotal evidence discussed in the media and empirical data presented in academic papers point to the fact that social interaction via a videoconference system is often particularly stressful and fatiguing. However, countermeasures to fight increased exhaustion related to VC are available.
Our 4D model states that personal factors play a crucial role: People with good mental and physical health and the necessary VC skills should experience less VC fatigue. Hence, improving these factors should reduce a person’s susceptibility to Zoom fatigue. Furthermore, good videoconference session management, shared communication norms and positive interpersonal relations among participants of a VC session can be a buffer against exhaustion, because the positive social experience re-energizes VC participants.
Regarding organizational factors there seems to be a fairly broad consensus between public and academic debates: What makes VC sessions particularly exhausting is their number, duration, timing, and burstiness. Scheduling VC sessions wisely, keeping them short and allowing for enough breaks in-between eliminates main causes of VC fatigue. Furthermore, to keep the energy level of participants up, it is important to involve everyone actively in the interaction, to try to trigger participants’ intrinsic interest and avoid energy-draining multi-tasking. Being aware of the degrees of freedom in managing VC sessions and of the benefits of organizing everything wisely is a prerequisite of fruitful VC use.
Technological factors are at the core of videoconference fatigue. In fact, the technological mediation of interpersonal communication brings about a lot of stresses and strains. Research has demonstrated that participating in a VC session requires increased visual, auditory and vocal efforts as well as cognitive load that all create exhaustion. Some of these problems could be eliminated or at least diminished with better internet connectivity, improved usability of VC systems, more appropriate technical equipment (e.g., wide-angle camera, high end microphone and loudspeaker) and innovative technology such as spatial audio and augmented reality features.
Last not least, our 4D-model of videoconference fatigue with environmental factors as its fourth dimension reminds everyone that VC sessions do not take place in a vacuum but in the micro-environment of the participant’s workplace or home. Particularly in a working-from-home situation, VC fatigue can be caused by conflicting roles and demands of the work and home context. One way to fight VC fatigue could be to enhance coping with work–home interferences. Finally, it should not be forgotten that the macro environment also shapes VC experiences and outcomes. In times of the world-wide COVID-19 pandemic it is almost impossible to disentangle the exhaustion caused by pandemic-related disruptions of private and professional lives and that caused by inconvenient VC sessions.
The 4D-model of videoconference fatigue is meant to inspire future research. One fruitful research approach to establish which factors of the model are main causes or rather minor causes of VC fatigue would be a well-designed series of experiments. Experimental assessment would also be helpful to evaluate which counter-measures against VC fatigue are most effective in which contexts. Furthermore, we need to collect more information about people’s pre-, peri- and post-pandemic experiences with videoconference fatigue, e.g., via interview studies, focus group discussions, surveys or social media data analyses. Longitudinal studies could be particularly helpful to investigate how people’s expectations, skills, behaviors and outcomes of videoconferencing change over time. Complementing subjective data from interviews and questionnaires, the integration of neurophysiological measurements of fatigue would enhance the field [10].

5. Limitations

Despite its universal approach, the presented conceptual analysis of videoconference fatigue has its limitations. The analysis has been conducted by an interdisciplinary research team with experts from psychology, communication science and engineering. It was validated by discussions with further colleagues from these three fields and related social sciences (e.g., sociology). The conceptual analysis methodology involved searching for and analyzing a large body of interdisciplinary literature that is presented both in text and tables. However, it has not been the goal of this paper to provide a systematic literature review. Similarly, the goal was not to provide an exhaustive overview of relevant theories. In the proposed model and based on the analytic activities and external expert involvement in phases 2 and 7, only the most prominent theories that were identified, were included. However, future work may lead to the integration of additional relevant theories, based on new empirical insights and literature on VC fatigue.
As our literature search was mostly limited to English-language academic and media sources and our research group is based in central Europe, we need to admit that our perspective might have a bias toward the Western world and the Global North. Furthermore, due to length limitations, we were not able to further elaborate the multiple interrelations between the dimensions, sub-dimensions and mediating effects in this paper. Lastly, we wish to remind readers that empirical (and particularly experimental) Zoom fatigue research is at an early stage. Hence, the included empirical studies directly addressing VC fatigue are relatively small in number, often of limited methodological rigor and sometimes provide contradicting evidence or null-findings. While it sometimes was possible to argue with reason which sub-factors might be more influential than others, future experimental studies may help to clarify causes of Zoom fatigue.

6. Conclusions

Videoconference fatigue is a negative health outcome of VC use that should be taken seriously. To avoid short-term fatigue and long-term exhaustion or burn-out, it is important to understand the main factors that contribute to VC fatigue. The new 4D-model of VC fatigue helps to identify and structure relevant personal, organizational, technological, and environmental factors and to plan future studies in a structured way. Research on VC fatigue can go hand in hand with the identification and evaluation of counter-measures to fight VC fatigue. Focusing on issues of fatigue related to videoconference meetings does not intend to idealize face-to-face meetings. We encourage others to advance knowledge on videoconference fatigue by also broadening our understanding of fatigue in relation to face-to-face meetings, also considering new VC technology such as eXtended Reality (XR). Furthermore, VC fatigue needs to be weighed against several advantages of VC, particularly in situations when VC sessions relief us from daily stresses and strains (e.g., avoiding commute stress and rush-hour stress when working from home). Most likely, we are heading to a hybrid future with daily face-to-face and videoconference meetings that both should spare us from fatigue but save or even fuel our physical and mental energy.

Author Contributions

All authors, N.D., K.D.M., M.F., K.S. and A.R., have contributed to the conceptualization, methodology, theoretical elaboration, visualization of the model and drafting of the manuscript. N.D took the lead in writing and editing the manuscript. All authors have read and agreed to the published version of the manuscript.

Funding

This work has partially been supported by the CYTEMEX project funded by the Free State of Thuringia, Germany (FKZ: 2018-FGI-0019) and partially funded by the Carl Zeiss Foundation in the course of the project CO-HUMANICS.

Institutional Review Board Statement

Not applicable as this study does not involve humans or animals.

Informed Consent Statement

Not applicable.

Data Availability Statement

Not applicable.

Acknowledgments

We thank the colleagues within and outside of our respective research groups for their valuable inputs during discussions of different versions of the conceptual model of videoconference fatigue. We also thank Manning Xu for her assistance with the formatting of the manuscript.

Conflicts of Interest

The authors declare no conflict of interest.

References

  1. Motamedi, V. A Critical Look at the Use of Videoconferencing in United States Distance Education. Education 2001, 122, 386. [Google Scholar]
  2. Wilcox, J.R.; Gibson, D.K. Videoconferencing: The Whole Picture; Routledge & CRC Press: London, UK, 2005. [Google Scholar]
  3. Sahi, R.S.; Schwyck, M.E.; Parkinson, C.; Eisenberger, N.I. Having More Virtual Interaction Partners during COVID-19 Physical Distancing Measures May Benefit Mental Health. Sci. Rep. 2021, 11, 18273. [Google Scholar] [CrossRef]
  4. Fosslien, L.; Duffy, M.W. How to Combat Zoom Fatigue. 2020. Available online: https://hbr.org/2020/04/how-to-combat-zoom-fatigue (accessed on 25 April 2021).
  5. Jiang, M. The Reason Zoom Calls Drain Your Energy. 2020. Available online: https://www.bbc.com/worklife/article/20200421-why-zoom-video-chats-are-so-exhausting (accessed on 25 April 2021).
  6. McConnon, A. Zoom Fatigue: The Differing Impact on Introverts and Extroverts. 2021. Available online: https://www.wsj.com/articles/zoom-fatigue-the-differing-impact-on-introverts-and-extroverts-11615291202 (accessed on 10 October 2021).
  7. Bonanomi, A.; Facchin, F.; Barello, S.; Villani, D. Prevalence and Health Correlates of Onine Fatigue: A Cross-Sectional Study on the Italian Academic Community during the COVID-19 Pandemic. PLoS ONE 2021, 16, 0255181. [Google Scholar] [CrossRef]
  8. Epstein, H.-A.B. Virtual Meeting Fatigue. J. Hosp. Librariansh. 2020, 20, 356–360. [Google Scholar] [CrossRef]
  9. Kirk, C.P.; Rifkin, L.S. I’ll Trade You Diamonds for Toilet Paper: Consumer Reacting, Coping and Adapting Behaviors in the COVID-19 Pandemic. J. Bus. Res. 2020, 117, 124–131. [Google Scholar] [CrossRef] [PubMed]
  10. Riedl, R. On the Stress Potential of Videoconferencing: Definition and Root Causes of Zoom Fatigue. Electron. Mark. 2021. [Google Scholar] [CrossRef]
  11. Toney, S.; Light, J.; Urbaczewski, A. Fighting Zoom Fatigue: Keeping the Zoombies at Bay. Commun. Assoc. Inf. Syst. 2021, 48, 10. [Google Scholar] [CrossRef]
  12. Wiederhold, B.K. Connecting Through Technology during the Coronavirus Disease 2019 Pandemic: Avoiding “Zoom Fatigue”. Cyberpsychol. Behav. Soc. Netw. 2020, 23, 437–438. [Google Scholar] [CrossRef] [PubMed]
  13. Williams, N. Working through COVID-19: ‘Zoom’ Gloom and ‘Zoom’ Fatigue. Occup. Med. 2021, 71, 164. [Google Scholar] [CrossRef]
  14. Bailenson, J.N. Nonverbal Overload: A Theoretical Argument for the Causes of Zoom Fatigue. Technol. Mind Behav. 2021, 2, 1. [Google Scholar] [CrossRef]
  15. Fauville, G.; Luo, M.; Muller Queiroz, A.C.; Bailenson, J.N.; Hancock, J. Nonverbal Mechanisms Predict Zoom Fatigue and Explain Why Women Experience Higher Levels than Men. SSRN 2021. [Google Scholar] [CrossRef]
  16. Fauville, G.; Luo, M.; Queiroz, A.C.M.; Bailenson, J.N.; Hancock, J. Zoom Exhaustion & Fatigue Scale. Comput. Hum. Behav. Rep. 2021, 4, 100119. [Google Scholar] [CrossRef]
  17. Bonaccorsi, A.; Apreda, R.; Fantoni, G. Expert Biases in Technology Foresight. Why They Are a Problem and How to Mitigate Them. Technol. Forecast. Soc. Chang. 2020, 151, 119855. [Google Scholar] [CrossRef]
  18. Kindsiko, E.; Türk, K. Detecting Major Misconceptions about Employment in ICT: A Study of the Myths about ICT Work among Females. Int. J. Soc. Behav. Educ. Econ. Bus. Ind. Eng. 2017, 11, 107–114. [Google Scholar] [CrossRef]
  19. Shwartz, S. Evil Robots, Killer Computers, and Other Myths: The Truth about AI and the Future of Humanity; Fast Company Press: New York, NY, USA, 2021; ISBN 978-1-73542-453-8. [Google Scholar]
  20. Jabareen, Y. Building a Conceptual Framework: Philosophy, Definitions, and Procedure. Int. J. Qual. Methods 2009, 8, 49–62. [Google Scholar] [CrossRef]
  21. Rodgers, B.L. Concept Analysis: An Evolutionary View. In Concept Development in Nursing: Foundations, Techniques, and Applications; Rogers, R., Knafl, K.A., Eds.; Saunders: Philadelphia, PA, USA, 2000; pp. 77–102. [Google Scholar]
  22. Bröder, J.; Okan, O.; Bollweg, T.M.; Bruland, D.; Pinheiro, P.; Bauer, U. Child and Youth Health Literacy: A Conceptual Analysis and Proposed Target-Group-Centred Definition. Int. J. Environ. Res. Public Health 2019, 16, 3417. [Google Scholar] [CrossRef]
  23. Phillips, R.O. A Review of Definitions of Fatigue—And a Step towards a Whole Definition. Transp. Res. Part F Traffic Psychol. Behav. 2015, 29, 48–56. [Google Scholar] [CrossRef]
  24. Pignatiello, G.A.; Martin, R.J.; Hickman, R.L. Decision Fatigue: A Conceptual Analysis. J. Health Psychol. 2020, 25, 123–135. [Google Scholar] [CrossRef]
  25. May, J.F.; Baldwin, C.L. Driver Fatigue: The Importance of Identifying Causal Factors of Fatigue when Considering Detection and Countermeasure Technologies. Transp. Res. Part F Traffic Psychol. Behav. 2009, 12, 218–224. [Google Scholar] [CrossRef]
  26. Bitgood, S. Museum Fatigue: A Critical Review. Visit. Stud. 2009, 12, 93–111. [Google Scholar] [CrossRef]
  27. Bitgood, S. When Is “Museum Fatigue” Not Fatigue? Curator Mus. J. 2010, 52, 193–202. [Google Scholar] [CrossRef]
  28. Valkenburg, P.M.; Peter, J. The Differential Susceptibility to Media Effects Model. J. Commun. 2013, 63, 221–243. [Google Scholar] [CrossRef]
  29. Queiroz, A.C.M.; Nascimento, A.M.; Fauville, G.; Luo, M.; Meirelles, F.; Plank, D.N.; Bailenson, J.N.; Hancock, J. Tradução, validação e aplicação da Escala ZEF (ZEF Scale) para avaliação da Fadiga Zoom na população brasileira (Translation, Validation and Application of the ZEF Scale to Assess Zoom Fatigue in the Brazilian Population). SSRN 2021. [Google Scholar] [CrossRef]
  30. Oducado, M.R.F.; Fajardo, M.T.R.; Parreño-Lachica, G.M.; Maniago, J.D.; Villanueva, P.M.B.; Dequilla, M.C.V.; Montaño, H.C.; Robite, E.E. Is Videoconference “Zoom” Fatigue Real among Nursing Students? J. Loss Trauma 2021. Available online: https://www.tandfonline.com/doi/citedby/10.1080/15325024.2021.1950987?scroll=top&needAccess=true (accessed on 10 October 2021). [CrossRef]
  31. Bennett, A.A.; Gabriel, A.S.; Calderwood, C. Examining the Interplay of Micro-Break Durations and Activities for Employee Recovery: A Mixed-Methods Investigation. J. Occup. Health Psychol. 2020, 25, 126–142. [Google Scholar] [CrossRef] [PubMed]
  32. Kavanagh, K.; Voss, N.; Kreamer, L.; Rogelberg, S.G. How to Combat Virtual Meeting Fatigue? Available online: https://sloanreview.mit.edu/article/how-to-combat-virtual-meeting-fatigue/ (accessed on 25 April 2021).
  33. Brod, C. Technostress: The Human Cost of the Computer Revolution; Basic Books: New York, NY, USA, 1984; ISBN 978-0-201-11211-5. [Google Scholar]
  34. Nesher Shoshan, H.; Wehrt, W. Understanding “Zoom Fatigue”: A Mixed-Method Approach. Appl. Psychol. 2021. [Google Scholar] [CrossRef]
  35. Peper, E.; Wilson, V.; Martin, M.; Rosegard, E.; Harvey, R. Avoid Zoom fatigue, be present and learn. NeuroRegulation 2021, 8, 47–56. [Google Scholar] [CrossRef]
  36. Venkatesh, V.; Morris, M.G.; Davis, G.B.; Davis, F.D. User Acceptance of Information Technology: Toward a Unified View. MIS Q. 2003, 27, 425. [Google Scholar] [CrossRef]
  37. Kaplan, A. The Restorative Benefits of Nature: Toward an Integrative Framework. J. Environ. Psychol. 1995, 15, 169–182. [Google Scholar] [CrossRef]
  38. Bennett, A.A.; Campion, E.D.; Keeler, K.R.; Keener, S.K. Videoconference Fatigue Exploring Changes in Fatigue after Videoconference Meetings during COVID-19. J. Appl. Psychol. 2021, 106, 330–344. [Google Scholar] [CrossRef]
  39. Elsesser, K. Zoom Fatigue Is Worse for Women. Here’s Why. Available online: https://www.forbes.com/sites/kimelsesser/2021/04/19/zoom-fatigue-is-worse-for-women---heres-why/?sh=23cfbf3e5225 (accessed on 10 October 2021).
  40. Bullock, A.N.; Colvin, A.D.; Jackson, M.S. COVID-19. In Innovations in Learning and Technology for the Workplace and Higher Education; Guralnick, D., Auer, M.E., Poce, A., Eds.; Springer International Publishing: Cham, Switzerland, 2022; pp. 61–68. [Google Scholar]
  41. Blanchard, A.L.; McBride, A. Putting the “Group” in Group Meetings: Entitativity in Face-to-Face and Online Meetings. In Managing Meetings in Organizations; Meinecke, A.L., Allen, J.A., Lehmann-Willenbrock, N., Eds.; Research on Managing Groups and Teams; Emerald Publishing Limited: Bingley, UK, 2020; Volume 20, pp. 71–92. ISBN 978-1-83867-227-0. [Google Scholar]
  42. Allison, B.B.; Shuffler, M.L.; Wallace, A.M. The Successful Facilitation of Virtual Team Meetings. In The Cambridge Handbook of Meeting Science; Allen, J.A., Lehmann-Willenbrock, N., Rogelberg, S.G., Eds.; Cambridge University Press: Cambridge, UK, 2015; pp. 680–706. [Google Scholar]
  43. Allen, J.A.; Sands, S.J.; Mueller, S.L.; Frear, K.A.; Mudd, M.; Rogelberg, S.G. Employees’ Feelings about More Meetings: An Overt Analysis and Recommendations for Improving Meetings. Manag. Res. Rev. 2012, 35, 405–418. [Google Scholar] [CrossRef]
  44. Lehmann-Willenbrock, N.; Allen, J.A.; Belyeu, D. Our Love/Hate Relationship with Meetings: Relating Good and Bad Meeting Behaviors to Meeting Outcomes, Engagement, and Exhaustion”. Manag. Res. Rev. 2016, 39, 1293–1312. [Google Scholar] [CrossRef]
  45. Mroz, J.; Allen, J.; Verhoeven, D.; Shuffler, M. Do We Really Need Another Meeting? The Science of Workplace Meetings. Curr. Dir. Psychol. Sci. 2018, 27, 484–491. [Google Scholar] [CrossRef]
  46. Hacker, J.; vom Brocke, J.; Handali, J.; Otto, M.; Schneider, J. Virtually in This Together—How Web-Conferencing Systems Enabled a New Virtual Togetherness during the COVID-19 Crisis. Eur. J. Inf. Syst. 2020, 29, 563–584. [Google Scholar] [CrossRef]
  47. Karl, K.A.; Peluchette, J.V.; Aghakhani, N. Virtual Work Meetings during the COVID-19 Pandemic: The Good, Bad, and Ugly. Small Group Res. 2021, 1–23. [Google Scholar] [CrossRef]
  48. Parker, S. Are You a Zoom Zombie? How to Take Control of Your Virtual Meetings. Available online: https://www.transformativeworkdesign.com/post/are-you-a-zoom-zombie-how-to-take-control-of-your-virtual-meetings (accessed on 3 February 2022).
  49. Standaert, W.; Muylle, S.; Basu, A. An Empirical Study of the Effectiveness of Telepresence as a Business Meeting Mode. Inf. Technol. Manag. 2016, 17, 323–339. [Google Scholar] [CrossRef]
  50. Garro-Abarca, V.; Palos-Sanchez, P.R.; Aguayo-Camacho, M. Virtual Teams in Times of Pandemic: Factors That Influence Performance. Virtual Teams in Times of Pandemic: Factors That Influence Performance. Front. Psychol. 2021, 12, 624637. [Google Scholar] [CrossRef]
  51. Lufkin, B. Why Zoom Fatigue Won’t Last Forever. Available online: https://www.bbc.com/worklife/article/20210308-why-zoom-fatigue-wont-last-forever (accessed on 10 October 2021).
  52. Sklar, J. Zoom Fatigue’ Is Taxing the Brain. Here’s Why That Happens. Available online: https://www.nationalgeographic.com/science/article/coronavirus-zoom-fatigue-is-taxing-the-brain-here-is-why-that-happens (accessed on 10 July 2021).
  53. Cao, H.; Lee, C.-J.; Iqbal, S.; Czerwinski, M.; Wong, P.N.Y.; Rintel, S.; Hecht, B.; Teevan, K.; Yang, L. Large Scale Analysis of Multitasking Behavior during Remote Meetings. In Proceedings of the 2021 CHI Conference on Human Factors in Computing Systems, Yokohama, Japan, 8–13 May 2021; Volume 448, pp. 1–13. [Google Scholar]
  54. Kershaw, M.E.; Lupien, S.P.; Scheid, J.L. Impact of Web-Based Meeting Platform Usage on Overall Well-Being among Higher Education Employees. Eur. J. Investig. Health Psychol. Educ. 2021, 11, 28. [Google Scholar] [CrossRef] [PubMed]
  55. Luong, A.; Rogelberg, S.G. Meetings and More Meetings: The Relationship between Meeting Load and the Daily Well-Being of Employees. Group Dyn. 2005, 9, 58–67. [Google Scholar] [CrossRef]
  56. Rogelberg, S.G.; Leach, D.J.; Warr, P.B.; Burnfield, J.L. Not Another Meeting!” Are Meeting Time Demands Related to Employee Well-Being? J. Appl. Psychol. 2006, 91, 83–96. [Google Scholar] [CrossRef]
  57. Baker, E.L.; Murphy, S.A. Conducting Successful Virtual Meetings While Managing COVID Fatigue. J. Public Health Manag. Pract. 2021, 27, 208–212. [Google Scholar] [CrossRef]
  58. Waizenegger, L.; McKenna, B.; Cai, W.; Bendz, T. An Affordance Perspective of Team Collaboration and Enforced Working from Home during COVID-19. Eur. J. Inf. Syst. 2020, 29, 429–442. [Google Scholar] [CrossRef]
  59. Standaert, W.; Muylle, S.; Basu, A. How Shall We Meet? Understanding the Importance of Meeting Mode Capabilities for Different Meeting Objectives. Inf. Manag. 2021, 58, 103393. [Google Scholar] [CrossRef]
  60. Standaert, W.; Muylle, S.; Basu, A. Business Meetings in a Post-Pandemic World: When and How to Meet Virtually? Bus. Horiz. 2021, in press. [Google Scholar] [CrossRef]
  61. Cichomska, K.; Roe, V.; Leach, D. Meeting Organization Strategy: The “Why” and “How” of Meetings with Virtual Presence. In The Cambridge Handbook of Meeting Science; Cambridge University Press: Cambridge, UK, 2015; pp. 663–679. [Google Scholar]
  62. Hassenzahl, M.; Diefenbach, S.G.; Göritz, A. Needs, Affect, and Interactive Products—Facets of User Experience. Interact. Comput. 2010, 22, 353–362. [Google Scholar] [CrossRef]
  63. Montoya-Weiss, M.; Massey, A.; Song, M. Getting It Together: Temporal Coordination and Conflict Management in Global Virtual Teams. Acad. Manag. J. 2001, 44, 1251–1262. [Google Scholar] [CrossRef]
  64. Karis, D.; Wildman, D.; Mane, A. Improving Remote Collaboration with Video Conferencing and Video Portals. Hum.-Comput. Interact. 2014, 31, 1–58. [Google Scholar] [CrossRef]
  65. Hopstaken, J.F.; Van Der Linden, D.; Bakker, A.B.; Kompier, M.A. A Multifaceted Investigation of the Link between Mental Fatigue and Task Disengagement. Psychophysiology 2015, 52, 305–315. [Google Scholar] [CrossRef] [PubMed]
  66. Raake, A.; Fiedler, M.; Schoenenberg, K.; De Moor, K.; Döring, N. Technological Factors Influencing Videoconferencing and Zoom Fatigue. arXiv 2022, arXiv:2202.01740. [Google Scholar]
  67. Jaschinski-Kruza, W. Eyestrain in VDU Users: Viewing Distance and the Resting Position of Ocular Muscles. Hum. Factors 1991, 33, 69–83. [Google Scholar] [CrossRef] [PubMed]
  68. Tyrrell, R.A.; Leibowitz, H.W. The Relation of Vergence Effort to Reports of Visual Fatigue Following Prolonged near Work. Hum. Factors 1990, 32, 341–357. [Google Scholar] [CrossRef] [PubMed]
  69. Gur, S.; Ron, S.; Heicklen-Klein, A. Objective Evaluation of Visual Fatigue in VDU Workers. Occup. Med. 1994, 44, 201–204. [Google Scholar] [CrossRef]
  70. Kim, D.J.; Lim, C.Y.; Gu, N.; Park, C.Y. Visual Fatigue Induced by Viewing a Tablet Computer with a High-Resolution Display. Korean J. Ophthalmol. 2017, 31, 388–393. [Google Scholar] [CrossRef] [PubMed]
  71. Thomson, W.D. Eye problems and visual display terminals—The facts and the fallacies. Ophthalmic Physiol. Opt. 1998, 18, 111–119. [Google Scholar] [CrossRef]
  72. Hall, E.T. The Hidden Dimension; Doubleday: Garden City, NY, USA, 1966. [Google Scholar]
  73. Raake, A. Speech Quality of VoIP: Assessment and Prediction; John Wiley & Sons: Chichester, West Sussex, UK, 2006. [Google Scholar]
  74. Raake, A.; Skowronek, J.; Sołoducha, M. Telecommunications Applications. In Sensory Evaluation of Sound; CRC Press: Boca Raton, FL, USA, 2018; pp. 227–267. [Google Scholar]
  75. Krueger, M.; Schulte, M.; Zokoll, M.A.; Wagener, K.C.; Meis, M.; Brand, T.; Holube, I. Relation between Listening Effort and Speech Intelligibility in Noise. Am. J. Audiol. 2017, 26, 378–392. [Google Scholar] [CrossRef]
  76. Antons, J.N.; Schleicher, R.; Arndt, S.; Möller, S.; Curio, G. Too Tired for Calling? A Physiological Measure of Fatigue Caused by Bandwidth Limitations. In Proceedings of the 2012 Fourth International Workshop on Quality of Multimedia Experience, Yara Valley, Australia, 5–7 July 2012; pp. 63–67. [Google Scholar]
  77. Arndt, S.; Antons, J.N.; Möller, S. Is Low Quality Media Affecting the Level of Fatigue? In Proceedings of the 2014 Sixth International Workshop on Quality of Multimedia Experience (QoMEX), Singapore, 18–20 September 2014; pp. 47–48. [Google Scholar]
  78. Arndt, S.; Antons, J.N.; Schleicher, R.; Möller, S. Using Electroencephalography to Analyze Sleepiness Due to Low-Quality Audiovisual Stimuli. Signal Process. Image Commun. 2016, 42, 120–129. [Google Scholar] [CrossRef]
  79. Fintor, E.; Aspöck, L.; Fels, J.; Schlittmeier, S.J. The Role of Spatial Separation of Two Talkers’ Auditory Stimuli in the Listener’s Memory of Running Speech: Listening Effort in a Non-Noisy Conversational Setting. Int. J. Audiol. 2021. [Google Scholar] [CrossRef]
  80. Bregman, A.S. Auditory Scene Analysis: The Perceptual Organization of Sound; MIT Press: Cambridge, MA, USA, 1994. [Google Scholar]
  81. Bronkhorst, A.W. The Cocktail Party Phenomenon: A Review of Research on Speech Intelligibility in Multiple-Talker Conditions. Acta Acust. United Acust. 2000, 86, 117–128. [Google Scholar]
  82. Baldis, J.J. Effects of Spatial Audio on Memory, Comprehension, and Preference during Desktop Conferences. In Proceedings of the SIGCHI Conference on Human Factors in Computing Systems, Seattle, WA, USA, March 31–April 5 2001; pp. 166–173. [Google Scholar]
  83. Deng, Y.; Choi, I.; Shinn-Cunningham, B.; Baumgartner, R. Impoverished Auditory Cues Limit Engagement of Brain Networks Controlling Spatial Selective Attention. NeuroImage 2019, 202, 116151. [Google Scholar] [CrossRef]
  84. Skowronek, J.; Raake, A. Assessment of cognitive load, speech communication quality and quality of experience for spatial and non-spatial audio conferencing calls. Speech Commun. 2015, 66, 154–175. [Google Scholar] [CrossRef]
  85. Berndtsson, G.; Schmitt, M.; Hughes, P.; Skowronek, J.; Schoenenberg, K.; Raake, A. Methods for Human-Centered Evaluation of MediaSync in Real-Time Communication. In MediaSync; Springer: Cham, Switzerland, 2018; pp. 229–270. [Google Scholar]
  86. Van der Burg, E.; Alais, D.; Cass, J. Rapid recalibration to audiovisual asynchrony. J. Neurosci. 2013, 33, 14633–14637. [Google Scholar] [CrossRef]
  87. Buchan, J.N. Cognitive Resources in Audiovisual Speech Perception. Ph.D. Thesis, Queen’s University, Kingston, ON, Canada, 2011. [Google Scholar]
  88. Eg, R.; Behne, D.; Griwodz, C. Audiovisual Temporal Integration in Reverberant Environments. Speech Commun. 2015, 66, 91–106. [Google Scholar] [CrossRef][Green Version]
  89. Knapp, M.L.; Hall, J.A.; Horgan, T.G. Nonverbal Communication in Human Interaction, 8th ed.; Cengage Learning: Boston, MA, USA, 2013; ISBN 978-1-133-31159-1. [Google Scholar]
  90. O’Conaill, B.; Whittaker, S.; Wilbur, S. Conversations over Video Conferences: An Evaluation of the Spoken Aspects of Video-Mediated Communication. Hum.-Comput. Interact. 1993, 8, 389–428. [Google Scholar] [CrossRef]
  91. Riva, G.; Wiederhold, B.K.; Mantovani, F. Surviving COVID-19: The Neuroscience of Smart Working and Distance Learning. Cyberpsychol. Behav. Soc. Netw. 2021, 24, 79–85. [Google Scholar] [CrossRef] [PubMed]
  92. Kleinke, C.L. Gaze and eye contact: A research review. Psychol. Bull. 1986, 100, 78–100. [Google Scholar] [CrossRef] [PubMed]
  93. Abdullah, A.; Kolkmeier, J.; Lo, V.; Neff, M. Videoconference and Embodied VR: Communication Patterns across Task and Medium. Proc. ACM Hum.-Comput. Interact. 2021, 5, 1–29. [Google Scholar] [CrossRef]
  94. Sacks, H.; Schegloff, E.A.; Jefferson, G. A Simplest Systematics for the Organization of Turn Taking for Conversation. In Studies in the Organization of Conversational Interaction; Academic Press: Cambridge, MA, USA, 1978; pp. 7–55. [Google Scholar]
  95. Schoenenberg, K.; Raake, A.; Koeppe, J. Why Are You so Slow?—Misattribution of Transmission Delay to Attributes of the Conversation Partner at the Far-End. Int. J. Hum. Comput. Stud. 2014, 72, 477–487. [Google Scholar] [CrossRef]
  96. Powers, S.R.; Rauh, C.; Henning, R.A.; Buck, R.W.; West, T.V. The Effect of Video Feedback Delay on Frustration and Emotion Communication Accuracy. Comput. Hum. Behav. 2011, 27, 1651–1657. [Google Scholar] [CrossRef]
  97. Roberts, F.; Francis, A.L. Identifying a Temporal Threshold of Tolerance for Silent Gaps after Requests. J. Acoust. Soc. Am. 2013, 133, 471–477. [Google Scholar] [CrossRef]
  98. Siegert, I.; Niebuhr, O. Case Report: Women, Be Aware That Your Vocal Charisma Can Dwindle in Remote Meetings. Front. Commun. 2021, 5, 611555. [Google Scholar] [CrossRef]
  99. Schoenenberg, K.; Raake, A.; Egger, S.; Schatz, R. On interaction behaviour in telephone conversations under transmission delay. Speech Commun. 2014, 63, 1–14. [Google Scholar] [CrossRef]
  100. Ferran, C.; Watts, S. Videoconferencing in the Field: A Heuristic Processing Model. Manag. Sci. 2008, 54, 1565–1578. [Google Scholar] [CrossRef]
  101. Tarafdar, M.; Tu, Q.; Nathan, R.; Ragu-Nathan, T. The Impact of Technostress on Role Stress and Productivity. J. Manag. Inf. Syst. 2007, 24, 301–328. [Google Scholar] [CrossRef]
  102. Liefooghe, B.; Barrouillet, P.; Vandierendonck, A.; Camos, V. Working Memory Costs of Task Switching. J. Exp. Psychol. Learn. Mem. Cogn. 2008, 34, 478. [Google Scholar] [CrossRef]
  103. Rubinstein, J.S.; Meyer, D.E.; Evans, J.E. Executive Control of Cognitive Processes in Task Switching. J. Exp. Psychol. Hum. Percept. Perform. 2001, 27, 763. [Google Scholar] [CrossRef]
  104. Austin, M.R.; Fogler, K.A.; Daniel, D.B. Seeing Self and Others On-Screen Does Not Negatively Impact Learning in Virtual Classrooms. Scholarshi. Teach. Learn. Psychol. 2021. [Google Scholar] [CrossRef]
  105. Bedenlier, S.; Wunder, I.; Gläser-Zikuda, M.; Kammerl, R.; Kopp, B.; Ziegler, A.; Händel, M. Generation Invisible?. Higher Education Students’(Non) Use of Webcams in Synchronous Online Learning. Int. J. Educ. Res. Open 2021, 2, 100068. [Google Scholar] [CrossRef]
  106. Shockley, K.M.; Gabriel, A.S.; Robertson, D.; Rosen, C.C.; Chawla, N.; Ganster, M.L.; Ezerins, M.E. The Fatiguing Effects of Camera Use in Virtual Meetings: A within-Person Field Experiment. J. Appl. Psychol. 2021, 106, 1137. [Google Scholar] [CrossRef]
  107. Wegge, J. Communication via Videoconference: Emotional and Cognitive Consequences of Affective Personality Dispositions, Seeing One’s Own Picture, and Disturbing Events. Hum.-Comput. Interact. 2006, 21, 273–318. [Google Scholar] [CrossRef]
  108. Taber, L.; Dominguez, S.; Whittaker, S. Cats, Kids, and Video Calls: How Working from Home Affects Media Self-Presentation. Hum.-Comput. Interact. 2021, 2021, 1–26. [Google Scholar] [CrossRef]
  109. Croes, E.A.J.; Antheunis, M.L.; Schouten, A.P.; Krahmer, E.J. Social Attraction in Video-Mediated Communication: The Role of Nonverbal Affiliative Behavior. J. Soc. Pers. Relatsh. 2019, 36, 1210–1232. [Google Scholar] [CrossRef]
  110. Tracy, L.F.; Segina, R.K.; Cadiz, M.D.; Stepp, C.E. The Impact of Communication Modality on Voice Production. J. Speech Lang. Heart Res. 2020, 63, 2913–2920. [Google Scholar] [CrossRef] [PubMed]
  111. Kristiansen, J.; Lund, S.P.; Persson, R.; Shibuya, H.; Nielsen, P.M.; Scholz, M. A Study of Classroom Acoustics and School Teachers’ Noise Exposure, Voice Load and Speaking Time during Teaching, and the Effects on Vocal and Mental Fatigue Development. Int. Arch. Occup. Environ. Health 2014, 87, 851–860. [Google Scholar] [CrossRef]
  112. Weinert, C.; Maier, C.; Laumer, S.; Weitzel, T. Technostress mitigation: An experimental study of social support during a computer freeze. J. Bus. 2020, 90, 1199–1249. [Google Scholar] [CrossRef]
  113. Ayyagari, R.; Grover, V.; Purvis, R. Technostress: Technological antecedents and implications. MIS Q. 2011, 35, 831–885. [Google Scholar] [CrossRef]
  114. Galluch, P.; Grover, V.; Thatcher, J. Interrupting the Workplace: Examining Stressors in an Information Technology Context. J. Assoc. Inf. Syst. 2015, 16, 2. [Google Scholar] [CrossRef]
  115. Pirkkalainen, H.; Salo, M.; Tarafdar, M.; Makkonen, M. Deliberate or Instinctive? Proactive and Reactive Coping for Technostress. J. Manag. Inf. Syst. 2019, 36, 1179–1212. [Google Scholar] [CrossRef]
  116. Daft, R.L.; Lengel, R.H. Organizational information requirements, media richness and structural design. Manag. Sci. 1986, 32, 554–571. [Google Scholar] [CrossRef]
  117. Dennis, A.R.; Kinney, S.T. Testing Media Richness Theory in the New Media: The Effects of Cues, Feedback, and Task Equivocality. Inf. Syst. Res. 1998, 9, 256–274. [Google Scholar] [CrossRef]
  118. Evans, J.S.B.; Stanovich, K.E. Dual-Process Theories of Higher Cognition: Advancing the Debate. Perspect. Psychol. Sci. 2013, 8, 223–241. [Google Scholar] [CrossRef]
  119. Kahneman, D. Thinking, Fast and Slow, 1st ed.; Farrar, Straus and Giroux: New York, NY, USA, 2011; ISBN 978-0-374-27563-1. [Google Scholar]
  120. Johnson, S. Why Zoom Meetings Are so Dissatisfying. Available online: https://www.economist.com/books-and-arts/2020/05/16/why-zoom-meetings-are-so-dissatisfying (accessed on 13 December 2021).
  121. Lee, J. A Neuropsychological Exploration of Zoom Fatigue. Available online: https://www.psychiatrictimes.com/view/psychological-exploration-zoom-fatigue (accessed on 13 December 2021).
  122. Montañez, R. How to Reduce Stress and Burnout by Alleviating Employee Zoom Fatigue. Available online: https://www.forbes.com/sites/rachelmontanez/2020/04/24/how-to-reduce-stress-and-burnout-by-alleviating-employee-zoom-fatigue/ (accessed on 13 April 2021).
  123. Robert, Y. Here’s Why You’re Feeling Zoom Fatigue. Available online: https://www.forbes.com/sites/yolarobert1/2020/04/30/heres-why-youre-feeling-zoom-fatigue/ (accessed on 13 April 2021).
  124. Brower, T. Why Working from Home Is so Exhausting—And How to Reinvigorate. Available online: https://www.forbes.com/sites/tracybrower/2020/03/30/why-working-from-home-is-so-exhausting-and-how-to-reinvigorate/?sh=5da846b355ab (accessed on 13 December 2021).
  125. Colenberg, S.; Jylhä, T.; Arkesteijn, M. The Relationship between Interior Office Space and Employee Health and Well-Being—A Literature Review. Build. Res. Inf. 2020, 49, 352–366. [Google Scholar] [CrossRef]
  126. Ten Brummelhuis, L.L.; Bakker, A.B. A Resource Perspective on the Work–Home Interface: The Work–Home Resources Model. Am. Psychol. 2012, 67, 545. [Google Scholar] [CrossRef]
  127. Demerouti, E.; Bakker, A.B.; Bulters, A.J. The Loss Spiral of Work Pressure, Work–Home Interference and Exhaustion: Reciprocal Relations in a Three-Wave Study. J. Vocat. Behav. 2004, 64, 131–149. [Google Scholar] [CrossRef]
  128. Dettmers, J.; Wendt, C.; Biemelt, J. Already Exhausted When Arriving at Work? A Diary Study of Morning Demands, Start-of-Work-Day Fatigue and Job Performance and the Buffering Role of Temporal Flexibility. Eur. J. Work Organ. Psychol. 2020, 29, 809–821. [Google Scholar] [CrossRef]
  129. Heiden, M.; Richardsson, L.; Wiitavaara, B.; Boman, E. Telecommuting in Academia—Associations with Staff’s Health and Well-Being. In Proceedings of the 20th Congress of the International Ergonomics Association (IEA 2018); Advances in Intelligent Systems and Computing; Bagnara, S., Tartaglia, R., Albolino, S., Alexander, T., Fujita, Y., Eds.; Springer International Publishing: Cham, Switzerland, 2018; pp. 308–312. ISBN 978-3-319-96065-4. [Google Scholar]
  130. Palumbo, R. Let Me Go to the Office! An Investigation into the Side Effects of Working from Home on Work-Life Balance. Int. J. Public Sect. Manag. 2020, 33, 771–790. [Google Scholar] [CrossRef]
  131. Maslow, A.H. A Theory of Human Motivation. Psychol. Rev. 1943, 50, 370–396. [Google Scholar] [CrossRef]
  132. Bäuerle, A.; Teufel, M.; Musche, V.; Weismüller, B.; Kohler, H.; Hetkamp, M.; Dörrie, N.; Schweda, A.; Skoda, E.-M. Increased Generalized Anxiety, Depression and Distress during the COVID-19 Pandemic: A Cross-Sectional Study in Germany. J. Public Health 2020, 42, 672–678. [Google Scholar] [CrossRef]
  133. Bueno-Notivol, J.; Gracia-García, P.; Olaya, B.; Lasheras, I.; López-Antón, R.; Santabárbara, J. Prevalence of Depression during the COVID-19 Outbreak: A Meta-Analysis of Community-Based Studies. Int. J. Clin. Health Psychol. 2021, 21, 100196. [Google Scholar] [CrossRef]
  134. Rossell, S.L.; Neill, E.; Phillipou, A.; Tan, E.J.; Toh, W.L.; Van Rheenen, T.E.; Meyer, D. An Overview of Current Mental Health in the General Population of Australia during the COVID-19 Pandemic: Results from the COLLATE Project. Psychiatry Res. 2021, 296, 113660. [Google Scholar] [CrossRef]
  135. Salari, N.; Hosseinian-Far, A.; Jalali, R.; Vaisi-Raygani, A.; Rasoulpoor, S.; Mohammadi, M.; Rasoulpoor, S.; Khaledi-Paveh, B. Prevalence of Stress, Anxiety, Depression among the General Population during the COVID-19 Pandemic: A Systematic Review and Meta-Analysis. Glob. Health 2020, 16, 1–11. [Google Scholar] [CrossRef]
  136. Santomauro, D.F.; Herrera, A.M.M.; Shadid, J.; Zheng, P.; Ashbaugh, C.; Pigott, D.M.; Ferrari, A.J. Global Prevalence and Burden of Depressive and Anxiety Disorders in 204 Countries and Territories in 2020 Due to the COVID-19 Pandemic. Lancet 2021, 398, 1700–1712. [Google Scholar] [CrossRef]
  137. Sønderskov, K.M.; Dinesen, P.T.; Santini, Z.I.; Østergaard, S.D. The Depressive State of Denmark during the COVID-19 Pandemic. Acta Neuropsychiatr. 2020, 32, 226–228. [Google Scholar] [CrossRef] [PubMed]
  138. Xiong, J.; Lipsitz, O.; Nasri, F.; Lui, L.M.; Gill, H.; Phan, L.; Chen-Li, D.; Iacobucci, M.; Ho, R.; Majeed, A.; et al. Impact of COVID-19 Pandemic on Mental Health in the General Population: A Systematic Review. J. Affect. Disord. 2020, 277, 55–64. [Google Scholar] [CrossRef]
  139. Wu, T.; Jia, X.; Shi, H.; Niu, J.; Yin, X.; Xie, J.; Wang, X. Prevalence of Mental Health Problems during the COVID-19 Pandemic: A Systematic Review and Meta-Analysis. J. Affect. Disord. 2020, 281, 91–98. [Google Scholar] [CrossRef]
  140. American Psychiatric Association. Diagnostic and Statistical Manual of Mental Disorders (DSM-5); American Psychiatric Pub: Arlington, VA, USA, 2013. [Google Scholar]
  141. Meichtry, S.; Sugden, J.; Barnett, A. Pandemic Fatigue Is Real—And It’s Spreading. Available online: https://www.wsj.com/articles/pandemic-fatigue-is-realand-its-spreading-11603704601 (accessed on 13 December 2021).
  142. Ahmed, N. How to Deal with a Year of Accumulated Burnout from Working at Home. The Conversation. Available online: https://theconversation.com/how-to-deal-with-a-year-of-accumulated-burnout-from-working-at-home-156018 (accessed on 13 December 2021).
  143. Bartoszek, A.; Walkowiak, D.; Bartoszek, A.; Kardas, G. Mental Well-Being (Depression, Loneliness, Insomnia, Daily Life Fatigue) during COVID-19 Related Home-Confinement—A Study from Poland. Int. J. Environ. Res. Public Health 2020, 17, 7417. [Google Scholar] [CrossRef]
  144. Kniffin, K.M.; Narayanan, J.; Anseel, F.; Antonakis, J.; Ashford, S.P.; Bakker, A.B.; Bamberger, P.; Bapuji, H.; Bhave, D.P.; Choi, V.K.; et al. COVID-19 and the Workplace: Implications, Issues, and Insights for Future Research and Action. Am. Psychol. 2021, 76, 63. [Google Scholar] [CrossRef] [PubMed]
  145. Kock, N. Media Richness or Media Naturalness? The Evolution of Our Biological Communication Apparatus and Its Influence on Our Behavior toward e-Communication Tools. IEEE Trans. Prof. Commun. 2005, 48, 117–130. [Google Scholar] [CrossRef]
Figure 1. Flowchart of phases 2 to 6 of the conceptual analysis based on literature review and critical discussion within the research team.
Figure 1. Flowchart of phases 2 to 6 of the conceptual analysis based on literature review and critical discussion within the research team.
Ijerph 19 02061 g001
Figure 2. The 4-Dimensional (4D) Model of Videoconference Fatigue and its Causes.
Figure 2. The 4-Dimensional (4D) Model of Videoconference Fatigue and its Causes.
Ijerph 19 02061 g002
Table 1. Eight phases of the conceptual analysis (revised version of the approach used by Bröder et al. [22]).
Table 1. Eight phases of the conceptual analysis (revised version of the approach used by Bröder et al. [22]).
Main StepsAnalytic Activities
Phase 1Selecting the target concept for analysis, searching for and mapping relevant data sources
Phase 2Extensively reading and categorizing the selected data
Phase 3Identifying and naming the dimensions and components of the target concept
Phase 4Deconstructing and categorizing the target concept’s attributes, characteristics and assumptions
Phase 5Integrating the components of the target concept
Phase 6Grouping, synthesizing and resynthesizing the dimensions of the target concept
Phase 7Validating the results of the conceptual analysis of the target concept through critical discussions within the academic setting
Phase 8Identifying hypotheses and implications for future research and development regarding the target concept
Publisher’s Note: MDPI stays neutral with regard to jurisdictional claims in published maps and institutional affiliations.

Share and Cite

MDPI and ACS Style

Döring, N.; Moor, K.D.; Fiedler, M.; Schoenenberg, K.; Raake, A. Videoconference Fatigue: A Conceptual Analysis. Int. J. Environ. Res. Public Health 2022, 19, 2061. https://doi.org/10.3390/ijerph19042061

AMA Style

Döring N, Moor KD, Fiedler M, Schoenenberg K, Raake A. Videoconference Fatigue: A Conceptual Analysis. International Journal of Environmental Research and Public Health. 2022; 19(4):2061. https://doi.org/10.3390/ijerph19042061

Chicago/Turabian Style

Döring, Nicola, Katrien De Moor, Markus Fiedler, Katrin Schoenenberg, and Alexander Raake. 2022. "Videoconference Fatigue: A Conceptual Analysis" International Journal of Environmental Research and Public Health 19, no. 4: 2061. https://doi.org/10.3390/ijerph19042061

APA Style

Döring, N., Moor, K. D., Fiedler, M., Schoenenberg, K., & Raake, A. (2022). Videoconference Fatigue: A Conceptual Analysis. International Journal of Environmental Research and Public Health, 19(4), 2061. https://doi.org/10.3390/ijerph19042061

Note that from the first issue of 2016, this journal uses article numbers instead of page numbers. See further details here.

Article Metrics

Back to TopTop