Next Article in Journal
Negative Impacts of School Class Segregation on Migrant Children’s Education Expectations and the Associated Mitigating Mechanism
Next Article in Special Issue
Comparing the activPAL CREA and GHLA Algorithms for the Classification of Postures and Activity in Free-Living Children
Previous Article in Journal
Monkeypox Mysteries of the New Outbreak in Non-Endemic Areas
Previous Article in Special Issue
Adherence to eHealth-Delivered Exercise in Adults with no Specific Health Conditions: A Scoping Review on a Conceptual Challenge
 
 
Font Type:
Arial Georgia Verdana
Font Size:
Aa Aa Aa
Line Spacing:
Column Width:
Background:
Article

Perceived Constraints on Active Recreational Sport Participation among Residents in Urban China

1
School of Geographical Sciences, Institute of Tourism, Fujian Normal University, Fuzhou 350117, China
2
School of Community Resources and Development, Arizona State University, Phoenix, AZ 85004, USA
*
Author to whom correspondence should be addressed.
Int. J. Environ. Res. Public Health 2022, 19(22), 14884; https://doi.org/10.3390/ijerph192214884
Submission received: 23 September 2022 / Revised: 2 November 2022 / Accepted: 10 November 2022 / Published: 12 November 2022
(This article belongs to the Special Issue Physical Activity for Public Health)

Abstract

Recreational sport participation is an important pathway to improving the quality of life. While facilities for recreational sports are provided in many urban areas in China, how urban residents might be aware of or use these facilities for recreational sport participation is still a vague notion in the literature. This study explored the linkages between perceived leisure constraints and active participation in recreational sports among urban residents. We collected data samples from 2901 urban residents in China to identify their perceived constraints and the effects of the perceived constraints on active recreational sport participation by structural equation models. Five perceived constraints of active recreational sport participation were identified: intrapersonal, interpersonal, environmental condition, facility-service management, and leisure opportunity constraints. More specifically, leisure opportunity, intrapersonal, facility-service management, and interpersonal constraints were the four most important constraints limiting active recreational sport participation of urban residents. Theoretical and practical implications to facilitate the active recreational sport participation of Chinese urban residents were discussed.

1. Introduction

Over the past two decades, the inactive and inadequate participation in recreational sports have been a challenging issue for the urban residents’ quality of life. Urban areas should provide a dwelling, work, transportation, and recreation functions to satisfy the urban residents’ diverse needs [1]. Meanwhile, the fundamental role of people-oriented functions of a city rather than the material-based or political power-based functions is highlighted in the modern urban development agenda. Therefore, the concept of “leisure cities” and “healthy cities” has been widely promoted and implemented in many urban areas in China [2,3,4]. Through these initiatives, the diverse culture and lifestyles of urban residents are valued, which empowers urban residents to freely choose health-friendly leisure behaviors, and guarantees the physical fitness and leisure rights of urban residents through various urban development and revitalization processes.
Inspired by the national strategy “Healthy China” initiated in 2017, a large number of recreational facilities for physical exercise, leisure space, and service management were developed to encourage mass sports and fitness at the national level. Nowadays, many cities in urban areas have built varying levels of physical exercise facilities and leisure resources. Based on the statistics of the Sixth National Stadium Census Data Bulletin (2013), there are 82 types of sports complexes in total in China, with 1,694,600 sports venues; the number of sports venues in urban areas is 96,270 with an area of 1.337 billion square meters. Consequently, participating in physical activities during one’s leisure time has become one of the primary leisure activities for urban residents. Among all types of leisure activities, recreational sport is one of the most popular leisure activities in China.
Recreational sporting activities are leisure activities that combine both sport and recreation. These activities fall under the umbrella of play [5], and do not have to be competitive or require particular equipment or rules [1,6,7]. A number of studies have examined the positive outcomes of the physical activity component of recreational sports and reported that recreational sport activity enhances circulatory health, provides mental clarity, promotes successful aging, and promotes social interaction [8,9,10,11,12]. However, the benefits of recreational sport participation vary between rural and urban areas [13].
While urban areas have provided the resources for recreational sport, urban residents might encounter constraints when participating in recreational sports. Inadequate facilities, lack of leisure time, and lack of knowledge are common constraints for urban residents to engage in urban recreational sport [14]. In China, the leisure activities of urban residents are highly constrained by socio-economic resources and time [15]. Crawford and Godbey’s [16] framework of leisure constraints has discussed the link between perceived constraints and non or less leisure participation, and the framework has been widely applied to different types of recreation settings. Moreover, leisure activity participation might be different among social groups, as racial/ethnic minority groups, women, adolescents [17,18], and people with disabilities were traditionally disadvantaged groups in leisure participation. However, most leisure constraint studies have focused on specific group/populations in North America [19,20], Europe, and Australia, and the content are constraint determinants for the level of participation in leisure time physical activity (LTPA) in general [21,22,23,24]. The application and extension of this framework research to recreational sport participation are limited [25,26]. From the theoretical perspective, very few studies have examined the perceived constraints of urban residents for active recreational sporting participation in China. The urban population is growing rapidly in China, accounting for nearly two-thirds of the population, and more and more residents actively participate in recreational sports activities. Active recreational sport participants have been the main users of urban leisure sports venues and facilities. Whether the recreational facilities and leisure resources could meet the urban residents’ recreational sport activity needs is an emerging question for park managers and urban designers. To better explore recreational sport, academics and professionals must understand and appreciate the perceived constraints facing urban active recreational sport participants. Specifically, the study aimed to (a) identify the perceived constraints affecting active recreational sport participation; (b) test the relationships between perceived constraints and active recreational sport participation, and (c) examine the differences in the perceived constraints and active recreational sport participation by gender. We tried to test and extend the leisure constraints model [16] in non-Western contexts, which not only seek to understand the choice determinants of the active participant, but also to comprehend the range of perceived constraints preventing active sport participants from becoming inactive or non-sport participants in urban China.

2. Literature Review

2.1. Recreational Sport Participation in Urban Area

Recreational sport activities are typically conducted during leisure time and are an unstructured means of entertainment [27,28,29], which is valued as a way to improve an individual’s quality of life [25]. Recreational sport participation can bring benefits to individuals from both physiological and psychological perspectives. Physiologically, regular participation in recreational sports might promote health including reducing the risks of cardiovascular disease [30], diabetes [31], and extending the length of life [30]. Psychologically, the social interactions of recreational sport participation can enhance the individuals’ self-esteem and facilitate positive emotions [32]. These benefits were manifested in studies among different regions and across time, for example, a longitudinal study found that regular recreation sport participation could improve fitness, develop healthy lifestyles, enhance mood, and strengthen attitudes toward fitness [33]. A few pilot studies have examined the scales of recreational sport participation and found that the participation was a multi-facet process that involves: (1) challenge, (2) victory, (3) sensory, (4) workout, and (5) social [34]. In addition, recreational sport participation levels might be different among socio-demographic groups. Gender has been one of the most important socio-demographic factors that lead to disparities in recreational sport participation levels, and females are more likely to encounter constraints in participating in recreational sports than males in general [25,35]. Perceived constraints are not only barriers that might influence motivation, but also as potential motivators for participation [36,37].
Recreational sport participation also varies greatly between urban and rural areas. For instance, a recent study found that rural residents were less interested in recreational sports than urban residents. Similarly, a study examined factors associated with youth sport participation and found that children in rural communities experienced more constraints of sport participation than those living in urban communities [38]. Chick et al. [39] found that older people listed constraints related to age and health more frequently than younger people while younger informants were more concerned with resources such as money in the urban Taiwanese.
Recreational sports, as an important pathway to facilitate mass sports and healthy cities in China, have been highlighted in the recent National Agenda. Providing sports facilities, organizing public sports activities, and enhancing the awareness of physical exercises can facilitate engagement of recreational sport participation for the general public [40]. The participation of Chinese urban residents in sports activities is spatially clustered in recreation areas and facilities such as parks, neighborhood gardens, and urban squares [41]. Although recreational sports participation is encouraged at the local, regional, and national levels, research on the participation of Chinese urban residents in recreation sport is still in a notably nascent stage, and more research is needed to examine the perceived constraints for the active participation of urban residents in recreational sports in China.

2.2. Leisure Constraints among Urban Residents

Leisure research in Western countries is one of the oldest domains of social science research, which has a long history of more than 130 years. Since Crawford and Godbey put forward the concept of leisure constraint in 1987, which has been widely assumed in the constraints literature, that the constraints people perceive lead either to nonparticipation or to reduced leisure participation. Constraints have been defined as “the factors that are assumed by researchers and perceived by individuals to inhibit or prohibit participation and enjoyment in leisure” [42] with additional possibilities to enable leisure [36]. Scholars generally agree that the process of people striving for leisure rights is also a process of overcoming various leisure constraints.
Constraints occur at the intrapersonal, interpersonal, and structural levels that operate in a hierarchy [16,36], which was subsequently expanded by Crawford et al. [43]. Since that time, many researchers have debated the scholarship on leisure constraints and noted possible interactions between intrapersonal, interpersonal, and structural constraints [44,45,46]. Intrapersonal constraints are the individuals’ characters, values, and personalities that prohibit the participation in recreational sports [16] such as a lack of skills and interests, stress, and health concerns [47,48]. Interpersonal constraints, however, stem from interactions and relationships with social groups such as a lack of companions, family support, or encountering discrimination from other leisure participants [32]. Structural constraints are external factors intervening in recreational sport participation such as socio-economic resources, weather, and work schedule. Findings on the impacts of the three types of constraints on recreational sport participation are mixed in earlier studies [32], while a few studies have suggested that intrapersonal constraints seemed to be the most powerful predictors of commitment to recreational sport participation [25,37,49].
Although considerable research efforts have been focused on examining leisure constraints in the Western context, research on the leisure constraints in the non-Western context is at a notably nascent stage, in particular, recreational sport constraints in urban China. Dong and Chick [15] examined leisure constraints for urban residents in six cities in China and found that a lack of time and money were the primary constraints for leisure participation of Chinese urban residents. Chick et al. [39,50,51] found that cultural consonance can be a moderator between leisure constraints and leisure satisfaction for urban residents in China. Liu and Walker [52] examined the effects of urbanization, motivation, and constraint on the participation of Chinese people in leisure time physical activity and found that structural constraint was the most important constraint, followed by interpersonal barrier. On the other hand, perseverance was the most motivation positively influenced LTPA, followed by enjoyment. Moreover, Chen [53] and Lin et al. [54] noted that spatial, social, and structural constraints (e.g., distance to facilities/venues and lacks of time) were key factors influencing Chinese people’s LTPA.

2.3. Extended Three Dimensions of Leisure Constraints

Although the three types of leisure constraints have been applied and tested widely in earlier studies, a few studies have highlighted the concern that constraints may not easily be delineated into a categorization of intrapersonal, interpersonal, and structural constraints [46,55,56,57,58,59]. Other researchers have also noted possible interactions between intrapersonal, interpersonal, and structural constraints [44,59,60]. Some researchers have investigated how combinations of personal characteristics (e.g., motivation, gender, age, socio-economic status, and race/ethnicity) affected the individuals’ constraints to outdoor recreation [45,61,62,63]. Alexandris et al. [37] provided evidence that motivation acts as an intervening variable between constraints and recreational sport participation. A few recent studies have identified additional factors impacting leisure participation rather than the traditional three-dimension approach. Leisure-related facilities and service management, leisure opportunities, and cultural consonance are important factors associated with leisure participation. For example, Perry et al. [64] found that the lack of transportation facilities was an important constraint for racial/ethnic minority groups to participate in leisure activities in national parks. Leisure opportunities or initiatives such as more efficient and accessible transportation facilities and programs can facilitate leisure participation for marginalized groups [63,64]. However, the coherent impacts of these factors with the three dimensions of constraints on recreational sport participation have not been fully documented in earlier studies, particularly in the context of urban areas in China. There is still limited understanding of cultural variation in leisure constraints [15,50,65,66,67]. Perceived constraints on recreational sport participation requires more cross-cultural and comparative research.

3. Materials and Methods

3.1. Hypotheses and Theoretical Model

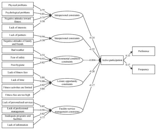
Drawing on leisure constraints theory [16,43,47] and previous leisure constraint research, a hierarchy model of leisure constraints proposes that intrapersonal, interpersonal, and structural constraints influence the individual’s preferences for leisure activities and participation coherently. Building on the hierarchy model of leisure constraints and additional factors associated with leisure participation identified in earlier studies, we propose a five-category hierarchical model of recreational sport perceived constraints. Two categories were referred to as intrapersonal and interpersonal perceived constraints [27,28]. Structural perceived constraints were divided into three sub-dimensions: environmental, leisure opportunity, and facility-service management [59]. We first proposed an initial theoretical model and posited that all five perceived constraints would influence the individuals’ preferences and frequency of active recreational sport participation. In order to test the multi-variate relationship between the five perceived constraints and active recreational sport participation in leisure time, five hypotheses were stated in the following and are presented in Figure 1.
H1: 
The intrapersonal constraints would have a negative relationship with active recreational sport participation.
H2: 
The interpersonal constraints would have a negative relationship with active recreational sport participation.
H3: 
The environmental condition constraints would have a negative relationship with active recreational sport participation.
H4: 
The leisure opportunity constraints would have a negative relationship with active recreational sport participation.
H5: 
The facility-service management constraints would have a negative relationship with active recreational sport participation.

3.2. Perceived Constraints

Constraints were measured by modified variables from Hubbard and Mannell [27], White [28], and Zhu et al. [59] to make the content aligned to the recreational sport activities in the study locations. Participants were asked to report on the degree of agreement with 23 items of perceived constraints for active recreation sport participation. The 23 items included physical problems, psychological problems, negative attitudes toward fitness, lack of interests, not skilled enough, lack of partners, negative attitudes of family and friends, lack of coaches’ guidance, bad weather, fear of safety, poor hygiene, limited opening hours, lack of time, lack of fitness fees, fitness activities are limited, fitness fees are too high, inaccessibility, unattractive programs, lack of personalized services, lack of professional management, inadequate programs and facilities, lack of information, and environment-unfriendly. A five-point scale (1 = “strongly disagree”, 2 = “disagree”, 3 = “neither agree or disagree”, 4 = “agree”, 5 = “strongly agree”) was used to measure the respondents’ agreement with the perceived constraints. A principal components analysis was conducted to identify the dimensions of the perceived constraints.

3.3. Recreational Sport Participation

Recreational sport participation was measured by 10 activities based on the Sixth National Stadium Census Data Bulletin (2013). The Sixth National Stadium Census Data Bulletin is a nationwide survey on sport participation for Chinese residents, which was commissioned from 2011 to 2014. The ten activities included team sports (e.g., football, badminton, and basketball); fitness-related activities (e.g., aerobics, dancing); and individual activities (e.g., swimming, yoga, walking, and jogging). Respondents were asked as to which recreational sport activities they always participated in during their leisure-time, then answered the preferences and frequency for the activity that influenced the desire to active participate. In this study, all of the respondents were asked to rate two statements by preference for (e.g., 1 = “not like at all”, 2 = “like it slightly”, 3 = “like it moderately”, 4 = “like it a lot”, 5 = “like it extremely”) and the frequency of participation (e.g., 1 = “once to twice times per month”, 2 = “one time per week”, 3 = “ twice to three times per week”, 4 = “four to five times per week”, 5 = “more than 6 times per week”).

3.4. Data Collection

The survey was conducted by members of our research team. Our research object was to investigate the perceived constraints of active participation. The samples recruited in the study consisted of citizens who had actively participated in recreational sport activities. A self-administered, on-site questionnaire survey was distributed randomly in both public physical exercise places and private physical fitness clubs in three Chinese cities (i.e., Nanjing, Fuzhou, and Xiamen). Nanjing, Fuzhou, and Xiamen are important pilot cities for national sports promotion, and residents in these three cities have relatively higher levels of awareness about recreational sport participation, making them rational and representative for a recreational sport constraints study. The survey was administered across both weekends and weekdays from July 2014 to August 2016.
The questionnaire included three main parts: the behavioral characteristics of active recreational sport participation (i.e., degree of preference and participation frequency), perception of the constraints in recreational sport participation, and demographic information (e.g., gender, age, lifestyle, occupational status, income, and education). Overall, 2927 citizens participated in the study, and 99.11% of them completed the questionnaire (N = 2901). The sample sizes from Nanjing, Fuzhou, and Xiamen were 926, 1049, and 926, respectively.

4. Results

4.1. Demographic Characteristics of the Sample

Of the 2901 sample, 35.3% were females and 67.7% were males. As shown in Table 1, the age profile was mixed among various age groups including people aged 46 to 65 (14.8%), 36 to 45 (21.4%), 26 to 35 (36.7%), 19 to 25 (20.2%), and less than 18 (6%). For the education background, 45.5% of the respondents had an undergraduate degree and 23.9% had junior college qualifications, respectively. Personal monthly income primarily fell into the classifications of lower than 3000 yuan (20.8%) and from 3001 to 5000 yuan (33.6%). In terms of occupation, 30.1% of the respondents were working at state-owned enterprises, and 27% were working at government-sponsored institutions. Students and public functionaries were 13.4% and 12.1%, respectively.

4.2. Principal-Component Analysis

A principal component analysis was conducted to categorize the 23 items related to the recreational sport participation scale. Cronbach’s alpha was used to test the reliability and internal consistency, and the values of KMO and Bartlett’s spherical were used to test for sampling adequacy. Results showed that the Cronbach’s α of the whole scale was 0.95. The value of KMO was 0.96, which was greater than 0.7. Bartlett’s spherical test value was 43,573.25, which reached a significant level under the condition of 253 degrees of freedom and p < 0.001. The data were suitable for principal component analysis (PCA).
The PCA was conducted by the SPSS 17.0 Factor program and AMOS 22.0. Only those components with an eigenvalue greater than 1.0 were retained and rotated, and both orthogonal and oblique rotations were used. After 66 times of factor-analysis, it indicated that the six initial constraint items with factor loadings were less than 0.7 and deleted. The PCA was employed again for the remaining 17 items, and five factors emerged to account for 74.87% of the variance (Table 2). The Cronbach’s α of the whole scale was 0.91. The value of KMO was 0.93, which was greater than 0.7. Bartlett’s spherical test value was 30,631.49, which reached a significant level under the condition of 171 degrees of freedom and p < 0.001. The internal consistency reliability of the whole scale was 0.83. All items proved to have acceptable internal consistency reliability and validity. The five extracted factors were defined as follows: intrapersonal constraints, interpersonal constraints, environmental condition constraints, leisure opportunity constraints, and facility-service management constraints.

4.3. Confirmatory Factor Analysis

The validity of the hypothesized measurement model was tested in the AMOS 22.0 using confirmatory factor analysis (CFA), followed by a test of the hypothesized structural relationships. Results of the CFA demonstrated that the measurement model was an acceptable fit to the data (χ2 = 939.83, df = 109, ρ < 0.01; RMSEA = 0.05, 90% lower = 0.05, 90% upper = 0.05; CFI = 0.97; NNFI = 0.97). A full summary of the CFA results including the means, standard deviation, standardized factor loading, bootstrapped standard error, critical ratio, average variance explained, and composite reliability were shown for each of the variables in Table 3. The mean score for all perceived constraints indicated that urban residents rated the intrapersonal constraints as the most important perceived constraint (M = 4.02) that limits the active recreational sport participation. Interpersonal constraints were rated as the second important perceived constraint (M = 3.75), followed by environmental condition constraints (M = 3.75) and facility-service management constraints (M = 3.70). The leisure opportunity constraints had the lowest mean of 3.67 among the five perceived constraints. The variables in the intrapersonal constraints dimension ranged from 3.83 to 4.23, and the lack of interests and physical problems were the most important factors in this dimension. Poor hygiene and negative attitudes toward fitness of the two constraint subscale scores were also higher, which were rated as important reasons for active participation. For the preferences for active participation, respondents were generally likely to participate in recreational sport activities a lot (M = 4.19). The average frequency of active participation was 3.57, which indicated that urban residents wished to participate in recreational sport activities twice to three times to four to five times per week.
Measurement model constructs indicated acceptable reliability with values of the Cronbach’s alpha (e.g., α ≥ 0.7) calculated for each item, and ranged from 0.74 to 0.91. Campbell and Fiske (1959) stressed a successful evaluation of discriminant validity that showed that a test of a concept is not highly correlated with other tests designed to measure theoretically different concepts. Test statistics and composite reliability were also acceptable (ρ ≥ 0.7), and the average variance explained was validity (AVE ≥ 0.5). In Table 4, the discriminant validity was acceptable for all of the latent constructs (less than 0.85).

4.4. Structural Equation Models

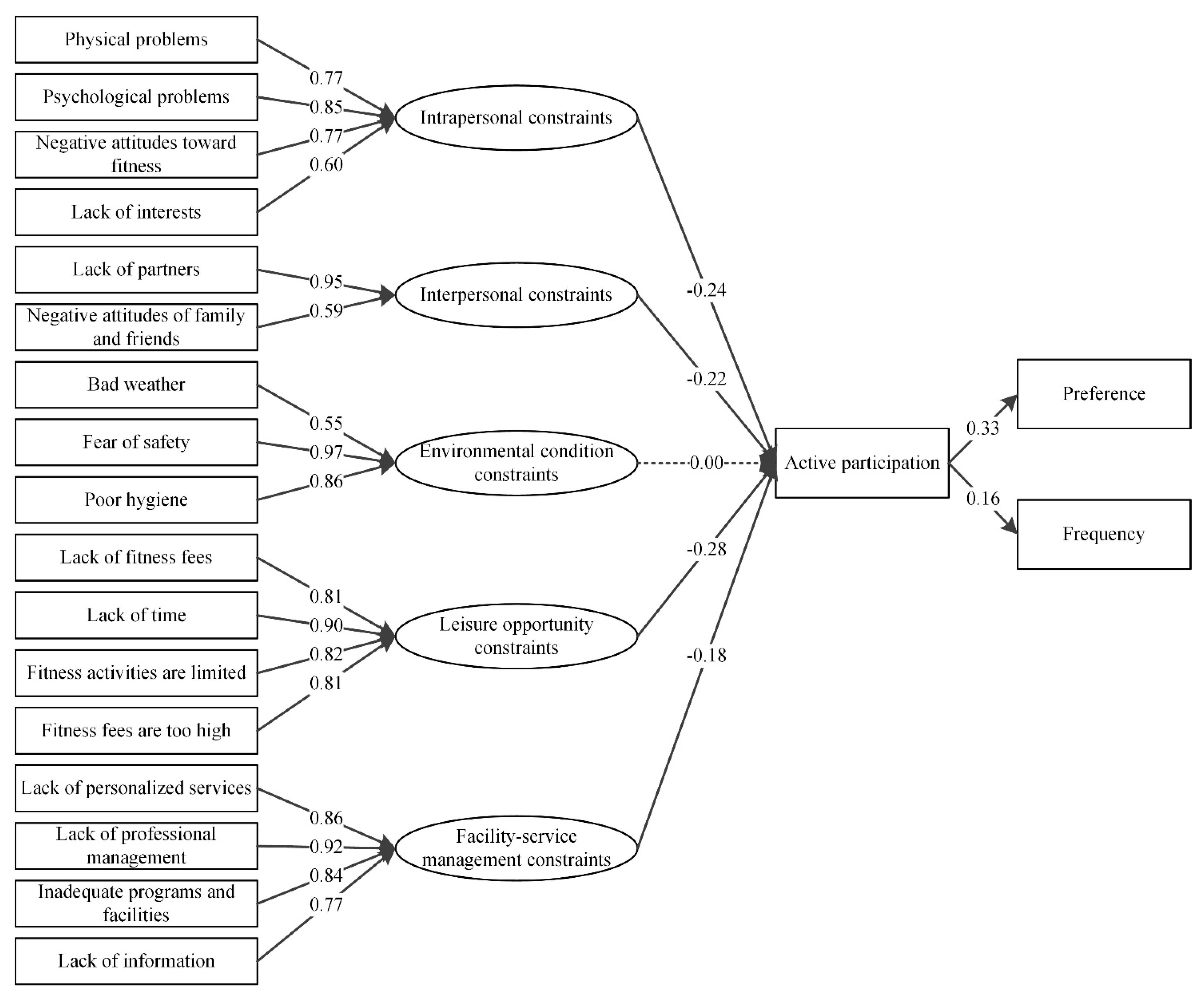
In this study, we followed a two-step modeling procedure for structural equation modeling (SEM) to test the hypothesized measurement model. The 17 measuring perceived constraint scales obtained from PCA were the observed variables in the SEM. Intrapersonal constraints, interpersonal constraints, environmental condition constraints, leisure opportunity constraints, and facility-service management constraints were the latent variables of cause in the SEM. The preference and frequency of active participation were treated as latent variables of SEM. Figure 1 shows the five hypothesized paths between the perceived constraint latent factors and active participation latent factors, followed by a test of the hypothesized measurement structural relationships for latent variable modeling.
The SEM model fit was judged by using multiple fit indices, and widely-used indices including the chi-square (χ2)/degree of freedom ratio, normed fit index (NFI), comparative fit index (CFI), non-normed fit index (NNFI), and root mean square error of approximation (RMSEA). The chi-squared test is biased against sample size and model complexity. While a non-significant value of chi-square/degree of freedom ratio suggests a good fit to the data, the statistics are known to be highly sensitive to sample size. When the sample size is greater than 200, the chi-square/degree of freedom ratio is often not used as an insightful index to test the goodness-of-fit for the SEM model. The indices of NFI, CFI, and NNFI should be greater than 0.9, and the RMSEA value of less than 0.08 also indicates an acceptable model fit. These criteria were used in assessing the fit of our models. Considering the relatively large sample size of our SEM model (N = 2901), we used NFI, CFI, NNFI, and RMSEA as the goodness-of-fit indices for the SEM model.
We first tested the fit indicators of the initial measurement model. In Table 5, the results of the initial measurement model indicated a poor goodness-of-fit (GFI = 0.76, RMSEA = 0.12, AGFI = 0.69, NFI = 0.78, CFI = 0.79, IFI = 0.79), which meant the initial measurement model needed to be modified by correlating a new structural relationship among the error variables and using the modification indices. All indices showed a high goodness-of-fit of the revised SEM model (GFI = 0.96, RMSEA = 0.05, AGFI = 0.95, NFI = 0.97, CFI = 0.97, IFI = 0.97). A summary of the overall fit indices for the initial measurement model and the final structural model is presented in Table 5.
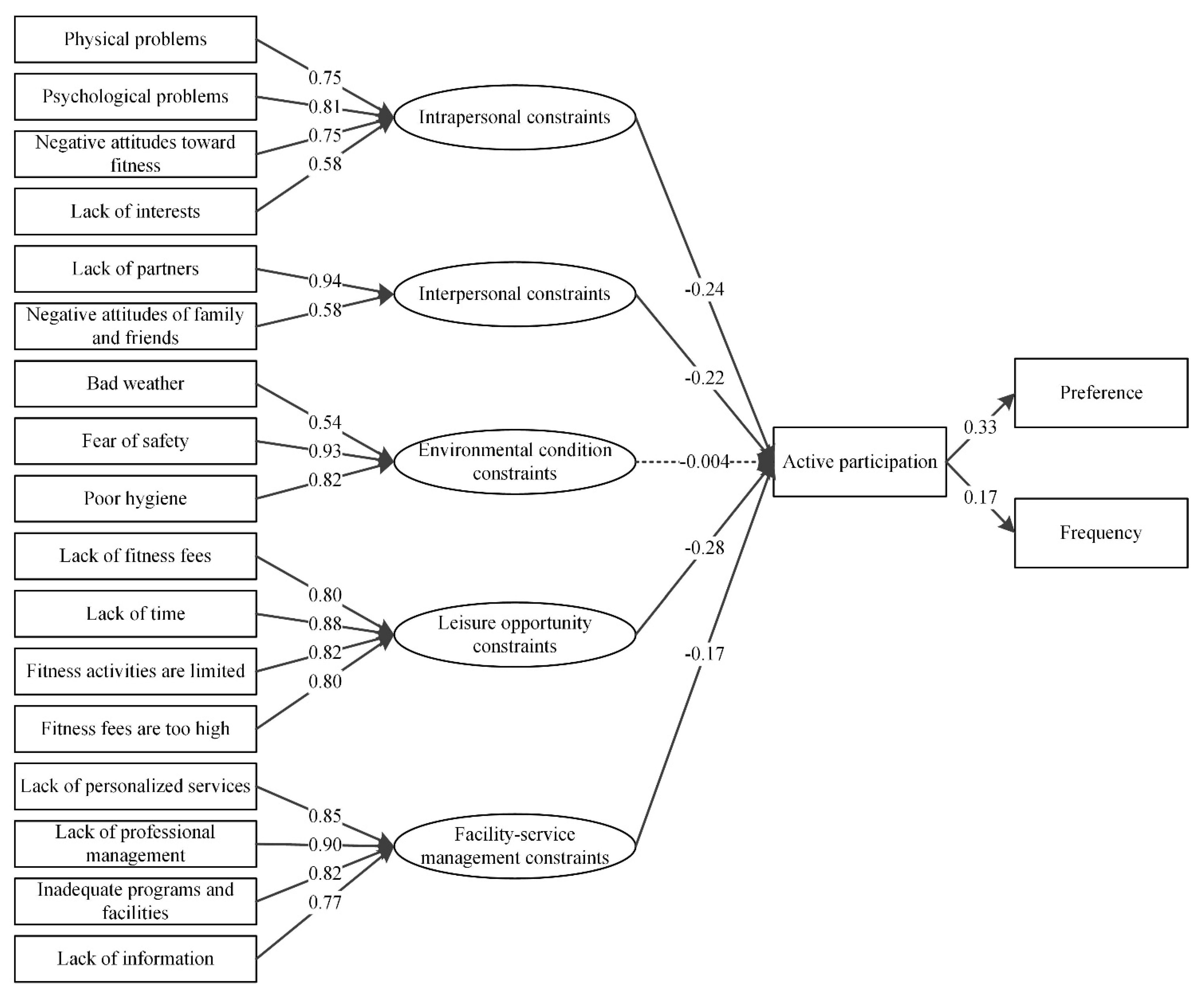
The test of the final structural model also revealed that the standardized parameter coefficients were significant and the data supported all of the hypotheses except for Hypotheses 3 (Table 6). The leisure opportunity constraints had a direct negative effect on active participation (S.E = 0.01, p < 0.001) and was the strongest factor impacting active participation in the SEM. Intrapersonal constraints also had a direct negative relationship with active recreational sport participation (S.E = 0.02, p < 0.001) (Figure 2). The facility-service management constraints had a negative impact on active participation (S.E = 0.02, p < 0.001). and the interpersonal constraints had a negative impact on active recreation sport participation, while the impact was weaker compared to the other three factors. However, we did not find support for the hypothesized relationship between the environmental condition constraints and active participation.

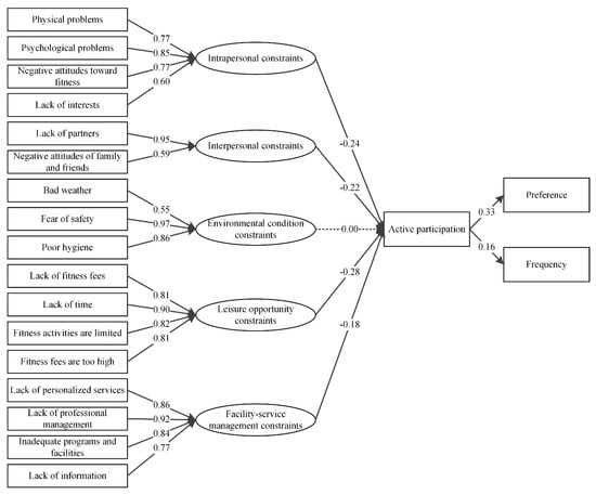
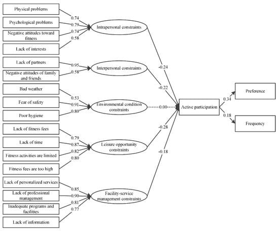
4.5. Multi-Group Comparisons

To examine the generalizability of the hypothesized SEM to multiple socio-economic factors, we conducted multi-group comparisons of SEMs for active recreation sport participation. We divided the sample to two groups: female respondents (n = 1023) and male respondents (n = 1878), and tested the SEMs between the two groups. We tested the SEMs using six types of models including unconstrained, measurement weights, structural weights, structural covariances, structural residuals, and measurement residuals, and selected the model with the highest levels of goodness-of-fit. Among the six models, the structural residual model was selected as the final model since it had the lowest AIC and ECVI. In the final SEM model, all goodness-of-fit indices met the standards of the SEM (Table 7).
The standardized coefficients of SEM for males and females are shown in Figure 3 and Figure 4. In general, the results indicate that the SEM model can be accepted by both female and male groups, and no significant differences were detected for the standardized coefficient between two groups. The leisure opportunity constraints, intrapersonal constraints, facility-service management constraints, and interpersonal constraints were also the four most important perceived constraints for the male and female residents.

5. Discussion and Conclusions

This study analyzed the perceived constraints of active recreational sport participation and tested the relationships between the perceived constraints and active recreational sport participation by urban residents in China. The findings provide support and expansive clarification of a conceptual model of leisure constraints [43], and also provide theoretical and practical implications to encourage recreational sport participation by urban residents in China. Theoretically, our study findings support the model of leisure constraints, and extend the Crawford’s leisure constraint model (1991) to broader dimensions by highlighting the importance of leisure opportunities constraints, intrapersonal constraints, facility-service management constraints, and interpersonal constraints in the urban residents’ active recreational sport participation. Aligned with Crawford’s leisure constraint model [43], the structural constraints play an important role on limiting recreational sport participation, however, the effects of structural constraints on active recreational sport participation were primarily manifested in two sub-order dimensions in our study: leisure opportunity constraints and facility-service management constraints. The SEM model indicates that leisure opportunity constraints such as lack of time, fitness activities, or expensive fitness fees, could be the most significant factors that prohibit the active participation of urban residents in recreational sport activities. This result is aligned with findings in earlier studies that leisure opportunities and initiatives can mitigate the constraints for leisure activities, particularly for traditionally marginalized groups [63,64]. Urban areas, particularly urban areas in China, often have a high density of population and condense residential and industrial construction, making the leisure opportunities essential for urban residents to be able to or willing to actively participate in diverse recreational sport activities. Notably, this result highlights the necessity of leisure opportunities (e.g., perceived freedom, not busy, have free time, and multiple choice of fitness consumption) for active recreational sport participation by broader urban residents. As noted in earlier studies, developing second-order factors with the traditional three-dimensional (intrapersonal, interpersonal, and structural constraints) framework can be helpful in expanding the theory of leisure constraints [48]. Our study extended the generalizability of leisure constraint theory by developing five-dimensions perceived constraints and particularly tested the validity of the sub-dimensions by active recreational sport participation. The multi-group comparisons of SEMs indicate that the five-dimensional perceived constraints also exist in both female and male groups, and the same four constraints impacting active recreational sport participation can be generalized for female and male residents in urban China.
Aligned with Crawford’s leisure constraint model [43], the SEM model suggested that intrapersonal and interpersonal constraints would limit the urban residents’ active participation in recreational sport activities. For intrapersonal constraints, psychological problems and negative attitudes toward fitness were the most important perceived factors limiting active recreation sport participation, indicating that the psychological or cognitive issues, rather than the physical problems, prohibit the urban residents’ active recreation sport participation to a large extent. For interpersonal constraints, the SEM model indicates that the lack of family support or partners can affect the active participation of urban resident’ in recreational sports, however, the effect was minimal compared to the intrapersonal constraints. This finding is aligned with the findings in Godbey et al. [56], where the impacts of the interpersonal and intrapersonal constraints on leisure participation were mixed among different recreational settings. Social constructivism holds the view that the self is a relationship that is associated with a certain history and culture. Under the long-term influence of traditional Chinese culture characterized by Taoism and Confucianism, Chinese people have a sense of collective and relationship-oriented self. They are mostly influenced by others such as family and friends (i.e., Markus and Kitayama’s (1991) [68] self-construal findings also stated that while Westerners were more likely to endorse an independent self (e.g., to value being unique), East Asians were more likely to endorse an interdependent self (e.g., to value fitting in). Our findings echo some researchers’ findings (e.g., Chick et al. [50,51,52]; Liu and Walker [52]; Liang and Walker [69]) that cultural consonance can be a moderator between leisure constraints and leisure participation. For urban residents in China, interpersonal constraints may play important factors in indigenous Chinese concepts (e.g., collectivism; the effect of family and friends; social status and prestige).
Our study findings also suggest that facility-service management constraints can significantly limit the active participation of urban residents in recreational sport activities. Rather than the traditional leisure activities that rely on natural resources (hiking, mountain biking, fishing), recreational sport activities are highly dependent on the facilities and services, particularly indoor sporting activities. Inadequate and unprofessional management of the facilities, services, and information can be essential perceived barriers for the active participation of urban residents in recreational sport activities. The facility-driven nature of recreational sport activities highlights the need to add the specific dimension of facility-service management to overcome the urban residents’ perceived constraints for active sport participation.

6. Management Implications

Our study findings also provide insightful guidance and management strategies for recreational sports managers and stakeholders. First, to address the leisure opportunity constraints, government agencies, and/or sport organizations could implement practical strategies such as providing more flexible operational schedules for sport activities, increasing a variety of personalized, engaging, and affordable sports leisure activities as well as promoting the strategic establishment or expansion of leisure activities and venues to encourage Chinese urban residents to actively participate in sport activities more frequently. From the perspective of intrapersonal constraints, inspiring the urban residents’ enthusiasm for positive participation, enhancing the awareness about healthy lifestyles, and encouraging long-term commitment for physical exercise can be possible ways to increase active recreational sport participation.
Our results also indicate the importance of facility-service management in active recreational sport participation for Chinese urban residents. The inadequate management for recreational sport facilities and services may be related to the current priorities on material leisure space construction rather than service management quality in the past ten years. Based on our study findings, improving the environmental management levels, service quality, and attractive fitness programs and the convenience of fitness information would help attract more residents to active engage in recreational sport participation in China. This included specific elements such as
  • Increasing the professional service capabilities of employees;
  • Increasing the professional quality of coaches and their interpersonal communication skills;
  • Promoting a personalized, diversified, and convenient service experience;
  • Improving a harmony and user-friendly atmosphere that is full of mutual assistance and comfort;
  • Building a leisure service information network for venue booking, fitness guidance, physical exercise analysis, physical fitness monitoring, and communication of recreational sport participation.
Moreover, “having a companion who exercises together”, followed by “proactive support attitude of family (friends) to participation” are tackling strategies to overcome perceived constraints for active sport participation.

7. Limitations and Future Research

The study assessed the perceived constraints of active recreational sport participation in a statewide random sample of Chinese urban residents and also provided support for the four hypothesized relationships between the perceived constraints and active recreational sport participation. There were several study limitations. Future research with populations and activities in different cities would be needed to determine the universality of the findings identified. Furthermore, future studies might address the impacts of the COVID-19 pandemic on the constraints of recreational sport participation if the newest dataset is available.
Second, the construct structure is often believed to be ambiguous due to the intertwining relationships among leisure constraints [57]. Although this structural model is useful for analyzing the mutual and multiple relationships between the perceived constraint variables and active leisure participation, sample statistics could be produced that were poor estimates of the true population parameters. Our sample size (2901) to estimated parameters (36) ratio was 80.6 to 1, which was well above the minimum power needed for model estimation cited by structural equation modeling experts. We need to consider the sample size for the validation in future research.

Author Contributions

Conceptualization, L.L. and Q.L. (Qun Liu); Formal analysis, L.L. and Q.L. (Qin Luo); Methodology, L.L., X.X. and Q.L. (Qin Luo); Writing—original draft, L.L., Q.L. (Qun Liu), X.X., and Q.L. (Qin Luo); Writing—review & editing, L.L., Q.L. (Qun Liu), and X.X. All authors have read and agreed to the published version of the manuscript.

Funding

This research was funded by the National Natural Science Foundation of China (Grant ID: 41871146).

Institutional Review Board Statement

Not applicable.

Informed Consent Statement

Written informed consent was obtained from the respondents to publish this paper.

Data Availability Statement

The data presented in this study are available on request from the corresponding author.

Acknowledgments

We are very appreciative of the anonymous reviewers and the editors’ constructive suggestions, and sincerely thank for Linda L. Caldwell from Department of Recreation, Park and Tourism Management, Pennsylvania State University, who had given us more suggestions in our studies. Also, we thank the sports institutions as well as the residents who participated in this study.

Conflicts of Interest

The authors declare no conflict of interest.

References

  1. Pedersen, P.M.; Thibault, L. Contemporary Sport Management; Human Kinetics: Champaign, IL, USA, 2018. [Google Scholar]
  2. Ding, G.; Zeng, S. Healthy cities’ construction in the past 30 years in China:reviews on practice and research. Mod. Urban Res. 2020, 4, 2–8. (In Chinese) [Google Scholar]
  3. Xu, A.; Liu, Z.; Lou, J. Study on the quality of the leisure cities in China. World Reg. Stud. 2020, 29, 856–866. [Google Scholar]
  4. Yang, J.; Siri, J.G.; Remais, J.V.; Cheng, Q.; Zhang, H.; Chan, K.K.Y.; Sun, Z.; Zhao, Y.; Cong, N.; Li, X.; et al. The Tsinghua-Lancet Commission on Healthy Cities in China: Unlocking the power of cities for a healthy China. Lancet 2018, 391, 2140–2184. [Google Scholar] [CrossRef]
  5. Chalip, L.; Schwab, K.; Dustin, D.S. Bridging the Sport and Recreation Divide. Schole 2010, 25, 1–10. [Google Scholar] [CrossRef]
  6. Dixon, M.A. Contemporary sport management (3rd edition). J. Sport Manag. 2008, 22, 110–113. [Google Scholar] [CrossRef]
  7. Mobily, K.E. Meanings of recreation and leisure among adolescents. Leis. Stud. 1989, 8, 11–23. [Google Scholar] [CrossRef]
  8. Brechot, M.; Nueesch, S.; Franck, E. Does sports activity improve health? Representative evidence using local density of sports facilities as an instrument. Appl. Econ. 2017, 49, 4871–4884. [Google Scholar] [CrossRef]
  9. Faria, F.; Howe, C.; Faria, R.; Andaki, A.; Marins, J.C.; Amorim, P.R. Impact of Recreational Sports Activities on Metabolic Syndrome Components in Adolescents. Int. J. Environ. Res. Public Health 2020, 17, 143. [Google Scholar] [CrossRef]
  10. Mielke, G.I.; Bailey, T.G.; Burton, N.W.; Brown, W.J. Participation in sports/recreational activities and incidence of hypertension, diabetes, and obesity in adults. Scand. J. Med. Sci. Sports 2020, 30, 2390–2398. [Google Scholar] [CrossRef]
  11. Su, C.L.; Lee, C.J.; Shinger, H.S. Effects of Involvement in Recreational Sports on Physical and Mental Health, Quality of Life of the Elderly. Anthropologist 2014, 17, 45–52. [Google Scholar] [CrossRef]
  12. Tokarski, W.; Zarotis, G.F. The effect of recreational sports on human health. IOSR J. Sports Phys. Educ. 2020, 7, 25–33. [Google Scholar]
  13. Chen, C.; Tsai, L.-T.; Lin, C.-F.; Huang, C.-C.; Chang, Y.-T.; Chen, R.-Y.; Lyu, S.-Y. Factors influencing interest in recreational sports participation and its rural-urban disparity. PLoS ONE 2017, 12, e0178052. [Google Scholar] [CrossRef] [PubMed]
  14. Alexandris, K.; Stodolska, M. The Influence of Perceived Constraints on the Attitudes Toward Recreational Sport Participation. Loisir Soc. 2004, 27, 197–217. [Google Scholar] [CrossRef]
  15. Dong, E.; Chick, G. Leisure Constraints in Six Chinese Cities. Leis. Sci. 2012, 34, 417–435. [Google Scholar] [CrossRef]
  16. Crawford, D.W.; Godbey, G. Reconceptualizing barriers to family leisure. Leis. Sci. 1987, 9, 119–127. [Google Scholar] [CrossRef]
  17. Manning, R.E. Studies in Outdoor Recreation; Oregon State University Press: Corvallis, OR, USA, 2011. [Google Scholar]
  18. Xie, J.; Weybright, E.; Caldwell, L.; Wegner, L.; Smith, E. Parenting Practice, Leisure Experience, and Substance Use Among South African Adolescents. J. Leis. Res. 2020, 51, 36–55. [Google Scholar] [CrossRef]
  19. Kerstetter; Deborah, L.; Zinn; Harry, C.; Graefe; Alan, R.; Chen, P.J. Perceived Constraints to State Park Visitation: A Comparison of Former-Users and Non-Users. J. Park Recreat. Adm. 2002, 20, 23–36. [Google Scholar]
  20. Xiao, X.; Lee, K.J.; Larson, L. Who Visits U.S. National Parks (and Who Doesn’t)? A National Study of Perceived Constraints and Vacation Preferences across Diverse Populations. J. Leis. Res. 2021, 53, 404–425. [Google Scholar] [CrossRef]
  21. Borena, Y.G.; Shidaram, H.S.; Abdulkadir, Y.I. Association of sport and recreational facilities with adult residents’ participation in leisure time physical activities in Addis Ababa, Ethiopia. Sport Soc. 2020, 23, 1163–1185. [Google Scholar] [CrossRef]
  22. Fitzgerald, N.; Spaccarotella, K. Barriers to a Healthy Lifestyle: From Individuals to Public Policy—An Ecological Perspective. J. Ext. 2009, 47, 1FEA3. [Google Scholar]
  23. Prins, R.G.; Oenema, A.; van der Horst, K.; Brug, J. Objective and perceived availability of physical activity opportunities: Differences in associations with physical activity behavior among urban adolescents. Int. J. Behav. Nutr. Phys. Act. 2009, 6, 70. [Google Scholar] [CrossRef] [PubMed]
  24. Witten, K.; Hiscock, R.; Pearce, J.; Blakely, T. Neighbourhood access to open spaces and the physical activity of residents: A national study. Prev. Med. 2008, 47, 299–303. [Google Scholar] [CrossRef] [PubMed]
  25. Anaza, E.; McDowell, J. An Investigation of Constraints Restricting Urban Nigerian Women from Participating in Recreational Sport Activities. J. Leis. Res. 2013, 45, 324–344. [Google Scholar] [CrossRef]
  26. Wicker, P.; Hallmann, K.; Breuer, C. Micro and macro level determinants of sport participation. Sport Bus. Manag. Int. J. 2012, 2, 51–68. [Google Scholar] [CrossRef]
  27. Hubbard, J.; Mannell, R.C. Testing competing models of the leisure constraint negotiation process in a corporate employee recreation setting. Leis. Sci. 2001, 23, 145–163. [Google Scholar] [CrossRef]
  28. White, D.D. A Structural Model of Leisure Constraints Negotiation in Outdoor Recreation. Leis. Sci. 2008, 30, 342–359. [Google Scholar] [CrossRef]
  29. Sivan, A.; Stebbins, R.A. Leisure education: Definition, aims, advocacy, and practices—Are we talking about the same thing(s)? World Leis. J. 2011, 53, 27–41. [Google Scholar] [CrossRef]
  30. Wen, C.P.; Wai, J.P.M.; Tsai, M.K.; Yang, Y.C.; Cheng, T.Y.D.; Lee, M.-C.; Chan, H.T.; Tsao, C.K.; Tsai, S.P.; Wu, X. Minimum amount of physical activity for reduced mortality and extended life expectancy: A prospective cohort study. Lancet 2011, 378, 1244–1253. [Google Scholar] [CrossRef]
  31. Ma, S.-M.; Ma, S.-C. Testing a Structural Model of Psychological Well-Being and Constraints Negotiation in Recreational Sports Participation in Individuals with Type 2 Diabetes. Leis. Sci. 2014, 36, 268–292. [Google Scholar] [CrossRef]
  32. Russell, R.V. Pastimes: The Context of Contemporary Leisure, 7th ed.; Sagamore Venture Publishing: Urbana, IL, USA, 2020. [Google Scholar]
  33. Spivey, L.M.; Hritz, N.M. A Longitudinal Study of Recreational Sport Participation and Constraints. Recreat. Sport J. 2013, 37, 14–28. [Google Scholar] [CrossRef]
  34. Mueller, T.S. The recreational sport participation scale: Development, testing and practical application. Int. J. Sport Manag. Mark. 2012, 12, 144–158. [Google Scholar] [CrossRef]
  35. Tsai, L.T.; Lo, F.E.; Yang, C.C.; Keller, J.J.; Lyu, S.Y. Gender differences in recreational sports participation among Taiwanese adults. Int. J. Environ. Res. Public Health 2015, 12, 829–840. [Google Scholar] [CrossRef] [PubMed]
  36. Stodolska, M.; Shinew, K.; Floyd, M. Race, Ethnicity, and Leisure; Human Kinetics: Champaign, IL, USA, 2013. [Google Scholar]
  37. Alexandris, K.; Tsorbatzoudis, C.; Grouios, G. Perceived constraints on recreational sport participation. J. Leis. Res. 2002, 34, 233–252. [Google Scholar] [CrossRef]
  38. Kellstedt, D.K.; Schenkelberg, M.A.; Essay, A.M.; Von Seggern, M.J.; Rosenkranz, R.R.; Welk, G.J.; High, R.; Dzewaltowski, D.A. Youth sport participation and physical activity in rural communities. Arch. Public Health 2021, 79, 46. [Google Scholar] [CrossRef] [PubMed]
  39. Chick, G.; Hsu, Y.C.; Yeh, C.K.; Hsieh, C.M.; Ramer, S.; Bae, S.Y.; Xue, L.; Dong, E. Cultural Consonance Mediates the Effects of Leisure Constraints on Leisure Satisfaction: A Reconceptualization and Replication. Leis. Sci. 2018, 44, 201–220. [Google Scholar] [CrossRef]
  40. Chen, Q.; Liu, T. The effectiveness of community sports provision on social inclusion and public health in rural China. Int. J. Environ. Res. Public Health 2020, 17, 597. [Google Scholar] [CrossRef]
  41. Wu, X.; Qin, X.; Zhou, H. Use of community spaces for sports and fitness—A case study of urban inhabitants in Shenzhen City, China. Int. Rev. Sp. Plan. Sustain. Dev. 2018, 6, 49–62. [Google Scholar] [CrossRef]
  42. Jackson, E.L. In the eye of the beholder: A comment on Samdahl & Jekubovich (1997), “A critique of leisure constraints: Comparative analyses and understandings”. J. Leis. Res. 1997, 29, 458–468. [Google Scholar]
  43. Crawford, D.W.; Jackson, E.L.; Godbey, G. A Hierarchical Model of Leisure Constraints. Leis. Sci. 1991, 13, 309–320. [Google Scholar] [CrossRef]
  44. Scott, D.; Munson, W. Perceived constraints to park usage among individuals with low incomes. J. Park Recreat. Adm. 1994, 12, 79–96. [Google Scholar]
  45. Shores, K.A.; Scott, D.; Floyd, M.F. Constraints to outdoor recreation: A multiple hierarchy stratification perspective. Leis. Sci. 2007, 29, 227–246. [Google Scholar] [CrossRef]
  46. Samdahl, D.M.; Jekubovich, N.J. A Critique of Leisure Constraints: Comparative Analyses and Understandings. J. Leis. Res. 1997, 29, 430–452. [Google Scholar] [CrossRef]
  47. Jackson, E.L. Recognizing Patterns of Leisure Constraints—Results from Alternative Analyses. J. Leis. Res. 1993, 25, 129–149. [Google Scholar] [CrossRef]
  48. Nyaupane, G.P.; Andereck, K.L. Understanding Travel Constraints: Application and Extension of a Leisure Constraints Model. J. Travel Res. 2007, 46, 433–439. [Google Scholar] [CrossRef]
  49. Alexandris, K.; Tsormpatzoudis, C.; Bliatsou, P.; Grouios, G. Relationship between perceived constraints and commitment to recreational sport participation of university students in Greece. Int. J. Sport Manag. 2001, 2, 282–297. [Google Scholar]
  50. Chick, G.; Hsu, Y.-C.; Yeh, C.-K.; Hsieh, C.-M. Leisure Constraints, Leisure Satisfaction, Life Satisfaction, and Self-Rated Health in Six Cities in Taiwan. Leis. Sci. 2015, 37, 232–251. [Google Scholar] [CrossRef]
  51. Chick, G.; Dong, E.; Iarmolenko, S. Cultural consonance in leisure activities and self-rated health in six cities in China. World Leis. J. 2014, 56, 110–119. [Google Scholar] [CrossRef]
  52. Liu, H.; Walker, G.J. The Effects of Urbanization, Motivation, and Constraint on Chinese People’s Leisure-Time Physical Activity. Leis. Sci. 2015, 37, 458–478. [Google Scholar] [CrossRef]
  53. Chen, Q. Comparison of the influencing factors of leisure sports activities of urban residents. J. Jilin Inst. Phys. Educ. 2012, 28, 44–46. (In Chinese) [Google Scholar]
  54. Lin, M.; Bao, J.; Dong, E. Dancing in public spaces: An exploratory study on China’s Grooving Grannies. Leis. Stud. 2020, 39, 545–557. [Google Scholar] [CrossRef]
  55. Auster, C.J. Transcending potential antecedent leisure constraints: The case of women motorcycle operators. J. Leis. Res. 2001, 33, 272–298. [Google Scholar] [CrossRef]
  56. Godbey, G.; Crawford, D.W.; Shen, X.S. Assessing hierarchical leisure constraints theory after two decades. J. Leis. Res. 2010, 42, 111–134. [Google Scholar] [CrossRef]
  57. Scott, D. The problematic nature of participation in contract bridge—A qualitative study of group-related constraints. Leis. Sci. 1991, 13, 321–336. [Google Scholar] [CrossRef]
  58. Shaw, S.M. Gender, leisure, and constraint—Towards a framework for the analysis of women’s leisure. J. Leis. Res. 1994, 26, 8–22. [Google Scholar] [CrossRef]
  59. Zhu, Z.; Lin, L.; Shi, L.; Wan, P. The influence of physical fitness leisure constraints and leisure participation of urban residents: An Empirical Analysis of Fuzhou. Tour. Trib. 2017, 32, 12. (In Chinese) [Google Scholar]
  60. Wood, L.; Danylchuk, K. Constraints and Negotiation Processes in a Women’s Recreational Sport Group. J. Leis. Res. 2012, 44, 463–485. [Google Scholar] [CrossRef]
  61. Xiao, X.; Aultman-Hall, L.; Manning, R.; Voigt, B. The impact of spatial accessibility and perceived barriers on visitation to the US national park system. J. Transp. Geogr. 2018, 68, 205–214. [Google Scholar] [CrossRef]
  62. Xiao, X.; Manning, R.; Perry, E.; Valliere, W. Public Awareness of and Visitation to National Parks by Racial/Ethnic Minorities. Soc. Nat. Resour. 2018, 31, 908–924. [Google Scholar] [CrossRef]
  63. Xiao, X.; Perry, E.; Manning, R.; Krymkowski, D.; Valliere, W.; Reigner, N. Effects of Transportation on Racial/Ethnic Diversity of National Park Visitors. Leis. Sci. 2017, 39, 126–143. [Google Scholar] [CrossRef]
  64. Perry, E.E.; Xiao, X.; Manning, R.E. Barrier or bridge? The role of transportation in national park visitation by racial and ethnic groups. World Leis. J. 2015, 57, 173–184. [Google Scholar] [CrossRef]
  65. Guo, T.; Schneider, I. Measurement Properties and Cross-Cultural Equivalence of Negotiation with Outdoor Recreation Constraints. J. Leis. Res. 2015, 47, 125–153. [Google Scholar] [CrossRef]
  66. Ito, E.; Walker, G.J.; Liang, H. A Systematic Review of Non-Western and Cross-Cultural/National Leisure Research. J. Leis. Res. 2014, 46, 226–239. [Google Scholar] [CrossRef]
  67. Schneider, I.E. Leisure constraints and negotiation: Highlights from the journey past, present, and future. In Leisure Matters: The State and Future of Leisure Studies; Walker, G.J., Scott, D., Stodolska, M., Eds.; Venture: State College, PA, USA, 2016; pp. 151–161. [Google Scholar]
  68. Markus, H.R.; Kitayama, S. Culture and the self: Implications for cognition, emotion, and motivation. Psychol. Rev. 1991, 98, 224–253. [Google Scholar] [CrossRef]
  69. Liang, H.; Walker, G.J. Does “face” constrain Mainland Chinese people from starting new leisure activities? Leis. Loisir 2011, 35, 211–225. [Google Scholar] [CrossRef]
Figure 1. Hypothesized perceived constraints and the active recreational sport participation model.
Figure 1. Hypothesized perceived constraints and the active recreational sport participation model.
Ijerph 19 14884 g001
Figure 2. Graphical summary of the structural model results. Dotted line indicates the non-significant results.
Figure 2. Graphical summary of the structural model results. Dotted line indicates the non-significant results.
Ijerph 19 14884 g002
Figure 3. The path of standardized estimates for male groups in the structural residuals model.
Figure 3. The path of standardized estimates for male groups in the structural residuals model.
Ijerph 19 14884 g003
Figure 4. The path of the standardized estimates for female groups in structural residuals model.
Figure 4. The path of the standardized estimates for female groups in structural residuals model.
Ijerph 19 14884 g004
Table 1. The demographic characteristics of the sample.
Table 1. The demographic characteristics of the sample.
VariablesCategoryNumberPercentage
GenderMan187864.7
female102335.3
Age≤181736.0
19–2558620.2
26–35106436.7
36–4562021.4
46–5532311.1
56–651083.7
>65 270.9
EducationJunior high school or lower1766.0
High school/Technical secondary school40514.0
Junior college69323.9
Undergraduate132045.5
Postgraduate30710.6
Personal monthly income (RMB)≤300060320.8
3001–500097633.6
5001–700050517.4
7001–10,00044015.2
≥10,00137713.0
OccupationPublic functionary35212.1
State-owned enterprise87330.1
Private enterprise2609.0
Government-sponsored institution78227.0
Student39013.4
Liberal professions852.9
Retirement842.9
Other752.6
Table 2. The principal component analysis results for 17 items (n = 2901).
Table 2. The principal component analysis results for 17 items (n = 2901).
Perceived Constraints FactorsSub-Constraints FactorsFactor LoadingsEigen ValueContribution Rate (%)Cumulative (%)
Intrapersonal constraintsPhysical problems0.801.207.0764.56
Psychological problems0.78
Negative attitudes toward fitness0.76
Lack of interests0.71
Interpersonal constraintsLack of partners0.810.824.8474.87
Negative attitudes of family and friends0.79
Environmental condition constraintsBad weather0.730.935.4870.04
Fear of safety0.75
Poor hygiene0.71
Leisure opportunity constraintsLack of fitness fees 0.821.7710.4057.49
Lack of time0.80
Fitness activities are limited0.77
Fitness fees are too high0.73
Facility-service management constraintsLack of personalized services0.818.0147.0947.09
Lack of professional management0.81
Inadequate programs and facilities0.75
Lack of information0.74
Table 3. Results of the confirmatory factor analysis.
Table 3. Results of the confirmatory factor analysis.
Variables (α)M (SD)Λ (Boot. SE)z-ValueAVEρ
Intrapersonal constraints (α = 0.83)4.02 (0.78)0.53 (0.02)23.30 ***0.560.84
Physical problems4.05 (0.94)0.78 (0.01)28.59 ***
Psychological problems3.83 (1.01)0.79 (0.01)27.64 ***
Negative attitudes toward fitness3.95 (3.95)0.77 (0.01)28.78 ***
Lack of interests4.23 (4.23)0.66 (0.01)33.33 ***
Interpersonal constraints (α = 0.74)3.75 (0.96)0.68 (0.03)19.82 ***0.580.74
Lack of partners3.82 (1.11)0.75 (0.02)23.04 ***
Negative attitudes of family and friends3.69 (1.06)0.78 (0.02)20.01 ***
Environmental condition constraints (α = 0.79)3.75 (0.92)0.42 (0.03)15.56 ***0.610.82
Bad weather3.49 (1.16)0.56 (0.03)35.87 ***
Fear of safety3.80 (1.09)0.88 (0.01)19.31 ***
Poor hygiene3.95 (1.04)0.86 (0.01)22.25 ***
Leisure opportunity constraints (α = 0.90)3.67 (0.93)0.83(0.03)26.55 ***0.700.90
Lack of fitness fees3.58 (1.10)0.83 (0.01)30.10 ***
Lack of time3.80 (1.07)0.86 (0.01)27.95 ***
Fitness activities are limited3.68 (1.04)0.86 (0.01)27.55 ***
Fitness fees are too high3.62 (1.03)0.79 (0.01)31.85 ***
Facility-service management constraints (α = 0.91)3.70 (0.88)0.75 (0.03)29.31 ***0.720.91
Lack of personalized services3.68 (0.99)0.88 (0.01)27.50 ***
Lack of professional management3.75 (0.98)0.88 (0.01)27.60 ***
Inadequate programs and facilities3.74 (1.01)0.82 (0.01)31.72 ***
Lack of information3.63 (1.01)0.82 (0.01)31.55 ***
Active participation3.88 (0.61)
Preference4.19 (0.71)
Frequency3.57 (1.03)
Note. C.R. = critical ratio; AVE = average variance explained; ρ = composite reliability; *** p-value < 0.001.
Table 4. Test for the convergent and discriminant validity of the latent constructs.
Table 4. Test for the convergent and discriminant validity of the latent constructs.
ConstructCorrelation Coefficients
Intrapersonal constraints1
Interpersonal constraints0.671
Environmental condition constraints0.4830.4441
Leisure opportunity constraints0.5690.5730.6271
Facility-service management constraints0.5610.5120.7520.7091
Table 5. Summary of the overall fit indices for the initial measurement model and final SEM model.
Table 5. Summary of the overall fit indices for the initial measurement model and final SEM model.
OverallAbsolute Fit IndicesIncremental Fit IndicesParsimonious Fit Indices
Fit IndicesGFIRMSEAAGFINFICFIIFIAICECVI
Ideal indices>0.9<0.08>0.9>0.9>0.9>0.9N/AN/A
Initial measurement model0.760.120.690.780.790.796683.480.35
Final structural model0.960.050.950.970.970.971027.830.11
Table 6. Summary of the hypothesized SEM model (n = 2901).
Table 6. Summary of the hypothesized SEM model (n = 2901).
The Hypothesized PathsThe Standardized Parameter CoefficientsStandard Errorsz-ValueTest Results
H1: Intrapersonal constraints→participation−0.240.02−4.40 ***Acceptable
H2: Interpersonal constraints→participation−0.220.02−2.58 **Acceptable
H3: Environmental condition constraints→participation−0.0040.02−0.08Not accepted
H4: Leisure opportunity constraints→participation−0.280.01−5.33 ***Acceptable
H5: Facility-service management constraints→participation−0.170.02−3.31 ***Acceptable
Note: *** p-value < 0.001, ** p-value < 0.01; For all analyses, n = 2901.
Table 7. Summary of the goodness-of-fit indices for the structural residuals model in multi-group comparisons of SEMs.
Table 7. Summary of the goodness-of-fit indices for the structural residuals model in multi-group comparisons of SEMs.
Overall Fit IndicesIdeal IndicesInspection ResultsTest Results
Absolute fit indices
χ2p < 0.055935.89 (p = 0.000 < 0.05)Acceptable
RMSEA<0.080.05Acceptable
GFI>0.900.90Acceptable
AGFI>0.900.90Acceptable
Incremental fit indices
NFI>0.900.90Acceptable
RFI>0.900.90Acceptable
IFI>0.900.91Acceptable
TLI(NNF1)>0.900.90Acceptable
CFI>0.900.91Acceptable
Parsimonious fit indices
PGFI>0.500.56Acceptable
PNFI>0.500.61Acceptable
PCFI>0.500.62Acceptable
CN>200386Acceptable
CMIN/DF<2.0017.06Not accepted
AICThe smaller the better6379.89Acceptable
ECVIThe smaller the better1.10Acceptable
Publisher’s Note: MDPI stays neutral with regard to jurisdictional claims in published maps and institutional affiliations.

Share and Cite

MDPI and ACS Style

Lin, L.; Liu, Q.; Xiao, X.; Luo, Q. Perceived Constraints on Active Recreational Sport Participation among Residents in Urban China. Int. J. Environ. Res. Public Health 2022, 19, 14884. https://doi.org/10.3390/ijerph192214884

AMA Style

Lin L, Liu Q, Xiao X, Luo Q. Perceived Constraints on Active Recreational Sport Participation among Residents in Urban China. International Journal of Environmental Research and Public Health. 2022; 19(22):14884. https://doi.org/10.3390/ijerph192214884

Chicago/Turabian Style

Lin, Lan, Qun Liu, Xiao Xiao, and Qin Luo. 2022. "Perceived Constraints on Active Recreational Sport Participation among Residents in Urban China" International Journal of Environmental Research and Public Health 19, no. 22: 14884. https://doi.org/10.3390/ijerph192214884

APA Style

Lin, L., Liu, Q., Xiao, X., & Luo, Q. (2022). Perceived Constraints on Active Recreational Sport Participation among Residents in Urban China. International Journal of Environmental Research and Public Health, 19(22), 14884. https://doi.org/10.3390/ijerph192214884

Note that from the first issue of 2016, this journal uses article numbers instead of page numbers. See further details here.

Article Metrics

Back to TopTop