Perceived Risk for Dengue Infection Mediates the Relationship between Attitude and Practice for Dengue Prevention: A Study in Seremban, Malaysia
Abstract
1. Introduction
2. Materials and Methods
2.1. Study Design and Setting
2.2. Data Collection
2.3. Study Instrument
- (a)
- Section A: demographic data.
- (b)
- Section B: risk perception (4 sub-domains)
- (c)
- Section C: attitude
- (d)
- Section D: practice
2.4. Data Analysis
2.5. Ethical Approval
3. Results
4. Discussion
4.1. Strengths and Limitations
4.2. Recommendations
5. Conclusions
Author Contributions
Funding
Institutional Review Board Statement
Informed Consent Statement
Data Availability Statement
Acknowledgments
Conflicts of Interest
References
- Bhatt, S.; Gething, P.W.; Brady, O.J.; Messina, J.P.; Farlow, A.W.; Moyes, C.L.; Drake, J.M.; Brownstein, J.S.; Hoen, A.G.; Sankoh, O. The global distribution and burden of dengue. Nature 2013, 496, 504–507. [Google Scholar] [CrossRef] [PubMed]
- WHO. Dengue in the South-East Asia. 2020. Available online: https://www.who.int/southeastasia/health-topics/dengue-and-severe-dengue (accessed on 18 November 2021).
- WHO. Dengue and Severe Dengue. Available online: https://www.who.int/news-room/fact-sheets/detail/dengue-and-severe-dengue (accessed on 21 January 2021).
- Rather, I.A.; Parray, H.A.; Lone, J.B.; Paek, W.K.; Lim, J.; Bajpai, V.K.; Park, Y.-H. Prevention and Control Strategies to Counter Dengue Virus Infection. Front. Cell Infect. Microbiol. 2017, 7, 336. [Google Scholar] [CrossRef] [PubMed]
- World Health Organization; Food and Agriculture Organization of the United Nations; United Nations Children’s Fund (UNICEF). Communication for Behavioural Impact (COMBI): A Toolkit for Behavioural and Social Communication in Outbreak Response; World Health Organization: Geneva, Switzerland, 2012; Available online: https://apps.who.int/iris/handle/10665/75170 (accessed on 19 July 2022).
- Rohrmann, B. Risk perception, risk attitude, risk communication, risk management: A conceptual appraisal. In Proceedings of the 15th Internaional Emergency Management Society (TIEMS) Annual Conference, Prague, Czech Republic, 17–19 June 2008. [Google Scholar]
- Rahman, A.A.; Zainuddin, H.; Minhat, H.S.; Juni, M.H.; Mazeli, M.I. Community perception towards Dengue and Dengue Prevention Program among residences of a rural settlement in Jempol, Negeri Sembilan. Int. J. Public Health Clin. Sci. 2014, 1, 13–23. [Google Scholar]
- Jones, C.L.; Jensen, J.D.; Scherr, C.L.; Brown, N.R.; Christy, K.; Weaver, J. The Health Belief Model as an Explanatory Framework in Communication Research: Exploring Parallel, Serial, and Moderated Mediation. Health Commun. 2015, 30, 566–576. [Google Scholar] [CrossRef] [PubMed]
- Lusk, J.L.; Coble, K.H. Risk perceptions, risk preference, and acceptance of risky food. Am. J. Agric. Econ. 2005, 87, 393–405. Available online: https://www.jstor.org/stable/3697853 (accessed on 18 November 2021). [CrossRef]
- Walter, F.M.; Emery, J. Perceptions of family history across common diseases: A qualitative study in primary care. Fam. Pract. 2006, 23, 472–480. Available online: https://academic.oup.com/fampra/article/23/4/472/2367264 (accessed on 8 May 2022). [CrossRef] [PubMed]
- Pan, D.; He, M.; Kong, F. Risk attitude, risk perception, and farmers’ pesticide application behavior in China: A moderation and mediation model. J. Clean. Prod. 2020, 276, 124241. [Google Scholar] [CrossRef]
- Bollen, K.A. Structural equations with latent variables. In Structural Equations with Latent Variables; Wiley: Hoboken, NJ, USA, 2014; pp. 1–514. Available online: https://www.wiley.com/en-ca/Structural+Equations+with+Latent+Variables-p-9780471011712 (accessed on 18 November 2021).
- Tarka, P. An overview of structural equation modeling: Its beginnings, historical development, usefulness and controversies in the social sciences. Qual. Quant. 2018, 52, 313. [Google Scholar] [CrossRef]
- Mudin, R.N. Dengue Incidence and the Prevention and Control Program in Malaysia. IIUM Med. J. Malays. 2015, 14. Available online: https://journals.iium.edu.my/kom/index.php/imjm/article/view/447 (accessed on 7 June 2022). [CrossRef]
- Packierisamy, P.R.; Ng, C.W.; Dahlui, M.; Inbaraj, J.; Balan, V.K.; Halasa, Y.A.; Shepard, D.S. Cost of dengue vector control activities in Malaysia. Am. J. Trop. Med. Hyg. 2015, 93, 1020–1027. [Google Scholar] [CrossRef]
- Seremban, Malaysia Population (2021)—Population Stat. Available online: https://populationstat.com/malaysia/seremban (accessed on 1 May 2021).
- Wong, L.P.; Shakir, S.M.M.; Atefi, N.; AbuBakar, S. Factors affecting dengue prevention practices: Nationwide survey of the Malaysian public. PLoS ONE 2015, 10, e0122890. [Google Scholar] [CrossRef]
- Lachenbruch, P.A.; Lwanga, S.K.; Lemeshow, S. Sample Size Determination in Health Studies: A Practical Manual. J. Am. Stat. Assoc. 1991, 86, 1149. [Google Scholar] [CrossRef]
- Kline, R.B. Principles and Practice of Structural Equation Modelling, 2nd ed.; Methodology in the Social Sciences; Guilford Press: New York, NY, USA, 2005; pp. 1–554. [Google Scholar]
- Zamzuri, M.; ‘Ammar, I.A.; Jamhari, M.N.; Ghazi, H.F.; Hasani, M.H.M.; Ali, N.K.M.; Rashid, M.F.A.; Hod, R.; Dapari, R.; Hassan, M.R. A unique double tango: Construct validation and reliability analysis of risk perception, attitude and practice (RPAP) questionnaire on dengue infection. PLoS ONE 2021, 16, e0256636. Available online: https://journals.plos.org/plosone/article?id=10.1371/journal.pone.0256636 (accessed on 9 September 2021).
- Rossiter, J.R. Measurement for the Social Sciences: The C-OAR-SE Method and Why It Must Replace Psychometrics; Springer: New York, NY, USA, 2011. [Google Scholar]
- Richardus, J.H.; de Bekker-Grob, E.; Korfage, I.; Determann, D. Standard questionnaire on risk perception. Eff. Commun. Outbreak Manag. 2015, 278763. Available online: http://ecomeu.info/wp-content/uploads/2015/11/Standard-questionnaire-risk-perception-ECOM-november-2015.pdf (accessed on 4 May 2022).
- Costa, M.F. Health belief model for coronavirus infection risk determinants. Rev. Saude Publica 2020, 54, 47. Available online: https://pubmed.ncbi.nlm.nih.gov/32491096 (accessed on 20 May 2020). [CrossRef]
- Ghazali, M.H.; Shah, S.A.; Mahmood, M.I. Factor Analysis of a Novel Scoring-Based Instrument on Forecasting Malaysian Travelers’ Behavioral Preparedness for Travel-Related Infectious Diseases. Int. J. Travel. Med. Glob. Health 2018, 6, 54–63. Available online: http://www.ijtmgh.com/article_61734.html (accessed on 2 August 2022). [CrossRef][Green Version]
- Ghafar, N.A.; Shah, S.A. Validity and reliability of an instrument assessing the associated factors for preventive behavior towards dengue. Int. J. Community Med. Public Health 2017, 4, 340. [Google Scholar] [CrossRef]
- Majid, N.A.; Nazi, N.M.; Mohamed, A.F. Distribution and spatial pattern analysis on dengue cases in Seremban District, Negeri Sembilan, Malaysia. Sustainability 2019, 11, 3572. [Google Scholar] [CrossRef]
- Mia, M.S.; Begum, R.A.; Er, A.C.; Pereira, J.J. Assessing the cost burden of dengue infection to households in Seremban, Malaysia. Southeast Asian J. Trop. Med. Public Health 2016, 47, 1167–1176. [Google Scholar]
- Shepard, D.S.; Undurraga, E.A.; Halasa, Y.A. Economic and disease burden of dengue in Southeast Asia. PLoS Negl. Trop. Dis. 2013, 7, e2055. [Google Scholar] [CrossRef]
- Undurraga, E.A.; Halasa, Y.A.; Shepard, D.S. Use of Expansion Factors to Estimate the Burden of Dengue in Southeast Asia: A Systematic Analysis. PLoS Negl. Trop. Dis. 2013, 7, e2056. Available online: https://www.scopus.com/inward/record.uri?eid=2-s2.0-84874783327&doi=10.1371%2Fjournal.pntd.0002056&partnerID=40&md5=e21e59c484ab0c78fea5117d2b467c88 (accessed on 1 May 2022). [CrossRef]
- Boomsma, A. Nonconvergence, improper solutions, and starting values in lisrel maximum likelihood estimation. Psychometrika 1985, 50, 229–242. [Google Scholar] [CrossRef]
- Bentler, P.M.; Chou, C.-P. Practical Issues in Structural Modeling. Sociol. Methods Res. 1987, 16, 78–117. [Google Scholar] [CrossRef]
- Arvinder-Singh, H.S. Comparison of the COVID-19 mortality occurring in hospitals and those brought in dead within Malaysia. Med. J. Malays. 2022, 77, 338–346. [Google Scholar]
- Lim, P.Y.; Md Said, S.; Kadir Shahar, H.; Azman, A.Z.F.; Mokhtar, S.A.; Mahmud, A. COVID-19 Inpatient Deaths and Brought-in-Dead Cases in Malaysia. Front. Public Health 2022, 10, 872838. [Google Scholar] [CrossRef]
- Hair, J.F.; Black, W.C.; Black, B.; Babin, B.J.; Anderson, R.E. Multivariate Data Analysis, 7th ed.; Pearson Education: London, UK, 2014. [Google Scholar]
- Jöreskog, K.G. A general approach to confirmatory maximum likelihood factor analysis. Psychometrika 1969, 34, 183–202. [Google Scholar] [CrossRef]
- Bentler, P.M.; Bonnet, D.G. Significance tests and goodness-of-fit in the analysis of covariance structures. Psychol. Bull. 1980, 88, 588–606. [Google Scholar] [CrossRef]
- Jöreskog, K.G.; Sörbom, D. Recent Developments in Structural Equation Modeling. J. Mark Res. 1982, 19, 404–416. [Google Scholar] [CrossRef]
- McDonald, R.P.; Ho, M.-H.R. Principles and practice in reporting structural equation analyses. Psychol. Methods 2002, 7, 64–82. [Google Scholar] [CrossRef]
- Weinstein, N.D.; Rothman, A.J.; Nicolich, M. Use of correlational data to examine the effects of risk perceptions on precautionary behavior. Psychol. Health 1998, 13, 479–501. [Google Scholar] [CrossRef]
- Renner, B.; Schupp, H.; Vollmann, M.; Hartung, F.-M.; Schmälzle, R.; Panzer, M. Risk perception, risk communication and health behavior change. Z. Für Gesundh. 2008, 16, 150–153. [Google Scholar] [CrossRef]
- Brewer, N.T.; Weinstein, N.D.; Cuite, C.L.; Herrington, J.E. Risk perceptions and their relation to risk behavior. Ann. Behav. Med. Publ. Soc. Behav. Med. 2004, 27, 125–130. [Google Scholar] [CrossRef] [PubMed]
- Weinstein, N.D. Exploring the Links Between Risk Perceptions and Preventive Health Behavior. Soc. Psychol. Found. Health Illn. 2009, 1975, 22–53. [Google Scholar]
- Pang, J.; Hildon, Z.J.-L.; Thein, T.L.; Jin, J.; Leo, Y.S. Assessing changes in knowledge, attitude and practices on dengue diagnosis and management among primary care physicians after the largest dengue epidemic in Singapore. BMC Infect Dis. 2017, 17, 428. [Google Scholar] [CrossRef]
- Wan Rozita, W.; Yap, B.; Veronica, S.; Muhammad, A.; Lim, K.; Sumarni, M. Knowledge, Attitude and Practice (KAP) survey on dengue fever in urban Malay residential area in Kuala Lumpur. Malays. J. Public Health Med. 2006, 6, 62–67. [Google Scholar]
- Aerts, C.; Revilla, M.; Duval, L.; Paaijmans, K.; Chandrabose, J.; Cox, H.; Sicuri, E. Understanding the role of disease knowledge and risk perception in shaping preventive behavior for selected vector-borne diseases in Guyana. PLoS Negl. Trop. Dis. 2020, 14, e0008149. [Google Scholar] [CrossRef]
- Wang, J.; Tao, J.; Yang, C.; Chu, M.; Lam, H. A general framework incorporating knowledge, risk perception and practices to eliminate pesticide residues in food: A Structural Equation Modelling analysis based on survey data of 986 Chinese farmers. Food Control 2017, 80, 143–150. [Google Scholar] [CrossRef]
- Hair, J.F.; Hult, G.T.M.; Ringle, C.M.; Sarstedt, M. Primer on Partial Least Squares Structural Equation Modeling (PLS-SEM), 3rd ed.; SAGE Publications: Los Angeles, CA, USA, 2022. [Google Scholar]
- Hair, J.F.; Howard, M.C.; Nitzl, C. Assessing measurement model quality in PLS-SEM using confirmatory composite analysis. J. Bus. Res. 2020, 109, 101–110. Available online: https://www.sciencedirect.com/science/article/pii/S014829631930744 (accessed on 20 June 2022). [CrossRef]






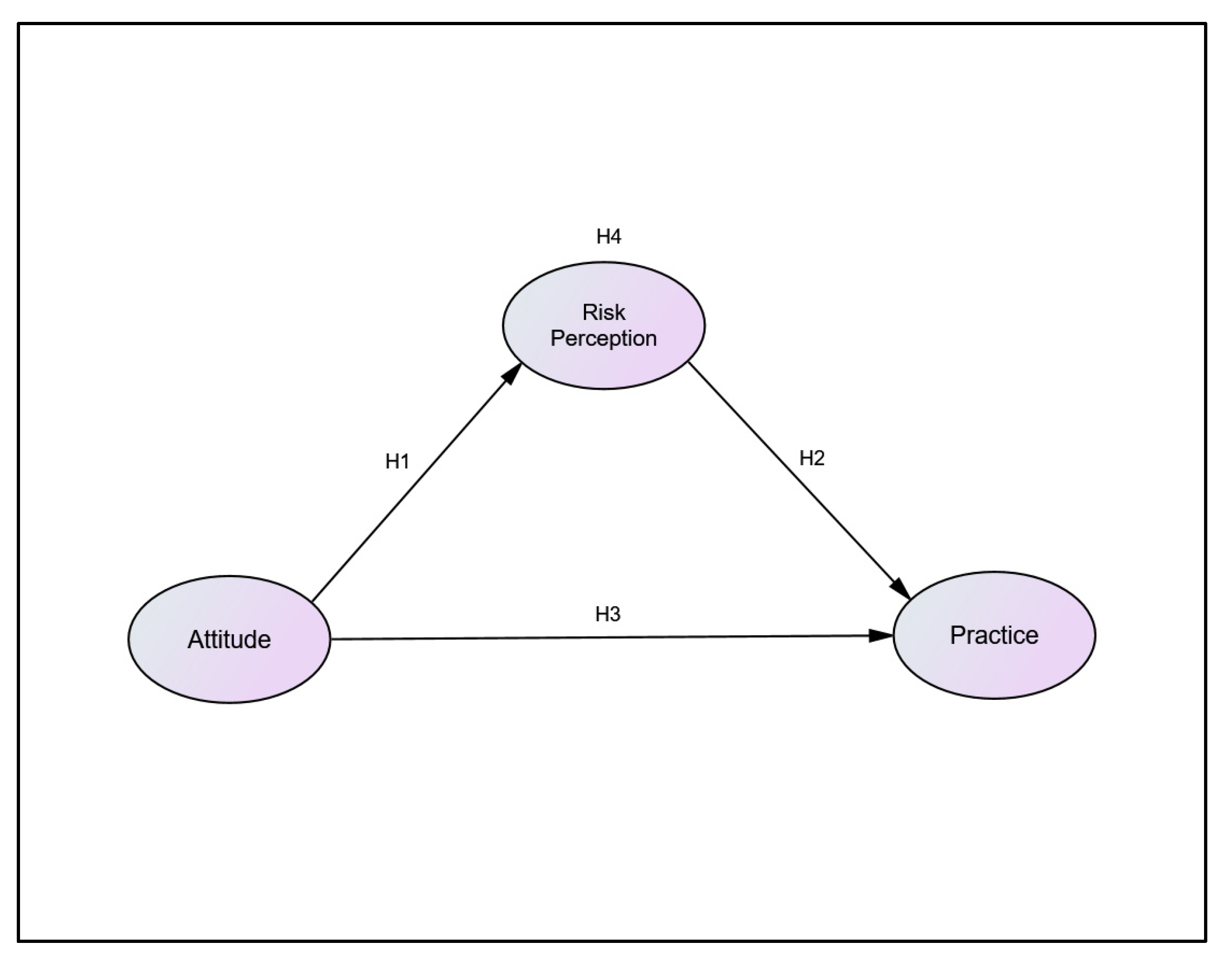
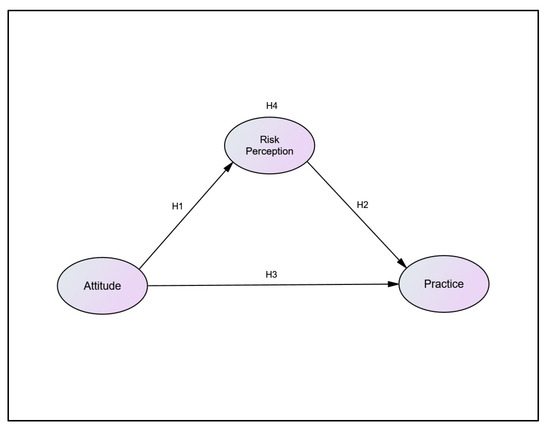
| Hypothesis Statement | Statistical Analysis to Employ | |
|---|---|---|
| H1 | Attitudes have a positive effect on the Risk Perception among the population of Seremban. | Path Analysis in SEM |
| H2 | Risk Perception has a positive effect on the Practice among the population of Seremban. | Path Analysis in SEM |
| H3 | Attitudes have a positive effect on the Practice among the population of Seremban. | Path Analysis in SEM |
| H4 | Risk Perception mediates the relationship between Attitudes and Practice among the population of Seremban. | Path Analysis in SEM and Bootstrapping |
| No | Variable | n (%) |
|---|---|---|
| 1. | Age * | 33 (12) |
| 2. | Gender | |
| Male | 126 (37.0) | |
| Female | 215 (63.0) | |
| 3. | Ethnicity | |
| Malay | 292 (86.8) | |
| Chinese | 17 (5.0) | |
| Indian | 22 (6.5) | |
| Others | 6 (1.8) | |
| 4. | Marital status | |
| Single | 152 (44.6) | |
| Married | 189 (55.4) | |
| 5. | Employment status | |
| Employed | 242 (71.0) | |
| Unemployed | 99 (29.0) | |
| 6. | House status | |
| Owned | 252 (73.9) | |
| Renting | 89 (26.1) | |
| 7. | Personal dengue history | |
| Yes | 53 (15.5) | |
| No | 288 (84.5) | |
| 8. | Family dengue history | |
| Yes | 149 (43.7) | |
| No | 192 (56.3) | |
| 9. | Neighbourhood dengue outbreak | |
| Current episode | 120 (35.2) | |
| No dengue outbreak | 221 (64.8) |
| Item | Domain | Code | Questions | Min | Max | Mean | Sd | Skew | c.r | Kurtosis | c.r |
|---|---|---|---|---|---|---|---|---|---|---|---|
| 1 | RP | SUC1 | I am at risk to get dengue fever. | 2.000 | 5.000 | 3.57 | 0.778 | −0.077 | −0.578 | −0.197 | −0.742 |
| 2 | RP | SUC2 | Dengue fever is a seasonal disease, I will be safe from it if the dengue season has passed. | 2.000 | 5.000 | 3.43 | 0.770 | −0.189 | −1.422 | 0.039 | 0.147 |
| 3 | RP | SUC3 | I am bitten by mosquitoes every day, but I have never been infected with dengue fever. So, I am not at risk of getting dengue fever. | 2.000 | 5.000 | 3.33 | 0.741 | −0.029 | −0.217 | −0.225 | −0.850 |
| 4 | RP | SEV1 | Dengue fever can cause death. | 2.000 | 5.000 | 3.61 | 0.750 | 0.034 | 0.253 | −0.282 | −1.062 |
| 5 | RP | SEV2 | Fever for 3 days is worrisome to me. I feel that I cannot wait up to 5 days to get treatment. | 2.000 | 5.000 | 3.44 | 0.752 | −0.276 | −2.078 | −0.073 | −0.274 |
| 6 | RP | SEV3 | I have many close friends who have recovered from dengue fever, but I am still afraid of dengue. | 2.000 | 5.000 | 3.55 | 0.783 | −0.061 | −0.460 | −0.240 | −0.906 |
| 7 | RP | BEN1 | All the time and money I spent to stop dengue is worthwhile because I’m concerned about living a healthier lifestyle. | 2.000 | 5.000 | 3.83 | 0.681 | 0.141 | 1.064 | −0.495 | −1.866 |
| 8 | RP | BEN2 | It is necessary for me to ensure there are no breeding spots around my house. | 2.000 | 5.000 | 3.79 | 0.679 | −0.065 | −0.488 | −0.442 | −1.668 |
| 9 | RP | BEN3 | I need to be involved in every health campaign aimed to destroy mosquito breeding place, as it helps reduce the risk of dengue to my family. | 1.000 | 5.000 | 3.77 | 0.739 | −0.147 | −1.106 | −0.237 | −0.892 |
| 10 | RP | BAR1 | I need a lot of money to implement dengue prevention at home. | 2.000 | 5.000 | 3.82 | 0.734 | −0.332 | −2.502 | 0.208 | 0.786 |
| 11 | RP | BAR2 | I am very busy until I have no time to implement dengue prevention at home. | 2.000 | 5.000 | 3.89 | 0.660 | −0.341 | −2.570 | −0.190 | −0.715 |
| 12 | RP | BAR3 | I need to spend the weekend with my family rather than participating in gotong royong to prevent dengue. | 2.000 | 5.000 | 3.95 | 0.663 | −0.439 | −3.306 | 0.178 | 0.671 |
| 13 | AT | EFF1 | With at least one person who is knowledgeable about the disease in the house, he/she can help prevent the disease in the home. | 2.000 | 5.000 | 3.94 | 0.778 | −0.236 | −1.778 | −0.175 | −0.660 |
| 14 | AT | EFF2 | It is necessary for me to deliver information about dengue fever to my family members. | 2.000 | 5.000 | 3.90 | 0.733 | −0.315 | −2.376 | 0.006 | 0.021 |
| 15 | AT | EFF3 | I become more interested to take part in control/prevention of dengue when there is cooperation within the neighbourhoods. | 1.000 | 5.000 | 3.99 | 0.799 | −0.691 | −5.206 | 1.040 | 3.922 |
| 16 | AT | CTA1 | It is necessary for me to ensure old and unused items that can store water, are kept closed. | 1.000 | 5.000 | 3.83 | 0.777 | −0.606 | −4.572 | 1.037 | 3.908 |
| 17 | AT | CTA2 | It is necessary for me to ensure that the drainage or water flow system in my house to be properly maintained. | 1.000 | 5.000 | 3.88 | 0.734 | −0.806 | −6.076 | 1.294 | 4.877 |
| 18 | AT | CTA3 | I only to dispose rubbish at the designated place. | 2.000 | 5.000 | 3.88 | 0.721 | −0.131 | −0.989 | −0.220 | −0.830 |
| 19 | AT | CTA4 | I do not keep unused items that can store water. | 2.000 | 5.000 | 3.84 | 0.722 | −0.130 | −0.977 | −0.132 | −0.499 |
| 20 | PR | Pr-In1 | I use mosquito repellent (lotion/spray/coil). | 2.000 | 5.000 | 3.78 | 0.677 | −0.098 | −0.741 | −0.411 | −1.549 |
| 21 | PR | Pr-In2 | I always keep water containers in my house tightly closed. | 2.000 | 5.000 | 3.53 | 0.791 | −0.185 | −1.395 | −0.244 | −0.920 |
| 22 | PR | Pr-In3 | I put larvicide into the water storage to kill the mosquito larvae. | 2.000 | 5.000 | 3.73 | 0.762 | −0.051 | −0.388 | −0.271 | −1.021 |
| 23 | PR | Pr-In4 | I keep my drainage system properly maintained. | 2.000 | 5.000 | 3.67 | 0.730 | −0.397 | −2.990 | 0.355 | 1.337 |
| 24 | PR | Pr-Out1 | I made complaint to the authority when I found an illegal dumping site. | 1.000 | 5.000 | 3.72 | 0.690 | −0.070 | −0.525 | −0.216 | −0.813 |
| 25 | PR | Pr-Out2 | Abandoned and damaged vehicles in the neighbourhood trigger my intention to take the necessary action. | 1.000 | 5.000 | 3.61 | 0.692 | −0.429 | −3.233 | −0.031 | −0.118 |
| 26 | PR | Pr-Out3 | I made complaint to the authority when there is damaged vehicle idling in my neighbourhood. | 1.000 | 5.000 | 3.51 | 0.726 | −0.399 | −3.010 | 0.095 | 0.357 |
| 27 | PR | Pr-Out4 | I check for potential mosquito breeding place around the neighbourhood. | 1.000 | 5.000 | 3.69 | 0.667 | 0.005 | 0.041 | −0.155 | −0.582 |
| 28 | PR | Pr-Out5 | I made complaint to the authority when I found illegal garden. | 2.000 | 5.000 | 3.84 | 0.657 | −0.097 | −0.733 | −0.430 | −1.621 |
| 29 | PR | Pr-Out6 | I made complaint to the authority when I found illegal building structure. | 1.000 | 5.000 | 3.76 | 0.674 | −0.287 | −2.160 | 0.073 | 0.275 |
| Construct | Item | Factor Loading | CR (Above 0.6) | AVE (Above 0.45) |
|---|---|---|---|---|
| Attitude | Self-Efficacy | 0.88 | 0.834 | 0.715 |
| Cues to Action | 0.81 | |||
| Self-Efficacy | EFF1 | 0.84 | 0.889 | 0.728 |
| EFF2 | 0.87 | |||
| EFF3 | 0.85 | |||
| Cues to Action | CTA1 | 0.85 | 0.893 | 0.697 |
| CTA2 | 0.88 | |||
| CTA3 | 0.77 | |||
| CTA4 | 0.87 | |||
| Risk Perception | P-Susceptibility | 0.59 | 0.855 | 0.708 |
| P-Severity | 0.58 | |||
| P-Benefit | 0.94 | |||
| P-Barrier | 0.93 | |||
| P-Susceptibility | SUC1 | 0.67 | 0.771 | 0.530 |
| SUC2 | 0.77 | |||
| SUC3 | 0.74 | |||
| P-Severity | SEV1 | 0.82 | 0.808 | 0.584 |
| SEV2 | 0.75 | |||
| SEV3 | 0.72 | |||
| P-Benefit | BEN1 | 0.80 | 0.854 | 0.662 |
| BEN2 | 0.82 | |||
| BEN3 | 0.82 | |||
| P-Barrier | BAR1 | 0.76 | 0.807 | 0.583 |
| BAR2 | 0.79 | |||
| BAR3 | 0.74 | |||
| Practice | P-Inside | 0.95 | 0.933 | 0.874 |
| P-Outside | 0.92 | |||
| P-Inside | Pr-In1 | 0.70 | 0.782 | 0.500 |
| Pr-In2 | 0.72 | |||
| Pr-In3 | 0.70 | |||
| Pr-In4 | 0.63 | |||
| P-Outside | Pr-Out1 | 0.75 | 0.873 | 0.534 |
| Pr-Out2 | 0.76 | |||
| Pr-Out3 | 0.67 | |||
| Pr-Out4 | 0.72 | |||
| Pr-Out5 | 0.78 | |||
| Pr-Out6 | 0.70 |
| Construct | Attitude | Risk Perception | Practice |
|---|---|---|---|
| Attitude | 0.85 | ||
| R-Perception | 0.74 | 0.84 | |
| Practice | 0.82 | 0.78 | 0.93 |
| Indirect Effect (a × b) | Direct (c) | |
|---|---|---|
| Bootstrapping Value | 0.280 | 0.545 |
| Probability Value | 0.008 | 0.002 |
| Results on Mediation | Significant | Significant |
| Mediation exists since indirect effects are significant | ||
| Type of Mediation | Partial Mediation since the direct effect is also significant | |
| Hypothesis Statement | p-Value | Result | |
|---|---|---|---|
| H1 | Attitudes have a positive and significant effect on the Risk Perception among the population of Seremban. | 0.001 | Supported |
| H2 | Risk Perception has a positive and significant effect on the Practice among the population of Seremban. | 0.001 | Supported |
| H3 | Attitudes have a positive and significant effect on the Practice among the population of Seremban. | 0.001 | Supported |
| H4 | Risk Perception mediates the relationship between Attitudes and Practice among the population of Seremban. | 0.001 | Supported |
Publisher’s Note: MDPI stays neutral with regard to jurisdictional claims in published maps and institutional affiliations. |
© 2022 by the authors. Licensee MDPI, Basel, Switzerland. This article is an open access article distributed under the terms and conditions of the Creative Commons Attribution (CC BY) license (https://creativecommons.org/licenses/by/4.0/).
Share and Cite
Ahmad Zamzuri, M.‘A.I.; Abd Majid, F.N.; Dapari, R.; Hassan, M.R.; Isa, A.M.M. Perceived Risk for Dengue Infection Mediates the Relationship between Attitude and Practice for Dengue Prevention: A Study in Seremban, Malaysia. Int. J. Environ. Res. Public Health 2022, 19, 13252. https://doi.org/10.3390/ijerph192013252
Ahmad Zamzuri M‘AI, Abd Majid FN, Dapari R, Hassan MR, Isa AMM. Perceived Risk for Dengue Infection Mediates the Relationship between Attitude and Practice for Dengue Prevention: A Study in Seremban, Malaysia. International Journal of Environmental Research and Public Health. 2022; 19(20):13252. https://doi.org/10.3390/ijerph192013252
Chicago/Turabian StyleAhmad Zamzuri, Mohd ‘Ammar Ihsan, Farah Nabila Abd Majid, Rahmat Dapari, Mohd Rohaizat Hassan, and Abd Majid Mohd Isa. 2022. "Perceived Risk for Dengue Infection Mediates the Relationship between Attitude and Practice for Dengue Prevention: A Study in Seremban, Malaysia" International Journal of Environmental Research and Public Health 19, no. 20: 13252. https://doi.org/10.3390/ijerph192013252
APA StyleAhmad Zamzuri, M. ‘A. I., Abd Majid, F. N., Dapari, R., Hassan, M. R., & Isa, A. M. M. (2022). Perceived Risk for Dengue Infection Mediates the Relationship between Attitude and Practice for Dengue Prevention: A Study in Seremban, Malaysia. International Journal of Environmental Research and Public Health, 19(20), 13252. https://doi.org/10.3390/ijerph192013252

