Development and Validation of the Weighted Index for Childhood Adverse Conditions (WICAC)
Abstract
1. Introduction
2. Materials and Methods
2.1. Population Sample and Ethics
2.2. Development of the WICAC Index
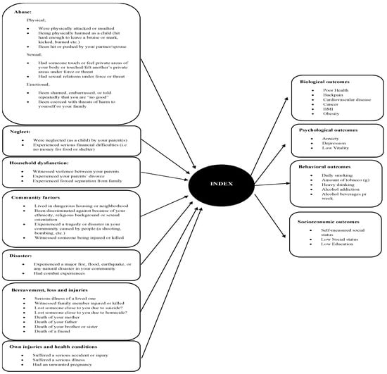
2.2.1. Definition and Elaboration of the Construct
2.2.2. Selecting and Scoring Items
- items indicating more adverse experiences were rated upwards, i.e., rated as 3, and items indicating less adverse experiences were rated downwards, i.e., rated as 1.
- items indicating common experiences were rated downwards, i.e., rated as 1.
- items with a broad variety of experiences implying possible dilemmas in the weighting procedure were rated as 2 to achieve a middle value.
2.3. Content Validation
2.3.1. Face Validity and Relevance
2.3.2. Comprehensiveness
2.4. Construct Validation
2.4.1. Hypotheses with Estimates
2.4.2. Hypotheses without Estimates
2.4.3. Discriminative Validation
2.5. Explanatory Measurement Variables
2.6. Dependent Measurement Variables
2.6.1. Somatic Measurements
2.6.2. Psychological Measurements
2.6.3. Behavioural Measurements
2.6.4. Socioeconomic Measurements
2.7. Statistical Analysis
2.7.1. Descriptive Statistics
2.7.2. Regression Analysis
2.7.3. Sensitivity Analysis
3. Results
3.1. Population Characteristics
3.2. Development of the WICAC
3.3. Validation of the WICAC
3.4. Hypothesis Testing
3.5. Sensitivity Analysis
3.5.1. Missing Values
3.5.2. Unweighted Index
3.6. Missing Analysis of Outcome Measures
4. Discussion
4.1. Summary of Findings
4.2. Interpretation of Findings
4.2.1. Development of the WICAC
4.2.2. Validation of the WICAC
4.2.3. Hypothesis Testing
4.2.4. Sensitivity Analyses
4.3. Strengths and Limitations
4.4. Implications and Further Research
5. Conclusions
Supplementary Materials
Author Contributions
Funding
Institutional Review Board Statement
Informed Consent Statement
Data Availability Statement
Acknowledgments
Conflicts of Interest
References
- Ports, K.A.; Ford, D.C.; Merrick, M.T.; Guinn, A.S. ACEs: Definitions, measurement, and prevalence. In Adverse Childhood Experiences—Using Evidence to Advance Research, Practice, Policy, and Prevention; Asmundsen, G.J.G., Afifi, T.O., Eds.; Academic Press, An imprint of Elsevier: Lonodon, UK, 2020; pp. 17–34. [Google Scholar]
- Petruccelli, K.; Davis, J.; Berman, T. Adverse childhood experiences and associated health outcomes: A systematic review and meta-analysis. Child Abuse Negl. 2019, 97, 104127. [Google Scholar] [CrossRef]
- Felitti, V.J.; Anda, R.F.; Nordenberg, D.; Williamson, D.F.; Spitz, A.M.; Edwards, V.; Koss, M.P.; Marks, J.S. Relationship of childhood abuse and household dysfunction to many of the leading causes of death in adults. The Adverse Childhood Experiences (ACE) Study. Am. J. Prev. Med. 1998, 14, 245–258. [Google Scholar] [CrossRef]
- Sonu, S.; Post, S.; Feinglass, J. Adverse childhood experiences and the onset of chronic disease in young adulthood. Prev. Med. 2019, 123, 163–170. [Google Scholar] [CrossRef]
- Johnson, J.; Chaudieu, I.; Ritchie, K.; Scali, J.; Ancelin, M.L.; Ryan, J. The extent to which childhood adversity and recent stress influence all-cause mortality risk in older adults. Psychoneuroendocrinology 2020, 111, 104492. [Google Scholar] [CrossRef] [PubMed]
- Bellis, M.A.; Hughes, K.; Ford, K.; Ramos Rodriguez, G.; Sethi, D.; Passmore, J. Life course health consequences and associated annual costs of adverse childhood experiences across Europe and North America: A systematic review and meta-analysis. Lancet Public Health 2019, 4, e517–e528. [Google Scholar] [CrossRef]
- Waehrer, G.M.; Miller, T.R.; Silverio Marques, S.C.; Oh, D.L.; Burke Harris, N. Disease burden of adverse childhood experiences across 14 states. PLoS ONE 2020, 15, e0226134. [Google Scholar] [CrossRef]
- Hughes, K.; Ford, K.; Kadel, R.; Sharp, C.A.; Bellis, M.A. Health and financial burden of adverse childhood experiences in England and Wales: A combined primary data study of five surveys. BMJ Open 2020, 10, e036374. [Google Scholar] [CrossRef] [PubMed]
- You, D.S.; Albu, S.; Lisenbardt, H.; Meagher, M.W. Cumulative Childhood Adversity as a Risk Factor for Common Chronic Pain Conditions in Young Adults. Pain Med. (Malden Mass.) 2019, 20, 486–494. [Google Scholar] [CrossRef] [PubMed]
- Ittoop, T.; Jeffrey, K.; Cheng, C.I.; Reddy, S. The Relationship Between Adverse Childhood Experiences and Diabetes in Central Michigan Adults. Endocr. Pract. 2020, 26, 1425–1434. [Google Scholar] [CrossRef] [PubMed]
- Cawthorpe, D.; Marriott, B.; Paget, J.; Moulai, I.; Cheung, S. Relationship Between Adverse Childhood Experience Survey Items and Psychiatric Disorders. Perm. J. 2018, 22, 18-001. [Google Scholar] [CrossRef] [PubMed]
- Rhee, T.G.; Barry, L.C.; Kuchel, G.A.; Steffens, D.C.; Wilkinson, S.T. Associations of Adverse Childhood Experiences with Past-Year DSM-5 Psychiatric and Substance Use Disorders in Older Adults. J. Am. Geriatr. Soc. 2019, 67, 2085–2093. [Google Scholar] [CrossRef] [PubMed]
- Hughes, K.; Bellis, M.A.; Sethi, D.; Andrew, R.; Yon, Y.; Wood, S.; Ford, K.; Baban, A.; Boderscova, L.; Kachaeva, M.; et al. Adverse childhood experiences, childhood relationships and associated substance use and mental health in young Europeans. Eur. J. Public Health 2019, 29, 741–747. [Google Scholar] [CrossRef]
- Hardcastle, K.; Bellis, M.A.; Ford, K.; Hughes, K.; Garner, J.; Ramos Rodriguez, G. Measuring the relationships between adverse childhood experiences and educational and employment success in England and Wales: Findings from a retrospective study. Public Health 2018, 165, 106–116. [Google Scholar] [CrossRef] [PubMed]
- Bengtsson, J.; Dich, N.; Rieckmann, A.; Hulvej Rod, N. Cohort profile: The DANish LIFE course (DANLIFE) cohort, a prospective register-based cohort of all children born in Denmark since 1980. BMJ Open 2019, 9, e027217. [Google Scholar] [CrossRef]
- Rutter, M. Stress, Coping and Development: Some Issues and Some Questions. J. Child Psychol. Psychiatry 1981, 22, 323–356. [Google Scholar] [CrossRef]
- Rutter, M. Protective factors in children’s responses to stress and disadvantage. Ann. Acad. Med. Singap. 1979, 8, 324–338. [Google Scholar] [PubMed]
- Oh, D.L.; Jerman, P.; Purewal Boparai, S.K.; Koita, K.; Briner, S.; Bucci, M.; Harris, N.B. Review of Tools for Measuring Exposure to Adversity in Children and Adolescents. J. Pediatr. Health Care 2018, 32, 564–583. [Google Scholar] [CrossRef] [PubMed]
- Lacey, R.E.; Minnis, H. Practitioner Review: Twenty years of research with adverse childhood experience scores—Advantages, disadvantages and applications to practice. J. Child Psychol. Psychiatry 2020, 61, 116–130. [Google Scholar] [CrossRef] [PubMed]
- Lewer, D.; King, E.; Bramley, G.; Fitzpatrick, S.; Treanor, M.C.; Maguire, N.; Bullock, M.; Hayward, A.; Story, A. The ACE Index: Mapping childhood adversity in England. J. Public Health 2020, 42, e487–e495. [Google Scholar] [CrossRef] [PubMed]
- Cohen-Cline, H.; Jones, K.G.; Kulkarni-Rajasekhara, S.; Polonsky, H.M.; Vartanian, K.B. Identifying underlying constructs of childhood adversity in a low-income population. Child Abus. Negl. 2019, 91, 1–11. [Google Scholar] [CrossRef]
- Afifi, T. Considerations for expanding the definition of ACEs. In Adverse Childhood Experiences: Using Evidence to Advance Research, Practice, Policy, and Prevention; Asmundsen, G.J.G., Afifi, T., Eds.; Academic Press: London, UK, 2020; pp. 35–46. [Google Scholar]
- Appleton, A.A.; Holdsworth, E.; Ryan, M.; Tracy, M. Measuring Childhood Adversity in Life Course Cardiovascular Research: A Systematic Review. Psychosom. Med. 2017, 79, 434–440. [Google Scholar] [CrossRef] [PubMed]
- Davis, C.R.; Dearing, E.; Usher, N.; Trifiletti, S.; Zaichenko, L.; Ollen, E.; Brinkoetter, M.T.; Crowell-Doom, C.; Joung, K.; Park, K.H.; et al. Detailed assessments of childhood adversity enhance prediction of central obesity independent of gender, race, adult psychosocial risk and health behaviors. Metab. Clin. Exp. 2014, 63, 199–206. [Google Scholar] [CrossRef]
- Heidinger, L.S.; Willson, A.E. The childhood roots of adult psychological distress: Interdisciplinary perspectives toward a better understanding of exposure to cumulative childhood adversity. Child Abus. Negl. 2019, 97, 104136. [Google Scholar] [CrossRef] [PubMed]
- Coddington, R.D. The significance of life events as etiologic factors in the diseases of children: I—A survey of professional workers. J. Psychosom. Res. 1972, 16, 7–18. [Google Scholar] [CrossRef]
- Slopen, N.S.; Koenen, K.C.P.; Kubzansky, L.D.P. Cumulative Adversity in Childhood and Emergent Risk Factors for Long-Term Health. J. Pediatr. 2014, 164, 631–638.e2. [Google Scholar] [CrossRef]
- Carstensen, T.B.W.; Ørnbøl, E.; Fink, P.; Jørgensen, T.; Dantoft, T.M.; Madsen, A.L.; Buhmann, C.C.B.; Eplov, L.F.; Frostholm, L. Adverse life events in the general population—A validation of the cumulative lifetime adversity measure. Eur. J. Psychotraumatol. 2020, 11, 1717824. [Google Scholar] [CrossRef] [PubMed]
- Seery, M.D.; Holman, E.A.; Silver, R.C. Whatever does not kill us: Cumulative lifetime adversity, vulnerability, and resilience. J. Personal. Soc. Psychol. 2010, 99, 1025–1041. [Google Scholar] [CrossRef] [PubMed]
- McLaughlin, K.A. Future Directions in Childhood Adversity and Youth Psychopathology. J. Clin. Child Adolesc. Psychol. 2016, 45, 361–382. [Google Scholar] [CrossRef] [PubMed]
- Dantoft, T.M.; Ebstrup, J.F.; Linneberg, A.; Skovbjerg, S.; Madsen, A.L.; Mehlsen, J.; Brinth, L.; Eplov, L.F.; Carstensen, T.W.; Schroder, A.; et al. Cohort description: The Danish study of Functional Disorders. Clin. Epidemiol. 2017, 9, 127–139. [Google Scholar] [CrossRef] [PubMed]
- De Vet, H.C.; Terwee, C.B.; Mokkink, L.B.; Knol, D.L. Development of a measurement instrument. In Measurement in Medicine: A Practical Guide; Terwee, C.B., Knol, D.L., de Vet, H.C.W., Mokkink, L.B., Eds.; Cambridge University Press: Cambridge, UK, 2011; pp. 30–64. [Google Scholar]
- Jacobsen, S.A.; Carstensen, T.B.W. Measures of adverse childhood conditions: A scoping review. Submitt. Acta Psychol. 2022; under review. [Google Scholar]
- Angold, A.; Costello, E.J. The Child and Adolescent Psychiatric Assessment (CAPA). J. Am. Acad. Child Adolesc. Psychiatry 2000, 39, 39–48. [Google Scholar] [CrossRef] [PubMed]
- Glynn, L.M.; Stern, H.S.; Howland, M.A.; Risbrough, V.B.; Baker, D.G.; Nievergelt, C.M.; Baram, T.Z.; Davis, E.P. Measuring novel antecedents of mental illness: The Questionnaire of Unpredictability in Childhood. Neuropsychopharmacology 2019, 44, 876–882. [Google Scholar] [CrossRef] [PubMed]
- Finkelhor, D.; Hamby, S.; Ormrod, R.; Turner, H. The Juvenile Victimization Questionnaire: Reliability, validity, and national norms. Child Abus. Negl. 2005, 29, 383–412. [Google Scholar] [CrossRef] [PubMed]
- Flowers, A.L.; Hastings, T.L.; Kelley, M.L. Development of a Screening Instrument for Exposure to Violence in Children: The KID-SAVE. J. Psychopathol. Behav. Assess. 2000, 22, 91–104. [Google Scholar] [CrossRef]
- Fosse, R.; Skjelstad, D.V.; Schalinski, I.; Thekkumthala, D.; Elbert, T.; Aanondsen, C.M.; Greger, H.K.; Jozefiak, T. Measuring childhood maltreatment: Psychometric properties of the Norwegian version of the Maltreatment and Abuse Chronology of Exposure (MACE) scale. PLoS ONE 2020, 15, e0229661. [Google Scholar] [CrossRef]
- Danielson, R.; Sanders, G.F. An effective measure of childhood adversity that is valid with older adults. Child Abus. Negl. 2018, 82, 156–167. [Google Scholar] [CrossRef]
- Bernstein, D.P.; Stein, J.A.; Newcomb, M.D.; Walker, E.; Pogge, D.; Ahluvalia, T.; Stokes, J.; Handelsman, L.; Medrano, M.; Desmond, D.; et al. Development and validation of a brief screening version of the Childhood Trauma Questionnaire. Child Abus. Negl. 2003, 27, 169–190. [Google Scholar] [CrossRef]
- Mokkink, L.B.; Terwee, C.B.; Patrick, D.L.; Alonso, J.; Stratford, P.W.; Knol, D.L.; Bouter, L.M.; de Vet, H.C. The COSMIN checklist for assessing the methodological quality of studies on measurement properties of health status measurement instruments: An international Delphi study. Qual. Life Res. 2010, 19, 539–549. [Google Scholar] [CrossRef]
- Ware, J.E.; Kosinski, M.; Keller, S.D. A 12-Item Short-Form Health Survey: Construction of Scales and Preliminary Tests of Reliability and Validity. Med. Care 1996, 34, 220–233. [Google Scholar] [CrossRef] [PubMed]
- Petersen, M.W.; Rosendal, M.; Ørnbøl, E.; Fink, P.; Jørgensen, T.; Dantoft, T.M.; Schröder, A. The BDS checklist as measure of illness severity: A cross-sectional cohort study in the Danish general population, primary care and specialised setting. BMJ Open 2020, 10, e042880. [Google Scholar] [CrossRef]
- Aadahl, M.; Beyer, N.; Linneberg, A.; Thuesen, B.H.; Jørgensen, T. Grip strength and lower limb extension power in 19-72-year-old Danish men and women: The Health 2006 study. BMJ Open 2011, 1, e000192. [Google Scholar] [CrossRef]
- Ewing, J.A. Detecting Alcoholism: The CAGE Questionnaire. JAMA 1984, 252, 1905–1907. [Google Scholar] [CrossRef] [PubMed]
- Fiellin, D.A.; Reid, M.C.; O’Connor, P.G. Screening for Alcohol Problems in Primary Care: A Systematic Review. Arch. Intern. Med. 2000, 160, 1977–1989. [Google Scholar] [CrossRef] [PubMed]
- Demakakos, P.; Nazroo, J.; Breeze, E.; Marmot, M. Socioeconomic status and health: The role of subjective social status. Soc. Sci. Med. 2008, 67, 330–340. [Google Scholar] [CrossRef]
- Petersen, M.W.; Schröder, A.; Jørgensen, T.; Ørnbøl, E.; Dantoft, T.M.; Eliasen, M.; Carstensen, T.W.; Falgaard Eplov, L.; Fink, P. Prevalence of functional somatic syndromes and bodily distress syndrome in the Danish population: The DanFunD study. Scand. J. Public Health 2020, 48, 567–576. [Google Scholar] [CrossRef]
- StataCorp. Stata Statistical Software: Release 16; StataCorp LLC.: College Station, TX, USA, 2019. [Google Scholar]
- Shevlin, M.; Elklit, A. A latent class analysis of adolescent adverse life events based on a Danish national youth probability sample. Nord. J. Psychiatry 2008, 62, 218–224. [Google Scholar] [CrossRef] [PubMed]
- Martín-Higarza, Y.; Fontanil, Y.; Méndez, M.D.; Ezama, E. The Direct and Indirect Influences of Adverse Childhood Experiences on Physical Health: A Cross-Sectional Study. Int. J. Environ. Res. Public Health 2020, 17, 8507. [Google Scholar] [CrossRef]
- Herzog, J.I.; Schmahl, C. Adverse Childhood Experiences and the Consequences on Neurobiological, Psychosocial, and Somatic Conditions Across the Lifespan. Front. Psychiatry 2018, 9, 420. [Google Scholar] [CrossRef]
- Schovsbo, S.U.; Dantoft, T.M.; Thuesen, B.H.; Leth-Møller, K.B.; Eplov, L.F.; Petersen, M.W.; Jørgensen, T.; Osler, M. Social position and functional somatic disorders: The DanFunD study. Scand. J. Public Health 2021. [Google Scholar] [CrossRef]
- Singh-Manoux, A.; Adler, N.E.; Marmot, M.G. Subjective social status: Its determinants and its association with measures of ill-health in the Whitehall II study. Soc. Sci. Med. 2003, 56, 1321–1333. [Google Scholar] [CrossRef]
- Sanders, B.; Becker-Lausen, E. The measurement of psychological maltreatment: Early data on the child abuse and trauma scale. Child Abus. Negl. 1995, 19, 315–323. [Google Scholar] [CrossRef]
- Halpern, C.T.; Tucker, C.M.; Bengtson, A.; Kupper, L.L.; McLean, S.A.; Martin, S.L. Somatic symptoms among US adolescent females: Associations with sexual and physical violence exposure. Matern. Child Health J. 2013, 17, 1951–1960. [Google Scholar] [CrossRef] [PubMed]
- Kealy, D.; Rice, S.M.; Ogrodniczuk, J.S.; Spidel, A. Childhood trauma and somatic symptoms among psychiatric outpatients: Investigating the role of shame and guilt. Psychiatry Res. 2018, 268, 169–174. [Google Scholar] [CrossRef] [PubMed]


| Outcome | References, CI | Estimates, RR | ||
|---|---|---|---|---|
| 1 ACE | >4 ACE | Low Adversity | Severe Adversity | |
| Cardiovascular disease | 0.95–1.24 | 0.91–2.06 | 1 | 2.5–3.0 |
| Cancer | 0.83–1.63 | 0.57–2.20 | 1 | 2.0–2.5 |
| Obesity | 0.99–1.42 | 0.85–2.34 | 1 | 1.2 |
| Depression | 1.51–1.72 | 2.14–5.03 | 1.5 | 2.5–3.0 |
| Anxiety | 1.17–1.77 | 2.19–2.98 | 1.2–1.4 | 2.5–3.0 |
| Daily Smoking | 1.19–1.38 | 1.71–2.18 | 1.2 | 1.9–2.1 |
| Alcohol Addiction | 1.22–1.87 | 1.13–3.95 | 1.2–1.5 | 1.8–2.1 |
| Category | Sum Score (0–236) |
|---|---|
| No adversity | 0 |
| Low Adversity | 1–2 |
| Moderate Adversity | 3–7 |
| Severe Adversity | 8–13 |
| Very Severe Adversity | >13 |
| Variable | Total WICAC (N = 6360) | No Adversity (N = 3383) | Low Adversity (N = 1293) | Moderate Adversity (N = 1261) | Severe Adversity (291) | Very Severe Adversity (N = 132) |
|---|---|---|---|---|---|---|
| Age at baseline * Median, (IQR) | 54 (44–63) | 55 (46–64) | 49 (39–58) | 51 (40–61) | 50 (2137–58) | 49 (35–57) |
| Sex, Female% (N) | 54.6 (3472) | 54.8 (1853) | 53.8 (696) | 53.5 (675) | 56.0 (163) | 64.4 (85) |
| Cardiovascular disease% (N) | 3.6 (228) | 3.9 (130) | 3.0 (39) | 3.2 (40) | 5.3 (15) | 3.1 (<5) |
| Cancer% (N) | 6.9 (438) | 7.5 (248) | 5.6 (72) | 7.3 (91) | 6.7 (19) | 6.2 (8) |
| Poor Health * % (N) | 8.6 (546) | 7.4 (250) | 6.8 (87) | 10.7 (134) | 17.3 (50) | 18.9 (25) |
| Back pain * % (N) | 26.0 (1651) | 24.2 (813) | 26.5 (340) | 28.2 (353) | 33.2 (96) | 37.1 (49) |
| BMI Median (IQR) | 25.4 (22.9–28.5) | 25.3 (22.8–28.4) | 24.9 (22.6–28) | 25.6 (22.8–28.55) | 25.1 (23.6–28.5) | 25.3 (22.35–29.05) |
| Obesity % (N) | 17.0 (1078) | 16.7 (564) | 15.6 (202) | 18.3 (230) | 18.6 (54) | 18.2 (24) |
| Anxiety * % (N) | 4.8 (302) | 3.9 (130) | 4.5 (58) | 5.2 (65) | 10.2 (29) | 15.4 (20) |
| Depression * % (N) | 12.0 (765) | 10.0 (332) | 12.4 (159) | 13.6 (170) | 21.7 (62) | 32.3 (42) |
| Low vitality * % (N) | 17.7 (1128) | 16.4 (549) | 16.4 (210) | 19.4 (243) | 27.5 (79) | 35.6 (47) |
| Subjective Social Status * Median (IQR) | 7 (6–8) | 7 (6–8) | 7 (6–8) | 7 (6–8) | 6 (5–7) | 6 (5–7) |
| Low social status * % (N) | 2.4 (152) | 1.6 (54) | 2.6 (33) | 3.6 (45) | 4.2 (12) | 6.1 (8) |
| Low Education * % (N) | 26.4 (1971) | 23.2 (783) | 29.1 (375) | 31.4 (395) | 30.7 (89) | 38.2 (50) |
| Daily smoking * % (N) | 47.9 (3049) | 46.2 (1560) | 46.1 (594) | 52.2 (657) | 55.5 (161) | 58.3 (77) |
| Smoking g. Median (IQR) | 15 (10–20) | 15 (10–20) | 15 (10–20) | 15 (10–20) | 15 (10–20) | 17 (12–20) |
| Heavy drinking % (N) | 1.7 (107) | 1.8 (57) | 1.4 (17) | 1.9 (22) | 1.9 (5) | 4.8 (6) |
| Alcohol, Addiction % (N) | 5.5 (351) | 5.4 (175) | 5.3 (65) | 6.2 (73) | 9.4 (25) | 10.8 (13) |
| Alcohol, Units a week Median (IQR) | 5 (2–10) | 5.5 (2–10.5) | 4 (1.25–9) | 5 (2–10) | 4 (2–10) | 3 (1–10) |
| Categories Items | Possible Score * | ||
|---|---|---|---|
| Per Event | Periode | Max. | |
| Index | 1–3 | 2–6 | 236 |
| Abuse, Physical | |||
| Was physically attacked or insulted | 1 | 2 | 5 |
| Being physically harmed as a child (hit hard enough to leave a bruise or mark, kicked, burned, etc.) | 2 | 4 | 10 |
| Been hit or pushed by your partner/spouse | 2 | 4 | 10 |
| Abuse, Sexual | |||
| Had someone touch or feel private areas of your body or touched/felt another’s private areas under force or threat | 3 | 6 | 15 |
| Had sexual relations under force or threat | 3 | 6 | 15 |
| Abuse, Emotional | |||
| Been shamed, embarrassed, or told repeatedly that you are “no good” | 2 | 4 | 10 |
| Been coerced with threats of harm to yourself or your family | 2 | 4 | 10 |
| Neglect | |||
| Was neglected (as a child) by your parent(s) | 2 | 4 | 10 |
| Experienced serious financial difficulties (i.e., no money for food or shelter) | 1 | 2 | 5 |
| Household dysfunction | |||
| Witnessed violence between your parents | 2 | 4 | 10 |
| Experienced your parents’ divorce | 1 | - | 3 |
| Experienced forced separation from family | 2 | 4 | 10 |
| Community Factors | |||
| Lived in dangerous housing or neighborhood | 1 | 2 | 5 |
| Been discriminated against because of your ethnicity, religious background, or sexual orientation | 1 | 2 | 5 |
| Experienced a tragedy or disaster in your community caused by people (a shooting, bombing, etc.) | 1 | 2 | 5 |
| Witnessed someone being injured or killed | 2 | - | 6 |
| Disaster | |||
| Experienced a major fire, flood, earthquake, or any natural disaster in your community | 2 | - | 6 |
| Had combat experiences | 3 | 6 | 15 |
| Bereavement, loss and injuries | |||
| Serious illness of a loved one | 1 | 2 | 5 |
| Witnessed family member injured or killed | 2 | 6 | |
| Lost someone close to you due to suicide | 3 | 9 | |
| Lost someone close to you due to homicide | 3 | 9 | |
| Death of your mother | 3 | 9 | |
| Death of your father | 3 | 9 | |
| Death of your brother or sister | 3 | 9 | |
| Death of a friend | 2 | 6 | |
| Own injuries and health conditions | |||
| Had an unwanted pregnancy | 1 | 3 | |
| Suffered a serious accident or injury | 2 | - | 6 |
| Suffered a serious illness | 2 | 4 | 10 |
| Biological Outcomes Adversity Categories | Crude | Adjusted 1 | Adjusted 2 | ||||||
|---|---|---|---|---|---|---|---|---|---|
| RR/ MD | 95% CI | p-Value | RR/ MD | 95% CI | p-Value | RR/ MD | 95%CI | p-Value | |
| Cardiovascular Disease *, RR p = 0.3852 Crude N = 6284, Adjusted1 N = 6284, Adjusted2 N = 6104 | |||||||||
| Low | 0.78 | (0.55–1.11) | 0.166 | 1.12 | (0.79–1.59) | 0.521 | 1.06 | (0.75–1.51) | 0.727 |
| Moderate | 0.82 | (0.58–1.16) | 0.262 | 1.01 | (0.72–1.42) | 0.962 | 0.90 | (0.64–1.27) | 0.545 |
| Severe | 1.35 | (0.80–2.27) | 0.259 | 2.06 | (1.23–3.46) | 0.006 | 1.65 | (0.89–2.68) | 0.072 |
| Very Severe | 0.79 | (0.30–2.10) | 0.636 | 1.23 | (0.48–3.18) | 0.668 | 1.09 | (0.42–2.82) | 0.864 |
| Cancer *, RR p = 0.5344 Crude N = 6269, Adjusted1 N = 6269, Adjusted2 N = 6089 | |||||||||
| Low | 0.76 | (0.59–0.97) | 0.031 | 1.02 | (0.80–1.32) | 0.851 | 1.05 | (0.81–1.36) | 0.714 |
| Moderate | 0.98 | (0.78–1.23) | 0.854 | 1.19 | (0.95–1.49) | 0.132 | 1.20 | (0.95–1.52) | 0.116 |
| Severe | 0.90 | (0.57–1.41) | 0.639 | 1.26 | (0.81–1.96) | 0.309 | 1.23 | (0.77–1.98) | 0.383 |
| Very Severe | 0.83 | (0.42–1.63) | 0.582 | 1.11 | (0.57–2.14) | 0.762 | 0.88 | (0.41–1.91) | 0.745 |
| Poor Health, RR, p < 0.0001 Crude N = 6331, Adjusted1 N = 6331, Adjusted2 N = 6153 | |||||||||
| Low | 0.91 | (0.72–1.15) | 0.426 | 1.02 | (0.81–1.30) | 0.841 | 1.06 | (0.84–1.34) | 0.613 |
| Moderate | 1.44 | (1.18–1.76) | <0.0001 | 1.55 | (1.27–1.90) | <0.0001 | 1.44 | (1.20–1.72) | <0.0001 |
| Severe | 2.33 | (1.76–3.08) | <0.0001 | 2.64 | (2.00–3.49) | <0.0001 | 2.46 | (1.97–3.08) | <0.0001 |
| Very Severe | 2.55 | (1.76–3.70) | <0.0001 | 2.83 | (1.95–4.10) | <0.0001 | 2.16 | (1.83–2.91) | <0.0001 |
| Back Pain, RR p < 0.0016 Crude N = 6309, Adjusted1 N = 6309, Adjusted2 N = 6119 | |||||||||
| Low | 1.09 | (0.98–1.22) | 0.105 | 1.12 | (1.00–1.25) | 0.041 | 1.13 | (1.01–1.26) | 0.036 |
| Moderate | 1.16 | (1.05–1.30) | 0.005 | 1.18 | (1.06–1.32) | 0.002 | 1.14 | (1.02–1.27) | 0.020 |
| Severe | 1.37 | (1.15–1.63) | <0.0001 | 1.40 | (1.17–1.67) | <0.0001 | 1.33 | (1.11–1.58) | 0.002 |
| Very Severe | 1.53 | (1.22–1.93) | <0.0001 | 1.54 | (1.22–1.94) | <0.0001 | 1.45 | (1.19–1.77) | >0.001 |
| Obesity, RR p = 0.3305 Crude N = 6356, Adjusted1 N = 6356, Adjusted2 N = 6164 | |||||||||
| Low | 0.94 | (0.81–1.08) | 0.381 | 1.07 | (0.92–1.24) | 0.400 | 1.06 | (0.91–1.23) | 0.444 |
| Moderate | 1.09 | (0.95–1.26) | 0.206 | 1.20 | (1.04–1.37) | 0.011 | 1.16 | (1.00–1.33) | 0.043 |
| Severe | 1.11 | (0.86–1.43) | 0.409 | 1.28 | (1.00–1.65) | 0.051 | 1.14 | (0.87–1.49) | 0.347 |
| Very Severe | 1.09 | (0.75–1.58) | 0.649 | 1.27 | (0.87–1.81) | 0.224 | 1.13 | (0.77–1.66) | 0.529 |
| BMI; kg/m2, MD p = 0.0002 Crude N = 6356, Adjusted1 = 6356, Adjusted2 N = 6164 | |||||||||
| Low | −0.329 | (−0.327–(0.031)) | 0.030 | 0.121 | (−0.172–(−0.415)) | 0.417 | 0.121 | (−0.176–(−0.417)) | 0.425 |
| Moderate | 0.219 | (−0.081–0.520) | 0.153 | 0.554 | (0.260–0.848) | <0.0001 | 0.506 | (0.209–0.803) | 0.001 |
| Severe | 0.463 | (−0.093–1.019) | 0.103 | 0.978 | (0.437–1.520) | <0.0001 | 0.765 | (0.210–1.320) | 0.007 |
| Very Severe | 0.317 | (−0.491–1.124) | 0.442 | 0.944 | (0.159–1.729) | 0.018 | 0.628 | (−0.167–1.424) | 0.122 |
| Handgrip strength, Discriminative Validation, MD p = 0.2594 Crude N = 6333, Adjusted1 N = 6333, Adjusted2 N = 6140 | |||||||||
| Low | 3.106 | (1.523–4.689) | <0.0001 | 0.059 | (−0.883–1.003) | 0.901 | 0.081 | (−0.863–1.025) | 0.866 |
| Moderate | 1.529 | (−0.067–3.126) | 0.060 | −0.852 | (−1.796–0.092) | 0.077 | −0.458 | (−1.402–0.486) | 0.342 |
| Severe | −0.021 | (−3.173–2.747) | 0.888 | −2.526 | (−4.269–(−0.783)) | 0.005 | −1.282 | (−3.048–0.485) | 0.155 |
| Very Severe | −3.358 | (−7.658–0.942) | 0.126 | −2.671 | (−5.197–(−0.144) | 0.038 | −2.108 | (−4.643–0.428) | 0.103 |
| Psychological Outcomes Adversity Categories | Crude | Adjusted1 | Adjusted2 | ||||||
|---|---|---|---|---|---|---|---|---|---|
| RR | 95% CI | p-Value | RR | 95% CI | p-Value | RR | 95% CI | p-Value | |
| Anxiety, RR p < 0.00001 Crude N = 6278, Adjusted1 N = 6278, Adjusted2 N = 6103 | |||||||||
| Low | 1.16 | (0.86–1.57) | 0.338 | 1.12 | (0.83–1.53) | 0.454 | 1.16 | (0.85–1.56) | 0.347 |
| Moderate | 1.33 | (1.00–1.78) | 0.053 | 1.31 | (0.98–1.75) | 0.073 | 1.15 | (0.86–1.54) | 0.353 |
| Severe | 2.62 | (1.78–3.84) | <0.0001 | 2.52 | (1.71–3.71) | <0.0001 | 2.49 | (1.70–3.66) | <0.0001 |
| Very Severe | 3.94 | (2.55–6.10) | <0.0001 | 3.64 | (2.35–5.65) | <0.0001 | 3.32 | (2.32–4.74) | <0.0001 |
| Depression, RR p < 0.00001 Crude N = 6285, Adjusted1 N= 6285, Adjusted2 N = 6109 | |||||||||
| Low | 1.25 | (1.04–1.49) | 0.015 | 1.24 | (1.04–1.48) | 0.018 | 1.23 | (1.03–1.47) | 0.021 |
| Moderate | 1.36 | (1.15–1.62) | <0.0001 | 1.37 | (1.15–1.63) | <0.0001 | 1.28 | (1.07–1.52) | 0.005 |
| Severe | 2.18 | (1.71–2.78) | <0.0001 | 2.16 | (1.69–2.75) | <0.0001 | 1.95 | (1.52–2.50) | <0.0001 |
| Very Severe | 3.25 | (2.48–4.25) | <0.0001 | 3.05 | (2.33–3.99) | <0.0001 | 2.49 | (1.97–3.13) | <0.0001 |
| Low Vitality, RR p < 0.00001 Crude N = 6313, Adjusted1 N = 6313, Adjusted2 N = 6136 | |||||||||
| Low | 1.00 | (0.86–1.16) | 0.999 | 0.95 | (0.82–1.10) | 0.482 | 0.94 | (0.81–1.09) | 0.440 |
| Moderate | 1.19 | (1.03–1.36) | 0.014 | 1.13 | (0.99–1.30) | 0.071 | 1.06 | (0.93–1.22) | 0.381 |
| Severe | 1.68 | (1.37–2.06) | <0.0001 | 1.57 | (1.28–1.92) | <0.0001 | 1.40 | (1.14–1.71) | 0.001 |
| Very Severe | 2.18 | (1.71–2.77) | <0.0001 | 2.01 | (1.58–2.56) | <0.0001 | 1.75 | (1.40–2.17) | <0.0001 |
| Behavioral Outcomes Adversity Categories | Crude | Adjusted1 | Adjusted2 | ||||||
|---|---|---|---|---|---|---|---|---|---|
| RR/MD | 95% CI | p-Value | RR/MD | 95% CI | p-Value | RR/MD | 95% CI | p-Value | |
| Daily Smoking, RR p < 0.00001 Crude N = 6343, Adjusted1 N = 6343, Adjusted2 N = 6165 | |||||||||
| Low | 1.00 | (0.93–1.07) | 0.925 | 1.09 | (1.12–1.27) | 0.014 | 1.08 | (1.01–1.16) | 0.026 |
| Moderate | 1.13 | (1.06–1.20) | <0.0001 | 1.19 | (1.12–1.28) | <0.0001 | 1.18 | (1.10–1.25) | <0.0001 |
| Severe | 1.20 | (1.08–1.34) | 0.001 | 1.31 | (1.18–1.45) | <0.0001 | 1.28 | (1.15–2.42) | <0.0001 |
| Very Severe | 1.26 | (1.09–1.46) | 0.002 | 1.36 | (1.18–1.57) | <0.0001 | 1.31 | (1.13–1.51) | <0.0001 |
| Heavy Drinking, RR p = 0.0129 Crude N = 6041, Adjusted1 N = 6041, Adjusted2 N = 5872 | |||||||||
| Low | 0.79 | (0.46–1.35) | 0.384 | 1.04 | (0.61–1.77) | 0.895 | 1.11 | (0.64–1.89) | 0.716 |
| Moderate | 1.06 | (0.65–1.73) | 0.816 | 1.20 | (0.74–1.94) | 0.469 | 1.11 | (0.68–1.83) | 0.667 |
| Severe | 1.07 | (0.43–2.64) | 0.885 | 1.56 | (0.63–3.83) | 0.336 | 1.57 | (0.64–3.85) | 0.325 |
| Very Severe | 2.75 | (1.21–6.26) | 0.016 | 4.26 | (1.95–9.34) | <0.0001 | 4.09 | (1.85–9.04) | <0.0001 |
| Alcohol Addiction, RR p = 0.0263 Crude N = 6031, Adjusted1 N = 6031, Adjusted2 N = 5863 | |||||||||
| Low | 0.98 | (0.74–1.29) | 0.892 | 0.93 | (0.70–1.23) | 0.597 | 0.93 | (0.70–1.24) | 0.613 |
| Moderate | 1.15 | (0.88–1.49) | 0.314 | 1.09 | (0.83–1.42) | 0.530 | 1.03 | (0.78–1.35) | 0.847 |
| Severe | 1.75 | (1.17–2.60) | 0.006 | 1.70 | (1.14–2.54) | 0.009 | 1.64 | (1.10–2.46) | 0.016 |
| Very Severe | 1.96 | (1.15–3.34) | 0.014 | 2.00 | (1.18–3.39) | 0.010 | 1.82 | (1.05–3.16) | 0.032 |
| Smoking, Amount, MD p < 0.00001 Crude N = 3049, Adjusted1 N = 3049, Adjusted2 N = 2959 | |||||||||
| Low | −0.064 | (−0.994–0.866) | 0.892 | 0.548 | (−0.371–1.466) | 0.243 | 0.247 | (−0.680–1.175) | 0.601 |
| Moderate | 1.777 | (0.880–2.674) | <0.0001 | 2.047 | (1.166–2.928) | <0.0001 | 1.904 | (1.014–2.793) | <0.0001 |
| Severe | 1.915 | (0.319–3.512) | 0.019 | 2.503 | (0.937–4.068) | 0.002 | 2.373 | (0.768–3.978) | 0.004 |
| Very Severe | 2.765 | (0.513–5.017) | 0.016 | 3.759 | (1.560–5.958) | 0.001 | 3.153 | (0.896–5.409) | 0.006 |
| Alcohol Consumption, MD p = 0.1320 Crude N = 6041, Adjusted1 N = 6041, Adjusted2 N = 5872 | |||||||||
| Low | −1.235 | (−1.817–(−0.653)) | <0.0001 | −0.170 | (−0.717–0.377) | 0.542 | −0.124 | (−0.680–0.432) | 0.663 |
| Moderate | −0.410 | (−1.000–0.180) | 0.173 | 0.298 | (−0.253–0.848) | 0.289 | 0.309 | (−0.250–0.868) | 0.278 |
| Severe | −0.869 | (−1.976–0.238) | 0.124 | 0.474 | (−0.556–1.503) | 0.367 | 0.622 | (−0.437–1.680) | 0.250 |
| Very Severe | −0.159 | (−1.747–1.429) | 0.845 | 1.498 | (0.025–2.458) | 0.046 | 1.606 | (0.103–3.109) | 0.036 |
| Social Outcomes Adversity Categories | Crude | Adjusted1 | ||||
|---|---|---|---|---|---|---|
| RR/MD | 95% CI | p-Value | RR/MD | 95% CI | p-Value | |
| Low Social Status, RR p = 0.0056 Crude N = 6298, Adjusted1 N = 6298 | ||||||
| Low | 1.59 | (1.04–2.45) | 0.033 | 1.24 | (0.80–1.91) | 0.337 |
| Moderate | 2.23 | (1.51–3.29) | <0.0001 | 1.80 | (1.21–2.68) | 0.003 |
| Severe | 2.59 | (1.40–4.78) | 0.002 | 1.92 | (1.03–3.56) | 0.039 |
| Very Severe | 3.75 | (1.82–7.73) | <0.0001 | 2.79 | (1.36–5.72) | 0.005 |
| Low Education, RR p = 0.0064 Crude N = 6342, Adjusted1 N = 6342 | ||||||
| Low | 1.25 | (1.13–1.39) | <0.0001 | 1.09 | (0.98–1.20) | 0.097 |
| Moderate | 1.35 | (1.22–1.50) | <0.0001 | 1.19 | (1.07–1.31) | 0.001 |
| Severe | 1.32 | (1.10–1.59) | 0.003 | 1.12 | (0.94–1.33) | 0.191 |
| Very Severe | 1.34 | (1.31–2.06) | <0.0001 | 1.27 | (1.03–1.57) | 0.024 |
| Social Status, MD p < 0.00001 Crude N = 6297, Adjusted1 N = 6297 | ||||||
| Low | −0.0633 | (−0.152–0.026) | 0.164 | −0.019 | (−0.109–0.071) | 0.680 |
| Moderate | −0.243 | (−333–(−0.153)) | <0.001 | −0.211 | (−0.301–(−0.121) | <0.0001 |
| Severe | −0.409 | (−0.576–(−0.243)) | <0.001 | −0.353 | (−0.520–(−0.186) | <0.0001 |
| Very Severe | −0.558 | (−0.799–(−0.317)) | <0.001 | −0.481 | (−0.721–(−0.241) | <0.0001 |
Publisher’s Note: MDPI stays neutral with regard to jurisdictional claims in published maps and institutional affiliations. |
© 2022 by the authors. Licensee MDPI, Basel, Switzerland. This article is an open access article distributed under the terms and conditions of the Creative Commons Attribution (CC BY) license (https://creativecommons.org/licenses/by/4.0/).
Share and Cite
Jacobsen, S.A.; Bibby, B.M.; Frostholm, L.; Petersen, M.W.; Ørnbøl, E.; Schovsbo, S.U.; Dantoft, T.M.; Carstensen, T.B.W. Development and Validation of the Weighted Index for Childhood Adverse Conditions (WICAC). Int. J. Environ. Res. Public Health 2022, 19, 13251. https://doi.org/10.3390/ijerph192013251
Jacobsen SA, Bibby BM, Frostholm L, Petersen MW, Ørnbøl E, Schovsbo SU, Dantoft TM, Carstensen TBW. Development and Validation of the Weighted Index for Childhood Adverse Conditions (WICAC). International Journal of Environmental Research and Public Health. 2022; 19(20):13251. https://doi.org/10.3390/ijerph192013251
Chicago/Turabian StyleJacobsen, Sofie A., Bo M. Bibby, Lisbeth Frostholm, Marie W. Petersen, Eva Ørnbøl, Signe U. Schovsbo, Thomas M. Dantoft, and Tina B. W. Carstensen. 2022. "Development and Validation of the Weighted Index for Childhood Adverse Conditions (WICAC)" International Journal of Environmental Research and Public Health 19, no. 20: 13251. https://doi.org/10.3390/ijerph192013251
APA StyleJacobsen, S. A., Bibby, B. M., Frostholm, L., Petersen, M. W., Ørnbøl, E., Schovsbo, S. U., Dantoft, T. M., & Carstensen, T. B. W. (2022). Development and Validation of the Weighted Index for Childhood Adverse Conditions (WICAC). International Journal of Environmental Research and Public Health, 19(20), 13251. https://doi.org/10.3390/ijerph192013251

