Associations of Work-Family Conflict with Family-Specific, Work-Specific, and Well-Being-Related Variables in a Sample of Polish and Ukrainian Adults during the Second Wave of the COVID-19 Pandemic: A Cross-Sectional Study
Abstract
:1. Introduction
The Purpose of the Current Study
2. Materials and Methods
2.1. Procedure
2.2. Measurement
2.2.1. Work-Family Conflict
2.2.2. Time Pressure
2.2.3. Remote Work Assessment
2.2.4. Perceived Physical Health
2.2.5. Life Satisfaction
2.2.6. Perceived Stress
2.2.7. Anxiety
2.2.8. Depression
2.2.9. Sociodemographic Variables
2.3. Participants
2.4. Statistical Analysis
3. Results
3.1. Group Differences in Work-Related Variables and Well-Being Dimensions
3.2. Interaction between the WFC and FWC Conflict, Gender, and Caregiving for Children under 12
3.3. Associations between Family-Specific, Work-Specific, and Well-Being Dimensions
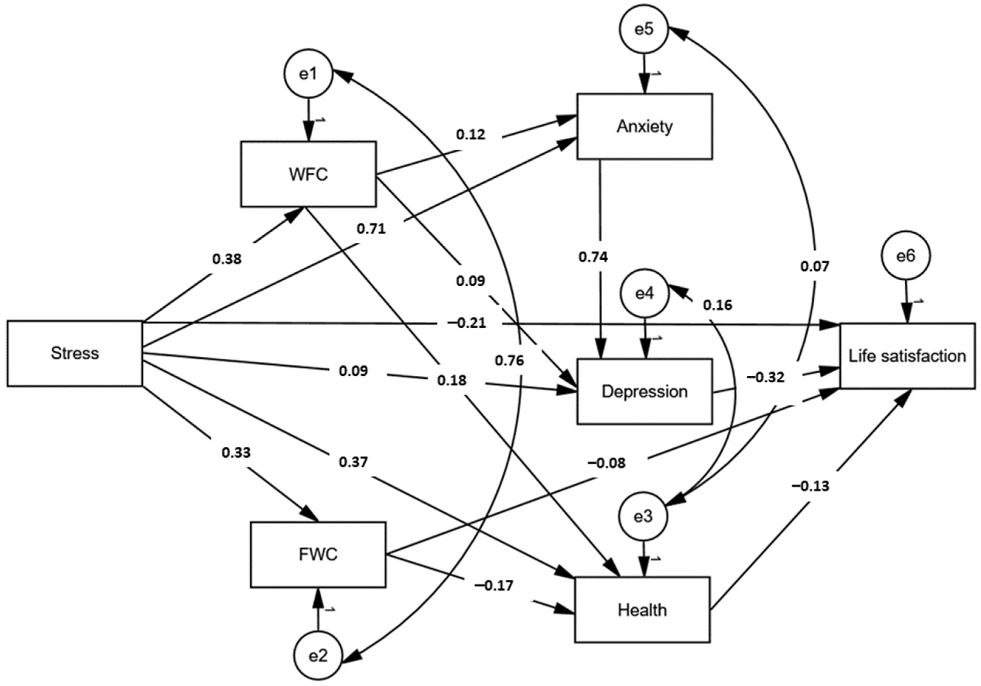
3.4. The Path Model for Predictors of Life Satisfaction
4. Discussion
4.1. Inter-Group Comparisons
4.2. Associations between Variables
4.3. Limitation of the Study
5. Conclusions
Supplementary Materials
Author Contributions
Funding
Institutional Review Board Statement
Informed Consent Statement
Data Availability Statement
Conflicts of Interest
References
- Carlson, D.S.; Kacmar, K.M. Work–family conflict in the organization: Do life role values make a difference? J. Manag. 2000, 26, 1031–1054. [Google Scholar] [CrossRef]
- Grzywacz, J.G.; Carlson, D.S. Conceptualizing work-family balance: Implications for practice and research. ADHR 2007, 9, 455–471. [Google Scholar] [CrossRef]
- Baltes, B.B.; Clark, M.A.; Chakrabarti, M. Work-life balance: The roles of work-family conflict and work-family facilitation. In Oxford Handbook of Positive Psychology and Work; Garcea, N., Harrington, S., Linley, P.A., Eds.; Oxford Academic: Oxford, UK, 2009; pp. 201–212. [Google Scholar] [CrossRef]
- Halpern, D.F. Psychology at the intersection of work and family: Recommendations for employers, working families, and policymakers. Am. Psychol. 2005, 60, 397–409. [Google Scholar] [CrossRef] [PubMed]
- Landolfi, A.; Barattucci, M.; De Rosa, A.; Lo Presti, A. The association of job and family resources and demands with life satisfaction through work–family balance: A longitudinal study among Italian schoolteachers during the COVID-19 Pandemic. Behav. Sci. 2021, 11, 136. [Google Scholar] [CrossRef]
- Allen, T.D.; Herst, D.E.L.; Bruck, C.S.; Sutton, M. Consequences associated with work-to-family conflict: A review and agenda for future research. J. Occup. Health Psychol. 2000, 5, 278–308. [Google Scholar] [CrossRef]
- Kossek, E.; Lee, K. Work-Family Conflict and Work-Life Conflict. In Oxford Research Encyclopedia of Business and Management; Oxford University Press: Oxford, UK, 2017. Available online: https://oxfordre.com/business/view/10.1093/acrefore/9780190224851.001.0001/acrefore-9780190224851-e-52 (accessed on 28 July 2022).
- Mesmer-Magnus, J.R.; Viswesvaran, C. Convergence between measures of work-to-family and family-to-work conflict: A meta analytic examination. J. Vocat. Behav. 2005, 67, 215–232. [Google Scholar] [CrossRef]
- Landolfi, A.; Barattucci, M.; Lo Presti, A. A time-lagged examination of the Greenhaus and Allen Work-Family Balance Model. Behav. Sci. 2020, 10, 140. [Google Scholar] [CrossRef]
- Greenhaus, J.H.; Beutell, N.J. Sources of conflict between work and family roles. AMR 1985, 10, 76–88. [Google Scholar] [CrossRef]
- Greenhaus, J.H.; Allen, T.D. Work-family balance: A review and extension of the literature. In Handbook of Occupational Health Psychology; Quick, J.C., Tetrick, L.E., Eds.; American Psychological Association: Washington, DC, USA, 2011; Volume 2, pp. 165–183. [Google Scholar]
- Allen, T.D.; French, K.A.; Dumani, S.; Shockley, K.M. A cross-national meta-analytic examination of predictors and outcomes associated with work-family conflict. J. Appl. Psychol. 2020, 105, 539–576. [Google Scholar] [CrossRef]
- Xu, S.; Wang, Y.; Mu, R.; Jin, J.; Gao, F. The effects of work-family interface on domain-specific satisfaction and well-being across nations: The moderating effects of individualistic culture and economic development. PsyCh J. 2018, 7, 248–267. [Google Scholar] [CrossRef]
- Korabik, K.; McElwain, A.; Chappell, D.B. Integrating gender-related issues into research on work and family. In Handbook of Work-Family Integration. Research, Theory, and Best Practices; Korabik, K., Lero, D.S., Whitehead, D.L., Eds.; Academic Press, Elsevier: Cambridge, MA, USA, 2008; Chapter 12; pp. 215–232. [Google Scholar] [CrossRef]
- Poelmans, S.A.Y.; Ayman, R.; Korabik, K.; Rajadhyaksha, U.; Huang, T.P.; Lero, D.S.; Pande Desai, T. How far is too far?: Comparing Spain, Taiwan, India, US & Canada on work-family conflict. In Proceedings of the 18th Congress of the International Association for Cross-Cultural Psychology, Spetes, Greece, 13–17 July 2006. [Google Scholar]
- Morero-Mínguez, A.; Ortega-Gaspar, M.A. Change in work-family/life or a return to traditional normative patterns in Spain? Systematic review. Front. Sociol. 2022, 7, 807591. [Google Scholar] [CrossRef] [PubMed]
- Ng, M.A.; Naranjo, A.; Schlotzhauer, A.E.; Shoss, M.K.; Kartvelishvili, N.; Bartek, M.; Ingraham, K.; Rodriguez, A.; Schneider, S.K.; Silverlieb-Seltzer, L.; et al. Has the COVID-19 pandemic accelerated the future of work or changed its course? Implications for research and practice. Int. J. Environ. Res. Public Health 2021, 18, 10199. [Google Scholar] [CrossRef]
- Antunes, A.P.; Martins, S.; Magalhães, L.; Almeida, A.T. Parenting during the COVID-19 Lockdown in Portugal: Changes in daily routines, co-parenting relationships, emotional experiences, and support networks. Children 2021, 8, 1124. [Google Scholar] [CrossRef] [PubMed]
- Beutner, C.; Lipschik, A.; Erpenbeck, L.; Holsapple, J.; Schön, M.P.; Stanisz, H. The Impact of COVID-19 pandemic on medical doctors’ work-family balance at German university clinics. Healthcare 2022, 10, 227. [Google Scholar] [CrossRef]
- Bilodeau, J.; Quesnel-Vallée, A.; Beauregard, N.; Brault, M.C. Gender, work-family conflict and depressive symptoms during the COVID-19 pandemic among Quebec graduate students. Prev. Med. Rep. 2021, 24, 101568. [Google Scholar] [CrossRef]
- Ghislieri, C.; Molino, M.; Dolce, V.; Sanseverino, D.; Presutti, M. Work-family conflict during the Covid-19 pandemic: Teleworking of administrative and technical staff in healthcare. An Italian study. Med. Lav. 2021, 112, 229–240. [Google Scholar] [CrossRef]
- Levkovich, I.; Shinan-Altman, S. Factors associated with work-family enrichment among working Israeli parents during COVID-19 lockdowns. Arch. Environ. Occup. Health 2022, 1–10. [Google Scholar] [CrossRef] [PubMed]
- Lonska, J.; Mietule, I.; Litavniece, L.; Arbidane, I.; Vanadzins, I.; Matisane, L.; Paegle, L. Work–life balance of the employed population during the emergency situation of COVID-19 in Latvia. Front. Psychol. 2021, 12, 682459. [Google Scholar] [CrossRef]
- Miller, K.E.; Riley, J. Changed Landscape, Unchanged Norms: Work-Family Conflict and the Persistence of the Academic Mother Ideal. Innov. High. Educ. 2022, 47, 471–492. [Google Scholar] [CrossRef]
- Reimann, M.; Peters, E.; Diewald, M. COVID-19 and work-family conflicts in Germany: Risks and chances across gender and parenthood. Front. Sociol. 2022, 6, 780740. [Google Scholar] [CrossRef]
- Sinclair, R.R.; Allen, T.; Barber, L.; Bergman, M.; Britt, T.; Butler, A.; Ford, M.; Hammer, L.; Kath, L.; Probst, T.; et al. Occupational Health Science in the Time of COVID-19: Now more than Ever. Occup. Health Sci. 2020, 4, 1–22. [Google Scholar] [CrossRef] [PubMed]
- Escudero-Castillo, I.; Mato-Díaz, F.J.; Rodriguez-Alvarez, A. Furloughs. Teleworking and other work situations during the COVID-19 lockdown: Impact on mental well-being. Int. J. Environ. Res. Public Health 2021, 18, 2898. [Google Scholar] [CrossRef] [PubMed]
- Niu, Q.; Nagata, T.; Fukutani, N.; Tezuka, M.; Shimoura, K.; Nagai-Tanima, M.; Aoyama, T. Health effects of immediate telework introduction during the COVID-19 era in Japan: A cross-sectional study. PLoS ONE 2021, 16, e0256530. [Google Scholar] [CrossRef] [PubMed]
- Sadiq, M. Policing in pandemic: Is perception of workload causing work-family conflict, job dissatisfaction and job stress? J. Public Aff. 2022, 22, e2486. [Google Scholar] [CrossRef] [PubMed]
- Soubelet-Fagoaga, I.; Arnoso-Martinez, M.; Elgorriaga-Astondoa, E.; Martínez-Moreno, E. Telework and face-to-face work during COVID-19 confinement: The predictive factors of work-related stress from a holistic point of view. Int. J. Environ. Res. Public Health 2022, 19, 3837. [Google Scholar] [CrossRef]
- Trógolo, M.A.; Moretti, L.S.; Medrano, L.A. A nationwide cross-sectional study of workers’ mental health during the COVID-19 pandemic: Impact of changes in working conditions, financial hardships, psychological detachment from work and work-family interface. BMC Psychol. 2022, 10, 73. [Google Scholar] [CrossRef]
- Barriga Medina, H.R.; Campoverde Aguirre, R.; Coello-Montecel, D.; Ochoa Pacheco, P.; Paredes-Aguirre, M.I. The influence of work–family conflict on burnout during the COVID-19 pandemic: The effect of teleworking overload. Int. J. Environ. Res. Public Health 2021, 18, 10302. [Google Scholar] [CrossRef]
- Cotel, A.; Golu, F.; Pantea Stoian, A.; Dimitriu, M.; Socea, B.; Cirstoveanu, C.; Davitoiu, A.M.; Jacota Alexe, F.; Oprea, B. Predictors of burnout in healthcare workers during the COVID-19 pandemic. Healthcare 2021, 9, 304. [Google Scholar] [CrossRef]
- Bai, B.; Gopalan, N.; Beutell, N.; Ren, F. Impact of Absolute and Relative Commute Time on Work-Family Conflict: Work Schedule Control, Child Care Hours, and Life Satisfaction. JFEI 2021, 42, 586–600. [Google Scholar] [CrossRef]
- Frank, E.; Zhao, Z.; Fang, Y.; Rotenstein, L.S.; Sen, S.; Guille, C. Experiences of work-family conflict and mental health symptoms by gender among physician parents during the COVID-19 pandemic. JAMA Netw. Open 2021, 4, e2134315. [Google Scholar] [CrossRef]
- Hosokawa, R.; Katsura, T. Maternal work–life balance and children’s social adjustment: The mediating role of perceived stress and parenting practices. Int. J. Environ. Res. Public Health 2021, 18, 6924. [Google Scholar] [CrossRef] [PubMed]
- Woodbridge, L.M.; Um, B.; Duys, D.K. Women’s Experiences Navigating Paid Work and Caregiving During the COVID-19 Pandemic. Career Dev. Q. 2021, 69, 284–298. [Google Scholar] [CrossRef] [PubMed]
- Dionisi, A.M.; Smith, C.J.; Dupré, K.E. Weathering the storm alone or together: Examining the impact of COVID-19 on sole and partnered working mothers. J. Community Psychol. 2022. [Google Scholar] [CrossRef] [PubMed]
- Graham, M.; Weale, V.; Lambert, K.A.; Kinsman, N.; Stuckey, R.; Oakman, J. Working at home: The impacts of COVID 19 on health, family-work-life conflict, gender, and parental responsibilities. J. Occup. Environ. Med. 2021, 63, 938–943. [Google Scholar] [CrossRef] [PubMed]
- Hong, X.; Liu, Q.; Zhang, M. Dual stressors and female pre-school teachers’ job satisfaction during the COVID-19: The mediation of work-family conflict. Front. Psychol. 2021, 12, 691498. [Google Scholar] [CrossRef] [PubMed]
- Oakman, J.; Kinsman, N.; Lambert, K.; Stuckey, R.; Graham, M.; Weale, V. Working from home in Australia during the COVID-19 pandemic: Cross-sectional results from the Employees Working from Home (EWFH) study. BMJ Open 2022, 12, e052733. [Google Scholar] [CrossRef]
- Orfei, M.D.; Porcari, D.E.; D’Arcangelo, S.; Maggi, F.; Russignaga, D.; Lattanzi, N.; Malizia, A.P.; Ricciardi, E. COVID-19 and stressful adjustment to work: A long-term prospective study about homeworking for bank employees in Italy. Front. Psychol. 2022, 13, 843095. [Google Scholar] [CrossRef]
- Stefanova, V.; Farrell, L.; Latu, I. Gender and the pandemic: Associations between caregiving, working from home, personal and career outcomes for women and men. Curr. Psychol. 2021, 1–17. [Google Scholar] [CrossRef]
- Dunham, R.B. Organizational Behavior; Richard, D., Ed.; Irwin, Inc.: Homewood, IL, USA, 1984. [Google Scholar]
- Fan, Y.; Lin, Q. Putting families at the center: The role of family system in employee work-family conflict and voice behavior. JBP 2022, 1–19. [Google Scholar] [CrossRef]
- Noor, N.M.; Gandhi, A.D.; Ishak, I.; Wok, S. Development of indicators for family well-being in Malaysia. Soc. Indic. Res. 2014, 115, 279–318. [Google Scholar] [CrossRef]
- Carlson, D.S.; Kacmar, K.M.; Williams, L.J. Construction and initial validation of a multidemensional measure of work–family conflict. J. Vocat. Behav. 2000, 56, 249–276. [Google Scholar] [CrossRef]
- DeSalvo, K.B.; Fisher, W.P.; Tran, K.; Bloser, N.; Merrill, W.; Peabody, J. Assessing measurement properties of two single-item general health measures. Qual. Life Res. 2006, 15, 191–201. [Google Scholar] [CrossRef] [PubMed]
- DeSalvo, K.B.; Fan, V.; McDonell, M.B.; Fihn, S.D. Predicting mortality and healthcare utilization with a single question. Health Serv. Res. 2005, 40, 1234–1246. [Google Scholar] [CrossRef] [PubMed]
- Diener, E.; Emmons, R.A.; Larsen, R.; Griffin, S. The satisfaction with life scale. J. Pers. Assess. 1985, 49, 71–75. [Google Scholar] [CrossRef]
- Cohen, S.; Kamarck, T.; Mermelstein, R. A global measure of perceived stress. J. Health Soc. Behav. 1983, 24, 385–396. [Google Scholar] [CrossRef]
- Spitzer, R.L.; Kroenke, K.; Williams, J.B.; Löwe, B. A brief measure for assessing generalized anxiety disorder: The GAD-7. Arch. Intern. Med. 2006, 166, 1092–1097. [Google Scholar] [CrossRef]
- Kroenke, K.; Spitzer, R.L.; Williams, J.B. The PHQ-9: Validity of a brief depression severity measure. J. Gen. Intern. Med. 2001, 16, 606–613. [Google Scholar] [CrossRef]
- Hooper, D.; Coughlan, J.; Mullen, M.R. Structural Equation Modelling: Guidelines for Determining Model Fit. Electron. J. Bus. Res. Methods 2008, 6, 53–60. [Google Scholar]
- Chen, F.F. Sensitivity of Goodness of Fit Indexes to Lack of Measurement Invariance. Struct. Equ. Model. 2007, 14, 464–504. [Google Scholar] [CrossRef]
- Waismel-Manor, R.; Wasserman, V.; Shamir-Balderman, O. No room of her Own: Married couples’ negotiation of workspace at home during COVID-19. Sex Roles 2021, 85, 636–649. [Google Scholar] [CrossRef]
- Zou, S.; Wu, X.; Ren, Y.; Wang, X. Actor-partner association of work-family conflict and parental depressive symptoms during COVID-19 in China: Does coparenting matter? Appl. Psychol. Health Well Being 2022, 14, 434–452. [Google Scholar] [CrossRef] [PubMed]
- Huang, J.L.; Chen, N.F.; Cai, Y.; Yin, J.R.; Zhou, X. Work-family conflict and posttraumatic stress symptoms among college teachers during the COVID-19 pandemic. PsyCh J. 2022. [Google Scholar] [CrossRef] [PubMed]
- Karakose, T.; Yirci, R.; Papadakis, S. Exploring the interrelationship between COVID-19 phobia, work–family conflict, family–work conflict, and life satisfaction among school administrators for advancing sustainable management. Sustainability 2021, 13, 8654. [Google Scholar] [CrossRef]
- Wan Mohd Yunus, W.; Badri, S.; Panatik, S.A.; Mukhtar, F. The unprecedented movement control order (lockdown) and factors associated with the negative emotional symptoms, happiness, and work-life balance of Malaysian university students during the coronavirus disease (COVID-19) pandemic. Front. Psychiatry 2021, 11, 566221. [Google Scholar] [CrossRef] [PubMed]
- Liu, X.; Yuan, S.J.; Ji, T.T.; Song, Y.L. Relationship between risk perception of COVID-19 and job withdrawal among Chinese nurses: The effect of work-family conflict and job autonomy. J. Nurs. Manag. 2022. [Google Scholar] [CrossRef] [PubMed]



| CWF | Gender | Child < 12 | n | M | SD | Effect | F(1, 732) | p | η2p |
|---|---|---|---|---|---|---|---|---|---|
| WFC | Men | No | 170 | 25.62 | 8.25 | RM CWF | 95.68 | <0.001 | 0.116 |
| Yes | 80 | 26.58 | 8.52 | RM CWF * Gender | 4.84 | 0.028 | 0.007 | ||
| Women | No | 290 | 26.25 | 8.94 | RM CWF * Child < 12 | 9.31 | 0.002 | 0.013 | |
| Yes | 196 | 29.38 | 9.51 | RM CWF * Gender * Child < 12 | 1.19 | 0.277 | 0.002 | ||
| FWC | Men | No | 170 | 23.39 | 8.54 | Gender | 426.39 | 0.078 | 0.004 |
| Yes | 80 | 25.26 | 7.95 | Child < 12 | 2254.19 | <0.001 | 0.022 | ||
| Women | No | 290 | 22.48 | 8.27 | Gender * Child < 12 | 537.24 | 0.048 | 0.005 | |
| Yes | 196 | 27.55 | 9.39 |
| 95% CI | 95% CI | ||||||||
|---|---|---|---|---|---|---|---|---|---|
| Predictor | B | SE B | LL | UL | t | p | β | LL | UL |
| Intercept | 26.22 | 3.98 | 18.40 | 34.03 | 6.59 | <0.001 | |||
| Country (1–0) | 1.94 | 0.85 | 0.28 | 3.61 | 2.30 | 0.022 | 0.22 | 0.03 | 0.41 |
| Gender (1–0) | −1.01 | 0.87 | −2.72 | 0.71 | −1.15 | 0.249 | −0.11 | −0.31 | 0.08 |
| Relationship status (1–0) | −1.85 | 1.01 | –3.83 | 0.12 | −1.84 | 0.066 | −0.21 | −0.44 | 0.01 |
| Parenthood (1–0) | 0.21 | 1.13 | –2.02 | 2.43 | 0.18 | 0.857 | 0.02 | –0.23 | 0.28 |
| Child caregiving < 12 (1–0) | 0.55 | 1.00 | −1.41 | 2.50 | 0.55 | 0.582 | 0.06 | −0.16 | 0.29 |
| Remote working | −0.40 | 0.92 | −2.21 | 1.40 | −0.44 | 0.660 | −0.05 | −0.25 | 0.16 |
| Seniority | −0.05 | 0.04 | −0.14 | 0.03 | −1.22 | 0.222 | −0.07 | −0.17 | 0.04 |
| Remote work assessment | −0.01 | 0.05 | −0.11 | 0.09 | −0.17 | 0.867 | −0.01 | −0.09 | 0.08 |
| Time pressure actor | −0.18 | 0.04 | −0.26 | −0.10 | −4.34 | <0.001 | −0.19 | −0.27 | −0.10 |
| Life satisfaction | 0.00 | 0.08 | −0.15 | 0.15 | −0.02 | 0.980 | 0.00 | −0.10 | 0.10 |
| Physical health | −0.26 | 0.28 | −0.81 | 0.30 | −0.91 | 0.364 | −0.04 | −0.14 | 0.05 |
| Perceived stress | 0.35 | 0.07 | 0.20 | 0.49 | 4.71 | <0.001 | 0.30 | 0.17 | 0.42 |
| Depression | 0.20 | 0.09 | 0.02 | 0.38 | 2.14 | 0.033 | 0.13 | 0.01 | 0.25 |
| 95% CI | 95% CI | ||||||||
|---|---|---|---|---|---|---|---|---|---|
| Predictor | B | SE B | LL | UL | t | p | β | LL | UL |
| Intercept | 26.37 | 3.85 | 18.81 | 33.94 | 6.85 | <0.001 | |||
| Country (1–0) | 0.03 | 0.82 | −1.58 | 1.64 | 0.04 | 0.969 | 0.00 | −0.20 | 0.20 |
| Gender (1–0) | −0.95 | 0.84 | −2.61 | 0.71 | −1.12 | 0.263 | −0.12 | −0.33 | 0.09 |
| Relationship status (1–0) | −0.67 | 0.97 | −2.58 | 1.24 | −0.69 | 0.492 | −0.08 | −0.32 | 0.16 |
| Parenthood (1–0) | −0.83 | 1.10 | −2.98 | 1.33 | −0.75 | 0.452 | −0.10 | −0.37 | 0.17 |
| Child caregiving < 12 (1–0) | 2.23 | 0.96 | 0.34 | 4.12 | 2.31 | 0.021 | 0.28 | 0.04 | 0.51 |
| Remote working | 0.95 | 0.89 | −0.80 | 2.70 | 1.07 | 0.286 | 0.12 | −0.10 | 0.34 |
| Seniority | 0.00 | 0.04 | −0.08 | 0.08 | 0.03 | 0.975 | 0.00 | −0.11 | 0.11 |
| Remote work assessment | −0.02 | 0.05 | −0.12 | 0.08 | −0.46 | 0.644 | −0.02 | −0.11 | 0.07 |
| Time pressure actor | −0.13 | 0.04 | −0.21 | −0.05 | −3.21 | 0.001 | −0.15 | −0.24 | −0.06 |
| Life satisfaction | −0.08 | 0.07 | −0.22 | 0.07 | −1.04 | 0.298 | −0.06 | −0.17 | 0.05 |
| Physical health | −0.54 | 0.27 | −1.07 | 0.00 | −1.96 | 0.051 | −0.10 | −0.20 | 0.00 |
| Perceived stress | 0.32 | 0.07 | 0.18 | 0.46 | 4.49 | <0.001 | 0.30 | 0.17 | 0.43 |
| Depression | −0.03 | 0.09 | −0.20 | 0.15 | −0.29 | 0.774 | −0.02 | −0.15 | 0.11 |
| BC 95% CI | |||||||
|---|---|---|---|---|---|---|---|
| Paths | B | SE | LL | UL | β | z | p |
| PSS ⇒ WFC | 0.47 | 0.04 | 0.39 | 0.56 | 0.38 | 10.70 | <0.001 |
| PSS ⇒ FWC | 0.40 | 0.04 | 0.31 | 0.49 | 0.33 | 8.98 | <0.001 |
| PSS ⇒ GAD | 0.55 | 0.02 | 0.51 | 0.58 | 0.71 | 32.01 | <0.001 |
| WFC ⇒ GAD | 0.07 | 0.02 | 0.04 | 0.11 | 0.12 | 4.26 | <0.001 |
| PSS ⇒ PHQ | 0.08 | 0.03 | 0.03 | 0.14 | 0.09 | 3.06 | 0.002 |
| GAD ⇒ PHQ | 0.85 | 0.04 | 0.77 | 0.92 | 0.73 | 21.31 | <0.001 |
| WFC ⇒ PHQ | 0.06 | 0.02 | 0.03 | 0.10 | 0.09 | 3.83 | <0.001 |
| PSS ⇒ GSRH | 0.08 | 0.01 | 0.06 | 0.09 | 0.36 | 8.39 | <0.001 |
| WFC ⇒ GSRH | 0.03 | 0.01 | 0.01 | 0.05 | 0.18 | 3.32 | <0.001 |
| FWC ⇒ GSRH | −0.03 | 0.01 | −0.05 | −0.01 | −0.17 | −3.27 | 0.001 |
| PSS ⇒ SWLS | −0.18 | 0.04 | −0.25 | −0.11 | −0.21 | −5.03 | <0.001 |
| PHQ ⇒ SWLS | −0.31 | 0.04 | −0.39 | −0.23 | −0.32 | −7.96 | <0.001 |
| FWC ⇒ SWLS | −0.06 | 0.03 | −0.12 | −0.01 | −0.08 | −2.12 | 0.034 |
| GSRH ⇒ SWLS | −0.54 | 0.15 | −0.80 | −0.21 | −0.13 | −3.73 | <0.001 |
| PSS ⇒ WFC ⇒ GAD ⇒ PHQ ⇒ SWLS | −0.01 | 0.00 | −0.02 | −0.01 | −0.01 | −3.31 | <0.001 |
| PSS ⇒ WFC ⇒ PHQ ⇒ SWLS | −0.01 | 0.00 | −0.02 | −0.01 | −0.01 | −3.23 | 0.001 |
| PSS ⇒ WFC ⇒ GSRH ⇒ SWLS | −0.01 | 0.00 | −0.02 | 0.00 | −0.01 | −2.41 | 0.016 |
| PSS ⇒ FWC ⇒ GSRH ⇒ SWLS | 0.01 | 0.00 | 0.00 | 0.01 | 0.01 | 2.27 | 0.023 |
| PSS ⇒ FWC ⇒ SWLS | −0.02 | 0.01 | −0.05 | 0.00 | −0.03 | −1.98 | 0.048 |
| PSS ⇒ GAD ⇒ PHQ ⇒ SWLS | −0.14 | 0.02 | −0.19 | −0.10 | −0.17 | −6.95 | <0.001 |
| PSS ⇒ PHQ ⇒ SWLS | −0.03 | 0.01 | −0.05 | −0.01 | −0.03 | −2.91 | 0.004 |
| PSS ⇒ GSRH ⇒ SWLS | −0.04 | 0.01 | −0.07 | −0.02 | −0.05 | −3.43 | <0.001 |
| WFC ⇒ GAD ⇒ PHQ ⇒ SWLS | −0.02 | 0.01 | −0.03 | −0.01 | −0.03 | −3.64 | <0.001 |
| WFC ⇒ PHQ ⇒ SWLS | −0.02 | 0.01 | −0.03 | −0.01 | −0.03 | −3.48 | <0.001 |
| WFC ⇒ GSRH ⇒ SWLS | −0.02 | 0.01 | −0.03 | −0.01 | −0.02 | −2.50 | 0.012 |
| GAD ⇒ PHQ ⇒ SWLS | −0.26 | 0.04 | −0.34 | −0.19 | −0.24 | −7.13 | <0.001 |
| FWC ⇒ GSRH ⇒ SWLS | 0.02 | 0.01 | 0.01 | 0.03 | 0.02 | 2.41 | 0.016 |
Publisher’s Note: MDPI stays neutral with regard to jurisdictional claims in published maps and institutional affiliations. |
© 2022 by the authors. Licensee MDPI, Basel, Switzerland. This article is an open access article distributed under the terms and conditions of the Creative Commons Attribution (CC BY) license (https://creativecommons.org/licenses/by/4.0/).
Share and Cite
Kuśnierz, C.; Rogowska, A.M.; Chilicka, K.; Pavlova, I.; Ochnik, D. Associations of Work-Family Conflict with Family-Specific, Work-Specific, and Well-Being-Related Variables in a Sample of Polish and Ukrainian Adults during the Second Wave of the COVID-19 Pandemic: A Cross-Sectional Study. Int. J. Environ. Res. Public Health 2022, 19, 10954. https://doi.org/10.3390/ijerph191710954
Kuśnierz C, Rogowska AM, Chilicka K, Pavlova I, Ochnik D. Associations of Work-Family Conflict with Family-Specific, Work-Specific, and Well-Being-Related Variables in a Sample of Polish and Ukrainian Adults during the Second Wave of the COVID-19 Pandemic: A Cross-Sectional Study. International Journal of Environmental Research and Public Health. 2022; 19(17):10954. https://doi.org/10.3390/ijerph191710954
Chicago/Turabian StyleKuśnierz, Cezary, Aleksandra M. Rogowska, Karolina Chilicka, Iuliia Pavlova, and Dominika Ochnik. 2022. "Associations of Work-Family Conflict with Family-Specific, Work-Specific, and Well-Being-Related Variables in a Sample of Polish and Ukrainian Adults during the Second Wave of the COVID-19 Pandemic: A Cross-Sectional Study" International Journal of Environmental Research and Public Health 19, no. 17: 10954. https://doi.org/10.3390/ijerph191710954
APA StyleKuśnierz, C., Rogowska, A. M., Chilicka, K., Pavlova, I., & Ochnik, D. (2022). Associations of Work-Family Conflict with Family-Specific, Work-Specific, and Well-Being-Related Variables in a Sample of Polish and Ukrainian Adults during the Second Wave of the COVID-19 Pandemic: A Cross-Sectional Study. International Journal of Environmental Research and Public Health, 19(17), 10954. https://doi.org/10.3390/ijerph191710954

