A CAST-Based Analysis of the Metro Accident That Was Triggered by the Zhengzhou Heavy Rainstorm Disaster
Abstract
1. Introduction
2. Methodology
3. CAST Analysis of the Zhengzhou Henan Heavy Rainstorm Disaster
3.1. Brief Description of the Disaster
3.2. CAST Analysis
3.2.1. Related Event Chain
3.2.2. System Goals and Security Constraints
3.2.3. The Security Control Structure of Zhengzhou Metro
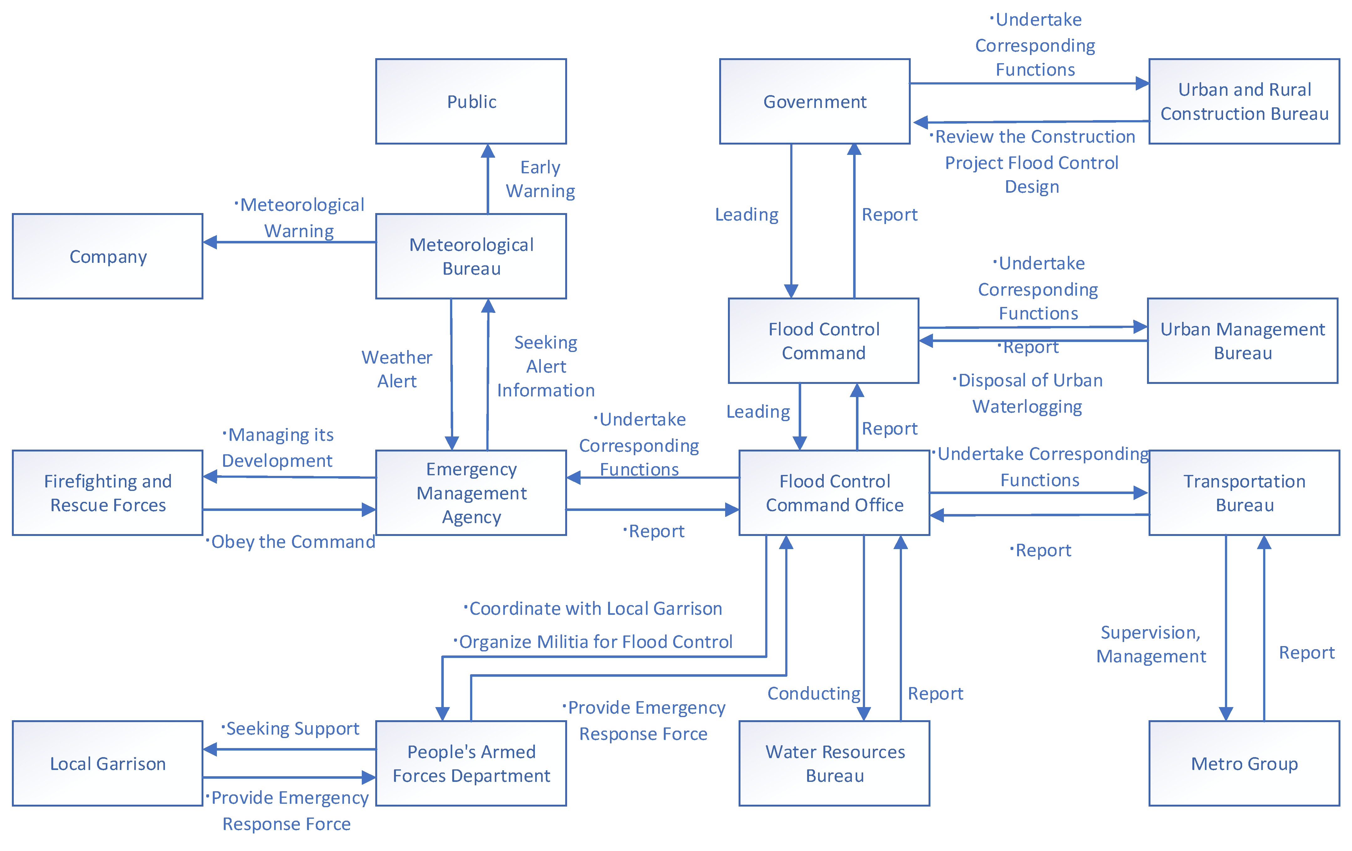
3.2.4. The Zhengzhou Government’s Emergency Control Structure
3.2.5. CAST Analysis for Zhengzhou Metro
3.2.6. CAST Analysis of the Zhengzhou Government’s Emergency Control Structure
3.2.7. Recommendations
4. Discussion
5. Conclusions
Author Contributions
Funding
Data Availability Statement
Conflicts of Interest
References
- Fischer, E.M.; Knutti, R. Anthropogenic contribution to global occurrence of heavy-precipitation and high-temperature extremes. Nat. Clim. Chang. 2015, 5, 560–564. [Google Scholar] [CrossRef]
- Zhang, X.; Wan, H.; Zwiers, F.W.; Hegerl, G.C.; Min, S.K. Attributing intensification of precipitation extremes to human influence. Geophys. Res. Lett. 2013, 40, 5252–5257. [Google Scholar] [CrossRef]
- Morak, S.; Hegerl, G.C.; Christidis, N. Detectable Changes in the Frequency of Temperature Extremes. J. Clim. 2013, 26, 1561–1574. [Google Scholar] [CrossRef]
- Rahmstorf, S.; Coumou, D. Increase of extreme events in a warming world. Proc. Natl. Acad. Sci. USA 2011, 108, 17905–17909. [Google Scholar] [CrossRef] [PubMed]
- Zhao, W. Extreme weather and climate events in China under changing climate. Natl. Sci. Rev. 2020, 7, 938–943. [Google Scholar] [CrossRef]
- Guo, Y.; Ma, Y.; Ji, J.; Liu, N.; Zhou, G.; Fang, D.; Huang, G.; Lan, T.; Peng, C.; Yu, S. The relationship between extreme temperature and emergency incidences: A time series analysis in Shenzhen, China. Environ. Sci. Pollut. Res. 2018, 25, 36239–36255. [Google Scholar] [CrossRef]
- Chan, E.Y.Y.; Ho, J.Y.; Hung, H.H.Y.; Liu, S.; Lam, H.C.Y. Health impact of climate change in cities of middle-income countries: The case of China. Br. Med. Bull. 2019, 130, 5–24. [Google Scholar] [CrossRef]
- Li, W.; Hu, K.; Hu, X.; He, B.; Tu, Y. Investments against flash floods and their effectiveness in China in 2000–2015. Int. J. Disaster Risk Reduct. 2019, 38, 101193. [Google Scholar] [CrossRef]
- Wu, X.; Cao, Y.; Xiao, Y.; Guo, J. Finding of urban rainstorm and waterlogging disasters based on microblogging data and the location-routing problem model of urban emergency logistics. Ann. Oper. Res. 2020, 290, 865–896. [Google Scholar] [CrossRef]
- Wu, X.; Zhao, J.; Kuai, Y.; Guo, J.; Gao, G. Construction and verification of a rainstorm death risk index based on grid data fusion: A case study of the Beijing rainstorm on July 21, 2012. Nat. Hazards 2021, 107, 2293–2318. [Google Scholar] [CrossRef]
- Wang, B.; Loo, B.P.Y.; Zhen, F.; Xi, G. Urban resilience from the lens of social media data: Responses to urban flooding in Nanjing, China. Cities 2020, 106, 102884. [Google Scholar] [CrossRef]
- Shao, W.; Su, X.; Lu, J.; Liu, J.; Yang, Z.; Mei, C.; Liu, C.; Lu, J. Urban Resilience of Shenzhen City under Climate Change. Atmosphere 2021, 12, 537. [Google Scholar] [CrossRef]
- Lin, T.; Liu, X.; Song, J.; Zhang, G.; Jia, Y.; Tu, Z.; Zheng, Z.; Liu, C. Urban waterlogging risk assessment based on internet open data: A case study in China. Habitat Int. 2018, 71, 88–96. [Google Scholar] [CrossRef]
- Xiao, Y.; Li, B.; Gong, Z. Real-time identification of urban rainstorm waterlogging disasters based on Weibo big data. Nat. Hazards 2018, 94, 833–842. [Google Scholar] [CrossRef]
- Chen, N.; Yao, S.; Wang, C.; Du, W. A Method for Urban Flood Risk Assessment and Zoning Considering Road Environments and Terrain. Sustainability 2019, 11, 2734. [Google Scholar] [CrossRef]
- Kong, F.; Sun, S.; Lei, T. Understanding China’s Urban Rainstorm Waterlogging and Its Potential Governance. Water 2021, 13, 891. [Google Scholar] [CrossRef]
- Lesk, C.; Rowhani, P.; Ramankutty, N. Influence of extreme weather disasters on global crop production. Nature 2016, 529, 84–87. [Google Scholar] [CrossRef]
- Altay, N.; Green, W.G. OR/MS research in disaster operations management. Eur. J. Oper. Res. 2006, 175, 475–493. [Google Scholar] [CrossRef]
- Flanagan, B.E.; Gregory, E.W.; Hallisey, E.J.; Heitgerd, J.L.; Lewis, B. A Social Vulnerability Index for Disaster Management. J. Homel. Secur. Emerg. Manag. 2011, 8, 3. [Google Scholar] [CrossRef]
- Bundy, J.; Pfarrer, M.D.; Short, C.E.; Coombs, W.T. Crises and Crisis Management: Integration, Interpretation, and Research Development. J. Manag. 2017, 43, 1661–1692. [Google Scholar] [CrossRef]
- Sperling, M.; Schryen, G. Decision support for disaster relief Coordinating spontaneous volunteers. Eur. J. Oper. Res. 2022, 299, 690–705. [Google Scholar] [CrossRef]
- Nudell, M.; Antokol, N. Handbook for Effective Emergency and Crisis Management; Lexington Books: New York, NY, USA, 1990. [Google Scholar]
- Carmeli, A.; Schaubroeck, J. Organisational Crisis-Preparedness: The Importance of Learning from Failures. Long Range Plan. 2008, 41, 177–196. [Google Scholar] [CrossRef]
- Park, S.; Graham, M.; Foster, E.A. Improving Local Government Resilience: Highlighting the Role of Internal Resources in Crisis Management. Sustainability 2022, 14, 3214. [Google Scholar] [CrossRef]
- Zhao, M.; Hendon, H.H. Representation and prediction of the Indian Ocean dipole in the POAMA seasonal forecast model. Q. J. R. Meteorol. Soc. 2009, 135, 337–352. [Google Scholar] [CrossRef]
- Lee, T.H.; Georgakakos, K.P. Operational Rainfall Prediction on Meso-γ Scales for Hydrologic Applications. Water Resour. Res. 1996, 32, 987–1003. [Google Scholar] [CrossRef]
- Mosavi, A.; Ozturk, P.; Chau, K. Flood Prediction Using Machine Learning Models: Literature Review. Water 2018, 10, 1536. [Google Scholar] [CrossRef]
- Cimellaro, G.P.; Reinhorn, A.M.; Bruneau, M. Seismic resilience of a hospital system. Struct. Infrastruct. Eng. 2010, 6, 127–144. [Google Scholar] [CrossRef]
- Kruk, M.E.D.; Myers, M.M.; Varpilah, S.T.M.; Dahn, B.T.M. What is a resilient health system? Lessons from Ebola. Lancet 2015, 385, 1910–1912. [Google Scholar] [CrossRef]
- Du, L.; Feng, Y.; Tang, L.; Lu, W.; Kang, W. Time dynamics of emergency response network for hazardous chemical accidents: A case study in China. J. Clean. Prod. 2020, 248, 119239. [Google Scholar] [CrossRef]
- Hou, J.; Gai, W.; Cheng, W.; Deng, Y. Hazardous chemical leakage accidents and emergency evacuation response from 2009 to 2018 in China: A review. Saf. Sci. 2021, 135, 1. [Google Scholar] [CrossRef]
- Tong, S.; Wu, Z.; Wang, R.; Duo, Q.; Yi, G. Statistical analysis and countermeasures on larger and above grades accidents of dangerous chemical enterprises from 2001 to 2013. J. Saf. Sci. Technol. 2015, 11, 129–134. [Google Scholar]
- Xu, K.; Gai, W.; Salhi, S. Dynamic emergency route planning for major chemical accidents: Models and application. Saf. Sci. 2021, 135, 105113. [Google Scholar] [CrossRef]
- Krol, A.; Krol, M. Numerical investigation on fire accident and evacuation in a urban tunnel for different traffic conditions. Tunn. Undergr. Sp. Tech. 2021, 109. [Google Scholar] [CrossRef]
- Jia, Q.; Fu, G.; Xie, X.; Hu, S.; Wu, Y.; Li, J. LPG leakage and explosion accident analysis based on a new SAA method. J. Loss Prevent. Proc. 2021, 71, 104467. [Google Scholar] [CrossRef]
- Zhang, Y.; Sun, C.; Shan, W.; Junqing, C.; Jing, L.; Shao, W. Systems approach for the safety and security of hazardous chemicals. Marit. Policy Manag. 2020, 47, 500–522. [Google Scholar] [CrossRef]
- Hosseinnia, B.; Khakzad, N.; Reniers, G. Multi-plant emergency response for tackling major accidents in chemical industrial areas. Saf. Sci. 2018, 102, 275–289. [Google Scholar] [CrossRef]
- Gai, W.M.; Du, Y.; Deng, Y.F. Regional evacuation modeling for toxic-cloud releases and its application in strategy assessment of evacuation warning. Saf. Sci. 2018, 109, 256–269. [Google Scholar] [CrossRef]
- Feng, J.R.; Gai, W.M.; Yan, Y.B. Emergency evacuation risk assessment and mitigation strategy for a toxic gas leak in an underground space: The case of a subway station in Guangzhou, China. Saf. Sci. 2021, 134, 105039. [Google Scholar] [CrossRef]
- Wang, L.K.; Wang, J.H.; Shi, M.Y.; Fu, S.S.; Zhu, M. Critical risk factors in ship fire accidents. Marit. Policy Manag. 2021, 48, 895–913. [Google Scholar] [CrossRef]
- Zhu, R.C.; Hu, X.F.; Hou, J.Q.; Li, X. Application of machine learning techniques for predicting the consequences of construction accidents in China. Process Saf. Environ. 2021, 145, 293–302. [Google Scholar] [CrossRef]
- Xie, X.C.; Fu, G.; Xue, Y.; Zhao, Z.Q.; Chen, P.; Lu, B.J.; Jiang, S. Risk prediction and factors risk analysis based on IFOA-GRNN and apriori algorithms: Application of artificial intelligence in accident prevention. Process Saf. Environ. 2019, 122, 169–184. [Google Scholar] [CrossRef]
- Fan, X.; Xu, Q.; Alonso-Rodriguez, A.; Subramanian, S.S.; Li, W.; Zheng, G.; Dong, X.; Huang, R. Successive landsliding and damming of the Jinsha River in eastern Tibet, China: Prime investigation, early warning, and emergency response. Landslides 2019, 16, 1003–1020. [Google Scholar] [CrossRef]
- Fan, C.; Zhang, C.; Yahja, A.; Mostafavi, A. Disaster City Digital Twin: A vision for integrating artificial and human intelligence for disaster management. Int. J. Inf. Manag. 2021, 56, 102049. [Google Scholar] [CrossRef]
- Akter, S.; Wamba, S.F. Big data and disaster management: A systematic review and agenda for future research. Ann. Oper. Res. 2019, 283, 939–959. [Google Scholar] [CrossRef]
- Huang, F.; Zhang, J.; Zhou, C.; Wang, Y.; Huang, J.; Zhu, L. A deep learning algorithm using a fully connected sparse autoencoder neural network for landslide susceptibility prediction. Landslides 2020, 17, 217–229. [Google Scholar] [CrossRef]
- Yang, H.; Zhao, L.; Chen, J. Metro System Inundation in Zhengzhou, Henan Province, China. Sustainability 2022, 14, 9292. [Google Scholar] [CrossRef]
- Leveson, N. The drawbacks in using the term ‘system of systems’. Biomed Instrum Technol 2013, 47, 115–118. [Google Scholar] [CrossRef][Green Version]
- Düzgün, H.S.; Leveson, N. Analysis of soma mine disaster using causal analysis based on systems theory (CAST). Saf. Sci. 2018, 110, 37–57. [Google Scholar] [CrossRef]
- Underwood, P.; Waterson, P.; Braithwaite, G. ‘Accident investigation in the wild’—A small-scale, field-based evaluation of the STAMP method for accident analysis. Saf. Sci. 2016, 82, 129–143. [Google Scholar] [CrossRef]
- Kee, D.; Jun, G.T.; Waterson, P.; Haslam, R. A systemic analysis of South Korea Sewol ferry accident—Striking a balance between learning and accountability. Appl. Ergon. 2017, 59, 504–516. [Google Scholar] [CrossRef]
- Leveson, N. A new accident model for engineering safer systems. Saf. Sci. 2004, 42, 237–270. [Google Scholar] [CrossRef]
- Leveson, N.G. Applying systems thinking to analyze and learn from events. Saf. Sci. 2011, 49, 55–64. [Google Scholar] [CrossRef]
- Rasmussen, J. Risk management in a dynamic society: A modelling problem. Saf. Sci. 1997, 27, 183–213. [Google Scholar] [CrossRef]
- Patriarca, R.; Di Gravio, G.; Woltjer, R.; Costantino, F.; Praetorius, G.; Ferreira, P.; Hollnagel, E. Framing the FRAM: A literature review on the functional resonance analysis method. Saf. Sci. 2020, 129, 104827. [Google Scholar] [CrossRef]
- Kazaras, K.; Kontogiannis, T.; Kirytopoulos, K. Proactive assessment of breaches of safety constraints and causal organizational breakdowns in complex systems: A joint STAMP–VSM framework for safety assessment. Saf. Sci. 2014, 62, 233–247. [Google Scholar] [CrossRef]
- Underwood, P.; Waterson, P. Systems thinking, the Swiss Cheese Model and accident analysis: A comparative systemic analysis of the Grayrigg train derailment using the ATSB, AcciMap and STAMP models. Accid. Anal. Prev. 2014, 68, 75–94. [Google Scholar] [CrossRef]
- Ouyang, M.; Hong, L.; Yu, M.; Fei, Q. STAMP-based analysis on the railway accident and accident spreading: Taking the China–Jiaoji railway accident for example. Saf. Sci. 2010, 48, 544–555. [Google Scholar] [CrossRef]
- Allison, C.K.; Revell, K.M.; Sears, R.; Stanton, N.A. Systems Theoretic Accident Model and Process (STAMP) safety modelling applied to an aircraft rapid decompression event. Saf. Sci. 2017, 98, 159–166. [Google Scholar] [CrossRef]
- Patriarca, R.; Chatzimichailidou, M.; Karanikas, N.; Di Gravio, G. The past and present of System-Theoretic Accident Model And Processes (STAMP) and its associated techniques: A scoping review. Saf. Sci. 2022, 146, 105566. [Google Scholar] [CrossRef]
- Leveson, N. Engineering a Safer World: Systems Thinking Applied to Safety; MIT Press: Cambridge, MA, USA, 2011; pp. 20–466. [Google Scholar]
- Hulme, A.; Stanton, N.A.; Walker, G.H.; Waterson, P.; Salmon, P.M. What do applications of systems thinking accident analysis methods tell us about accident causation? A systematic review of applications between 1990 and 2018. Saf. Sci. 2019, 117, 164–183. [Google Scholar] [CrossRef]
- Kim, T.; Nazir, S.; Øvergård, K.I. A STAMP-based causal analysis of the Korean Sewol ferry accident. Saf. Sci. 2016, 83, 93–101. [Google Scholar] [CrossRef]
- Li, F.; Wang, W.; Xu, J.; Dubljevic, S.; Khan, F.; Yi, J. A CAST-based causal analysis of the catastrophic underground pipeline gas explosion in Taiwan. Eng. Fail. Anal. 2020, 108, 104343. [Google Scholar] [CrossRef]
- Doyle, J.K.; Ford, D.N. Mental models concepts for system dynamics research. Syst. Dyn. Rev. 1998, 14, 3–29. [Google Scholar] [CrossRef]
- Zhang, Y. Constructing the New Era Emergency Management Institutional System With Chinese Characteristics: Based on Four-Dimension Analysis Framework of "Concept, Structure, Procedure and Guarantee”—With Discussions of China Emergency Management Institutional System Innovation: Perspective of National Governance Modernization. J. Tianjin Adm. Inst. 2022, 24, 44–54. [Google Scholar]
- Guo, X.; Kapucu, N. Examining collaborative disaster response in China: Network perspectives. Nat. Hazards 2015, 79, 1773–1789. [Google Scholar] [CrossRef]
- Imperiale, A.J.; Vanclay, F. Command-and-control, emergency powers, and the failure to observe United Nations disaster management principles following the 2009 L’Aquila earthquake. Int. J. Disaster Risk Reduct. 2019, 36, 101099. [Google Scholar] [CrossRef]
- Lu, S.; Hu, Z.; Wang, B.; Qin, P.; Wang, L. Spatio-temporal Patterns of Extreme Precipitation Events over China in Recent 56 Years. Plateau Meteorol. 2020, 39, 683–693. [Google Scholar]
- Wu, M.; Luo, Y. Extreme hourly precipitation over China: Research progress from 2010 to 2019. Torrential Rain Disasters 2019, 38, 502–514. [Google Scholar]
- Yi, Y.; Xu, W.; Liu, H. Reestablish of flood disaster chronology and analysis of the flood control standard in Xiong’an New Area (in Chinese). Sci. Sin. Tech. 2022, 52, 1–12. [Google Scholar]
- Jiang, W.; Tan, Y. Overview on failures of urban underground infrastructures in complex geological conditions due to heavy rainfall in China during 1994–2018. Sustain. Cities Soc. 2022, 76, 103509. [Google Scholar] [CrossRef]
- Zhang, Z. Can the Sponge City Project improve the stormwater drainage system in China?—Empirical evidence from a quasi-natural experiment. Int. J. Disaster Risk Reduct. 2022, 75, 102980. [Google Scholar] [CrossRef]
- Gupta, S.; Starr, M.K.; Farahani, R.Z.; Matinrad, N. Disaster Management from a POM Perspective: Mapping a New Domain. Prod. Oper. Manag. 2016, 25, 1611–1637. [Google Scholar] [CrossRef]
- Lu, Y.; Sun, S.Q. Scenario-Based Allocation of Emergency Resources in Metro Emergencies: A Model Development and a Case Study of Nanjing Metro. Sustainability 2020, 12, 6380. [Google Scholar] [CrossRef]
- Wang, Z.; Kong, W.; Fang, D.; Duan, Z. Research on urban flood and waterlog emergency scenario deduction based on Bayesian network. China Saf. Sci. J. 2021, 31, 182–188. [Google Scholar] [CrossRef]
- Tong, R.; Wang, L.; Li, H.; Gao, N.; An, Y. Discussion on relationship between safety management, risk management and emergency management based on Macro-security view. China Saf. Sci. J. 2021, 31, 36–44. [Google Scholar] [CrossRef]
- Nguyen, T.T.; Ngo, H.H.; Guo, W.; Wang, X.C.; Ren, N.; Li, G.; Ding, J.; Liang, H. Implementation of a specific urban water management—Sponge City. Sci. Total Environ. 2019, 652, 147–162. [Google Scholar] [CrossRef]





| Approximate Time | Event |
|---|---|
| 15 July 2021 | The Henan Provincial Meteorological Bureau issued a warning to the Henan provincial party committee and the provincial government. |
| 16 July 2021 | The Henan provincial party committee and thepProvincial government initiated flood control deployment. |
| 18 July 2021 | The working group of the State Council guided flood control work. |
| 20 July 2021 | The meteorological department issued a second red alert for heavy rainfall; the municipal government and the other levels of government began to check the flood control work. |
| 20 July 2021 16:00 | Metro Line 5 leaked in many places. |
| 20 July 2021 17:00 | A large amount of waterlogged water poured into the metro tunnel. |
| 20 July 2021 17:35 | The train stopped temporarily at the Beach Temple station. |
| 20 July 2021 17:46 | The train continued to move. |
| Unknown time point | The train lost power. |
| 20 July 2021 18:05 | Attendants tried to evacuate passengers. |
| 20 July 2021 18:40 | Evacuation was aborted, and the passengers returned to the train; hundreds of passengers were trapped. |
| Level | Security Constraints |
|---|---|
| Operational level | The drivers drive trains according to regulations and report any dangerous situations to the OCC on time. The OCC issues orders to drivers and serves as the metro emergency command center. |
| Company level | The company complies with relevant laws and regulations. The company formulates appropriate emergency plans and ensures that employees are familiar with the contents of the plans. The company conductd safety inspections of the subway lines. The company ensures the safe evacuation of train passengers. The company promptly reports any dangerous situation to the government transportation department. |
| Government level | The local government formulates various emergency plans. The local government issues early warnings to the public. The local government announces the interruption of daily production and life. The local government directs professional emergency forces. The local government supervises various security efforts within its jurisdiction. |
Publisher’s Note: MDPI stays neutral with regard to jurisdictional claims in published maps and institutional affiliations. |
© 2022 by the authors. Licensee MDPI, Basel, Switzerland. This article is an open access article distributed under the terms and conditions of the Creative Commons Attribution (CC BY) license (https://creativecommons.org/licenses/by/4.0/).
Share and Cite
Zhao, J.; Yang, F.; Guo, Y.; Ren, X. A CAST-Based Analysis of the Metro Accident That Was Triggered by the Zhengzhou Heavy Rainstorm Disaster. Int. J. Environ. Res. Public Health 2022, 19, 10696. https://doi.org/10.3390/ijerph191710696
Zhao J, Yang F, Guo Y, Ren X. A CAST-Based Analysis of the Metro Accident That Was Triggered by the Zhengzhou Heavy Rainstorm Disaster. International Journal of Environmental Research and Public Health. 2022; 19(17):10696. https://doi.org/10.3390/ijerph191710696
Chicago/Turabian StyleZhao, Jiale, Fuqiang Yang, Yong Guo, and Xin Ren. 2022. "A CAST-Based Analysis of the Metro Accident That Was Triggered by the Zhengzhou Heavy Rainstorm Disaster" International Journal of Environmental Research and Public Health 19, no. 17: 10696. https://doi.org/10.3390/ijerph191710696
APA StyleZhao, J., Yang, F., Guo, Y., & Ren, X. (2022). A CAST-Based Analysis of the Metro Accident That Was Triggered by the Zhengzhou Heavy Rainstorm Disaster. International Journal of Environmental Research and Public Health, 19(17), 10696. https://doi.org/10.3390/ijerph191710696
