Factors Associated with Outpatient Satisfaction in Provincial Tertiary Hospitals in Nanchang, China: A Structural Equation Modeling Approach
Abstract
:1. Introduction
1.1. Relationship between Waiting Time for Medical Services, Environment and Facilities, and Outpatient Satisfaction
1.2. Relationship between Quality of Diagnosis and Treatment, Costs of Diagnosis and Treatment, and Outpatient Satisfaction
1.3. Theoretical Hypothesis
2. Materials and Methods
2.1. Participants
2.2. Survey Methods
2.3. Survey Contents
2.4. Statistical Analysis
3. Results
3.1. Characteristics and Outpatient Satisfaction of the Participants
3.2. Validation of the Measurement Models
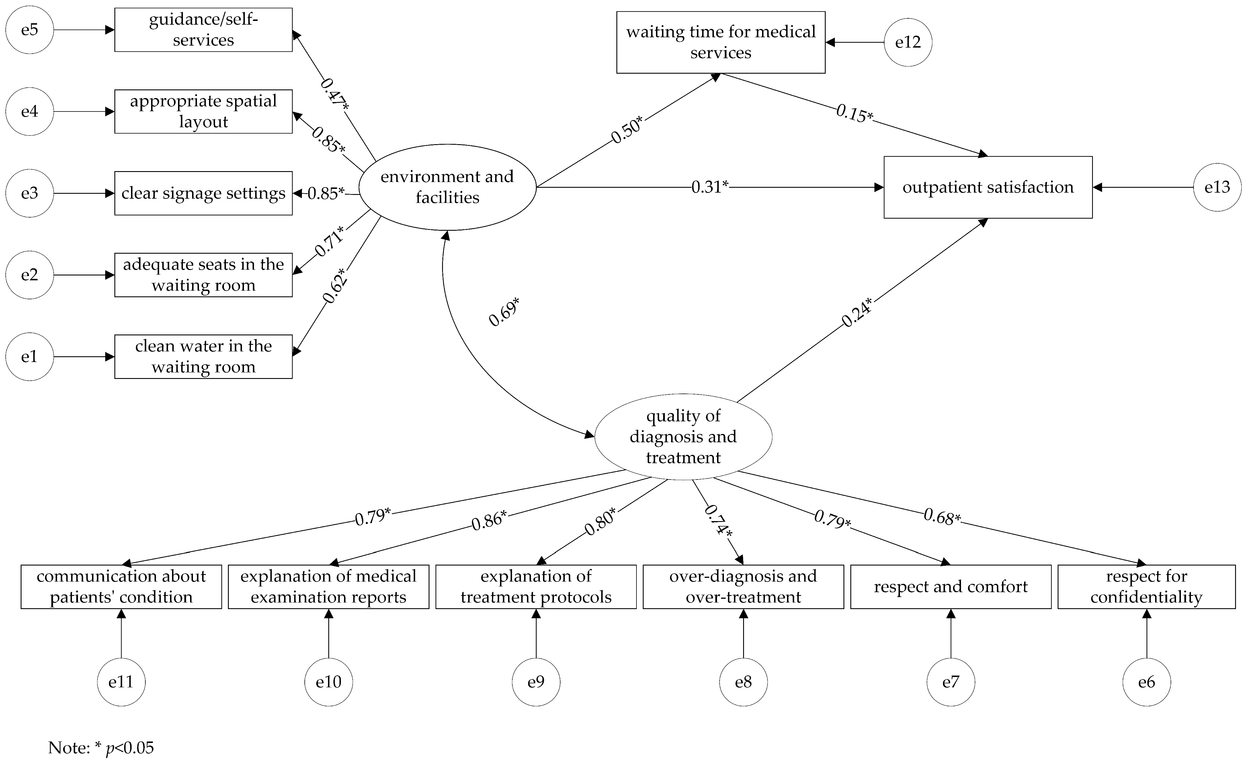
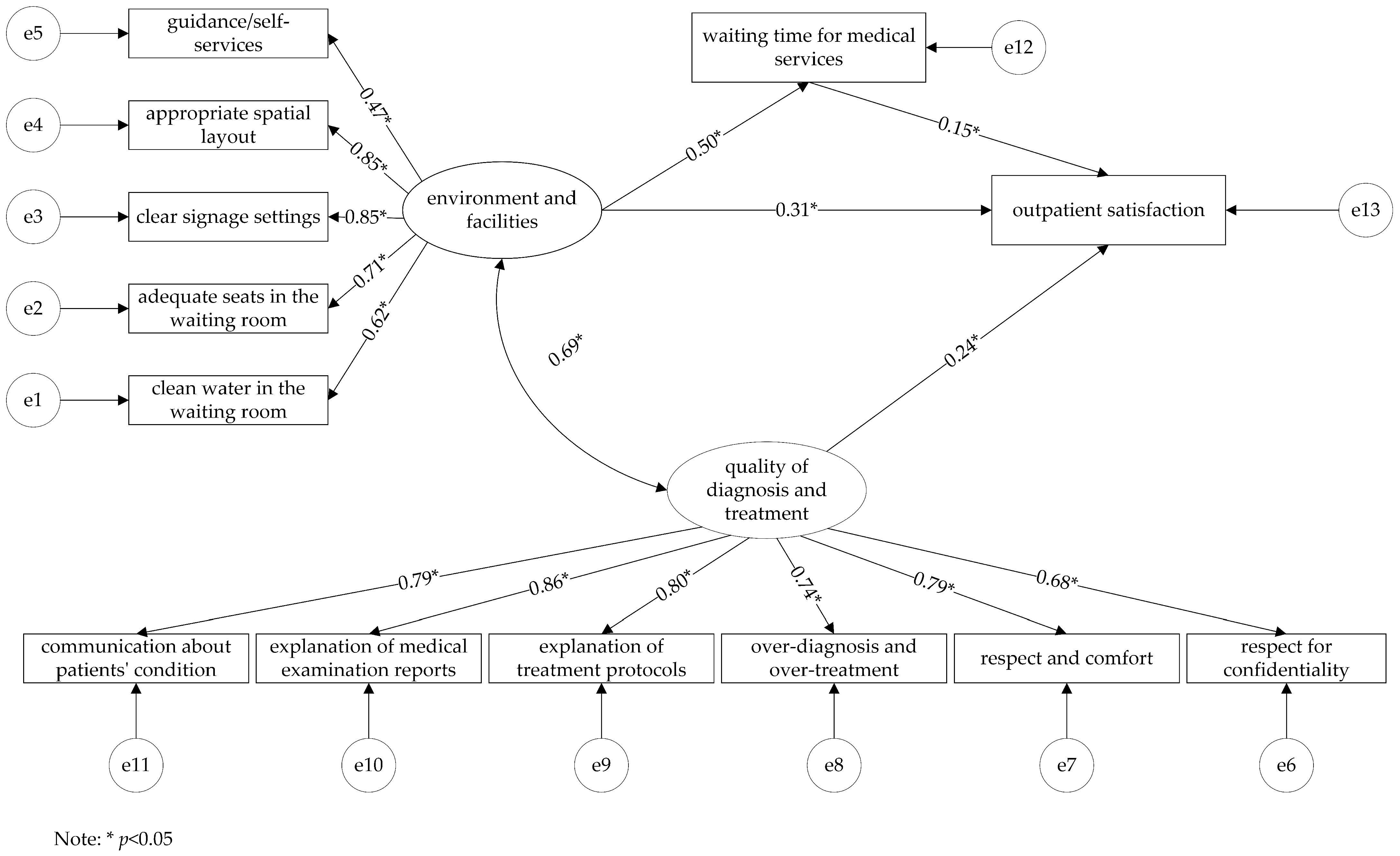
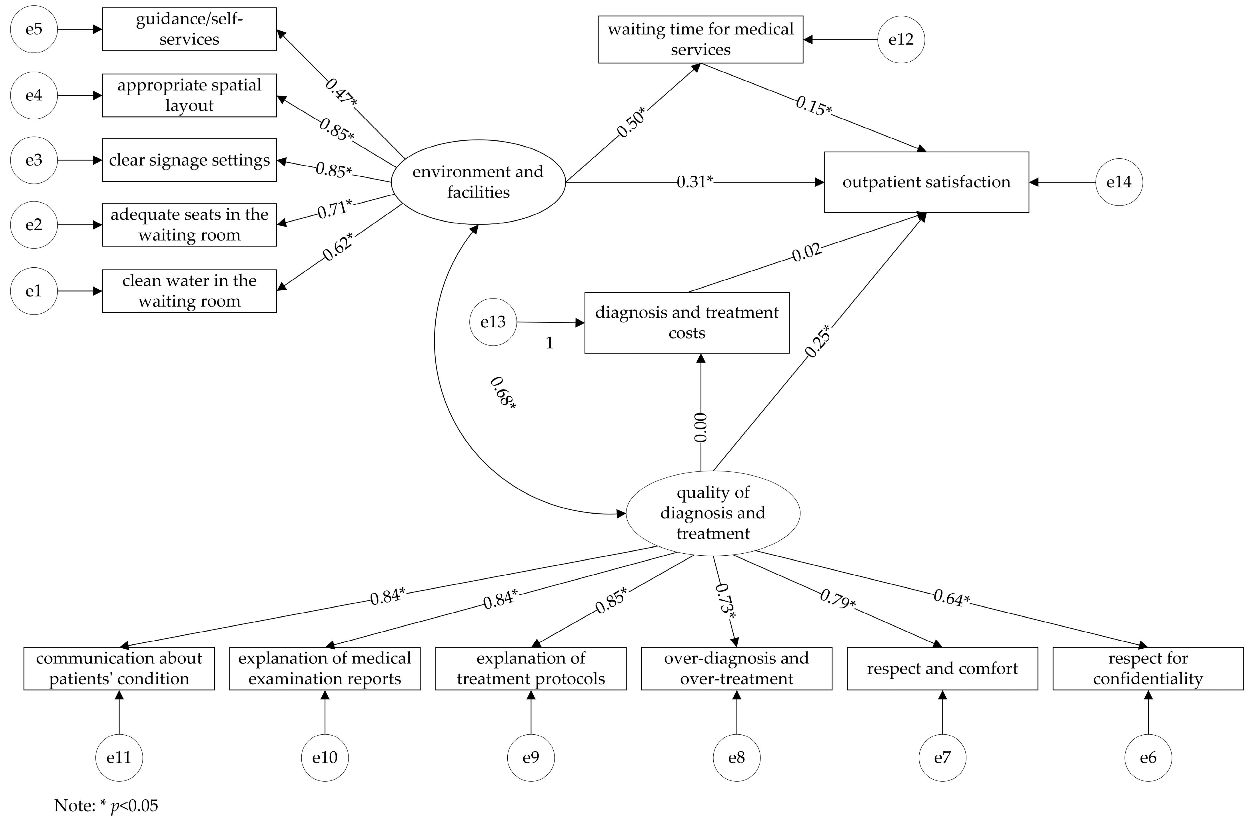
3.3. Relationship between Outpatient Satisfaction and Its Related Factors Based on SEM
3.4. Effects of the Factors on the Outpatient Satisfaction Based on SEM
4. Discussion
5. Conclusions
Supplementary Materials
Author Contributions
Funding
Institutional Review Board Statement
Informed Consent Statement
Data Availability Statement
Acknowledgments
Conflicts of Interest
References
- Zhang, W.; Deng, Z.; Evans, R.; Xiang, F.; Ye, Q.; Zeng, R. Social media landscape of the tertiary referral hospitals in China: Observational descriptive study. J. Med. Internet Res. 2018, 20, e249. [Google Scholar] [CrossRef] [PubMed]
- Li, X.; Huang, J.; Zhang, H. An analysis of hospital preparedness capacity for public health emergency in four regions of China: Beijing, Shandong, Guangxi, and Hainan. BMC Public Health 2008, 8, 319. [Google Scholar] [CrossRef]
- Zhang, L.; Wang, Y. Hospital Administration; People’s Health Publishing House: Beijing, China, 2005. [Google Scholar]
- Hu, L.; Ding, H.; Hu, G.; Wang, Z.; Liu, S.; Liu, Y. How perceived quality of care affects outpatient satisfaction in China: A cross-sectional study of 136 tertiary hospitals. Inquiry 2019, 56, 46958019895397. [Google Scholar] [CrossRef] [PubMed]
- Opinions of the General Office of the State Council on Strengthening the Performance Evaluation of Tertiary Public Hospitals. Available online: http://www.gov.cn/zhengce/content/2019-01/30/content_5362266.htm (accessed on 14 March 2022). (In Chinese)
- Circular of the General Office of the NHC on National Monitoring and Analysis of the Performance Evaluation of Tertiary Public Hospitals in 2019. Available online: http://www.nhc.gov.cn/yzygj/s3594q/202103/559684cae3e6485fb309976b081ac3f0.shtml (accessed on 14 March 2022). (In Chinese)
- Hu, L.; Ding, H.; Liu, S.; Wang, Z.; Hu, G.; Liu, Y. Influence of patient and hospital characteristics on inpatient satisfaction in China’s tertiary hospitals: A cross-sectional study. Health Expect. 2020, 23, 115–124. [Google Scholar] [CrossRef]
- Kim, C.E.; Shin, J.S.; Lee, J.; Lee, Y.J.; Kim, M.R.; Choi, A.; Park, K.B.; Lee, H.J.; Ha, I.H. Quality of medical service, patient satisfaction and loyalty with a focus on interpersonal-based medical service encounters and treatment effectiveness: A cross-sectional multicenter study of complementary and alternative medicine (CAM) hospitals. BMC Complement. Altern. Med. 2017, 17, 174. [Google Scholar] [CrossRef]
- Ren, W.; Sun, L.; Tarimo, C.S.; Li, Q.; Wu, J. The situation and influencing factors of outpatient satisfaction in large hospitals: Evidence from Henan province, China. BMC Health Serv. Res. 2021, 21, 500. [Google Scholar] [CrossRef]
- Alarcon-Ruiz, C.A.; Heredia, P.; Taype-Rondan, A. Association of waiting and consultation time with patient satisfaction: Secondary-data analysis of a national survey in Peruvian ambulatory care facilities. BMC Health Serv. Res. 2019, 19, 439. [Google Scholar] [CrossRef] [PubMed]
- Ma, W.M.; Zhang, H.; Wang, N.L. Improving outpatient satisfaction by extending expected waiting time. BMC Health Serv. Res. 2019, 19, 565. [Google Scholar] [CrossRef] [PubMed]
- Almomani, I.; AlSarheed, A. Enhancing outpatient clinics management software by reducing patients’ waiting time. J. Infect. Public Health 2016, 9, 734–743. [Google Scholar] [CrossRef] [PubMed]
- Li, Y.; Gong, W.; Kong, X.; Mueller, O.; Lu, G. Factors associated with outpatient satisfaction in tertiary hospitals in China: A systematic review. Int. J. Environ. Res. Public Health 2020, 17, 7070. [Google Scholar] [CrossRef] [PubMed]
- Yu, X.; Bao, H.; Shi, J.; Yuan, X.; Qian, L.; Feng, Z.; Geng, J. Preferences for healthcare services among hypertension patients in China: A discrete choice experiment. BMJ Open 2021, 11, e053270. [Google Scholar] [CrossRef] [PubMed]
- Atinga, R.A.; Akosen, G.; Bawontuo, V. Perceived charac.cte.eristics of outpatient appointment scheduling association with patient satisfaction and treatment adherence: An innovation theory application. Hosp. Pract. (1995) 2021, 49, 298–306. [Google Scholar] [CrossRef] [PubMed]
- Liu, Z. Analysis of Visiting Experience and Associated Factors of Overall Satisfaction of Obstetrics and Gynecology and Pediatric Outpatients in Provincial Maternal and Children’s Tertiary Hospitals in China. Master’s Thesis, Peking Union Medical College, Beijing, China, 2019. (In Chinese). [Google Scholar]
- Zhao, Y.; Li, M.; Qiu, C. Analysis of survey results of outpatient satisfaction of medical experience in a tertiary grade—A hospital. Chin. Hosp. Manag. 2020, 40, 83–85. (In Chinese) [Google Scholar]
- Campos Andrade, C.; Lima, M.L.; Pereira, C.R.; Fornara, F.; Bonaiuto, M. Inpatients’ and outpatients’ satisfaction: The mediating role of perceived quality of physical and social environment. Health Place 2013, 21, 122–132. [Google Scholar] [CrossRef] [PubMed]
- Mazaheri Habibi, M.R.; Abadi, F.M.; Tabesh, H.; Vakili-Arki, H.; Abu-Hanna, A.; Eslami, S. Evaluation of patient satisfaction of the status of appointment scheduling systems in outpatient clinics: Identifying patients’ needs. J. Adv. Pharm. Technol. Res. 2018, 9, 51–55. [Google Scholar] [CrossRef]
- Hu, Y.; Zhang, Z.; Xie, J.; Wang, G. The outpatient experience questionnaire of comprehensive public hospital in China: Development, validity and reliability. Int. J. Qual. Health Care 2017, 29, 40–46. [Google Scholar] [CrossRef]
- Zhou, F.; Xu, C.; Sun, Y.; Meng, X. Influencing factors of outpatients’ satisfaction in China a cross-sectional study of 16 public tertiary hospitals. Patient Prefer. Adherence 2021, 15, 1243–1258. [Google Scholar] [CrossRef] [PubMed]
- Abbasi-Moghaddam, M.A.; Zarei, E.; Bagherzadeh, R.; Dargahi, H.; Farrokhi, P. Evaluation of service quality from patients’ viewpoint. BMC Health Serv. Res. 2019, 19, 170. [Google Scholar] [CrossRef]
- Sun, J.; Hu, G.; Ma, J.; Chen, Y.; Wu, L.; Liu, Q.; Hu, J.; Livoti, C.; Jiang, Y.; Liu, Y. Consumer satisfaction with tertiary healthcare in China: Findings from the 2015 China national patient survey. Int. J. Qual. Health Care 2017, 29, 213–221. [Google Scholar] [CrossRef] [PubMed]
- Zarei, E.; Daneshkohan, A.; Khabiri, R.; Arab, M. The effect of hospital service quality on patient’s trust. Iran. Red Crescent Med. J. 2015, 17, e17505. [Google Scholar] [CrossRef]
- Simsekler, M.C.E.; Alhashmi, N.H.; Azar, E.; King, N.; Luqman, R.; Al Mulla, A. Exploring drivers of patient satisfaction using a random forest algorithm. BMC Med. Inform. Decis. Mak. 2021, 21, 157. [Google Scholar] [CrossRef] [PubMed]
- Chang, C.S.; Chen, S.Y.; Lan, Y.T. Service quality, trust, and patient satisfaction in interpersonal-based medical service encounters. BMC Health Serv. Res. 2013, 13, 22. [Google Scholar] [CrossRef]
- Li, J.; Wang, P.; Kong, X.; Liang, H.; Zhang, X.; Shi, L. Patient satisfaction between primary care providers and hospitals: A cross-sectional survey in Jilin province, China. Int. J. Qual. Health Care 2016, 28, 346–354. [Google Scholar] [CrossRef] [PubMed]
- Chow, W.L.; Wang, V.W.; Low, Y.S.; Tse, D.W.; Lim, J.F. Factors that influence the choice of seeking treatment at polyclinics. Singap. Med. J. 2012, 53, 109–115. [Google Scholar]
- Huerta, T.R.; Harle, C.A.; Ford, E.W.; Diana, M.L.; Menachemi, N. Measuring patient satisfaction’s relationship to hospital cost efficiency: Can administrators make a difference? Health Care Manag. Rev. 2016, 41, 56–63. [Google Scholar] [CrossRef]
- Gao, J.; Liu, D. Outpatients’ satisfaction degree and influencing factors of a hospital in Chongqing city. Med. Soc. 2019, 32, 74–76. (In Chinese) [Google Scholar]
- Liang, H.; Xue, Y.; Zhang, Z.R. Patient satisfaction in China: A national survey of inpatients and outpatients. BMJ Open 2021, 11, e049570. [Google Scholar] [CrossRef] [PubMed]
- McCollum, R.; Chen, L.; Chen, X.T.; Liu, X.; Starfield, B.; Jinhuan, Z.; Tolhurst, R. Experiences with primary healthcare in Fuzhou, urban China, in the context of health sector reform: A mixed methods study. Int. J. Health Plan. Manag. 2014, 29, e107–e126. [Google Scholar] [CrossRef] [PubMed]
- Wang, Y. Research on the Mechanism of Occurrence and Prevention of Doctors’ Moral Hazard Behavior. Ph.D. Thesis, China University of Mining and Technology, Beijing, China, 2021. (In Chinese). [Google Scholar]
- Circular of the General Office of the NHC on the Third-Party Evaluation of the 2019–2020 Action Plan for Improving Medical Services Further. Available online: http://www.nhc.gov.cn/yzygj/s3594q/202012/cbe1e9b17ab44e58be4c14587f8132ee.shtml (accessed on 14 March 2022). (In Chinese)
- Díaz Heredia, L.P.; Muñoz Sánchez, A.I.; de Vargas, D. Reliability and validity of spirituality questionnaire by Parsian and Dunning in the Spanish version. Rev. Lat. Am. Enferm. 2012, 20, 559–566. [Google Scholar] [CrossRef] [PubMed]
- Tang, L. The influences of patient’s satisfaction with medical service delivery, assessment of medical service, and trust in health delivery system on patient’s life satisfaction in China. Health Qual. Life Outcomes 2012, 10, 111. [Google Scholar] [CrossRef] [PubMed]
- Adhikari, M.; Paudel, N.R.; Mishra, S.R.; Shrestha, A.; Upadhyaya, D.P. Patient satisfaction and its socio-demographic correlates in a tertiary public hospital in Nepal: A cross-sectional study. BMC Health Serv. Res. 2021, 21, 135. [Google Scholar] [CrossRef] [PubMed]
- Zhao, S.; He, Q. Prevention and control measures of COVID-19 in the outpatient department of a large general hospital. Mod. Prev. Med. 2020, 47, 2195–2198. (In Chinese) [Google Scholar]
- Yu, W.; Li, M.; Xue, C.; Wang, J.; Liu, J.; Chen, H.; Zhang, L. Determinants and influencing mechanism of outpatient satisfaction: A survey on tertiary hospitals in the People’s Republic of China. Patient Prefer. Adherence 2016, 10, 601–612. [Google Scholar] [CrossRef]
- Xie, Z.; Or, C. Associations Between waiting times, service times, and patient satisfaction in an endocrinology outpatient department: A time study and questionnaire survey. Inquiry 2017, 54, 46958017739527. [Google Scholar] [CrossRef] [PubMed]
- Levesque, J.; Bogoch, E.R.; Cooney, B.; Johnston, B.; Wright, J.G. Improving patient satisfaction with time spent in an orthopedic outpatient clinic. Can. J. Surg. 2000, 43, 431–436. [Google Scholar]
- Sun, C.; Yan, S.; Zhang, Y.; Zhang, X. Discussion of hospital management countermeasures based on the analysis of outpatients satisfaction survey. J. Chin. Res. Hosp. 2021, 8, 22–26. (In Chinese) [Google Scholar] [CrossRef]
- Chen, G.; Jin, X. Investigation on the satisfaction of the in- and out-patients. Med. Soc. 2005, 6, 12–15. (In Chinese) [Google Scholar]


| Characteristics | N (%) | Satisfaction (Mean ± SD 1) | t/F | p | |
|---|---|---|---|---|---|
| Gender | Male | 163 (27.17) | 4.57 ± 0.59 | −1.11 | 0.266 |
| Female | 437 (72.83) | 4.63 ± 0.63 | |||
| Age, years | <30 | 202 (33.67) | 4.57 ± 0.68 | 1.17 | 0.311 |
| 30~49 | 249 (41.50) | 4.66 ± 0.58 | |||
| ≥50 | 149 (24.83) | 4.61 ± 0.61 | |||
| Residence | Local resident | 510 (85.00) | 4.62 ± 0.62 | 0.46 | 0.645 |
| Non-local resident | 90 (15.00) | 4.59 ± 0.63 | |||
| Household registration | Rural | 193 (32.17) | 4.54 ± 0.71 | −1.96 | 0.051 |
| Urban | 407 (67.83) | 4.65 ± 0.57 | |||
| Education | Junior high school and below | 128 (21.33) | 4.52 ± 0.70 | 2.06 | 0.105 |
| Senior high school/Technical secondary school/Technical school | 150 (25.00) | 4.71 ± 0.55 | |||
| Undergraduate/Junior college | 297 (49.50) | 4.61 ± 0.62 | |||
| Postgraduate and above | 25 (4.17) | 4.64 ± 0.57 | |||
| Occupation | Civil servant/State-owned enterprise employee | 162 (27.00) | 4.72 ± 0.53 | 1.94 | 0.086 |
| Private enterprise employee | 127 (21.17) | 4.62 ± 0.60 | |||
| Retiree | 44 (7.33) | 4.48 ± 0.73 | |||
| Farmer | 32 (5.33) | 4.44 ± 0.84 | |||
| School student | 47 (7.83) | 4.64 ± 0.53 | |||
| Others | 188 (31.33) | 4.59 ± 0.64 | |||
| Annual household income, CNY | <60,000 | 258 (43.00) | 4.57 ± 0.62 | 1.57 | 0.209 |
| 60,000~120,000 | 158 (26.33) | 4.61 ± 0.68 | |||
| ≥120,000 | 184 (30.67) | 4.68 ± 0.57 | |||
| Medical insurance | Employee medical insurance | 205 (34.17) | 4.64 ± 0.59 | 2.57 | 0.077 |
| Resident medical insurance | 258 (43.00) | 4.55 ± 0.69 | |||
| others | 137 (22.83) | 4.69 ± 0.51 | |||
| Items of the Questionnaire | Factor 1 | Factor 2 |
|---|---|---|
| over-diagnosis and over-treatment | 0.937 | 0.010 |
| explanation of medical examination reports | 0.879 | 0.271 |
| respect for confidentiality | 0.770 | 0.226 |
| communication about patients’ condition | 0.768 | 0.404 |
| respect and comfort | 0.670 | 0.496 |
| explanation of treatment protocols | 0.669 | 0.501 |
| appropriate spatial layout | 0.301 | 0.796 |
| clean water in the waiting room | 0.229 | 0.795 |
| clear signage settings | 0.293 | 0.765 |
| guidance/self-service 1 | 0.072 | 0.741 |
| adequate seats in the waiting room | 0.492 | 0.518 |
| Eigenvalue | 6.21 | 1.45 |
| % of the variance | 56.48 | 13.15 |
| Indicators | Standardized Direct Effect | Standardized Indirect Effect | Standardized Total Effect |
|---|---|---|---|
| environment and facilities | 0.312 | 0.077 | 0.389 |
| quality of diagnosis and treatment | 0.235 | - | 0.235 |
| waiting time for medical services | 0.153 | - | 0.153 |
Publisher’s Note: MDPI stays neutral with regard to jurisdictional claims in published maps and institutional affiliations. |
© 2022 by the authors. Licensee MDPI, Basel, Switzerland. This article is an open access article distributed under the terms and conditions of the Creative Commons Attribution (CC BY) license (https://creativecommons.org/licenses/by/4.0/).
Share and Cite
Zhou, X.; He, Q.; Li, Q.; Kuang, J.; Han, Y.; Chen, J. Factors Associated with Outpatient Satisfaction in Provincial Tertiary Hospitals in Nanchang, China: A Structural Equation Modeling Approach. Int. J. Environ. Res. Public Health 2022, 19, 8226. https://doi.org/10.3390/ijerph19148226
Zhou X, He Q, Li Q, Kuang J, Han Y, Chen J. Factors Associated with Outpatient Satisfaction in Provincial Tertiary Hospitals in Nanchang, China: A Structural Equation Modeling Approach. International Journal of Environmental Research and Public Health. 2022; 19(14):8226. https://doi.org/10.3390/ijerph19148226
Chicago/Turabian StyleZhou, Xiaojun, Qiuwen He, Qi Li, Jie Kuang, Yalan Han, and Jiayan Chen. 2022. "Factors Associated with Outpatient Satisfaction in Provincial Tertiary Hospitals in Nanchang, China: A Structural Equation Modeling Approach" International Journal of Environmental Research and Public Health 19, no. 14: 8226. https://doi.org/10.3390/ijerph19148226
APA StyleZhou, X., He, Q., Li, Q., Kuang, J., Han, Y., & Chen, J. (2022). Factors Associated with Outpatient Satisfaction in Provincial Tertiary Hospitals in Nanchang, China: A Structural Equation Modeling Approach. International Journal of Environmental Research and Public Health, 19(14), 8226. https://doi.org/10.3390/ijerph19148226

