Do Improvements in Maternal Mental Health Predict Improvements in Parenting? Mechanisms of the Mindful with Your Baby Training
Abstract
:1. Introduction
2. Materials and Methods
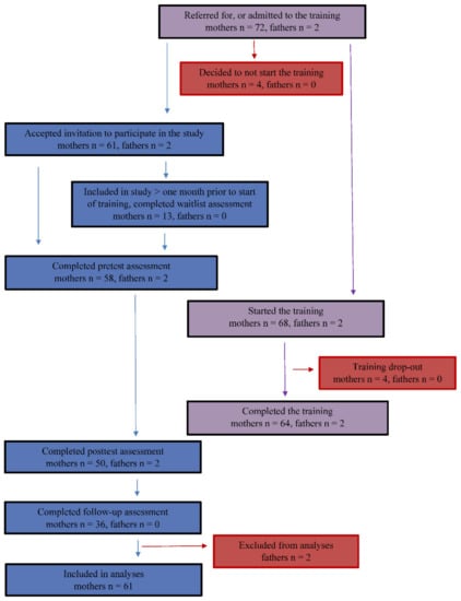
2.1. Participants
2.2. Procedure
2.3. Intervention
2.4. Measures
2.5. Data Analysis
3. Results
3.1. Drop-Out Analysis
3.2. Effects of the Mindful with Your Baby Training
3.3. Does Mindfulness Predict Mindful Parenting?
3.4. Does Mindfulness Predict Maternal (Mental) Health?
3.5. Does Mindful Parenting Predict Other Parenting Outcomes?
3.6. Does Maternal (Mental) Health Predict Parenting Outcomes?
4. Discussion
5. Conclusions
Author Contributions
Funding
Institutional Review Board Statement
Informed Consent Statement
Data Availability Statement
Acknowledgments
Conflicts of Interest
References
- Parfitt, Y.; Ayers, S. Transition to parenthood and mental health in first-time parents. Infant Ment. Health J. 2014, 35, 263–273. [Google Scholar] [CrossRef] [PubMed] [Green Version]
- Young, C.; Roberts, R.; Ward, L. Application of resilience theories in the transition to parenthood: A scoping review. J. Reprod. Infant Psychol. 2019, 37, 139–160. [Google Scholar] [CrossRef] [PubMed]
- Nelson, S.K.; Kushlev, K.; Lyubomirsky, S. The pains and pleasures of parenting: When, why, and how is parenthood associated with more or less well-being? Psychol. Bull. 2014, 140, 846. [Google Scholar] [CrossRef] [PubMed]
- Vismara, L.; Rollè, L.; Agostini, F.; Sechi, C.; Fenaroli, V.; Molgora, S.; Neri, E.; Prino, L.E.; Odorisio, F.; Trovato, A.; et al. Perinatal parenting stress, anxiety, and depression outcomes in first-time mothers and fathers: A 3-to 6-months postpartum follow-up study. Front. Psychol. 2016, 7, 938. [Google Scholar] [CrossRef] [PubMed]
- Woolhouse, H.; Gartland, D.; Perlen, S.; Donath, S.; Brown, S.J. Physical health after childbirth and maternal depression in the first 12 months postpartum: Results of an Australian nulliparous pregnancy cohort study. Midwifery 2014, 30, 378–384. [Google Scholar] [CrossRef]
- Hoffman, C.; Dunn, D.M.; Njoroge, W.F. Impact of postpartum mental illness upon infant development. Curr. Psychiatry Rep. 2017, 19, 1–6. [Google Scholar] [CrossRef]
- Paulson, J.F.; Bazemore, S.D. Prenatal and postpartum depression in fathers and its association with maternal depression: A meta-analysis. JAMA 2010, 303, 1961–1969. [Google Scholar] [CrossRef]
- Oyetunji, A.; Chandra, P. Postpartum stress and infant outcome: A review of current literature. Psychiatry Res. 2020, 284, 112769. [Google Scholar] [CrossRef]
- Ashman, S.B.; Dawson, G.; Panagiotides, H. Trajectories of maternal depression over 7 years: Relations with child psychophysiology and behavior and role of contextual risks. Dev. Psychopathol. 2008, 20, 55–77. [Google Scholar] [CrossRef]
- Kingston, D.; Tough, S. Prenatal and postnatal maternal mental health and school-age child development: A systematic review. Matern. Child Health J. 2014, 18, 1728–1741. [Google Scholar] [CrossRef]
- Smith, M. Parental mental health: Disruptions to parenting and outcomes for children. Child Fam. Soc. Work 2004, 9, 3–11. [Google Scholar] [CrossRef]
- Fredriksen, E.; von Soest, T.; Smith, L.; Moe, V. Parenting stress plays a mediating role in the prediction of early child development from both parents’ perinatal depressive symptoms. J. Abnorm. Child Psychol. 2019, 47, 149–164. [Google Scholar] [CrossRef] [PubMed]
- Di Blasio, P.; Camisasca, E.; Miragoli, S.; Ionio, C.; Milani, L. Does Maternal Parenting Stress Mediate the Association between Postpartum PTS Symptoms and Children’s Internalizing and Externalizing Problems? A Longitudinal Perspective. Child Youth Care Forum. 2017, 46, 685–701. [Google Scholar] [CrossRef]
- Mason, Z.S.; Briggs, R.D.; Silver, E.J. Maternal attachment feelings mediate between maternal reports of depression, infant social–emotional development, and parenting stress. J. Reprod. Infant Psychol. 2011, 29, 382–394. [Google Scholar] [CrossRef]
- Abidin, R.R. Parenting Stress Index Manual; Pediatric Psychology Press: Charlottesville, VA, USA, 1983. [Google Scholar]
- Barboza-Salerno, G.E. Cognitive readiness to parent, stability and change in postpartum parenting stress and social-emotional problems in early childhood: A second order growth curve model. Child Youth Serv. Rev. 2020, 113, 104958. [Google Scholar] [CrossRef]
- Sanner, C.M.; Neece, C.L. Parental distress and child behavior problems: Parenting behaviors as mediators. J. Child Fam. Stud. 2018, 27, 591–601. [Google Scholar] [CrossRef] [Green Version]
- Egmose, I.; Tharner, A.; Liebenberg, K.B.; Steenhoff, T.; Væver, M.S. Long-term effects of maternal postpartum depression on mothers’ and fathers’ parenting stress. Early Child Dev. Care 2022, 192, 220–232. [Google Scholar] [CrossRef]
- Misri, S.; Kendrick, K.; Oberlander, T.F.; Norris, S.; Tomfohr, L.; Zhang, H.; Grunau, R.E. Antenatal depression and anxiety affect postpartum parenting stress: A longitudinal, prospective study. Can. J. Psychiatry. 2010, 55, 222–228. [Google Scholar] [CrossRef] [Green Version]
- Leigh, B.; Milgrom, J. Risk factors for antenatal depression, postnatal depression and parenting stress. BMC Psychiatry 2008, 8, 24. [Google Scholar] [CrossRef] [Green Version]
- Thomason, E.; Volling, B.L.; Flynn, H.A.; McDonough, S.C.; Marcus, S.M.; Lopez, J.F.; Vazquez, D.M. Parenting stress and depressive symptoms in postpartum mothers: Bidirectional or unidirectional effects? Infant Behav. Dev. 2014, 37, 406–415. [Google Scholar] [CrossRef] [Green Version]
- Leahy-Warren, P.; McCarthy, G. Maternal parental self-efficacy in the postpartum period. Midwifery 2011, 27, 802–810. [Google Scholar] [CrossRef]
- Albanese, A.M.; Russo, G.R.; Geller, P.A. The role of parental self-efficacy in parent and child well-being: A systematic review of associated outcomes. Child Care Health Dev. 2019, 45, 333–363. [Google Scholar] [CrossRef]
- Porter, C.L.; Hsu, H.C. First-time mothers’ perceptions of efficacy during the transition to motherhood: Links to infant temperament. J. Fam. Psychol. 2003, 17, 54. [Google Scholar] [CrossRef]
- Leahy-Warren, P.; McCarthy, G.; Corcoran, P. First-time mothers: Social support, maternal parental self-efficacy and postnatal depression. J. Clin. Nurs. 2012, 21, 388–397. [Google Scholar] [CrossRef]
- Shorey, S.; Chan, S.W.C.; Chong, Y.S.; He, H.G. Predictors of maternal parental self-efficacy among primiparas in the early postnatal period. West. J. Nurs. Res. 2015, 37, 1604–1622. [Google Scholar] [CrossRef]
- Martinez-Torteya, C.; Katsonga-Phiri, T.; Rosenblum, K.L.; Hamilton, L.; Muzik, M. Postpartum depression and resilience predict parenting sense of competence in women with childhood maltreatment history. Arch. Women’s Ment. Health 2018, 21, 777–784. [Google Scholar] [CrossRef]
- Haslam, D.M.; Pakenham, K.I.; Smith, A. Social support and postpartum depressive symptomatology: The mediating role of maternal self-efficacy. Infant Ment. Health J. 2006, 27, 276–291. [Google Scholar] [CrossRef]
- Lee, J.S.; Koo, H.J. The relationship between adult attachment and depression in Korean mothers during the first 2 years postpartum: A moderated mediation model of self-esteem and maternal efficacy. Personal. Individ. Differ. 2015, 79, 50–56. [Google Scholar] [CrossRef]
- Jones, T.L.; Prinz, R.J. Potential roles of parental self-efficacy in parent and child adjustment: A review. Clin. Psychol. Rev. 2005, 25, 341–363. [Google Scholar] [CrossRef]
- Tichelman, E.; Westerneng, M.; Witteveen, A.B.; Van Baar, A.L.; Van Der Horst, H.E.; De Jonge, A.; Berger, Y.; Schellevis, F.G.; Burger, H.; Peters, L.L. Correlates of prenatal and postnatal mother-to-infant bonding quality: A systematic review. PLoS ONE 2019, 14, e0222998. [Google Scholar] [CrossRef] [Green Version]
- Le Bas, G.A.; Youssef, G.J.; Macdonald, J.A.; Rossen, L.; Teague, S.J.; Kothe, E.J.; McIntosh, J.E.; Olsson, C.A.; Hutchinson, D.M. The role of antenatal and postnatal maternal bonding in infant development: A systematic review and meta-analysis. Soc. Dev. 2020, 29, 3–20. [Google Scholar] [CrossRef]
- Seng, J.S.; Sperlich, M.; Low, L.K.; Ronis, D.L.; Muzik, M.; Liberzon, I. Childhood abuse history, posttraumatic stress disorder, postpartum mental health, and bonding: A prospective cohort study. J. Midwifery Women’s Health 2013, 58, 57–68. [Google Scholar] [CrossRef] [PubMed]
- McNamara, J.; Townsend, M.L.; Herbert, J.S. A systemic review of maternal wellbeing and its relationship with maternal fetal attachment and early postpartum bonding. PLoS ONE 2019, 14, e0220032. [Google Scholar] [CrossRef] [PubMed]
- Lutkiewicz, K.; Bieleninik, Ł.; Cieślak, M.; Bidzan, M. Maternal–infant bonding and its relationships with maternal depressive symptoms, stress and anxiety in the early postpartum period in a Polish sample. Int. J. Environ. Res. Public Health 2020, 17, 5427. [Google Scholar] [CrossRef] [PubMed]
- Nonnenmacher, N.; Noe, D.; Ehrenthal, J.C.; Reck, C. Postpartum bonding: The impact of maternal depression and adult attachment style. Arch. Women’s Ment. Health 2016, 19, 927–935. [Google Scholar] [CrossRef] [PubMed]
- Kerstis, B.; Aarts, C.; Tillman, C.; Persson, H.; Engström, G.; Edlund, B.; Edlund, B.; Öhrvik, J.; Sylvèn, S.; Skalkidou, A. Association between parental depressive symptoms and impaired bonding with the infant. Arch. Women’s Ment. Health 2016, 19, 87–94. [Google Scholar] [CrossRef]
- Røseth, I.; Bongaardt, R. “I don’t love my baby?!”: A descriptive phenomenological analysis of disturbances in maternal affection. J. Phenomenol. 2019, 50, 90–111. [Google Scholar] [CrossRef]
- Tsuchida, A.; Hamazaki, K.; Matsumura, K.; Miura, K.; Kasamatsu, H.; Inadera, H.; Kamijima, M.; Nakayama, T.; Iso, H.; Shima, M.; et al. Changes in the association between postpartum depression and mother-infant bonding by parity: Longitudinal results from the Japan environment and Children’s study. J. Psychiatr. Res. 2019, 110, 110–116. [Google Scholar] [CrossRef]
- Forman, D.R.; O’hara, M.W.; Stuart, S.; Gorman, L.L.; Larsen, K.E.; Coy, K.C. Effective treatment for postpartum depression is not sufficient to improve the developing mother–child relationship. Dev. Psychopathol. 2007, 19, 585–602. [Google Scholar] [CrossRef]
- Kersten-Alvarez, L.E.; Hosman, C.M.; Riksen-Walraven, J.M.; Van Doesum, K.T.; Hoefnagels, C. Which preventive interventions effectively enhance depressed mothers’ sensitivity? A meta-analysis. Infant Ment. Health J. 2011, 32, 362–376. [Google Scholar] [CrossRef]
- Tsivos, Z.L.; Calam, R.; Sanders, M.R.; Wittkowski, A. Interventions for postnatal depression assessing the mother-infant relationship and child developmental outcomes: A systematic review. Int. J. Women’s Health 2014, 7, 429–447. [Google Scholar] [CrossRef] [Green Version]
- Letourneau, N.L.; Dennis, C.L.; Cosic, N.; Linder, J. The effect of perinatal depression treatment for mothers on parenting and child development: A systematic review. Depress. Anxiety 2017, 34, 928–966. [Google Scholar] [CrossRef]
- Bögels, S.M.; Emerson, L.M. The mindful family: A systemic approach to mindfulness, relational functioning, and somatic and mental health. Curr. Opin. Psychol. 2019, 28, 138–142. [Google Scholar] [CrossRef] [Green Version]
- Anand, L.; Sadowski, I.; Per, M.; Khoury, B. Mindful parenting: A meta-analytic review of intrapersonal and interpersonal parental outcomes. Curr. Psychol. 2021, 1–17. [Google Scholar] [CrossRef]
- Duncan, L.G.; Coatsworth, J.D.; Greenberg, M.T. A model of mindful parenting: Implications for parent–child relationships and prevention research. Clin. Child Fam. Psychol. Rev. 2009, 12, 255–270. [Google Scholar] [CrossRef] [Green Version]
- Bögels, S.M.; Lehtonen, A.; Restifo, K. Mindful parenting in mental health care. Mindfulness 2010, 1, 107–120. [Google Scholar] [CrossRef] [Green Version]
- Kabat-Zinn, J. Mindfulness-based interventions in context: Past, present, and future. Clin. Psychol. 2003, 10, 144–156. [Google Scholar] [CrossRef]
- Kabat-Zinn, M.; Kabat-Zinn, J. Everyday Blessings: The Inner Work of Mindful Parenting; Hyperion: New York, NY, USA, 1997. [Google Scholar]
- Emerson, L.M.; Aktar, E.; de Bruin, E.; Potharst, E.; Bögels, S. Mindful parenting in secondary child mental health: Key parenting predictors of treatment effects. Mindfulness 2021, 12, 532–542. [Google Scholar] [CrossRef]
- Potharst, E.S.; Baartmans, J.; Bögels, S.M. Mindful parenting training in a clinical versus non-clinical setting: An explorative study. Mindfulness 2021, 12, 504–518. [Google Scholar] [CrossRef] [Green Version]
- Potharst, E.S.; Zeegers, M.; Bögels, S.M. Mindful with your toddler group training: Feasibility, acceptability, and effects on subjective and objective measures. Mindfulness 2021, 12, 489–503. [Google Scholar] [CrossRef] [Green Version]
- Meppelink, R.; de Bruin, E.I.; Wanders-Mulder, F.H.; Vennik, C.J.; Bögels, S.M. Mindful parenting training in child psychiatric settings: Heightened parental mindfulness reduces parents’ and children’s psychopathology. Mindfulness 2016, 7, 680–689. [Google Scholar] [CrossRef] [PubMed] [Green Version]
- Gouveia, M.J.; Carona, C.; Canavarro, M.C.; Moreira, H. Self-compassion and dispositional mindfulness are associated with parenting styles and parenting stress: The mediating role of mindful parenting. Mindfulness 2016, 7, 700–712. [Google Scholar] [CrossRef]
- Parent, J.; Dale, C.F.; McKee, L.G.; Sullivan, A.D. The longitudinal influence of caregiver dispositional mindful attention on mindful parenting, parenting practices, and youth psychopathology. Mindfulness 2021, 12, 357–369. [Google Scholar] [CrossRef] [PubMed]
- McKee, L.G.; Parent, J.; Zachary, C.R.; Forehand, R. Mindful parenting and emotion socialization practices: Concurrent and longitudinal associations. Fam. Process 2018, 57, 752–766. [Google Scholar] [CrossRef]
- Potharst, E.S.; Leyland, A.; Colonnesi, C.; Veringa, I.K.; Salvadori, E.A.; Jakschik, M.; Zeegers, M.A. Does Mothers’ Self-Reported Mindful Parenting Relate to the Observed Quality of Parenting Behavior and Mother-Child Interaction? Mindfulness 2021, 12, 344–356. [Google Scholar] [CrossRef]
- Potharst, E.S.; Aktar, E.; Rexwinkel, M.; Rigterink, M.; Bögels, S.M. Mindful with your baby: Feasibility, acceptability, and effects of a mindful parenting group training for mothers and their babies in a mental health context. Mindfulness 2017, 8, 1236–1250. [Google Scholar] [CrossRef]
- Kabat-Zinn, J. Full Catastrophe Living: The Program of the Stress Reduction Clinic at the University of Massachusetts Medical Center, 1st ed.; Delta: New York, NY, USA, 1990. [Google Scholar]
- Segal, Z.V.; Williams, J.M.G.; Teasdale, J.D. Mindfulness-Based Cognitive Therapy for Depression, 2nd ed.; Guilford Press: New York, NY, USA, 2012. [Google Scholar]
- Bögels, S.; Restifo, K. Mindful Parenting: A Guide for Mental Health Practitioners; Springer: New York, NY, USA, 2013. [Google Scholar]
- Potharst, E.S.; Veringa-Skiba, I.; van Broekhuizen, E.; Bögels, S.M. Mindful with your baby for mothers of infants with (parental) stress in a non-clinical setting: A wait-list controlled pilot trial. BMC Pregnancy Childbirth 2022, 22, 298. [Google Scholar] [CrossRef]
- Zeegers, M.A.; Potharst, E.S.; Veringa-Skiba, I.K.; Aktar, E.; Goris, M.; Bögels, S.M.; Colonnesi, C. Evaluating Mindful with your baby/toddler: Observational changes in maternal sensitivity, acceptance, mind-mindedness, and dyadic synchrony. Front. Psychol. 2019, 10, 753. [Google Scholar] [CrossRef]
- Fitzgerald, H.E.; Weatherston, D.; Mann, T.L. Infant mental health: An interdisciplinary framework for early social and emotional development. Curr. Probl. Pediatr. Adolesc. Health Care 2011, 41, 178–182. [Google Scholar] [CrossRef]
- Potharst, E. Mindful Met Je Baby; Lees-, Luister- en Oefenboek; LannooCampus: Houten, The Netherlands, 2018. [Google Scholar]
- Powell, B.; Cooper, G.; Hoffmann, K.; Marvin, B. The Circle of Security Intervention; Guilford Press: New York, NY, USA, 2013. [Google Scholar]
- Baer, R.A.; Smith, G.T.; Hopkins, J.; Krietemeyer, J.; Toney, L. Using self-report assessment methods to explore facets of mindfulness. Assessment 2006, 13, 27–45. [Google Scholar] [CrossRef] [Green Version]
- De Bruin, E.I.; Topper, M.; Muskens, J.G.; Bögels, S.M.; Kamphuis, J.H. Psychometric properties of the Five Facets Mindfulness Questionnaire (FFMQ) in a meditating and a non-meditating sample. Assessment. 2012, 19, 187–197. [Google Scholar] [CrossRef]
- Duncan, L.G. Assessment of Mindful Parenting among Parents of Early Adolescents: Development and Validation of the Interpersonal Mindfulness in Parenting Scale; The Pennsylvania State University: Pennsylvania, PA, USA, 2007. [Google Scholar]
- De Bruin, E.I.; Zijlstra, B.J.; Geurtzen, N.; van Zundert, R.M.; van de Weijer-Bergsma, E.; Hartman, E.E.; Nieuwesteeg, A.M.; Duncan, L.G.; Bögels, S.M. Mindful parenting assessed further: Psychometric properties of the Dutch version of the Interpersonal Mindfulness in Parenting Scale (IM-P). Mindfulness 2014, 5, 200–212. [Google Scholar] [CrossRef] [Green Version]
- Lambert, M.J.; Hansen, N.B.; Umphress, V.; Lunnen, K.; Okiishi, J.; Burlingame, G.; Reisinger, C.W. Administration and scoring manual for the Outcome Questionnaire (OQ45.2); American Professional Credentialing Services: Wilmington, NC, USA, 1996. [Google Scholar]
- De Jong, K.; Nugter, M.A.; Polak, M.; Wagenborg, J.E.A.; Spinhoven, P.; Heiser, W.J. Cross-cultural validation of the OQ in a Dutch population. Clin. Psychol. Psychother. 2007, 14, 288–301. [Google Scholar] [CrossRef]
- Vermulst, A.; Kroes, G.; De Meyer, R.; Nguyen, L.; Veerman, J.W. Opvoedingsbelastingvragenlijst (OBVL). Handleiding; Praktikon: Nijmegen, The Netherlands, 2012. [Google Scholar]
- Pedersen, F.A.; Bryan, Y.E.; Huffman, L.; Del Carmen, R. Construction of Self and Offspring in the Pregnancy and Early Infancy Periods; The Society for Research in Child Development: Kansas City, MO, USA, 1989. [Google Scholar]
- Oosterman, M.; Schuengel, C. Attachment in foster children associated with caregivers’ sensitivity and behavioral problems. Infant Ment. Health J. 2008, 29, 609–623. [Google Scholar] [CrossRef]
- Verhage, M.L.; Oosterman, M.; Schuengel, C. Parenting Self-Efficacy Predicts Perceptions of Infant Negative Temperament Characteristics, Not Vice Versa. J. Fam. Psychol. 2013, 27, 844–849. [Google Scholar] [CrossRef]
- Cuijlits, I.; van de Wetering, A.P.; Potharst, E.S.; Truijens, S.E.M.; van Baar, A.L.; Pop, V.J.M. Development of a Pre- and Postnatal Bonding Scale (PPBS). J. Psychol. Psychother. 2016, 6, 282. [Google Scholar] [CrossRef] [Green Version]
- Kallner, A. Laboratory Statistics, Handbook of Formulas and Terms. Chem. Int. 2014, 36, 23. [Google Scholar] [CrossRef]
- Bagiella, E.; Sloan, R.P.; Heitjan, D.F. Mixed-effects models in psychophysiology. Psychophysiology 2000, 37, 13–20. [Google Scholar] [CrossRef]
- Cohen, J. Statistical Power Analysis for the Behavioral Sciences, 2nd ed.; Erlbaum: Hillsdale, NJ, USA, 1988. [Google Scholar]
- Stern, D.N. The Motherhood Constellation: A Unified View of Parent-Infant Psychotherapy; Routledge: New York, NY, USA, 2020. [Google Scholar]
- Alsubaie, M.; Abbott, R.; Dunn, B.; Dickens, C.; Keil, T.F.; Henley, W.; Kuyken, W. Mechanisms of action in mindfulness-based cognitive therapy (MBCT) and mindfulness-based stress reduction (MBSR) in people with physical and/or psychological conditions: A systematic review. Clin. Psychol. Rev. 2017, 55, 74–91. [Google Scholar] [CrossRef]
- Burgdorf, V.; Szabó, M.; Abbott, M.J. The effect of mindfulness interventions for parents on parenting stress and youth psychological outcomes: A systematic review and meta-analysis. Front. Psychol. 2019, 10, 1336. [Google Scholar] [CrossRef] [Green Version]
- Perez-Blasco, J.; Viguer, P.; Rodrigo, M.F. Effects of a mindfulness-based intervention on psychological distress, well-being, and maternal self-efficacy in breast-feeding mothers: Results of a pilot study. Arch. Womens Ment. Health 2013, 16, 227–236. [Google Scholar] [CrossRef]
- Fernandes, D.V.; Canavarro, M.C.; Moreira, H. The role of mothers’ self-compassion on mother–infant bonding during the COVID-19 pandemic: A longitudinal study exploring the mediating role of mindful parenting and parenting stress in the postpartum period. Infant Ment. Health J. 2021, 42, 621–635. [Google Scholar] [CrossRef]
- Gross, C.L.; Marcussen, K. Postpartum depression in mothers and fathers: The role of parenting efficacy expectations during the transition to parenthood. Sex Roles 2017, 76, 290–305. [Google Scholar] [CrossRef]
- Majeed, M.H.; Ali, A.A.; Sudak, D.M. Mindfulness-based interventions for chronic pain: Evidence and applications. Asian J. Psychiatr. 2018, 32, 79–83. [Google Scholar] [CrossRef]
- Parfitt, Y.; Ayers, S. Postnatal mental health and parenting: The importance of parental anger. Infant Ment. Health J. 2012, 33, 400–410. [Google Scholar] [CrossRef] [Green Version]
- Lyons-Ruth, K.; Bureau, J.F.; Easterbrooks, M.A.; Obsuth, I.; Hennighausen, K.; Vulliez-Coady, L. Parsing the construct of maternal insensitivity: Distinct longitudinal pathways associated with early maternal withdrawal. Attach. Hum. Dev. 2013, 15, 562–582. [Google Scholar] [CrossRef] [Green Version]



| Hypotheses | Improvement at Posttest | Predicts | Improvement at Follow-Up |
|---|---|---|---|
| Hypothesis 1 | Mindfulness | ![]() | Mindful parenting |
| Hypothesis 2 | Mindfulness | ![]() | (Mental) health |
| Hypothesis 3 | Mindful parenting | ![]() | Parenting |
| Hypothesis 4 | (Mental) health | ![]() | Parenting |
| Frequency | Percentage | |
|---|---|---|
| Mothers | ||
| Ethnicity | ||
| Dutch | 42 | 68.9 |
| European | 3 | 4.9 |
| Non-European | 5 | 8.2 |
| Mixed ethnicity | 10 | 16.4 |
| Unknown | 1 | 1.6 |
| Educational level | ||
| Bachelor or master degree | 38 | 62.3 |
| Intermediate vocational education | 11 | 18.0 |
| High school | 4 | 6.6 |
| Unknown | 8 | 3.2 |
| Employment | ||
| Full-time job | 6 | 9.8 |
| Part-time job | 13 | 21.3 |
| Stay-at-home mother | 11 | 18.0 |
| On sick leave | 16 | 26.2 |
| Maternity leave | 6 | 9.8 |
| Unknown | 9 | 14.7 |
| Relation to the child | ||
| Biological parent | 60 | 98.4 |
| Foster parent | 1 | 1.6 |
| Babies | ||
| Sex | ||
| Boy | 37 | 57.4 |
| Girl | 24 | 39.3 |
| Unknown | 2 | 3.3 |
| Family situation | ||
| With both parents | 54 | 88.5 |
| Primarily with mother | 4 | 6.6 |
| Primarily with father | 1 | 1.6 |
| Foster parents | 1 | 1.6 |
| Unknown | 1 | 1.6 |
| Outcome Variable | Waitlist | Pretest | Posttest | 8-Week Follow-Up | ||||
|---|---|---|---|---|---|---|---|---|
| n | M (SD) | n | M (SD) | n | M (SD) | n | M (SD) | |
| Mindfulness | ||||||||
| Mindfulness | 6 | 63.8 (13.6) | 56 | 68.0 (11.7) | 50 | 76.9 (12.4) | 36 | 79.6 (13.3) |
| Mindful parenting | 13 | 83.3 (14.3) | 55 | 84.7 (12.0) | 45 | 96.2 (12.4) | 35 | 95.9 (13.0) |
| (Mental) health | ||||||||
| Psychological distress | 13 | 84.3 (20.1) | 54 | 72.5 (22.4) | 43 | 64.1 (20.6) | 27 | 59.4 (20.3) |
| Depressive mood | 12 | 16.5 (3.7) | 58 | 15.6 (3.6) | 50 | 14.0 (3.9) | 36 | 13.4 (3.5) |
| Physical health complaints | 12 | 18.0 (4.6) | 58 | 16.7 (4.0) | 50 | 15.9 (4.8) | 36 | 14.6 (3.8) |
| Parenting | ||||||||
| Parenting stress | 12 | 45.4 (11.2) | 58 | 44.2 (8.7) | 50 | 39.5 (8.7) | 36 | 38.7 (7.7) |
| Parental self-efficacy | 11 | 80.0 (20.4) | 53 | 92.6 (19.2) | 32 | 101.4 (18.0) | 29 | 102.6 (18.2) |
| Mother-infant bonding | 13 | 10.8 (2.9) | 57 | 11.6 (2.8) | 50 | 12.6 (2.9) | 36 | 13.3 (2.2) |
| Intercept | Waitlist | Post-Test | 8-Week Follow-Up | ||||||
|---|---|---|---|---|---|---|---|---|---|
| n | β (SE) | t | β (SE) | t | β (SE) | t | β (SE) | t | |
| Mindfulness | |||||||||
| Mindfulness | 57 | −0.34 (0.12) | −3.73 ** | −0.04 (0.04) | −0.96 | 0.68 (0.12) | 5.61 ** | 0.85 (0.16) | 5.40 ** |
| Mindful parenting | 56 | −0.45 (0.12) | −3.86 ** | −0.19 (0.10) | −1.88 | 0.81 (0.11) | 7.48 ** | 0.79 (0.15) | 5.15 ** |
| (Mental) health | |||||||||
| Psychological distress | 55 | 0.20 (0.14) | 1.48 | 0.14 (0.09) | 1.56 | −0.34 (0.11) | −3.14 ** | −0.56 (0.11) | −5.10 ** |
| Depressive mood | 59 | 0.26 (0.12) | 2.14 * | 0.18 (0.19) | 0.92 | −0.43 (0.13) | −3.19 ** | −0.61 (0.17) | −3.48 ** |
| Physical health complaints | 59 | 0.18 (0.12) | 1.43 | 0.06 (0.22) | 0.28 | −0.21 (0.16) | −1.34 | −0.57 (0.13) | −4.25 ** |
| Parenting | |||||||||
| Parenting stress | 59 | 0.32 (0.13) | 2.53 | −0.07 (0.13) | −0.59 | −0.54 (0.10) | −5.59 ** | −0.66 (0.16) | −4.15 ** |
| Parental self-efficacy | 54 | −0.18 (0.13) | −1.37 | 0.13 (0.12) | 1.06 | 0.38 (0.11) | 3.67 ** | 0.66 (0.17) | −3.90 ** |
| Mother-infant bonding | 58 | −0.25 (0.13) | −1.91 | −0.01 (0.13) | −0.04 | 0.41 (0.11) | 3.72 ** | 0.66 (0.14) | 4.65 ** |
Publisher’s Note: MDPI stays neutral with regard to jurisdictional claims in published maps and institutional affiliations. |
© 2022 by the authors. Licensee MDPI, Basel, Switzerland. This article is an open access article distributed under the terms and conditions of the Creative Commons Attribution (CC BY) license (https://creativecommons.org/licenses/by/4.0/).
Share and Cite
Potharst, E.S.; Kuijl, M.; Wind, D.; Bögels, S.M. Do Improvements in Maternal Mental Health Predict Improvements in Parenting? Mechanisms of the Mindful with Your Baby Training. Int. J. Environ. Res. Public Health 2022, 19, 7571. https://doi.org/10.3390/ijerph19137571
Potharst ES, Kuijl M, Wind D, Bögels SM. Do Improvements in Maternal Mental Health Predict Improvements in Parenting? Mechanisms of the Mindful with Your Baby Training. International Journal of Environmental Research and Public Health. 2022; 19(13):7571. https://doi.org/10.3390/ijerph19137571
Chicago/Turabian StylePotharst, Eva S., Manon Kuijl, Daphne Wind, and Susan M. Bögels. 2022. "Do Improvements in Maternal Mental Health Predict Improvements in Parenting? Mechanisms of the Mindful with Your Baby Training" International Journal of Environmental Research and Public Health 19, no. 13: 7571. https://doi.org/10.3390/ijerph19137571
APA StylePotharst, E. S., Kuijl, M., Wind, D., & Bögels, S. M. (2022). Do Improvements in Maternal Mental Health Predict Improvements in Parenting? Mechanisms of the Mindful with Your Baby Training. International Journal of Environmental Research and Public Health, 19(13), 7571. https://doi.org/10.3390/ijerph19137571

