Lonely in Different Relationships: Bidirectional Effects between Parent- and Peer-Related Loneliness in Adolescence
Abstract
:1. Introduction
1.1. Parent- and Peer-Related Loneliness
1.2. Association between Parent- and Peer-Related Loneliness
1.3. The Current Study
2. Method
2.1. Procedure and Participants
2.2. Measures
2.3. Statistical Analysis
3. Results
3.1. Descriptive Statistics
3.2. Random Intercept Cross-Lagged Panel Models
4. Discussion
Strengths and Limitations
5. Conclusions
Author Contributions
Funding
Institutional Review Board Statement
Informed Consent Statement
Conflicts of Interest
References
- Steinberg, L.; Morris, A.S. Adolescent development. Annu. Rev. Psychol. 2001, 52, 83–110. [Google Scholar] [CrossRef]
- Qualter, P.; Vanhalst, J.; Harris, R.; Van Roekel, E.; Lodder, G.; Bangee, M.; Maes, M.; Verhagen, M. Loneliness across the life span. Perspect. Psychol. Sci. 2015, 10, 250–264. [Google Scholar] [CrossRef] [PubMed]
- Heinrich, L.M.; Gullone, E. The clinical significance of loneliness: A literature review. Clin. Psychol. Rev. 2006, 26, 695–718. [Google Scholar] [CrossRef] [PubMed]
- Hawkley, L.C.; Capitanio, J.P. Perceived social isolation, evolutionary fitness and health outcomes: A lifespan approach. Philos. Trans. R. Soc. B Biol. Sci. 2015, 370, 20140114. [Google Scholar] [CrossRef] [PubMed] [Green Version]
- Caspi, A.; Harrington, H.; Moffitt, T.E.; Milne, B.J.; Poulton, R. Socially isolated children 20 years later: Risk of cardiovascular disease. Arch. Pediatr. Adolesc. Med. 2006, 160, 805–811. [Google Scholar] [CrossRef] [Green Version]
- Maes, M.; Vanhalst, J.; Spithoven, A.W.; Van den Noortgate, W.; Goossens, L. Loneliness and attitudes toward aloneness in adolescence: A person-centered approach. J. Youth Adolesc. 2016, 45, 547–567. [Google Scholar] [CrossRef] [Green Version]
- Sameroff, A. The transactional model. In The Transactional Model of Development: How Children and Contexts Shape Each Other; Sameroff, A., Ed.; American Psychological Association: Washington, DC, USA, 2009; pp. 3–22. [Google Scholar]
- Peplau, L.A.; Perlman, D. Perspectives on loneliness. In Loneliness: A Sourcebook of Current Theory, Research and Therapy; Peplau, L.A., Perlman, D., Eds.; Wiley: Hoboken, NJ, USA, 1982; pp. 1–18. [Google Scholar]
- Russell, D.W. UCLA loneliness scale (version 3): Reliability, validity, and factor structure. J. Personal. Assess. 1996, 66, 20–40. [Google Scholar] [CrossRef]
- Goossens, L. (Ed.) Leuvense Eenzaamheidsschaal voor Kinderen en Adolescenten (LEKA): Eenzaamheid Meten bij Jongeren in Vlaanderen en Nederland [Loneliness and Aloneness Scale for Children and Adolescents (LACA): Manual]; Acco: Leuven, Belgium, 2016. [Google Scholar]
- Weiss, R.S. Loneliness: The Experience of Emotional and Social Isolation; MIT Press: Cambridge, MA, USA, 1973. [Google Scholar]
- DiTommaso, E.; Spinner, B. Social and emotional loneliness: A re-examination of Weiss’ typology of loneliness. Personal. Individ. Differ. 1997, 22, 417–427. [Google Scholar] [CrossRef]
- Maes, M.; Vanhalst, J.; Qualter, P. Loneliness. In The Encyclopedia of Child and Adolescent Development; Hupp, S., Jewell, J., Eds.; Wiley: Hoboken, NJ, USA, 2020; pp. 1–11. [Google Scholar] [CrossRef]
- Maes, M.; Klimstra, T.; Van den Noortgate, W.; Goossens, L. Factor structure and measurement invariance of a multidimensional loneliness scale: Comparisons across gender and age. J. Child Fam. Stud. 2015, 24, 1829–1837. [Google Scholar] [CrossRef]
- Danneel, S.; Maes, M.; Vanhalst, J.; Bijttebier, P.; Goossens, L. Developmental change in loneliness and attitudes toward aloneness in adolescence. J. Youth Adolesc. 2018, 47, 148–161. [Google Scholar] [CrossRef]
- Lasgaard, M.; Goossens, L.; Bramsen, R.H.; Trillingsgaard, T.; Elklit, A. Different sources of loneliness are associated with different forms of psychopathology in adolescence. J. Res. Personal. 2011, 45, 233–237. [Google Scholar] [CrossRef]
- Williams, K.D. Ostracism. Annu. Rev. Psychol. 2007, 58, 425–452. [Google Scholar] [CrossRef] [PubMed]
- Cacioppo, J.T.; Hawkley, L.C. Perceived social isolation and cognition. Trends Cogn. Sci. 2009, 13, 447–454. [Google Scholar] [CrossRef] [PubMed] [Green Version]
- Spithoven, A.W.M.; Bijttebier, P.; Goossens, L. It is all in their mind: A review on information processing bias in lonely individuals. Clin. Psychol. Rev. 2017, 58, 97–114. [Google Scholar] [CrossRef] [PubMed]
- Hamaker, E.L.; Kuiper, R.M.; Grasman, R.P.P.P. A critique of the cross-lagged panel model. Psychol. Methods 2015, 20, 102–116. [Google Scholar] [CrossRef] [PubMed]
- Bastin, M.; Luyckx, K.; Raes, F.; Bijttebier, P. Co-rumination and depressive symptoms in adolescence: Prospective associations and the mediating role of brooding rumination. J. Youth Adolesc. 2021, 50, 1003–1016. [Google Scholar] [CrossRef]
- Nelis, S.; Bastin, M.; Raes, F.; Mezulis, A.; Bijttebier, P. Trait affectivity and response styles to positive affect: Negative affectivity relates to dampening and positive affectivity relates to enhancing. Personal. Individ. Differ. 2016, 96, 148–154. [Google Scholar] [CrossRef]
- Teppers, E.; Klimstra, T.A.; Damme, C.V.; Luyckx, K.; Vanhalst, J.; Goossens, L. Personality traits, loneliness, and attitudes toward aloneness in adolescence. J. Soc. Pers. Relatsh. 2013, 30, 1045–1063. [Google Scholar] [CrossRef]
- Vanhalst, J.; Luyckx, K.; Goossens, L. Experiencing loneliness in adolescence: A matter of individual characteristics, negative peer experiences, or both? Soc. Dev. 2014, 23, 100–118. [Google Scholar] [CrossRef]
- Little, R.J.A. A test of missing completely at random for multivariate data with missing values. J. Am. Stat. Assoc. 1988, 83, 1198–1202. [Google Scholar] [CrossRef]
- Ullman, J.B. Structural equation modeling. In Using Multivariate Statistics; Tabachnick, B.G., Fidell, L.S., Eds.; Pearson: London, UK, 2013; pp. 681–785. [Google Scholar]
- Maes, M.; Van den Noortgate, W.; Goossens, L. A reliability generalization study for a multidimensional loneliness scale. Eur. J. Psychol. Assess. 2015, 31, 294–301. [Google Scholar] [CrossRef]
- Muthén, L.K.; Muthén, B.O. Mplus User’s Guide; Muthén & Muthén: Los Angeles, CA, USA, 2017. [Google Scholar]
- Mulder, J.D.; Hamaker, E.L. Three extensions of the random intercept cross-lagged panel model. Struct. Equ. Model. Multidiscip. J. 2020, 28, 638–648. [Google Scholar] [CrossRef]
- Satorra, A.; Bentler, P.M. A scaled chi-square test statistic for moment structure analysis. Psychometrika 2001, 66, 507–514. [Google Scholar] [CrossRef] [Green Version]
- Hu, L.-T.; Bentler, P.M.-T.; Bentler, P.M. Cutoff criteria for fit indexes in covariance structure analysis: Conventional criteria versus new alternatives. Struct. Equ. Model. Multidiscip. J. 1999, 6, 1–55. [Google Scholar] [CrossRef]
- Geiser, C. Linear structural equation models. In Data Analysis with Mplus; Little, T.D., Ed.; Guilford Press: New York, NY, USA, 2010; pp. 24–80. [Google Scholar]
- Lim, M.H.; Rodebaugh, T.L.; Zyphur, M.J.; Gleeson, J.F.M. Loneliness over time: The crucial role of social anxiety. J. Abnorm. Psychol. 2016, 125, 620–630. [Google Scholar] [CrossRef] [PubMed]
- Vanhalst, J.; Klimstra, T.A.; Luyckx, K.; Scholte, R.H.; Engels, R.C.; Goossens, L. The interplay of loneliness and depressive symptoms across adolescence: Exploring the role of personality traits. J. Youth Adolesc. 2012, 41, 776–787. [Google Scholar] [CrossRef] [PubMed]
- Gómez-López, M.; Viejo, C.; Ortega-Ruiz, R. Well-being and romantic relationships: A systematic review in adolescence and emerging adulthood. Int. J. Environ. Res. Public Health 2019, 16, 2415. [Google Scholar] [CrossRef] [PubMed] [Green Version]

| Variable | α | M | SD | 1 | 2 | 3 | 4 | 5 |
|---|---|---|---|---|---|---|---|---|
| 1. Parent W1 | 0.90 | 1.70 | 0.58 | - | ||||
| 2. Parent W2 | 0.92 | 1.67 | 0.59 | 0.68 *** | - | |||
| 3. Parent W3 | 0.92 | 1.64 | 0.57 | 0.61 *** | 0.72 *** | - | ||
| 4. Peer W1 | 0.89 | 1.64 | 0.55 | 0.21 *** | 0.19 ** | 0.18 * | - | |
| 5. Peer W2 | 0.90 | 1.63 | 0.55 | 0.19 *** | 0.26 *** | 0.25 ** | 0.56 *** | - |
| 6. Peer W3 | 0.90 | 1.62 | 0.54 | 0.18 *** | 0.22 *** | 0.31 *** | 0.49 *** | 0.63 *** |
| Model | RMSEA | SRMR | CFI | χ2 | df | Δχ2 | df |
|---|---|---|---|---|---|---|---|
| 1 | 0.023 | 0.010 | 0.998 | 13.842 * | 5 | ||
| 2 | 0.030 | 0.020 | 0.995 | 24.066 *** | 6 | 10.121 ** | 1 |
| 3 | 0.025 | 0.015 | 0.996 | 18.758 ** | 6 | 4.834 * | 1 |
| 4.2 | 0.020 | 0.010 | 0.998 | 14.021 * | 6 | 0.209 | 1 |
| 5.2 | 0.019 | 0.010 | 0.998 | 13.713 * | 6 | 0.258 | 1 |
| 6.2 | 0.025 | 0.013 | 0.997 | 18.278 | 6 | 4.418 * | 1 |
| 7 | 0.017 | 0.010 | 0.998 | 13.640 * | 7 | 0.326 | 2 |
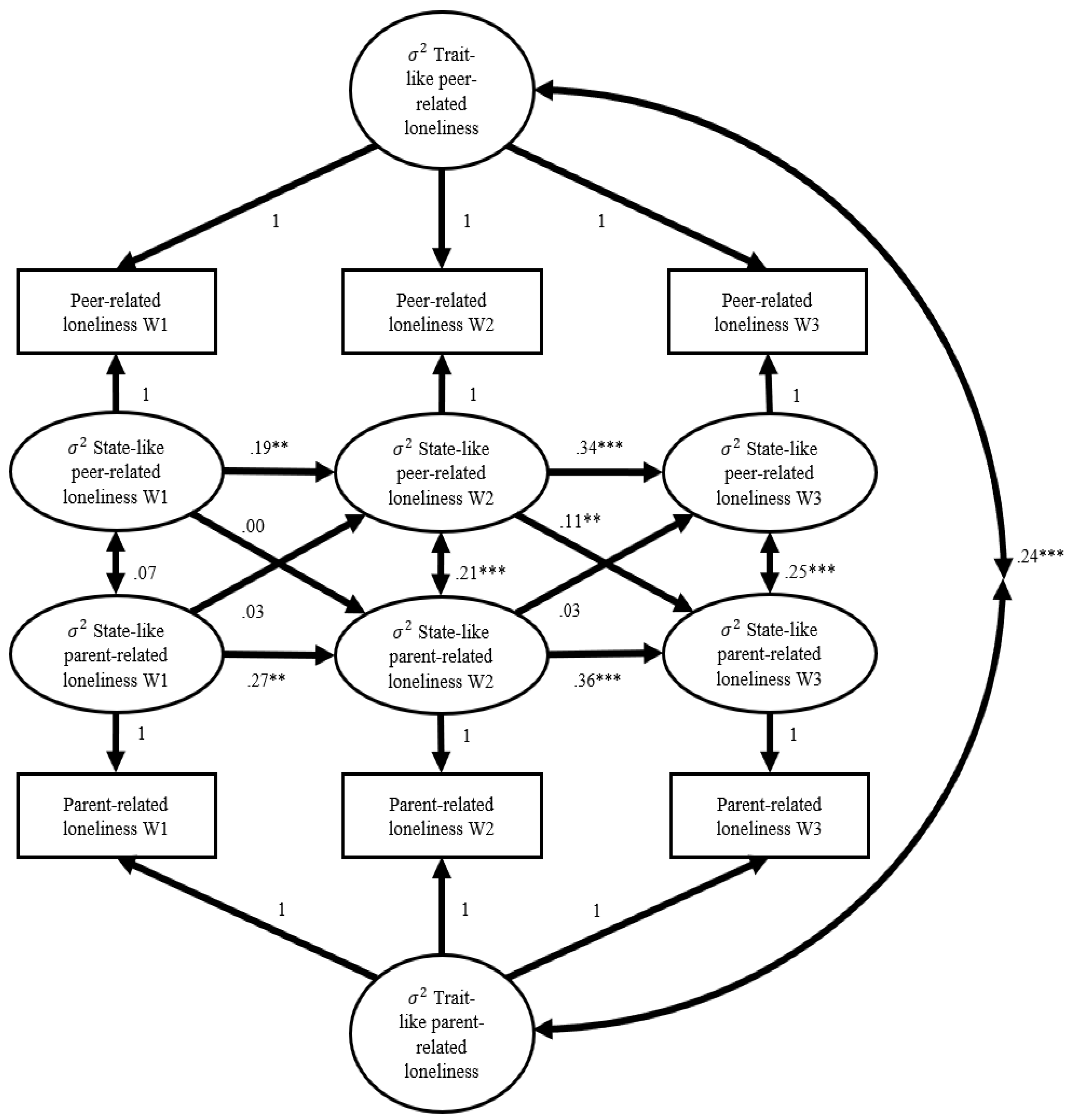
| Path | B | SE | β | p |
|---|---|---|---|---|
| Parent W1 à Parent W2 | 0.27 | 0.08 | 0.24 | 0.002 |
| Parent W2 à Parent W3 | 0.36 | 0.06 | 0.36 | <0.001 |
| Peer W1 à Peer W2 | 0.19 | 0.06 | 0.19 | 0.001 |
| Peer W2 à Peer W3 | 0.33 | 0.05 | 0.34 | <0.001 |
| Parent W1 à Peer W2 | 0.03 | 0.04 | 0.03 | 0.471 |
| Parent W2 à Peer W3 | 0.03 | 0.04 | 0.03 | 0.471 |
| Peer W1 à Parent W2 | 0.00 | 0.04 | 0.00 | 0.983 |
| Peer W2 à Parent W3 | 0.11 | 0.04 | 0.11 | 0.005 |
| Age à Parent W1 | 0.05 | 0.01 | 0.15 | <0.001 |
| Age à Parent W2 | 0.05 | 0.01 | 0.15 | <0.001 |
| Age à Parent W3 | 0.05 | 0.01 | 0.15 | <0.001 |
| Age à Peer W1 | 0.00 | 0.01 | 0.00 | 0.891 |
| Age à Peer W2 | 0.00 | 0.01 | 0.00 | 0.891 |
| Age à Peer W3 | 0.00 | 0.01 | 0.00 | 0.891 |
| Parent W1—Peer W1 | 0.01 | 0.01 | 0.07 | 0.165 |
| Parent W2—Peer W2 | 0.03 | 0.00 | 0.21 | <0.001 |
| Parent W3—Peer W3 | 0.03 | 0.00 | 0.25 | <0.001 |
| RI Parent—RI Peer | 0.06 | 0.01 | 0.24 | <0.001 |
Publisher’s Note: MDPI stays neutral with regard to jurisdictional claims in published maps and institutional affiliations. |
© 2022 by the authors. Licensee MDPI, Basel, Switzerland. This article is an open access article distributed under the terms and conditions of the Creative Commons Attribution (CC BY) license (https://creativecommons.org/licenses/by/4.0/).
Share and Cite
Geukens, F.; Spithoven, A.; Bastin, M.; Vanhalst, J.; Maes, M. Lonely in Different Relationships: Bidirectional Effects between Parent- and Peer-Related Loneliness in Adolescence. Int. J. Environ. Res. Public Health 2022, 19, 7014. https://doi.org/10.3390/ijerph19127014
Geukens F, Spithoven A, Bastin M, Vanhalst J, Maes M. Lonely in Different Relationships: Bidirectional Effects between Parent- and Peer-Related Loneliness in Adolescence. International Journal of Environmental Research and Public Health. 2022; 19(12):7014. https://doi.org/10.3390/ijerph19127014
Chicago/Turabian StyleGeukens, Flore, Annette Spithoven, Margot Bastin, Janne Vanhalst, and Marlies Maes. 2022. "Lonely in Different Relationships: Bidirectional Effects between Parent- and Peer-Related Loneliness in Adolescence" International Journal of Environmental Research and Public Health 19, no. 12: 7014. https://doi.org/10.3390/ijerph19127014
APA StyleGeukens, F., Spithoven, A., Bastin, M., Vanhalst, J., & Maes, M. (2022). Lonely in Different Relationships: Bidirectional Effects between Parent- and Peer-Related Loneliness in Adolescence. International Journal of Environmental Research and Public Health, 19(12), 7014. https://doi.org/10.3390/ijerph19127014

