Suicidal Ideation among University Students: A Moderated Mediation Model Considering Attachment, Personality, and Sex
Abstract
1. Introduction
Present Study
2. Materials and Methods
2.1. Study Design and Participants
2.2. Measures
2.3. Statistical Analysis
3. Results
3.1. Sociodemographic and Clinical Characteristics of the Sample
3.2. Preliminary Analyses for the Moderated Mediation Model
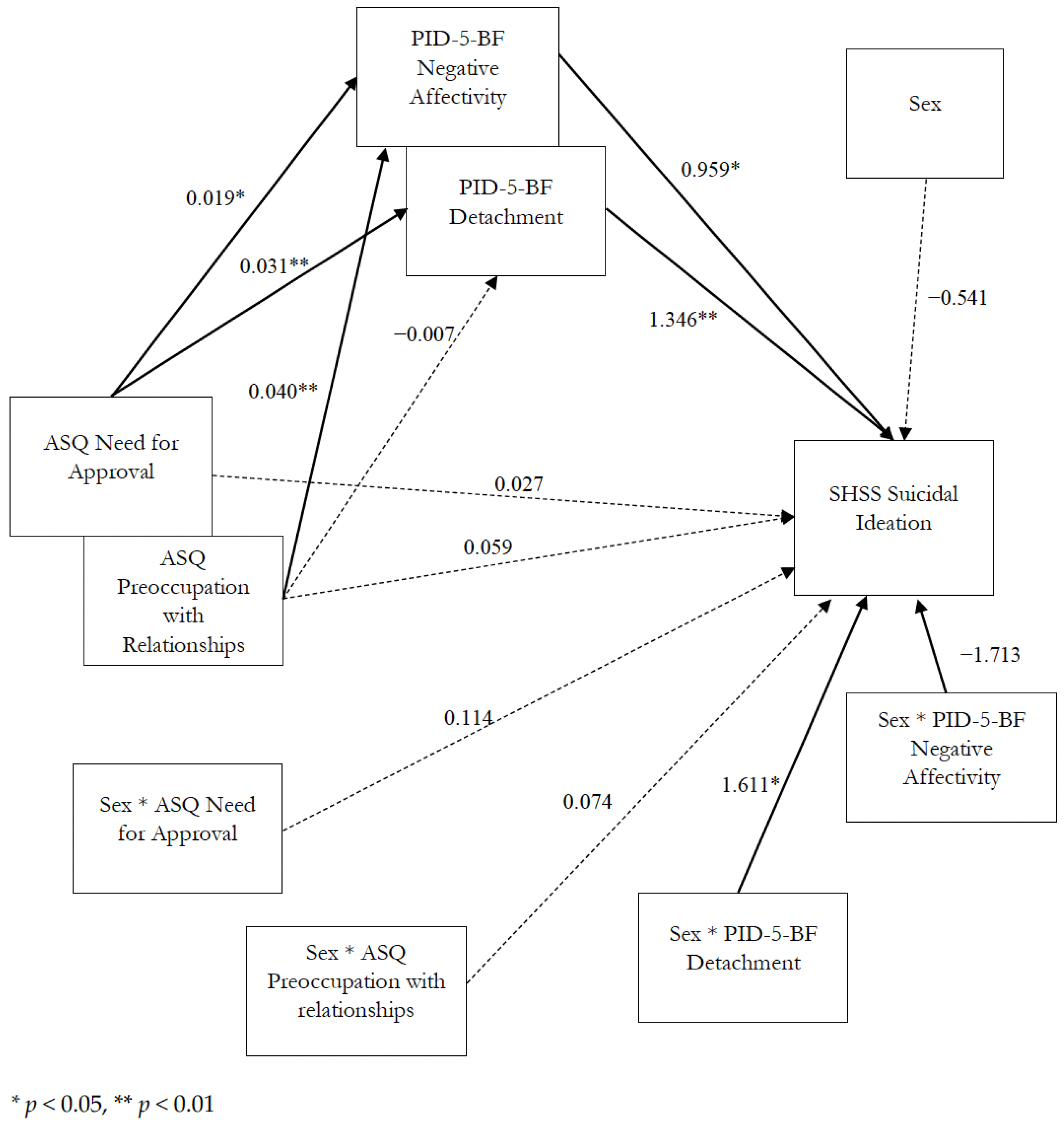
3.3. Moderated Mediation Analysis
4. Discussion
Limitations and Future Directions
5. Conclusions
Author Contributions
Funding
Institutional Review Board Statement
Informed Consent Statement
Data Availability Statement
Conflicts of Interest
References
- World Health Organisation. Suicide: Key Facts. 2019. Available online: https://www.who.int/news-room/fact-sheets/detail/suicide (accessed on 16 February 2021).
- World Health Organization. Suicide Worldwide in 2019. Available online: https://www.who.int/publications/i/item/9789240026643 (accessed on 1 October 2021).
- Istat.it. 2022. Istat.it Suicides. Available online: https://www.istat.it/it/archivio/suicides (accessed on 25 March 2022).
- Hooven, C.; Snedker, K.A.; Thompson, E.A. Suicide Risk at Young Adulthood. Youth Soc. 2011, 44, 524–547. [Google Scholar] [CrossRef] [PubMed]
- Bernanke, J.A.; Stanley, B.H.; Oquendo, M.A. Toward fine-grained phenotyping of suicidal behavior: The role of suicidal subtypes. Mol. Psychiatry 2017, 22, 1080–1081. [Google Scholar] [CrossRef] [PubMed]
- Pillay, J. Suicidal behaviour among university students: A systematic review. S. Afr. J. Psychol. 2021, 51, 54–66. [Google Scholar] [CrossRef]
- Cvetkovski, S.; Jorm, A.F.; MacKinnon, A.J. An analysis of the mental health trajectories of university students compared to their community peers using a national longitudinal survey. Stud. High. Educ. 2017, 44, 185–200. [Google Scholar] [CrossRef]
- Franzoi, I.; D’Ovidio, F.; Costa, G.; D’Errico, A.; Granieri, A. Self-Rated Health and Psychological Distress among Emerging Adults in Italy: A Comparison between Data on University Students, Young Workers and Working Students Collected through the 2005 and 2013 National Health Surveys. Int. J. Environ. Res. Public Health 2021, 18, 6403. [Google Scholar] [CrossRef]
- Granieri, A.; Franzoi, I.G.; Chung, M.C. Editorial: Psychological Distress among University Students. Front. Psychol. 2021, 12, 647940. [Google Scholar] [CrossRef]
- Chesin, M.S.; Jeglic, E.L. Suicidal Behavior among Latina College Students. Hisp. J. Behav. Sci. 2012, 34, 421–436. [Google Scholar] [CrossRef]
- Poorolajal, J.; Ghaleiha, A.; Darvishi, N.; Daryaei, S.; Panahi, S. The Prevalence of Psychiatric Distress and Associated Risk Factors among College Students Using GHQ-28 Questionnaire. Iran. J. Public Health 2017, 46, 957–963. [Google Scholar]
- Tang, F.; Byrne, M.; Qin, P. Psychological distress and risk for suicidal behavior among university students in contemporary China. J. Affect. Disord. 2018, 228, 101–108. [Google Scholar] [CrossRef]
- Oyekcin, D.G.; Sahin, E.M.; Aldemir, E. Mental health, suicidality and hopelessness among university students in Turkey. Asian J. Psychiatry 2017, 29, 185–189. [Google Scholar] [CrossRef]
- Torres, C.; Otero, P.; Bustamante, B.; Blanco, V.; Díaz, O.; Vázquez, F.L. Mental Health Problems and Related Factors in Ecuadorian College Students. Int. J. Environ. Res. Public Health 2017, 14, 530. [Google Scholar] [CrossRef] [PubMed]
- Adam, K.S. Suicidal behavior and attachment: A developmental model. In Attachment in Adults: Clinical and Developmental Perspectives; Sperling, M.B., Berman, W.H., Eds.; Guilford Press: New York, NY, USA, 1994; pp. 275–298. [Google Scholar]
- Salzinger, S.; Rosario, M.; Feldman, R.S.; Ng-Mak, D.S. Adolescent Suicidal Behavior: Associations with Preadolescent Physical Abuse and Selected Risk and Protective Factors. J. Am. Acad. Child Adolesc. Psychiatry 2007, 46, 859–866. [Google Scholar] [CrossRef] [PubMed]
- Adam, K.S.; Sheldon-Keller, A.E.; West, M. Attachment organization and history of suicidal behavior in clinical adolescents. J. Consult. Clin. Psychol. 1996, 64, 264–272. [Google Scholar] [CrossRef] [PubMed]
- Grunebaum, M.F.; Galfalvy, H.; Mortenson, L.Y.; Burke, A.K.; Oquendo, M.A.; Mann, J.J. Attachment and social adjustment: Relationships to suicide attempt and major depressive episode in a prospective study. J. Affect. Disord. 2010, 123, 123–130. [Google Scholar] [CrossRef] [PubMed]
- Lessard, J.C.; Moretti, M.M. Suicidal ideation in an adolescent clinical sample: Attachment patterns and clinical implications. J. Adolesc. 1998, 21, 383–395. [Google Scholar] [CrossRef] [PubMed]
- Lizardi, D.; Thompson, R.G.; Keyes, K.; Hasin, D. The Role of Depression in the Differential Effect of Childhood Parental Divorce on Male and Female Adult Offspring Suicide Attempt Risk. J. Nerv. Ment. Dis. 2010, 198, 687–690. [Google Scholar] [CrossRef] [PubMed]
- Sheftall, A.H.; Mathias, C.W.; Furr, R.M.; Dougherty, D.M. Adolescent attachment security, family functioning, and suicide attempts. Attach. Hum. Dev. 2013, 15, 368–383. [Google Scholar] [CrossRef]
- Stepp, S.D.; Morse, J.Q.; Yaggi, K.E.; Reynolds, S.K.; Reed, L.I.; Pilkonis, P.A. The Role of Attachment Styles and Interpersonal Problems in Suicide-Related Behaviors. Suicide Life Threat. Behav. 2008, 38, 592–607. [Google Scholar] [CrossRef]
- Park, Y.; Heo, G.M.; Lee, R. Blogging for Informal Learning: Analyzing Bloggers’ Perceptions Using Learning Perspective. J. Educ. Technol. Soc. 2011, 14, 149–160. [Google Scholar]
- Violato, C.; Arato, J. Childhood Attachment and Adolescent Suicide: A Stepwise Discriminant Analysis in a Case—Comparison Study. Individ. Differ. Res. 2004, 2, 162–168. [Google Scholar]
- Zeyrek, E.Y.; Gencoz, F.; Bergman, Y.; Lester, D. Suicidality, Problem-Solving Skills, Attachment Style, and Hopelessness in Turkish Students. Death Stud. 2009, 33, 815–827. [Google Scholar] [CrossRef] [PubMed]
- Zortea, T.C.; Gray, C.M.; O’Connor, R.C. The Relationship between Adult Attachment and Suicidal Thoughts and Behaviors: A Systematic Review. Arch. Suicide Res. 2019, 25, 38–73. [Google Scholar] [CrossRef] [PubMed]
- Riggs, S.A.; Jacobvitz, D. Expectant parents’ representations of early attachment relationships: Associations with mental health and family history. J. Consult. Clin. Psychol. 2002, 70, 195–204. [Google Scholar] [CrossRef] [PubMed]
- Arafat, S.Y. Females are dying more than males by suicide in Bangladesh. Asian J. Psychiatry 2018, 40, 124–125. [Google Scholar] [CrossRef]
- Harriss, L.; Hawton, K.; Zahl, D. Value of measuring suicidal intent in the assessment of people attending hospital following self-poisoning or self-injury. Br. J. Psychiatry 2005, 186, 60–66. [Google Scholar] [CrossRef]
- Freeman, A.; Mergl, R.; Kohls, E.; Székely, A.; Gusmão, R.; Arensman, E.; Koburger, N.; Hegerl, U.; Rummel-Kluge, C. A cross-national study on gender differences in suicide intent. BMC Psychiatry 2017, 17, 234. [Google Scholar] [CrossRef]
- O’Loughlin, S.; Sherwood, J. A 20-year review of trends in deliberate self-harm in a British town, 1981–2000. Soc. Psychiatry 2005, 40, 446–453. [Google Scholar] [CrossRef]
- Griffin, D.W.; Bartholomew, K. Models of the self and other: Fundamental dimensions underlying measures of adult attachment. J. Pers. Soc. Psychol. 1994, 67, 430–445. [Google Scholar] [CrossRef]
- Sheinbaum, T.; Kwapil, T.R.; Ballespí, S.; Mitjavila, M.; Chun, C.; Silvia, P.J.; Barrantes-Vidal, N. Attachment style predicts affect, cognitive appraisals, and social functioning in daily life. Front. Psychol. 2015, 6, 296. [Google Scholar] [CrossRef]
- Deniz, M.E.; Işık, E. Positive and Negative Affect, Life Satisfaction, and Coping with Stress by Attachment Styles in Turkish Students. Psychol. Rep. 2010, 107, 480–490. [Google Scholar] [CrossRef]
- Armey, M.F.; Brick, L.; Schatten, H.T.; Nugent, N.; Miller, I.W. Ecologically assessed affect and suicidal ideation following psychiatric inpatient hospitalization. Gen. Hosp. Psychiatry 2018, 63, 89–96. [Google Scholar] [CrossRef] [PubMed]
- Humber, N.; Emsley, R.; Pratt, D.; Tarrier, N. Anger as a predictor of psychological distress and self-harm ideation in inmates: A structured self-assessment diary study. Psychiatry Res. 2013, 210, 166–173. [Google Scholar] [CrossRef] [PubMed]
- Joukamaa, M.; Taanila, A.; Miettunen, J.; Karvonen, J.T.; Koskinen, M.; Veijola, J. Epidemiology of alexithymia among adolescents. J. Psychosom. Res. 2007, 63, 373–376. [Google Scholar] [CrossRef] [PubMed]
- De Berardis, D.; Fornaro, M.; Orsolini, L.; Ventriglio, A.; Vellante, F.; Di Giannantonio, M. Emotional Dysregulation in Adolescents: Implications for the Development of Severe Psychiatric Disorders, Substance Abuse, and Suicidal Ideation and Behaviors. Brain Sci. 2020, 10, 591. [Google Scholar] [CrossRef]
- Parker, J.D.A.; Eastabrook, J.M.; Keefer, K.V.; Wood, L.M. Can alexithymia be assessed in adolescents? Psychometric properties of the 20-item Toronto Alexithymia Scale in younger, middle, and older adolescents. Psychol. Assess. 2010, 22, 798–808. [Google Scholar] [CrossRef]
- Terock, J.; Janowitz, D.; Grabe, H.J.; Freyberger, H.J.; Schneider, W.; Klauer, T. Alexithymia and Psychotherapeutic Treatment Motivation: Main and Interactional Effects on Treatment Outcome. Psychother. Psychosom. 2017, 86, 185–186. [Google Scholar] [CrossRef]
- Zimberoff, D.; Hartman, D. Attachment, detachment, nonattachment: Achieving synthesis. J. Heart Cent. Ther. 2002, 5, 3–94. [Google Scholar]
- Bohlin, G.; Hagekull, B.; Rydell, A. Attachment and Social Functioning: A Longitudinal Study from Infancy to Middle Childhood. Soc. Dev. 2000, 9, 24–39. [Google Scholar] [CrossRef]
- Chen, B.-B.; Santo, J.B. Mother–Child Attachment and Social Withdrawal in Urban Chinese Children. Soc. Behav. Pers. Int. J. 2016, 44, 233–245. [Google Scholar] [CrossRef]
- Rubin, K.H.; Dwyer, K.M.; Booth-LaForce, C.; Kim, A.H.; Burgess, K.B.; Rose-Krasnor, L. Attachment, Friendship, and Psychosocial Functioning in Early Adolescence. J. Early Adolesc. 2004, 24, 326–356. [Google Scholar] [CrossRef]
- Calati, R.; Cohen, L.J.; Schuck, A.; Levy, D.; Bloch-Elkouby, S.; Barzilay, S.; Rosenfield, P.J.; Galynker, I. The Modular Assessment of Risk for Imminent Suicide (MARIS): A validation study of a novel tool for suicide risk assessment. J. Affect. Disord. 2019, 263, 121–128. [Google Scholar] [CrossRef] [PubMed]
- Gomboc, V.; Krohne, N.; Lavrič, M.; Podlogar, T.; Poštuvan, V.; Šedivy, N.Z.; De Leo, D. Emotional and Social Loneliness as Predictors of Suicidal Ideation in Different Age Groups. Community Ment. Health J. 2021, 58, 311–320. [Google Scholar] [CrossRef] [PubMed]
- Shaw, R.J.; Cullen, B.; Graham, N.; Lyall, D.M.; Mackay, D.; Okolie, C.; Pearsall, R.; Ward, J.; John, A.; Smith, D.J. Living alone, loneliness and lack of emotional support as predictors of suicide and self-harm: A nine-year follow up of the UK Biobank cohort. J. Affect. Disord. 2020, 279, 316–323. [Google Scholar] [CrossRef] [PubMed]
- Kumar, K.K.; Sattar, F.A.; Bondade, S.; Hussain, M.S.; Priyadarshini, M. A gender-specific analysis of suicide methods in deliberate self-harm. Indian J. Soc. Psychiatry 2017, 33, 7. [Google Scholar] [CrossRef]
- Tsirigotis, K.; Gruszczyński, W.; Tsirigotis-Maniecka, M. Gender Differentiation in Indirect Self-Destructiveness and Suicide Attempt Methods (Gender, Indirect Self-Destructiveness, and Suicide Attempts). Psychiatr. Q. 2013, 85, 197–209. [Google Scholar] [CrossRef] [PubMed]
- Franzoi, I.G.; Sauta, M.D.; Granieri, A. State and Trait Anxiety Among University Students: A Moderated Mediation Model of Negative Affectivity, Alexithymia, and Housing Conditions. Front. Psychol. 2020, 11, 1255. [Google Scholar] [CrossRef]
- Innamorati, M.; Pompili, M.; Serafini, G.; Lester, D.; Erbuto, D.; Amore, M.; Tatarelli, R.; Girardi, P. Psychometric Properties of the Suicidal History Self-Rating Screening Scale. Arch. Suicide Res. 2011, 15, 87–92. [Google Scholar] [CrossRef]
- Fossati, A.; Krueger, R.F.; Markon, K.E.; Borroni, S.; Maffei, C. Reliability and Validity of the Personality Inventory for DSM-5 (PID-5). Assessment 2013, 20, 689–708. [Google Scholar] [CrossRef]
- Krueger, R.F.; Derringer, J.; Markon, K.E.; Watson, D.; Skodol, A.E. Initial construction of a maladaptive personality trait model and inventory for DSM-5. Psychol. Med. 2011, 42, 1879–1890. [Google Scholar] [CrossRef]
- Feeney, J.A.; Noller, P.; Hanrahan, M. Assessing adult attachment. In Attachment in Adults: Clinical and Developmental Perspectives; Sperling, M.B., Berman, W.H., Eds.; Guilford Press: New York, NY, USA, 1994; pp. 128–152. [Google Scholar]
- Fossati, A.; Feeney, J.A.; Donati, D.; Donini, M.; Novella, L.; Bagnato, M.; Acquarini, E.; Maffei, C. On the Dimensionality of the Attachment Style Questionnaire in Italian Clinical and Nonclinical Participants. J. Soc. Pers. Relationsh. 2003, 20, 55–79. [Google Scholar] [CrossRef]
- Fossati, A.; Somma, A.; Borroni, S.; Markon, K.E.; Krueger, R.F. The Personality Inventory for DSM-5 Brief Form: Evidence for Reliability and Construct Validity in a Sample of Community-Dwelling Italian Adolescents. Assessment 2015, 24, 615–631. [Google Scholar] [CrossRef] [PubMed]
- Hayes, A.F. Introduction to Mediation, Moderation, and Conditional Process Analysis: A Regression-Based Approach, 2nd ed.; Guilford Press: New York, NY, USA, 2018. [Google Scholar]
- Preacher, K.J.; Hayes, A.F. SPSS and SAS procedures for estimating indirect effects in simple mediation models. Behav. Res. Methods Instrum. Comput. 2004, 36, 717–731. [Google Scholar] [CrossRef] [PubMed]
- Jin, H.; Wang, W.; Lan, X. Peer Attachment and Academic Procrastination in Chinese College Students: A Moderated Mediation Model of Future Time Perspective and Grit. Front. Psychol. 2019, 10, 2645. [Google Scholar] [CrossRef]
- Al-Dajani, N.; Uliaszek, A.A. The after-effects of momentary suicidal ideation: A preliminary examination of emotion intensity changes following suicidal thoughts. Psychiatry Res. 2021, 302, 114027. [Google Scholar] [CrossRef] [PubMed]
- Han, Y.; Jang, J.; Cho, E.; Choi, K.-H. Investigating how individual differences influence responses to the COVID-19 crisis: The role of maladaptive and five-factor personality traits. Pers. Individ. Differ. 2021, 176, 110786. [Google Scholar] [CrossRef]
- Chen, C.-Y.; Squires, J.; Heo, K.H.; Bian, X.; Chen, C.-I.; Filgueiras, A.; Xie, H.; Murphy, K.; Dolata, J.; Landeira-Fernandez, J. Cross Cultural Gender Differences in Social-emotional Competence of Young Children: Comparisons with Brazil, China, South Korea, and the United States. Ment. Health Fam. Med. 2015, 11, 59–68. [Google Scholar] [CrossRef]
- Park, S.; Jang, H. Correlations between suicide rates and the prevalence of suicide risk factors among Korean adolescents. Psychiatry Res. 2018, 261, 143–147. [Google Scholar] [CrossRef]
- Veronese, G.; Procaccia, R.; Romaioli, D.; Barola, G.; Castiglioni, M. Psychopathological Organizations and Attachment Styles in Patients with Fear of Flying: A Case Study. Open Psychol. J. 2013, 6, 20–27. [Google Scholar] [CrossRef][Green Version]
- Charles, S.T.; Carstensen, L.L. Emotion regulation and aging. In Handbook of Emotion Regulation; Gross, J.J., Ed.; The Guilford Press: New York, NY, USA, 2007; pp. 307–327. [Google Scholar]
- Hirsch, J.K.; Wolford, K.; LaLonde, S.M.; Brunk, L.; Morris, A.P. Dispositional Optimism as a Moderator of the Relationship Between Negative Life Events and Suicide Ideation and Attempts. Cogn. Ther. Res. 2007, 31, 533–546. [Google Scholar] [CrossRef]
- Shallcross, A.J.; Ford, B.Q.; Floerke, V.A.; Mauss, I.B. Getting better with age: The relationship between age, acceptance, and negative affect. J. Pers. Soc. Psychol. 2013, 104, 734, Correction to J. Pers. Soc. Psychol. 2013, 105, 718–719. [Google Scholar] [CrossRef]
- Franklin, J.C.; Ribeiro, J.D.; Fox, K.R.; Bentley, K.H.; Kleiman, E.M.; Huang, X.; Musacchio, K.M.; Jaroszewski, A.C.; Chang, B.P.; Nock, M.K. Risk factors for suicidal thoughts and behaviors: A meta-analysis of 50 years of research. Psychol. Bull. 2017, 143, 187–232. [Google Scholar] [CrossRef] [PubMed]
- Bhola, P.; Kharsati, N. Self-injurious behavior, emotion regulation, and attachment styles among college students in India. Ind. Psychiatry J. 2016, 25, 23–28. [Google Scholar] [CrossRef] [PubMed]
- Wei, M.; Vogel, D.L.; Ku, T.-Y.; Zakalik, R.A. Adult Attachment, Affect Regulation, Negative Mood, and Interpersonal Problems: The Mediating Roles of Emotional Reactivity and Emotional Cutoff. J. Couns. Psychol. 2005, 52, 14–24. [Google Scholar] [CrossRef]
- Yates, T.M. The developmental psychopathology of self-injurious behavior: Compensatory regulation in posttraumatic adaptation. Clin. Psychol. Rev. 2004, 24, 35–74. [Google Scholar] [CrossRef] [PubMed]
- Campos, R.C.; Gomes, M.; Holden, R.R.; Piteira, M.; Rainha, A. Does psychache mediate the relationship between general distress and suicide ideation? Death Stud. 2016, 41, 241–245. [Google Scholar] [CrossRef] [PubMed]
- Miniati, M.; Callari, A.; Pini, S. Adult Attachment Style and Suicidality. Psychiatr. Danub. 2017, 29, 250–259. [Google Scholar] [CrossRef]
- Pereira, A.A.G.; Cardoso, F.M.D.S. Searching for Psychological Predictors of Suicidal Ideation in University Students. Psicol. Teor. Pesqui. 2018, 33, e33420. [Google Scholar] [CrossRef][Green Version]
- Goldblatt, M.J.; Briggs, S.; Lindner, R.; Schechter, M.; Ronningstam, E. Psychodynamic psychotherapy with suicidal adolescents. Psychoanal. Psychother. 2015, 29, 20–37. [Google Scholar] [CrossRef][Green Version]
- Miller, J.M. Young or Emerging Adulthood: A Psychoanalytic View. Psychoanal. Study Child 2017, 70, 8–21. [Google Scholar] [CrossRef]
- Schechter, M.; Herbstman, B.; Ronningstam, E.; Goldblatt, M.J. Emerging Adults, Identity Development, and Suicidality: Implications for Psychoanalytic Psychotherapy. Psychoanal. Study Child 2018, 71, 20–39. [Google Scholar] [CrossRef]
- Bonovitz, C. All but dissertation (ABD), all but parricide (ABP): Young adulthood as a developmental period and the crisis of separation. Psychoanal. Psychol. 2018, 35, 142–148. [Google Scholar] [CrossRef]
- Shulman, S. The Emerging Adulthood Years: Finding One’s Way in Career and Intimate Love Relationships. Psychoanal. Study Child 2017, 70, 40–62. [Google Scholar] [CrossRef]
- Anderson, J.; Hurst, M.; Marques, A.; Millar, D.; Moya, S.; Pover, L.; Stewart, S. Understanding suicidal behaviour in young people referred to specialist CAMHS: A qualitative psychoanalytic clinical research project. J. Child Psychother. 2012, 38, 130–153. [Google Scholar] [CrossRef]
- Dos Santos, H.G.B.; Marcon, S.R.; Espinosa, M.M.; Baptista, M.N.; De Paulo, P.M.C. Factors associated with suicidal ideation among university students. Rev. Lat. Am. Enferm. 2017, 25. [Google Scholar] [CrossRef] [PubMed]
- Gnan, G.H.; Rahman, Q.; Ussher, G.; Baker, D.; West, E.; Rimes, K.A. General and LGBTQ-specific factors associated with mental health and suicide risk among LGBTQ students. J. Youth Stud. 2019, 22, 1393–1408. [Google Scholar] [CrossRef]
- Taliaferro, L.A.; Muehlenkamp, J.J.; Jeevanba, S.B. Factors associated with emotional distress and suicide ideation among international college students. J. Am. Coll. Health 2019, 68, 565–569. [Google Scholar] [CrossRef]
- Becker, S.P.; Holdaway, A.S.; Luebbe, A.M. Suicidal Behaviors in College Students: Frequency, Sex Differences, and Mental Health Correlates Including Sluggish Cognitive Tempo. J. Adolesc. Health 2018, 63, 181–188. [Google Scholar] [CrossRef]
- Baiden, P.; Xiao, Y.; Asiedua-Baiden, G.; LaBrenz, C.A.; Boateng, G.O.; Graaf, G.; Muehlenkamp, J.J. Sex differences in the association between sexual violence victimization and suicidal behaviors among adolescents. J. Affect. Disord. Rep. 2020, 1, 100011. [Google Scholar] [CrossRef]
- Franzoi, I.G.; Sauta, M.D.; Carnevale, G.; Granieri, A. Student Counseling Centers in Europe: A Retrospective Analysis. Front. Psychol. 2022, 13, 894423. [Google Scholar] [CrossRef]



| SHSS Suicidal Ideation | ASQ Need for Approval | ASQ Preoccupation with Relationships | PID-5-BF Negative Affectivity | PID-5-BF Detachment | Age | |
|---|---|---|---|---|---|---|
| Pearson correlations | ||||||
| ASQ Need for Approval | 0.322 ** | |||||
| ASQ Preoccupation with relationships | 0.317 ** | 0.553 ** | ||||
| PID-5-BF Negative Affectivity | 0.378 ** | 0.441 ** | 0.539 ** | |||
| PID-5-BF Detachment | 0.358 ** | 0.330 ** | 0.148 * | 0.247 ** | ||
| Age | −0.142 | −0.123 | −0.179 * | −0.219 ** | −0.208 ** | |
| Point-biserial correlations | ||||||
| Sex | −0.016 | 0.074 | 0.131 | 0.190 * | −0.149 * | −0.147 * |
| Outcome Variables | Independent Variables | β | S.E. | t | p | 95% CI |
|---|---|---|---|---|---|---|
| PID-5-BF Negative Affectivity | ||||||
| ASQ Need for Approval | 0.019 | 0.007 | 2.752 | 0.007 | [0.005; 0.033] | |
| ASQ Preoccupation with Relationships | 0.040 | 0.007 | 5.493 | <0.001 | [0.025; 0.054] | |
| Age | −0.035 | 0.018 | −1.972 | 0.050 | [−0.071; 0.000] | |
| PID-5-BF Detachment | ||||||
| ASQ Need for Approval | 0.031 | 0.007 | 4.227 | <0.001 | [0.017; 0.046] | |
| ASQ Preoccupation with Relationships | −0.007 | 0.008 | −0.934 | 0.351 | [−0.022; 0.008] | |
| Age | −0.047 | 0.019 | −2.532 | 0.012 | [−0.084; −0.010] |
| Outcome Variables | Independent Variables | β | S.E. | t | p | 95% CI |
|---|---|---|---|---|---|---|
| SHSS Suicidal Ideation | ||||||
| ASQ Need for Approval | 0.027 | 0.037 | 0.738 | 0.462 | [−045; 0.099] | |
| ASQ Preoccupation with Relationships | 0.059 | 0.039 | 1.520 | 0.130 | [−0.018; 0.136] | |
| PID-5-BF Negative Affectivity | 0.959 | 0.375 | 2.559 | 0.011 | [0.220; 1.699] | |
| PID-5-BF Detachment | 1.346 | 0.363 | 3.706 | <0.001 | [0.629; 2.063] | |
| Sex | −0.541 | 0.441 | −1.226 | 0.222 | [−1.411; 0.329] | |
| Age | −0.042 | 0.091 | −0.465 | 0.643 | [−0.223; 0.138] | |
| Sex * ASQ Need for Approval | 0.114 | 0.074 | 1.544 | 0.125 | [−0.032; 0.360] | |
| Sex * ASQ Preoccupation with relationships | 0.074 | 0.082 | 0.905 | 0.367 | [−0.087; 0.235] | |
| Sex * PID-5-BF Negative Affectivity | −1.713 | 0.740 | −2.314 | 0.022 | [−3.174; −0.252] | |
| Sex * PID-5-BF Detachment | 1.611 | 0.752 | 2.144 | 0.033 | [0.128; 3.094] |
| β | S.E. | t | p | 95% CI | |
|---|---|---|---|---|---|
| Conditional direct effect of need for approval on suicidal ideation | |||||
| Men | −0.055 | 0.065 | −0.845 | 0.399 | [−0.183; 0.073] |
| Women | 0.060 | 0.042 | 1.416 | 0.159 | [−0.023; 0.142] |
| Conditional direct effect of preoccupation with relationships on suicidal ideation | |||||
| Men | 0.006 | 0.073 | 0.088 | 0.930 | [−0.138; 0.151] |
| Women | 0.080 | 0.044 | 1.843 | 0.067 | [−0.006; 0.166] |
| β | Bootstrap S.E. | Bootstrap 95% CI | |
|---|---|---|---|
| Conditional indirect effects of need for approval on suicidal ideation via negative affectivity for men vs. women | |||
| Men | 0.042 | 0.025 | [0.003; 0.098] |
| Women | 0.009 | 0.011 | [−0.007; 0.036] |
| Index of moderated mediation | |||
| −0.033 | 0.023 | [−0.082; 0.005] | |
| Conditional indirect effects of need for approval on suicidal ideation via detachment for men vs. women | |||
| Men | 0.006 | 0.020 | [−0.030; 0.052] |
| Women | 0.056 | 0.021 | [0.022; 0.103] |
| Index of moderated mediation | |||
| −0.050 | 0.027 | [0.003; 0.111] | |
| β | Bootstrap S.E. | Bootstrap 95% CI | |
|---|---|---|---|
| Conditional indirect effects of preoccupation with relationships on suicidal ideation via negative affectivity for men vs. women | |||
| Men | 0.085 | 0.042 | [0.008; 0.170] |
| Women | 0.020 | 0.019 | [−0.017; 0.058] |
| Index of moderated mediation | |||
| −0.066 | 0.045 | [−0.152; 0.021] | |
| Conditional indirect effects of preoccupation with relationships on suicidal ideation via detachment for men vs. women | |||
| Men | −0.001 | 0.007 | [−0.016; 0.013] |
| Women | −0.013 | 0.018 | [−0.049; 0.020] |
| Index of moderated mediation | |||
| −0.013 | 0.018 | [−0.053; 0.020] | |
Publisher’s Note: MDPI stays neutral with regard to jurisdictional claims in published maps and institutional affiliations. |
© 2022 by the authors. Licensee MDPI, Basel, Switzerland. This article is an open access article distributed under the terms and conditions of the Creative Commons Attribution (CC BY) license (https://creativecommons.org/licenses/by/4.0/).
Share and Cite
Granieri, A.; Casale, S.; Sauta, M.D.; Franzoi, I.G. Suicidal Ideation among University Students: A Moderated Mediation Model Considering Attachment, Personality, and Sex. Int. J. Environ. Res. Public Health 2022, 19, 6167. https://doi.org/10.3390/ijerph19106167
Granieri A, Casale S, Sauta MD, Franzoi IG. Suicidal Ideation among University Students: A Moderated Mediation Model Considering Attachment, Personality, and Sex. International Journal of Environmental Research and Public Health. 2022; 19(10):6167. https://doi.org/10.3390/ijerph19106167
Chicago/Turabian StyleGranieri, Antonella, Silvia Casale, Maria Domenica Sauta, and Isabella Giulia Franzoi. 2022. "Suicidal Ideation among University Students: A Moderated Mediation Model Considering Attachment, Personality, and Sex" International Journal of Environmental Research and Public Health 19, no. 10: 6167. https://doi.org/10.3390/ijerph19106167
APA StyleGranieri, A., Casale, S., Sauta, M. D., & Franzoi, I. G. (2022). Suicidal Ideation among University Students: A Moderated Mediation Model Considering Attachment, Personality, and Sex. International Journal of Environmental Research and Public Health, 19(10), 6167. https://doi.org/10.3390/ijerph19106167

