The Influence of Digital Tools and Social Networks on the Digital Competence of University Students during COVID-19 Pandemic
Abstract
1. Introduction
2. Methods
2.1. Population and Sample
2.2. Data Collection Procedure and Instrument
- Dimension 1. Technological literacy: 13 items.
- Dimension 2. Search and information processing: 6 items.
- Dimension 3. Critical thinking, problem solving and decision making: 4 items.
- Dimension 4. Communication and collaboration: 9 items.
- Dimension 5. Digital citizenship: 6 items.
- Dimension 6. Innovation and creativity: 6 items.
2.3. Data Analysis
2.4. Exploratory Factor Analysis (EFA) Results
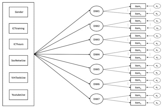
2.5. The MIMIC Model: Results
3. Results
4. Discussion
5. Conclusions
Author Contributions
Funding
Institutional Review Board Statement
Informed Consent Statement
Data Availability Statement
Statements on Open Data and Ethics
Acknowledgments
Conflicts of Interest
References
- Gutiérrez, J.J.; Cabero, J.; Estrada, L.I. Diseño y validación de un instrumento de evaluación de la competencia digital del estudiante universitario. Espacios 2017, 38, 10. [Google Scholar]
- Cabero-Almenara, J. La Brecha Digital Social De Los Hogares. Digital Future Society. 2020. Available online: https://digitalfuturesociety.com/es/qanda/juliocabero-almenara-y-la-brecha-digital-social-de-los-hogares (accessed on 20 July 2020).
- Ng, W. Can we teach digital natives digital literacy? Comput. Educ. 2012, 59, 1065–1078. [Google Scholar] [CrossRef]
- ONU. Transformar Nuestro Mundo: La Agenda 2030 Para El Desarrollo Sostenible; ONU: New York, NY, USA, 2015. [Google Scholar]
- Gacel, J. La ciudadanía global, un concepto emergente y polémico. Rev. Educ. Super. Y Soc. 2018, 21, 39–63. [Google Scholar]
- Cabero, J.; Arancibia, M.L.; Valdivia, I.; Aranedas, S.M. Percepciones de profesores y estudiantes de la formación virtual y de las herramientas en ellas utilizadas. Rev. Diálogo Educ. 2018, 18, 149–163. [Google Scholar] [CrossRef][Green Version]
- Doval, M.; Domínguez, S.; Dans, I. El uso ritual de las pantallas entre jóvenes universitarios/as. Una experiencia de dieta digital. Prism. Soc. Rev. De Investig. Soc. 2018, 21, 480–499. [Google Scholar]
- Hatlevik, O.E.; Throndsen, I.; Loi, M.; Gudmundsdottir, G.B. Students’ ICT self-efficacy and computer and information literacy: Determinants and relationships. Comput. Educ. 2018, 118, 107–119. [Google Scholar] [CrossRef]
- He, T.; Zhu, C. Digital informal learning among Chinese university students: The effects of digital competence and personal factors. Int. J. Educ. Technol. High. Educ. 2017, 14, 44. [Google Scholar] [CrossRef]
- Lazo, C.M. Los jóvenes en la cultura digital. Rev. Int. De Comun. Y Desarro. (Ricd) 2017, 2, 23–28. [Google Scholar]
- Porat, E.; Blau, I.; Barak, A. Measuring digital literacies: Junior high-school students’ perceived competencies versus actual performance. Comput. Educ. 2018, 126, 23–36. [Google Scholar] [CrossRef]
- Kluzer, S.; Pujol Priego, L. DigComp into Action-Get Inspired, Make It Happen; Carretero, S., Punie, Y., Vuorikari, R., Cabrera, M., O’Keefe, W., Eds.; JRC Science for Policy Report; Publications Office of the European Union: Luxembourg, 2018. [Google Scholar] [CrossRef]
- Álvarez, E.P.; Núñez, P.; Rodríguez, C. Adquisición y carencia académica de competencias tecnológicas ante una economía digital. Rev. Lat. De Comun. Soc. 2017, 72, 540–559. [Google Scholar] [CrossRef]
- Pérez, A.; Castro, A.; Fandos, M. La competencia digital de la Generación Z: Claves para su introducción curricular en la Educación Primaria. Rev. Comun. 2016, 49, 71–80. [Google Scholar] [CrossRef]
- Coronel, P.H.; Cervera, M.G.; Fernández, I.F. La evaluación de la competencia digital de los estudiantes: Una revisión al caso latinoamericano. Chasqui: Rev. Latinoam. De Comun. 2018, 137, 93–112. [Google Scholar]
- Fernández, M.; Valverde, J. Comunidades de práctica: Un modelo de intervención desde el aprendizaje colaborativo en entornos virtuales. Comunicar 2014, 42, 97–105. [Google Scholar] [CrossRef]
- Angeli, C.; Valanides, N. Knowledge Base for Information and Communication Technology in Education. Second Handb. Inf. Technol. Prim. Second. Educ. 2018, 397–413. [Google Scholar]
- Esteve, F. Bolonia y las TIC: De la docencia 1.0 al aprendizaje 2.0. La Cuestión Univ. 2016, 5, 58–67. [Google Scholar]
- Sigüenza, J.P.; Montánchez, M.L.; Palta, N.I. La tutoría académica y la herramienta web 2.0: Podcast, en la educación superior. Kill. Soc. Rev. De Investig. Científica 2018, 2, 39–46. [Google Scholar] [CrossRef]
- Castellanos, A.; Sánchez, C.; Calderero, J.F. Nuevos modelos tecnopedagógicos. Competencia digital de los alumnos universitarios. Rev. Electrónica De Investig. Educ. 2017, 19, 1–9. Available online: http://redie.uabc.mx/redie/article/view/1148 (accessed on 19 December 2020).
- Gabarda, V.; Rodríguez, A.; Moreno, M.D. La competencia digital en estudiantes de magisterio. Análisis competencial y percepción personal del futuro maestro. Educ. Siglo Xxi 2017, 35, 253–274. [Google Scholar] [CrossRef]
- Cabero, J.; Del Prete, A.; Arancibia, M.L. Percepciones de estudiantes universitarios chilenos sobre uso de redes sociales y trabajo colaborativo RIED. Rev. Iberoam. De Educ. A Distancia 2019, 22, 35–55. [Google Scholar] [CrossRef]
- Cabero, J.; Díaz, V.M. Posibilidades educativas de las redes sociales y el trabajo en grupo: Percepciones de los alumnos universitarios. Comun. Rev. Científica Iberoam. De Comun. Y Educ. 2014, 42, 165–172. [Google Scholar]
- Hung, S.H.; Cheng, M.J. Are you ready for Knowledge Sharing? An Empirical Study of Virtual Communities. Comput. Educ. 2013, 62, 8–17. [Google Scholar] [CrossRef]
- Brown, M. Exploring the Underbelly of Digital Literacies. OEB Insight. 2017. Available online: https://oeb-insights.com/exploring-theunderbelly-of-digital-literacies/ (accessed on 13 December 2020).
- Martínez, K.P.; Ramírez, A. Ciudadanía digital para practicar un gobierno abierto: Análisis del uso de las Tecnologías de la Información y de la Comunicación en un ambiente universitario. Rev. Espec. En Investig. Jurídica 2018, 2, 93–114. [Google Scholar] [CrossRef]
- Casati, R. Elogio del Papel. Contra el Colonialismo Digital; Ariel: Barcelona, Spain, 2015. [Google Scholar]
- Gallardo, E. Hablemos de estudiantes digitales y no de nativos digitales. UT. Rev. De Ciéncies De l’Educ. 2012, 7–21. [Google Scholar] [CrossRef]
- IESALC. Covid-19 Y Educación Superior: De Los Efectos Inmediatos al Día Después. Instituto Internacional de Educación Superior de la UNESCO para América Latina y el Caribe. 2020. Available online: https://en.unesco.org/news/covid-19-y-educacion-superior-impacto-y-recomendaciones-resumen-del-seminario-web-regional (accessed on 20 December 2020).
- Vázquez-Cano, E.; Gómez-Galán, J.; Infante-Moro, A.; López-Meneses, E. Incidence of a non-sustainability use of technology on students’ reading performance in Pisa. Sustainability 2020, 12, 749. [Google Scholar] [CrossRef]
- Barragán, R.; Ruíz, E. Brecha de género e inclusión digital. El potencial de las redes sociales en educación. Profr. Rev. De Currículum Y Form. Del Profr. 2016, 17, 309–323. [Google Scholar]
- Barrantes, G.; Casas, L.; Luengo, R. Competencias Tecnológicas de los profesores de Infantil y Primaria de Extremadura en función del género. Rev. Iberoam. De Inf. Educ. 2014, 19, 38–48. Available online: https://dialnet.unirioja.es/servlet/articulo?codigo=4794548 (accessed on 20 December 2020).
- Sáinz, M. El uso de las TIC en el ámbito educativo con perspectiva de género. Actitudes del profesorado y del alumnado. TELOS (Cuadernos de Comunicación e Innovación) 2013, I, 1–8. Available online: https://telos.fundaciontelefonica.com/url-direct/pdf-generator?tipoContenido=articuloTelos&idContenido=2013062110010002&idioma=es (accessed on 21 December 2020).
- Suárez Rodríguez, J.M.; Almerich, G.; Gargallo López, B.; Aliaga, F. Las Competencias del profesorado en TIC: Estructura Básica. Educ. XX1 2013, 16, 39–62. [Google Scholar] [CrossRef]
- Gil-Juárez, A.; Feliú, J.; Vitores, A. Género y TIC: En torno a la brecha digital de género. Athenea Digit. 2012, 12, 3–9. Available online: http://atheneadigital.net/article/viewFile/v12-n3-gil-feliu-vitores/1137-pdf-es (accessed on 22 December 2020). [CrossRef][Green Version]
- Cruz, I. Percepciones en el uso de las redes sociales y su aplicación en la enseñanza de las matemáticas. Pixel-Bit. Rev. De Medios Y Educ. 2016, 48, 165–186. [Google Scholar] [CrossRef][Green Version]
- Hohlfeld, T.N.; Ritzhaupt, A.D.; Barron, A.E. Are Gender Differences in Perceived and Demonstrated Technology Literacy Significant? It Depends on the Model. Educ. Technol. Res. Dev. 2013, 61, 639–663. [Google Scholar] [CrossRef]
- Espinar, E.; González, M.J. Jóvenes en las redes sociales virtuales: Un análisis exploratorio de las diferencias de género. Fem. S 2009, 14, 87–105. [Google Scholar] [CrossRef]
- Romero, R. Género en el uso del e-learning en las universidades andaluzas. Profesorado. Rev. De Currículum Y Form. Del Profr. 2011, 15, 121-13. [Google Scholar]
- Fernández, F.J.; Fernández, M.J.; Rodríguez, J.M. El proceso de integración y uso pedagógico de las TIC en los centros educativos madrileños. Educ. XX1 2018, 21, 395–416. [Google Scholar] [CrossRef]
- Dyson, B.; Vickers, K.; Turtle, J.; Cowan, S. Evaluating the use of Facebook to increase student engagement and understanding in lecture-based classes. High. Educ. 2015, 69, 303–313. [Google Scholar] [CrossRef]
- Hamid, S.; Waycott, J.; Kurnia, S.; Chang, S. Understanding students’ perceptions of the benefits of online social networking use for teaching and learning. Internet High. Educ. 2015, 26, 1–9. [Google Scholar] [CrossRef]
- Al-Rahmi, W.; Othman, M.; Yusof, L.; Musa, M. Using social media as a tool for improving academic performance through collaborative learning in Malaysian higher education. Rev. Eur. Stud. 2015, 7, 265–273. [Google Scholar] [CrossRef]
- Michikyan, M.; Subrahmanyam, K.; Dennis, J. Facebook use and academic performance among college students: A mixed-methods study with a multi- ethnic sample. Comput. Hum. Behav. 2015, 45, 265–272. [Google Scholar] [CrossRef]
- Herrington, J.; Parker, J. Emerging technologies as cognitive tools for authentic learning. Br. J. Educ. Technol. 2013, 44, 607–615. [Google Scholar] [CrossRef]
- Ng’ambi, D. Effective and ineffective uses of emerging technologies: Towards a transformative pedagogical model. Br. J. Educ. Technol. 2013, 44, 652–661. [Google Scholar] [CrossRef]
- Au, M.; Lam, J.; Chan, R. Social media education: Barriers and critical issues. In Technology in Education. Transforming Educational Practices with Technology; Springer: Berlin/Heidelberg, Germany, 2015. [Google Scholar]
- Dahlstrom, E. ECAR study of undergraduate students and information technology. In Research Report; EDUCAUSE Center for Applied Research: Louisville, CO, USA, 2012. [Google Scholar]
- Selwyn, N. An investigation of differences in undergraduates’ academic use of the internet. Act. Learn. High. Educ. 2008, 9, 11–22. [Google Scholar] [CrossRef]
- Selwyn, N.; Grant, L. Researching the realities of social software use an introduction. Learn. Media Technol. 2009, 34, 79–86. [Google Scholar] [CrossRef]
- McCarthy, J. International design collaboration and mentoring for tertiary students through Facebook. Australas. J. Educ. Technol. 2012, 28, 755–775. [Google Scholar] [CrossRef][Green Version]
- Scott, K. Does a university teacher need to change e-learning beliefs and practices when using a social networking site? A longitudinal case study. Br. J. Educ. Technol. 2013, 44, 571–580. [Google Scholar] [CrossRef]
- Veletsianos, G. Open practices and identity: Evidence from researchers and educators’ social media participation. Br. J. Educ. Technol. 2013, 44, 639–651. [Google Scholar] [CrossRef]
- Araujo, J.C. El componente social. Un indicador del trabajo colaborativo online. EDMETIC. Rev. De Educ. Mediática Y Tic 2019, 8, 171–200. [Google Scholar] [CrossRef]
- Marín, V.; Cabero, J. Las redes sociales en educación: Desde la innovación a la investigación educativa RIED. Rev. Iberoam. De Educ. A Distancia 2019, 22, 25–33. [Google Scholar] [CrossRef]
- Sobaih, A.E.; Moustafa, M. Speaking the same language: The value of social networking sites for hospitality and tourism higher education in Egypt. J. Hosp. Tour. Educ. 2016, 28, 46–56. [Google Scholar] [CrossRef]
- Al-ufi, A.; Fulton, C. Use of social networking tools for informal scholarly communication in humanities and social sciences disciplines. Procedia-Soc. Behav. Sci. 2014, 147, 436–445. [Google Scholar] [CrossRef]
- Romero, O.C. Social Media as learning tool in higher education: The case of Mexico and South Korea. Rev. Electrónica Sinéctica 2015, 44, 1–15. [Google Scholar]
- Mazer, J.P.; Murphy, R.E.; Simonds, C.S. I’ll see you on “Facebook”: The effects of computer-mediated teacher self-disclosure on student motivation, affective learning, and classroom climate. Commun. Educ. 2007, 56, 1–17. [Google Scholar] [CrossRef]
- Paul, J.A.; Baker, H.M.; Cochran, J.D. Effect of online social networking on student academic performance. Comput. Hum. Behav. 2012, 28, 2117–2127. [Google Scholar] [CrossRef]
- Sijtsma, K. On the use, the misuse, and the very limited usefulness of cronbach’s alpha. Psychometrika 2009, 74, 107–120. [Google Scholar] [CrossRef] [PubMed]
- Buxarrais, M.R. Redes sociales y educación. Educ. Knowl. Soc. 2016, 17, 15–20. [Google Scholar] [CrossRef][Green Version]
- Durak, H.Y.; Seferoglu, S. Modeling of variables related to problematic social media usage: Social desirability tendency example. Scand. J. Psychol. 2019. [Google Scholar] [CrossRef]
- Lafaurie, A.M.; Sinning, P.A.; Valencia, J.A. WhatsApp y Facebook como mediación pedagógica en procesos de Orientación Socio Ocupacional. Educ. Y Educ. 2018, 21, 179–199. [Google Scholar] [CrossRef]
- Hershkovizt, A.; Forkosh, A. Teacher-Student Relationship and Facebook-Mediated Communication: Student Perceptions. Comunicar 2017, 53, 91–101. [Google Scholar] [CrossRef]
- Almobarraz, A. Utilization of YouTube as an information resource to support university courses. Electron. Libr. 2018, 36, 71–81. [Google Scholar] [CrossRef]
- Marín, V.; Negre, F.; Pérez, A. Entornos y redes personales de aprendizaje (PLE-PLN) para el aprendizaje colaborativo. Comunicar 2014, 42, 35–43. [Google Scholar] [CrossRef]
- Yarosh, S.; Bonsignore, E.; McRoberts, S.; Peyton, T. YouthTube: Youth video authorship on YouTube and Vine. In Proceedings of the 19th ACM Conference on Computer-Supported Cooperative Work & Social Computing, San Francisco, CA, USA, 27 February–2 March 2016; pp. 1423–1437. [Google Scholar] [CrossRef]
- Orús, C.; Barlés, M.J.; Belanche, D.; Casaló, L.; Fraj, E.; Gurrea, R. The effects of learner-generated videos for YouTube on learning outcomes and satisfaction. Comput. Educ. 2016, 95, 254–269. [Google Scholar] [CrossRef]
- McMillan, J.H.; Schumacher, S. Research in Education: Evidence-Based Inquiry; Pearson: Boston, MA, USA, 2010. [Google Scholar]
- Latorre, A.; Del Rincón, D.; Arnal, J. Bases Metodológicas De La Investigación Educativa; Ediciones Experiencia: Barcelona, Spain, 2003. [Google Scholar]
- Barroso, J.; Cabero, J. La Investigación Educativa en TIC. Visiones Practices; Síntesis: Madrid, Spain, 2010. [Google Scholar]
- Soldz, S. MINAP: Stata Module to Calculate Minimun Average Partial Correlation for Principal Components, Econpapers 2002. Available online: https://EconPapers.repec.org/RePEc:boc:bocode:s429601 (accessed on 28 December 2020).
- StataCorp. Stata Statistical Software: Release 15; StataCorp LLC: College Station, TX, USA, 2017. [Google Scholar]
- Verma, J.P. Data Analysis in Management with SPSS Software; Springer: London, UK, 2013. [Google Scholar]
- Costello, A.B.; Osborne, J.W. Best practices in exploratory factor analysis: Four recommendations for getting the most from your analysis. Pract. Assess. Res. Eval. 2005, 10, 1–9. Available online: https://pareonline.net/pdf/v10n7.pdf (accessed on 5 December 2020).
- Frabigar, L.R.; Wegener, D.T.; MacCallum, R.C.; Strahan, E.J. Evaluating the use of exploratory factor analysis in psychological research. Psychol. Methods 1999, 4, 272–299. [Google Scholar] [CrossRef]
- Teo, T. A case for using structural equation modeling (SEM) in educational technology research. Br. J. Eductional Technol. 2010, 41, E89–E91. [Google Scholar] [CrossRef]
- Muthén, L.K.; Muthén, B.O. Mplus User’s Guide, 8th ed.; Muthén Muthén: Los Angeles, CA, USA, 1998–2017. [Google Scholar]
- Shumacker, R.E.; Lomax, R.G. A Beginner’s Guide to Structural Equation Modeling; Lawrence Erlbaum Associates: Mahwah, NJ, USA, 2004. [Google Scholar]
- Kline, R.B. Principles and Practice of Structural Equation Modelling, 3rd ed.; Guilford: New York, NY, USA, 2015. [Google Scholar]
- Field, A. Discovering Statistics Using IBM SPSS Statistics, 4th ed.; SAGE: Thousand Oaks, CA, USA, 2013. [Google Scholar]
- Acevedo, J.P. FACTORTEST: Stata Module to Perform Tests for Appropriateness of Factor Analysis. Statistical Software Components S436001, Boston College Department of Economics. 2003. Available online: https://ideas.repec.org/c/boc/bocode/s436001.html (accessed on 10 December 2020).
- Gorsuch, R.L. Factor Analysis, 2nd ed.; Erlbaum: Hillsdale, MI, USA, 1983. [Google Scholar]
- Doornik, J.A.; Hansen, H. An omnibus test for univariate and multivariate normality. Oxf. Bull. Econ. Stat. 2008, 70, 927–939. [Google Scholar] [CrossRef]
- Hair, J.F.; Black, W.C.; Babin, B.J.; Anderson, R.E. Multivariate Data Analysis, 7th ed.; Pearson Prentice Hall: New York, NY, USA, 2014. [Google Scholar]
- Hayton, J.C.; Allen, D.G.; Scarpello, V. Factor retention decisions in exploratory factor analysis: A tutorial on parallel analysis. Organ. Res. Methods 2004, 7, 191–205. [Google Scholar] [CrossRef]
- Velicer, W.F.; Eaton, C.A.; Fava, J.L. Construct explication through factor or component analysis: A review and evaluation of alternative procedures for determining the number of factors of components. In Problem and Solutions in Human Assessment; Goffin, R.D., Helmes, E., Eds.; Springer: Boston, MA, USA, 2000. [Google Scholar] [CrossRef]
- Ender, P. Fapara. Parallel Analysis for Pca and Factor Analysis. UCLA: Statistical Consulting Group. 2000. Available online: https://stats.idre.ucla.edu/stata/faq/how-to-do-parallel-analysis-for-pca-or-factor-analysis-in-stata/ (accessed on 10 December 2020).
- Tavakol, M.; Dennick, R. Making sense of Cronbach’s alpha. Int. J. Med. Educ. 2011, 2, 53–55. [Google Scholar] [CrossRef]
- Dunn, T.J.; Baguley, T.; Brunsden, V. From alpha to omega: A practical solution to the pervasive problem of internal consistency estimation. Br. J. Psychol. 2014, 105, 399–412. [Google Scholar] [CrossRef]
- McDonald, R.P. Test Theory: A Unified Treatment; Lawrence Erlbaum: Mahwah, NJ, USA, 1999. [Google Scholar]
- Peters, G.; Jorn, Y. Userfriendlyscience: Quantitative Analysis Made Accessible, R Package Version 0.7.2. Available online: https://userfriendlyscience.com (accessed on 5 December 2020).
- Bandalos, D.L.; Gerstner, J.J. Using factor analysis in test construction. In Principles and Methods of Test Construction: Standards and Recent Advances; Schweizer, K., DiStefano, C., Eds.; Hogrefe: Boston, MA, USA, 2016; pp. 26–51. [Google Scholar]
- West, S.G.; Taylor, A.B.; Wu, W. Model fit and model selection in structural equation modeling. In Handbook of Structural Equation Modeling; Hoyle, R.H., Ed.; The Guilford Press: New York, NY, USA, 2012; pp. 209–231. [Google Scholar]
- Wang, J.; Wang, X. Structural Equation Modeling: Applications Using Mplus; John Wiley Sons: Chichester, UK, 2012. [Google Scholar] [CrossRef]
- Muthén, B.; Du Toit, S.H.C.; Spisic, D. Robust Inference Using Weighted Least Squares and Quadratic Estimating Equations in Latent Variable Modeling with Categorical and Continuous Outcomes; University of California: Los Angeles, CA, USA, 1997; Available online: http://www.statmodel.com/bmuthen/articles/Article_075.pdf (accessed on 19 December 2020).
- Booth, S.; Goodman, S.; Kirkup, G. Gender Differences in Learning and Working with Technology: Social Constructs and Cultural Contexts; IGI Global: Hershey, PA, USA, 2010. [Google Scholar]
- De la Garza, R.; Tellez, E. Género y TIC. Por una Sociedad de la Información con Perspectiva de Género. En E. Tellez-Carvajal (Edit.), Derecho y TIC. Vertientes Actuales; Universidad de México, Instituto de Investigaciones Jurídicas: Mexico City, Mexico, 2016; pp. 49–78. [Google Scholar]
- Andújar, A.; Cruz, M. Mobile Instant Messaging: Whatsapp and its Potential to Develop Oral Skills. Comunicar 2017, 50, 43–52. [Google Scholar] [CrossRef]
- Beaunoyer, E.; Dupéré, S.; Guitton, M.J. COVID-19 and digital inequalities: Reciprocal impacts andmitigation strategies. Comput. Hum. Behav. 2020, 111, 106424. [Google Scholar] [CrossRef] [PubMed]
- Miller, G. Social distancing prevents infections, but it can have unintended consequences. Science 2020. [Google Scholar] [CrossRef]
- Dong, Y.; Xu, C.; Chai, C.S.; Zhai, X. Exploring the Structural Relationship Among Teachers’ Technostress, Technological Pedagogical Content Knowledge (TPACK), Computer Self-efficacy and School Support. Asia Pac. Edu. Res. 2019, 29, 147–157. [Google Scholar] [CrossRef]
- Vate-U-Lan, P. Psychological impact of e-learning on social network sites: Online students’ attitudes and their satisfaction with life. J. Comput. High. Educ. 2020, 32, 27–40. [Google Scholar] [CrossRef]
- OECD. Education Responses to Covid-19: Embracing Digital Learning and Online Collaboration. 2020. Available online: https://read.oecd-ilibrary.org/view/?ref=120_1205448ksud7oaj2&title=Education_responses_to_Covid19_Embracing_digital_learning_and_online_collaboration (accessed on 15 January 2021).
- Topal, A.D. Examination of university students’ level of satisfaction and readiness for e-courses and the relationship between them. Eur. J. Contemp. Educ. 2016, 15, 7–23. Available online: https://files.eric.ed.gov/fulltext/EJ1095972.pdf (accessed on 16 January 2021).


| Factors and Items | Reliability Indicators | F1 | F2 | F3 | F4 | F5 | F6 | F7 |
|---|---|---|---|---|---|---|---|---|
| DIM1. Search, processing, resolution, and communication of information | = 0.932 CI: [0.922, 0.943] = 0.932 CI: [0.922, 0.942] | |||||||
| I am able to locate information through different sources and databases available on the Internet (DCHES14). | 0.414 | |||||||
| I can identify relevant information by evaluating different sources and their provenance (DCHES15). | 0.618 | |||||||
| I am able to organize, analyze and ethically use information from a variety of sources and media (DCHES16). | 0.582 | |||||||
| I synthesize selected information appropriately for the construction and assimilation of new content, using tables, graphs or diagrams. (DCHES17). | 0.541 | |||||||
| I plan information searches for problem solving (DCHES19). | 0.601 | |||||||
| I am able to identify and define problems and/or research questions using ICT (DCHES20). | 0.530 | |||||||
| I use digital resources and tools to explore current world issues and solve real problems, addressing personal, social, professional needs… (DCHES21). | 0.519 | |||||||
| I can analyze the capabilities and limitations of ICT resources (DCHES22). | 0.524 | |||||||
| I share information of interest with my peers using a variety of digital environments and media (DCHES24). | 0.443 | |||||||
| I effectively communicate information and ideas to multiple audiences, using a variety of media and formats (DCHES25). | 0.483 | |||||||
| I am able to develop cultural understanding and global awareness through communication with other students and professionals from other cultures (DCHES26). | 0.501 | |||||||
| DIM2. Technological literacy | = 0.858 CI: [0.836, 0.881] = 0.855 CI: [0.832, 0.878] | |||||||
| I am proficient in different office tools for information processing, such as word processors, spreadsheets, databases… (DCHES4). | 0.464 | |||||||
| I investigate and solve problems in systems and applications (configure e-mail, configure antivirus, defragment the hard disk, etc.) (DCHES5). | 0.525 | |||||||
| I am able to use different image, audio or digital video processing tools (DCHES6). | 0.664 | |||||||
| I can design web pages using software, including text, images, audio, links, etc. (DCHES9). | 0.465 | |||||||
| I know how to use collaborative work software using online tools such as Groupware (Google Apps, BSCW, OpenGroupWare…) (DCHES11). | 0.548 | |||||||
| DIM3. ICT use | = 0.758 CI: [0.719, 0.789] = 0.748 CI: [0.708, 0.787] | |||||||
| I am able to use different types of operating systems installed on a computer (Microsoft Windows, Linux, Mac…) and on mobile devices (iOS, Android, BlackBerry OS…) (DCHES1) | 0.631 | |||||||
| I am able to use different mobile devices (Smartphone, Tablet, PDAs…) (DCHES2). | 0.767 | |||||||
| I surf the Internet with different browsers (Internet Explorer, Mozilla Firefox, Safari, Opera…) (DCHES3). | 0.416 | |||||||
| I feel competent to use the virtual management (virtual secretary, library services, etc.) of my university (DCHES13). | 0.509 | |||||||
| DIM4. Communication and collaboration | = 0.768 CI: [0.729, 0.806] = 0.772 CI: [0.736, 0.809] | |||||||
| I can communicate with other people using synchronous communication tools via the web (chat, instant messaging services, Skype…) (DCHES7). | 0.405 | |||||||
| I am able to communicate with others using asynchronous web-based communication tools (forums, social networks, mailing lists) (DCHEES8). | 0.425 | |||||||
| I am able to coordinate group activities using online tools and media (DCHES28). | 0.359 | |||||||
| I interact with other colleagues and users using social networks (Facebook, Ning, Twitter…) and communication channels (Blog, YouTube channel…) based on ICT (DCHES29). | 0.412 | |||||||
| DIM5. Digital citizenship | = 0.857 CI: [0.832, 0.882] = 0.856 CI: [0.831, 0.881] | |||||||
| I am ethically committed to the use of digital information and ICT, including respect for copyright, intellectual property and proper referencing of sources (DCHES33). | 0.585 | |||||||
| I promote and practice safe, legal and responsible use of information and ICT (DCHES34). | 0.632 | |||||||
| I demonstrate personal responsibility for lifelong learning using ICTs (DCHES35). | 0.654 | |||||||
| DIM6. Digital performance | = 0.873 CI: [0.854, 0.893] = 0.869 CI: [0.849, 0.889] | |||||||
| I know how to use collaborative work software using online tools such as Groupware (Google Apps, BSCW, OpenGroupWare…) (DCHES10). | 0.412 | |||||||
| I use graphic organizers and software for making concept and mind maps (CmapTool, Mindomo, etc.), diagrams or schemes, to present the relationships between ideas and concepts. (DCHES18). | 0.629 | |||||||
| I configure and troubleshoot hardware, software and networking systems to optimize their use for learning and productivity (DCHES23). | 0.408 | |||||||
| I can use software (SlideShare, Google Docs, etc.) and technological tools to manage and communicate information with colleagues and other online users (DCHES27) | 0.352 | |||||||
| I am able to manage professional networks (Linkedin, etc.) (DCHES30). | 0.696 | |||||||
| I am able to design, create or modify a Wiki (Wikispaces, Nirewiki, etc.) (DCHES31). | 0.669 | |||||||
| I can use social bookmarking to locate, store and tag Internet resources (DCHES32). | 0.511 | |||||||
| DIM7. Leadership, innovation and creativity | = 0.924 CI: [0.913, 0.936] = 0.924 CI: [0.913, 0.935] | |||||||
| I consider myself competent to make constructive criticisms, judging and making contributions to the ICT work developed by my colleagues (DCHES36). | 0.422 | |||||||
| I exercise leadership for digital citizenship within my group (DCHES37). | 0.506 | |||||||
| I exhibit a positive attitude towards the use of ICTs to support collaboration, learning and productivity (DCHES38). | 0.532 | |||||||
| I have the ability to come up with original, novel and useful ideas using ICT (DCHES39). | 0.688 | |||||||
| I am able to create original work using traditional and emerging ICT resources (DCHES40). | 0.654 | |||||||
| I identify trends by anticipating the potential uses that ICT can lend me (DCHES41). | 0.680 | |||||||
| I use models and simulations to explore complex systems and issues using ICTs (DCHES42). | 0.548 | |||||||
| I develop materials where I use ICT in a creative way, supporting the construction of my knowledge (DCHES43). | 0.529 | |||||||
| I am able to adapt to new situations and technological environments (DCHES44). | 0.388 |
| Factor | 1 | 2 | 3 | 4 | 5 | 6 | 7 |
|---|---|---|---|---|---|---|---|
| DIM1 | 1000 | ||||||
| DIM2 | 0.444 | 1000 | |||||
| DIM3 | 0.317 | 0.463 | 1000 | ||||
| DIM4 | 0.329 | 0.352 | 0.340 | 1000 | |||
| DIM5 | 0.412 | 0.271 | 0.308 | 0.305 | 1000 | ||
| DIM6 | 0.467 | 0.449 | 0.233 | 0.274 | 0.188 | 1000 | |
| DIM7 | 0.478 | 0.348 | 0.217 | 0.436 | 0.385 | 0.389 | 1000 |
| Dimension | Item | Standardized Solution | AVE and CR |
|---|---|---|---|
| DIM1 | DCHES 14 | 0.770 | CR = 0.9402 AVE = 0.6117 |
| DCHES 15 | 0.712 | ||
| DCHES 16 | 0.793 | ||
| DCHES 17 | 0.772 | ||
| DCHES 19 | 0.820 | ||
| DCHES 20 | 0.780 | ||
| DCHES 21 | 0.821 | ||
| DCHES 22 | 0.740 | ||
| DCHES 24 | 0.806 | ||
| DCHES 25 | 0.800 | ||
| DIM2 | DCHES 4 | 0.741 | CR = 0.8826 AVE = 0.6016 |
| DCHES 5 | 0.759 | ||
| DCHES S6 | 0.822 | ||
| DCHES 9 | 0.707 | ||
| DCHES 11 | 0.841 | ||
| DIM3 | DCHES 1 | 0.814 | CR = 0.8342 AVE = 0.5584 |
| DCHES 2 | 0.743 | ||
| DCHES 3 | 0.661 | ||
| DCHES 13 | 0.763 | ||
| DIM4 | DCHES 7 | 0.690 | CR = 0.8049 AVE = 0.5101 |
| DCHES 8 | 0.639 | ||
| DCHES 28 | 0.827 | ||
| DCHES 29 | 0.687 | ||
| DIM5 | DCHES 33 | 0.862 | CR = 0.8929 AVE = 0.7358 |
| DCHES 34 | 0.810 | ||
| DCHES 35 | 0.899 | ||
| DIM6 | DCHES 10 | 0.663 | CR = 0.8924 AVE = 0.5441 |
| DCHES 18 | 0.681 | ||
| DCHES 23 | 0.787 | ||
| DCHES 27 | 0.811 | ||
| DCHES 30 | 0.664 | ||
| DCHES 31 | 0.742 | ||
| DCHES 32 | 0.798 |
| Dimension | Item | Standardized Solution | AVE and CR |
|---|---|---|---|
| DIM7 | DCHES 36 | 0.779 | CR = 0.9407 AVE = 0.6394 |
| DCHES 37 | 0.675 | ||
| DCHES 38 | 0.773 | ||
| DCHES 39 | 0.820 | ||
| DCHES 40 | 0.886 | ||
| DCHES 41 | 0.862 | ||
| DCHES 42 | 0.826 | ||
| DCHES 43 | 0.830 | ||
| DCHES 44 | 0.723 |
| DIM1 | DIM2 | DIM3 | DIM4 | DIM5 | DIM6 | DIM7 | |
|---|---|---|---|---|---|---|---|
| Gender | 0.119 ** | n.s. | n.s. | n.s. | n.s. | 0.107 * | n.s. |
| ICTtraining | n.s. | n.s. | 0.111 * | n.s. | n.s. | n.s. | n.s. |
| ICThours | 0.091 + | 0.137 ** | n.s. | n.s. | n.s. | n.s. | 0.132 * |
| SocNetwUse | n.s. | n.s. | n.s. | 0.105 * | n.s. | n.s. | n.s. |
| VirtToolsUse | 0.290 ** | 0.177 ** | 0.280 ** | 0.342 ** | 0.315 ** | 0.139 ** | 0.269 ** |
| YoutubeUse | 0.217 ** | 0.248 ** | 0.158 ** | 0.177 ** | 0.123 * | 0.240 ** | 0.203 ** |
Publisher’s Note: MDPI stays neutral with regard to jurisdictional claims in published maps and institutional affiliations. |
© 2021 by the authors. Licensee MDPI, Basel, Switzerland. This article is an open access article distributed under the terms and conditions of the Creative Commons Attribution (CC BY) license (http://creativecommons.org/licenses/by/4.0/).
Share and Cite
Rodríguez-Moreno, J.; Ortiz-Colón, A.M.; Cordón-Pozo, E.; Agreda-Montoro, M. The Influence of Digital Tools and Social Networks on the Digital Competence of University Students during COVID-19 Pandemic. Int. J. Environ. Res. Public Health 2021, 18, 2835. https://doi.org/10.3390/ijerph18062835
Rodríguez-Moreno J, Ortiz-Colón AM, Cordón-Pozo E, Agreda-Montoro M. The Influence of Digital Tools and Social Networks on the Digital Competence of University Students during COVID-19 Pandemic. International Journal of Environmental Research and Public Health. 2021; 18(6):2835. https://doi.org/10.3390/ijerph18062835
Chicago/Turabian StyleRodríguez-Moreno, Javier, Ana María Ortiz-Colón, Eulogio Cordón-Pozo, and Miriam Agreda-Montoro. 2021. "The Influence of Digital Tools and Social Networks on the Digital Competence of University Students during COVID-19 Pandemic" International Journal of Environmental Research and Public Health 18, no. 6: 2835. https://doi.org/10.3390/ijerph18062835
APA StyleRodríguez-Moreno, J., Ortiz-Colón, A. M., Cordón-Pozo, E., & Agreda-Montoro, M. (2021). The Influence of Digital Tools and Social Networks on the Digital Competence of University Students during COVID-19 Pandemic. International Journal of Environmental Research and Public Health, 18(6), 2835. https://doi.org/10.3390/ijerph18062835

