Parental Role Changes in Romanian Transnational Families: Consequences of Migration
Abstract
:1. Introduction
2. Migration for Work and Parental Role Changes
3. Materials and Methods
3.1. Data Source and Research Questions
3.2. Method and Characteristics of the Participants
- The quality of the respondent’s relationship to the child: parent/grandparent to ensure there was a balanced distribution from both categories;
- Migration experience of the parent/parents for work abroad: to have an experience of at least 6 months;
- The districts included in the study: to include at least two districts in the research;
- Residence environment: urban/rural in order to reflect the structure of the phenomenon, mainly from rural and small towns;
- Age of the children: to cover as many cases as possible from the earliest ages up to the maximum age limit of 17 years.
3.3. Data Analysis
4. Results
4.1. Changes in Emotional and Behavioral States of the Children after the Migration
- ▪
- Emotional–behavioral type one: the most vulnerable type consisted of cases in which the children manifested all three risky behaviors—isolation from family members and colleagues, school absenteeism, and other risky behaviors—and had long-term high-intensity unpleasant feelings.
- ▪
- Emotional–behavioral type two: this emotionally vulnerable type consisted of cases in which the children experienced long-term high-intensity unpleasant emotions and also some degree of isolation, but they did not engage in school absenteeism or other risky behaviors.
- ▪
- Emotional–behavioral type three: this “at risk of dropping out of school” type consisted of cases in which the children started missing school or had long periods of school absenteeism without isolating him/herself from others, without having other risky behaviors, and without having long-term high-intensity unpleasant emotional states.
- ▪
- Emotional–behavioral type four: the most resilient type consisted of cases in which the children did not engage in any of the behaviors that were previously mentioned, regardless of the feelings they experienced after their parent(s) migrated (because of the criteria consisting of the children not experiencing isolation from family members and colleagues, school absenteeism, and other risky behaviors, the children with high-intensity long-term unpleasant feelings were automatically excluded from this category and included in one of the first two categories because those who, at the time of the interview, manifested emotionally disruptive states were also experiencing at least one of the mentioned behaviors).
4.2. The Income Provider Role Performance
“He goes to work. They [the children] also bring money home, the father from one side…”.(Mother, NE region, six children)
“The boy, the girl… They feel the need to leave school to go to work… Not all of them… I brought them back from a sheepfold [where they were working]… and I told [to the shepherd] not to receive them [at the sheepfold to work] any more. They feel the need to work. When I needed help, he ploughed in the garden, weeded. <Grandma, I’m going to work.> < You are not working, you are 10 years old>”.(Grandmother, NE region, five children)
4.3. The Emotional Support Provider Role Performance
- -
- The most vulnerable type (high-intensity long-term unpleasant feelings, school absenteeism, isolation, and other risky behaviors) was characterized by a poor emotional closeness between the children and the child carer prior to but also after migration;
- -
- The emotionally vulnerable type (high-intensity long-term unpleasant feelings and some degree of isolation, but no other risky behaviors or school absenteeism) was characterized by a good emotional closeness between the children and the child carer prior to and after migration (suggesting that the good emotional relationship with the child carer could be a buffer between different risk factors and the children);
- -
- The “at risk of dropping out of school” type (school absenteeism) was characterized by a good emotional closeness between the children and the child carer prior to and after the migration (suggesting other factors of school drop-out risk for this category of children); and
- -
- The most resilient type was characterized by a good emotional closeness between the children and the child carer prior to and after migration but also included cases in which the relationship was poor prior to migration and it improved over time after the migration, which emphasized the importance of the relationship between the two of them after the migration. Table 5 describes emotional–behavioral types by the emotional closeness of the child to the child carer.
| Emotional–Behavioral Types | The Emotional Closeness of the Child to the Child Carer | Status of the Child Carer |
|---|---|---|
| Type 1 (the most vulnerable) | Poor emotional closeness between the children and the children carer prior to but also after migration. | Grandparent |
| Type 2 (the emotionally vulnerable) | Good emotional closeness between the children and the children carer prior to and after migration. | Parent |
| Type 3 (at risk of dropping out of school) | Good emotional closeness between the children and the children carer prior to and after migration. | Grandparent, parent |
| Type 4 (the most resilient) | Good emotional closeness between the children and the children carer prior to and after migration, but also included cases in which the relationship was poor prior to the migration and it improved after migration. | Grandparent, parent |
Not much [were the children attached to the father before the migration] … he was only swearing … No one answers [when the father calls at the phone]… He put his hands in his pockets, and he started swearing, even when he sat at the table. It’s better without him.(Mother, SE region, six children)
[The child] misses them [the parents]. <I care about you, but I miss my mother and my father that I can’t take it anymore> [says the child].(Grandmother, NE region, one child)
I think she suffers from the absence of her mother, less of her father … but first of all of her mother. That is why she tattoos signs that remind her of her mother or signs that would draw her mother’s attention because she misses her.(Grandmother, SE region, one child)
Once a week, every 2 weeks … not often [the child talk on the phone, WhatsApp, Facebook with the parents].(Grandmother, SE region, one grandson)
Maybe if we had been invited [to visit the child’s parents abroad] we would have thought going … but in the absence of an invitation …(Grandmother, SE region, one grandson)
C. was a very cheerful child, ready to help all her friends, all her colleagues … sociable. After her parents left, she became an introvert … she cried … she cut her hair short … she tattooed her right hand, her left arm. It is quite difficult to talk to her, I find out a lot of things about her from the teachers… At first I had the impression that she isolated only from me, but I found out from the teacher that she isolated herself from her friends, her colleagues … sometimes I see that she cut her hands … [The niece] says that it is a form through which she wants to see how much she resists pain.(Grandmother, SE region, one child)
I don’t think [the child told the parents about the self-destructive behaviour]… they would have asked me.(Grandmother, SE region, one child)
On another trip to skiing too … he takes him on trips every year. And I think this year the child will spend the holidays in France with the parents… Yes, they always come home, and they stay 2-3 months … for example, the mother has gone abroad only 1 month ago. … She stayed at home with him for 1 month. There aren’t the kind of parents that forget the child at home.(Grandmother, NE region, one grandson)
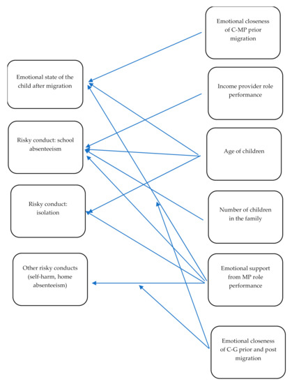
- The emotional state of the child after the migration of the parent(s) was correlated with the child–migrating parent(s)’ emotional closeness prior to their migration. A poor emotional closeness between the child and the migrating parent(s) enhanced the chances that the child would not experience a disruptive feeling after the parent’s migration.
- Poor income provider role performance (disengagement from the role of income provider and not fulfilling the basic material needs of the child) enhanced the risk for school absenteeism.
- The age of the child was correlated with the emotional state of the child and behaviors, such as school absenteeism and isolation.
- The number of children enhanced the risk of school absenteeism.
- Emotional support from the migrated parent(s) (emotional closeness, frequency of visits, and frequency of communication) was correlated with the emotional and behavioral states of the child. Poor emotional support enhanced the risk of long-term high-intensity unpleasant emotions, isolation, school absenteeism, and other risky behaviors (e.g., home absenteeism, self-harm).
- Emotional closeness (especially post-migration relations) to the child’s carer reduced the impact of poor emotional support from the migrating parent(s) on school absenteeism and other risky behaviors.
5. Discussion
6. Conclusions
Author Contributions
Funding
Informed Consent Statement
Data Availability Statement
Conflicts of Interest
Appendix A
Appendix A.1. Data Registration Rules
| Category | Rules of Registration of the Data |
| Child’s age | We distinguished between children younger than 14 and registered the cases in which all the children in the family were younger than 14, children of 14 years or more and registered the cases in which all the children of the family were aged 14 years or older, and the third sub-category in which there were children that were both younger and older than 14, where we registered all the other cases. |
| Child’s behaviors—other risky behaviors | Other risky behaviors (home absenteeism, self-harm) were some of the changes in a child’s behavior identified by some of the child carers. We distinguished between the presence of the other risky behaviors, where we registered the cases in which the child carer mentioned home absenteeism and/or self-harm and the absence of other risky behaviors, where we registered all the other cases. |
| Child’s behavior—school absenteeism | School absenteeism was one of the behaviors that were mentioned by some of the child carers. We distinguished between the presence of the school absenteeism behavior, where we registered the cases in which the child carer mentioned school absenteeism or school abandoning, and the absence of this behavior, where we registered all the other cases. |
| Child’s emotional experience after the migration of the parent | We distinguished between pleasant and unpleasant emotional experiences of the children after the migration of their parent(s) or no change, as described by the child carer. We did not encounter cases where some of the children experienced a pleasant emotional experience and the other children of the same family experienced an unpleasant emotional experience. |
| Unpleasant emotional experience | When analyzing the data, the following two sub-categories emerged: (1) Short-term and low-intensity unpleasant emotional experience, which included registrations of the cases where the child care mentioned that the emotional states lasted for minutes, hours, and days, or were passing emotional experiences; a low intensity of the unpleasant emotional experience was explicitly mentioned; the children had high-intensity feelings but had overcome them at the time of the interview. (2) The children had long-term and high-intensity unpleasant emotional experience, which included the cases where the child carer mentioned that the emotional state seemed to be permanent or explicitly emphasized the unpleasant emotional state of the child. We did not encounter cases where some of the children experienced a short-term unpleasant emotional experience and the other children of the same family experienced a long-term unpleasant emotional experience. |
| Emotional closeness between the child and the guardian prior to the migration | We distinguished between poor emotional closeness, where we registered the cases in which the guardian explicitly mentioned not being close to the child or having a conflicting relationship with them, and good emotional closeness between the child and the child carer, where we registered all the other cases. |
| Emotional closeness between the child and the guardian after the migration | We distinguished between poor emotional closeness, where we registered the cases in which the guardian explicitly mentioned not being close to the child or having a conflicting relationship with them, and good emotional closeness between the child and the child carer, where we registered all the other cases. |
| Emotional closeness between the child and the migrated parent(s) prior to their migration | We distinguished between poor emotional closeness, where we registered the cases in which the child carer explicitly mentioned that the migrated parent(s) was/were not close to the child or had a conflicting relationship with them prior to their migration, and good emotional closeness, where we registered all the other cases. |
| Emotional support role performance of the migrated parent(s) | Consisted of emotional closeness between the child and the migrated parent(s) after their migration, frequency of communication through ICT, and frequency of visits. When the emotional closeness between the child and the migrating parent(s) after their migration was good, the frequency of communication through ICT was multiple times a week, and the frequency of visits was at least once a year, the case was registered as good emotional support. When the emotional closeness between the child and the migrating parent(s) after their migration was poor, the frequency of communication through ICT was once a week or less, and the frequency of visits was less than once a year, the case was registered as poor emotional support. All the other cases were registered as moderate emotional support. |
| Emotional closeness between the child and the migrated parent(s) after their migration | We distinguished between poor emotional closeness, where we registered the cases in which the child carer mentioned a poor emotional connection, the lack of reciprocity, or the existence of a conflict between the child and the migrating parent(s), and good emotional closeness between the child and the guardian, where we registered all the other cases. |
| Frequency of communication through ICT | We distinguished between the following two subcategories: multiple times a week and once a week or less. |
| Frequency of visits | We distinguished between the following two subcategories: at least once a year and less than once a year. |
| Migrated parent(s) as a constant income provider | We distinguished between the following two subcategories: cases in which the migrated parent(s) was (were) a constant income provider(s), even if the income provided was sometimes in a small amount and did not suffice for the month-to-month expenses, and cases in which the migrating parent(s) was (were) not a constant income provider(s), occasionally sending money to the family. |
| Migration motive | The motive identified in all cases was material support for the family, especially for the children. We also identified the dissolution of the conjugal couple, complementary to material support in one of the cases; therefore, in order to create mutually exclusive sub-categories, we registered material support as one category and material support and dissolution of the conjugal couple as the second sub-category. |
| The fulfillment of the basic needs (food, clothes, shoes, heating) | We distinguished between the cases in which the basic needs of the children (food, clothes, shoes, heating) were fulfilled and the cases in which the basic needs of the children were not fulfilled. |
| The migrated parent | The following three types of cases emerged: the migrated parent was the mother, the father, or both parents migrated. |
| The guardian/child carer | The following two types of cases emerged: the cases in which the child carer was one of the parents and the case in which the child carers were the grandparents. |
Appendix A.2. Concept Map

References
- Bryceson, D.; Vuorela, U. Transnational Families in the Twenty First Century. In The Transnational Family: New European Frontiers and Global Networks; Bryceson, D., Vuorela, U., Eds.; Berg: New York, NY, USA, 2002. [Google Scholar]
- Otovescu, D. Sociologia culturii românești. In Structuri Teoretice și Realizări Publicistice; Scrisul Românesc: Craiova, Romania, 2017. [Google Scholar]
- Schiller, G.L.; Basch, C.; Blanc-Szanton, C. Transnationalism: A New Analytic Framework for Understanding Migration. Ann. N. Y. Acad. Sci. 1992, 645, 1–24. [Google Scholar] [CrossRef]
- Levitt, P. The Transnational Villagers; University of California Press: Berkeley, CA, USA, 2001. [Google Scholar]
- Pribilsky, J. Aprendemos a convivir: Conjugal relations, co-parenting, and family life among Ecuadorian transnational migrants in New York City and the Ecuadorian Andes. Glob. Netw. 2004, 4, 313–334. [Google Scholar] [CrossRef]
- Parrenas, R.S. Children of Global Migration: Transnational Families and Gendered Woes; Standford University Press: Standford, CA, USA, 2005. [Google Scholar]
- DeWaard, J.; Nobles, J.; Donato, K.M. Migration and parental absence: A comparative assessment of transnational families in Latin America. Popul. Space Place 2018, 24, e2166. [Google Scholar] [CrossRef] [PubMed]
- Stark, O. The Migration of Labor; Blackwell Publishers: Oxford, UK, 1991. [Google Scholar]
- Becker, G.S. The Economics of Discrimination; University Chicago Press: Chicago, IL, USA, 1957. [Google Scholar]
- Mincer, J. Family migration decisions. J. Polit. Econ. 1978, 86, 749–773. [Google Scholar] [CrossRef] [Green Version]
- Mayda, A. International migration: A panel data analysis of the determinants of bilateral flows. J. Popul. Econ. 2010, 23, 1249–1274. [Google Scholar] [CrossRef]
- Hatton, T.J.; Williamson, J.G. What fundamentals drive world migration? In Poverty, International Migration and Asylum; Borjas, G., Crips, J., Eds.; Palgrave-Macmillian for WIDER: Hampshire, UK, 2005; pp. 15–38. [Google Scholar]
- Antman, F.M. The intergenerational effects of paternal migration on schooling and work: What can we learn from children’s time allocations? J. Dev. Econ. 2011, 96, 200–208. [Google Scholar] [CrossRef] [Green Version]
- Assaad, R. The Impact of Migration on Those Left behind: Evidence from Egypt; Viewpoints, Middle East Institute: Washington, DC, USA, 2010. [Google Scholar]
- Dreby, J. Divided by Borders; University of California Press: Berkeley, CA, USA, 2010. [Google Scholar]
- Eremenko, T.; González-Ferrer, A. Transnational families and child migration to France and Spain. The role of family type and immigration policies. Popul. Space Place 2018, 24, e2163. [Google Scholar] [CrossRef]
- Vanore, M.; Mazzucato, V.; Siegel, M. ‘Left behind’ but not left alone: Parental migration & the psychosocial health of children in Moldova. Soc. Sci. Med. 2015, 132, 252–260. [Google Scholar] [CrossRef]
- Adams, R.; Page, J. Do International Migration and Remittances Reduce Poverty in Developing Countries? World Dev. 2005, 33, 1645–1669. [Google Scholar] [CrossRef]
- Massey, D.S. Social structure, household strategies, and the cumulative causation of migration. Popul. Index 1990, 56, 3–26. [Google Scholar] [CrossRef] [PubMed]
- Thoma, D. Understanding Migrants’ Experiences of Social Exclusion and Inclusion: The Case of Bulgarian Immigrants in Greece. In Migration in, from, and to Southeastern Europe. Part 2: Ways and Strategies of Migrating, Ethnologia Balkanica; Roth, K., Bacas, J.L., Eds.; LIT Verlag: Münster, Germany, 2010; Volume 14, pp. 27–48. [Google Scholar]
- Carling, J.; Menjivar, C.; Schmalzbauer, L. Central themes in the study of transnational parenthood. J. Ethn. Migr. Stud. 2012, 38, 191–217. [Google Scholar] [CrossRef]
- Baldassar, L.; Merla, L. Migration and the Circulation of Care: Understanding Mobility and Absence in Family Life; Routledge: New York, NY, USA, 2013. [Google Scholar]
- Kilkey, M.; Palenga-Möllenbeck, E. (Eds.) Family Life in an Age of Migration and Mobility: Global Perspectives through the Life Course; Palgrave Macmillan: Basingstoke, UK, 2016. [Google Scholar]
- Ducu, V. Romanian Transnational Families: Gender, Family Practices and Difference; Palgrave Macmillan: London, UK, 2018. [Google Scholar]
- Sandu, D. Lumile Sociale ale Migrației Românești în Străinătate; Polirom: Iași, Romania, 2010. [Google Scholar]
- Rentea, G.L.; Rotărescu, L.E. Yesterday’s children, today’s youth: The experiences of children left behind by Romanian migrant parents. In Managing Difference in Eastern-European Transnational Families; Ducu, V., Telegdi-Csetri, Á., Eds.; Peter Lang: Frankfurt am Main, Germany, 2016; pp. 151–170. [Google Scholar]
- Botezat, A.; Pfeiffer, F. The Impact of Parents Migration on the Well-Being of Children Left behind: Initial Evidence from Romania; Discussion Paper No. 8225; IZA: Bonn, Germany, 2014; Available online: https://www.iza.org/publications/dp/8225/the-impact-of-parents-migration-on-the-well-being-of-children-left-behind-initial-evidence-from-romania (accessed on 10 October 2021).
- Sănduleasa, B.; Matei, A. Effects of Parental Migration on Families and Children in Post-Communist Romania. Rev. Des. Sci. Polit. 2015, 46, 196–207. [Google Scholar]
- Toth, G.; Toth, A.; Voicu, O.; Ștefănescu, M. Effects of the Migration: Children Left at Home. Fundația Soros România. 2007. Available online: https://copiisinguriacasa.ro/wp-content/themes/csa/doc/Efectele%20migratiei_copiii%20ramasi%20acasa_Fundatia%20Soros.pdf (accessed on 24 November 2021).
- Irimescu, G.; Lupu, A. Home Alone! Study Made in Iași on Children Separated from One or Both Parents as Results for Parents Leaving to Work Abroad. Asociația Alternative Sociale. 2006. Available online: https://copiisinguriacasa.ro/wp-content/themes/csa/doc/Singur%20Acasa%20Alternative%20Sociale.pdf (accessed on 24 November 2021).
- Botezat, A.; Pfeiffer, F. The impact of parental labour migration on left-behind children’s educational and psychosocial outcomes: Evidence from Romania. Popul. Space Place 2019, 26, e2277. [Google Scholar] [CrossRef]
- Smith, P.K.; Bogin, B.; Varela-Silva, M.I.; Loucky, J. Economic and anthropological assessments of the health of children in Maya immigrant families in the U.S. Econ. Hum. Biol. 2003, 1, 145–160. [Google Scholar] [CrossRef]
- Meredith, J.H.; Shandy, D. Kids at the Crossroads: Global Childhood and the State. Anthropol. Q. 2008, 81, 765–776. [Google Scholar] [CrossRef]
- Kubal, A.; Iosifides, T. Qualitative Methods in Migration Studies: A Critical Realist Perspective. J. Crit. Realism 2012, 11, 401–406. [Google Scholar] [CrossRef]
- Malterud, K.; Siersma, V.D.; Guassora, A.D. Sample Size in Qualitative Interview Studies: Guided byInformation Power. Qual. Health Res. 2016, 26, 1753–1760. [Google Scholar] [CrossRef] [PubMed]
- Ritchie, J.; Lewis, J.; Elam, G. Designing and Selecting Samples. In Qualitative Research Practice; Sage Publications: London, UK, 2003. [Google Scholar]
- Creswell, J.W.; Creswell, J.D. Research Design: Qualitative, Quantitative, and Mixed Methods Approaches; Sage Publications: New York, NY, USA, 2017. [Google Scholar]
- Hsieh, H.-F.; Shannon, S.E. Three Approaches to Qualitative Content Analysis. Qual. Health Res. 2005, 15, 1277–1288. [Google Scholar] [CrossRef]
- Miles, M.B.; Huberman, A.M.; Saldana, J. Qualitative Data Analysis. A Methods Sourcebook, 3rd ed.; Sage Publications: New York, NY, USA, 2014. [Google Scholar]
- Saunders, B.; Sim, J.; Kingstone, T.; Baker, S.; Waterfield, J.; Bartlam, B.; Burroughs, H.; Jinks, C. Saturation in qualitative research: Exploring its conceptualization and operationalization. Qual. Quant. 2018, 52, 1893–1907. [Google Scholar] [CrossRef]
- Brooks-Gunn, J.; Duncan, G.J. The effects of poverty on children. Future Child. 1997, 7, 55–71. [Google Scholar] [CrossRef] [PubMed] [Green Version]
- Djuve, A.B.; Friberg, J.H.; Tyldum, G.; Zhang, H. When Poverty Meets Affluence. Migrants from Romania on the Streets of the Scandinavian Capitals; Fafo: Oslo, Norway, 2015. [Google Scholar]
- Brim, O.G., Jr. The Parent-Child Relation as a Social System: I. Parent and Child Roles. Child Dev. 1957, 28, 343–364. [Google Scholar]
- Hochschild, A.R. Emotion Work, Feeling Rules, and Social Structure. Am. J. Sociol. 1979, 85, 551–575. [Google Scholar] [CrossRef]
- Frieze, I.H.; Boneva, B.S.; Šarlija, N.; Horvat, J.; Ferligoj, A.; Kogovšek, T.; Erokhina, L. Psychological differences in stayers and leavers: Emigration desires in Central and Eastern European university students. Eur. Psychol. 2004, 9, 15–23. [Google Scholar] [CrossRef]
- Haug, S. Migration networks and migration decision-making. J. Ethn. Migr. Stud. 2008, 34, 585–605. [Google Scholar] [CrossRef]
- Merz, E.M.; Özeke-Kocabas, E.; Oort, F.J.; Schuengel, C. Intergenerational family solidarity: Value differences between immigrant groups and generations. J. Fam. Psychol. 2009, 23, 291–300. [Google Scholar] [CrossRef]
- Mazzucato, V. Transnational families and the well-being of children and caregivers who stay in origin countries. Introduction. Soc. Sci. Med. 2015, 132, 208–214. [Google Scholar] [CrossRef]
- Bordone, V.; de Valk, H. Intergenerational support among migrant families in Europe. Eur. J. Ageing 2016, 13, 259–270. [Google Scholar] [CrossRef] [PubMed] [Green Version]

| Positive Outcomes of Migration on Children | Negative Outcomes of Migration on Children |
|---|---|
| Economic outcomes | |
| Increase in the economic well-being of the child: financial, living conditions, procurement of goods [29,30] Increase in visits abroad [29,30] | |
| Educational outcomes | |
| The completion of secondary and tertiary education [29,30] Better school performance compared to children with non-migrant parents [29,30] | Lack of support regarding school-related issues [29] Deviant behavior at school (small differences compared to children with both parents at home) [29] The migration abroad of a child prior to them finishing secondary education, especially for boys with low-educated parents [29] |
| Psycho-social outcomes | |
| A reduction in family conflict (effects identified by the children) [30] Greater degree of freedom for the children [30] | Deterioration of the relationships between the child and the child’s carer parent, especially when the migrating parent is the mother [29] Emotional outcomes (e.g., depression) [29,31] Consumption of alcohol and smoking, especially for children where both parents migrated, or where their mother migrated [29] |
| Health outcomes | |
| More frequent health problems than children with non-migrant parents (other than depression) [31] | |
| Criteria | Statistics |
| Quality of the respondent | 10 of the respondents were grandparents and 14 were parents. |
| Migration experience | Under 3 years of migration experience/time since the partner/children’s parent(s) went abroad: 4 participants; Between 3 to 5 years of migration experience/time since the partner/children’s parent(s) went abroad: 13 participants; 6 or more years of migration experience/time since the partner/children’s parent(s) went abroad: 6 participants. |
| Residence | 9 interviews were conducted in urban areas and 15 interviews were conducted in rural areas. |
| The ages of the children whose parents/grandparents were interviewed | In 14 of the 24 interviews, the parent/grandparents cared for more than 1 (one) child/grandchild:
|
| The countries the parent(s) who went to work abroad migrated to |
|
| Emotional–Behavioral Types | Emotional Changes | Behavioral Changes | Number of Children | Ages of Children |
|---|---|---|---|---|
| Type 1 (the most vulnerable) | Long-term high-intensity unpleasant feelings | Isolation from family members and colleagues, school absenteeism, and other risky behaviors | Small number of children (1 child) | Over 14 years old |
| Type 2 (the emotionally vulnerable) | Long-term high-intensity unpleasant feelings | Isolation from family members and colleagues | Small number of children (1 child) | Over 14 years old |
| Type 3 (at risk of dropping out of school) | No changes in emotional status or pleasant emotional status, or short-term, low-intensity unpleasant emotions | School absenteeism | Large number of children (5–6 children) | Ages both under and above 14 years old |
| Type 4 (the most resilient) | No changes in emotional status or short term, low-intensity unpleasant emotions | No behavior change | Generally, families with a small number of children, but also some with a larger number of children (5 children) | Generally, children under 14 years old, but also some exceptions (children older than 14 years) |
| Emotional–Behavioral Types | Income Provider Performance Types | Description of the Income Provider Performance Types |
|---|---|---|
| Type 1 (the most vulnerable) | Type 3 | The migrated parent disengaged from their role of income provider and the children faced material deprivation. |
| Type 2 (the emotionally vulnerable) | Type 4 | The migrated parent disengaged from their role of income provider, but the basic expenses of the families were covered by the child carer. |
| Type 3 (at risk of dropping out of school) | Type 1 * Type 2 | The migrated parents were constant income providers and were able to fulfill the basic need of the families (Note: the families have large no. of children and one or two of the children over 14 years were working supplementing family income). The migrated parents were constant income providers but the basic expenses of the families were not fulfilled; therefore, the children faced extreme material deprivation (Note: the families have large no. of children and all children were under 14 years). |
| Type 4 (the most resilient) | Type 1 | The migrated parents were constant income providers and were able to fulfill the basic need of the families. |
| Emotional Experience of the Child after the Migration | Emotional Closeness between the Child and the Migrated Parent(s) Prior to Migration |
|---|---|
| Pleasant emotional state after the parent(s) migrated | Poor |
| No changes or unpleasant feelings | Good |
| Emotional–Behavioral Types | Emotional Support Performance Types (Migrated Parent(s)) | Description of the Emotional Support Performance Types |
|---|---|---|
| Type 1 (the most vulnerable) | Poor | The emotional closeness between the child and the migrated parent(s) after their migration was poor, the frequency of communication through ICT was once a week or less, and the frequency of visits was less than once a year. |
| Type 2 (the emotionally vulnerable) | Poor | The emotional closeness between the child and the migrated parent(s) after their migration was poor, the frequency of communication through ICT was once a week or less, and the frequency of visits was less than once a year. |
| Type 3 (at risk of dropping out of school) | Medium Good | The emotional closeness between the child and the migrated parent(s) after their migration was poor in some of the cases, but it was good in the other cases, the frequency of communication through ICT was at least once a week, and the frequency of visits was in some cases less than once a year and in the other cases more than once a year. |
| Type 4 (the most resilient) | Medium Good |
Publisher’s Note: MDPI stays neutral with regard to jurisdictional claims in published maps and institutional affiliations. |
© 2021 by the authors. Licensee MDPI, Basel, Switzerland. This article is an open access article distributed under the terms and conditions of the Creative Commons Attribution (CC BY) license (https://creativecommons.org/licenses/by/4.0/).
Share and Cite
Matei, A.; Bobârnat, E.-S. Parental Role Changes in Romanian Transnational Families: Consequences of Migration. Int. J. Environ. Res. Public Health 2021, 18, 12960. https://doi.org/10.3390/ijerph182412960
Matei A, Bobârnat E-S. Parental Role Changes in Romanian Transnational Families: Consequences of Migration. International Journal of Environmental Research and Public Health. 2021; 18(24):12960. https://doi.org/10.3390/ijerph182412960
Chicago/Turabian StyleMatei, Aniela, and Elen-Silvana Bobârnat. 2021. "Parental Role Changes in Romanian Transnational Families: Consequences of Migration" International Journal of Environmental Research and Public Health 18, no. 24: 12960. https://doi.org/10.3390/ijerph182412960
APA StyleMatei, A., & Bobârnat, E.-S. (2021). Parental Role Changes in Romanian Transnational Families: Consequences of Migration. International Journal of Environmental Research and Public Health, 18(24), 12960. https://doi.org/10.3390/ijerph182412960

