Behavior Strategy Analysis Based on the Multi-Stakeholder Game under the Plastic Straw Ban in China
Abstract
:1. Introduction
2. Literature Review
2.1. Study on the Substitutes of Disposable Plastic Straw
2.2. Research on the Effect of Plastic Ban Policy
2.3. Applications of the Evolutionary Game Theory under the Environmental Regulation Policy
3. Research Framework
4. Policy Analysis
4.1. Global Regulations of Plastics
4.2. Analysis of Plastic Restriction Policies of the National and Local Governments in China
4.3. Current Situation in the Straw Industry
5. Analysis of the Plastic Straw Ban Based on Online Comments
5.1. Data Selection and Pretreatment
5.2. Emotional Analysis
- (1)
- Each comment was segmented according to the Jieba word segmentation library and the user-defined dictionary, and the segmented results were matched with the words in the stop word dictionary. If it existed in the stop word dictionary, it was eliminated, otherwise it was retained.
- (2)
- Calculation of emotional values. Firstly, the word segmentation result was matched with the words in the Bosonnlp emotion dictionary, and the emotional value was retained; then, we looked for degree adverbs and negatives before emotional words. If present, we retained the degree value of degree adverbs and the number of negatives as the weight of emotion words; finally, the weighted summation method was used to calculate the emotional value of the comment data.
- (3)
- Determination of the emotional tendency of comment data. If the emotional value was greater than 0, it was marked as positive, otherwise it was negative.
6. Game-Based Model Construction and Simulation Analysis of the Multi-Stakeholder Strategy under the Plastic Straw Ban
6.1. Government–Enterprise Evolutionary Game Model
6.1.1. Problem Description and Assumptions
6.1.2. Basic Model
6.1.3. Analysis of Evolution of a Stability Strategy
6.1.4. Simulation Analysis
6.2. Government–Enterprise–Consumer Evolutionary Game Model
6.2.1. Problem Description and Assumptions
6.2.2. Basic Model
6.2.3. Analysis of Evolution of a Stability Strategy
6.2.4. Simulation Analysis
- (1)
- Analysis of the results of the subject’s strategy evolution in different situations
- (2)
- Influence of the initial strategy on the evolution results
- (3)
- Impact of government’s measures on the evolution
- (4)
- Impact of comments on the evolution
- (5)
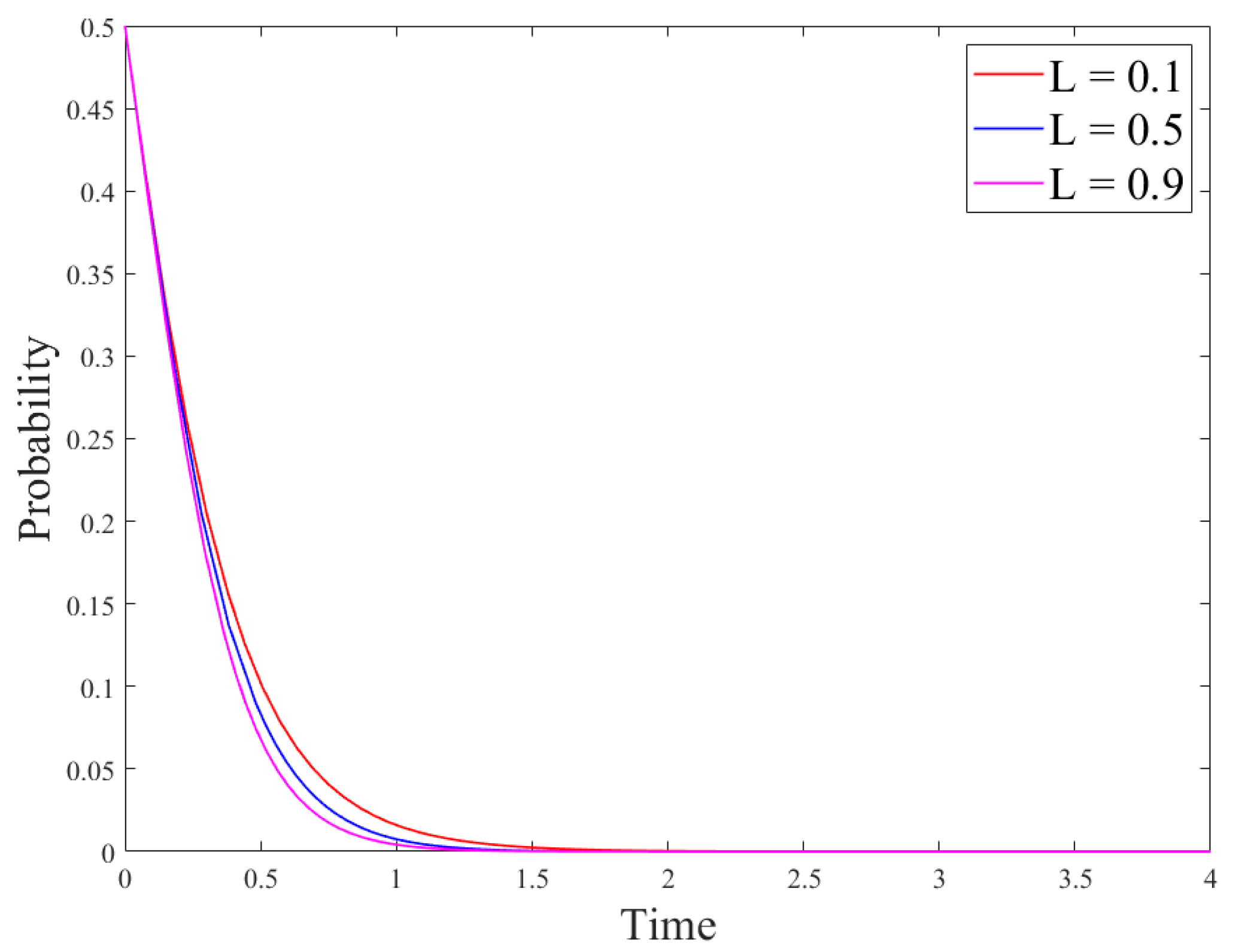
- Impact of consumer acceptanceon the evolution
7. Results and Discussions
7.1. Analysis of the Simulation Results
- (1)
- Since straws are a necessity for consumers, the consumer strategy changes with the change of the enterprise’s production strategy. Based on this, enterprises play an indispensable role in the treatment of disposable plastic straws, and the government should do a good job of regulation.
- (2)
- After enterprises choose the R&D strategy, the government will move from regulation to nonregulation under the pressure of regulation cost. However, in order to avoid the violation phenomenon due to the reduction of government regulation, after the enterprise the R&D strategy reaches stability, the government should continue to adopt regulation. Therefore, in order to promote effective enforcement of the ban on disposable plastic straws and achieve the purpose of protecting the ecological environment, the government should establish a long-term and effective regulation mechanism, regulate the whole production process of enterprises, and formulate financial support policies to encourage production enterprises to develop new products. At the same time, enterprises with violations should be severely punished.
- (3)
- When u1 > α (0.8 < α < 0.9) and when L < l1(0.1 < l1 < 0.5) or L > l2(0.5 < l2 < 0.9), the enterprise strategy will reach the stable state faster than the consumer strategy. As a result, when formulating production strategies, enterprises should comprehensively consider environmental protection and consumer acceptance, pay attention to public network opinion on the products, understand the consumers’ demand for products, and provide references for product functionality and environmental protection. Furthermore, enterprises can guide the public network opinion to publicize new products and improve product popularity and consumers’ awareness of environmental protection. At this moment, the government should also take corresponding measures to improve the public’s awareness of environmental protection and stimulate enterprises to change their production strategies and reduce the production of plastic products from the perspective of consumers.
7.2. Broader Applications
7.3. Limitations
- (1)
- This paper only studies the enterprise straw production strategy in the background of the plastic straw ban. In the follow-up study, our research should be extended to the enterprise production strategy for other plastic products in the context of the environmental regulation policy [45].
- (2)
- When considering the impact of the consumer strategy on the enterprise strategy, consumers’ environmental awareness is not taken into account [46]. In fact, it affects their consumption behavior. As a result, it should be further explored in the future.
8. Conclusions
- (1)
- The government strategy is less affected by external interference factors, and its change mainly depends on the government’s own cost–revenue ratio. The enterprise strategy and the consumer strategy influence each other. Compared with the influence of the government, the enterprise production strategy is more affected by consumers.
- (2)
- The government has formulated measures to encourage enterprises to carry out technological innovation and develop alternatives to plastic straws. In order to ensure profitability, enterprises will quickly adjust their strategies when the external environment changes. At the same time, government subsidies stimulate enterprises to choose R&D strategies, but for enterprises with fraud, penalties to punish them will not be sufficient to achieve the desired results.
- (3)
- The degree of positive influence of the online public opinion on new products on the enterprises and consumer acceptance have a decisive impact on whether enterprises choose R&D strategies.
Author Contributions
Funding
Institutional Review Board Statement
Informed Consent Statement
Data Availability Statement
Conflicts of Interest
References
- Wilcox, C.; Sebille, E.V.; Hardesty, B.D. Threat of plastic pollution to seabirds is global, pervasive, and increasing. Proc. Natl. Acad. Sci. USA 2015, 112, 11899–11904. [Google Scholar] [CrossRef] [PubMed] [Green Version]
- Beekman, T.L.; Huck, L.; Claure, B.; Seo, H.S. Consumer acceptability and monetary value perception of iced coffee beverages vary with drinking conditions using different types of straws or lids. Food Res. Int. 2021, 140, 109849. [Google Scholar] [CrossRef] [PubMed]
- Chen, S.C.; Hung, C.W. Elucidating the factors influencing the acceptance of green products: An extension of theory of planned behavior. Technol. Forecast. Soc. Chang. 2016, 112, 155–163. [Google Scholar] [CrossRef]
- Gutierrez, J.N.; Royals, A.W.; Jameel, H.; Venditti, R.A.; Pal, L. Evaluation of paper straws versus plastic straws: Development of a methodology for testing and understanding challenges for paper straws. Bio-Resources 2019, 14, 8345–8363. [Google Scholar] [CrossRef]
- Chang, L.; Tan, J. An integrated sustainability assessment of drinking straws. J. Environ. Chem. Eng. 2021, 9, 105527. [Google Scholar] [CrossRef]
- Boonniteewanich, J.; Pitivut, S.; Tongjoy, S.; Lapnonkawow, S.; Suttiruengwong, S. Evaluation of carbon footprint of bioplastic straw compared to petroleum based straw products. Energy Procedia 2014, 56, 518–524. [Google Scholar] [CrossRef] [Green Version]
- Foolmaun, R.K.; Chamilall, D.S.; Munhurrun, G.; Sookun, A. Was Mauritius really successful in banning plastic carry bags, after promulgation of the regulation prohibiting plastic bags usage? Environ. Dev. Sustain. 2021, 23, 11660–11676. [Google Scholar] [CrossRef]
- Wen, Z.; Xie, Y.; Chen, M.; Dinga, C.D. China’s plastic import ban increases prospects of environmental impact mitigation of plastic waste trade flow worldwide. Nat. Commun. 2021, 12, 425. [Google Scholar] [CrossRef]
- Shen, H.; Peng, Y.; Guo, C. Analysis of the evolution game of construction and demolition waste recycling behavior based on prospect theory under environmental regulation. Int. J. Environ. Res. Public Health 2018, 15, 1518. [Google Scholar] [CrossRef] [Green Version]
- Wang, Z.; Huo, J.; Duan, Y. The impact of government incentives and penalties on willingness to recycle plastic waste: An evolutionary game theory perspective. Front. Environ. Sci. Eng. 2020, 14, 29. [Google Scholar] [CrossRef]
- Xu, J.; Cao, J.; Wang, Y.; Shi, X.; Zeng, J. Evolutionary game on government regulation and green supply chain decision-making. Energies 2020, 13, 620. [Google Scholar] [CrossRef] [Green Version]
- Adam, I.; Walker, T.R.; Bezerra, J.C.; Clayton, A. Policies to reduce single-use plastic marine pollution in West Africa. Mar. Policy 2020, 116, 103928. [Google Scholar] [CrossRef]
- Wang, Z.; Li, M.; Flury, M.; Schaeffer, S.M.; Chang, Y.; Tao, Z.; Jia, Z.; Li, S.; Ding, F.; Wang, J. Agronomic performance of polyethylene and biodegradable plastic film mulches in a maize cropping system in a humid continental climate. Sci. Total Environ. 2021, 786, 147460. [Google Scholar] [CrossRef]
- Torres, F.G.; De-la-Torre, G.E. Face mask waste generation and management during the COVID-19 pandemic: An overview and the Peruvian case. Sci. Total Environ. 2021, 786, 147628. [Google Scholar] [CrossRef]
- Zapata, O. The relationship between climate conditions and consumption of bottled water: A potential link between climate change and plastic pollution. Ecol. Econ. 2021, 187, 107090. [Google Scholar] [CrossRef]
- Liu, C.; Nguyen, T.T.; Ishimura, Y. Current situation and key challenges on the use of single-use plastic in Hanoi. Waste Manag. 2021, 121, 422–431. [Google Scholar] [CrossRef]
- Clayton, C.A.; Walker, T.R.; Bezerra, J.C.; Adam, I. Policy responses to reduce single-use plastic marine pollution in the Caribbean. Mar. Pollut. Bull. 2020, 162, 111833. [Google Scholar] [CrossRef]
- Bruchmann, K.; Chue, S.M.; Dillon, K.; Lucas, J.K.; Neumann, K.; Parque, C. Social Comparison Information Influences Intentions to Reduce Single-Use Plastic Water Bottle Consumption. Front. Psychol. 2021, 12, 612662. [Google Scholar] [CrossRef] [PubMed]
- Tan, W.; Cui, D.; Xi, B. Moving policy and regulation forward for single-use plastic alternatives. Front. Environ. Sci. Eng. 2021, 15, 50. [Google Scholar] [CrossRef]
- Neto, A.M.; Gomes, T.S.; Pertel, M.; Vieira, L.A.; Pacheco, E.B. An overview of plastic straw policies in the Americas. Mar. Pollut. Bull. 2021, 172, 112813. [Google Scholar] [CrossRef]
- Jonsson, A.; Andersson, K.; Stelick, A.; Dando, R. An evaluation of alternative biodegradable and reusable drinking straws as alternatives to single-use plastic. J. Food Sci. 2021, 86, 3219–3227. [Google Scholar] [CrossRef] [PubMed]
- Chitaka, T.Y.; Russo, V.; von Blottnitz, H. In pursuit of environmentally friendly straws: A comparative life cycle assessment of five straw material options in South Africa. Int. J. Life Cycle Assess. 2020, 25, 1818–1832. [Google Scholar] [CrossRef]
- Macintosh, A.; Simpson, A.; Neeman, T.; Dickson, K. Plastic bag bans: Lessons from the Australian capital territory. Resour. Conserv. Recycl. 2020, 154, 104638. [Google Scholar] [CrossRef]
- Behuria, P. Ban the (plastic) bag? Explaining variation in the implementation of plastic bag bans in Rwanda, Kenya and Uganda. Environ. Plan. C Politics Space 2021, 39, 2399654421994836. [Google Scholar] [CrossRef]
- Omondi, I.; Asari, M. A study on consumer consciousness and behavior to the plastic bag ban in Kenya. J. Mater. Cycles Waste Manag. 2021, 23, 425–435. [Google Scholar] [CrossRef]
- Bharadwaj, B.; Baland, J.M.; Nepal, M. What makes a ban on plastic bags effective? The case of Nepal. Environ. Dev. Econ. 2020, 25, 95–114. [Google Scholar] [CrossRef] [Green Version]
- Herberz, T.; Barlow, C.Y.; Finkbeiner, M. Sustainability Assessment of a Single-Use Plastics Ban. Sustainability 2020, 12, 3746. [Google Scholar] [CrossRef]
- Knoblauch, D.; Mederake, L.; Stein, U. Developing countries in the lead—What drives the diffusion of plastic bag policies? Sustainability 2018, 10, 1994. [Google Scholar] [CrossRef] [Green Version]
- Sheng, J.; Zhou, W.; Zhu, B. The coordination of stakeholder interests in environmental regulation: Lessons from China’s environmental regulation policies from the perspective of the evolutionary game theory. J. Clean. Prod. 2020, 249, 119385. [Google Scholar] [CrossRef]
- Wang, Z.; Wang, Q.; Chen, B.; Wang, Y. Evolutionary game analysis on behavioral strategies of multiple stakeholders in E-waste recycling industry. Resour. Conserv. Recycl. 2020, 155, 104618. [Google Scholar] [CrossRef]
- Jiang, B.; Wang, X.; Xue, H.; Li, J.; Gong, Y. An evolutionary game model analysis on emission control areas in China. Mar. Policy 2020, 118, 104010. [Google Scholar] [CrossRef]
- Wang, H.; Li, J.; Li, Y.; Chen, G. Evolution process of recycling chain of takeout packages based on behavioral science. Neuroquantology 2018, 16, 215–225. [Google Scholar] [CrossRef]
- Foschi, E.; Zanni, S.; Bonoli, A. Combining eco-design and LCA as decision-making process to prevent plastics in packaging application. Sustainability 2020, 12, 9738. [Google Scholar] [CrossRef]
- Lewis, H.; Verghese, K.; Fitzpatrick, L. Evaluating the sustainability impacts of packaging: The plastic carry bag dilemma. Packag. Technol. Sci. Int. J. 2010, 23, 145–160. [Google Scholar] [CrossRef]
- Arı, E.; Yılmaz, V. Consumer attitudes on the use of plastic and cloth bags. Environ. Dev. Sustain. 2017, 19, 1219–1234. [Google Scholar] [CrossRef]
- UNEP. Addressing Single-Use Plastic Products Pollution Using a Life Cycle Approach. 2021. Available online: https://www.unep.org/resources/publication/addressing-single-use-plastic-products-pollution-using-life-cycle-approach (accessed on 30 June 2021).
- Da Costa, J.P.; Mouneyrac, C.; Costa, M.; Duarte, A.C.; Rocha-Santos, T. The role of legislation, regulatory initiatives and guidelines on the control of plastic pollution. Front. Environ. Sci. 2020, 8, 104. [Google Scholar] [CrossRef]
- Ayalon, O.; Goldrath, T.; Rosenthal, G.; Grossman, M. Reduction of plastic carrier bag use: An analysis of alternatives in Israel. Waste Manag. 2009, 29, 2025–2032. [Google Scholar] [CrossRef] [PubMed]
- Friedman, D. Evolutionary Games in Economics. Econometrica 1991, 59, 637–666. [Google Scholar] [CrossRef] [Green Version]
- Weibull, J.W. Evolutionary Game Theory; MIT Press: Cambridge, MA, USA, 1997. [Google Scholar]
- Syberg, K.; Nielsen, M.B.; Clausen, L.P.W.; Calster, G.V.; Wezel, A.V.; Rochman, C.; Koelmans, A.A.; Cronin, R.; Pahl, S.; Hansen, S.F. Regulation of plastic from a circular economy perspective. Curr. Opin. Green Sustain. Chem. 2021, 29, 100462. [Google Scholar] [CrossRef]
- Dang, V.H.; Gam, P.T.; Xuan Son, N.T. Vietnam’s Regulations to Prevent Pollution from Plastic Waste: A Review Based on the Circular Economy Approach. J. Environ. Law 2021, 33, 137–166. [Google Scholar] [CrossRef]
- Li, C.; Sun, M.; Xu, X.; Zhang, L.; Guo, J.; Ye, Y. Environmental village regulations matter: Mulch film recycling in rural China. J. Clean. Prod. 2021, 299, 126796. [Google Scholar] [CrossRef]
- Schyns, Z.O.G.; Shaver, M.P. Mechanical recycling of packaging plastics: A review. Macromol. Rapid Commun. 2021, 42, 2000415. [Google Scholar] [CrossRef] [PubMed]
- Chen, T.; Yin, X.; Yang, J.; Cong, G.; Li, G. Modeling Multi-Dimensional Public Opinion Process Based on Complex Network Dynamics Model in the Context of Derived Topics. Axioms 2021, 10, 270. [Google Scholar] [CrossRef]
- Chen, T.; Peng, L.; Yang, J.; Cong, G.; Li, G. Evolutionary Game of Multi-Subjects in Live Streaming and Governance Strategies Based on Social Preference Theory during the COVID-19 Pandemic. Mathematics 2021, 9, 2743. [Google Scholar] [CrossRef]














| Level | Document | Content |
|---|---|---|
| National | Opinions on Further Strengthening Plastic Pollution Control (2020, No. 80) | Phased objectives and tasks formulated to prohibit and restrict the production, sales, and use of some plastic products. It is clear that the use of nondegradable disposable plastic straws would be prohibited in the catering industry nationwide by the end of 2020. By 2022, plastic alternative products will be promoted. By 2025, plastic pollution will be effectively controlled. |
| Notice on Solidly Promoting Plastic Pollution Control | Detailed standards for the prohibition and restriction management of relevant plastic products published, covering plastic shopping bags, agricultural plastic mulch, disposable plastic tableware, disposable plastic straws, etc. The notice emphasizes strengthening the supervision and management of the production and sales of plastic products, catering, and other fields. | |
| Beijing | Beijing Plastic Pollution Control Action Plan (2020–2025) | Plastic reduction targets and tasks formulated for six key industries such as catering, takeout platforms, and wholesale and retail. By the end of 2020, the city’s catering industry would prohibit the use of nondegradable disposable plastic straws. Strengthening of the supervision and management of plastic production enterprises and punishment of enterprises that produce plastics in violation of theregulations according to the law. |
| Anhui Province | Implementation Plan for Further Strengthening the Plastic Pollution Control in Anhui Province | It was required that by the end of 2020, the catering industry in the Anhui province prohibit the use of nondegradable disposable plastic straws. A detailed scheme for the promotion and application of plastic alternative products put forward. |
| Guangdong Province | Implementation Opinions on Strengthening the Plastic Pollution Control | For 2020, 2022, and 2025, the goals and tasks of the “plastic ban” were formulated, respectively. It was required that the catering industry in the province prohibit the use of nondegradable disposable plastic straws by the end of 2020 and put forward more detailed requirements for the application of alternative products. |
| Shanghai | Implementation Plan of Shanghai Municipality on Further Strengthening the Plastic Pollution Control | Focusing on the goal of prohibiting and restricting the production, sales, and use of some plastic products, this paper gives a specific scheme for the promotion and application of alternative products and modes and also makes corresponding requirements for the recycling and disposal of plastic waste. |
| Zhejiang Province | Implementation Measures on Further Strengthening the Plastic Pollution Control | It was required that by the end of 2020, shopping malls, supermarkets, pharmacies, bookstores, and other places in the built-up areas of Hangzhou, Ningbo, and Shaoxing be prohibited from using nondegradable plastic bags, and nondegradable disposable plastic straws be prohibited in the catering industry throughout the province. |
| Implementation Plan of Hangzhou on Further Strengthening the Plastic Pollution Control | Prohibition of the production and sale of some plastic products. Special treatment actions for nondegradable plastic bags and disposable plastic products. It was required that by the end of 2020, the use of nondegradable disposable plastic straws be prohibited in the catering industry in the whole city. A detailed scheme for the recycling and disposal of plastic products was provided. |
| Type | Topic | Comments | Proportion |
|---|---|---|---|
| Before the policy enforcement (19 January 2020–30 December 2020) | Plastic straws will be banned by the end of the year | 11,744 | 82.08% |
| Some plastic products will be banned or restricted | 284 | 1.98% | |
| Nondegradable disposable plastic straws are prohibited in the catering industry | 381 | 2.66% | |
| Nondegradable disposable plastic straws prohibited in Shanghai | 886 | 6.19% | |
| Shanghai’s new plastic limit | 680 | 4.75% | |
| Chengdu’s strongest plastic limit order is coming | 332 | 2.32% | |
| After the policy enforcement (1 January 2021–30 April 2021) | Consumers complain about paper straws for milk tea | 19,585 | 47.6% |
| KFC uses wooden spoons | 11,295 | 27.45% | |
| First day of the plastic straw ban | 1524 | 3.7% | |
| Happiness deprived by paper straws | 411 | 0.99% | |
| Why I hate paper straws | 8326 | 2.02% |
| Statistical Indicators | Before the Enforcement | After the Enforcement |
|---|---|---|
| Proportion of positive emotional comments | 63.62% | 28.88% |
| Proportion of negative emotional comments | 36.24% | 71.11% |
| Average positive emotion | 3.84 | 2.63 |
| Average negative emotion | −2.47 | −2.37 |
| Average overall emotion | 1.55 | −0.92 |
| Parameters | Description |
|---|---|
| Rg1 | Government’s revenue from the production and research and development of new products by enterprises (Rg1 > Rg2) |
| Rg2 | Government’s revenue from the production of paper products by enterprises |
| Rg3 | Government’s revenue from consumers’ participation in online reviews of new products |
| Rg4 | Reputation revenue from the government’s regulatory measures |
| Cg | Government’s supervision cost |
| S | Production subsidies or tax-free subsidies obtained by enterprises investing in research and development |
| P | Penalty imposed by the government on enterprises that have cheated or produced substandard products |
| Re1 | Revenue from sales of new products by enterprises |
| Re2 | Revenue from the sale of paper products by the enterprise |
| Re3 | Company’s revenue from consumers’ participation in online reviews of new products |
| Ce1 | The investment cost of R&D products produced by the enterprise (Ce1 > Ce2) |
| Ce2 | Company’s cost of producing paper products |
| U1 | Consumer’s utility of using new products (in direct proportion to the positive impact of online reviews of products on the company) |
| U2 | Consumer’s utility of using paper products (in direct proportion to the positive impact of online reviews of paper products on the company) |
| Rc | Consumer’s revenue from own participation in online reviews of new products |
| L | Consumer acceptance of new products |
| u1 | Degree of positive influence of the online public opinion on a new product on the company (proportion of positive emotions in online reviews of the product) |
| u2 | Degree of positive influence of the online public opinion on a paper product on the company (proportion of positive emotions in online reviews of the paper product) |
| θ | Probability of fraud |
| β | Probability that the government finds fraud companies |
| γ | Probability of consumers participating in online reviews |
| α | Threshold of u1 |
| l1, l2 | Threshold of L (l1 < l2) |
| x | Probability of government regulation |
| y | Probability of enterprise R&D (R&D: research and development) |
| z | Probability of consumer use of R&D products |
| Government | Enterprise | |
|---|---|---|
| R&D (y) | No-R&D (R&D: Research and Development) (1 − y) | |
| regulation (x) | Rg1 + Rg4 − S − Cg Re1 + S − Ce1 | Rg2 + Rg4 − Cg + θ[βP − (1 − β)S] Re2 − Ce2 − θ[βP − (1 − β)S] |
| no-regulation (1 − x) | Rg1 − S Re1 + S − Ce1 | Rg2 − θS Re2 − Ce2 + θS |
| Equilibrium Po int | TrJ | DetJ | Stable Condition | Results | Stability Strategy |
|---|---|---|---|---|---|
| (0,0) | − | + | Cg − Rg4 > 0; (Re2 − Ce2) − (Re1 − Ce1) − (1 − θ)S > 0 | ESS1 (ESS: evolutionarily stability strategy) | no-regulation, no-R&D |
| (1,0) | − | + | Cg − Rg4 + θβ(P + S) < 0 (Re2 − Ce2) − (Re1 − Ce1) − θβ(P + S) − (1 − θ)S > 0; | ESS2 | regulation, no-R&D |
| (1,1) | − | + | Cg − Rg4 < 0; (Re2 − Ce2) − (Re1 − Ce1) − (1 − θ)S < 0 | ESS3 | regulation, R&D |
| (x*,y*) | 0 | 0 | − | Saddle point | − |
| Government | Enterprise | Consumers | |
|---|---|---|---|
| UsingR&D Products (z) | Not Using R&D Products (1 − z) | ||
| R&D (y) | − | Rg1 + γRg3 + Rg4 − S − Cg L[Re1 + γ(2u1 − 1)Re3 + S − Ce1] L(U1 + γRc) | |
| No-R&D (1 − y) | Rg2 + γRg3 + Rg4 − Cg + θ[βP − (1 − β)S] (1 − L)[Re2 + γ(2u2 − 1)Re3 − Ce2 − θ[βP − (1 − β)S]] (1 − L)(U2 + γRc) | Rg2 + γRg3 + Rg4 − Cg + θ[βP − (1 − β)S] Re2 + γ(2u2 − 1)Re3 − Ce2 − θ[βP − (1 − β)S] U2 + γRc | |
| R&D (y) | Rg1 + γRg3 − S Re1 + γ(2u1 − 1)Re3 + S − Ce1 U1 + γRc | Rg1 + γRg3 − S L[Re1 + γ(2u1 − 1)Re3 + S − Ce1] L(U1 + γRc) | |
| No-R&D (1 − y) | Rg2 + γRg3 − θS (1 − L)[Re2 + γ(2u2 − 1)Re3 − Ce2 + θS] (1 − L)(U2 + γRc) | Rg2 + γRg3 − θS Re2 + γ(2u2 − 1)Re3 − Ce2 + θS U2 + γRc | |
| Equilibrium Point | Eigenvalues | ||
|---|---|---|---|
| (0,0,0) | Rg4 + θβ(P + S) − Cg | LQ1 − Q2 | − L(U2 + γRc) |
| (1,0,0) | Cg − Rg4 − θβ(P + S) | LQ1 − Q2 + θβ(P + S) | − L(U2 + γRc) |
| (0,0,1) | Rg4 + θβ(P + S) − Cg | Q1 − (1 − L)Q2 | L(U2 + γRc) |
| (1,1,0) | Cg − Rg4 | Q2 − LQ1 − θβ(P + S) | (1 − L)(U1 + γRc) |
| (1,0,1) | Cg − Rg4 − θβ(P + S) | Q1 − Q2 + θβ(1 − L)(P + S) | L(U2 + γRc) |
| (1,1,1) | Cg − Rg4 | Q2-Q1 − θβ(1 − L)(P + S) | (1 − L)(U1 + γRc) |
Publisher’s Note: MDPI stays neutral with regard to jurisdictional claims in published maps and institutional affiliations. |
© 2021 by the authors. Licensee MDPI, Basel, Switzerland. This article is an open access article distributed under the terms and conditions of the Creative Commons Attribution (CC BY) license (https://creativecommons.org/licenses/by/4.0/).
Share and Cite
Chen, T.; Zhang, Y.; Yang, J.; Cong, G.; Jiang, G.; Li, G. Behavior Strategy Analysis Based on the Multi-Stakeholder Game under the Plastic Straw Ban in China. Int. J. Environ. Res. Public Health 2021, 18, 12729. https://doi.org/10.3390/ijerph182312729
Chen T, Zhang Y, Yang J, Cong G, Jiang G, Li G. Behavior Strategy Analysis Based on the Multi-Stakeholder Game under the Plastic Straw Ban in China. International Journal of Environmental Research and Public Health. 2021; 18(23):12729. https://doi.org/10.3390/ijerph182312729
Chicago/Turabian StyleChen, Tinggui, Yuling Zhang, Jianjun Yang, Guodong Cong, Guozhang Jiang, and Gongfa Li. 2021. "Behavior Strategy Analysis Based on the Multi-Stakeholder Game under the Plastic Straw Ban in China" International Journal of Environmental Research and Public Health 18, no. 23: 12729. https://doi.org/10.3390/ijerph182312729
APA StyleChen, T., Zhang, Y., Yang, J., Cong, G., Jiang, G., & Li, G. (2021). Behavior Strategy Analysis Based on the Multi-Stakeholder Game under the Plastic Straw Ban in China. International Journal of Environmental Research and Public Health, 18(23), 12729. https://doi.org/10.3390/ijerph182312729

