Prevalence and Burden of Diabetes-Related Foot Disease in New South Wales, Australia: Evidence from the 45 and Up Study Survey Data Linked with Health Services Data
Abstract
:1. Introduction
Ethical Clearance
2. Materials and Methods
2.1. Data
2.1.1. The 45 and Up Study Survey
2.1.2. NSW Admitted Patient Data Collection (APDC)
2.1.3. NSW Emergency Department Data Collection (EDDC)
2.1.4. Pharmaceutical Benefits Scheme Data
2.1.5. Medicare Benefits Scheme Data
2.1.6. Linkage of Records
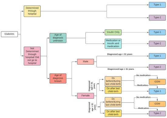
2.2. Identification of Diabetes and Its Types, and Different Types of DFD and DLEA
2.3. Studied Variables
2.4. Statistical Analysis and Spatial Analysis
3. Results
4. Discussion
5. Conclusions
Author Contributions
Funding
Institutional Review Board Statement
Informed Consent Statement
Data Availability Statement
Acknowledgments
Conflicts of Interest
Appendix A
| Complications | ICD-10 AM Codes | 
|---|---|
| Insulin-dependent diabetes mellitus Non-insulin-dependent diabetes Mellitus Other specified diabetes mellitus Unspecified diabetes mellitus | E10 E11 E13 E14 | 
| Diabetes mellitus with foot ulcer | E1x.73 | 
| Ulcer of lower limb | L97 | 
| Chronic skin ulcer of lower limb | L98.4 | 
| Decubitus ulcer | L89 | 
| Atherosclerosis of arteries of extremities with ulceration/gangrene | I70.23/I70.24 | 
| Diabetes with peripheral angiopathy with gangrene | E1x.52 | 
| Subsidiary of gangrene | R02x | 
| Cellulitis | L03.02, L03.11 | 
| Osteomyelitis | M86.x7, M86.x6 | 
| Procedure codes (lower limb amputations, including foot, toe, and ankle) | 44370-00, 44373-00, 44367-01, 44367-02, 44338-00, 44358-00, 44361-00, 44361-01, 44364-00, 44364-01, 90557-00 | 
| Diabetic neuropathic arthropathy (Charcot) | E1x.61 | 
| Diabetic Mononeuropathy | G57, E1x.41 | 
| Diabetic Peripheral neuropathy | E1x.42 | 
| Diabetes with peripheral angiopathy without gangrene | E1x.51 | 
| Other Peripheral circulatory complication | I73.9 | 
| Complications | ICD 9 CM Codes | 
|---|---|
| Diabetes | 249, 250 | 
| Ulcer of lower limb | 440.23, 707.1x | 
| Gangrene of lower limb | 440.24, 785.4 | 
| Arthropathy | 250.8, 713, 713.5 | 
| Lower limb amputation | 84.1, 84.10–17 | 
| Cellulitis | 680, 680.7, 681, 681.1, 681.10, 681.11, 681.9, 682, 682.6, 682.7 | 
| Osteomyelitis | 730, 730.0, 730.1, 730.2, 730.9 | 
| Peripheral Neuropathy | 250.6, 357.2 | 
| Atherosclerosis | 440, 440.20–24, 440.29 | 
| Peripheral vascular disease | 250.7, 443.8, 443.9, 997.2 | 
| Diabetes-Related Foot Disease (DFD) (n = 3035) | Diabetic Foot Ulcer (DFU) (n = 1503) | Diabetic Foot Infection (DFI) (n = 1448) | Diabetic Gangrene (DG) (n = 123) | Diabetes-Related Lower Extremity Amputation (DLEA) (n = 222) | Other Diabetes-Related Foot Disease (Other DFD) (n = 1189) | |
|---|---|---|---|---|---|---|
| General population with diabetes (n = 28,210) | 10.8 | 5.4 | 5.2 | 0.4 | 0.9 | 4.1 | 
| Inpatient population with diabetes (n = 20,029) | 14.5 | 7.5 | 6.8 | 0.6 | 1.2 | 5.9 | 
| General population (n = 267,086) | 1.2 | 0.6 | 0.6 | 0.05 | 0.09 | 0.5 | 
| Diabetes-Related Foot Disease (DFD) | Diabetic Foot Ulcer (DFU) | Diabetic Foot Infection (DFI) | Diabetic Gangrene (DG) | Diabetes-Related Lower Extremity Amputation (DLEA) | Other Diabetes-Related Foot Disease (Other DFD) | |||||||
|---|---|---|---|---|---|---|---|---|---|---|---|---|
| No (n = 25,175) | Yes (n = 3035) | No (n = 26,707) | Yes (n = 1503) | No (n = 26,762) | Yes (n = 1448) | No (n = 28,087) | Yes (n = 123) | No (n = 27,998) | Yes (n = 222) | No (n = 27,021) | Yes (n = 1189) | |
| Age a | ||||||||||||
| 45–54 years | 3781 (15.0%) | 201 (6.6%) | 3892 (14.6%) | 90 (6.0%) | 3867 (14.5%) | 115 (7.9%) | 3973 (14.2%) | 9 (7.3%) | 3963 (14.2%) | 19 (8.6%) | 3910 (14.5%) | 72 (6.1%) | 
| 55–64 years | 7411 (29.4%) | 581 (19.1%) | 7735 (29.0%) | 257 (17.1%) | 7671 (28.7%) | 321 (22.2%) | 7964 (28.4%) | 28 (22.8%) | 7932 (28.3%) | 60 (27.0%) | 7759 (28.7%) | 233 (19.6%) | 
| 65–74 years | 7709 (30.6%) | 862 (28.4%) | 8200 (30.7%) | 371 (24.7%) | 8171 (30.5%) | 400 (27.6%) | 8538 (30.4%) | 33 (26.8%) | 8514 (30.4%) | 57 (25.7%) | 8197 (30.3%) | 374 (31.5%) | 
| 75+ years | 6271 (24.9%) | 1391 (45.8%) | 6877 (25.8%) | 785 (52.2%) | 7050 (26.4%) | 612 (42.3%) | 7609 (27.1%) | 53 (43.1%) | 7576 (27.1%) | 86 (38.7%) | 7152 (26.5%) | 510 (42.9%) | 
| Gender | ||||||||||||
| Male | 13,980 (55.5%) | 1918 (63.2%) | 14,953 (56.0%) | 945 (62.9%) | 15,006 (56.1%) | 892 (61.6%) | 15,800 (56.3%) | 98 (79.7%) | 15,735 (56.2%) | 163 (73.4%) | 15,090 (55.9%) | 808 (68.0%) | 
| Female | 11,195 (44.5%) | 1117 (36.8%) | 11,754 (44.0%) | 558 (37.1%) | 11,756 (43.9%) | 556 (38.4%) | 12,287 (43.8%) | 25 (20.3%) | 12,253 (43.8%) | 59 (26.6%) | 11,931 (44.2%) | 381 (32.0%) | 
| Current Marital status b | ||||||||||||
| Single | 1577 (6.3%) | 229 (7.6%) | 1672 (6.3%) | 134 (9.0%) | 1669 (6.3%) | 137 (9.5%) | 1793 (6.4%) | 13 (10.7%) | 1785 (6.4%) | 21 (9.6%) | 1732 (6.5%) | 74 (6.3%) | 
| Married/defacto | 17,750 (71.0%) | 1814 (60.3%) | 18,715 (70.6%) | 849 (56.9%) | 18,738 (70.6%) | 826 (57.4%) | 19,489 (69.9%) | 75 (62.0%) | 19,435 (70.0%) | 129 (58.6%) | 18,811 (70.1%) | 753 (64.0%) | 
| Widowed | 3069 (12.3%) | 608 (20.2%) | 3345 (12.6%) | 332 (22.3%) | 3373 (12.7%) | 304 (21.1%) | 3657 (13.1%) | 20 (16.5%) | 3641 (13.1%) | 36 (16.4%) | 3469 (12.9%) | 208 (17.7%) | 
| Divorced/separated | 2595 (10.4%) | 358 (11.9%) | 2776 (10.5%) | 177 (11.9%) | 2781 (10.5%) | 172 (12.0%) | 2940 (10.6%) | 13 (10.7%) | 2919 (10.5%) | 34 (15.5%) | 2812 (10.5%) | 141 (12.0%) | 
| Remoteness a,+ | ||||||||||||
| Major Cities | 11,478 (45.6%) | 1435 (47.3%) | 12,173 (45.6%) | 740 (49.2%) | 12,255 (45.8%) | 658 (45.4%) | 12,854 (45.8%) | 59 (48.0%) | 12,813 (45.8%) | 100 (45.1%) | 12,362 (45.8%) | 551(46.3%) | 
| Regional | 13,138 (52.2%) | 1521 (50.1%) | 13,937 (52.2%) | 722 (48.0%) | 13,915 (52.0%) | 744 (51.4%) | 14,603 (52.0%) | 56 (45.5%) | 14,545 (52.0%) | 114 (51.4%) | 14,043 (52.0%) | 616 (51.8%) | 
| Remote/Very Remote | 558 (2.2%) | 79 (2.6%) | 596 (2.2%) | 41 (2.7%) | 591 (2.2%) | 46 (3.2%) | 629 (2.2%) | 8 (6.5%) | 629 (2.3%) | 8 (3.6%) | 615 (2.2%) | 22 (1.9%) | 
| Born in Australia b | ||||||||||||
| Yes | 17,957 (72.4%) | 2254 (75.6%) | 19,083 (72.5%) | 1128 (76.3%) | 19,110 (72.5%) | 1101 (77.2%) | 20,120 (72.7%) | 91 (75.8%) | 20,030 (72.7%) | 181 (82.7%) | 19,341 (72.6%) | 870 (74.6%) | 
| No | 6853 (27.6%) | 727 (24.4%) | 7229 (27.5%) | 351 (23.7%) | 7255 (27.5%) | 325 (22.8%) | 7551 (27.3%) | 29 (24.2%) | 7542 (27.4%) | 38 (17.4%) | 7283 (27.4%) | 297 (25.5%) | 
| Language spoken other than English | ||||||||||||
| Yes | 3394 (13.5%) | 319 (10.5%) | 3561 (13.3%) | 152 (10.1%) | 3561 (13.3%) | 152 (10.5%) | 3698 (13.2%) | 15 (12.2%) | 3692 (13.2%) | 21 (9.5%) | 3588 (13.3%) | 125 (10.5%) | 
| No | 21,781 (86.5%) | 2716 (89.5%) | 23,146 (86.7%) | 1351 (89.9%) | 23,201 (86.7%) | 1296 (89.5%) | 24,389 (86.8%) | 108 (87.8%) | 24,296 (86.8%) | 201 (90.5%) | 23,433 (86.7%) | 1064 (89.5%) | 
| Education b | ||||||||||||
| Less than high school | 10,570 (43.0%) | 1456 (49.8%) | 11,290 (43.4%) | 736 (51.1%) | 11,299 (43.3%) | 727 (52.1%) | 11,966 (43.7%) | 60 (51.7%) | 11,913 (43.7%) | 113 (52.3%) | 11,487 (43.6%) | 539 (46.9%) | 
| High school certificate/Trade | 5677 (23.1%) | 696 (23.8%) | 6013 (23.1%) | 360 (25.0%) | 6077 (23.3%) | 296 (21.2%) | 6345 (23.2%) | 28 (24.1%) | 6317 (23.2%) | 56 (25.9%) | 6057 (23.0%) | 316 (27.5%) | 
| Certificate/diploma | 4351 (17.7%) | 452 (15.5%) | 4601 (17.7%) | 202 (14.0%) | 4581 (17.6%) | 222 (15.9%) | 4785 (17.5%) | 18 (15.5%) | 4775 (17.5%) | 28 (13.0%) | 4624 (17.6%) | 179 (15.6%) | 
| University degree or higher | 3963 (16.1%) | 322 (11.0%) | 4142 (15.9%) | 143 (9.9%) | 4135 (15.9%) | 150 (10.8%) | 4275 (15.6%) | 10 (8.6%) | 4266 (15.6%) | 19 (8.8%) | 4170 (15.8%) | 115 (10.0%) | 
| SEIFA (IRSD) ^,a | ||||||||||||
| quantile 1 (least disadvantaged) | 5101 (20.3%) | 621 (20.5%) | 5415 (20.3%) | 307 (20.4%) | 5396 (20.2%) | 326 (22.5%) | 5695 (20.3%) | 27 (22.0%) | 5670 (20.3%) | 52 (23.4%) | 5505 (20.4%) | 217 (18.3%) | 
| quantile 2 | 5229 (20.8%) | 643 (21.2%) | 5551 (20.8%) | 321 (21.4%) | 5572 (20.8%) | 300 (20.7%) | 5846 (20.8%) | 26 (21.1%) | 5833 (20.8%) | 39 (17.6%) | 5614 (20.8%) | 258 (21.7%) | 
| quantile 3 | 5330 (21.2%) | 645 (21.3%) | 5651 (21.2%) | 324 (21.6%) | 5667 (21.2%) | 308 (21.3%) | 5953 (21.2%) | 22 (17.9%) | 5918 (21.2%) | 57 (25.7%) | 5692 (21.1%) | 283 (23.8%) | 
| quantile 4 | 4524 (18.0%) | 515 (17.0%) | 4796 (18.0%) | 243 (16.2%) | 4812 (18.0%) | 227 (15.7%) | 5019 (17.9%) | 20 (16.3%) | 5000 (17.9%) | 39 (17.6%) | 4837 (17.9%) | 202 (17.0%) | 
| quantile 5 (most disadvantaged) | 4988 (19.8%) | 611 (20.1%) | 5291 (19.8%) | 308 (20.5%) | 5312 (19.9%) | 287 (19.8%) | 5571 (19.8%) | 28 (22.8%) | 5564 (19.9%) | 35 (15.8%) | 5370 (19.9%) | 229 (19.3%) | 
| Annual Household income (in AUD) c | ||||||||||||
| <20 K | 7756 (33.0%) | 1239 (45.9%) | 8374 (33.6%) | 621 (46.5%) | 8389 (33.6%) | 606 (47.3%) | 8941 (34.2%) | 54 (46.6%) | 8900 (34.2%) | 95 (49.2%) | 8523 (33.8%) | 472 (45.5%) | 
| 20 K–<50 K | 6264 (26.6%) | 639 (23.7%) | 6589 (26.5%) | 314 (23.5%) | 6616 (26.5%) | 287 (22.4%) | 6870 (26.3%) | 33 (28.5%) | 6861 (26.4%) | 42 (21.8%) | 6640 (26.4%) | 263 (25.3%) | 
| >50 K | 5067 (21.5%) | 304 (11.3%) | 5235 (21.0%) | 136 (10.2%) | 5216 (20.9%) | 155 (12.1%) | 5364 (20.5%) | 7 (6.0%) | 5355 (20.6%) | 16 (8.3%) | 5272 (20.9%) | 99 (9.5%) | 
| did not disclose | 4445 (18.9%) | 515 (19.1%) | 4696 (18.9%) | 264 (19.8%) | 4727 (19.0%) | 233 (18.2%) | 4938 (18.9%) | 22 (19.0%) | 4920 (18.9%) | 40 (20.7%) | 4756 (18.9%) | 204 (19.7%) | 
| Work Status^^,b | ||||||||||||
| Paid | 7585 (30.6%) | 380 (12.8%) | 7825 (29.7%) | 140 (9.6%) | 7762 (29.4%) | 203 (14.3%) | 7950 (28.7%) | 15 (12.5%) | 7937 (28.8%) | 28 (13.0%) | 7823 (29.4%) | 142 (12.1%) | 
| Retired | 13,529 (54.5%) | 2075 (70.0%) | 14,528 (55.2%) | 1076 (73.5%) | 14,656 (55.6%) | 948 (67.0%) | 15,527 (56.1%) | 77 (64.2%) | 15,464 (56.1%) | 140 (65.1%) | 14,775 (55.5%) | 829 (70.8%) | 
| Other | 3707 (14.9%) | 511 (17.2%) | 3969 (15.1%) | 249 (17.0%) | 3953 (15.0%) | 265 (18.7%) | 4190 (15.1%) | 28 (23.3%) | 4171 (15.1%) | 47 (21.9%) | 4018 (15.1%) | 200 (17.1%) | 
| Private Health insurance | ||||||||||||
| Yes | 13,179 (52.4%) | 1262 (41.6%) | 13,841 (51.8%) | 600 (39.9%) | 13,878 (51.9%) | 563 (38.9%) | 14,397 (51.3%) | 44 (35.8%) | 14,373 (51.4%) | 68 (30.6%) | 13,959 (51.7%) | 482 (40.5%) | 
| No (without DVA and Concession card) ^^^ | 3866 (15.4%) | 453 (14.9%) | 4102 (15.4%) | 217 (14.4%) | 4076 (15.2%) | 243 (16.8%) | 4296 (15.3%) | 23 (18.7%) | 4286 (15.3%) | 33 (14.9%) | 4148 (15.4%) | 171 (14.4%) | 
| No (with DVA/concession card) | 8130 (32.3%) | 1320 (43.5%) | 8764 (32.8%) | 686 (45.6%) | 8808 (32.9%) | 642 (44.3%) | 9394 (33.5%) | 56 (45.5%) | 9329 (33.3%) | 121 (54.5%) | 8914 (33.0%) | 536 (45.1%) | 
| Ever being a regular smoker a | ||||||||||||
| Yes | 12,188 (48.4%) | 1714 (56.6%) | 13,063 (48.9%) | 839 (55.9%) | 13,111 (49.0%) | 791 (54.8%) | 13,830 (49.3%) | 72 (58.5%) | 13,778 (49.3%) | 124 (56.1%) | 13,165 (48.8%) | 737 (62.0%) | 
| No | 12,976 (51.6%) | 1317 (43.5%) | 13,632 (51.1%) | 661 (44.1%) | 13,640 (51.0%) | 653 (45.2%) | 14,242 (50.7%) | 51 (41.5%) | 14,196 (50.8%) | 97 (43.9%) | 13,841 (51.3%) | 452 (38.0%) | 
| Alcohol consumption b | ||||||||||||
| < = 14 drinks per week | 21,507 (88.6%) | 2590 (89.0%) | 22,813 (88.6%) | 1284 (89.0%) | 22,867 (88.7%) | 1230 (88.7%) | 23,996 (88.7%) | 101 (84.9%) | 23,912 (88.7%) | 185 (86.1%) | 23,101 (88.7%) | 996 (87.7%) | 
| >14 drinks per week | 2762 (11.4%) | 320 (11.0%) | 2923 (11.4%) | 159 (11.0%) | 2926 (11.3%) | 156 (11.3%) | 3064 (11.3%) | 18 (15.1%) | 3052 (11.3%) | 30 (14.0%) | 2942 (11.3%) | 140 (12.3%) | 
| Total moderate-to-vigorous physical activity per week (minutes) | ||||||||||||
| <150 min | 8684 (34.5%) | 1581 (52.1%) | 9418 (35.3%) | 847 (56.4%) | 9524 (35.6%) | 741 (51.2%) | 10,198 (36.3%) | 67 (54.5%) | 10,146 (36.3%) | 119 (53.6%) | 9631 (35.6%) | 634 (53.3%) | 
| 150–300 min | 3866 (15.4%) | 393 (13.0%) | 4070 (15.2%) | 189 (12.6%) | 4074 (15.2%) | 185 (12.8%) | 4238 (15.1%) | 21 (17.1%) | 4232 (15.1%) | 27 (12.2%) | 4095 (15.2%) | 164 (13.8%) | 
| >300 min | 12,625 (50.2%) | 1061 (35.0%) | 13,219 (49.5%) | 467 (31.1%) | 13,164 (49.2%) | 522 (36.1%) | 13,651 (48.6%) | 35 (28.5%) | 13,610 (48.6%) | 76 (34.2%) | 13,295 (49.2%) | 391 (32.9%) | 
| Vegetables intake b | ||||||||||||
| <5 serves per day | 16,079 (65.3%) | 1953 (67.2%) | 17,064 (65.4%) | 968 (67.6%) | 17,121 (65.5%) | 911 (66.1%) | 17,944 (65.5%) | 88 (72.7%) | 17,896 (65.5%) | 136 (65.4%) | 17,265 (65.4%) | 767 (67.1%) | 
| 5 or more serves per day | 8541 (34.7%) | 954 (32.8%) | 9030 (34.6%) | 465 (32.5%) | 9027 (34.5%) | 468 (33.9%) | 9462 (34.5%) | 33 (27.3%) | 9423 (34.5%) | 72 (34.6%) | 9119 (34.6%) | 376 (32.9%) | 
| Fruit intake b | ||||||||||||
| <2 serves per day | 9842 (39.6%) | 1248 (41.7%) | 10,467 (39.7%) | 623 (42.0%) | 10,504 (39.8%) | 586 (41.3%) | 11,033 (39.8%) | 57 (47.5%) | 10,991 (39.8%) | 99 (45.8%) | 10,606 (39.8%) | 484 (41.3%) | 
| 2 or more serves per day | 14,993 (60.4%) | 1742 (58.3%) | 15,876 (60.3%) | 859 (58.0%) | 15,902 (60.2%) | 833 (58.7%) | 16,672 (60.2%) | 63 (52.5%) | 16,618 (60.2%) | 117 (54.2%) | 16,048 (60.2%) | 687 (58.7%) | 
| Types of diabetes | ||||||||||||
| Type 1 | 826 (3.3%) | 157 (5.2%) | 906 (3.4%) | 77 (5.1%) | 910 (3.4%) | 73 (5.0%) | 971 (3.5%) | 12 (9.8%) | 964 (3.4%) | 19 (8.6%) | 909 (3.4%) | 74 (6.2%) | 
| Type 2 | 24,349 (96.7%) | 2878 (94.8%) | 25,801 (96.6%) | 1426 (94.9%) | 25,852 (96.6%) | 1375 (95.0%) | 27,116 (96.5%) | 111 (90.2%) | 27,024 (96.6%) | 203 (91.4%) | 26,112 (96.6%) | 1115 (93.8%) | 
| Duration of diabetes c | ||||||||||||
| <5 years | 6626 (34.9%) | 432 (20.3%) | 6874 (34.2%) | 184 (17.9%) | 6823 (33.9%) | 235 (23.4%) | 7043 (33.5%) | 15 (17.1%) | 7040 (33.5%) | 18 (11.5%) | 6934 (34.2%) | 124 (14.1%) | 
| 5 to <10 years | 5020 (26.4%) | 464 (21.8%) | 5274 (26.2%) | 210 (20.5%) | 5276 (26.2%) | 208 (20.7%) | 5470 (26.0%) | 14 (15.9%) | 5456 (26.0%) | 28 (17.8%) | 5309 (26.2%) | 175 (19.9%) | 
| 10 to <15 years | 3381 (17.8%) | 430 (20.2%) | 3610 (17.9%) | 201 (19.6%) | 3611 (17.9%) | 200 (19.9%) | 3794 (18.0%) | 17 (19.3%) | 3782 (18.0%) | 29 (18.5%) | 3624 (17.9%) | 187 (21.2%) | 
| 15 years or more | 3988 (21.0%) | 803 (37.7%) | 4360 (21.7%) | 431 (42.0%) | 4429 (22.0%) | 362 (36.0%) | 4749 (22.6%) | 42 (47.7%) | 4709 (22.4%) | 82 (52.2%) | 4396 (21.7%) | 395 (44.8%) | 
| BMI classification b | ||||||||||||
| <25 | 175 (0.7%) | 41 (1.4%) | 188 (0.7%) | 28 (1.9%) | 200 (0.8%) | 16 (1.1%) | 215 (0.8%) | - | 213 (0.8%) | - | 202 (0.8%) | 14 (1.2%) | 
| 25 to <30 | 4757 (19.2%) | 582 (19.6%) | 5013 (19.1%) | 326 (22.2%) | 5110 (19.4%) | 229 (16.2%) | 5303 (19.2%) | 36 (29.5%) | 5300 (19.2%) | 39 (18.0%) | 5124 (19.3%) | 215 (18.2%) | 
| 30 to <35 | 8612 (34.7%) | 946 (31.9%) | 9129 (34.7%) | 429 (29.3%) | 9153 (34.7%) | 405 (28.7%) | 9524 (34.4%) | 34 (27.9%) | 9486 (34.4%) | 72 (33.2%) | 9148 (34.4%) | 410 (34.7%) | 
| 35 or more | 11,269 (45.4%) | 1401 (47.2%) | 11,987 (45.6%) | 683 (46.6%) | 11,908 (45.2%) | 762 (54.0%) | 12,619 (45.6%) | 51 (41.8%) | 12,567 (45.6%) | 103 (47.5%) | 12,128 (45.6%) | 542 (45.9%) | 
| High Blood Pressure | ||||||||||||
| Yes | 13,699 (54.4%) | 1708 (56.3%) | 14,596 (54.7%) | 811 (54.0%) | 14,599 (54.6%) | 808 (55.8%) | 15,345 (54.6%) | 62 (50.4%) | 15,272 (54.6%) | 135 (60.8%) | 14,700 (54.4%) | 707 (59.5%) | 
| No | 11,476 (45.6%) | 1327 (43.7%) | 12,111 (45.4%) | 692 (46.0%) | 12,163 (45.5%) | 640 (44.2%) | 12,742 (45.4%) | 61 (49.6%) | 12,716 (45.4%) | 87 (39.2%) | 12,321 (45.6%) | 482 (40.5%) | 
| High Blood Cholesterol ⸶ | ||||||||||||
| Yes | 7623 (30.3%) | 823 (27.1%) | 8063 (30.2%) | 383 (25.5%) | 8065 (30.1%) | 381 (26.3%) | 8418 (30.0%) | 28 (22.8%) | 8390 (30.0%) | 56 (25.2%) | 8087 (29.9%) | 359 (30.2%) | 
| No | 17,552 (69.7%) | 2212 (72.9%) | 18,644 (69.8%) | 1120 (74.5%) | 18,697 (69.9%) | 1067 (73.7%) | 19,669 (70.0%) | 95 (77.2%) | 19,598 (70.0%) | 166 (74.8%) | 18,934 (70.1%) | 830 (69.8%) | 
| Cardiovascular disease | ||||||||||||
| Yes | 12,939 (51.4%) | 2055 (67.7%) | 13,990 (52.4%) | 1004 (66.8%) | 14,037 (52.5%) | 957 (66.1%) | 14,914 (53.1%) | 80 (65.0%) | 14,840 (53.0%) | 154 (69.4%) | 14,121 (52.3%) | 873 (73.4%) | 
| No | 12,236 (48.6%) | 980 (32.3%) | 12,717 (47.6%) | 499 (33.2%) | 12,725 (47.6%) | 491 (33.9%) | 13,173 (46.9%) | 43 (35.0%) | 13,148 (47.0%) | 68 (30.6%) | 12,900 (47.7%) | 316 (26.6%) | 
| Stroke | ||||||||||||
| Yes | 1928 (7.7%) | 385 (12.7%) | 2115 (7.9%) | 198 (13.2%) | 2136 (8.0%) | 177 (12.2%) | 2298 (8.2%) | 15 (12.2%) | 2283 (8.2%) | 30 (13.5%) | 2159 (8.0%) | 154 (13.0%) | 
| No | 23,247 (92.3%) | 2650 (87.3%) | 24,592 (92.1%) | 1305 (86.8%) | 24,626 (92.0%) | 1271 (87.8%) | 25,789 (91.8%) | 108 (87.8%) | 25,705 (91.8%) | 192 (86.5%) | 24,862 (92.0%) | 1035 (87.1%) | 
| Asthma | ||||||||||||
| Yes | 3332 (13.2%) | 467 (15.4%) | 3590 (13.4%) | 209 (13.9%) | 3529 (13.2%) | 270 (18.7%) | 3781 (13.5%) | 18 (14.6%) | 3774 (13.5%) | 25 (11.3%) | 3643 (13.5%) | 156 (13.1%) | 
| No | 21,843 (86.8%) | 2568 (84.6%) | 23,117 (86.6%) | 1294 (86.1%) | 23,233 (86.8%) | 1178 (81.4%) | 24,306 (86.5%) | 105 (85.4%) | 24,214 (86.5%) | 197 (88.7%) | 23,378 (86.5%) | 1033 (86.9%) | 
| Psychological distress §,c | ||||||||||||
| Low | 14,799 (70.8%) | 1504 (63.2%) | 15,570 (70.4%) | 733 (63.5%) | 15,594 (70.4%) | 709 (61.8%) | 16,255 (70.1%) | 48 (48.0%) | 16,199 (70.1%) | 104 (59.8%) | 15,741 (70.4%) | 562 (59.8%) | 
| Moderate | 3735 (17.9%) | 505 (21.2%) | 3986 (18.0%) | 254 (22.0%) | 3980 (18.0%) | 260 (22.7%) | 4205 (18.1%) | 35 (35.0%) | 4193 (18.1%) | 47 (27.0%) | 4035 (18.1%) | 205 (21.8%) | 
| High/very high | 2371 (11.3%) | 372 (15.6%) | 2575 (11.6%) | 168 (14.6%) | 2564 (11.6%) | 179 (15.6%) | 2726 (11.8%) | 17 (17.0%) | 2720 (11.8%) | 23 (13.2%) | 2570 (11.5%) | 173 (18.4%) | 
| Diabetes-Related Foot Disease (DFD) (n = 3035) | Diabetic Foot Ulcer (DFU) (n = 1503) | Diabetic Foot Infection (DFI) (n = 1448) | Diabetic Gangrene (DG) (n = 123) | Diabetes-Related Lower Extremity Amputation (DLEA) (n = 222) | Other Diabetes-Related Foot Disease (Other DFD) (n = 1189) | |
|---|---|---|---|---|---|---|
| Overall | 10.8 | 5.3 | 5.1 | 0.4 | 0.8 | 4.2 | 
| Demographic factors | ||||||
| Age a | ||||||
| 45–54 years | 5.0 | 2.3 | 2.9 | 0.2 | 0.5 | 1.8 | 
| 55–64 years | 7.3 | 3.2 | 4.0 | 0.4 | 0.8 | 2.9 | 
| 65–74 years | 10.1 | 4.3 | 4.7 | 0.4 | 0.7 | 4.4 | 
| 75+ years | 18.2 | 10.2 | 8.0 | 0.7 | 1.1 | 6.7 | 
| Gender | ||||||
| Male | 12.1 | 5.9 | 5.6 | 0.6 | 1.0 | 5.1 | 
| Female | 9.1 | 4.5 | 4.5 | 0.2 | 0.5 | 3.1 | 
| Current marital status a | ||||||
| Single | 12.7 | 7.4 | 7.6 | 0.7 | 1.2 | 4.1 | 
| Married/defacto | 9.3 | 4.3 | 4.2 | 0.4 | 0.7 | 3.8 | 
| Widowed | 16.5 | 9.0 | 8.3 | 0.5 | 1.0 | 5.7 | 
| Divorced/separated | 12.1 | 6.0 | 5.8 | 0.4 | 1.2 | 4.8 | 
| Remoteness +,a | ||||||
| Major Cities | 11.1 | 5.7 | 5.1 | 0.5 | 0.8 | 4.3 | 
| Regional | 10.4 | 4.9 | 5.1 | 0.4 | 0.8 | 4.2 | 
| Remote/Very remote | 12.4 | 6.4 | 7.2 | 1.3 | 1.3 | 3.5 | 
| Born in Australia b | ||||||
| Yes | 11.2 | 5.6 | 5.4 | 0.5 | 0.9 | 4.3 | 
| No | 9.6 | 4.6 | 4.3 | 0.4 | 0.5 | 3.9 | 
| Language spoken other than English | ||||||
| Yes | 8.6 | 4.1 | 4.1 | 0.4 | 0.6 | 3.4 | 
| No | 11.1 | 5.5 | 5.3 | 0.4 | 0.8 | 4.3 | 
| Socioeconomic factors | ||||||
| Education b | ||||||
| Less than high school | 12.1 | 6.1 | 6.0 | 0.5 | 0.9 | 4.5 | 
| High school certificate/trade | 10.9 | 5.6 | 4.6 | 0.4 | 0.9 | 5.0 | 
| Certificate/diploma | 9.4 | 4.2 | 4.6 | 0.4 | 0.6 | 3.7 | 
| University degree or higher | 7.5 | 3.3 | 3.5 | 0.2 | 0.4 | 2.7 | 
| SEIFA (IRSD) ^,a | ||||||
| quantile 1 (least disadvantaged) | 10.9 | 5.4 | 5.7 | 0.5 | 0.9 | 3.8 | 
| quantile 2 | 11.0 | 5.5 | 5.1 | 0.4 | 0.7 | 4.4 | 
| quantile 3 | 10.8 | 5.4 | 5.2 | 0.4 | 1.0 | 4.7 | 
| quantile 4 | 10.2 | 4.8 | 4.5 | 0.4 | 0.8 | 4.0 | 
| quantile 5 (most disadvantaged) | 10.9 | 5.5 | 5.1 | 0.5 | 0.6 | 4.1 | 
| Annual household income (in AUD) c | ||||||
| <20 K | 13.8 | 6.9 | 6.7 | 0.6 | 1.1 | 5.2 | 
| 20 K–<$50 K | 9.3 | 4.5 | 4.2 | 0.5 | 0.6 | 3.8 | 
| >50 K | 5.7 | 2.5 | 2.9 | 0.1 | 0.3 | 1.8 | 
| did not disclose | 10.4 | 5.3 | 4.7 | 0.4 | 0.8 | 4.1 | 
| Work Status ^^,b | ||||||
| Paid | 4.8 | 1.8 | 2.5 | 0.2 | 0.4 | 1.8 | 
| Retired | 13.3 | 6.9 | 6.1 | 0.5 | 0.9 | 5.3 | 
| Other | 12.1 | 5.9 | 6.3 | 0.7 | 1.1 | 4.6 | 
| Private Health insurance | ||||||
| Yes | 7.8 | 3.8 | 3.6 | 0.3 | 0.5 | 2.9 | 
| No (without DVA/concession card) ^^^ | 11.5 | 5.7 | 6.0 | 0.5 | 0.9 | 4.6 | 
| No (with DVA/concession card) | 12.9 | 6.5 | 6.1 | 0.5 | 1.0 | 5.1 | 
| Lifestyle risk factors | ||||||
| Ever being a regular smoker a | ||||||
| Yes | 12.3 | 6.0 | 5.7 | 0.5 | 0.9 | 5.3 | 
| No | 9.2 | 4.6 | 4.6 | 0.4 | 0.7 | 3.2 | 
| Alcohol consumption b | ||||||
| ≤14 drinks per week | 10.7 | 5.3 | 5.1 | 0.4 | 0.8 | 4.1 | 
| >14 drinks per week | 10.4 | 5.2 | 5.1 | 0.6 | 1.0 | 4.5 | 
| Total moderate-to-vigorous physical activity per week (minutes) | ||||||
| <150 min | 15.4 | 8.3 | 7.2 | 0.7 | 1.2 | 6.2 | 
| 150–300 min | 9.2 | 4.4 | 4.3 | 0.5 | 0.6 | 3.9 | 
| >300 min | 7.8 | 3.4 | 3.8 | 0.3 | 0.6 | 2.9 | 
| Vegetables intake b | ||||||
| <5 serves per day | 10.8 | 5.4 | 5.1 | 0.5 | 0.8 | 4.3 | 
| 5 or more serves per day | 1 | 4.9 | 4.9 | 0.3 | 0.8 | 4.0 | 
| Fruit intake b | ||||||
| <2 serves per day | 11.3 | 5.6 | 5.3 | 0.5 | 0.9 | 4.4 | 
| 2 or more serves per day | 10.4 | 5.1 | 5.0 | 0.4 | 0.7 | 4.1 | 
| Health status factors | ||||||
| Type of diabetes | ||||||
| Type-1 | 16.0 | 7.8 | 7.4 | 1.2 | 1.9 | 7.5 | 
| Type-2 | 10.6 | 5.2 | 5.1 | 0.4 | 0.7 | 4.1 | 
| Duration of diabetes c | ||||||
| <5 years | 6.1 | 2.6 | 3.3 | 0.2 | 0.3 | 1.8 | 
| 5 to <10 years | 8.5 | 3.8 | 3.8 | 0.3 | 0.5 | 3.2 | 
| 10 to <15 years | 11.3 | 5.3 | 5.2 | 0.4 | 0.8 | 4.9 | 
| 15 years or more | 16.8 | 9.0 | 7.6 | 0.9 | 1.7 | 8.2 | 
| BMI classification b | ||||||
| less than 25 | 11.2 | 6.4 | 4.4 | 0.7 | 0.8 | 4.1 | 
| 25 to less than 30 | 9.9 | 4.5 | 4.2 | 0.4 | 0.8 | 4.3 | 
| 30 to less than 35 | 9.1 | 4.5 | 4.5 | 0.4 | 0.6 | 3.9 | 
| 35 or more | 13.0 | 6.3 | 7.6 | 0.4 | 1.0 | 4.6 | 
| High Blood Pressure | ||||||
| Yes | 11.1 | 5.3 | 5.2 | 0.4 | 0.9 | 4.6 | 
| No | 10.4 | 5.4 | 5.0 | 0.5 | 0.7 | 3.8 | 
| High Blood Cholesterol ⸶ | ||||||
| Yes | 9.7 | 4.5 | 4.5 | 0.3 | 0.7 | 4.3 | 
| No | 11.2 | 5.7 | 5.4 | 0.5 | 0.8 | 4.2 | 
| Cardiovascular disease | ||||||
| Yes | 13.7 | 6.7 | 6.4 | 0.5 | 1.0 | 5.8 | 
| No | 7.4 | 3.8 | 3.7 | 0.3 | 0.5 | 2.4 | 
| Stroke | ||||||
| Yes | 16.6 | 8.6 | 7.7 | 0.6 | 1.3 | 6.7 | 
| No | 10.2 | 5.0 | 4.9 | 0.4 | 0.7 | 4.0 | 
| Asthma | ||||||
| Yes | 12.3 | 5.5 | 7.1 | 0.5 | 0.7 | 4.1 | 
| No | 10.5 | 5.3 | 4.8 | 0.4 | 0.8 | 4.2 | 
| Psychological distress ^,a, § | ||||||
| Low | 9.2 | 4.5 | 4.3 | 0.3 | 0.6 | 3.4 | 
| Moderate | 11.9 | 6.0 | 6.1 | 0.8 | 1.1 | 4.8 | 
| High/very high | 13.6 | 6.1 | 6.5 | 0.6 | 0.8 | 6.2 | 
| Local Health District (LHD) | Diabetes-Related Foot Disease (DFD) | Diabetic Foot Ulcer (DFU) | Diabetic Foot Infection (DFI) | Diabetic Gangrene (DG) | Diabetes-Related Lower Extremity Amputation (DLEA) | Other Diabetes-Related Foot Disease (Other DFD) | 
|---|---|---|---|---|---|---|
| Central Coast | 10.9 | 5.6 | 0.6 | 0.3 | 0.6 | 5.0 | 
| Hunter New England | 10.7 | 5.1 | 4.4 | 0.5 | 0.8 | 4.4 | 
| Illawarra Shoalhaven | 7.9 | 3.3 | 4.1 | 0.1 | 0.5 | 3.1 | 
| Mid North Coast | 8.2 | 4.3 | 4.1 | 0.5 | 0.6 | 3.0 | 
| Murrumbidgee | 10.5 | 4.7 | 5.5 | 0.5 | 1.0 | 4.7 | 
| Nepean Blue Mountains | 10.4 | 5.0 | 5.4 | 0.6 | 0.7 | 3.2 | 
| Northern NSW | 8.5 | 4.5 | 4.4 | 0.4 | 1.0 | 3.1 | 
| Northern Sydney | 7.0 | 3.8 | 4.0 | 0.3 | 0.5 | 2.4 | 
| South Eastern Sydney | 9.1 | 4.5 | 4.3 | 0.3 | 0.8 | 3.1 | 
| South Western Sydney | 8.8 | 4.2 | 4.2 | 0.2 | 0.5 | 2.8 | 
| Southern NSW | 8.3 | 3.2 | 4.9 | 0.6 | 0.2 | 2.9 | 
| Sydney | 9.6 | 5.0 | 5.4 | 0.6 | 0.9 | 3.8 | 
| Western NSW | 8.6 | 4.5 | 5.2 | 0.8 | 1.0 | 2.9 | 
| Western Sydney | 10.2 | 5.4 | 6.0 | 0.2 | 1.4 | 3.5 | 
| Far West | 13.9 | 7.8 | 6.0 | 0.4 | 0.4 | 3.1 | 
References
- Schaper, N.C.; Netten, J.J.; Apelqvist, J.; Bus, S.A.; Hinchliffe, R.J.; Lipsky, B.A. Practical Guidelines on the prevention and management of diabetic foot disease (IWGDF 2019 update). Diabetes Metab. Res. Rev. 2020, 36. [Google Scholar] [CrossRef] [Green Version]
- Hinchliffe, R.J.; Forsythe, R.O.; Apelqvist, J.; Boyko, E.J.; Fitridge, R.; Hong, J.P.; Katsanos, K.; Mills, J.L.; Nikol, S.; Reekers, J.; et al. Guidelines on diagnosis, prognosis, and management of peripheral artery disease in patients with foot ulcers and diabetes (IWGDF 2019 update). Diabetes Metab. Res. Rev. 2020, 36, e3276. [Google Scholar] [CrossRef]
- Armstrong, D.G.; Boulton, A.J.M.; Bus, S.A. Diabetic Foot Ulcers and Their Recurrence. N. Engl. J. Med. 2017, 376, 2367–2375. [Google Scholar] [CrossRef] [PubMed]
- Lavery, L.A.; Armstrong, D.G.; Wunderlich, R.P.; Tredwell, J.; Boulton, A.J.M. Diabetic Foot Syndrome: Evaluating the prevalence and incidence of foot pathology in Mexican Americans and non-Hispanic whites from a diabetes disease management cohort. Diabetes Care 2003, 26, 1435–1438. [Google Scholar] [CrossRef] [PubMed] [Green Version]
- Ramsey, S.D.; Newton, K.; Blough, D.; McCulloch, D.K.; Sandhu, N.; Reiber, G.E.; Wagner, E.H. Incidence, outcomes, and cost of foot ulcers in patients with diabetes. Diabetes Care 1999, 22, 382–387. [Google Scholar] [CrossRef] [Green Version]
- Australian Institute of Health and Welfare. Indicators for the Australian National Diabetes Strategy 2016–2020: Data update; Canberra, Australia, 2020. Available online: https://www.aihw.gov.au/reports/diabetes/diabetes-indicators-strategy-2016-2020 (accessed on 15 July 2021).
- Lazzarini, P.A.; Gurr, J.M.; Rogers, J.R.; Schox, A.; Bergin, S.M. Diabetes foot disease: The Cinderella of Australian diabetes management? J. Foot Ankle Res. 2012, 5, 24. [Google Scholar] [CrossRef] [PubMed] [Green Version]
- Kerr, M.; Barron, E.; Chadwick, P.; Evans, T.; Kong, W.M.; Rayman, G.; Sutton-Smith, M.; Todd, G.; Young, B.; Jeffcoate, W.J. The cost of diabetic foot ulcers and amputations to the National Health Service in England. Diabet. Med. 2019, 36, 995–1002. [Google Scholar] [CrossRef]
- Skrepnek, G.H.; Mills, J.L.; Lavery, L.A.; Armstrong, D.G. Health care service and outcomes among an estimated 6.7 million ambulatory care diabetic foot cases in the US. Diabetes Care 2017. [Google Scholar] [CrossRef] [Green Version]
- Australian Institute of Health and Welfare. Diabetes: Australian Facts 2008; Canberra, Australia, 2008. Available online: https://www.aihw.gov.au/reports/diabetes/diabetes-australian-facts-2008/contents/summary (accessed on 15 July 2021).
- Clarke, P.; Leal, J.; Kelman, C.; Smith, M.; Colagiuri, S. Estimating the cost of complications of diabetes in Australia using administrative health-care data. Value Health J. Int. Soc. Pharm. Outcomes Res. 2008, 11, 199–206. [Google Scholar] [CrossRef]
- Comino, E.J.; Harris, M.F.; Islam, M.F.; Tran, D.T.; Jalaludin, B.; Jorm, L.; Flack, J.; Haas, M. Impact of diabetes on hospital admission and length of stay among a general population aged 45 year or more: A record linkage study. BMC Health Serv. Res. 2015, 15, 12. [Google Scholar] [CrossRef]
- Australian Institute of Health and Welfare. Admitted Patient Care 2017–18: Australian Hospital Statistics; Canberra, Australia, 2019. Available online: https://www.aihw.gov.au/reports/hospitals/admitted-patient-care-2017-18/contents/at-a-glance (accessed on 19 July 2021).
- Armstrong, D.G.; Kanda, V.A.; Lavery, L.A.; Marston, W.; Mills, J.L.; Boulton, A.J. Mind the gap: Disparity between research funding and costs of care for diabetic foot ulcers. Diabetes Care 2013, 36, 1815–1817. [Google Scholar] [CrossRef] [Green Version]
- Lazzarini, P.A.; Hurn, S.E.; Kuys, S.S.; Kamp, M.C.; Ng, V.; Thomas, C.; Jen, S.; Kinnear, E.M.; D’Emden, M.C.; Reed, L. Direct inpatient burden caused by foot-related conditions: A multisite point-prevalence study. BMJ Open 2016, 6, e010811. [Google Scholar] [CrossRef] [PubMed]
- Australian Institute of Health and Welfare. Health Expenditure Australia 2017–18; Canberra, Australia, 2019. Available online: https://www.aihw.gov.au/reports/health-welfare-expenditure/health-expenditure-australia-2017-18/contents/summary (accessed on 23 September 2021).
- Zhang, Y.; Lazzarini, P.A.; Mcphail, S.M.; Van Netten, J.J.; Armstrong, D.G.; Pacella, R.E. Global Disability Burdens of Diabetes-Related Lower-Extremity Complications in 1990 and 2016. Diabetes Care 2020, 43, 964–974. [Google Scholar] [CrossRef]
- Singh, N.; Armstrong, D.G.; Lipsky, B.A. Preventing Foot Ulcers in Patients with Diabetes. JAMA 2005, 293, 217–228. [Google Scholar] [CrossRef]
- Australian Institute of Health and Welfare. Diabetes; Canberra, Australia, 2020. Available online: https://www.aihw.gov.au/reports/diabetes/diabetes (accessed on 15 July 2021).
- Murray, C.J.; Ezzati, M.; Flaxman, A.D.; Lim, S.; Lozano, R.; Michaud, C.; Naghavi, M.; Salomon, J.A.; Shibuya, K.; Vos, T.; et al. GBD 2010: Design, definitions, and metrics. Lancet 2012, 380, 2063–2066. [Google Scholar] [CrossRef]
- Zhang, Y.; Van Netten, J.J.; Baba, M.; Cheng, Q.; Pacella, R.; Mcphail, S.M.; Cramb, S.; Lazzarini, P.A. Diabetes-related foot disease in Australia: A systematic review of the prevalence and incidence of risk factors, disease and amputation in Australian populations. J. Foot Ankle Res. 2021, 14. [Google Scholar] [CrossRef] [PubMed]
- Baba, M.; Davis, W.A.; Davis, T.M.E. A longitudinal study of foot ulceration and its risk factors in community-based patients with type 2 diabetes: The Fremantle Diabetes Study. Diabetes Res. Clin. Pract. 2014, 106, 42–49. [Google Scholar] [CrossRef] [Green Version]
- Commons, R.J.; Robinson, C.H.; Gawler, D.; Davis, J.S.; Price, R.N. High burden of diabetic foot infections in the top end of Australia: An emerging health crisis (DEFINE study). Diabetes Res. Clin. Pract. 2015, 110, 147–157. [Google Scholar] [CrossRef] [PubMed] [Green Version]
- Australian Bureau of Statistics. National Health Survey: First Results, Australia, 2014–2015; Canberra, Australia, 2015. Available online: https://www.abs.gov.au/AUSSTATS/abs@.nsf/DetailsPage/4364.0.55.0012014-15?OpenDocument (accessed on 15 July 2021).
- Astell-Burt, T.; Feng, X. Geographic variation in the impact of a type 2 diabetes diagnosis on behavioural change: A longitudinal study using random effects within-between (REWB) models. Health Place 2018, 54, 164–169. [Google Scholar] [CrossRef]
- The Sax Institute. About the 45 and Up Study. Available online: https://www.saxinstitute.org.au/our-work/45-up-study/ (accessed on 15 July 2021).
- 45 and Up Study Collaborators. Cohort Profile: The 45 and Up Study. Int. J. Epidemiol. 2008, 37, 941–947. [Google Scholar] [CrossRef] [Green Version]
- The Sax Institute. The 45 and Up Study Baseline Questionnaire Data Book. 2011. Available online: https://www.saxinstitute.org.au/wp-content/uploads/December-2011-DATA-BOOK-_final_5531.pdf (accessed on 22 October 2021).
- Ding, D.; Chong, S.; Jalaludin, B.; Comino, E.; Bauman, A.E. Risk factors of incident type 2-diabetes mellitus over a 3-year follow-up: Results from a large Australian sample. Diabetes Res. Clin. Pract. 2015, 108, 306–315. [Google Scholar] [CrossRef] [PubMed]
- The Sax Institute. Data and Technical Information. Available online: https://www.saxinstitute.org.au/our-work/45-up-study/data-book/ (accessed on 22 October 2021).
- Centre for Health Record Linkage (CheReL). Data Dictionaries. Available online: https://www.cherel.org.au/data-dictionaries (accessed on 22 October 2021).
- Australian Government Department of Health. Pharmaceutical Benefits Scheme (PBS). Available online: https://www.pbs.gov.au/pbs/home (accessed on 22 October 2021).
- The Sax Institute. 45 and Up Study: PBS Data Dictionary. Available online: https://www.saxinstitute.org.au/wp-content/uploads/PBS-Data-Dictionary-January-2017.pdf (accessed on 22 October 2021).
- Australian Government Department of Health. MBS Online. Available online: http://www.mbsonline.gov.au/internet/mbsonline/publishing.nsf/Content/Home (accessed on 22 October 2021).
- The Sax Institute. 45 and Up Study: MBS Data Dictionary. Available online: https://www.saxinstitute.org.au/wp-content/uploads/MBS-Data-Dictionary-January-2017.pdf (accessed on 20 October 2021).
- Centre for Health Record Linkage (CHeReL). How Record Linkage Works. Available online: http://www.cherel.org.au/how-record-linkage-works (accessed on 15 July 2021).
- The Sax Institute. Technical Note: Linked MBS and PBS Data. Available online: https://www.saxinstitute.org.au/wp-content/uploads/Technical-Note-Linked-MBS-and-PBS-October-2020.pdf (accessed on 21 October 2021).
- Tapp, R.J.; Shaw, J.E.; De Courten, M.P.; Dunstan, D.W.; Welborn, T.A.; Zimmet, P.Z. Foot complications in Type 2 diabetes: An Australian population-based study. Diabet. Med. 2003, 20, 105–113. [Google Scholar] [CrossRef]
- van Netten, J.J.; Bus, S.A.; Apelqvist, J.; Lipsky, B.A.; Hinchliffe, R.J.; Game, F.; Rayman, G.; Lazzarini, P.A.; Forsythe, R.O.; Peters, E.J. Definitions and criteria for diabetic foot disease. Diabetes Metab. Res. Rev. 2019, e3268. [Google Scholar] [CrossRef] [Green Version]
- Singh, A.A. Socio-Economic, Geographic, and Aboriginal and Torres Strait Islander Inequalities in Diabetic Foot Disease and Diabetes-Related Lower Extremity Amputations; Queensland University of Technology: Brisbane, Australia, 2018. [Google Scholar]
- Bergin, S.M.; Brand, C.A.; Colman, P.G.; Campbell, D.A. The impact of socio-economic disadvantage on rates of hospital separations for diabetes-related foot disease in Victoria, Australia. J. Foot Ankle Res. 2011, 4. [Google Scholar] [CrossRef] [PubMed] [Green Version]
- Lazzarini, P.A.; O’Rourke, S.R.; Russell, A.W.; Derhy, P.H.; Kamp, M.C. Reduced Incidence of Foot-Related Hospitalisation and Amputation amongst Persons with Diabetes in Queensland, Australia. PLoS ONE 2015, 10, e0130609. [Google Scholar] [CrossRef] [Green Version]
- Lipsky, B.A.; Peters, E.J.G.; Senneville, E.; Berendt, A.R.; Embil, J.M.; Lavery, L.A.; Urbančič-Rovan, V.; Jeffcoate, W.J. Expert opinion on the management of infections in the diabetic foot. Diabetes Metab. Res. Rev. 2012, 28, 163–178. [Google Scholar] [CrossRef]
- Comino, E.J.; Tran, D.T.; Haas, M.; Flack, J.; Jalaludin, B.; Jorm, L.; Harris, M.F. Validating self-report of diabetes use by participants in the 45 and up study: A record linkage study. BMC Health Serv. Res. 2013, 13, 481. [Google Scholar] [CrossRef]
- Services Australia, Australian Government. Concession and Health Care Cards. Available online: https://www.servicesaustralia.gov.au/individuals/subjects/concession-and-health-care-cards (accessed on 15 September 2021).
- Department of Veterans’ Affairs, Australian Government. Veteran Healthcare Cards. Available online: https://www.dva.gov.au/health-and-treatment/veteran-healthcare-cards (accessed on 15 September 2021).
- Shamshirgaran, S.M.; Jorm, L.; Bambrick, H.; Hennessy, A. Independent roles of country of birth and socioeconomic status in the occurrence of type 2 diabetes. BMC Public Health 2013, 13, 1223. [Google Scholar] [CrossRef] [PubMed] [Green Version]
- National Health and Medical Research Council. Australian Dietary Guidelines; Canberra, Australia, 2013. Available online: https://www.eatforhealth.gov.au/sites/default/files/content/n55_australian_dietary_guidelines.pdf (accessed on 15 July 2021).
- The Department of Health, Australian Government. Australia’s Physical Activity and Sedentary Behaviour Guidelines; Canberra, Australia, 2014. Available online: http://www.health.gov.au/internet/main/publishing.nsf/content/health-pubhlth-strateg-phys-act-guidelines (accessed on 15 July 2021).
- National Health and Medical Research Council. Clinical Practice Guidelines for the Management of Overweight and Obesity in Adults, Adolescents and Children in Australia; Canberra, Australia, 2013. Available online: https://www.nhmrc.gov.au/about-us/publications/clinical-practice-guidelines-management-overweight-and-obesity#block-views-block-file-attachments-content-block-1 (accessed on 15 July 2021).
- Slade, T.; Grove, R.; Burgess, P. Kessler Psychological Distress Scale: Normative Data from the 2007 Australian National Survey of Mental Health and Wellbeing. Aust. N. Z. J. Psychiatry 2011, 45, 308–316. [Google Scholar] [CrossRef]
- Local Health District Boards and Specialty Network Boards. Available online: https://www.health.nsw.gov.au/lhd/boards/Pages/default.aspx (accessed on 15 September 2021).
- Zhang, P.; Lu, J.; Jing, Y.; Tang, S.; Zhu, D.; Bi, Y. Global epidemiology of diabetic foot ulceration: A systematic review and meta-analysis. Ann. Med. 2017, 49, 106–116. [Google Scholar] [CrossRef] [PubMed]
- Abbott, C.; Carrington, A.; Ashe, H.; Bath, S.; Every, L.; Griffiths, J.; Hann, A.; Hussein, A.; Jackson, N.; Johnson, K. The North-West Diabetes Foot Care Study: Incidence of, and risk factors for, new diabetic foot ulceration in a community-based patient cohort. Diabet. Med. 2002, 19, 377–384. [Google Scholar] [CrossRef] [PubMed]
- The Department of Health, Australian Government. Chronic Disease Management—Individual Allied Health Services under Medicare—Patient Information. Available online: https://www1.health.gov.au/internet/main/publishing.nsf/Content/health-medicare-allied-health-brochure.htm (accessed on 15 September 2021).
- Musuuza, J.; Sutherland, B.L.; Kurter, S.; Balasubramanian, P.; Bartels, C.M.; Brennan, M.B. A systematic review of multidisciplinary teams to reduce major amputations for patients with diabetic foot ulcers. J. Vasc. Surg. 2020, 71, 1433–1446.e1433. [Google Scholar] [CrossRef] [PubMed]
- Glover, J.; Tennant, S.; Duckett, S. The geographic distribution of private health insurance in Australia in 2001. Aust. New Zealand Health Policy 2009, 6, 19. [Google Scholar] [CrossRef] [PubMed] [Green Version]
- Chen, J.T.; Kaddour, A.; Krieger, N. Implications of missing income data. Public Health Rep. 2008, 123, 260–261. [Google Scholar] [CrossRef] [PubMed] [Green Version]
- Bachmann, M.O.; Eachus, J.; Hopper, C.D.; Davey Smith, G.; Propper, C.; Pearson, N.J.; Williams, S.; Tallon, D.; Frankel, S. Socio-economic inequalities in diabetes complications, control, attitudes and health service use: A cross-sectional study. Diabet. Med. 2003, 20, 921–929. [Google Scholar] [CrossRef] [PubMed] [Green Version]
- Nather, A.; Siok Bee, C.; Keng Lin, W.; Qi Odelia, K.S.; Yiong Huak, C.; Xinyi, L.; Nambiar, A. Socioeconomic profile of diabetic patients with and without foot problems. Diabet. Foot Ankle 2010, 1. [Google Scholar] [CrossRef]
- Australian Government Department of Health. What Private Health Insurance Covers. Available online: https://www.health.gov.au/health-topics/private-health-insurance/what-private-health-insurance-covers (accessed on 25 August 2021).
- Bishop, A. Stress, social support and coping with a diabetic foot ulcer. Diabet. Foot J. 2007, 10, 76. [Google Scholar]
- Carrington, A.L.; Mawdsley, S.K.V.; Morley, M.; Kincey, J.; Boulton, A.J.M. Psychological status of diabetic people with or without lower limb disability. Diabetes Res. Clin. Pract. 1996, 32, 19–25. [Google Scholar] [CrossRef]
- Monami, M.; Longo, R.; Desideri, C.M.; Masotti, G.; Marchionni, N.; Mannucci, E. The Diabetic Person Beyond a Foot Ulcer: Healing, Recurrence, and Depressive Symptoms. J. Am. Podiatr. Med. Assoc. 2008, 98, 130–136. [Google Scholar] [CrossRef] [PubMed]
- Fejfarová, V.; Jirkovská, A.; Dragomirecká, E.; Game, F.; Bém, R.; Dubský, M.; Wosková, V.; Křížová, M.; Skibová, J.; Wu, S. Does the diabetic foot have a significant impact on selected psychological or social characteristics of patients with diabetes mellitus? J. Diabetes Res. 2014, 2014, 371938. [Google Scholar] [CrossRef]
- Pearson, S.; Nash, T.; Ireland, V. Depression symptoms in people with diabetes attending outpatient podiatry clinics for the treatment of foot ulcers. J. Foot Ankle Res. 2014, 7. [Google Scholar] [CrossRef] [PubMed]
- Services for Australian Rural and Remote Allied Health. Addressing Diabetes-Related Foot Disease in Indigenous NSW: A Scan of Available Evidence; Canberra, Australia, 2016. Available online: https://www.health.nsw.gov.au/workforce/alliedhealth/Documents/addressing-diabetes-related-foot-disease-in-indigenous-nsw.pdf (accessed on 15 September 2021).
- Lazzarini, P.A.; Hurn, S.E.; Kuys, S.S.; Kamp, M.C.; Ng, V.; Thomas, C.; Jen, S.; Wills, J.; Kinnear, E.M.; d’Emden, M.C.; et al. Foot Complications in a Representative Australian Inpatient Population. J. Diabetes Res. 2017, 2017, 4138095. [Google Scholar] [CrossRef] [PubMed] [Green Version]
- Ewald, D.; Patel, M.; Hall, G. Hospital separations indicate increasing need for prevention of diabetic foot complications in central Australia. Aust. J. Rural Health 2001, 9, 275–279. [Google Scholar] [CrossRef] [PubMed]
- Maple-Brown, L.; Cunningham, J.; Dunne, K.; Whitbread, C.; Howard, D.; Weeramanthri, T.; Tatipata, S.; Dunbar, T.; Harper, C.A.; Taylor, H.R.; et al. Complications of diabetes in urban Indigenous Australians: The DRUID study. Diabetes Res. Clin. Pract. 2008, 80, 455–462. [Google Scholar] [CrossRef] [PubMed]
- Perrin, B.M.; Allen, P.; Gardner, M.J.; Chappell, A.; Phillips, B.; Massey, C.; Skinner, I.; Skinner, T.C. The foot-health of people with diabetes in regional and rural Australia: Baseline results from an observational cohort study. J. Foot Ankle Res. 2019, 12, 56. [Google Scholar] [CrossRef] [Green Version]





| Diabetes-Related Foot Disease (DFD) (n = 3035) a | Frequency | Percentage | 
|---|---|---|
| Diabetic foot ulcer (DFU) | 1503 | 49.5 | 
| Diabetic foot infection (DFI) b | 1448 | 47.7 | 
| Cellulitis | 1335 | 44.0 | 
| Osteomyelitis | 219 | 7.2 | 
| Diabetic gangrene (DG) | 123 | 4.1 | 
| Diabetes-related lower limb amputation (DLEA) c | 222 | 7.3 | 
| Toe | 184 | 6.1 | 
| Foot | 14 | 0.5 | 
| Below knee | 34 | 1.1 | 
| Above knee | 33 | 1.1 | 
| Other diabetes-related foot disease (Other DFD) d | 1189 | 39.2 | 
| Peripheral angiopathy without gangrene | 670 | 22.1 | 
| Mononeuropathy | 332 | 10.9 | 
| Polyneuropathy | 270 | 8.9 | 
| Diabetic Neuropathic arthropathy | 32 | 1.1 | 
| Other peripheral circulatory complication | 47 | 1.6 | 
| Diabetes-Related Foot Disease (DFD) (n = 3035) | Diabetic Foot Ulcer (DFU) (n = 1503) | Diabetic Foot Infection (DFI) (n = 1448) | Diabetic Gangrene (DG) (n = 123) | Diabetes-Related Lower Extremity Amputation (DLEA) (n = 222) | Other Diabetes-Related Foot Disease (Other DFD) (n = 1189) | |
|---|---|---|---|---|---|---|
| Prevalence (95% CI) | Prevalence (95% CI) | Prevalence (95% CI) | Prevalence (95% CI) | Prevalence (95% CI) | Prevalence (95% CI) | |
| Overall | 10.8 (10.3, 11.2) | 5.4 (5.1, 5.8) | 5.2 (4.9, 5.5) | 0.4 (0.3, 0.5) | 0.9 (0.7, 1.0) | 4.1 (3.8, 4.5) | 
| Demographic factors | ||||||
| Age a | ||||||
| 45–54 years | 5.4 (4.5, 6.4) *** | 2.4 (1.8, 3.1) *** | 3.1 (2.5, 3.9) *** | 0.2 (0.1, 0.5) | 0.4 (0.3, 0.8) | 1.7 (1.3, 2.2) *** | 
| 55–64 years | 7.2 (6.5, 7.9) | 3.3 (2.8, 3.9) | 4.1 (3.6, 4.7) | 0.4 (0.2, 0.7) | 1.0 (0.7, 1.4) | 3.0 (2.5, 3.5) | 
| 65–74 years | 10.3 (9.5, 11.1) | 4.6 (4.1, 5.2) | 4.7 (4.1, 5.2) | 0.4 (0.3, 0.6) | 0.8 (0.6, 1.1) | 4.5 (4.0, 5.1) | 
| 75+ years | 19.0 (18.0, 20.1) | 10.8 (10.0, 11.7) | 8.5 (7.7, 9.3) | 0.6 (0.5, 0.9) | 1.1 (0.8, 1.4) | 6.5 (5.9, 7.2) | 
| Gender | ||||||
| Male | 11.5 (10.9, 12.1) *** | 5.7 (5.3, 6.2) | 5.4 (5.0, 5.9) | 0.6 (0.5, 0.8) *** | 1.1 (0.9, 1.3) *** | 4.7 (4.4, 5.2) *** | 
| Female | 10.0 (9.3, 10.7) | 5.1 (4.6, 5.6) | 4.9 (4.5, 5.5) | 0.2 (0.1, 0.3) | 0.6 (0.4, 0.8) | 3.3 (2.9, 3.7) | 
| Current marital status a | ||||||
| Single | 12.2 (10.5, 14.1) *** | 7.1 (5.9, 8.6) *** | 7.9 (6.5, 9.7) *** | 0.8 (0.4, 1.4) | 1.2 (0.8, 1.9) *** | 3.7 (2.9, 4.8) *** | 
| Married/defacto | 8.8 (8.4, 9.3) | 4.1 (3.8, 4.5) | 4.0 (3.7, 4.3) | 0.4 (0.3, 0.5) | 0.7 (0.5, 0.8) | 3.6 (3.3, 3.9) | 
| Widowed | 16.4 (15.1, 17.9) | 9.0 (8.0, 10.2) | 8.2 (7.2, 9.3) | 0.4 (0.3, 0.7) | 0.9 (0.6, 1.3) | 5.3 (4.6, 6.1) | 
| Divorced/separated | 11.7 (10.4, 13.2) | 5.9 (4.9, 7.0) | 5.7 (4.7, 6.8) | 0.6 (0.3, 1.2) | 1.4 (0.9, 2.2) | 4.7 (3.9, 5.7) | 
| Remoteness +,a | ||||||
| Major Cities | 10.4 (9.8, 11.0) *** | 5.4 (4.9, 5.9) | 5.0 (4.5, 5.4) ** | 0.4 (0.3, 0.6) * | 0.9 (0.7, 1.1) | 4.0 (3.6, 4.4) | 
| Regional | 11.3 (10.7, 11.9) | 5.4 (5.0, 5.9) | 5.5 (5.1, 5.9) | 0.4 (0.3, 0.6) | 0.8 (0.7, 1.0) | 4.5 (4.1, 4.9) | 
| Remote/Very remote | 15.4 (11.9, 19.7) | 7.4 (5.1, 10.7) | 8.6 (6.0, 12.2) | 1.3 (0.5, 3.0) | 1.3 (0.6, 3.1) | 4.4 (2.7, 7.1) | 
| Born in Australia b | ||||||
| Yes | 11.8 (11.3, 12.4) *** | 6.1 (5.7, 6.6) *** | 5.9 (5.4, 6.3) *** | 0.5 (0.4, 0.6) | 1.1 (0.9, 1.3) *** | 4.3 (4.0, 4.7) * | 
| No | 8.6 (7.9, 9.4) | 4.1 (3.6, 4.6) | 3.9 (3.5, 4.5) | 0.3 (0.2, 0.5) | 0.4 (0.3, 0.6) | 3.5 (3.1, 4.1) | 
| Language spoken other than English | ||||||
| Yes | 7.6 (6.7, 8.6) *** | 3.6 (3.0, 4.3) *** | 3.6 (3.0, 4.4) *** | 0.3 (0.2, 0.6) | 0.4 (0.3, 0.7) ** | 2.8 (2.3, 3.5) *** | 
| No | 11.6 (11.1, 12.1) | 5.9 (5.5, 6.3) | 5.6 (5.2, 6.0) | 0.5 (0.3, 0.6) | 1.0 (0.8, 1.2) | 4.4 (4.1, 4.7) | 
| Socioeconomic factors | ||||||
| Education b | ||||||
| Less than high school | 12.5 (11.8, 13.3) *** | 6.4 (5.8, 7.0) *** | 6.3 (5.8, 6.9) *** | 0.5 (0.4, 0.8) * | 1.1 (0.9, 1.4) ** | 4.5 (4.0, 5.0) *** | 
| High school certificate/trade | 10.7 (9.8, 11.6) | 5.8 (5.1, 6.5) | 4.4 (3.8, 5.0) | 0.4 (0.2, 0.6) | 1.0 (0.7, 1.3) | 4.7 (4.2, 5.4) | 
| Certificate/diploma | 8.9 (8.0, 9.9) | 4.0 (3.4, 4.7) | 4.6 (3.9, 5.4) | 0.3 (0.2, 0.5) | 0.5 (0.3, 0.8) | 3.4 (2.9, 4.1) | 
| University degree or higher | 7.0 (6.2, 8.0) | 3.0 (2.4, 3.6) | 3.4 (2.8, 4.1) | 0.2 (0.1, 0.3) | 0.5 (0.2, 0.9) | 2.5 (2.0, 3.1) | 
| SEIFA (IRSD) ^,a | ||||||
| quantile 1 (least disadvantaged) | 10.3 (9.4, 11.3) | 5.2 (4.5, 5.9) | 5.4 (4.7, 6.2) | 0.4 (0.2, 0.6) | 1.0 (0.7, 1.4) | 3.5 (3.0, 4.2) | 
| quantile 2 | 11.4 (10.4, 12.5) | 5.9 (5.1, 6.7) | 5.3 (4.6, 6.1) | 0.5 (0.3, 0.8) | 0.7 (0.5, 1.0) | 4.3 (3.7, 5.0) | 
| quantile 3 | 11.1 (10.1, 12.1) | 5.7 (5.0, 6.6) | 5.4 (4.7, 6.2) | 0.4 (0.2, 0.9) | 1.1 (0.8, 1.6) | 4.7 (4.1, 5.4) | 
| quantile 4 | 10.4 (9.5, 11.4) | 5.1 (4.4, 5.9) | 4.3 (3.7, 5.0) | 0.4 (0.3, 0.7) | 0.8 (0.5, 1.1) | 4.1 (3.5, 4.8) | 
| quantile 5 (most disadvantaged) | 10.3 (9.4, 11.3) | 5.2 (4.5, 5.9) | 5.4 (4.7, 6.2) | 0.4 (0.2, 0.6) | 1.0 (0.7, 1.4) | 3.5 (3.0, 4.2) | 
| Annual household income (in AUD) c | ||||||
| <20 K | 13.3 (12.5, 14.2) *** | 6.8 (6.2, 7.4) *** | 6.5 (5.9, 7.2) *** | 0.7 (0.5, 1.0) *** | 1.2 (0.9, 1.6) *** | 5.0 (4.5, 5.5) *** | 
| 20 K–<50 K | 9.4 (8.6, 10.3) | 4.7 (4.1, 5.4) | 4.2 (3.7, 4.8) | 0.3 (0.2, 0.5) | 0.6 (0.4, 0.9) | 3.7 (3.2, 4.3) | 
| >50 K | 5.3 (4.6, 6.0) | 2.4 (2.0, 2.9) | 2.8 (2.4, 3.4) | 0.1 (0.0, 0.2) | 0.4 (0.2, 0.7) | 1.5 (1.2, 1.9) | 
| did not disclose | 10.6 (9.5, 11.7) | 5.7 (4.9, 6.6) | 4.9 (4.2, 5.7) | 0.5 (0.3, 0.8) | 0.8 (0.5, 1.1) | 4.0 (3.4, 4.7) | 
| Work Status ^^,b | ||||||
| Paid | 4.6 (4.1, 5.2) *** | 1.8 (1.4, 2.2) *** | 2.6 (2.2, 3.1) *** | 0.2 (0.1, 0.5) | 0.5 (0.3, 0.8) * | 1.6 (1.3, 2.0) *** | 
| Retired | 13.9 (13.2, 14.6) | 7.3 (6.8, 7.9) | 6.4 (5.9, 6.9) | 0.5 (0.4, 0.6) | 1.0 (0.8, 1.2) | 5.3 (4.9, 5.8) | 
| Other | 11.8 (10.6, 13.1) | 5.9 (5.0, 6.8) | 5.9 (5.1, 6.9) | 0.6 (0.4, 0.9) | 1.1 (0.7, 1.5) | 4.9 (4.1, 5.8) | 
| Private Health insurance | ||||||
| Yes | 8.6 (8.0, 9.1) *** | 4.2 (3.8, 4.6) *** | 3.9 (3.5, 4.3) *** | 0.3 (0.2, 0.4) * | 0.5 (0.4, 0.7) *** | 3.1 (2.8, 3.4) *** | 
| No (without DVA/concession card) ^^^ | 10.2 (9.1, 11.3) | 4.9 (4.1, 5.7) | 5.5 (4.7, 6.4) | 0.5 (0.3, 1.1) | 0.8 (0.5, 1.3) | 3.9 (3.2, 4.7) | 
| No (with DVA/concession card) | 14.1 (13.2, 15.0) | 7.4 (6.8, 8.1) | 6.9 (6.3, 7.5) | 0.6 (0.4, 0.8) | 1.4 (1.1, 1.7) | 5.5 (5.0, 6.1) | 
| Lifestyle risk factors | ||||||
| Ever being a regular smoker a | ||||||
| Yes | 12.1 (11.5, 12.8) *** | 6.0 (5.5, 6.5) *** | 5.6 (5.1, 6.1) ** | 0.5 (0.4, 0.7) * | 0.9 (0.7, 1.2) | 5.0 (4.6, 5.5) *** | 
| No | 9.4 (8.9, 10.0) | 4.9 (4.4, 5.3) | 4.8 (4.4, 5.3) | 0.3 (0.2, 0.4) | 0.8 (0.6, 1.0) | 3.2 (2.8, 3.5) | 
| Alcohol consumption b | ||||||
| ≤14 drinks per week | 10.9 (10.4, 11.3) | 5.5 (5.1, 5.8) | 5.2 (4.9, 5.6) | 0.4 (0.3, 0.5) | 0.8 (0.7, 1.0) | 4.1 (3.8, 4.4) | 
| >14 drinks per week | 9.9 (8.7, 11.2) | 4.8 (4.0, 5.8) | 4.7 (3.9, 5.7) | 0.6 (0.4, 1.0) | 1.1 (0.7, 1.7) | 4.2 (3.4, 5.0) | 
| Total moderate-to-vigorous physical activity per week (minutes) | ||||||
| <150 min | 15.1 (14.3, 16.0) *** | 8.2 (7.6, 8.9) *** | 7.3 (6.7, 7.9) *** | 0.6 (0.4, 0.7) | 1.2 (1.0, 1.5) ** | 5.7 (5.2, 6.2) *** | 
| 150–300 min | 8.6 (7.6, 9.6) | 4.2 (3.5, 5.0) | 4.0 (3.4, 4.7) | 0.4 (0.2, 0.6) | 0.6 (0.4, 1.0) | 3.5 (2.9, 4.2) | 
| >300 min | 7.9 (7.3, 8.5) | 3.5 (3.2, 3.9) | 3.9 (3.5, 4.3) | 0.3 (0.2, 0.5) | 0.7 (0.5, 0.9) | 2.9 (2.6, 3.3) | 
| Vegetables intake b | ||||||
| <5 serves per day | 10.5 (10.0, 11.1) | 5.3 (4.9, 5.7) | 4.9 (4.6, 5.3) | 0.5 (0.4, 0.6) | 0.8 (0.6, 1.0) | 4.1 (3.7, 4.4) | 
| 5 or more serves per day | 10.6 (9.9, 11.4) | 5.3 (4.8, 5.9) | 5.3 (4.8, 5.9) | 0.3 (0.2, 0.5) | 0.8 (0.6, 1.1) | 3.9 (3.5, 4.4) | 
| Fruit intake b | ||||||
| <2 serves per day | 11.1 (10.4, 11.8) | 5.7 (5.2, 6.3) | 5.3 (4.8, 5.8) | 0.5 (0.4, 0.7) | 1.1 (0.8, 1.4) * | 4.1 (3.7, 4.6) | 
| 2 or more serves per day | 10.6 (10.0, 11.2) | 5.2 (4.8, 5.7) | 5.1 (4.7, 5.5) | 0.4 (0.3, 0.5) | 0.7 (0.6, 0.9) | 4.0 (3.7, 4.4) | 
| Diabetes-Related Foot Disease (DFD) (n = 3035) | Diabetic Foot Ulcer (DFU) (n = 1503) | Diabetic Foot Infection (DFI) (n = 1448) | Diabetic Gangrene (DG) (n = 123) | Diabetes-Related Lower Extremity Amputation (DLEA) (n = 222) | Other Diabetes-Related Foot Disease (Other DFD) (n = 1189) | |
|---|---|---|---|---|---|---|
| Prevalence (95% CI) | Prevalence (95% CI) | Prevalence (95% CI) | Prevalence (95% CI) | Prevalence (95% CI) | Prevalence (95% CI) | |
| Type of diabetes | ||||||
| Type-1 | 16.1 (13.4, 19.2) *** | 8.1 (6.1, 10.6) ** | 8.4 (6.3, 11.1) *** | 0.9 (0.5, 1.7) * | 2.7 (1.5, 5.0) *** | 6.8 (5.2, 8.8) *** | 
| Type-2 | 10.6 (10.1, 11.0) | 5.3 (5.0, 5.7) | 5.1 (4.8, 5.4) | 0.4 (0.3, 0.5) | 0.8 (0.7, 0.9) | 4.0 (3.7, 4.3) | 
| Duration of diabetes a | ||||||
| <5 years | 6.1 (5.4, 6.8) *** | 2.6 (2.2, 3.2) *** | 3.4 (2.9, 4.0) *** | 0.2 (0.1, 0.4) *** | 0.3 (0.2, 0.6) *** | 1.5 (1.2, 1.8) *** | 
| 5 to <10 years | 8.6 (7.8, 9.6) | 3.8 (3.2, 4.4) | 4.0 (3.4, 4.8) | 0.2 (0.1, 0.3) | 0.4 (0.3, 0.7) | 3.2 (2.6, 3.7) | 
| 10 to <15 years | 10.5 (9.4, 11.7) | 4.8 (4.1, 5.6) | 4.6 (3.9, 5.4) | 0.4 (0.3, 0.8) | 0.6 (0.4, 1.0) | 4.7 (4.0, 5.6) | 
| 15 years or more | 17.0 (15.7, 18.3) | 9.6 (8.6, 10.8) | 7.9 (7.0, 8.9) | 0.8 (0.6, 1.2) | 2.1 (1.5, 2.7) | 7.8 (7.0, 8.8) | 
| BMI classification b | ||||||
| less than 25 | 20.2 (14.8, 27.0) *** | 13.3 (9.0, 19.1) *** | 8.2 (4.9, 13.4) *** | 0.6 (0.1, 3.9) * | 1.4 (0.4, 4.6) | 7.0 (4.1, 11.9) | 
| 25 to less than 30 | 10.9 (9.9, 12.0) | 6.5 (5.7, 7.3) | 4.5 (3.9, 5.4) | 0.7 (0.5, 1.2) | 0.9 (0.6, 1.4) | 3.9 (3.3, 4.6) | 
| 30 to less than 35 | 9.9 (9.2, 10.6) | 4.4 (3.9, 4.9) | 4.3 (3.8, 4.8) | 0.4 (0.3, 0.6) | 0.7 (0.6, 1.0) | 4.3 (3.9, 4.9) | 
| 35 or more | 11.1 (10.4, 11.8) | 5.5 (5.0, 6.1) | 6.0 (5.5, 6.5) | 0.3 (0.2, 0.4) | 0.9 (0.7, 1.2) | 4.1 (3.7, 4.5) | 
| High Blood Pressure | ||||||
| Yes | 10.9 (10.3, 11.5) | 5.2 (4.8, 5.7) | 5.1 (4.7, 5.6) | 0.4 (0.3, 0.5) | 0.9 (0.7, 1.1) | 4.4 (4.1, 4.8) ** | 
| No | 10.7 (10.0, 11.4) | 5.7 (5.2, 6.2) | 5.3 (4.8, 5.8) | 0.5 (0.4, 0.7) | 0.8 (0.6, 1.1) | 3.7 (3.3, 4.1) | 
| High Blood Cholesterol + | ||||||
| Yes | 9.6 (8.9, 10.4) *** | 4.6 (4.1, 5.1) *** | 4.5 (4.0, 5.1) ** | 0.3 (0.2, 0.5) | 0.7 (0.5, 1.0) | 4.1 (3.6, 4.6) | 
| No | 11.3 (10.7, 11.8) | 5.8 (5.4, 6.2) | 5.5 (5.1, 5.9) | 0.5 (0.4, 0.6) | 0.9 (0.7, 1.1) | 4.1 (3.8, 4.4) | 
| Cardiovascular disease | ||||||
| Yes | 13.9 (13.3, 14.6) *** | 7.0 (6.5, 7.5) *** | 6.5 (6.0, 7.0) *** | 0.5 (0.4, 0.6) | 1.1 (0.9, 1.4) ** | 5.7 (5.3, 6.2) *** | 
| No | 7.4 (6.9, 8.0) | 3.8 (3.4, 4.3) | 3.8 (3.4, 4.3) | 0.4 (0.2, 0.6) | 0.6 (0.4, 0.8) | 2.3 (2.0, 2.7) | 
| Stroke | ||||||
| Yes | 16.6 (14.8, 18.5) *** | 8.4 (7.1, 9.8) *** | 7.9 (6.6, 9.3) *** | 0.4 (0.2, 0.6) | 1.3 (0.8, 2.1) | 6.7 (5.6, 8.1) *** | 
| No | 10.2 (9.8, 10.7) | 5.2 (4.8, 5.5) | 5.0 (4.6, 5.3) | 0.4 (0.3, 0.5) | 0.8 (0.7, 1.0) | 3.8 (3.6, 4.1) | 
| Asthma | ||||||
| Yes | 12.7 (11.5, 14.1) *** | 5.7 (4.9, 6.7) | 7.4 (6.4, 8.5) *** | 0.5 (0.3, 0.8) | 0.7 (0.4, 1.2) | 4.0 (3.3, 4.8) | 
| No | 10.5 (10.0, 11.0) | 5.4 (5.0, 5.8) | 4.9 (4.5, 5.2) | 0.4 (0.3, 0.5) | 0.9 (0.7, 1.1) | 4.1 (3.8, 4.4) | 
| Psychological distress ^,a | ||||||
| Low | 9.2 (8.7, 9.7) *** | 4.6 (4.2, 5.0) ** | 4.4 (4.1, 4.9) *** | 0.3 (0.2, 0.4) ** | 0.7 (0.5, 0.9) | 3.2 (2.9, 3.6) *** | 
| Moderate | 11.5 (10.4, 12.7) | 5.7 (4.9, 6.5) | 5.9 (5.1, 6.8) | 0.7 (0.5, 1.0) | 1.0 (0.7, 1.4) | 4.5 (3.8, 5.3) | 
| High/very high | 13.0 (11.5, 14.7) | 6.0 (4.9, 7.2) | 6.4 (5.3, 7.7) | 0.7 (0.4, 1.1) | 0.9 (0.5, 1.6) | 5.9 (4.9, 7.2) | 
| Publisher’s Note: MDPI stays neutral with regard to jurisdictional claims in published maps and institutional affiliations. | 
© 2021 by the authors. Licensee MDPI, Basel, Switzerland. This article is an open access article distributed under the terms and conditions of the Creative Commons Attribution (CC BY) license (https://creativecommons.org/licenses/by/4.0/).
Share and Cite
Ahmed, M.U.; Tannous, W.K.; Agho, K.E.; Henshaw, F.; Turner, D.; Simmons, D. Prevalence and Burden of Diabetes-Related Foot Disease in New South Wales, Australia: Evidence from the 45 and Up Study Survey Data Linked with Health Services Data. Int. J. Environ. Res. Public Health 2021, 18, 11528. https://doi.org/10.3390/ijerph182111528
Ahmed MU, Tannous WK, Agho KE, Henshaw F, Turner D, Simmons D. Prevalence and Burden of Diabetes-Related Foot Disease in New South Wales, Australia: Evidence from the 45 and Up Study Survey Data Linked with Health Services Data. International Journal of Environmental Research and Public Health. 2021; 18(21):11528. https://doi.org/10.3390/ijerph182111528
Chicago/Turabian StyleAhmed, Moin Uddin, Wadad Kathy Tannous, Kingsley Emwinyore Agho, Frances Henshaw, Deborah Turner, and David Simmons. 2021. "Prevalence and Burden of Diabetes-Related Foot Disease in New South Wales, Australia: Evidence from the 45 and Up Study Survey Data Linked with Health Services Data" International Journal of Environmental Research and Public Health 18, no. 21: 11528. https://doi.org/10.3390/ijerph182111528
APA StyleAhmed, M. U., Tannous, W. K., Agho, K. E., Henshaw, F., Turner, D., & Simmons, D. (2021). Prevalence and Burden of Diabetes-Related Foot Disease in New South Wales, Australia: Evidence from the 45 and Up Study Survey Data Linked with Health Services Data. International Journal of Environmental Research and Public Health, 18(21), 11528. https://doi.org/10.3390/ijerph182111528
 
         
                                                



 
       