Path Analysis to Assess Socio-Economic and Mitigation Measure Determinants for Daily Coronavirus Infections
Abstract
:1. Introduction
2. Materials and Methods
2.1. Conceptual Framework
2.1.1. Statement of Problem
2.1.2. Importance of Variables Selected
2.2. Data Set Collection
- The governments’ reactions: this factor refers to the different responses and reactions from the governments of the four countries during the outbreak. These indices are used to explore whether government response affects the rate of infection and identify correlates of intense responses.
- The medical resources: this factor refers to the health system policies such as the COVID-19 testing regime or emergency investments into healthcare (ICU beds, etc.) and the health services quality in these four countries. The sensitivity effects of this factor on the results are proposed to be investigated in this study.
- The commitment of the people in each country to government guidelines. Theoretically, this factor must have a direct dependance on the intensity of the spread of COVID-19 in these countries.
- The special events: this factor takes into consideration the existence of simultaneous events that affected the spread of COVID-19: other disasters, economic problems, war, political problems or disturbance, official holidays, etc.
- The economic level and governmental aids: this factor refer to the economic policies enacted during the pandemic, such as income support to citizens or the provision of foreign aid. Depending on the direct relationship between this factor and the quarantine compliance of the people in each country, we have proposed it to be present in this study.
- Previous experience in the history of the four governments that determined the existence of experience in critical disaster management, or lack thereof.
- The use of technology devoted to control the virus spread in these countries to help in health and hospitalization services, lockdown control, and restrictions of infected zones.
- The population density: this is considered as the number of the people per 1 km2 in the four countries, which can affect the spread of the virus.
- The family number: this refers to the average number of family members in each of the selected countries.
- China: 9 January 2020–28 March 2020 (80 days)
- Lebanon: 21 February 2020–31 March 2020 (40 days)
- Italy: 31 January 2020–31 March 2020 (61 days)
- Iran: 19 February 2020–31 March 2020 (42 days)
2.3. Hypothesis
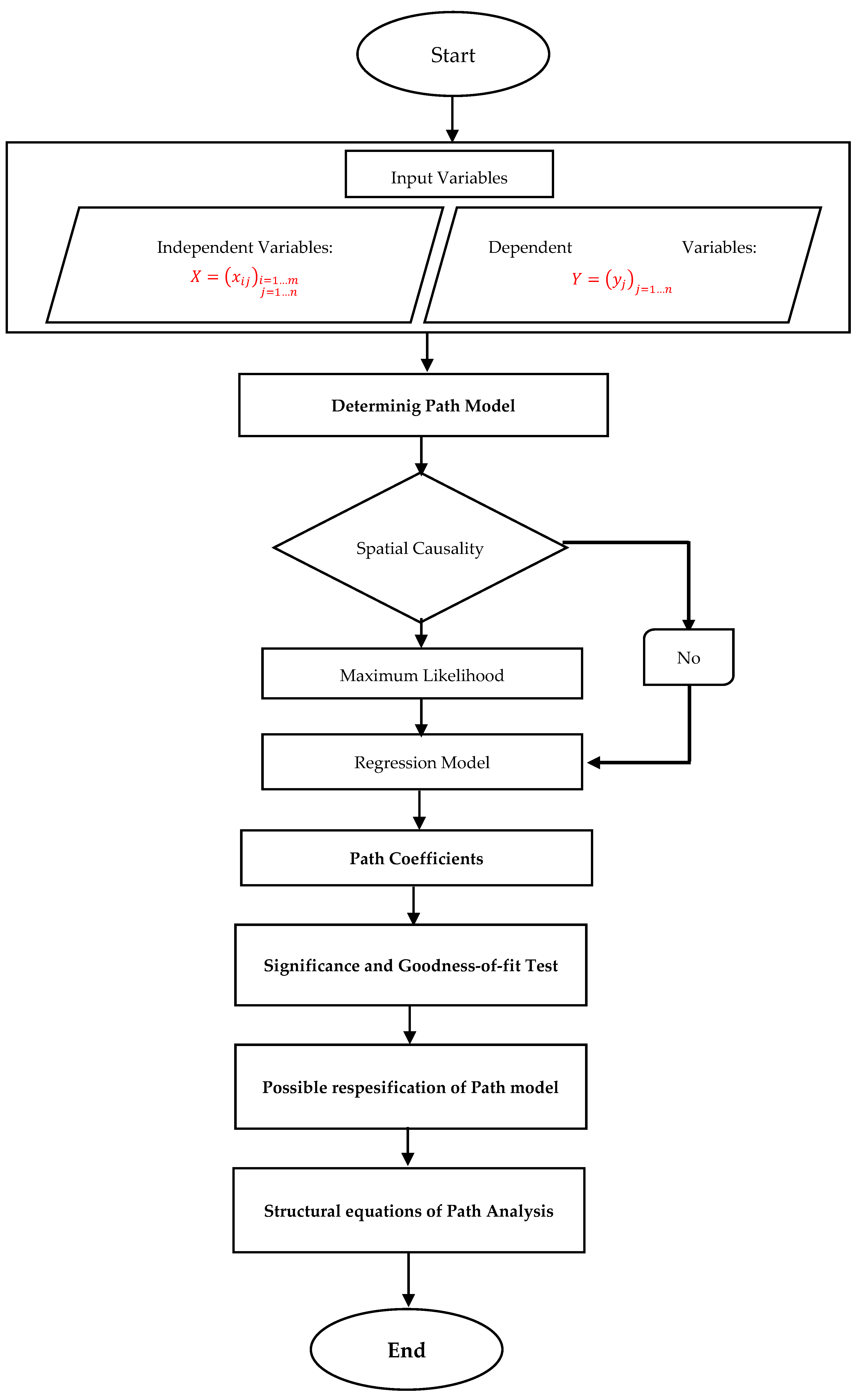
2.4. Statistical Analysis
3. Results
3.1. Descriptive Analysis
3.2. Evaluation of Path Analysis
3.3. Path Diagram Layers
- Layer 1 (L1) consists of family number, event, density, experience as exogenous variables, and medical resources as an endogenous variable.
- Layer 2 (L2) consists of family number, procedure, density, and experience as exogenous variables and economic resources as an endogenous variable.
- Layer 3 (L3) consists of event, procedure, density, experience as exogenous variables and lockdown as endogenous variable.
- Layer 4 (L4) consists of lockdown and economic resources as exogenous variables and technology used as an endogenous variable.
- Layer 5 (L5) consists of lockdown and technology used as exogenous variables and daily COVID-19 cases as an endogenous variable.
4. Discussion
4.1. Direct Effects
4.2. Indirect Effects
5. Conclusions
Author Contributions
Funding
Institutional Review Board Statement
Informed Consent Statement
Data Availability Statement
Acknowledgments
Conflicts of Interest
References
- WHO Director-General’s Opening Remarks at the Media Briefing on COVID-19. 2020. Available online: https://who.int/dg/speeches/detail/who-director-general-sopening-remarks-at-the-media-briefing-on-covid-19—11-march-2020 (accessed on 20 March 2021).
- Hox, J.J.; Bechger, T.M. An introduction to structural equation modeling. Fam. Sci. Rev. 1998, 11, 354–373. [Google Scholar]
- Stage, F.K.; Carter, H.C.; Nora, A. Path Analysis: An Introduction and Analysis of a Decade of Research. J. Educ. Res. 2004, 98, 5–12. [Google Scholar] [CrossRef]
- Porritt, J.M.; Sufi, F.; Barlow, A.; Baker, S.R. The role of illness beliefs and coping in the adjustment to dentine hypersensitivity. Dentine Hypersensitivity 2015, 41, 203–221. [Google Scholar]
- Beran, T.N.; Violato, C. Structural equation modeling in medical research: A primer. BMC Res. Notes 2010, 3, 267. [Google Scholar] [CrossRef] [PubMed] [Green Version]
- Burkova, V.N.; Butovskaya, M.L.; Randall, A.K.; Fedenok, J.N.; Ahmadi, K.; Alghraibeh, A.M.; Allami, F.M.; Alpaslan, F.S.; Al-Zubi, M.A.; Biçer, D.F.; et al. Predictors of Anxiety in the COVID-19 Pandemic from a Global Perspective: Data from 23 Countries. Sustainability 2021, 13, 4017. [Google Scholar] [CrossRef]
- Wielgus, B.; Urban, W.; Patriak, A.; Cichocki, L. Examining the Associations between Psychological Flexibility, Mindfulness, Psychosomatic Functioning, and Anxiety during the COVID-19 Pandemic: A Path Analysis. Int. J. Environ. Res. Public Health 2020, 17, 8764. [Google Scholar] [CrossRef]
- Brose, A.; Blanke, E.S.; Schmiedek, F.; Kramer, A.C.; Schmidt, A.; Neubauer, A.B. Change in mental health symptoms during the COVID-19 pandemic: The role of appraisals and daily life experiences. J. Personal. 2021, 89, 468–482. [Google Scholar] [CrossRef]
- Palacio, A.; Tamariz, L. Social Determinants of Health Mediate COVID-19 Disparities in South Florida. J. Gen. Intern. Med. 2021, 36, 472–477. [Google Scholar] [CrossRef]
- Zareipour, M.A.; Ardakani, M.F.; Moradali, M.R.; Jadgal, M.S.; Movahed, E. Determinants of COVID-19 Prevention Behavior in the Elderly in Urmia: Application of Health Belief Model. Maced. J. Med Sci. 2020, 8, 646–650. [Google Scholar] [CrossRef]
- Marvin, G.P.; Ronald, R.B.; Ruthlyn, N.V.; Jessica, D.B. Path Analysis of Covid-19 with the Influence of Air Pressure, Air Temperature, and Relative Humidity. Int. J. Adv. Res. 2020, 8, 224–232. [Google Scholar]
- Salehi, L.; Rahimzadeh, M.; Molaei, E.; Zaheri, H.; Esmaelzadeh-Saeieh, S. The relationship among fear and anxiety of COVID-19, pregnancy experience, and mental health disorder in pregnant women: A structural equation model. Brain Behav. 2020, 10, e01835. [Google Scholar] [CrossRef]
- Von Hardenberg, A.; Gonzalez-Voyer, A. Disentangling evolutionary cause-effect relationships with phylogenetic confirmatory pathanalysis. Evolution 2013, 67, 378–387. [Google Scholar] [CrossRef] [PubMed] [Green Version]
- Nadrian, H.; Shojafard, J.; Mahmoodi, H.; Rouhi, Z.; Rezaeipandari, H. Cognitive determinants of self-care behaviors among patients with heart failure: A path analysis. Health Promot. Perspect. 2018, 8, 275–282. [Google Scholar] [CrossRef] [Green Version]
- Walker, R.J.; Gebregziabher, M.; Martin-Harris, B. Relationship between social determinants of health and processes and outcomes in adults with type 2 diabetes: Validation of a conceptual framework. BMC Endocr. Disord. 2014, 14, 82. [Google Scholar] [CrossRef] [PubMed] [Green Version]
- Tantrakarnapa, K.; Bhopdhornangkul, B.; Nakhaapakorn, K. Influencing factors of COVID-19 spreading: A case study of Thailand. J. Public Health Theory Pract. 2020, 1–7. [Google Scholar] [CrossRef] [PubMed]
- Vinceti, M.; Filippini, T.; Rothman, K.J.; Ferrari, F.; Goffi, A.; Maffeis, G.; Orsini, N. Lockdown timing and efficacy in controlling COVID-19 using mobile phone tracking. EClinicalMedicine 2020, 25, 100457. [Google Scholar] [CrossRef]
- Velasco, J.M.; Tseng, W.-C.; Chang, C.-L. Factors Affecting the Cases and Deaths of COVID-19 Victims. Int. J. Environ. Res. Public Health 2021, 18, 674. [Google Scholar] [CrossRef]
- Brodeur, A.; Gary, D.; Islam, A.; Bhuiyan, S. A Literature Review of the Economics of Covid-19. IZA Discussion Paper No. 13411. Available online: https://ssrn.com/abstract=3636640 (accessed on 25 January 2020).
- Tognotti, E. Lessons from the history of quarantine, from plague to influenza A. Emerg. Infect. Dis. 2013, 19, 254–259. [Google Scholar] [CrossRef]
- Behzadifar, M.; Imani-Nasab, M.H.; Martini, M.; Ghanbari, M.K.; Bakhtiari, A.; Bragazzi, N.L. Universal Health Coverage to counteract the economic impact of the COVID-19 infection: Current practices and ethical challenges. J. Prev. Med. Hyg. 2021, 61, E520–E524. [Google Scholar] [CrossRef]
- Chua, A.; Knawy, B.; Grant, B.; Legido- Quigley, H.; Lee, W.C.; Leung, G.M.; Looi, M.K.; Stroh, S.M. How the lessons of previous pandemics helped successful countries fight COVID-19. BMJ 2021, 372, n486. [Google Scholar] [CrossRef]
- Wong, D.W.S.; Li, Y. Spreading of COVID-19: Density matters. PLoS ONE 2020, 15, e0242398. [Google Scholar] [CrossRef] [PubMed]
- Kodera, S.; Rashed, E.A.; Hirata, A. Correlation between COVID-19 morbidity and mortality rates in Japan and local population density, temperature, and absolute humidity. Int. J. Environ. Res. Public Health 2020, 17, 5477. [Google Scholar] [CrossRef] [PubMed]
- Bhadra, A.; Mukherjee, A.; Sarkar, K. Impact of population density on Covid-19 infected and mortality rate in India. Model Earth Syst. Environ. 2020, 1–7. [Google Scholar] [CrossRef] [PubMed]
- Ilardi, A.; Chieffi, S.; Iavarone, A.; Ilardi, C.R. SARS-CoV-2 in Italy: Population density correlates with morbidity and mortality. Jpn. J. Infect. Dis. 2021, 74, 61–64. [Google Scholar] [CrossRef] [PubMed]
- Chen, D.; Hu, C.; Su, F.; Song, Q.; Wang, Z. Exposure to SARS-CoV-2 in a high transmission setting increases the risk of severe COVID-19 compared with exposure to a low transmission setting? J. Travel. Med. 2020, 27, taaa094. [Google Scholar] [CrossRef]
- Kumar, A.; Gupta, P.K.; Srivastava, A. A review of modern technologies for tackling COVID-19 pandemic. Diabetes Metab. Syndr. 2020, 14, 569–573. [Google Scholar] [CrossRef]
- Wright, S. The relative importance of heredity and environment in determining the piebald pattern of guinea-pigs. Proc. Natl. Acad. Sci. USA 1920, 6, 320–332. [Google Scholar] [CrossRef] [PubMed] [Green Version]
- Olobatuyi, M.E. A User’s Guide to Path Analysis; University Press of America: Lanham, MD, USA, 2006. [Google Scholar]
- Sydow, J.; Windeler, A.; Müller-Seitz, G. Path Constitution Analysis: A Methodology for Understanding Path Dependence and Path Creation. Bus. Res. 2012, 5, 155–176. [Google Scholar] [CrossRef] [Green Version]
- Kline, R.B. Principles and Practice of Structural Equation Modeling, 2nd ed.; Guilford Press: New York, NY, USA, 2005. [Google Scholar]
- Sulistyo, W.; Subanar, S.; Pulungan, R. Development of a Spatial Path-Analysis Method for Spatial Data Analysis. Int. J. Electr. Comput. Eng. 2018, 8, 2456–2467. [Google Scholar] [CrossRef] [Green Version]
- Maydeu-Olivares, A.; Garcia-Forero, C. Goodness-of-Fit Testing. Int. Encycl. Educ. 2010, 7, 190–196. [Google Scholar]
- Shi, D.; Lee, T.; Maydeu-Olivares, A. Understanding the Model Size Effect on SEM Fit Indices. Educ. Psychol. Meas. 2019, 79, 310–334. [Google Scholar] [CrossRef] [PubMed]
- Shadfar, S.; Malekmohammad, I. Application of Structural Equation Modeling (SEM) in Restructuring State Intervention Strategies toward Paddy Production Development. Int. J. Acad. Res. Bus. Soc. Sci. 2013, 3, 576. [Google Scholar] [CrossRef]
- Hooper, D.; Coughlan, J.; Mullen, M.R. Structural Equation Modelling: Guidelines for Determining Model Fit. Electron. J. Bus. Res. Methods 2008, 6, 53–60. [Google Scholar]
- Goswami, G.G.; Ali, A.M.; Islam, S. A panel path analysis approach to the determinants of coronavirus disease 2019 transmission: Does testing matter for confirmed cases? J. Econ. Stud. 2020. [Google Scholar] [CrossRef]
- You, Y.; Pan, S. Urban vegetation slows down the spread of coronavirus disease (COVID-19) in the United States. Geophys. Res. Lett. 2020, 47, e2020GL089286. [Google Scholar] [CrossRef]
- Rath, S.; Tripathy, A.; Tripathy, A.R. Prediction of new active cases of coronavirus disease (COVID-19) pandemic using multiple linear regression model. Diabetes Metab. Syndr. Clin. Res. Rev. 2020, 14, 1467–1474. [Google Scholar] [CrossRef]
- Cartenì, A.; Di Francesco, L.; Martino, M. How mobility habits influenced the spread of the COVID-19 pandemic: Results from the Italian case study. Sci. Total Environ. 2020, 741, 140489. [Google Scholar] [CrossRef] [PubMed]




| Effective Factors | Indications | Values |
|---|---|---|
| Governance reactions (Lockdown) | No lockdown measures at all (value = 0). | 0, 0.25, 0.5, 0.75, and 1 |
| Disabling major facilities: Stop flights at airports, public transport, ports, tourist places, universities and school closures and restrictions in movement in the public places (value = 0.25) | ||
| Partially lockdown measures (value= 0.5) | ||
| Fully lockdown measures (value= 0.75) | ||
| Providing virus checks abundantly (value = 1) | ||
| Medical resources | 0 = no medical resources, 0.25 = low, 0.5 = medium, 0.75 = good, 1 = high | 0, 0.25, 0.5, 0.75, and 1 |
| Number of nurses for 1000 people | ||
| Number of doctors for 1000 people | ||
| Number of ICU beds for 1000 | ||
| Previous experience history | Yes = 1/no = 0 | 1/0 |
| The used technology | 0 = no technology, 0.25 = low, 0.5 = medium, 0.75 = good, 1 = high | 0, 0.25, 0.5, 0.75, and 1 |
| Special events | Yes = 1/no = 0 | 1/0 |
| Economic resources and governmental aids | 0 = no economic resources, 0.25 = low, 0.5 = medium, 0.75 = good, 1 = high | 0, 0.25, 0.5, 0.75, and 1 |
| Population density/km2 | * | Number |
| Family number | * | Number |
| Quarantine commitment (Procedure) | 1 = no commitment, 0.75 = low, 0.5 = medium, 0.25 = good, 0 = high | 0, 0.25, 0.5, 0.75, and 1 |
| The infected patients by the COVID-19 | - new confirmed daily cases | Number |
| Descriptive Statistics | |||||
|---|---|---|---|---|---|
| A | N | Minimum | Maximum | Mean | Std. Deviation |
| Technology Used | 210 | 0 | 1.00 | 0.4679 | 0.38339 |
| Special Events | 210 | 0 | 1 | 0.51 | 0.501 |
| Procedure | 210 | 0 | 1.00 | 0.3881 | 0.36924 |
| Experience | 210 | 0 | 1 | 0.32 | 0.467 |
| Density | 210 | 52 | 667 | 243.55 | 212.641 |
| Family Number | 210 | 3 | 5 | 3.59 | 0.803 |
| Lockdown | 210 | 0 | 1 | 0.5298 | 0.44292 |
| Medical Resources | 210 | 0.5 | 1 | 0.7774 | 0.18011 |
| Economic resources | 210 | 0.25 | 1 | 0.5405 | 0.33286 |
| Daily COVID-19 Cases | 210 | 0 | 15,136 | 1106.86 | 1866.425 |
| Technology Used | Event | Procedure | Experience | Density | Family Number | Temperature | Lockdown | Medical Resources | Economy Resources | Daily COVID-19 Cases | |
|---|---|---|---|---|---|---|---|---|---|---|---|
| Technology Used | 1 | 0.370 ** | −0.710 ** | 0.845 ** | −0.287 ** | −0.540 ** | 0.410 ** | 0.671 ** | 0.762 ** | 0.931 ** | 0.235 ** |
| 0 | 0 | 0 | 0 | 0 | 0 | 0 | 0 | 0 | 0.001 | ||
| Event | 0.370 ** | 1 | −0.338 ** | 0.494 ** | −0.620 ** | 0.334 ** | 0.161 * | 0.282 ** | 0.574 ** | 0.339 ** | 0.088 |
| 0 | 0 | 0 | 0 | 0 | 0.019 | 0 | 0 | 0 | 0.204 | ||
| Procedure | −0.710 ** | −0.338 ** | 1 | −0.645 ** | −0.012 | 0.224 ** | −0.546 ** | −0.865 ** | −0.439 ** | −0.676 ** | −0.270 ** |
| 0 | 0 | 0 | 0.86 | 0.001 | 0 | 0 | 0 | 0 | 0 | ||
| Experience | 0.845 ** | 0.494 ** | −0.645 ** | 1 | −0.318 ** | −0.505 ** | 0.318 ** | 0.717 ** | 0.848 ** | 0.901 ** | 0.041 |
| 0 | 0 | 0 | 0 | 0 | 0 | 0 | 0 | 0 | 0.558 | ||
| Density | −0.287 ** | −0.620 ** | −0.012 | −0.318 ** | 1 | 0.024 | 0.286 ** | 0.208 ** | −0.711 ** | −0.356 ** | −0.245 ** |
| 0 | 0 | 0.86 | 0 | 0.732 | 0 | 0.002 | 0 | 0 | 0 | ||
| Family Number | −0.540 ** | 0.334 ** | 0.224 ** | −0.505 ** | 0.024 | 1 | 0.048 | −0.265 ** | −0.509 ** | −0.645 ** | −0.152 * |
| 0 | 0 | 0.001 | 0 | 0.732 | 0.485 | 0 | 0 | 0 | 0.028 | ||
| Temperature | 0.410 ** | 0.161 * | −0.546 ** | 0.318 ** | 0.286 ** | 0.048 | 1 | 0.574 ** | 0.041 | 0.299 ** | −0.032 |
| 0 | 0.019 | 0 | 0 | 0 | 0.485 | 0 | 0.554 | 0 | 0.648 | ||
| Lockdown | 0.671 ** | 0.282 ** | −0.865 ** | 0.717 ** | 0.208 ** | −0.265 ** | 0.574 ** | 1 | 0.372 ** | 0.629 ** | 0.045 |
| 0 | 0 | 0 | 0 | 0.002 | 0 | 0 | 0 | 0 | 0.512 | ||
| Medical Resources | 0.762 ** | 0.574 ** | −0.439 ** | 0.848 ** | −0.711 ** | −0.509 ** | 0.041 | 0.372 ** | 1 | 0.839 ** | 0.198 ** |
| 0 | 0 | 0 | 0 | 0 | 0 | 0.554 | 0 | 0 | 0.004 | ||
| Economic Resources | 0.931 ** | 0.339 ** | −0.676 ** | 0.901 ** | −0.356 ** | −0.645 ** | 0.299 ** | 0.629 ** | 0.839 ** | 1 | 0.253 ** |
| 0 | 0 | 0 | 0 | 0 | 0 | 0 | 0 | 0 | 0 | ||
| Daily COVID-19 Cases | 0.235 ** | 0.088 | −0.270 ** | 0.041 | −0.245 ** | −0.152 * | −0.032 | 0.045 | 0.198 ** | 0.253 ** | 1 |
| 0.001 | 0.204 | 0 | 0.558 | 0 | 0.028 | 0.648 | 0.512 | 0.004 | 0 |
| Correlation | Estimate | ||
|---|---|---|---|
| Procedure | <--> | Experience | −0.593 |
| Density | <--> | Experience | −0.340 |
| Family Number | <--> | Experience | −0.396 |
| Family Number | <--> | Event | 0.415 |
| Event | <--> | Density | −0.597 |
| Event | <--> | Procedure | −0.426 |
| Event | <--> | Experience | 0.521 |
| Family Number | <--> | Density | 0.024 |
| Dependent Variable | Estimate (R2) |
|---|---|
| Medical Resources | 0.972 |
| Lockdown | 0.903 |
| Economic Resources | 0.908 |
| Technology Used | 0.864 |
| Dependent Variable | Independent Variable | Standardized Parameter Estimate | p-Value | |
|---|---|---|---|---|
| Medical Resources | <--- | Family Number | −0.366 | *** |
| Medical Resources | <--- | Event | 0.229 | *** |
| Medical Resources | <--- | Density | −0.449 | *** |
| Medical Resources | <--- | Experience | 0.418 | *** |
| Lockdown | <--- | Medical Resources | −0.175 | 0.052 |
| Lockdown | <--- | Event | 0.145 | *** |
| Lockdown | <--- | Density | 0.346 | *** |
| Lockdown | <--- | Procedure | −0.532 | *** |
| Lockdown | <--- | Experience | 0.552 | *** |
| Economic Resources | <--- | Family Number | −0.331 | *** |
| Economic Resources | <--- | Density | −0.143 | *** |
| Economic Resources | <--- | Procedure | −0.410 | *** |
| Economic Resources | <--- | Experience | 0.589 | *** |
| Economic Resources | <--- | Lockdown | −0.181 | 0.007 |
| Technology Used | <--- | Lockdown | 0.149 | *** |
| Technology Used | <--- | Economic Resources | 0.837 | *** |
| Daily COVID-19 Cases | <--- | Technology Used | 0.170 | 0.035 |
| Daily COVID-19 Cases | <--- | Lockdown | −0.775 | *** |
| Daily COVID-19 Cases | <--- | Procedure | −0.823 | *** |
| Dependent Variable | Independent Variable | Standardized Effect Estimate | L.B | U.B | p-Value | |
|---|---|---|---|---|---|---|
| Indirect Effect | 95% CI | |||||
| Daily COVID-19 Cases | <--- | Procedure | 0.355 | 0.190 | 0.602 | 0.003 |
| Daily COVID-19 Cases | <--- | Lockdown | −0.001 | −0.031 | 0.050 | 0.976 |
| Daily COVID-19 Cases | <--- | Experience | −0.288 | −0.475 | −0.122 | 0.003 |
| Daily COVID-19 Cases | <--- | Family Number | −0.097 | −0.155 | −0.023 | 0.022 |
| Daily COVID-19 Cases | <--- | Density | −0.35 | −0.493 | −0.231 | 0.003 |
| Daily COVID-19 Cases | <--- | Event | −0.081 | −0.215 | 0.022 | 0.120 |
| Daily COVID-19 Cases | <--- | Medical Resources | 0.136 | −0.050 | 0.274 | 0.110 |
| Daily COVID-19 Cases | <--- | Economic Resources | 0.142 | 0.011 | 0.236 | 0.034 |
| Direct Effect | ||||||
| Daily COVID-19 Cases | <--- | Technology Used | 0.17 | 0.015 | 0.287 | 0.031 |
| Daily COVID-19 Cases | <--- | Lockdown | −0.775 | −10.051 | −0.497 | 0.006 |
| Daily COVID-19 Cases | <--- | Procedure | −0.823 | −10.175 | −0.541 | 0.004 |
| Total Effect = Direct Effect + Indirect Effect | ||||||
| Daily COVID-19 Cases | <--- | Lockdown | −0.776 | −10.060 | −0.486 | 0.005 |
| Daily COVID-19 Cases | <--- | Procedure | −0.468 | −0.649 | −0.314 | 0.003 |
| Experience | Procedure | Density | Event | Family Number | Medical Resources | Lockdown | Economic Resources | Technology Used | |
|---|---|---|---|---|---|---|---|---|---|
| Medical Resources | 0.418 | 0.000 | −0.449 | 0.229 | −0.366 | 0.000 | 0.000 | 0.000 | 0.000 |
| Lockdown | 0.479 | −0.532 | 0.425 | 0.105 | 0.064 | −0.175 | 0.000 | 0.000 | 0.000 |
| Economic Resources | 0.503 | −0.314 | −0.220 | −0.019 | −0.342 | 0.032 | −0.181 | 0.000 | 0.000 |
| Technology Used | 0.492 | −0.342 | −0.121 | 0.000 | −0.277 | 0.000 | −0.003 | 0.837 | 0.000 |
| Experience | Procedure | Density | Event | Family Number | Medical Resources | Lockdown | Economic Resources | Technology Used | |
|---|---|---|---|---|---|---|---|---|---|
| Medical Resources | 0.418 | 0.000 | −0.449 | 0.229 | −0.366 | 0.000 | 0.000 | 0.000 | 0.000 |
| Lockdown | 0.552 | −0.532 | 0.346 | 0.145 | 0.000 | −0.175 | 0.000 | 0.000 | 0.000 |
| Economic Resources | 0.589 | −0.410 | −0.143 | 0.000 | −0.331 | 0.000 | −0.181 | 0.000 | 0.000 |
| Technology Used | 0.000 | 0.000 | 0.000 | 0.000 | 0.000 | 0.000 | 0.149 | 0.837 | 0.000 |
| Experience | Procedure | Density | Event | Family Number | Medical Resources | Lockdown | Economic Resources | Technology Used | |
|---|---|---|---|---|---|---|---|---|---|
| Medical Resources | 0.000 | 0.000 | 0.000 | 0.000 | 0.000 | 0.000 | 0.000 | 0.000 | 0.000 |
| Lockdown | −0.073 | 0.000 | 0.079 | −0.040 | 0.064 | 0.000 | 0.000 | 0.000 | 0.000 |
| Economic Resources | −0.087 | 0.096 | −0.077 | −0.019 | −0.012 | 0.032 | 0.000 | 0.000 | 0.000 |
| Technology Used | 0.492 | −0.342 | −0.121 | 0.000 | −0.277 | 0.000 | −0.151 | 0.000 | 0.000 |
Publisher’s Note: MDPI stays neutral with regard to jurisdictional claims in published maps and institutional affiliations. |
© 2021 by the authors. Licensee MDPI, Basel, Switzerland. This article is an open access article distributed under the terms and conditions of the Creative Commons Attribution (CC BY) license (https://creativecommons.org/licenses/by/4.0/).
Share and Cite
Yammine, E.; Rammal, A. Path Analysis to Assess Socio-Economic and Mitigation Measure Determinants for Daily Coronavirus Infections. Int. J. Environ. Res. Public Health 2021, 18, 10071. https://doi.org/10.3390/ijerph181910071
Yammine E, Rammal A. Path Analysis to Assess Socio-Economic and Mitigation Measure Determinants for Daily Coronavirus Infections. International Journal of Environmental Research and Public Health. 2021; 18(19):10071. https://doi.org/10.3390/ijerph181910071
Chicago/Turabian StyleYammine, Elie, and Abbas Rammal. 2021. "Path Analysis to Assess Socio-Economic and Mitigation Measure Determinants for Daily Coronavirus Infections" International Journal of Environmental Research and Public Health 18, no. 19: 10071. https://doi.org/10.3390/ijerph181910071
APA StyleYammine, E., & Rammal, A. (2021). Path Analysis to Assess Socio-Economic and Mitigation Measure Determinants for Daily Coronavirus Infections. International Journal of Environmental Research and Public Health, 18(19), 10071. https://doi.org/10.3390/ijerph181910071

