Effects of Exergames and Protein Supplementation on Body Composition and Musculoskeletal Function of Prefrail Community-Dwelling Older Women: A Randomized, Controlled Clinical Trial
Abstract
:1. Introduction
2. Materials and Methods
2.1. Participants and Randomization
2.2. Interventions
2.2.1. Supplementation
2.2.2. Physical Training
2.3. Primary Outcomes
2.3.1. Pre-Frailty State
2.3.2. Body Mass and Composition
2.3.3. Muscle Architecture
2.4. Secondary Outcomes
2.4.1. Biochemical Tests and Plasma Quantification of IL-(6)
2.4.2. Peak Torque and Handgrip Strength
2.4.3. Food Consumption
2.5. Sample Size
2.6. Statistical Analysis
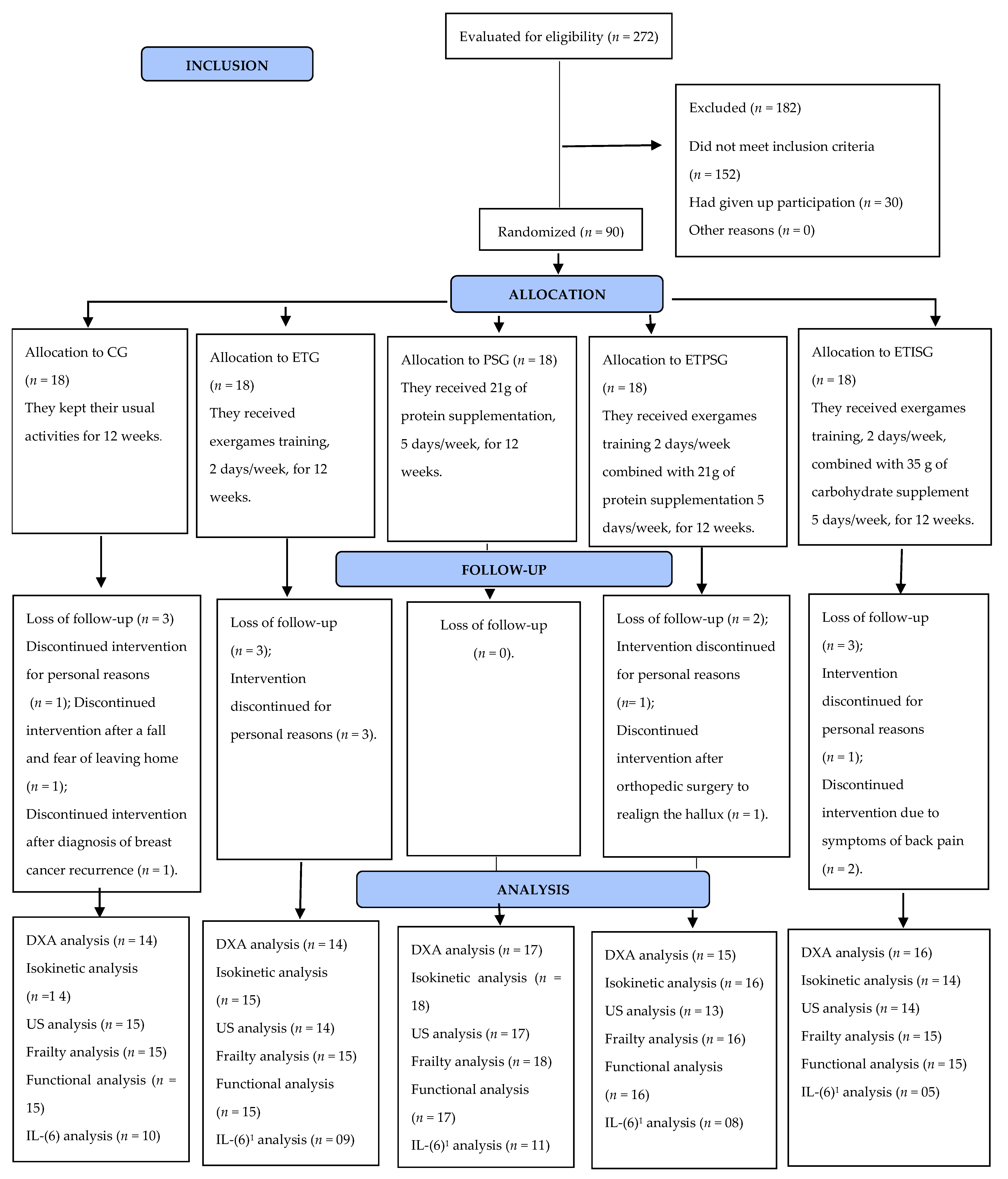
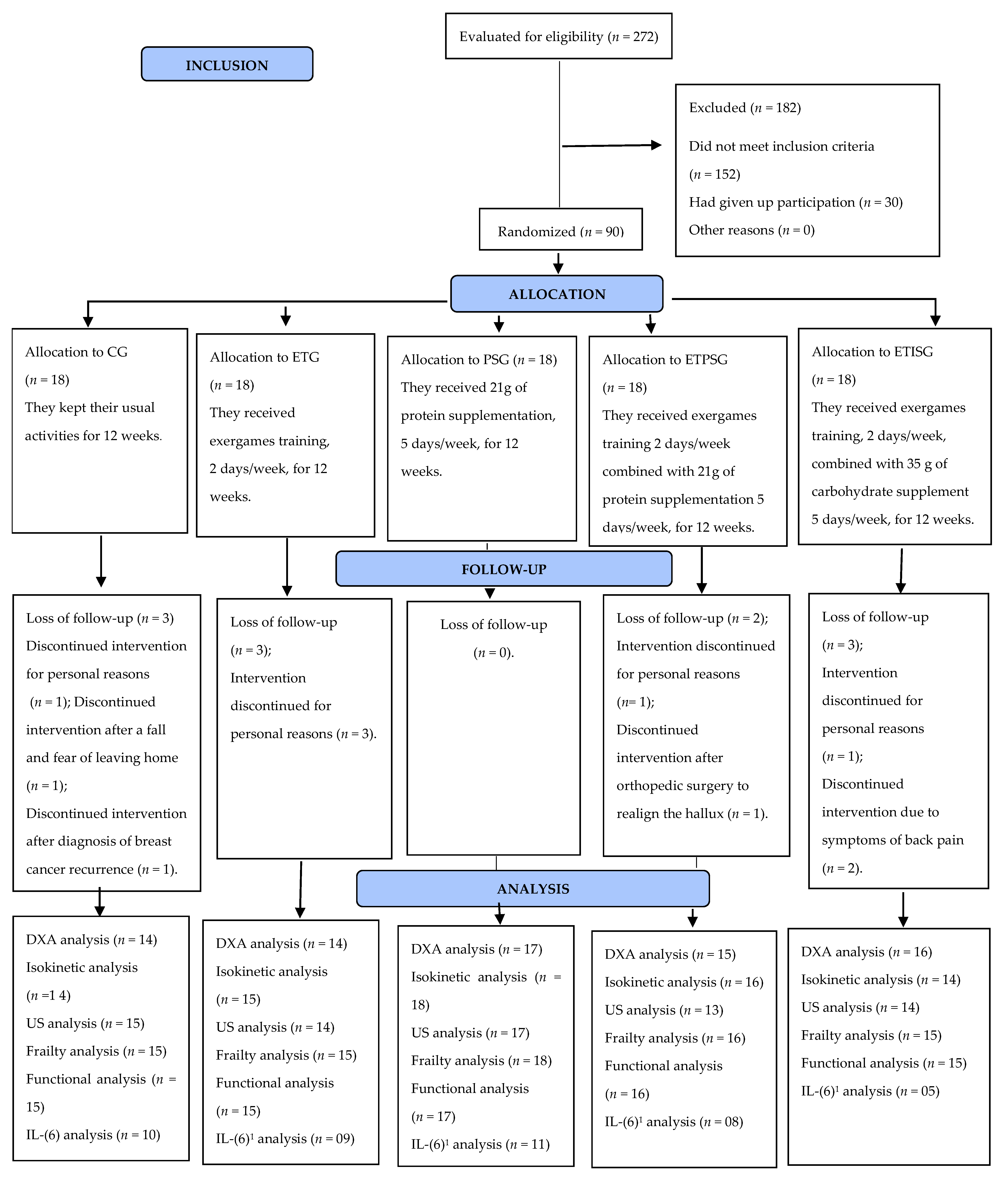
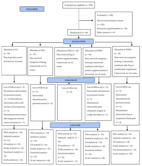
3. Results
4. Discussion
4.1. Strengths and Limitations
4.2. Implications for Clinical Practice
5. Conclusions
Author Contributions
Funding
Institutional Review Board Statement
Informed Consent Statement
Acknowledgments
Conflicts of Interest
References
- Morley, J.; Vellas, B.; Van Kan, G.A.; Anker, S.D.; Bauer, J.M.; Bernabei, R.; Cesari, M.; Chumlea, W.; Doehner, W.; Evans, J.; et al. Frailty consensus: A call to action. J. Am. Med. Dir. Assoc. 2013, 14, 392–397. [Google Scholar] [CrossRef] [Green Version]
- Lourenço, R.A.; Moreira, V.G.; De Mello, R.G.B.; Santos, I.D.S.; Lin, S.M.; Pinto, A.L.F.; Lustosa, L.P.; Duarte, Y.A.D.O.; Ribeiro, J.A.; Correia, C.C.; et al. Consenso brasileiro de fragilidade em idosos: Conceitos, epidemiologia e instrumentos de avaliação. Geriatr. Gerontol. Aging 2018, 12, 121–135. [Google Scholar] [CrossRef] [Green Version]
- Da Mata, F.A.F.; Pereira, P.P.D.S.; De Andrade, K.R.C.; Figueiredo, A.C.M.G.; Silva, M.T.; Pereira, M.G. Prevalence of frailty in Latin America and the Caribbean: A systematic review and meta-analysis. PLoS ONE 2016, 11, e0160019. [Google Scholar] [CrossRef]
- Siriwardhana, D.D.; Hardoon, S.; Rait, G.; Weerasinghe, M.C.; Walters, K.R. Prevalence of frailty and prefrailty among community-dwelling older adults in low-income and middle-income countries: A systematic review and meta-analysis. BMJ Open 2018, 8, e018195. [Google Scholar] [CrossRef] [Green Version]
- Fried, L.P.; Tangen, C.M.; Walston, J.; Newman, A.B.; Hirsch, C.; Gottdiener, J.; Seeman, T.; Tracy, R.; Kop, W.J.; Burke, G.; et al. Frailty in older adults: Evidence for a phenotype. J. Gerontol. Ser. A Biol. Sco. Med. Sci. 2001, 56, M146–M157. [Google Scholar] [CrossRef]
- Buch, A.; Keinan-Boker, L.; Kis, O.; Carmeli, E.; Izkhakov, E.; Ish-Shalom, M.; Berner, Y.; Shefer, G.; Marcus, Y.; Stern, N. Severe central obesity or diabetes can replace weight loss in the detection of frailty in obese younger elderly—A preliminary study. Clin. Interv. Aging 2018, 13, 1907–1918. [Google Scholar] [CrossRef] [Green Version]
- Leng, S.; Chen, X.; Mao, G. Frailty syndrome: An overview. Clin. Interv. Aging 2014, 9, 433–441. [Google Scholar] [CrossRef] [Green Version]
- A McGregor, R.; Cameron-Smith, D.; Poppitt, S.D. It is not just muscle mass: A review of muscle quality, composition and metabolism during ageing as determinants of muscle function and mobility in later life. Longev. Heal. 2014, 3, 1–8. [Google Scholar] [CrossRef] [Green Version]
- Apóstolo, J.; Cooke, R.; Bobrowicz-Campos, E.; Santana, S.; Marcucci, M.; Cano, A.; Vollenbroek-Hutten, M.; Germini, F.; D’Avanzo, B.; Gwyther, H.; et al. Effectiveness of interventions to prevent pre-frailty and frailty progression in older adults: A systematic review. JBI Database Syst. Rev. Implement. Rep. 2018, 16, 140–232. [Google Scholar] [CrossRef]
- Dedeyne, L.; Deschodt, M.; Verschueren, S.; Tournoy, J.; Gielen, E. Effects of multi-domain interventions in (pre)frail elderly on frailty, functional, and cognitive status: A systematic review. Clin. Interv. Aging 2017, 12, 873–896. [Google Scholar] [CrossRef] [Green Version]
- Ng, T.P.; Feng, L.; Nyunt, M.S.Z.; Feng, L.; Niti, M.; Tan, B.Y.; Chan, G.; Khoo, S.A.; Chan, S.M.; Yap, P.; et al. Nutritional, physical, cognitive, and combination interventions and frailty reversal among older adults: A randomized controlled trial. Am. J. Med. 2015, 128, 1225–1236.e1. [Google Scholar] [CrossRef] [PubMed] [Green Version]
- Seino, S.; Nishi, M.; Murayama, H.; Narita, M.; Yokoyama, Y.; Nofuji, Y.; Taniguchi, Y.; Amano, H.; Kitamura, A.; Shinkai, S. Effects of a multifactorial intervention comprising resistance exercise, nutritional and psychosocial programs on frailty and functional health in community-dwelling older adults: A randomized, controlled, cross-over trial. Geriatr. Gerontol. Int. 2017, 17, 2034–2045. [Google Scholar] [CrossRef]
- Jadczak, A.D.; Makwana, N.; Luscombe-Marsh, N.; Visvanathan, R.; Schultz, T. Effectiveness of exercise interventions on physical function in community-dwelling frail older people: An umbrella review of systematic reviews. JBI Database Syst. Rev. Implement. Rep. 2018, 16, 752–775. [Google Scholar] [CrossRef] [PubMed]
- Zheng, L.; Li, G.; Wang, X.; Yin, H.; Jia, Y.; Leng, M.; Li, H.; Chen, L. Effect of exergames on physical outcomes in frail elderly: A systematic review. Aging Clin. Exp. Res. 2020, 32, 2187–2200. [Google Scholar] [CrossRef] [PubMed]
- Gomes, G.C.V.; Simões, M.D.S.; Lin, S.M.; Bacha, J.M.R.; Viveiro, L.A.P.; Varise, E.M.; Junior, N.C.; Lange, B.; Filho, W.J.; Pompeu, J.E. Feasibility, safety, acceptability, and functional outcomes of playing Nintendo Wii Fit PlusTM for frail older adults: A randomized feasibility clinical trial. Maturitas 2018, 118, 20–28. [Google Scholar] [CrossRef] [PubMed]
- Santos, G.; Wolf, R.; e Silva, M.M.; Rodacki, A.; Pereira, G. Does exercise intensity increment in exergame promote changes in strength, functional capacity and perceptual parameters in pre-frail older women? A randomized controlled trial. Exp. Gerontol. 2019, 116, 25–30. [Google Scholar] [CrossRef] [PubMed]
- Rodrigues, E.V.; Guimarães, A.T.B.; Gallo, L.H.; Filho, J.M.; Pintarelli, V.L.; Gomes, A.R.S. Supervised dance intervention based on video game choreography increases quadriceps cross sectional area and peak of torque in community dwelling older women. Mot. Rev. Educ. Física 2018, 24, 1–9. [Google Scholar] [CrossRef]
- Gallo, L.H.; Rodrigues, E.V.; Filho, J.M.; da Silva, J.B.; Harris-Love, M.; Gomes, A.R.S. Effects of virtual dance exercise on skeletal muscle architecture and function of community dwelling older women. J. Musculoskelet. Neuronal Interact. 2019, 19, 50–61. [Google Scholar]
- Rodrigues, E.V.; Gallo, L.H.; Guimarães, A.T.B.; Filho, J.M.; Luna, B.C.; Gomes, A.R.S. Effects of dance exergaming on depressive symptoms, fear of falling, and musculoskeletal function in fallers and nonfallers community-dwelling older women. Rejuvenation Res. 2018, 21, 518–526. [Google Scholar] [CrossRef]
- Isanejad, M.; Sirola, J.; Rikkonen, T.; Mursu, J.; Kröger, H.; Qazi, S.L.; Tuppurainen, M.; Erkkilä, A.T. Higher protein intake is associated with a lower likelihood of frailty among older women, Kuopio OSTPRE-Fracture Prevention Study. Eur. J. Nutr. 2020, 59, 1181–1189. [Google Scholar] [CrossRef] [Green Version]
- Park, Y.; Choi, J.-E.; Hwang, H.-S. Protein supplementation improves muscle mass and physical performance in undernourished prefrail and frail elderly subjects: A randomized, double-blind, placebo-controlled trial. Am. J. Clin. Nutr. 2018, 108, 1026–1033. [Google Scholar] [CrossRef]
- Tieland, M.; Dirks, M.; Van Der Zwaluw, N.; Verdijk, L.; Van De Rest, O.; de Groot, L.; van Loon, L.J. Protein supplementation increases muscle mass gain during prolonged resistance-type exercise training in frail elderly people: A randomized, double-blind, placebo-controlled trial. J. Am. Med. Dir. Assoc. 2012, 13, 713–719. [Google Scholar] [CrossRef]
- Landi, F.; Sieber, C.; Fielding, R.A.; Rolland, Y.; Guralnik, J. Nutritional Intervention in sarcopenia: Report from the International Conference on Frailty and Sarcopenia Research Task Force. J. Frailty Aging 2018, 7, 247–252. [Google Scholar]
- Coelho-Junior, H.J.; Marzetti, E.; Picca, A.; Cesari, M.; Uchida, M.C.; Calvani, R. Protein intake and frailty: A matter of quantity, quality, and timing. Nutrients 2020, 12, 2915. [Google Scholar] [CrossRef]
- Liao, C.-D.; Lee, P.-H.; Hsiao, D.-J.; Huang, S.-W.; Tsauo, J.-Y.; Chen, H.-C.; Liou, T.-H. Effects of protein supplementation combined with exercise intervention on frailty indices, body composition, and physical function in frail older adults. Nutrients 2018, 10, 1916. [Google Scholar] [CrossRef] [Green Version]
- Kim, C.-O.; Lee, K.-R. Preventive effect of protein-energy supplementation on the functional decline of frail older adults with low socioeconomic status: A community-based randomized controlled study. J. Gerontol. Ser. A Boil. Sci. Med. Sci. 2012, 68, 309–316. [Google Scholar] [CrossRef]
- Kim, H.; Suzuki, T.; Kim, M.; Kojima, N.; Ota, N.; Shimotoyodome, A.; Hase, T.; Hosoi, E.; Yoshida, H. Effects of exercise and milk fat globule membrane (mfgm) supplementation on body composition, physical function, and hematological parameters in community-dwelling frail japanese women: A randomized double blind, placebo-controlled, follow-up trial. PLoS ONE 2015, 10, e0116256. [Google Scholar] [CrossRef] [Green Version]
- Moher, D.; Hopewell, S.; Schulz, K.F.; Montori, V.; Gøtzsche, P.C.; Devereaux, P.; Elbourne, D.; Egger, M.; Altman, D.G. CONSORT 2010 explanation and elaboration: Updated guidelines for reporting parallel group randomised trials. Int. J. Surg. 2012, 10, 28–55. [Google Scholar] [CrossRef] [Green Version]
- Vojciechowski, A.S.; Biesek, S.; Filho, J.M.; Rabito, E.I.; Amaral, M.P.D.; Gomes, A.R.S. Effects of physical training with the Nintendo Wii Fit Plus® and protein supplementation on musculoskeletal function and the risk of falls in pre-frail older women: Protocol for a randomized controlled clinical trial (the WiiProtein study). Maturitas 2018, 111, 53–60. [Google Scholar] [CrossRef]
- Berg, G.H.V.D.; Lindeboom, R.; van der Zwet, W.C. The effects of the administration of oral nutritional supplementation with medication rounds on the achievement of nutritional goals: A randomized controlled trial. Clin. Nutr. 2015, 34, 15–19. [Google Scholar] [CrossRef]
- Brasil. Ministério da Saúde, Secretária de Atenção à Saúde, Departamento de Atenção Básica. Guidelines for Collection and Analysis of Anthropometric Data in Health Services: Technical Standard System of Food and Nutrition Surveillance—SISVAN; Ministério da Saúde: Brasília, Brazil, 2011.
- Baroni, B.M.; Geremia, J.M.; Rodrigues, R.; Franke, R.D.A.; Karamanidis, K.; Vaz, M.A. Muscle architecture adaptations to knee extensor eccentric training: Rectus femoris vs. vastus lateralis. Muscle Nerve 2013, 48, 498–506. [Google Scholar] [CrossRef]
- Kuyumcu, M.E.; Halil, M.; Kara, Ö.; Çuni, B.; Çağlayan, G.; Güven, S.; Yeşil, Y.; Arık, G.; Yavuz, B.B.; Cankurtaran, M.; et al. Ultrasonographic evaluation of the calf muscle mass and architecture in elderly patients with and without sarcopenia. Arch. Gerontol. Geriatr. 2016, 65, 218–224. [Google Scholar] [CrossRef] [PubMed]
- Narici, M.V.; Maganaris, C.N.; Reeves, N.D.; Capodaglio, P. Effect of aging on human muscle architecture. J. Appl. Physiol. 2003, 95, 2229–2234. [Google Scholar] [CrossRef] [PubMed] [Green Version]
- Abellaneda, S.; Guissard, N.; Duchateau, J. The relative lengthening of the myotendinous structures in the medial gastrocnemius during passive stretching differs among individuals. J. Appl. Physiol. 2009, 106, 169–177. [Google Scholar] [CrossRef]
- de Souza Brito, T.N.; De Araújo-Oliveira, A.R.; Da Silva, A.K.C. Taxa de filtração glomerular estimada em adultos: Características e limitações das equações utilizadas. RBAC 2016, 48, 7–12. [Google Scholar]
- Legrand, D.; Adriaensen, W.; Vaes, B.; Matheï, C.; Wallemacq, P.; Degryse, J. The relationship between grip strength and muscle mass (MM), inflammatory biomarkers and physical performance in community-dwelling very old persons. Arch. Gerontol. Geriatr. 2013, 57, 345–351. [Google Scholar] [CrossRef]
- Garcia, P.A.; Dias, J.M.D.; Dias, R.C.; Santos, P.; Zampa, C.C. Estudo da relação entre função muscular, mobilidade funcional e nível de atividade física em idosos comunitários. Braz. J. Phys. Ther. 2011, 15, 15–22. [Google Scholar]
- Nakagawa, S.; Cuthill, I.C. Effect size, confidence interval and statistical significance: A practical guide for biologists. Biol. Rev. 2007, 82, 591–605. [Google Scholar] [CrossRef]
- Sousa-Santos, A.; Afonso, C.; Moreira, P.; Padrão, P.; Borges, N.; Amaral, T. Weakness: The most frequent criterion among pre-frail and frail older Portuguese. Arch. Gerontol. Geriatr. 2018, 74, 162–168. [Google Scholar] [CrossRef] [PubMed]
- Filho, J.M.; Moreira, N.B.; Vojciechowski, A.S.; Biesek, S.; Bento, P.C.B.; Gomes, A.R.S. Frailty prevalence and related factors in older adults from southern Brazil: A cross-sectional observational study. Clinics 2020, 75, e1694. [Google Scholar] [CrossRef]
- Pao, Y.-C.; Chen, C.-Y.; Chang, C.-I.; Chen, C.-Y.; Tsai, J.-S. Self-reported exhaustion, physical activity, and grip strength predict frailty transitions in older outpatients with chronic diseases. Medicine 2018, 97, e10933. [Google Scholar] [CrossRef]
- Angulo, J.; El Assar, M.; Álvarez-Bustos, A.; Rodríguez-Mañas, L. Physical activity and exercise: Strategies to manage frailty. Redox Biol. 2020, 35, 101513. [Google Scholar] [CrossRef]
- Bray, N.W.; Jones, G.J.; Rush, K.L.; Jones, C.A.; Jakobi, J.M. Multi-component exercise with high-intensity, free-weight, functional resistance training in pre-frail females: A quasi-experimental, pilot study. J. Frailty Aging 2020, 9, 1–7. [Google Scholar] [CrossRef]
- Bray, N.W.; Smart, R.R.; Jakobi, J.M.; Jones, G.R. Exercise prescription to reverse frailty. Appl. Physiol. Nutr. Metab. 2016, 41, 1112–1116. [Google Scholar] [CrossRef] [PubMed] [Green Version]
- Wang, J.; Hu, Y.; Tian, G. Ultrasound measurements of gastrocnemius muscle thickness in older people with sarcopenia. Clin. Interv. Aging 2018, 13, 2193–2199. [Google Scholar] [CrossRef] [Green Version]
- Cruz-Jentoft, A.J.; Bahat, G.; Bauer, J.; Boirie, Y.; Bruyère, O.; Cederholm, T.; Cooper, C.; Landi, F.; Rolland, Y.; Sayer, A.A.; et al. Sarcopenia: Revised European consensus on definition and diagnosis. Age Ageing 2019, 48, 16–31. [Google Scholar] [CrossRef] [Green Version]
- Cepeda, C.C.; Lodovico, A.; Fowler, N.; Rodacki, A. Effect of an eight-week ballroom dancing program on muscle architecture in older adult females. J. Aging Phys. Act. 2015, 23, 607–612. [Google Scholar] [CrossRef]
- Clark, B.C.; Manini, T.M. Functional consequences of sarcopenia and dynapenia in the elderly. Curr. Opin. Clin. Nutr. Metab. Care 2010, 13, 271–276. [Google Scholar] [CrossRef] [PubMed] [Green Version]
- Bauer, J.; Biolo, G.; Cederholm, T.; Cesari, M.; Cruz-Jentoft, A.J.; Morley, J.E.; Phillips, S.; Sieber, C.C.; Stehle, P.; Teta, D.; et al. Evidence-based recommendations for optimal dietary protein intake in older people: A position paper from the PROT-AGE study group. J. Am. Med. Dir. Assoc. 2013, 14, 542–559. [Google Scholar] [CrossRef] [PubMed]
- Moore, D.R.; Churchward-Venne, T.A.; Witard, O.; Breen, L.; Burd, N.A.; Tipton, K.D.; Phillips, S.M. Protein ingestion to stimulate myofibrillar protein synthesis requires greater relative protein intakes in healthy older versus younger men. J. Gerontol. Ser. A 2015, 70, 57–62. [Google Scholar] [CrossRef] [Green Version]
- Tieland, M.; Berg, K.J.B.-V.D.; Van Loon, L.J.C.; De Groot, L.C.P.G.M. Dietary protein intake in dutch elderly people: A focus on protein sources. Nutrients 2015, 7, 9697–9706. [Google Scholar] [CrossRef] [PubMed]
- Gregorio, L.; Brindisi, J.; Kleppinger, A.; Sullivan, R.; Mangano, K.; Bihuniak, J.D.; Kenny, A.M.; Kerstetter, J.E.; Insogna, K. Adequate dietary protein is associated with better physical performance among post-menopausal women 60–90 years. J. Nutr. Health Aging 2014, 18, 155–160. [Google Scholar] [CrossRef] [Green Version]
- Isanejad, M.; Mursu, J.; Sirola, J.; Kröger, H.; Rikkonen, T.; Tuppurainen, M.; Erkkilä, A.T. Dietary protein intake is associated with better physical function and muscle strength among elderly women. Br. J. Nutr. 2016, 115, 1281–1291. [Google Scholar] [CrossRef] [PubMed] [Green Version]
- Buch, A.; Carmeli, E.; Boker, L.K.; Marcus, Y.; Shefer, G.; Kis, O.; Berner, Y.; Stern, N. Muscle function and fat content in relation to sarcopenia, obesity and frailty of old age—An overview. Exp. Gerontol. 2016, 76, 25–32. [Google Scholar] [CrossRef]
- Rolland, Y.; Czerwinski, S.; Van Kan, G.A.; Morley, J.E.; Cesari, M.; Onder, G.; Woo, J.; Baumgartner, R.; Pillard, F.; Boirie, Y.; et al. Sarcopenia: Its assessment, etiology, pathogenesis, consequences and future perspectives. J. Nutr. Health Aging 2008, 12, 433–450. [Google Scholar] [CrossRef] [Green Version]
- Liberman, K.; Njemini, R.; Luiking, Y.; Forti, L.N.; Verlaan, S.; Bauer, J.M.; Memelink, R.; Brandt, K.; Donini, L.; Maggio, M.; et al. Thirteen weeks of supplementation of vitamin D and leucine-enriched whey protein nutritional supplement attenuates chronic low-grade inflammation in sarcopenic older adults: The PROVIDE study. Aging Clin. Exp. Res. 2019, 31, 845–854. [Google Scholar] [CrossRef] [Green Version]
- Stenholm, S.; Ferrucci, L.; Vahtera, J.; Hoogendijk, E.O.; Huisman, M.; Pentti, J.; Lindbohm, J.V.; Bandinelli, S.; Guralnik, J.M.; Kivimaki, M. Natural course of frailty components in people who develop frailty syndrome: Evidence from two cohort studies. J. Gerontol. Ser. A Boil. Sci. Med. Sci. 2019, 74, 667–674. [Google Scholar] [CrossRef]
- Enoka, R.M.; Duchateau, J. Muscle function. In Muscle and Exercise Physiology; Zoladz, J.A., Ed.; Elsevier—Academic Press: London, UK, 2018; pp. 129–153. [Google Scholar] [CrossRef]
- Wollersheim, D.; Merkes, M.; Shields, N.; Liamputtong, P.; Wallis, L.; Reynolds, F.; Koh, L. Physical and psychosocial effects of wii video game use among older women. Int. J. Emerg. Technol. Soc. 2010, 8, 85–98. [Google Scholar]

| Variables | CG (n = 18) | ETG (n = 18) | PSG (n = 18) | ETPSG (n = 18) | ETISG (n = 18) | p |
|---|---|---|---|---|---|---|
| Age, mean (SD) | 70.4 ± 3.9 | 71.2 ± 4.2 | 73.1 ± 5.3 | 71.7 ± 4.8 | 69.7 ± 4.0 | 0.203 |
| Body mass, mean (kg) | 68.4 ± 11.1 | 71.5 ± 13.1 | 67.9 ± 11.4 | 73.3 ± 12.3 | 71.6 ± 13.6 | 0.891 |
| Height (m), mean (SD) | 1.6 ± 0.1 | 1.6 ± 0.1 | 1.6 ± 0.1 | 1.6 ± 0.1 | 1.6 ± 0.1 | 0.941 |
| BMI (kg/m2), mean (SD) | 27.1 ± 4.3 | 30.1 ± 4.1 | 28.1 ± 3.8 | 30.3 ± 3.9 | 29.3 ± 5.6 | 0.582 |
| School level, n (%) | ||||||
| Illiterate | 1 (5.6) | 1 (5.6) | 0 (0.0) | 0 (0.0) | 0 (0.0) | 0.560 |
| 1–4 years | 8 (44.4) | 7 (38.9) | 8 (44.4) | 7 (38.9) | 5 (27.8) | |
| 5–8 years | 3 (16.7) | 3 (16.7) | 6 (33.3) | 5 (27.8) | 2 (11.1) | |
| >8 years | 6 (33.3) | 7 (38.9) | 4 (22.2) | 6 (33.3) | 11 (61.1) | |
| MMSE mean (SD) | 27.3 ± 2.8 | 27.8 ± 2.4 | 27.3 ± 2.4 | 27.0 ± 2.6 | 28.4 ± 2.2 | 0.367 |
| Prescription medicine number, n (%) | 4.3 ± 2.3 | 3.2 ± 2.3 | 3.4 ± 2.6 | 5.5 ± 2.9 | 4.3 ± 2.6 | 0.459 |
| Disease number, n (%) | 2.5 ± 1.1 | 1.9 ± 1.3 | 2.3 ± 1.5 | 2.9 ± 1.1 | 2.5 ± 1.1 | 0.886 |
| HbA1c (%), mean (SD) | 5.9 ± 0.5 | 6.1 ± 0.9 | 6.1 ± 0.9 | 6.3 ± 1.4 | 5.9 ± 0.7 | 0.934 |
| serCr (mg/dL), mean (SD) | 0.9 ± 0.1 | 1.0 ± 0.2 | 0.9 ± 0.1 | 1.4 ± 2.0 | 0.9 ± 0.1 | 0.397 |
| GFR (mL/min/1.73 m2), mean (SD) | 64.5 ± 11.8 | 54.9 ± 10.5 | 67.3 ± 7.1 | 63.9 ± 12.9 | 65.5 ± 11.0 | 0.461 |
| Vitamin D (ng/mL), mean (SD) | 28.1 ± 6.1 | 27.8 ± 3.9 | 24.3 ± 5.7 | 27.1 ± 4.4 | 24.4 ± 3.4 | 0.507 |
| Frailty Criteria | ||||||
| HS reduction, n (%) | 12 (66.7) | 9 (50.0) | 11 (61.1) | 11 (61.1) | 10 (55.6) | 0.879 |
| Exhaustion/fatigue, n (%) | 7 (38.9) | 10 (55.6) | 8 (44.4) | 7 (38.9) | 9 (50.0) | 0.823 |
| Weight loss, n (%) | 3 (16.7) | 2 (11.1) | 4 (22.2) | 0 (0.0) | 0 (0.0) | 0.968 |
| Caloric expenditure reduction, n (%) | 1 (5.6) | 0 (0.0) | 2 (11.1) | 0 (0.0) | 0 (0.0) | 0.505 |
| Slowness, n (%) | 0 (0.0) | 1 (5.6) | 1 (5.6) | 1 (5.6) | 0 (0.0) | 1.000 |
| Frailty components number | ||||||
| 01 component, n (%) | 13 (72.2) | 13 (72.2) | 11 (61.1) | 14 (77.8) | 13 (72.2) | 0.862 |
| 02 components, n (%) | 5 (27.8) | 5 (27.8) | 7 (38.9) | 4 (22.2) | 5 (27.8) |
| Parametric Variables | CG (n = 12) | ETG (n = 14) | PSG (n = 14) | ETPSG (n = 12) | ETISG (n = 10) | pa | pb | pc |
|---|---|---|---|---|---|---|---|---|
| Mean ± SD | Mean ± SD | Mean ± SD | Mean ± SD | Mean ± SD | ||||
| Prot Int-Pre (g/kg/day) | 1.1 ± 0.4 | 0.9 ± 0.3 | 1.0 ± 0.2 | 0.9 ± 0.3 | 0.9 ± 0.3 | |||
| Prot Int-Post (g/kg/day) | 0.9 ± 0.3 * | 0.8 ± 0.3 | 1.1 ± 0.2 | 1.1 ± 0.2 | 1.1 ± 0.2 | 0.877 | 0.076 | 0.028 |
| Δ | −0.2 ± 0.1 | −0.1 ± 0.0 | 0.1 ± 0.0 | 0.2 ± 0.1 | 0.2 ± 0.1 | |||
| Prot Int-Pre (%) | 17.7 ± 2.2 | 16.1 ± 1.5 | 17.1 ± 2.8 | 16.1 ± 2.8 | 17.5 ± 2.4 | |||
| Prot Int-Post (%) | 17.4 ± 3.9 | 16.3 ± 4.6 | 20.1 ± 3.4 ≠ | 18.1 ± 2.1 | 16.4 ± 1.8 | 0.096 | 0.000 | 0.135 |
| Δ | −0.3 ± 1.7 | 0.2 ± 3.1 | 3.0 ± 0.6 | 2.0 ± 0.7 | −1.1 ± 0.6 | |||
| Lip Int-Pre (g/day) | 62.9 ± 17.6 | 54.9 ± 19.9 | 58.2 ± 19.8 | 57.4 ± 19.8 | 49.2 ± 15.8 | |||
| Lip Int-Post (g/day) | 47.1 ± 12.7 * | 46.0 ± 14.9 | 60.7 ± 15.2 | 57.4 ± 12.0 | 51.5 ± 16.5 | 0.081 | 0.405 | 0.049 |
| Δ | −15.8 ± 4.9 | −8.9 ± 5.0 | 2.5 ± 4.6 | 0.0 ± 7.8 | 2.3 ± 0.7 | |||
| Nonparametric Variables | Med (Min-Max) | Med (Min-Max) | Med (Min-Max) | Med (Min-Max) | Med (Min-Max) | pa | pd | pe |
| Energy Int-Pre (kcal) | 1766.7 (1121.6–2136.4) | 1688.9 (1001.9–2275.9) | 1504.6 (1106.6–2150.5) | 1561.7 (1103.6–2480.1) | 1477.5 (762.3–1826.4) | |||
| Energy Int-Post (kcal) | 1426.5 (677.1–1755.6) ¥ | 1318.9 (1167.1–2097.1) | 1723.1 (1230.8–2341.3) * | 1714.7 (1455.8–1995.9) | 1521.4 (990.2–2282.9) | 0.059 | 0.541 | 0.017 |
| Δ | −340.2 ± 412.7 | −320 ± 435.3 | 218.5 ± 157.5 | 153.0 ± 510.1 | 43.9 ± 239.4 | |||
| Energy Int-Pre (Kcal/kg/day) | 24.8 (18.1–36.5) | 20.6 (12.8–33.9) | 24.2 (13.9–34.5) | 19.4 (15.8–35.7) | 21.7 (10.1–29.6) | |||
| Energy Int-Post (Kcal/kg/day) | 22.8 (11.7–33.2) | 19.2 (12.1–30.1) | 25.2 (17.1–37.0) | 22.7 (16.6–36.7) | 25.3 (13.0–35.6) | 0.059 | 0.858 | 0.067 |
| Δ | −2.0 ± 4,8 | −1.4 ± 5.9 | 1.0 ± 6.8 | 3.3 ± 7.3 | 3.6 ± 3.5 | |||
| Prot Int-Pre (g/day) | 72.7 (44.5–111.7) | 60.8 (39.3–88.2) | 63.9 (51.2–94.4) | 58.1 (41.3–100.1) | 59.2 (39.9–76.7) | |||
| Prot Int-Post (g/day) | 57.5 (20.6–103.6) | 54.8 (30.6–124.0) | 82.9 (60.6–118.0) ¥ | 81.5 (55.3–90.6) ¥ | 66.3 (41.7–86.8) | 0.285 | 0.468 | 0.001 |
| Δ | −6.0 ± 16.0 | −6.0 ± 13.0 | 19 ± 16.5 | 23.4 ± 2.3 | 7.1 ± 5.9 | |||
| Carb Int-Pre (g/day) | 186.9 (137.3–320.1) | 211.6 (137.8–334.1) | 191.8 (135.7–243.5) | 201.4 (151.4–356.2) | 197.3 (124.5–232.4) | |||
| Carb Int-Post (g/day) | 184.5 (101.4–265.1) | 191.8 (146.3–295.6) | 219.2 (127.4–275.7) | 229.8 (195.0–293.4) | 218.2 (144.4–341.4) # | 0.013 | 0.514 | 0.052 |
| Δ | −2.4 ± 45.5 | −19.8 ± 15.0 | 27.4 ± 11.9 | 28.4 ± 9.6 | 20.9 ± 64.5 |
| Variables | CG (n = 15) | ETG (n = 15) | PSG (n = 16) | ETPSG (n = 16) | ETISG (n = 15) | pa | pb | pc |
|---|---|---|---|---|---|---|---|---|
| Mean ± SD | Mean ± SD | Mean ± SD | Mean ± SD | Mean ± SD | ||||
| Body mass-Pre (kg) | 68.4 ± 11.1 | 71.5 ± 13.1 | 67.8 ± 11.4 | 73.3 ± 12.3 | 71.6 ± 13.6 | 0.118 | 0.409 | 0.226 |
| Body mass-Post (kg) | 66.5 ± 12.2 | 72.4 ± 12.2 | 67.0 ± 11.3 | 72.5 ± 14.3 | 69.4 ± 10.4 | |||
| Δ | −1.9 ± 1.1 | 0.9 ± 0.9 | −0.8 ± 0.1 | −0.9 ± 2.1 | −2.2 ± 3.2 | |||
| WC-Pre (cm) | 96.6 ± 11.5 | 100.5 ± 10.2 | 95.5 ± 9.3 | 99.6 ± 9.0 | 97.0 ± 7.9 | 0.484 | 0.339 | 0.339 |
| WC-Post (cm) | 95.0 ± 10.2 | 101.7 ± 9.9 | 95.4 ± 9.9 | 99.2 ± 9.2 | 95.8 ± 8.1 | |||
| Δ | −1.6 ± 1.3 | 1.2 ± 0.3 | −0.1 ± 0.6 | −0.4 ± 0.2 | −1.2 ± 0.2 | |||
| Fat mass-Pre (kg) | 29.6 ± 8.3 | 32.6 ± 7.4 | 30.4 ± 7.7 | 33.1 ± 9.0 | 29.4 ± 6.9 | 0.308 | 0.594 | 0.541 |
| Fat mass-Post (kg) | 30.2 ± 7.3 | 32.2 ± 6.0 | 30.6 ± 7.3 | 33.5 ± 9.5 | 29.7 ± 6.3 | |||
| Δ | 0.6 ± 1.0 | −0.5 ± 1.4 | 0.2 ± 0.4 | 0.4 ± 0.5 | 0.3 ± 0.6 | |||
| Tot bod fat-Pre (%) | 43.5 ± 6.2 | 44.9 ± 4.1 | 44.2 ± 5.3 | 44.9 ± 5.0 | 41.7 ± 5.4 | 0.365 | 0.393 | 0.656 |
| Tot bod fat-Post (%) | 43.8 ± 4.6 | 45.1 ± 4.3 | 44.1 ± 5.2 | 44.8 ± 5.2 | 41.9 ± 4.8 | |||
| Δ | 0.3 ± 1.7 | 0.2 ± 0.2 | −0.1 ± 0.1 | −0.1 ± 0.2 | 0.2 ± 0.6 | |||
| Gynoid Fat-Pre (%) | 45.2 ± 5.5 | 47.9 ± 6.3 | 48.0 ± 4.5 | 46.6 ± 6.5 | 43.7 ± 4.6 | 0.339 | 0.152 | 0.841 |
| Gynoid Fat-Post (%) | 44.8 ± 4.8 | 47.9 ± 5.9 | 47.6 ± 3.8 | 45.9 ± 6.8 | 43.9 ± 5.2 | |||
| Δ | −0.4 ± 0.7 | 0.0 ± 0.4 | −0.4 ± 0.7 | −0.7 ± 0.3 | 0.2 ± 0.6 | |||
| Android Fat-Pre (%) | 45.4 ± 7.8 | 46.7 ± 6.1 | 44.3 ± 7.1 | 47.5 ± 5.6 | 43.7 ± 6.2 | 0.024 | 0.438 | 0.805 |
| Android Fat-Post (%) | 44.8 ± 6.9 | 45.8 ± 6.5 | 42.8 ± 6.4 # | 46.6 ± 5.5 | 43.5 ± 6.3 | |||
| Δ | −0.6 ± 0.9 | −0.9 ± 0.4 | −1.5 ± 0.7 | −0.9 ± 0.1 | −0.2 ± 0.1 | |||
| Up Lim Fat-Pre (kg) | 3.4 ± 1.1 | 3.5 ± 0.9 | 3.2 ± 0.8 | 3.6 ± 0.9 | 3.7 ± 1.2 | 0.905 | 0.246 | 0.601 |
| Up Lim Fat-Post (g) | 3.3 ± 0.8 | 3.4 ± 0.9 | 3.2 ± 0.9 | 3.5 ± 1.1 | 3.4 ± 0.8 | |||
| Δ | −0.1 ± 0.3 | −0.1 ± 0.0 | 0.0 ± 0.1 | −0.1 ± 0.2 | −0.3 ± 0.4 | |||
| Lo Lim Fat-Pre (kg) | 10.0 ± 3.1 | 10.8 ± 1.9 | 10.4 ± 2.5 | 11.6 ± 3.9 | 10.8 ± 4.1 | 0.527 | 0.068 | 0.053 |
| Lo Lim Fat-Post (kg) | 10.2 ± 2.8 | 11.5 ± 3.7 | 10.8 ± 3.0 | 12.1 ± 4.4 | 10.5 ± 3.1 | |||
| Δ | 0.2 ± 0.3 | 0.7 ± 1.8 | 0.4 ± 0.5 | 0.5 ± 0.5 | 0.3 ± 1.0 | |||
| Up Lim MM-Pre (kg) | 3.5 ± 0.7 | 3.7 ± 0.9 | 3.4 ± 0.6 | 3.7 ± 0.6 | 3.9 ± 0.8 | 0.306 | 0.001 | 0.001 |
| Up Lim MM-Post (kg) | 3.4 ± 0.7 | 3.6 ± 0.9 *≠ | 3.3 ± 0.4 | 3.6 ± 0.4 | 3.7 ± 0.8 | |||
| Δ | −0.1 ± 0.0 | −0.1 ± 0.0 | −0.1 ± 0.2 | −0.1 ± 0.3 | −0.1 ± 0.4 | |||
| Lo Lim MM-Pre (kg) | 11.5 ± 1.7 | 11.9 ± 2.6 | 10.9 ± 1.7 | 12.1 ± 2.1 | 12.9 ± 1.9 | 0.300 | 0.414 | 0.108 |
| Lo Lim MM-Post (kg) | 11.4 ± 1.8 | 12.5 ± 2.8 | 11.4 ± 1.5 | 12.4 ± 2.3 | 12.6 ± 2.2 | |||
| Δ | −0.1 ± 0.1 | 0.6 ± 0.2 | 0.5 ± 0.2 | 0.3 ± 0.2 | −0.3 ± 0.3 | |||
| ASM-Pre (kg) | 15.1 ± 2.3 | 16.7 ± 3.4 | 14.6 ± 2.1 | 15.9 ± 2.6 | 16.3 ± 2.8 | 0.027 | 0.253 | 0.074 |
| ASM-Post (kg) | 14.8 ± 2.4 | 16.1 ± 3.3 # | 14.7 ± 1.9 | 15.8 ± 2.7 | 16.3 ± 2.9 | |||
| Δ | −0.3 ± 0.1 | −0.6 ± 0.1 | 0.1 ± 0.1 | −0.1 ± 0.1 | 0.0 ± 0.1 | |||
| ASMI-Pre (kg/m2) | 6.2 ± 0.6 | 6.8 ± 0.9 | 6.1 ± 0.6 | 6.6 ± 0.7 | 6.7 ± 1.0 | 0.029 | 0.099 | 0.105 |
| ASMI-Post (kg/m2) | 6.1 ± 0.7 | 6.5 ± 0.9 # | 6.1 ± 0.5 | 6.5 ± 0.7 | 6.7 ± 1.0 | |||
| Δ | −0.1 ± 0.1 | −0.3 ± 0.0 | 0.0 ± 0.1 | −0.1 ± 0.0 | 0.0 ± 0.0 |
| Parametric Variables | CG (n = 15) | ETG (n = 14) | PSG (n = 16) | ETPSG (n = 14) | ETISG (n = 13) | pa | pb | pc |
|---|---|---|---|---|---|---|---|---|
| Mean ± SD | Mean ± SD | Mean ± SD | Mean ± SD | Mean ± SD | ||||
| FL-Pre (cm) | 3.0 ± 0.4 | 2.9 ± 0.4 | 2.9 ± 0.5 | 2.9 ± 0.3 | 3.3 ± 0.8 | |||
| FL-Post (cm) | 3.0 ± 0.6 | 2.9 ± 0.4 | 2.8 ± 0.8 | 2.7 ± 0.5 | 3.2 ± 0.8 | 0.675 | 0.322 | 0.961 |
| Δ | 0.2 ± 0.2 | 0.0 ± 0.0 | −0.1 ± 0.3 | 0.2 ± 0.2 | −0.1 ± 0.0 | |||
| Nonparametric Variables | CG (n = 15) | ETG (n = 14) | PSG (n = 16) | ETPSG (n = 14) | ETISG (n = 13) | pa | pd | pe |
| Med (Min-Max) | Med (Min-Max) | Med (Min-Max) | Med (Min-Max) | Med (Min-Max) | ||||
| MT-Pre (cm) | 1.3 (1.1–1.8) | 1.4 (1.1–1.7) | 1.2 (1.0–1.6) | 1.3 (1.1–1.7) | 1.5 (1.1–1.8) | |||
| MT-Post (cm) | 1.4 (1.1–1.8) | 1.4 (1.2–1.7) | 1.4 (1.0–1.6) | 1.3 (0.8–1.7) | 1.4 (1.1–1.9) | |||
| Δ | 0.1 ± 0.2 | 0.0 ± 0.1 | 0.2 ± 0.1 | 0.0 ± 0.1 | −0.1 ± 0.1 | 0.421 | 0.053 | 0.335 |
| PA-Pre (°) | 27.0 (23.0–35.0) | 28.0 (24.0–36.0) | 25.0 (18.0–32.0) | 27.0 (21.0–30.0) | 26.0 (24.0–33.0) | |||
| PA-Post (°) | 27.0 (20.0–36.0) | 27.0 (22.0–41.0) | 26.0 (21.0–32.0) | 28.0 (25.0–32.0) | 28.0 (20.0–31.0) | |||
| Δ | 0.0 ± 8.8 | −1.0 ± 5.7 | 1.1 ± 4.4 | 1.0 ± 3.0 | 2.0 ± 3.5 | 0.878 | 0.081 | 0.444 |
| Variables | CG (n = 09) | ETG (n = 09) | PSG (n = 11) | ETPSG (n = 08) | ETISG (n = 05) | pa | pb | pc |
|---|---|---|---|---|---|---|---|---|
| IL-6-Pre (pg/mL) | 2.8 ± 2.3 | 2.5 ± 1.1 | 3.5 ± 2.3 | 2.2 ± 0.7 | 4.2 ± 3.6 | 0.521 | 0.995 | 0.069 |
| IL-6-Post (pg/mL) | 3.1 ± 1.2 | 4.0 ± 3.7 | 2.7 ± 1.6 | 4.3 ± 2.8 | 2.6 ± 1.2 | |||
| Δ | 0.3 ± 1.1 | 1.5 ± 2.6 | −0.8 ± 0.7 | 2.1 ± 2.1 | −1.6 ± 2.4 | |||
| CG (n = 15) | ETG (n = 15) | PSG (n = 17) | ETPSG (n = 16) | ETISG (n = 14) | ||||
| HS-Pre (kg) | 20.4 ± 5.7 | 20.1 ± 7.2 | 20.6 ± 4.1 | 20.3 ± 4.6 | 18.9 ± 7.1 | 0.008 | 0.858 | 0.222 |
| HS-Post (kg) | 20.1 ± 5.4 | 23.3 ± 6.2 # | 21.4 ± 3.6 | 21.4 ± 4.5 | 20.8 ± 3.6 | |||
| Δ | −0.3 ± 0.3 | 3.2 ± 1.0 | 0.8 ± 0.5 | 1.1 ± 0.1 | 1.9 ± 3.5 | |||
| PTplant 60°/s- Pre (Nm) | 44.1 ± 8.8 | 38.2 ± 12.8 | 41.8 ± 16.9 | 37.1 ± 13.2 | 45.9 ± 18.5 | 1.566 | 0.395 | 0.735 |
| PTplant 60°/s- Post (Nm) | 44.3 ± 6.9 | 39.6 ± 12.1 | 40.7 ± 14.8 | 40.2 ± 11.9 | 48.0 ± 16.6 | |||
| Δ | −0.2 ± 1.9 | 1.4 ± 0.7 | −1.1 ± 2.1 | 3.1 ± 1.3 | 2.1 ± 1.9 | |||
| PTdors 60°/s- Pre (Nm) | 18.9 ± 2.9 | 18.7 ± 4.8 | 17.7 ± 2.9 | 16.3 ± 2.5 | 18.5 ± 4.6 | 0.031 | 0.359 | 0.472 |
| PTdors 60°/s- Post (Nm) | 19.7 ± 3.5 | 19.4 ± 4.3 | 17.6 ± 3.2 | 18.4 ± 4.2 # | 19.7 ± 5.3 | |||
| Δ | 0.8 ± 0.6 | 0.7 ± 0.5 | −0.1 ± 0.3 | 2.1 ± 1.7 | 1.2 ± 0.7 | |||
| PTplant 180°/s- Pre (Nm) | 25.2 ± 6.4 | 22.9 ± 7.6 | 24.4 ± 9.8 | 20.8 ± 6.9 | 27.3 ± 10.0 | 0.113 | 0.085 | 0.256 |
| PTplant180°/s- Post (Nm) | 25.4 ± 5.6 | 19.5 ± 6.5 | 22.5 ± 7.7 | 20.4 ± 5.9 | 27.8 ± 10.1 | |||
| Δ | 0.2 ± 0.8 | −3.4 ± 1.1 | −1.9 ± 2.1 | −0.4 ± 1.0 | 0.5 ± 0.1 | |||
| PTdors 180°/s- Pre (Nm) | 16.0 ± 3.2 | 17.1 ± 5.9 | 14.6 ± 2.2 | 14.7 ± 2.4 | 17.1 ± 5.3 | 0.853 | 0.342 | 0.687 |
| PTdors 180°/s- Post (Nm) | 16.3 ± 2.4 | 16.1 ± 3.2 | 14.8 ± 2.5 | 15.7 ± 3.9 | 16.2 ± 5.2 | |||
| Δ | 0.3 ± 0.8 | −1.0 ± 2.7 | 0.2 ± 0.3 | 1.0 ± 1.5 | −0.9 ± 0.1 |
| Physical Frailty Criteria | CG (n = 15) | ETG (n = 15) | PSG (n = 18) | ETPSG (n = 16) | ETISG (n = 15) | pa | pb | pc | |||||
|---|---|---|---|---|---|---|---|---|---|---|---|---|---|
| Pré n (%) | pa | Pré n (%) | pa | Pré n (%) | pa | Pré n (%) | pa | Pré n (%) | |||||
| Fatigue/Exhaustion—Pre | 5 (35.70) | 0.688 | 7 (46.70) | 0.016 ≠ | 8 (44.40) | 0.031 ≠ | 7 (43.80) | 0.016 ≠ | 8 (53.30) | 0.125 | 0.823 | 0.187 | |
| Fatigue/Exhaustion—Post | 3 (21.40) | 0 (0.00) | 2 (11.10) | 0 (0.00) | 3 (20.00) | ||||||||
| Weight loss—Pre | 2 (14.30) | 0.500 | 2 (13.30) | 1.000 | 4 (22.20) | 0.625 | 2 (12.50) | 1.000 | 4 (26.70) | 0.25 | 0.879 | 0.957 | |
| Weight loss—Post | 0 (0.00) | 1 (6.70) | 2 (11.10) | 1 (6.30) | 1 (6.70) | ||||||||
| Low activity—Pre | 1 (7.10) | 1.000 | 0 (0.00) | NR | 2 (11.10) | 0.500 | 0 (0.00) | NR | 0 (0.00) | - | 0.504 | 0.179 | |
| Low activity—Post | 1 (7.10) | 0 (0.00) | 0 (0.00) | 0 (0.00) | 0 (0.00) | ||||||||
| Low HS—Pre | 9 (64.30) | 0.625 | 8 (53.30) | 0.125 | 11 (61.10) | 0.219 | 9 (56.30) | 0.625 | 8 (53.30) | 1.000 | 0.879 | 0.376 | |
| Low HS—Post | 7 (50.00) | 3 (20.00) | 7 (38.90) | 7 (43.80) | 8 (53.30) | ||||||||
| Low GS—Pre | 0 (0.00) | NR | 1 (6.70) | 1.000 | 1 (5.60) | 1.000 | 1 (6.30) | 1.000 | 0 (0.00) | - | 1.000 | 1.000 | |
| Low GS—Post | 0 (0.00) | 0 (0.00) | 1 (5.60) | 0 (0.00) | 0 (0.00) | ||||||||
| Number of Physical Frailty | |||||||||||||
| Total Sum—Pre | 1 | 10 (66.70) | 11 (73.30) | 11 (61.10) | 12 (75.00) | 11 (73.30) | |||||||
| 2 | 05 (33.30) | 04 (26.70) | 07 (38.90) | 04 (25.00) | 04 (26.70) | ||||||||
| Total Sum—Post | 0 | 07 (46.70) | 11 (73.30) | 10 (55.60) | 07 (43.80) | 05 (33.30) | |||||||
| 1 | 05 (33.30) | 0.016 ≠ | 04 (26.70) | 0.001 ≠ | 05 (27.80) | 0.000 ≠ | 09 (56.30) | 0.063 ≠ | 09 (60.00) | 0.016 ≠ | 0.862 | 0.347 | |
| 2 | 02 (13.30) | 0 (0.00) | 02 (11.10) | 0 (0.00) | 01 (6.70) | ||||||||
| 3 | 01 (6.70) | 0 (0.00) | 01 (5.60) | 0 (0.00) | 0 (0.00) | ||||||||
Publisher’s Note: MDPI stays neutral with regard to jurisdictional claims in published maps and institutional affiliations. |
© 2021 by the authors. Licensee MDPI, Basel, Switzerland. This article is an open access article distributed under the terms and conditions of the Creative Commons Attribution (CC BY) license (https://creativecommons.org/licenses/by/4.0/).
Share and Cite
Biesek, S.; Vojciechowski, A.S.; Filho, J.M.; Menezes Ferreira, A.C.R.d.; Borba, V.Z.C.; Rabito, E.I.; Gomes, A.R.S. Effects of Exergames and Protein Supplementation on Body Composition and Musculoskeletal Function of Prefrail Community-Dwelling Older Women: A Randomized, Controlled Clinical Trial. Int. J. Environ. Res. Public Health 2021, 18, 9324. https://doi.org/10.3390/ijerph18179324
Biesek S, Vojciechowski AS, Filho JM, Menezes Ferreira ACRd, Borba VZC, Rabito EI, Gomes ARS. Effects of Exergames and Protein Supplementation on Body Composition and Musculoskeletal Function of Prefrail Community-Dwelling Older Women: A Randomized, Controlled Clinical Trial. International Journal of Environmental Research and Public Health. 2021; 18(17):9324. https://doi.org/10.3390/ijerph18179324
Chicago/Turabian StyleBiesek, Simone, Audrin Said Vojciechowski, Jarbas Melo Filho, Ana Carolina Roos de Menezes Ferreira, Victória Zeghbi Cochenski Borba, Estela Iraci Rabito, and Anna Raquel Silveira Gomes. 2021. "Effects of Exergames and Protein Supplementation on Body Composition and Musculoskeletal Function of Prefrail Community-Dwelling Older Women: A Randomized, Controlled Clinical Trial" International Journal of Environmental Research and Public Health 18, no. 17: 9324. https://doi.org/10.3390/ijerph18179324
APA StyleBiesek, S., Vojciechowski, A. S., Filho, J. M., Menezes Ferreira, A. C. R. d., Borba, V. Z. C., Rabito, E. I., & Gomes, A. R. S. (2021). Effects of Exergames and Protein Supplementation on Body Composition and Musculoskeletal Function of Prefrail Community-Dwelling Older Women: A Randomized, Controlled Clinical Trial. International Journal of Environmental Research and Public Health, 18(17), 9324. https://doi.org/10.3390/ijerph18179324

