Age-Related Difficulty of Listening Effort in Elderly
Abstract
:1. Introduction
2. Materials and Methods
2.1. Participants
2.2. Simulation Setting
2.3. Measurement Tools
2.3.1. Listening Effort
2.3.2. Hearing Evaluation
2.3.3. Experimental Procedures
2.3.4. Data Analysis
3. Results
3.1. Comparison of the Amount of Listening Effort between the Groups
3.2. The Correlation between Listening Effort and Variables
3.2.1. Inherent Variables That Affected Listening Effort
3.2.2. External Variables Affecting Listening Effort
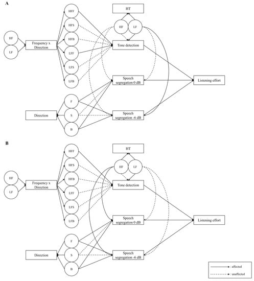
3.3. Multiple Regression Model for Listening Effort
3.3.1. Listening Effort for Tone Detection
3.3.2. Listening Effort and Speech Segregation from Noise
4. Discussion
4.1. Did the Older Adults Spend More Listening Effort than the Young Adults to Recognize Incoming Signals from Various Directions?
4.2. Are Specific Internal and External Variables Affecting Listening Effort Due to Aging?
4.3. Limitations of Study and Future Directions
5. Conclusions
Author Contributions
Funding
Institutional Review Board Statement
Informed Consent Statement
Data Availability Statement
Conflicts of Interest
Appendix A

References
- Gates, G.A.; Mills, J.H. Presbycusis. Lancet 2005, 366, 1111–1120. [Google Scholar] [CrossRef]
- Goselin, A.P.; Gagné, J.P. Older adults expend more listening effort than young adults’ recognizing speech in noise. Int. J. Audiol. 2011, 54, 944–958. [Google Scholar] [CrossRef]
- Kwak, C.; Han, W.; Lee, J.; Kim, J.; Kim, S. Effect of noise and reverberation on speech recognition and listening effort for older adults. Geriatr. Gerontol. Int. 2018, 18, 1603–1608. [Google Scholar] [CrossRef] [PubMed]
- Mick, P.; Kawachi, I.; Lin, F.R. The association between hearing loss and social isolation in older adults. Otolaryngol. Head Neck Surg. 2014, 150, 378–384. [Google Scholar] [CrossRef]
- Li-Korotky, H.S. Age-related hearing loss: Quality of care for quality of life. Gerontologist 2012, 52, 265–271. [Google Scholar] [CrossRef] [PubMed] [Green Version]
- Blauert, J. Spatial Hearing: The Psychophysics of Human Sound Localization; The MIT Press: Cambridge, MA, USA, 1996; pp. 1–489. [Google Scholar]
- Kuk, F.; Korhonen, P. Localization 101: Hearing aid factors in localization. Hear. Rev. 2014, 21, 26–33. Available online: https://www.hearingreview.com/hearing-loss/hearing-disorders/apd/localization-101-hearing-aid-factors-localization (accessed on 14 June 2020).
- You, S.; Han, W.; Jang, H.J.; Noh, G.Y. Changes in psychoacoustic recognition and brain activity by types of fire alarm. Int. J. Environ. Res. Public Health 2021, 18, 541. [Google Scholar] [CrossRef]
- Ciorba, A.; Bianchini, C.; Pelucchi, S.; Pastore, A. The impact of hearing loss on the quality of life of elderly adults. Clin. Interv. Aging 2012, 7, 159–163. [Google Scholar] [CrossRef] [PubMed] [Green Version]
- Dobreva, M.S.; O’Neill, W.E.; Paige, G.D. Influence of aging on human sound localization. J. Neurophysiol. 2011, 105, 2471–2486. [Google Scholar] [CrossRef] [Green Version]
- Wu, Y.H.; Stangl, E.; Zhang, X.; Perkins, J.; Eilers, E. Psychometric functions of dual-task paradigms for measuring listening effort. Ear Hear. 2016, 37, 660–670. [Google Scholar] [CrossRef] [PubMed] [Green Version]
- McGarrigle, R.; Munro, K.J.; Dawes, P.; Stewart, A.J.; Moore, D.R.; Barry, J.G.; Amitay, S. Listening effort and fatigue: What exactly are we measuring? A British Society of Audiology Cognition in Hearing Special Interest Group ‘white paper’. Int. J. Audiol. 2014, 53, 433–440. [Google Scholar] [CrossRef]
- Classon, E.; Rudner, M.; Rönnberg, J. Working memory compensates for hearing related phonological processing deficit. J. Commun. Disord. 2013, 46, 17–29. [Google Scholar] [CrossRef] [Green Version]
- Pichora-Fuller, M.K.; Kramer, S.E.; Eckert, M.A.; Edwards, B.; Hornsby, B.W.; Humes, L.E.; Naylor, G.; Lemke, U.; Lunner, T.; Matthen, M.; et al. Hearing impairment and cognitive energy: The framework for understanding effortful listening (FUEL). Ear Hear. 2016, 37, 5S–27S. [Google Scholar] [CrossRef] [PubMed]
- Pichora-Fuller, M.K.; Singh, G. Effects of age on auditory and cognitive processing: Implications for hearing aid fitting and audiologic rehabilitation. Trends Amplif. 2006, 10, 29–59. [Google Scholar] [CrossRef] [PubMed]
- Faul, F.; Erdfelder, E.; Lang, A.G.; Buchner, A. G*Power 3: A flexible statistical power analysis program for the social, behavioral, and biomedical sciences. Behav. Res. Methods 2017, 39, 175–191. [Google Scholar] [CrossRef] [PubMed]
- ISO. ISO-7029. Acoustics—Statistical Distribution of Hearing Thresholds Related to Age and Gender. 2017. Available online: https://www.iso.org/standard/42916.html (accessed on 22 August 2021).
- Kang, Y.W. A normative study of the Korean mini-mental state examination (K-MMSE) in the elderly. Korean J. Psychol. Gen. 2006, 25, 1–12. [Google Scholar]
- Johnson, J.; Xu, J.; Cox, R.; Pendergraft, P. A comparison of two methods for measuring listening effort as part of an audiologic test battery. Am. J. Audiol. 2015, 24, 419–431. [Google Scholar] [CrossRef]
- Moon, S.K.; Mun, H.A.; Jung, H.K.; Soli, S.D.; Lee, J.H.; Park, K. Development of sentences for Korean hearing in noise test (KHINT). Korean J. Otorhinolaryngol. Head Neck Surg. 2005, 48, 724–728. [Google Scholar]
- Kim, B.J.; An, Y.H.; Choi, J.W.; Park, M.K.; Ahn, J.H.; Lee, S.H.; Park, K.H.; Cheon, B.C.; Choi, B.Y.; Cho, Y.-S.; et al. Standardization for a Korean version of the Speech, Spatial and Qualities of Hearing Scale: Study of validity and reliability. Korean. J. Otorhinolaryngol. Head Neck Surg. 2017, 60, 279–294. [Google Scholar] [CrossRef] [Green Version]
- Lemke, U.; Besser, J. Cognitive load and listening effort: Concepts and age-related considerations. Ear Hear. 2016, 37, 77S–784S. [Google Scholar] [CrossRef] [PubMed]
- Small, A.M. Normal Aspects of Speech, Hearing, and Language. In Psychoacoustics; Minifie, F.D., Hixon, T.J., Williams, F., Eds.; Prentice-Hall: Englewood Cliffs, NJ, USA, 1973; p. 347. [Google Scholar]
- Tye-Murray, N. Foundations of Aural Rehabilitation; Sungular Publishing Group: San Diego, CA, USA, 1998. [Google Scholar]
- Ralli, M.; Greco, A.; De Vincentiis, M.; Sheppard, A.; Cappelli, G.; Neri, I.; Salvi, R. Tone-in-noise detection deficits in elderly patients with clinically normal hearing. Am. J. Otolaryngol. 2019, 40, 1–9. [Google Scholar] [CrossRef]
- Abel, S.M.; Giguère, C.; Consoli, A.; Papsin, B.C. The effect of aging on horizontal plane sound localization. J. Acoust. Soc. Am. 2020, 108, 743–752. [Google Scholar] [CrossRef]
- Noble, W.; Byrne, D.; Lepage, B. Effects on sound localization of configuration and type of hearing impairment. J. Acoust. Soc. Am. 1994, 95, 992–1005. [Google Scholar] [CrossRef] [PubMed]
- Rakerd, B.; Vander Velde, T.J.; Hartmann, W.M. Sound localization in the median sagittal plane by listeners with presbyacusis. J. Am. Acad. Audiol. 1998, 9, 466–479. [Google Scholar] [PubMed]
- Shinn-Cunningham, B.G.; Best, V. Selective attention in normal and impaired hearing. Trends Amplif. 2008, 12, 283–299. [Google Scholar] [CrossRef]
- Schoof, T.; Rosen, S. The role of auditory and cognitive factors in understanding speech in noise by normal-hearing older listeners. Front. Aging Neurosci. 2014, 6, 307. [Google Scholar] [CrossRef] [PubMed]
- Hornsby, B.W. The effects of hearing aid use on listening effort and mental fatigue associated with sustained speech processing demands. Ear Hear. 2013, 34, 523–534. [Google Scholar] [CrossRef] [Green Version]
- Smeds, K.; Wolters, F.; Rung, M. Estimation of signal-to-noise ratios in realistic sound scenarios. J. Am. Acad. Audiol. 2015, 26, 183–196. [Google Scholar] [CrossRef] [PubMed]



| Group | Age (Years) | Hearing Thresholds (dB HL) in Frequency | MMSE (Score) | |||||
|---|---|---|---|---|---|---|---|---|
| 250 Hz | 500 Hz | 1000 Hz | 2000 Hz | 4000 Hz | 8000 Hz | |||
| OG | 73.05 | 16.90 ± 6.41 | 16.80 ± 6.69 | 16.50 ± 8.58 | 17.20 ± 8.61 | 26.50 ± 15.32 | 45.30 ± 16.60 | 27.04 ± 1.14 |
| YG | 22.92 | 2.90 ± 0.41 | 2.30 ± 0.25 | 1.70 ± 0.16 | 2.20 ± 0.34 | 4.70 ± 0.10 | 4.80 ± 0.72 | 29.13 ± 0.51 |
| Stimuli | Age | Gender | Hearing Thresholds (dB HL) in Frequency | |||||||
|---|---|---|---|---|---|---|---|---|---|---|
| 250 Hz | 500 Hz | 1000 Hz | 2000 Hz | 3000 Hz | 4000 Hz | 6000 Hz | 8000 Hz | |||
| Tone | 0.286 * | −0.034 | 0.090 | 0.201 | 0.358 * | 0.388 ** | 0.325 * | 0.299 * | 0.259 | 0.263 |
| 0 dB SNR | 0.856 ** | 0.076 | 0.703 ** | 0.673 ** | 0.663 ** | 0.640 ** | 0.665 ** | 0.610 ** | 0.735 ** | 0.781 ** |
| −6 dB SNR | 0.762 ** | 0.168 | 0.629 ** | 0.594 ** | 0.585 ** | 0.567 ** | 0.610 ** | 0.553 ** | 0.651 ** | 0.695 ** |
| Types of Stimuli | Directions of Speaker | |||||||||
|---|---|---|---|---|---|---|---|---|---|---|
| 0° | 45° | 90° | 135° | 180° | 225° | 270° | 315° | |||
| OG | Tone | 250 Hz | 0.287 | 0.084 | −0.307 | −0.211 | −0.072 | −0.381 | −0.331 | −0.354 |
| 500 Hz | −0.172 | −0.103 | −0.383 | −0.190 | −0.314 | −0.102 | −0.456 * | −0.546 ** | ||
| 4000 Hz | −0.673 ** | −0.555 ** | −0.530** | −0.356 | 0.249 | −0.040 | −0.311 | −0.407 * | ||
| 8000 Hz | −0.422 * | −0.574 ** | −0.468 * | −0.313 | −0.139 | 0.038 | −0.467 * | −0.437 * | ||
| Speech With Noise | 0 dB SNR | −0.479 * | −0.213 | 0.350 | 0.331 | 0.482 * | −0.172 | −0.481 * | −0.190 | |
| −6 dB SNR | −0.224 | −0.105 | −0.078 | −0.325 | −0.340 | −0.275 | −0.156 | −0.208 | ||
| YG | Tone | 250 Hz | −0.381 | −0.183 | 0.127 | −0.086 | 0.041 | −0.471 * | 0.092 | −0.412 * |
| 500 Hz | −0.415 * | −0.363 | −0.025 | −0.045 | −0.160 | −0.333 | −0.245 | 0.045 | ||
| 4000 Hz | −0.290 | −0.045 | −0.025 | −0.129 | 0.038 | −0.087 | −0.320 | −0.497 * | ||
| 8000 Hz | −0.311 | −0.311 | −0.042 | −0.065 | −0.042 | −0.097 | −0.269 | −0.363 | ||
| Speech With Noise | 0 dB SNR | −0.141 | −0.229 | −0.058 | −0.086 | −0.164 | 0.056 | 0.104 | −0.384 | |
| −6 dB SNR | −0.273 | −0.578 ** | −0.297 | −0.383 | −0.633 ** | −0.326 | −0.293 | −0.410 * | ||
| Group | B | SE | β | t | p | |
|---|---|---|---|---|---|---|
| OG | Intercept | 3.842 | 0.520 | 7.384 | 0.000 | |
| 0° at 4000 Hz | −0.030 | 0.004 | −0.684 | −6.791 | 0.000 | |
| 250 Hz of HT | −0.088 | 0.016 | −0.516 | −5.431 | 0.000 | |
| 1000 Hz of HT | 0.059 | 0.011 | 0.487 | 5.253 | 0.000 | |
| 0° at 500 Hz | 0.014 | 0.005 | 0.285 | 2.709 | 0.014 | |
| Summary | R2 = 0.928, Adjusted R2 = 0.826, F = 7.304, p = 0.014 | |||||
| B | SE | β | t | p | ||
| YG | Intercept | 5.348 | 0.981 | 5.454 | 0.000 | |
| 315° at 4000 Hz | −0.028 | 0.010 | −0.497 | −2.746 | 0.012 | |
| Summary | R2 = 0.497, Adjusted R2 = 0.214, F = 7.542, p = 0.012 | |||||
| OG | 0 dB SNR | B | SE | β | t | p | |
| Intercept | 5.690 | 1.307 | 4.353 | 0.000 | |||
| 180° | 0.036 | 0.014 | 0.402 | 2.597 | 0.017 | ||
| 0° | −0.033 | 0.010 | −0.507 | −3.150 | 0.005 | ||
| Summary | R2 = 0.714, Adjusted R2 = 0.440, F = 4.796, p = 0.040 | ||||||
| −6 dB SNR | B | SE | Β | t | p | ||
| Intercept | 6.907 | 0.279 | 24.748 | 0.000 | |||
| 250 Hz of HT | 0.036 | 0.011 | 0.549 | 3.192 | 0.004 | ||
| 135° | −0.012 | 0.004 | −0.461 | −2.681 | 0.014 | ||
| Summary | R2 = 0.624, Adjusted R2 = 0.333, F = 7.186, p = 0.014 | ||||||
| YG | 0 dB SNR | B | SE | β | t | p | |
| Intercept | 4.084 | 0.219 | 18.661 | 0.000 | |||
| 3000 Hz of HT | −0.110 | 0.049 | −0.423 | −2.237 | 0.035 | ||
| Summary | R2 = 0.423, Adjusted R2 = 0.143, F = 5.005, p = 0.035 | ||||||
| −6 dB SNR | B | SE | Β | t | p | ||
| Intercept | 11.261 | 1.051 | 10.718 | 0.000 | |||
| 180° | −0.046 | 0.013 | −0.552 | −3.514 | 0.002 | ||
| 3000 Hz of HT | −0.107 | 0.042 | −0.354 | −2.518 | 0.020 | ||
| 45° | −0.029 | 0.012 | −0.380 | −2.479 | 0.022 | ||
| Summary | R2 = 0.785, Adjusted R2 = 0.562, F = 6.145, p = 0.022 | ||||||
Publisher’s Note: MDPI stays neutral with regard to jurisdictional claims in published maps and institutional affiliations. |
© 2021 by the authors. Licensee MDPI, Basel, Switzerland. This article is an open access article distributed under the terms and conditions of the Creative Commons Attribution (CC BY) license (https://creativecommons.org/licenses/by/4.0/).
Share and Cite
Kwak, C.; Han, W. Age-Related Difficulty of Listening Effort in Elderly. Int. J. Environ. Res. Public Health 2021, 18, 8845. https://doi.org/10.3390/ijerph18168845
Kwak C, Han W. Age-Related Difficulty of Listening Effort in Elderly. International Journal of Environmental Research and Public Health. 2021; 18(16):8845. https://doi.org/10.3390/ijerph18168845
Chicago/Turabian StyleKwak, Chanbeom, and Woojae Han. 2021. "Age-Related Difficulty of Listening Effort in Elderly" International Journal of Environmental Research and Public Health 18, no. 16: 8845. https://doi.org/10.3390/ijerph18168845
APA StyleKwak, C., & Han, W. (2021). Age-Related Difficulty of Listening Effort in Elderly. International Journal of Environmental Research and Public Health, 18(16), 8845. https://doi.org/10.3390/ijerph18168845

