Career Development of Adapted Sports Coaches: Systematic Review of Qualitative Evidence Literature
Abstract
1. Introduction
2. Method
2.1. Eligibility Criteria
2.2. Literary Research
2.3. Selection of Studies
2.4. Data Extraction
2.5. Quality Assessment
2.6. Data Analysis
3. Results
3.1. Selection Process of Studies
3.2. Characteristics of Studies
3.3. Assessment of the Study Quality
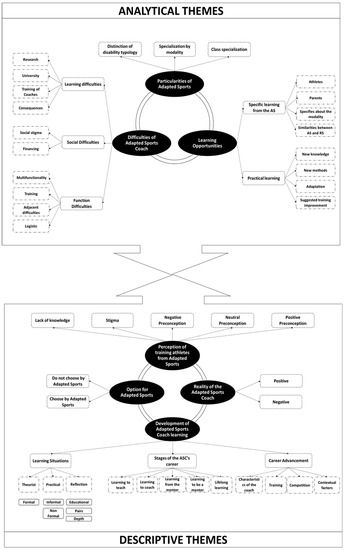
3.4. Thematic Analysis
3.5. Descriptive Subjects
3.5.1. Adapted Sport Option
3.5.2. Perception of Training Athletes in Adapted Sports
3.5.3. Development of the Adapted Sports Coach’s Learning
3.5.4. Adapted Sports Coach Reality
3.6. Analytical Subjects
3.6.1. Difficulties of the Adapted Sports Coach
3.6.2. Learning Opportunity in Adapted Sport
3.6.3. Particularity in Adapted Sports
4. Discussion
5. Conclusions
Author Contributions
Funding
Institutional Review Board Statement
Informed Consent Statement
Data Availability Statement
Conflicts of Interest
References
- Conroy, D.; Coatsworth, J. Coach training as a strategy for promoting youth social development. Sport Psychol. 2006, 20, 128–144. [Google Scholar] [CrossRef]
- MacDonald, J.; Beck, K.; Erickson, K.; Cotê, J. Understanding sources of knowledge for coaches of athletes with intellectual disabilities. J. Appl. Res. Intellect. Disabil. 2014, 29, 242–249. [Google Scholar] [CrossRef]
- Burkett, B. Coaching athletes with a disability. In Routledge Handbook of Sports Coaching; Potrac, P., Gilbert, W., Denison, J., Eds.; Routledge: London, UK, 2013; pp. 196–209. [Google Scholar]
- Cushion, C.; Armour, K.; Jones, R. Coach education and continuing professional development: Experience and learning to coach. Quest 2003, 55, 215–230. [Google Scholar] [CrossRef]
- Gamonales, J.; Muñoz, J.; León, K.; Ibáñez, S. 5-a-side football for individuals with visual impairments: A review of the literature. Eur. J. Adapt. Phys. Act. 2018, 11, 2–19. [Google Scholar] [CrossRef]
- Irwin, G.; Hanton, S.; Kerwin, D. Reflective practice and the origins of elite coaching knowledge. Reflective Pract. 2004, 5, 425–442. [Google Scholar] [CrossRef]
- Werthner, P.; Trudel, P. A new theoretical perspective for understanding how coaches learn to coach. Sport Psychol. 2006, 2, 198–212. [Google Scholar] [CrossRef]
- Ibáñez, S.; García-Rubio, J.; Antúnez, A.; Feu, S. Coaching in Spain research on the sport coach in Spain: A systematic review of doctoral theses. Int. Sport Coach. J. 2019, 6, 110–125. [Google Scholar] [CrossRef]
- Haegele, J.; Lee, J.; Porrette, D. Research trends in adapted physical activity quarterly from 2004 to 2013. Adapt. Phys. Act. Q. 2015, 32, 187–206. [Google Scholar] [CrossRef] [PubMed]
- Bentzen, M.; Alexander, D.; Bloom, G.A.; Kenttä, G. What do we know about research on parasport coaches? A scoping review. Adapt. Phys. Act. Q. 2020, 38, 109–137. [Google Scholar] [CrossRef]
- Bloom, G.; Falcão, W.; Caron, J. Coaching high performance athletes: Implications for coach training. In Positive Human Functioning from a Multidimensional Perspective; Gómes, A., Resende, R., Alburquerque, A., Eds.; Nova Science Publishers: Hauppauge, NY, USA, 2014. [Google Scholar]
- Jowett, S. Coaching effectiveness: The coach-athlete relationship at its heart. Curr. Opin. Psychol. 2017, 16, 154–158. [Google Scholar] [CrossRef]
- Jowett, S.; Lavallee, D. Social Psychology in Sport; Human Kinetics: Windsor, ON, Canada, 2007. [Google Scholar]
- Moran, E.; Block, E. Barriers to participation of children with disabilities in youth sports. TEACHING Except. Child. Plus 2010, 6, n3. [Google Scholar]
- Roberton, T.; Bucks, S.; Skinner, C.; Allison, T.; Dunlop, A. Barriers to physical activity in individuals with spinal cord injury: A Western Australian study. Aust. J. Rehabil. Couns. 2011, 17, 74–88. [Google Scholar] [CrossRef]
- Tong, A.; Flemming, K.; McInnes, E.; Oliver, S.; Craig, J. Enhancing transparency in reporting the synthesis of qualitative research: ENTREQ. BMC Med. Res. Methodol. 2012, 12, 2–8. [Google Scholar] [CrossRef] [PubMed]
- Moher, D.; Liberati, A.; Tetzlaff, J.; Altman, G.; The PRISMA Group. Preferred reporting items for systematic reviews e meta-analyses: The PRISMA statement. PLoS Med. 2009, 6, e1000097. [Google Scholar] [CrossRef]
- Cooke, A.; Smith, D.; Booth, A. Beyond PICO: The SPIDER tool for qualitative evidence synthesis. Qual. Health Res. 2012, 22, 1435–1443. [Google Scholar] [CrossRef]
- Anguera, M.T. Metodología observacional. In Metodología de la Investigación en Ciencias del Comportamiento; Arnau, J., Anguera, M.T., Gómez-Benito, J., Eds.; Murcia Universidad: Murcia, Spain, 1990. [Google Scholar]
- Ramalho, A.; Petrica, J.; Rosado, A. Sedentary behaviors and psychological outcomes among older adults: A systematic review. Motricidade 2018, 14, 73–85. [Google Scholar] [CrossRef]
- Pullin, A.; Stewart, G. Guidelines for systematic review in environmental management. Conserv. Biol. 2006, 20, 1647–1656. [Google Scholar] [CrossRef] [PubMed]
- Ramalho, A.; Petrica, J.; Rosado, A. Sedentary time and psychosocial dimensions in older adults: Review of measurement, associations with health and determinants. Ágora Educ. Física Deporte 2018, 20, 162–181. [Google Scholar] [CrossRef]
- CASP Checklists. [internet]. UK: Critical Appraisal Skills Programme. 2021. Available online: https://casp-uk.net/casp-tools-checklists/ (accessed on 17 March 2021).
- Thomas, J.; Harden, A. Methods for the thematic synthesis of qualitative research in systematic reviews. BMC Med. Res. Methodol. 2008, 8, 45. [Google Scholar] [CrossRef] [PubMed]
- Smith, B.; McGannon, K.R. Developing rigor in qualitative research: Problems and opportunities within sport and exercise psychology. Int. Rev. Sport Exerc. Psychol. 2018, 11, 101–121. [Google Scholar] [CrossRef]
- Miles, M.; Huberman, M. Qualitative Data Analysis: An Extended Sourcebook; Sage: Gladwin, MI, USA, 1994. [Google Scholar]
- Cregan, K.; Bloom, G.; Reid, G. Career evolution and knowledge of elite coaches of swimmers with a physical disability. Res. Q. Exerc. Sport 2007, 78, 339–350. [Google Scholar] [CrossRef]
- Douglas, S.; Falcão, W.; Bloom, G. Career development and learning pathways of paralympic coaches with a disability. Adapt. Phys. Act. Q. 2018, 35, 93–110. [Google Scholar] [CrossRef]
- Duarte, T.; Culver, D. Becoming a coach in developmental adaptive sailing: A lifelong learning perspective. J. Appl. Sport Psychol. 2014, 26, 441–456. [Google Scholar] [CrossRef]
- Fairhurst, E.; Bloom, G.; Harvey, W. The learning and mentoring experiences of paralympic coaches. Disabil. Health J. 2017, 10, 240–246. [Google Scholar] [CrossRef]
- McMaster, S.; Culver, D.; Werthner, P. Coaches of athletes with a physical disability: A look at their learning experiences. Qual. Res. Sport Exerc. Health 2012, 4, 226–243. [Google Scholar] [CrossRef]
- Taylor, S.; Penny, W.; Culver, D. A case study of a parasport coach and a life of learning. Int. Sport Coach. J. 2014, 1, 127–138. [Google Scholar] [CrossRef]
- Taylor, S.; Werthner, P.; Culver, D.; Callary, B. The importance of reflection for coaches in parasport. Reflective Pract. Int. Multidiscip. Perspect. 2015, 16, 269–284. [Google Scholar] [CrossRef]
- Wareham, Y.; Burkett, B.; Innes, P.; Lovell, G.P. Coaching athletes with disability: Preconceptions and reality. Sport Soc. 2017, 20, 1185–1202. [Google Scholar] [CrossRef]
- Webster, L.; Mertova, P. Using Narrative Inquiry as a Research Method: An Introduction to Using Critical Event Narrative Analysis in Research on Learning and Teaching; Routledge: London, UK, 2007. [Google Scholar]
- Dixon-Woods, M.; Shaw, R.L.; Agarwal, S.; Smith, J.A. The problem of appraising qualitative research. Qual. Saf. Health Care 2004, 13, 223–225. [Google Scholar] [CrossRef]
- Martin, J.; Whalen, L. Effective practices of coaching disability sport. Eur. J. Adapt. Phys. Act. 2014, 7, 13–23. [Google Scholar] [CrossRef]
- Feu, S.; García-Rubio, J.; Antúnez, A.; Ibáñez, S. Coaching and coach education in Spain: A critical analysis of legislative evolution. Int. Sport Coach. J. 2018, 5, 281–292. [Google Scholar] [CrossRef]
- Robert, T.; Brett, S.; Cushion, C. Disability sports coaching: Towards a critical understanding. Sports Coach. Rev. 2015, 4, 80–98. [Google Scholar]


| SPIDER | Description |
|---|---|
| Sample | Adapted Sports Coach |
| Phenomenon of Interest | Identify the process of the coaches’ training, as well as their knowledge and skills in the exercise of their role |
| Design | Interpretative Studies |
| Evaluation | ASC Career Development, Importance of Reflection on the ASC; Perception of the Reality of AS is related to the theme of knowledge. |
| Research type | Qualitative |
| Author/Reference/ Country | Design | Goal | Characteristics of the Studies | Data Collection | Data Analysis |
|---|---|---|---|---|---|
| Cregan et al. [27], Canada | Qualitative | Examining career development and knowledge of adapted swimming coaches | n = 6 (M) TC: Experienced SC: Individual TD: Visual and Motor | Structured Interview | Units of meaning; Identifiers (tags); Properties and Categories |
| Douglas et al. [28], Canada | Qualitative (Case study) | Understanding the development of the career and learning paths of the Paralympic coaches | n = 6 (M/F) TC: Experienced SC: Individual and Team TD: Not Specified | Semi-structured Interview | Thematic Analysis |
| Duarte et al. [29], Canada | Qualitative (Life stories) | Athlete’s/ASC’s life history | n = 1 (F) TC: Experienced SC: Individual TD: Visual and Motor | Rappaport Test; In-depth interview; analysis of personal documents | Thematic Analysis |
| Fairhurst et al. [30], Canada | Qualitative | Explore the perceptions of the Paralympic coaches about their educational and learning experiences, formal and informal. | n = 6 (M) TC: Experienced SC: Individual and Team TD: Not Specified | Semi-structured Interview | Thematic Analysis |
| MacDonald et al. [2], Canada | Qualitative | Understanding how coaches of mentally disabled athletes acquire their knowledge | n = 45 (F/M) TC: Experienced and Beginners SC: Not Specified TD: Intellectual | Structured Interview | Thematic Analysis |
| McMaster et al. [31], Canada | Qualitative | Examine the learning sources and experiences of the ASCs | n = 5 (M/F) TC: Experienced and Beginners SC: Individual and Team TD: Not Specified | Semi-structured Interview | Thematic Analysis |
| Taylor et al. [32], Canada | Qualitative (Case study) | Explore the learning evolution throughout an ASC’s life course | n = 1 (M) TC: Experienced SC: Individual TD: Motor | In-depth interview | Thematic Analysis |
| Taylor et al. [33], Canada | Qualitative | Understanding through a reflective process the learning moments that helped them carry out their task | n = 4 (M) TC: Experienced SC: Individual and Team TD: Not Specified | Semi-structured Interview | Thematic Analysis |
| Wareham et al. [34], Australia | Qualitative | Holistic view of the experiences and challenges of the ASCs | n = 12 (M/F) TC: Experienced SC: Individual and Team TD: Motor and Visual | Semi-structured Interview | Thematic Analysis |
| Aims | Method | Design | Recruitment | Data collection | Relationships | Ethical issues | Analysis | Findings | Value of Research | Rating Category Quality | |
|---|---|---|---|---|---|---|---|---|---|---|---|
| Cregan et al. [27] | Yes | Can’t tell | Yes | Yes | Can’t tell | Yes | No | Yes | Yes | Yes | medium quality |
| Douglas et al. [28] | Yes | Yes | No | Yes | Can’t tell | Yes | Yes | Yes | Yes | Yes | high quality |
| Duarte et al. [29] | Yes | Yes | Yes | Yes | Yes | Yes | Yes | Yes | Yes | Yes | high quality |
| Fairhurst et al. [30] | Yes | Yes | Yes | Yes | Yes | Yes | Yes | Yes | Yes | Yes | high quality |
| MacDonald et al. [2] | Yes | Yes | Yes | Yes | Yes | Yes | Yes | Yes | Yes | Yes | high quality |
| McMaster et al. [31] | Yes | Yes | Yes | Yes | Yes | Yes | Yes | Yes | Yes | Yes | high quality |
| Taylor et al. [32] | Yes | Yes | Yes | Yes | Yes | Yes | Yes | Yes | Yes | Yes | high quality |
| Taylor et al. [33] | Yes | Yes | Yes | Yes | Yes | Yes | Yes | Yes | Yes | Yes | high quality |
| Wareham et al. [34] | Yes | Can’t tell | Yes | Yes | Yes | Yes | Yes | Yes | Yes | Yes | high quality |
Publisher’s Note: MDPI stays neutral with regard to jurisdictional claims in published maps and institutional affiliations. |
© 2021 by the authors. Licensee MDPI, Basel, Switzerland. This article is an open access article distributed under the terms and conditions of the Creative Commons Attribution (CC BY) license (https://creativecommons.org/licenses/by/4.0/).
Share and Cite
Pires, P.; Ramalho, A.; Antúnez, A.; Mesquita, H.; Ibáñez, S.J. Career Development of Adapted Sports Coaches: Systematic Review of Qualitative Evidence Literature. Int. J. Environ. Res. Public Health 2021, 18, 6608. https://doi.org/10.3390/ijerph18126608
Pires P, Ramalho A, Antúnez A, Mesquita H, Ibáñez SJ. Career Development of Adapted Sports Coaches: Systematic Review of Qualitative Evidence Literature. International Journal of Environmental Research and Public Health. 2021; 18(12):6608. https://doi.org/10.3390/ijerph18126608
Chicago/Turabian StylePires, Pedro, André Ramalho, Antonio Antúnez, Helena Mesquita, and Sergio J. Ibáñez. 2021. "Career Development of Adapted Sports Coaches: Systematic Review of Qualitative Evidence Literature" International Journal of Environmental Research and Public Health 18, no. 12: 6608. https://doi.org/10.3390/ijerph18126608
APA StylePires, P., Ramalho, A., Antúnez, A., Mesquita, H., & Ibáñez, S. J. (2021). Career Development of Adapted Sports Coaches: Systematic Review of Qualitative Evidence Literature. International Journal of Environmental Research and Public Health, 18(12), 6608. https://doi.org/10.3390/ijerph18126608

