Impacts of Autonomous Vehicles on Greenhouse Gas Emissions—Positive or Negative?
Abstract
1. Introduction
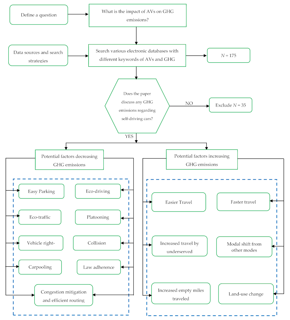
2. Methodology
- Planning: Defining the research issue, setting the criteria, identifying the limitation and development of the overall protocol.
- Execution: Selection of research in database, categorizing useful references and bibliography, abstract of published manuscript.
- Analysis: Summarizing the selected articles and classifying it to fit the proposed protocol.
3. Causes of Reduction in GHG Emissions
3.1. Easy Parking
3.2. Eco-Driving
3.3. Eco Traffic Signal
3.4. Collision Avoidance
3.5. Platooning
3.6. Vehicle Right-Sizing
3.7. Congestion Mitigation and Efficient Routing
3.8. Carpooling
3.9. Traffic Law Adherence
4. Causes of Increase in GHG Emissions
4.1. Easier Travel
4.2. Faster Travel
4.3. Increased Travel by Underserved Populations
4.4. Mode Shift
4.5. Increased Empty Miles Traveled
4.6. Land Use Change
5. Change in GHG Emissions at Different AV Penetration Levels
6. Energy Consumption and GHG Emission
6.1. Causal Loop Diagram (CLD) of the AV’s Effect on GHG Emission
6.2. AVs Potential Impact on Reducing GHG Emission during a Global Pandemic
7. Conclusions
Author Contributions
Funding
Institutional Review Board Statement
Informed Consent Statement
Acknowledgments
Conflicts of Interest
References
- Vahidi, A.; Sciarretta, A. Energy Saving Potentials of Connected and Automated Vehicles. Transp. Res. Part C Emerg. Technol. 2018, 95, 822–843. [Google Scholar] [CrossRef]
- Facts, E.F. US Transportation Sector Greenhouse Gas Emissions 1990−2013; US Environmental Protection Agency: Washington, DC, USA, 2015.
- National Academies of Sciences, Engineering, and Medicine. Commercial Motor Vehicle Driver Fatigue, Long-Term Health, and Highway Safety: Research Needs; National Academies Press: Washington, DC, USA, 2016; ISBN 0-309-39252-7. [Google Scholar]
- Metcalf, G.E. Market-Based Policy Options to Control US Greenhouse Gas Emissions. J. Econ. Perspect. 2009, 23, 5–27. [Google Scholar] [CrossRef]
- Andrés, L.; Padilla, E. Driving Factors of GHG Emissions in the EU Transport Activity. Transp. Policy 2018, 61, 60–74. [Google Scholar] [CrossRef]
- Liu, D.; Yang, D.; Huang, A. LEAP-Based Greenhouse Gases Emissions Peak and Low Carbon Pathways in China’s Tourist Industry. Int. J. Environ. Res. Public Health 2021, 18, 1218. [Google Scholar] [CrossRef]
- Crayton, T.J.; Meier, B.M. Autonomous Vehicles_ Developing a Public Health Research Agenda to Frame the Future of Transportation Policy. J. Transp. Health 2017, 6, 245–252. [Google Scholar] [CrossRef]
- Newman, P.; Kenworthy, J. Sustainability and Cities: Overcoming Automobile Dependence; Island Press: Washington, DC, USA, 1999. [Google Scholar]
- Mersky, A.C.; Samaras, C. Fuel Economy Testing of Autonomous Vehicles. Transp. Res. Part C 2016, 65, 31–48. [Google Scholar] [CrossRef]
- Moriarty, P.; Wang, S.J. Could Automated Vehicles Reduce Transport Energy? In Energy Procedia; Elsevier Ltd.: Amsterdam, The Netherlands, 2017; Volume 142, pp. 2109–2113. [Google Scholar]
- Markit, I. Autonomous Vehicle Sales Forecast to Reach 21 Mil. Globally in 2035, According to IHS Automotive; IHS Markit: London, UK, 2016. [Google Scholar]
- Rivera, J.; van der Meulen, R. Gartner Says 4.9 Billion Connected ‘Things’ Will Be in Use in 2015; Gartner: Barcelona, Spain, 2014. [Google Scholar]
- Alexander-Kearns, M.; Peterson, M.; Cassady, A. The Impact of Vehicle Automation on Carbon Emissions. Center for American Progress. Available online: https://www.americanprogress.org/issues/green/reports/2016/11/18/292588/theimpact-of-vehicle-automation-on-carbon-emissions-where-uncertainty-lies (accessed on 11 November 2020).
- Litman, T. Safer Than You Think!: Revising the Transit Safety Narrative; TRID: Victoria, BC, Canada, 2016. [Google Scholar]
- Barth, M.; Boriboonsomsin, K. Energy and Emissions Impacts of a Freeway-Based Dynamic Eco-Driving System. Res. Part D Transp. 2009, 14, 400–410. [Google Scholar] [CrossRef]
- Chen, T.; Kockelman, K.; Hanna, J.P. Operations of a Shared, Autonomous, Electric Vehicle Fleet: Implications of Vehicle & Charging Infrastructure Decisions. Transp. Res. Part A Policy Pract. 2016, 94, 243–254. [Google Scholar]
- Stephens, T.; Gonder, J.; Chen, Y.; Lin, Z.; Liu, C.; Gohlke, D. Estimated Bounds and Important Factors for Fuel Use and Consumer Costs of Connected and Automated Vehicles; National Renewable Energy Lab.(NREL): Golden, CO, USA, 2016. [Google Scholar]
- Barkenbus, J.N. Author’s Personal Copy Eco-Driving: An Overlooked Climate Change Initiative; Elsevier: Amsterdam, The Netherlands, 2009. [Google Scholar] [CrossRef]
- Rakha, H.; Kamalanathsharma, R.K. Eco-Driving at Signalized Intersections Using V2I Communication; IEEE: Piscataway, NJ, USA, 2011; pp. 341–346. [Google Scholar]
- Psaraki, V.; Pagoni, I.; Schafer, A. Techno-Economic Assessment of the Potential of Intelligent Transport Systems to Reduce CO2 Emissions. IET Intell. Transp. Syst. 2012, 6, 355–363. [Google Scholar] [CrossRef]
- Pettigrew, S.; Fritschi, L.; Norman, R. The Potential Implications of Autonomous Vehicles in and around the Workplace. Int. J. Environ. Res. Public Health 2018, 15, 1876. [Google Scholar] [CrossRef] [PubMed]
- Wadud, Z.; MacKenzie, D.; Leiby, P. Help or Hindrance? The Travel, Energy and Carbon Impacts of Highly Automated Vehicles. Transp. Res. Part A Policy Pract. 2016, 86, 1–18. [Google Scholar] [CrossRef]
- Greenblatt, J.B.; Shaheen, S. Automated Vehicles, On-Demand Mobility, and Environmental Impacts. Curr. Sustain. Renew. Energy Rep. 2015, 2, 74–81. [Google Scholar] [CrossRef]
- Anderson, J.; Nidhi, K.; Stanley, K.; Sorensen, P. Autonomous Vehicle Technology: A Guide for Policymakers; Rand Corporation: Santa Monica, CA, USA, 2014. [Google Scholar]
- Tomás, R.F.; Fernandes, P.; Macedo, E.; Bandeira, J.M.; Coelho, M.C. Assessing the Emission Impacts of Autonomous Vehicles on Metropolitan Freeways. Transp. Res. Procedia 2020, 47, 617–624. [Google Scholar] [CrossRef]
- Stasinopoulos, P.; Shiwakoti, N.; Beining, M. Use-Stage Life Cycle Greenhouse Gas Emissions of the Transition to an Autonomous Vehicle Fleet: A System Dynamics Approach. J. Clean. Prod. 2021, 278, 123447. [Google Scholar] [CrossRef]
- Wang, A.; Stogios, C.; Gai, Y.; Vaughan, J.; Ozonder, G.; Lee, S.; Posen, I.D.; Miller, E.J.; Hatzopoulou, M. Automated, Electric, or Both? Investigating the Effects of Transportation and Technology Scenarios on Metropolitan Greenhouse Gas Emissions. Sustain. Cities Soc. 2018, 40, 524–533. [Google Scholar] [CrossRef]
- Le Hong, Z.; Zimmerman, N. Air Quality and Greenhouse Gas Implications of Autonomous Vehicles in Vancouver, Canada. Transp. Res. Part D Transp. Environ. 2021, 90, 102676. [Google Scholar] [CrossRef]
- Liu, F.; Zhao, F.; Liu, Z.; Policy, H.H.-E. Can Autonomous Vehicle Reduce Greenhouse Gas Emissions? A Country-Level Evaluation; Elsevier: Amsterdam, The Netherlands, 2019. [Google Scholar]
- de Souza Melaré, A.V.; González, S.M.; Faceli, K.; Casadei, V. Technologies and Decision Support Systems to Aid Solid-Waste Management: A Systematic Review. Waste Manag. 2017, 59, 567–584. [Google Scholar] [CrossRef] [PubMed]
- Kitchenham, B.; Charters, S. Guidelines for Performing Systematic Literature Reviews in Software Engineering; Technical report, Ver. 2.3 EBSE Technical Report; EBSE: Keele, UK, 2007. [Google Scholar]
- Guccione, L.; Holland, B. Car & (No) Driver; Rocky Mountain Institute (RMI): Basalt, CO, USA, 2013. [Google Scholar]
- Wang, W.; Zhong, H.; Zeng, Y.; Liu, Y.; Chen, J. A Carbon Emission Calculation Model for Roadside Parking. Int. J. Environ. Res. Public Health 2021, 18, 1906. [Google Scholar] [CrossRef] [PubMed]
- Shoup, D.C. Cruising for Parking. Transp. Policy 2006, 13, 479–486. [Google Scholar] [CrossRef]
- Brown, A.; Gonder, J.; Repac, B. An Analysis of Possible Energy Impacts of Automated Vehicles; Springer: Berlin/Heidelberg, Germany, 2014; pp. 137–153. [Google Scholar]
- Torbert, R.; Herrschaft, B. Driving Miss Hazy: Will Driverless Cars Decrease Fossil Fuel Consumption? Rocky Mountain Institute: Basalt, CO, USA, 2016. [Google Scholar]
- Li, J.-M.; Gao, Z. Exploring the Impact of Speed Synchronization through Connected Vehicle Technology on Fleet-Level Fuel Economy. SAE Int. J. Passeng. Cars Electron. Electr. Syst. 2013, 6, 213–221. [Google Scholar] [CrossRef]
- Rakha, H.A.; Ahn, K.; Park, S. AERIS: Eco-Driving Application Development and Testing (No. FHWA). 2012. Available online: https://vtechworks.lib.vt.edu/handle/10919/55092 (accessed on 11 November 2020).
- He, Y.; Rios, J.; Chowdhury, M.; Pisu, P.; Bhavsar, P. Forward Power-Train Energy Management Modeling for Assessing Benefits of Integrating Predictive Traffic Data into Plug-in-Hybrid Electric Vehicles. Transp. Res. Part D Transp. Environ. 2012, 17, 201–207. [Google Scholar] [CrossRef]
- Rakha, H.; Kamalanathsharma, R.; Ahn, K. AERIS: Eco-Vehicle Speed Control at Signalized Intersections Using I2V Communication Final Report; Virginia Polytechnic Institute and State University: Blacksburg, VA, USA, 2012. [Google Scholar]
- Al-Turki, M.; Jamal, A.; Al-Ahmadi, H.M.; Al-Sughaiyer, M.A.; Zahid, M. On the Potential Impacts of Smart Traffic Control for Delay, Fuel Energy Consumption, and Emissions: An NSGA-II-Based Optimization Case Study from Dhahran, Saudi Arabia. Sustainability 2020, 12, 7394. [Google Scholar] [CrossRef]
- Yelchuru, B.; Waller, T. Preliminary Eco-Traffic Signal Timing Modeling Results; 2014. Available online: https://www.itsbenefits.its.dot.gov/ITS/benecost.nsf/SummID/B2014-00912 (accessed on 11 November 2020).
- Zimmerman, C.; Marks, J.; Jenq, J.; Cluett, C.; DeBlasio, A. Phoenix Metropolitan Model Deployment Initiative Evaluation Report (Draft); TRID: Washington, DC, USA, 2000. [Google Scholar]
- NHTSA. Fatality Analysis Reporting System; National Highway Traffic Safety Administration; NHTSA, US Department of Transportation: Washington, DC, USA, 2008.
- Zahid, M.; Chen, Y.; Khan, S.; Jamal, A.; Ijaz, M.; Ahmed, T. Predicting Risky and Aggressive Driving Behavior among Taxi Drivers: Do Spatio-Temporal Attributes Matter? Int. J. Environ. Res. Public Health 2020, 17, 3937. [Google Scholar] [CrossRef] [PubMed]
- Schrank, D. TTI’s 2012 Urban Mobility Report; Texas A&M Transportation Institute, The Texas A&M University System: Bryan, TX, USA, 2012. [Google Scholar]
- Najm, W.; Stearns, M.; Howarth, H.; Koopmann, J.; Hitz, J. Evaluation of an Automotive Rear-End Collision Avoidance System; Department of Transportation, National Highway Traffic Safety Administration: Cambridge, MA, USA, 2006.
- Kasseris, E.P. Comparative Analysis of Automotive Powertrain Choices for the Near to Mid-Term Future; Massachusetts Institute of Technology: Cambridge, MA, USA, 2006. [Google Scholar]
- Zhu, H.; Yang, Z. Simulation of the Aerodynamic Interaction of Two Generic Sedans Moving Very Closely; IEEE: Piscataway, NJ, USA, 2011; pp. 2595–2600. [Google Scholar]
- Schito, P. Numerical and Experimental Investigation on Vehicles in Platoon. SAE Int. J. Commer. Veh. 2012, 5, 63–71. [Google Scholar] [CrossRef]
- Duan, K.; Mcdaniel, C.; Muller, A.; Yokota, B.; Kleissl, J. Effects of Highway Slipstreaming on California Gas Consumption; University of California: San Diego, CA, USA, 2007. [Google Scholar]
- Tsugawa, S. An Overview on an Automated Truck Platoon within the Energy ITS Project. Ifac Proc. Vol. 2013, 46, 41–46. [Google Scholar] [CrossRef]
- Zabat, M.; Stabile, N.; Farascaroli, S. UC Berkeley Research Reports Title the Aerodynamic Performance of Platoons; California PATH Research Report; California PATH: Oakland, CA, USA, 1995; 8p, Available online: Https://Escholarship.Org/Uc/Item/8ph187fw (accessed on 15 December 2020)California PATH Research Report.
- Dávila, A.; Nombela, M. Sartre-Safe Road Trains for the Environment Reducing Fuel Consumption through Lower Aerodynamic Drag Coefficient; SAE Technical Paper; SAE: Warrendale, PA, USA, 2011. [Google Scholar]
- Mccarthy, J.F. Sustainability of Self-Driving Mobility: An Analysis of Carbon Emissions Between Autonomous Vehicles and Conventional Modes of Transportation; Harvard University: Cambridge, MA, USA, 2017. [Google Scholar]
- Davis, S.; Diegel, S.; Boundy, R. Transportation Energy Data Book Edition 31; Oak Ridge National Laboratory: Oak Ridge, TN, USA, 2012. [Google Scholar]
- Organisation for Economic Co-Operation and Development. Urban Mobility System Upgrade: How Shared Self-Driving Cars Could Change City Traffic; International Transport Forum (ITF): Paris, France, 2015. [Google Scholar]
- MacKenzie, D.; Zoepf, S.; Heywood, J. Determinants of US Passenger Car Weight. Int. J. Veh. Des. 2014, 65, 73–93. [Google Scholar] [CrossRef]
- Joost, W.J. Reducing Vehicle Weight and Improving US Energy Efficiency Using Integrated Computational Materials Engineering. Jom 2012, 64, 1032–1038. [Google Scholar] [CrossRef]
- Bigazzi, A.Y.; Clifton, K.J. Modeling the Effects of Congestion on Fuel Economy for Advanced Power Train Vehicles. Transp. Plan. Technol. 2015, 38, 149–161. [Google Scholar] [CrossRef]
- Dey, K.C.; Rayamajhi, A.; Chowdhury, M.; Bhavsar, P.; Martin, J. Vehicle-to-Vehicle (V2V) and Vehicle-to-Infrastructure (V2I) Communication in a Heterogeneous Wireless Network–Performance Evaluation. Transp. Res. Part C Emerg. Technol. 2016, 68, 168–184. [Google Scholar] [CrossRef]
- Porter, C.; Brown, A.; DeFlorio, J.; McKenzie, E.; Tao, W. Effects of Travel Reduction and Efficient Driving on Transportation: Energy Use and Greenhouse Gas Emissions; Transportation Energy Futures Series: Washington, DC, USA, 2013; (DOE/GO-102013-3704). [Google Scholar]
- Shaheen, S.; Cohen, A.; Bayen, A. The Benefits of Carpooling; University of California: San Diego, CA, USA, 2018. [Google Scholar]
- Igliński, H.; Babiak, M. Analysis of the Potential of Autonomous Vehicles in Reducing the Emissions of Greenhouse Gases in Road Transport. Procedia Eng. 2017, 192, 353–358. [Google Scholar] [CrossRef]
- Xia, H.; Wu, G.; Boriboonsomsin, K.; Barth, M.J. Development and Evaluation of an Enhanced Eco-Approach Traffic Signal Application for Connected Vehicles. In Proceedings of the 16th International IEEE Conference on Intelligent Transportation Systems (ITSC 2013), The Hague, The Netherlands, 6–9 October 2013; pp. 296–301. [Google Scholar]
- Burns, L. Sustainable Mobility: A Vision of Our Transport Future. Nature 2013, 497, 181. [Google Scholar] [CrossRef]
- De Haan, P.; Peters, A.; Scholz, R.W. Reducing Energy Consumption in Road Transport through Hybrid Vehicles: Investigation of Rebound Effects, and Possible Effects of Tax Rebates. J. Clean. Prod. 2007, 15, 1076–1084. [Google Scholar] [CrossRef]
- Childress, S.; Nichols, B.; Charlton, B.C.-T. Using an Activity-Based Model to Explore the Potential Impacts of Automated Vehicles. Transp. Res. Rec. 2015, 2493, 99–106. [Google Scholar] [CrossRef]
- Gucwa, M. Mobility and Energy Impacts of Automated Cars. In Proceedings of the Automated Vehicles Symposium, San Francisco, CA, USA, 15–17 July 2014. [Google Scholar]
- Harper, C.D.; Hendrickson, C.T.; Mangones, S.; Samaras, C. Estimating Potential Increases in Travel with Autonomous Vehicles for the Non-Driving, Elderly and People with Travel-Restrictive Medical Conditions; Elsevier: Amsterdam, The Netherlands, 2016. [Google Scholar] [CrossRef]
- Fagnant, D.J.; Kockelman, K.M. The Travel and Environmental Implications of Shared Autonomous Vehicles, Using Agent-Based Model Scenarios; Elsevier: Amsterdam, The Netherlands, 2014. [Google Scholar] [CrossRef]
- Berry, I.M. The Effects of Driving Style and Vehicle Performance on the Real-World Fuel Consumption of U.S. Light-Duty Vehicles; Massachusetts Institute of Technology: Cambridge, MA, USA, 2007. [Google Scholar]
- Thomas, J.; Hwang, H.-L.; West, B.; Huff, S. Predicting Light-Duty Vehicle Fuel Economy as a Function of Highway Speed. Sae Int. J. Passeng. Cars Mech. Syst. 2013, 6, 859–875. [Google Scholar] [CrossRef]
- Schäfer, A.; Heywood, J.; Jacoby, H.; Waitz, I. Transportation in a Climate-Constrained World; MIT Press: Cambridge, MA, USA, 2009. [Google Scholar]
- Gehrke, S.; Felix, A.; Metropolitan Area Planning Council. Fare Choices: A Survey of Ride-Hailing Passengers in Metro Boston. 2018. Available online: https://pdxscholar.library.pdx.edu/trec_seminar/152/ (accessed on 15 December 2020).
- Whitney, J. Autonomous Vehicles: How US Cities Are Preparing; University of Oregon: Eugene, OR, USA, 2018. [Google Scholar]
- Ullah, I.; Jamal, A.; Subhan, F. Public Perception of Autonomous Car: A Case Study for Pakistan. Adv. Transp. Stud. 2019, 49, 145–154. [Google Scholar]
- Cervero, R.; Murakami, J. Effects of Built Environments on Vehicle Miles Traveled: Evidence from 370 US Urbanized Areas. Environ. Plan. A 2010, 42, 400–418. [Google Scholar] [CrossRef]
- Barrington-Leigh, C.; Millard-Ball, A. More Connected Urban Roads Reduce US GHG Emissions. Environ. Res. Lett. 2017, 12, 044008. [Google Scholar] [CrossRef]
- Stogios, C.; Kasraian, D.; Roorda, M.J.; Hatzopoulou, M. Simulating Impacts of Automated Driving Behavior and Traffic Conditions on Vehicle Emissions. Transp. Res. Part D Transp. Environ. 2019, 76, 176–192. [Google Scholar] [CrossRef]
- Olia, A.; Abdelgawad, H.; Abdulhai, B.; Razavi, S.N. Assessing the Potential Impacts of Connected Vehicles: Mobility, Environmental, and Safety Perspectives. J. Intell. Transp. Syst. 2016, 20, 229–243. [Google Scholar] [CrossRef]
- Conlon, J.; Lin, J. Greenhouse Gas Emission Impact of Autonomous Vehicle Introduction in an Urban Network. Transp. Res. Rec. 2019, 2673, 142–152. [Google Scholar] [CrossRef]
- Bloomberg New Energy Finance; New Energy Outlook 2018; Bloomberg New Energy Finance: New York, NY, USA, 2018; Available online: https://about.bnef.com/new-energy-outlook/ (accessed on 15 December 2020).
- EPA. US Transportation Sector Greenhouse Gas Emissions: 1990–2011; Office of Transportation and Air Quality EPA-420-F-13-033a; EPA: Washington, DC, USA, 2013.
- Global Energy & CO2 Status Report 2017; IEA: Paris, France, 2018.
- Wu, C.; Zhao, G.; Ou, B. A Fuel Economy Optimization System with Applications in Vehicles with Human Drivers and Autonomous Vehicles. Transp. Res. Part D Transp. Environ. 2011, 16, 515–524. [Google Scholar] [CrossRef]
- Khondaker, B.; Kattan, L. Variable Speed Limit: A Microscopic Analysis in a Connected Vehicle Environment. Transp. Res. Part C Emerg. Technol. 2015, 58, 146–159. [Google Scholar] [CrossRef]
- Li, S.E.; Peng, H.; Li, K.; Wang, J. Minimum Fuel Control Strategy in Automated Car-Following Scenarios. IEEE Trans. Veh. Technol. 2012, 61, 998–1007. [Google Scholar] [CrossRef]
- Kamal, M.A.S.; Taguchi, S.; Yoshimura, T. Efficient Driving on Multilane Roads under a Connected Vehicle Environment. Ieee Trans. Intell. Transp. Syst. 2016, 17, 2541–2551. [Google Scholar] [CrossRef]
- Luo, L.; Liu, H.; Li, P.; Wang, H. Model Predictive Control for Adaptive Cruise Control with Multi-Objectives: Comfort, Fuel-Economy, Safety and Car-Following. J. Zhejiang Univ. Sci. A 2010, 11, 191–201. [Google Scholar] [CrossRef]
- Rios-Torres, J.; Malikopoulos, A.A. Automated and Cooperative Vehicle Merging at Highway On-Ramps. IEEE Trans. Intell. Transp. Syst. 2016, 18, 780–789. [Google Scholar] [CrossRef]
- Wang, M.; Daamen, W.; Hoogendoorn, S.; Van Arem, B. Potential Impacts of Ecological Adaptive Cruise Control Systems on Traffic and Environment. Iet Intell. Transp. Syst. 2014, 8, 77–86. [Google Scholar] [CrossRef]
- Zohdy, I.H.; Rakha, H.A. Intersection Management via Vehicle Connectivity: The Intersection Cooperative Adaptive Cruise Control System Concept. J. Intell. Transp. Syst. 2016, 20, 17–32. [Google Scholar] [CrossRef]
- Kamalanathsharma, R.K.; Rakha, H.A. Leveraging Connected Vehicle Technology and Telematics to Enhance Vehicle Fuel Efficiency in the Vicinity of Signalized Intersections. J. Intell. Transp. Syst. 2016, 20, 33–44. [Google Scholar] [CrossRef]
- Asadi, B.; Vahidi, A. Predictive Cruise Control: Utilizing Upcoming Traffic Signal Information for Improving Fuel Economy and Reducing Trip Time. Ieee Trans. Control Syst. Technol. 2010, 19, 707–714. [Google Scholar] [CrossRef]
- Ala, M.V.; Yang, H.; Rakha, H. Modeling Evaluation of Eco–Cooperative Adaptive Cruise Control in Vicinity of Signalized Intersections. Transp. Res. Rec. 2016, 2559, 108–119. [Google Scholar] [CrossRef]
- Manzie, C.; Watson, H.; Halgamuge, S. Fuel Economy Improvements for Urban Driving: Hybrid vs. Intelligent Vehicles. Transp. Res. Part C Emerg. Technol. 2007, 15, 1–16. [Google Scholar] [CrossRef]
- Wang, Z.; Chen, X.; Ouyang, Y.; Li, M. Emission Mitigation via Longitudinal Control of Intelligent Vehicles in a Congested Platoon. Comput. Aided Civ. Infrastruct. Eng. 2015, 30, 490–506. [Google Scholar] [CrossRef]
- Bose, A.; Ioannou, P. Evaluation of the Environmental Effects of Intelligent Cruise Control Vehicles. Transp. Res. Rec. 2001, 1774, 90–97. [Google Scholar] [CrossRef]
- Choi, J.-E.; Bae, S.-H. Development of a Methodology to Demonstrate the Environmental Impact of Connected Vehicles under Lane-Changing Conditions. Simulation 2013, 89, 964–976. [Google Scholar] [CrossRef]
- Greenblatt, J.B.; Saxena, S. Autonomous Taxis Could Greatly Reduce Greenhouse-Gas Emissions of US Light-Duty Vehicles. Nat. Clim. Chang. 2015, 5, 860–863. [Google Scholar] [CrossRef]
- Taiebat, M.; Stolper, S.; Xu, M. Forecasting the Impact of Connected and Automated Vehicles on Energy Use: A Microeconomic Study of Induced Travel and Energy Rebound. Appl. Energy 2019, 247, 297–308. [Google Scholar] [CrossRef]
- Kopelias, P.; Demiridi, E.; Vogiatzis, K.; Skabardonis, A.; Zafiropoulou, V. Connected & Autonomous Vehicles–Environmental Impacts—A Review. Sci. Total Environ. 2020, 712, 135237. [Google Scholar] [PubMed]
- Shepherd, S.P. A Review of System Dynamics Models Applied in Transportation. Transp. B Transp. Dyn. 2014, 2, 83–105. [Google Scholar] [CrossRef]
- Sterman, J. System Dynamics: Systems Thinking and Modeling for a Complex World; Massachusetts Institute of Technology: Cambridge, MA, USA, 2002. [Google Scholar]
- Stepp, M.D.; Winebrake, J.J.; Hawker, J.S.; Skerlos, S.J. Greenhouse Gas Mitigation Policies and the Transportation Sector: The Role of Feedback Effects on Policy Effectiveness. Energy Policy 2009, 37, 2774–2787. [Google Scholar] [CrossRef]
- Andrea, P.; Conor, H.; Veronica, P. The Influence of Transport on GHG Emissionin BrisbaneT; The University of Queensland: Brisbane, Australia, 2014. [Google Scholar]
- Boll, C. The Impact of COVID-19 on Adoption of Autonomous Vehicle Technology; 2020. Available online: https://www.foley.com/en/insights/publications/2020/08/covid-19-adoption-autonomous-vehicle-technology (accessed on 11 November 2020).





| Study | Level of Automation | Cause of Reduction in GHG | Results | Condition |
|---|---|---|---|---|
| Stephens (2016) [17] | Partial Automation | Driver profile and Traffic flow calming | 0–10% 0–5% | During peak hours During non-peak hours |
| Full Automation | 10–21% 5–11% | During peak hours During non-peak hours | ||
| Barth and Boriboonsomsin (2009) [15] | Full Automation | Eco-driving | 10–20% nearly 0% | Congested highway traffic. Free flow |
| Xia et al. (2013) [65] | 5–10% | Under congested city traffic | ||
| Li and Gao (2013) [37] | 10% | Under congested city traffic | ||
| Rakha (2012) [40] | 8–23% | Under different speed, congestion level and design characteristics | ||
| Yelchuru (2014) [42] | Partial automation | Eco-traffic signal timing V2i/i2v communication | 1.8–2% | City driving |
| Full Automation | 2–6% | City driving | ||
| Schrank et al. (2012) [46] | Partial Automation | Collision avoidance | 0–0.95% | City driving |
| Stephens (2016) [17] | Full Automation | 0–1.9% | ||
| Stephens (2016) [17] | Partial Automation | Platooning | 0–12.5% | During peak hours |
| Schito (2012) [50] | Full Automation | 12.5–25% | During non-peak hours | |
| 22.5–27.5% | During non-peak hours | |||
| Zabat et al. (1995) [53] | 10% to 30% | During peak hours | ||
| 20–25% | During non-peak hours | |||
| Wadud et al. (2016) [22] | 3% to 25% | During non-peak hours | ||
| Wadud et al. (2016) [22] | Full Automation | Vehicle/powertrain resizing | 45%– | No condition mentioned |
| Burns et al. (2013) [66] | roughly 50% | |||
| Shoup (2006) [34] | Full Automation | Less Hunting for Parking | 2–11% | During city driving |
| Brown et al. (2014) [35] | Full Automation | 5–11% | ||
| Barth (2009) [15] | Partial Automation | 2–5% | ||
| Brown et al. (2014) [35] | Full Automation | Increase in Ridesharing | Roughly 12% | During city driving |
| Stephens (2016) [17] | Partial Automation | Faster travel | 0–10% | During peak hours |
| Full Automation | 10–40% | During non-peak hours | ||
| Haan et al. (2007) [67] | Full Automation | 20–40% | During non-peak hours | |
| Brown et al. (2014) [35] | Full Automation | 0–40% | During non-peak hours | |
| Partial Automation | 0–10% | During non-peak hours | ||
| Stephens (2016) [17] | Partial Automation | Easier travel | 4–13% | No condition mentioned |
| Stephens (2016) [17] | Full Automation | 30–156% | Living farther | |
| Childress et al. (2015) [68] | Full Automation | 3.6–19.6% | Capacity will increase and value of travel time cost will reduce | |
| Gucwa (2014) [69] | Partial Automation | 4–8% | Living farther | |
| Brown et al. (2014) [35] | Full Automation | 50% | ||
| MacKenzie et al. (2014) [58] | Partial Automation | 4–13% | ||
| Stephens (2016) [17] | Full Automation | Increased Travel by Underserved Populations | 2–40% | Elderly and disabled would travel as much as drivers without medical conditions |
| MacKenzie et al. (2014) [58] | Partial Automation | Mode Shift from Walking, Transit and Regional Air | 2–10% | No condition mentioned |
| Harper et al. (2016) [70] | Partial Automation | Up to 12% | ||
| Brown et al. (2014) [35] | Full Automation | Up to 40% | ||
| Fagnant and Kockelman (2014) [71] | Full Automation | Increased empty miles travelled | 5% to 11% | On city driving |
Publisher’s Note: MDPI stays neutral with regard to jurisdictional claims in published maps and institutional affiliations. |
© 2021 by the authors. Licensee MDPI, Basel, Switzerland. This article is an open access article distributed under the terms and conditions of the Creative Commons Attribution (CC BY) license (https://creativecommons.org/licenses/by/4.0/).
Share and Cite
Massar, M.; Reza, I.; Rahman, S.M.; Abdullah, S.M.H.; Jamal, A.; Al-Ismail, F.S. Impacts of Autonomous Vehicles on Greenhouse Gas Emissions—Positive or Negative? Int. J. Environ. Res. Public Health 2021, 18, 5567. https://doi.org/10.3390/ijerph18115567
Massar M, Reza I, Rahman SM, Abdullah SMH, Jamal A, Al-Ismail FS. Impacts of Autonomous Vehicles on Greenhouse Gas Emissions—Positive or Negative? International Journal of Environmental Research and Public Health. 2021; 18(11):5567. https://doi.org/10.3390/ijerph18115567
Chicago/Turabian StyleMassar, Moneim, Imran Reza, Syed Masiur Rahman, Sheikh Muhammad Habib Abdullah, Arshad Jamal, and Fahad Saleh Al-Ismail. 2021. "Impacts of Autonomous Vehicles on Greenhouse Gas Emissions—Positive or Negative?" International Journal of Environmental Research and Public Health 18, no. 11: 5567. https://doi.org/10.3390/ijerph18115567
APA StyleMassar, M., Reza, I., Rahman, S. M., Abdullah, S. M. H., Jamal, A., & Al-Ismail, F. S. (2021). Impacts of Autonomous Vehicles on Greenhouse Gas Emissions—Positive or Negative? International Journal of Environmental Research and Public Health, 18(11), 5567. https://doi.org/10.3390/ijerph18115567

