Psychometric Properties of the Decisional Balance Scale: A Confirmatory Study on Malaysian University Students
Abstract
1. Introduction
2. Materials and Methods
2.1. Procedures and Study Settings
2.2. Participants
2.3. Instrument
2.4. Statistical Analysis
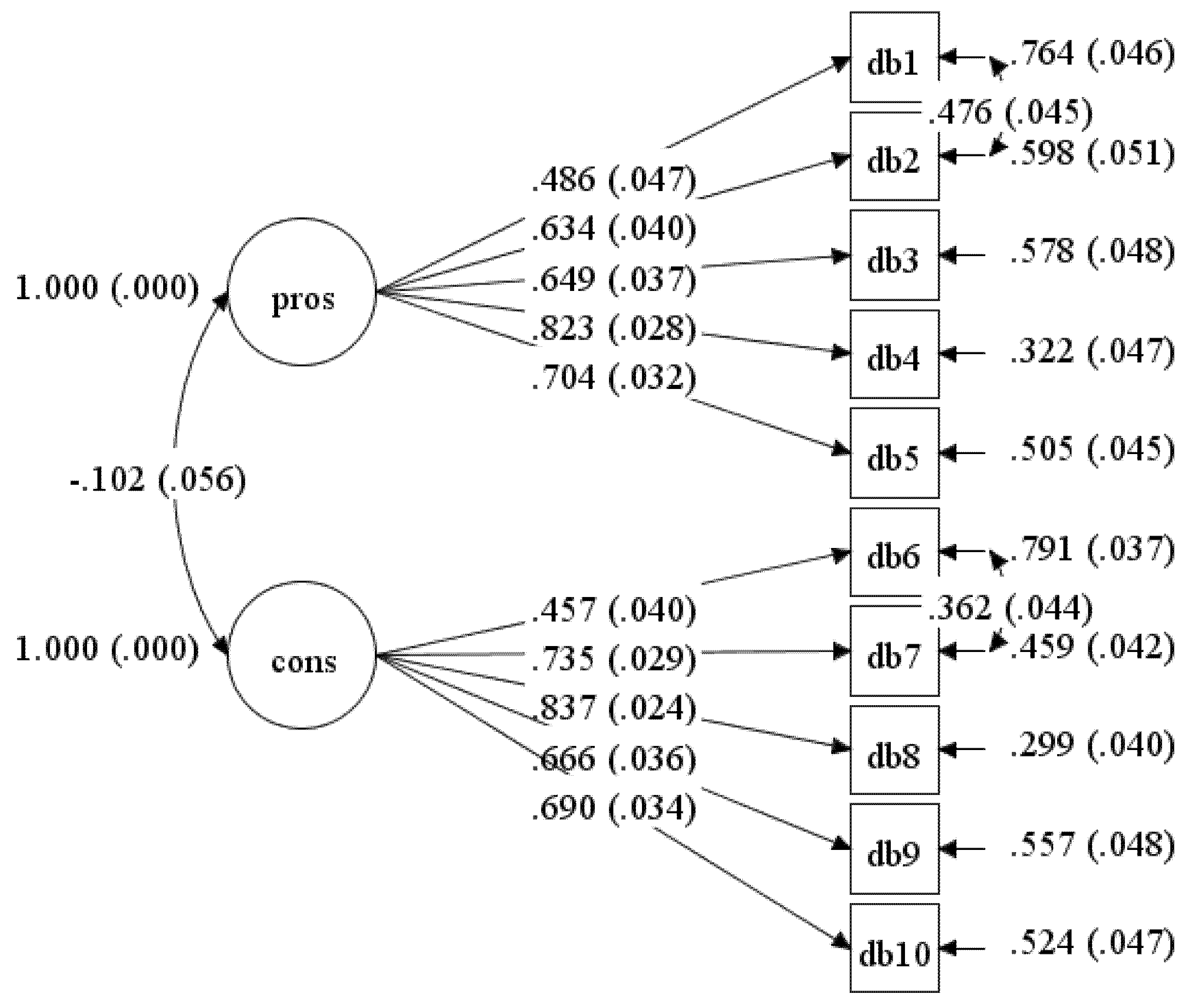
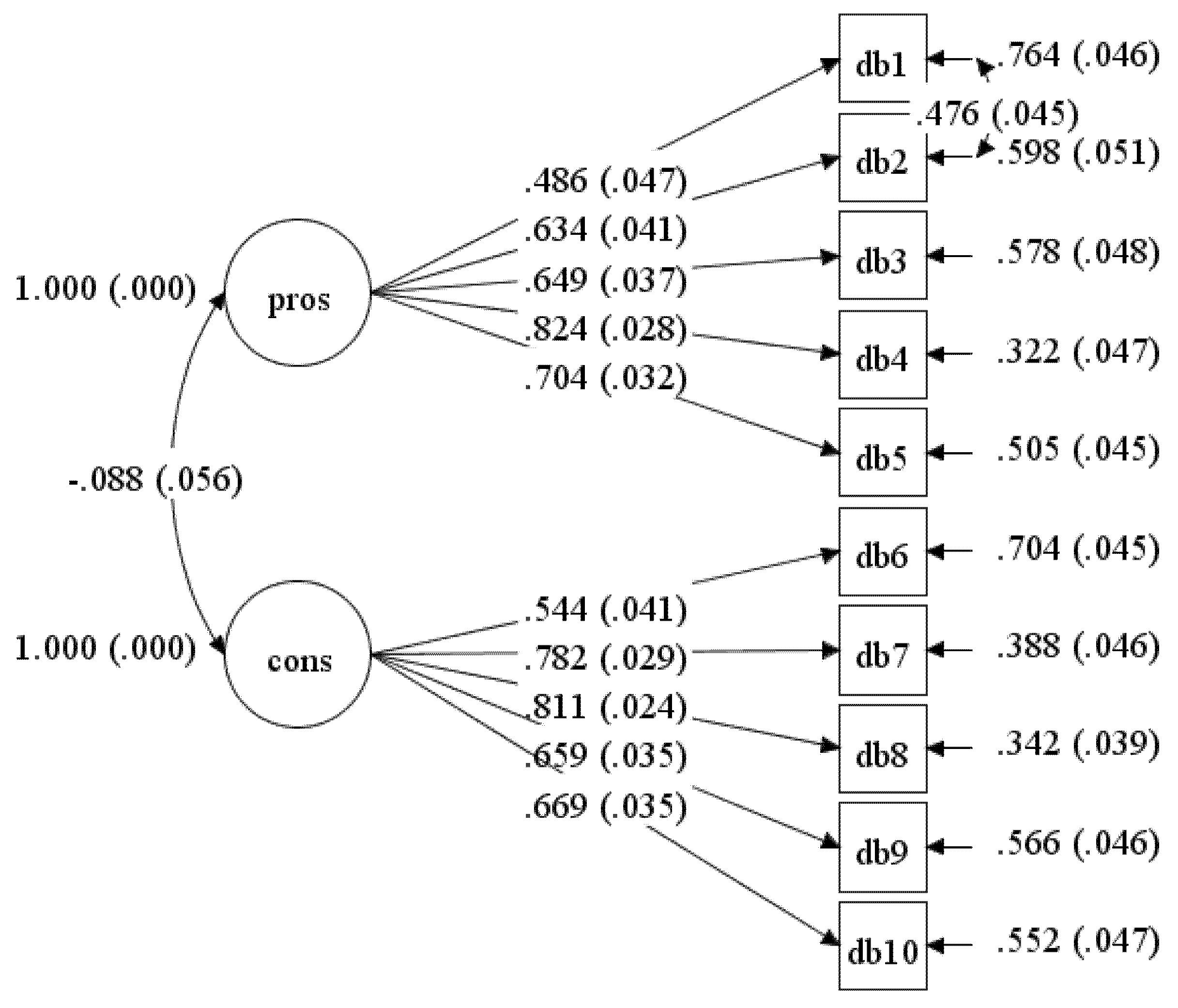
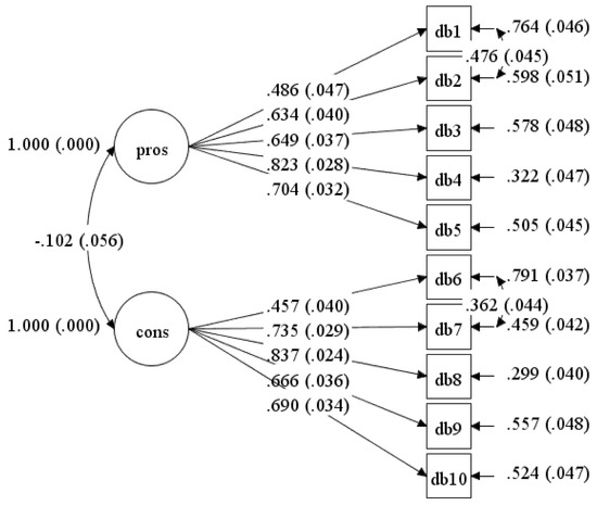
3. Results
4. Discussion
5. Conclusions
Author Contributions
Funding
Acknowledgments
Conflicts of Interest
References
- WHO. Global Strategy on Diet, Physical Activity and Health; World Health Organization: Geneva, Switzerland, 2013. [Google Scholar]
- Haskell, W.L.; Lee, I.M.; Pate, R.R.; Powell, K.E.; Blair, S.N.; Franklin, B.A. Physical activity and public health: Updated recommendation for adults from the American college of sports medicine and the American heart association. Circ 2007, 116, 1080–1093. [Google Scholar] [CrossRef] [PubMed]
- Commission, E. Sport and Physical Activity; Special Eurobarometer 334; Social: Brüssel, Belgium, 2010. [Google Scholar]
- Poh, B.K.; Safiah, M.Y.; Tahir, A.; Siti Haslinda, N.; Siti Norazlin, N.; Norimah, A.K. Physical activity pattern and energy expenditure of Malaysian adults: Findings from the Malaysian Adult Nutrition Survey (MANS). Malays J. Nutr. 2010, 16, 13–37. [Google Scholar] [PubMed]
- Molanorouzi, K.; Khoo, S.; Morris, T. Motives for adult participation in physical activity: Type of activity, age, and gender. BMC Public Health 2015, 15, 66. [Google Scholar] [CrossRef] [PubMed]
- Prochaska, J.O.; DiClemente, C.C. Stages and processes of self-change of smoking: Toward an integrative model of change. J. Consult. Clin. Psychol. 1983, 51, 390–395. [Google Scholar] [CrossRef] [PubMed]
- Liu, K.T.; Kueh, Y.C.; Arifin, W.N.; Kim, Y.; Kuan, G. Application of transtheoretical model on behavioral changes, and amount of physical activity among university’s students. Front. Psychol. 2018, 9, 2402. [Google Scholar] [CrossRef] [PubMed]
- Abbaspour, S.; Farmanbar, R.; Njafi, F.; Ghiasvand, A.M.; Dehghankar, L. Decisional balance and self-efficacy of physical activity among the elderly in Rasht in 2013 based on the transtheoretical model. Electron. Physician 2017, 9, 4447–4453. [Google Scholar] [CrossRef] [PubMed][Green Version]
- Bernard, P.; Romain, A.J.; Trouillet, R.; Gernigon, C.; Nigg, C.; Ninot, G. Validation of the TTM processes of change measure for physical activity in an adult French sample. Int. J. Behav. Med. 2014, 21, 402–410. [Google Scholar] [CrossRef]
- Janis, I.L.; Mann, L. Decision Making: A Psychological Analysis of Conflict, Choice and Commitment; Free Press: New York, NY, USA, 1977. [Google Scholar]
- Hausenblas, H.A.; Nigg, C.R.; Downs, D.S.; Connaughton, D.P. Perceptions of exercise stages, barrier self-efficacy and decisional balance for middle-level school students. J. Early Adolesc. 2002, 22, 436–454. [Google Scholar] [CrossRef]
- Karaca, A.; Caglar, E.; Deliceoglu, G.; Bilgili, N. Physical activity with regard to socio-demographic variables and decisional balance perceptions for exercise among university students. J. Phys. Educ. Sport 2016, 16, 932–939. [Google Scholar]
- Prochaska, J.O.; Velicer, W.F. The transtheoretical model of health behavior change. Am. J. Health Promot. 1997, 12, 38–48. [Google Scholar] [CrossRef] [PubMed]
- Prochaska, J.O.; Veliver, W.F.; Rossi, J.S.; Goldstein, M.G.; Marcus, B.H.; Rokowski, W. Stages of change and decisional balance for twelve problem behaviors. Health Psychol. 1994, 13, 39–46. [Google Scholar] [CrossRef] [PubMed]
- Han, H.; Gabriel, K.P.; Kohl, H.W. Evaluations of validity and reliability of a transtheoretical model for sedentary behavior among college Students. Am. J. Health Behav. 2015, 39, 601–609. [Google Scholar] [CrossRef] [PubMed]
- Zamarripa, J.; Marentes-Castillo, M.; Castillo, I.; Delgado, M.; Alvarez, O. Decisional balance, motivation and exercise enjoyment in a Mexican population Sample. J. Sport Psychol. 2017, 26 (Suppl. 3), 75–79. [Google Scholar]
- Calfas, K.J.; Sallis, J.F.; Lovato, C.Y.; Campbell, J. Physical activity and its determinants before and after college graduation. Med. Exerc. Nutr. Health 1994, 3, 323–334. [Google Scholar]
- Marcus, B.H.; Rakowski, W.; Rossi, J.S. Assessing motivational readiness and decision making for exercise. Health Psychol. 1992, 11, 257–261. [Google Scholar] [CrossRef] [PubMed]
- Plotnikoff, R.C.; Blanchard, C.; Hotz, S.B.; Rhodes, R. Validation of the decisional balance scales in the exercise domain from the transtheoretical model: A longitudinal test. Meas. Phys. Educ. Exerc. Sci. 2001, 5, 191–206. [Google Scholar] [CrossRef]
- Rizal, H.; Hajar, M.S.; Kueh, Y.C.; Muhamad, A.S.; Kuan, G. Confirmatory factor analysis of the Malay- language transtheoretical model of physical activity among Malaysian primary school children. Malays J. Med. Sci. 2019, 26, 99–113. [Google Scholar] [CrossRef] [PubMed]
- Kline, R.B. Principles and Practice of Structural Equation Modelling, 3rd ed.; The Guilford Press: New York, NY, USA, 2011. [Google Scholar]
- Hair, J.F.; Black, W.C.; Babin, B.J.; Anderson, R.E. Multivariate Data Analysis, 7th ed.; Pearson Prentice Hall: Upper Saddle River, NJ, USA, 2010. [Google Scholar]
- Colton, T. Statistics in Medicine; Little Brown & Co: Boston, MA, USA, 1974. [Google Scholar]
- Liu, K.T.; Kuan, G.; Arifin, W.N.; Kueh, Y.C. Psychometric properties of the self-efficacy scale among undergraduate students in Malaysia. Malays J. Med. Sci. 2019, 26, 119–128. [Google Scholar]
- Sabo, A.; Kueh, Y.C.; Kuan, G. Psychometric properties of the Malay version of the self-efficacy for exercise scale. PLoS ONE 2019, 14, e0215698. [Google Scholar] [CrossRef] [PubMed]
- Kline, R.B. Principles and Practice of Structural Equation Modeling, 4th ed.; Guilford Press: New York, NY, USA, 2015. [Google Scholar]
- Blaney, C.L.; Robbins, M.L.; Paiva, A.L. Validation of the measures of the transtheoretical model for exercise in an adult African-American sample. Am. J. Health Promot. 2012, 26, 317–326. [Google Scholar] [CrossRef] [PubMed]



| Model | CFI | TLI | SRMR | RMSEA (90%CI) | RMSEA p-Value |
|---|---|---|---|---|---|
| Model-1 (Initial) | 0.867 | 0.823 | 0.063 | 0.107 (0.095, 0.119) | <0.001 |
| Model-2 ᵅ | 0.929 | 0.903 | 0.060 | 0.079 (0.066, 0.092) | <0.001 |
| Model-3 b | 0.960 | 0.943 | 0.055 | 0.061 (0.047, 0.074) | 0.096 |
© 2020 by the authors. Licensee MDPI, Basel, Switzerland. This article is an open access article distributed under the terms and conditions of the Creative Commons Attribution (CC BY) license (http://creativecommons.org/licenses/by/4.0/).
Share and Cite
Liu, K.T.; Kueh, Y.C.; Arifin, W.N.; Ismail Ibrahim, M.; Shafei, M.N.; Kuan, G. Psychometric Properties of the Decisional Balance Scale: A Confirmatory Study on Malaysian University Students. Int. J. Environ. Res. Public Health 2020, 17, 2748. https://doi.org/10.3390/ijerph17082748
Liu KT, Kueh YC, Arifin WN, Ismail Ibrahim M, Shafei MN, Kuan G. Psychometric Properties of the Decisional Balance Scale: A Confirmatory Study on Malaysian University Students. International Journal of Environmental Research and Public Health. 2020; 17(8):2748. https://doi.org/10.3390/ijerph17082748
Chicago/Turabian StyleLiu, Kien Ting, Yee Cheng Kueh, Wan Nor Arifin, Mohd Ismail Ibrahim, Mohd Nazri Shafei, and Garry Kuan. 2020. "Psychometric Properties of the Decisional Balance Scale: A Confirmatory Study on Malaysian University Students" International Journal of Environmental Research and Public Health 17, no. 8: 2748. https://doi.org/10.3390/ijerph17082748
APA StyleLiu, K. T., Kueh, Y. C., Arifin, W. N., Ismail Ibrahim, M., Shafei, M. N., & Kuan, G. (2020). Psychometric Properties of the Decisional Balance Scale: A Confirmatory Study on Malaysian University Students. International Journal of Environmental Research and Public Health, 17(8), 2748. https://doi.org/10.3390/ijerph17082748

