The Influence of Emotional Intelligence on Resilience, Test Anxiety, Academic Stress and the Mediterranean Diet. A Study with University Students
Abstract
1. Introduction
1.1. Emotional Intelligence
1.2. Resilence
1.3. Test Anxiety and Academic Stress
1.4. Objectives and Hypothesis
2. Method
2.1. Participants
2.2. Measures
2.2.1. Emotional Intelligence
2.2.2. Resilience
2.2.3. Exam anxiety
2.2.4. Academic stress
2.2.5. Mediterranean diet
2.3. Procedure
2.4. Data Analysis
3. Results
3.1. Preliminary Analysis
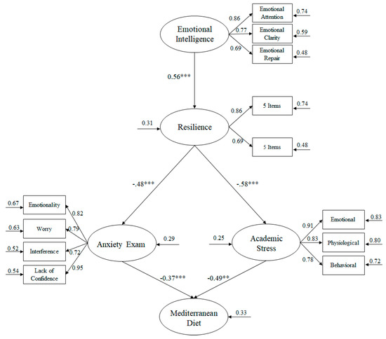
3.2. Structural Equation Model Analysis
- (a)
- Emotional Intelligence positively predicted resilience (β = 0.56, p < 0.001).
- (b)
- Resilience negatively predicted anxiety exam (β = −0.48, p < 0.001) and academic stress (β = −0.58, p < 0.01).
- (c)
- Anxiety exam negatively predicted Mediterranean diet (β = −0.37, p < 0.001).
- (d)
- Academic stress negatively predicted Mediterranean diet (β = −0.49, p < 0.01).
4. Discussion
5. Conclusions
Author Contributions
Funding
Conflicts of Interest
References
- Arnett, J.J. Emerging adulthood: A theory of development from the late teens through the twenties. Am. Psychol. 2000, 5, 469. [Google Scholar] [CrossRef]
- Vásquez, A.E.D.; Ricapa, E. Relación entre los tipos de familia y el nivel de juicio moral en un grupo de estudiantes universitarios. Revista Investig. Psicol. 2010, 2, 153–174. [Google Scholar]
- Bacon, A.M.; Corr, P.J. Motivating emotional intelligence: A reinforcement sensitivity theory (RST) perspective. Motiv. Emot. 2017, 2, 254–264. [Google Scholar] [CrossRef][Green Version]
- Robinson, A.C.; Downey, L.A.; Ford, T.C.; Lomas, J.E.; Stough, C. Green teens: Investigating the role of emotional intelligence in adolescent environmentalism. Personal. Individ. Differ. 2019, 138, 225–230. [Google Scholar] [CrossRef]
- Trigueros, R.; Aguilar-Parra, J.M.; Cangas, A.J.; Bermejo, R.; Ferrandiz, C.; López-Liria, R. Influence of emotional intelligence, motivation and resilience on academic performance and the adoption of healthy lifestyle habits among adolescents. Int. J. Environ. Res. Public Health 2019, 16, 2810. [Google Scholar] [CrossRef] [PubMed]
- Mayer, J.D.; Salovey, P. What is emotional intelligence. In Emotional Development and Emotional Intelligence; Harper Collins: New York, NY, USA, 1997; pp. 3–31. [Google Scholar]
- Mayer, J.D.; Salovey, P.; Salovey, P.; Sluyter, D. Emotional development and emotional intelligence: Implications for educators. In What is Emotional Intelligence? Harper Collins: New York, NY, USA, 1997; Volume 5. [Google Scholar]
- Por, J.; Barriball, L.; Fitzpatrick, J.; Roberts, J. Emotional intelligence: Its relationship to stress, coping, well-being and professional performance in nursing students. Nurse Educ. Today 2011, 8, 855–860. [Google Scholar] [CrossRef]
- Kokkinos, C.M.; Kipritsi, E. The relationship between bullying, victimization, trait emotional intelligence, self-efficacy and empathy among preadolescents. Soc. Psychol. Educ. 2012, 1, 41–58. [Google Scholar] [CrossRef]
- Cecchini, J.A.; Méndez-Giménez, A.; García-Romero, C. Validación del Cuestionario de Inteligencia Emocional en Educación Física. Revista de Psicología del Deporte 2018, 27, 87–96. [Google Scholar]
- Song, L.J.; Huang, G.H.; Peng, K.Z.; Law, K.S.; Wong, C.S.; Chen, Z. The differential effects of general mental ability and emotional intelligence on academic performance and social interactions. Intelligence 2010, 38, 137–143. [Google Scholar] [CrossRef]
- Aradilla-Herrero, A.; Tomás-Sábado, J.; Gómez-Benito, J. Associations between emotional intelligence, depression and suicide risk in nursing students. Nurse Educ. Today 2014, 4, 520–525. [Google Scholar] [CrossRef]
- Pekrun, R.; Linnenbrink-Garcia, L. Introduction to emotions in education. In International Handbook of Emotions in Education; Routledge: Abingdon-on-Thames, UK, 2014; pp. 11–20. [Google Scholar]
- Downey, L.A.; Johnston, P.J.; Hansen, K.; Birney, J.; Stough, C. Investigating the mediating effects of emotional intelligence and coping on problem behaviours in adolescents. Aust. J. Psychol. 2010, 1, 20–29. [Google Scholar] [CrossRef]
- Goleman, D. The Brain and Emotional Intelligence: New Insights. In More than sound LLC; Satpute, A., Ed.; Regional Business: Northampton, MA, USA, 2011. [Google Scholar]
- Markey, M.A.; Vander Wal, J.S. The role of emotional intelligence andnegative affect in bulimic symptomatology. Compr. Psychiatry 2007, 48, 458–464. [Google Scholar] [CrossRef] [PubMed]
- Akerjordet, K.; Severinsson, E. Emotional intelligence: A review ofthe literature with specific focus on empirical and epistemologicalperspectives. J. Clin. Nurs. 2007, 16, 1405–1416. [Google Scholar] [CrossRef] [PubMed]
- Costarelli, V.; Demerzi, M.; Stamou, D. Disordered eating attitudes inrelation to body image and emotional intelligence in young women. J. Hum. Nutr. Diet. 2009, 22, 239–245. [Google Scholar] [CrossRef]
- Allen, A.N.; Kilgus, S.P.; Eklund, K. An Initial Investigation of the Efficacy of the Resilience Education Program (REP). Sch. Ment. Health 2019, 1, 163–178. [Google Scholar] [CrossRef]
- Richardson, G.E. The metatheory of resilience and resiliency. J. Clin. Psychol. 2002, 3, 307–321. [Google Scholar] [CrossRef]
- Fletcher, D.; Sarkar, M. Psychological resilience: A review and critique of definitions, concepts, and theory. Eur. Psychol. 2013, 1, 12. [Google Scholar] [CrossRef]
- Trigueros, R.; Aguilar-Parra, J.M.; Álvarez, J.F.; González-Bernal, J.J.; López-Liria, R. Emotion, Psychological Well-Being and Their Influence on Resilience. A Study with Semi-Professional Athletes. Int. J. Environ. Res. Public Health 2019, 21, 4192. [Google Scholar] [CrossRef]
- Mayer, R.E. Acquisition processes and resilience under varying testing conditions for structurally different problem-solving procedures. J. Educ. Psychol. 1974, 5, 644. [Google Scholar] [CrossRef]
- Fletcher, D.; Sarkar, M. A grounded theory of psychological resilience in Olympic champions. Psychol. Sport Exerc. 2012, 13, 669–678. [Google Scholar] [CrossRef]
- DeRosier, M.E.; Frank, E.; Schwartz, V.; Leary, K.A. The potential role of resilience education for preventing mental health problems for college students. Psychiatr. Ann. 2013, 12, 538–544. [Google Scholar] [CrossRef]
- Magnano, P.; Craparo, G.; Paolillo, A. Resilience and Emotional Intelligence: which role in achievement motivation. Int. J. Psychol. Res. 2016, 1, 9–20. [Google Scholar] [CrossRef]
- Wong, M.M. Perceptions of Parental Involvement and Autonomy Support: Their Relations with Self-Regulation, Academic Performance, Substance Use and Resilience among Adolescents. N. Am. J. Psychol. 2008, 10, 3. [Google Scholar]
- Cohn, M.A.; Fredrickson, B.L.; Brown, S.L.; Mikels, J.A.; Conway, A.M. Happiness unpacked: positive emotions increase life satisfaction by building resilience. Emotion 2009, 9, 361. [Google Scholar] [CrossRef] [PubMed]
- Hewitt, E.; Stephenson, J. Foreign language anxiety and oral exam performance: A replication of Phillips’s MLJ study. Mod. Lang. J. 2012, 2, 170–189. [Google Scholar] [CrossRef]
- Jamieson, J.P.; Peters, B.J.; Greenwood, E.J.; Altose, A.J. Reappraising stress arousal improves performance and reduces evaluation anxiety in classroom exam situations. Soc. Psychol. Personal. Sci. 2016, 6, 579–587. [Google Scholar] [CrossRef]
- Tuma, A.H.; Maser, J.D. Anxiety and the Anxiety Disorders; Hillsdale, N.J., Ed.; Erlbaum: Mahwah, NJ, USA, 1985. [Google Scholar]
- Trigueros, R.; Aguilar-Parra, J.M.; Álvarez, J.F.; Cangas, A.J.; López-Liria, R. El efecto de la motivación sobre la resiliencia y la ansiedad del deportista. Revista Int. Med. Cienc. Act. Fís. Deporte 2020, 77, 73–86. [Google Scholar] [CrossRef]
- Bauermeister, J.J. Estrés de evaluación y reacciones de ansiedad ante la situación de examen. Av. Psicol. Clín. Latinoam. 1989, 7, 69–88. [Google Scholar]
- Spielberger, C.D.; Vagg, P.R.; Barker, L.R.; Donham, G.W.; Westberry, L.G. The factor structure of the state-trait anxiety inventory. Stress Anxiety 1980, 7, 95–109. [Google Scholar]
- Cassady, J.C.; Johnson, R.E. Cognitive test anxiety and academic performance. Contemp. Educ. Psychol. 2002, 2, 270–295. [Google Scholar] [CrossRef]
- Larcombe, W.; Tumbaga, L.; Malkin, I.; Nicholson, P. Does an improved experience of law school protect students against depression, anxiety and stress: an empirical study of wellbeing and the law school experience of LLB and JD students. Syd. Law Rev. 2013, 35, 407. [Google Scholar]
- Sayin, B.A. Exploring anxiety in speaking exams and how it affects students’ performance. Int. J. Educ. Soc. Sci. 2015, 12, 112–118. [Google Scholar]
- Maimanee, T.A. The impact of exams anxiety on the level of triglycerides in university female students. J. Egypt. Soc. Parasitol. 2010, 1, 259–270. [Google Scholar]
- Lovibond, P.F.; Lovibond, S.H. The structure of negative emotional states: Comparison of the Depression Anxiety Stress Scales (DASS) with the Beck Depression and Anxiety Inventories. Behav. Res. Ther. 1995, 33, 335–343. [Google Scholar] [CrossRef]
- Harrington, N. Frustration intolerance beliefs: Their relationship with depression, anxiety, and anger, in a clinical population. Cogn. Ther. Res. 2006, 6, 699–709. [Google Scholar] [CrossRef]
- Duchesne, S.; Vitaro, F.; Larose, S.; Tremblay, R.E. Trajectories of anxiety during elementary-school years and the prediction of high school noncompletion. J. Youth Adolesc. 2008, 9, 1134–1146. [Google Scholar] [CrossRef]
- Deb, S.; Strodl, E.; Sun, J. Academic stress, parental pressure, anxiety and mental health among Indian high school students. Int. J. Psychol. Behav. Sci. 2015, 1, 26–34. [Google Scholar]
- Dyson, R.; Renk, K. Freshmen adaptation to university life: Depressive symptoms, stress, and coping. J. Clin. Psychol. 2006, 10, 1231–1244. [Google Scholar] [CrossRef]
- Rich, A.R.; Scovel, M. Causes of depression in college students: A cross-lagged panel correlational analysis. Psychol. Rep. 1987, 1, 27–30. [Google Scholar] [CrossRef]
- Cohen, S.; Tyrrell, D.A.J.; Smith, A.P. Negative life events, perceived stress, negative affect, and susceptibility to the common cold. J. Personal. Soc. Psychol. 1993, 64, 131–140. [Google Scholar] [CrossRef]
- Greenman, J.; Lowe, G.; Urquhart, J.; Lowe, G. Academic stress and secretory immunoglobulin A. Psychol. Rep. 2000, 3, 721–722. [Google Scholar] [CrossRef] [PubMed]
- McDonald, A.S. The prevalence and effects of test anxiety in school children. Educ. Psychol. 2001, 1, 89–101. [Google Scholar] [CrossRef]
- Zeidner, M. Test Anxiety: The State of the Art; Springer Science & Business Media: Berlin, Germany, 1998. [Google Scholar]
- Fernández-Berrocal, P.; Extremera, N.; Ramos, N. Validity and reliability of the Spanish modified version on the Trait Meta-Mood Scale. Psychol. Rep. 2004, 94, 751–755. [Google Scholar] [CrossRef] [PubMed]
- Campbell-Sills, L.; Stein, M.B. Psychometric analysis and refinement of the Connor–Davidson resilience scale (CD-RISC): Validation of a 10-item measure of resilience. J. Trauma. Stress Off. Publ. Int. Soc. Trauma. Stress Stud. 2007, 6, 1019–1028. [Google Scholar] [CrossRef]
- Notario-Pacheco, B.; Solera-Martínez, M.; Serrano-Parra, M.D.; Bartolomé-Gutiérrez, R.; García-Campayo, J.; Martínez-Vizcaíno, V. Reliability and validity of the Spanish version of the 10-item Connor-Davidson Resilience Scale (10-item CD-RISC) in young adults. Health Qual. Life Outcomes 2011, 1, 63. [Google Scholar] [CrossRef]
- Pozuelo-Carrascosa, D.P.; Martínez-Vizcaíno, V.; Sánchez-López, M.; Bartolomé-Gutiérrez, R.; Rodríguez-Martín, B.; Notario-Pacheco, B. Resilience as a mediator between cardiorespiratory fitness and mental health-related quality of life: A cross-sectional study. Nurs. Health Sci. 2017, 3, 316–321. [Google Scholar] [CrossRef]
- Sesé, A.; Palmer, A.; Pérez-Pareja, J. Construct validation for the german test anxiety inventory-argentinean version (gtai-a) in a spanish population. Cogn. Brain Behav. 2010, 4, 413. [Google Scholar]
- Fimian, M.J.; Fastenau, P.A.; Tashner, J.H.; Cross, A.H. The measure of classroom stress and burnout among gifted and talented students. Psychol. Sch. 1989, 2, 139–153. [Google Scholar] [CrossRef]
- Espejo, M.E.; Blanca, M.J.; Fernández-Baena, F.J.; Torres, M.V.T. Adaptación española de la escala de manifestaciones de estrés del Student Stress Inventory (SSI-SM). Psicothema 2011, 3, 475–485. [Google Scholar]
- Serra-Majem, L.; Ribas, L.; Ngo, J.; Ortega, R.M.; Garcia, A.; Perez-Rodrigo, C.; Aranceta, J. Food, Youth and the Mediterranean Diet in Spain. Development of KIDMED; Mediterranean Diet Quality Index in children and adolescents. Public Health Nutr. 2004, 7, 931–935. [Google Scholar] [CrossRef]
- Byrne, B.M. Structural Equation Modeling with Amos: Basic Concepts, Applications and Programming; Erlbaum: Mahwah, NJ, USA, 2001. [Google Scholar]
- Hair, J.; Black, W.; Babin, B.; Anderson, R.; Tatham, R. Multivariate Data Analysis; Pearson/Prentice Hall: Upper Saddle River, NJ, USA, 2006. [Google Scholar]
- Cicchetti, D.V.; Sparrow, S.A. Developing criteria for establishing interrater realibility for specific items: Applications to assessment for adaptive behavior. Am. J. Met. Defic. 1981, 2, 127–137. [Google Scholar]
- McDonald, R.P.; Ho, M.H.R. Principles and practice in reporting structural equation analyses. Psychol. Methods 2002, 7, 64. [Google Scholar] [CrossRef] [PubMed]
- Brown, J.H.; D’Emidio-Caston, M.; Benard, B. Resilience Education; Corwin Press: Thousand Oaks, CA, USA, 2001. [Google Scholar]
- Trapp, C.S. The Association Among Emotional Intelligence, Resilience, and Academic Performance of Preservice Teachers; University of Phoenix: Phoenix, AZ, USA, 2001. [Google Scholar]
- Vaillant, G.E.; Davis, J.T. Social/emotional intelligence and midlife resilience in schoolboys with low tested intelligence. Am. J. Orthopsychiatry 2000, 2, 215–222. [Google Scholar] [CrossRef] [PubMed]
- Hjemdal, O.; Vogel, P.A.; Solem, S.; Hagen, K.; Stiles, T.C. The relationship between resilience and levels of anxiety, depression, and obsessive–compulsive symptoms in adolescents. Clin. Psychol. Psychother. 2011, 4, 314–321. [Google Scholar] [CrossRef] [PubMed]
- Bonanno, G.A.; Kennedy, P.; Galatzer-Levy, I.R.; Lude, P.; Elfström, M.L. Trajectories of resilience, depression, and anxiety following spinal cord injury. Rehabil. Psychol. 2012, 3, 236. [Google Scholar] [CrossRef] [PubMed]
- Fang, X.; Vincent, W.; Calabrese, S.K.; Heckman, T.G.; Sikkema, K.J.; Humphries, D.L.; Hansen, N.B. Resilience, stress, and life quality in older adults living with HIV/AIDS. Aging Ment. Health 2015, 11, 1015–1021. [Google Scholar] [CrossRef] [PubMed]
- Dumont, M.; Provost, M.A. Resilience in adolescents: Protective role of social support, coping strategies, self-esteem, and social activities on experience of stress and depression. J. Youth Adolesc. 1999, 3, 343–363. [Google Scholar] [CrossRef]
- Oberst, U.; Gallifa, J.; Farriols, N.; Vilaregut, A. Training emotional and social competences in higher education: The seminar methodology. High. Educ. Eur. 2009, 3–4, 523–533. [Google Scholar] [CrossRef]
- Bektaş, Ö.; Uğur, C.; Gençtürk, Z.B.; Aysev, A.; Sireli, Ö.; Deda, G. Relationship of childhood headaches with preferences in leisure time activities, depression, anxiety and eating habits: A population-based, cross-sectional study. Cephalalgia 2015, 6, 527–537. [Google Scholar] [CrossRef]
- Pastore, D.R.; Fisher, M.; Friedman, S.B. Violence and mental health problems among urban high school students. J. Adolesc. Health 1996, 5, 320–324. [Google Scholar] [CrossRef]
- Kim, S.A.; Lee, B.H. Relationships between the nutrient intake status, dietary habits, academic stress and academic achievement in the elementary school children in Bucheon-si. J. Nutr. Health 2008, 8, 786–796. [Google Scholar]
- Kim, H.K.; Kim, J.H. Relationship between stress and eating habits of adults in Ulsan. Korean J. Nutr. 2009, 6, 536–546. [Google Scholar] [CrossRef]
- Espinoza, L.; Rodríguez, F.; Gálvez, J.; MacMillan, N. Hábitos de alimentación y actividad física en estudiantes universitarios. Revista Chilena Nutr. 2011, 4, 458–465. [Google Scholar] [CrossRef]



| Factors | M | SD | α | 1 | 2 | 3 | 4 | 5 |
|---|---|---|---|---|---|---|---|---|
| 1. Emotional Intelligence | 4.11 | 0.68 | 0.81 | - | 0.66 *** | −0.45 *** | −0.37 *** | 0.23 * |
| 2. Resilience | 1.36 | 1.00 | 0.86 | - | −0.49 ** | −0.71 ** | 0.35 ** | |
| 3. Exam Anxiety | 5.82 | 1.08 | 0.83 | - | 0.53 *** | −0.54 *** | ||
| 4. Academic Stress | 4.67 | 1.43 | 0.85 | - | −0.61 *** | |||
| 5. Mediterranean Diet | 5.23 | 1.97 | - | - |
© 2020 by the authors. Licensee MDPI, Basel, Switzerland. This article is an open access article distributed under the terms and conditions of the Creative Commons Attribution (CC BY) license (http://creativecommons.org/licenses/by/4.0/).
Share and Cite
Trigueros, R.; Padilla, A.M.; Aguilar-Parra, J.M.; Rocamora, P.; Morales-Gázquez, M.J.; López-Liria, R. The Influence of Emotional Intelligence on Resilience, Test Anxiety, Academic Stress and the Mediterranean Diet. A Study with University Students. Int. J. Environ. Res. Public Health 2020, 17, 2071. https://doi.org/10.3390/ijerph17062071
Trigueros R, Padilla AM, Aguilar-Parra JM, Rocamora P, Morales-Gázquez MJ, López-Liria R. The Influence of Emotional Intelligence on Resilience, Test Anxiety, Academic Stress and the Mediterranean Diet. A Study with University Students. International Journal of Environmental Research and Public Health. 2020; 17(6):2071. https://doi.org/10.3390/ijerph17062071
Chicago/Turabian StyleTrigueros, Rubén, Ana M. Padilla, José M. Aguilar-Parra, Patricia Rocamora, María J. Morales-Gázquez, and Remedios López-Liria. 2020. "The Influence of Emotional Intelligence on Resilience, Test Anxiety, Academic Stress and the Mediterranean Diet. A Study with University Students" International Journal of Environmental Research and Public Health 17, no. 6: 2071. https://doi.org/10.3390/ijerph17062071
APA StyleTrigueros, R., Padilla, A. M., Aguilar-Parra, J. M., Rocamora, P., Morales-Gázquez, M. J., & López-Liria, R. (2020). The Influence of Emotional Intelligence on Resilience, Test Anxiety, Academic Stress and the Mediterranean Diet. A Study with University Students. International Journal of Environmental Research and Public Health, 17(6), 2071. https://doi.org/10.3390/ijerph17062071

