How Does Servant Leadership Foster Employees’ Voluntary Green Behavior? A Sequential Mediation Model
Abstract
1. Introduction
2. Theory and Hypotheses
2.1. Servant Leadership and Employees’ Voluntary Green Behavior
2.2. Autonomous Motivation for the Environment as a Mediator
2.3. Psychological Empowerment as a Mediator
2.4. Psychological Empowerment and Autonomous Motivation for the Environment
2.5. Sequential Mediation of Psychological Empowerment and AME
3. Methods
3.1. Research Context
3.2. Sample and Procedure
3.3. Measures
3.4. Control Variables
4. Results and Analysis
4.1. Measurement Model Evaluation
4.1.1. Reliability
4.1.2. Convergent Validity
4.1.3. Discriminant Validity
4.2. Structural Model Evaluation
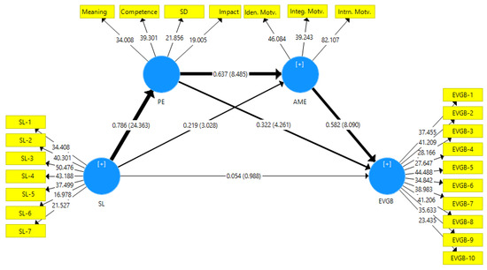
4.2.1. Path Coefficient (β)
4.2.2. Coefficient of Determination (R2)
4.2.3. Blindfolding (Q2)
4.2.4. Out-of-Sample Predictive Quality-PLSpredict
4.3. Mediation Analysis
5. Discussion and Implications
5.1. Discussion
5.2. Theoretical Implications
5.3. Practical Implications
6. Limitations, Future Research Directions, and Conclusions
Author Contributions
Funding
Acknowledgments
Conflicts of Interest
References
- Andersson, L.; Jackson, S.E.; Russell, S.V. Greening organizational behavior: An introduction to the special issue. J. Organ. Behav. 2013, 34, 151–155. [Google Scholar] [CrossRef]
- Dilchert, S.; Ones, D.S. Environmental sustainability in and of organizations. Ind. Organ. Psychol. 2012, 5, 503–511. [Google Scholar] [CrossRef]
- Lülfs, R.; Hahn, R. Sustainable behavior in the business sphere: A comprehensive overview of the explanatory power of psychological models. Organ. Environ. 2014, 27, 43–64. [Google Scholar] [CrossRef]
- Yuriev, A.; Boiral, O.; Francoeur, V.; Paille, P. Overcoming the barriers to pro-environmental behaviors in the workplace: A systematic review. J. Clean. Prod. 2018, 182, 379–394. [Google Scholar] [CrossRef]
- Daily, B.F.; Bishop, J.W.; Govindarajulu, N. A conceptual model for organizational citizenship behavior directed toward the environment. Bus. Soc. 2009, 48, 243–256. [Google Scholar] [CrossRef]
- Daily, B.F.; Huang, S.-C. Achieving sustainability through attention to human resource factors in environmental management. Int. J. Oper. Prod. Manag. 2001, 21, 1539–1552. [Google Scholar] [CrossRef]
- Denton, D.K. Employee involvement, pollution control and pieces to the puzzle. Environ. Manag. Health 1999, 10, 105–111. [Google Scholar] [CrossRef]
- Govindarajulu, N.; Daily, B.F. Motivating employees for environmental improvement. Ind. Manag. Data Syst. 2004, 104, 364–372. [Google Scholar] [CrossRef]
- Ones, D.S.; Dilchert, S. Environmental sustainability at work: A call to action. Ind. Organ. Psychol. 2012, 5, 444–466. [Google Scholar] [CrossRef]
- Norton, T.A.; Parker, S.L.; Zacher, H.; Ashkanasy, N.M. Employee green behavior: A theoretical framework, multilevel review, and future research agenda. Organ. Environ. 2015, 28, 103–125. [Google Scholar] [CrossRef]
- Yukl, G.A. Leadership in Organizations; Pearson Education India: New Delhi, India, 2013. [Google Scholar]
- Priyankara, H.; Luo, F.; Saeed, A.; Nubuor, S.; Jayasuriya, M. How Does Leader’s Support for Environment Promote Organizational Citizenship Behaviour for Environment? A Multi-Theory Perspective. Sustainability 2018, 10, 271. [Google Scholar] [CrossRef]
- Wang, X.; Zhou, K.; Liu, W. Value Congruence: A study of green transformational leadership and employee green behavior. Front. Psychol. 2018, 9, 1946. [Google Scholar] [CrossRef]
- Graves, L.M.; Sarkis, J. The role of employees’ leadership perceptions, values, and motivation in employees’ provenvironmental behaviors. J. Clean. Prod. 2018, 196, 576–587. [Google Scholar] [CrossRef]
- Graves, L.M.; Sarkis, J.; Gold, N. Employee proenvironmental behavior in Russia: The roles of top management commitment, managerial leadership, and employee motives. Resour. Conserv. Recycl. 2019, 140, 54–64. [Google Scholar] [CrossRef]
- Zhang, J.; Chen, Y.; Liu, J. Ethical leadership and OCBE: The influence of prosocial motivation and self accountability. Acad. Manag. Proc. (Meet. Abstr. Suppl.) 2016, 1, 15588. [Google Scholar] [CrossRef]
- Afsar, B.; Badir, Y.; Kiani, U.S. Linking spiritual leadership and employee pro-environmental behavior: The influence of workplace spirituality, intrinsic motivation, and environmental passion. J. Environ. Psychol. 2016, 45, 79–88. [Google Scholar] [CrossRef]
- Zhao, H.; Zhou, Q. Exploring the Impact of Responsible Leadership on Organizational Citizenship Behavior for the Environment: A Leadership Identity Perspective. Sustainability 2019, 11, 944. [Google Scholar] [CrossRef]
- Hoch, J.E.; Bommer, W.H.; Dulebohn, J.H.; Wu, D. Do ethical, authentic, and servant leadership explain variance above and beyond transformational leadership? A meta-analysis. J. Manag. 2018, 44, 501–529. [Google Scholar] [CrossRef]
- Pressentin, M. The Servant Leadership Movement: How Might Universal Leadership Behaviors Serve Millennials in Asia? In Cases on Global Leadership in the Contemporary Economy; IGI Global: Hershey, PA, USA, 2020; pp. 59–98. [Google Scholar]
- Walumbwa, F.O.; Hartnell, C.A.; Oke, A. Servant leadership, procedural justice climate, service climate, employee attitudes, and organizational citizenship behavior: A cross-level investigation. J. Appl. Psychol. 2010, 95, 517. [Google Scholar] [CrossRef]
- Ehrhart, M.G. Leadership and procedural justice climate as antecedents of unit-level organizational citizenship behavior. Pers. Psychol. 2004, 57, 61–94. [Google Scholar] [CrossRef]
- Eva, N.; Robin, M.; Sendjaya, S.; van Dierendonck, D.; Liden, R.C. Servant leadership: A systematic review and call for future research: The leadership quarterly yearly review for 2019. Leadersh. Q. 2018, 30, 111–132. [Google Scholar] [CrossRef]
- Chiniara, M.; Bentein, K. Linking servant leadership to individual performance: Differentiating the mediating role of autonomy, competence and relatedness need satisfaction. Leadersh. Q. 2016, 27, 124–141. [Google Scholar] [CrossRef]
- Lamm, E.; Tosti-Kharas, J.; King, C.E. Empowering employee sustainability: Perceived organizational support toward the environment. J. Bus. Ethics 2015, 128, 207–220. [Google Scholar] [CrossRef]
- Gagné, M.; Deci, E.L. Self-determination theory and work motivation. J. Organ. Behav. 2005, 26, 331–362. [Google Scholar] [CrossRef]
- Hagger, M.S.; Hardcastle, S.; Chater, A.; Mallett, C.; Pal, S.; Chatzisarantis, N. Autonomous and controlled motivational regulations for multiple health-related behaviors: Between-and within-participants analyses. Health Psychol. Behav. Med. Open Access J. 2014, 2, 565–601. [Google Scholar] [CrossRef] [PubMed]
- Van Dierendonck, D.; Stam, D.; Boersma, P.; De Windt, N.; Alkema, J. Same difference? Exploring the differential mechanisms linking servant leadership and transformational leadership to follower outcomes. Leadersh. Q. 2014, 25, 544–562. [Google Scholar] [CrossRef]
- Bissing-Olson, M.J.; Fielding, K.S.; Iyer, A. Diary methods and workplace pro-environmental behaviors. 2015. [Google Scholar] [CrossRef]
- Mumtaz, M.; de Oliveira, J.A.P.; Ali, S.H. Climate Change Impacts and Adaptation in Agricultural Sector: The Case of Local Responses in Punjab, Pakistan. In Climate Change and Agriculture; IntechOpen: London, UK, 2019. [Google Scholar]
- Boiral, O. Greening the corporation through organizational citizenship behaviors. J. Bus. Ethics 2009, 87, 221–236. [Google Scholar] [CrossRef]
- Greenleaf, R.K. The Servant as Leader Indianapolis: The Robert K. Greenleaf Cent. 1970, 1, 1–37. [Google Scholar]
- Robert, G. Servant Leadership: A Journey into the Nature of Legitimate Power and Greatness. New Jersey 1977. [Google Scholar]
- Daft, R.L. The Leadership Experience; Cengage Learning: Boston, MA, USA, 2014. [Google Scholar]
- Liden, R.C.; Wayne, S.J.; Zhao, H.; Henderson, D. Servant leadership: Development of a multidimensional measure and multi-level assessment. Leadersh. Q. 2008, 19, 161–177. [Google Scholar] [CrossRef]
- Liden, R.C.; Wayne, S.J.; Liao, C.; Meuser, J.D. Servant leadership and serving culture: Influence on individual and unit performance. Acad. Manag. J. 2014, 57, 1434–1452. [Google Scholar] [CrossRef]
- Chiniara, M.; Bentein, K. The servant leadership advantage: When perceiving low differentiation in leader-member relationship quality influences team cohesion, team task performance and service OCB. Leadersh. Q. 2018, 29, 333–345. [Google Scholar] [CrossRef]
- Neubert, M.J.; Hunter, E.M.; Tolentino, R.C. A servant leader and their stakeholders: When does organizational structure enhance a leader’s influence? Leadersh. Q. 2016, 27, 896–910. [Google Scholar] [CrossRef]
- Spears, L.C.; Lawrence, M. Focus on Leadership: Servant-Leadership for the Twenty-First Century; John Wiley & Sons: Hoboken, NJ, USA, 2002. [Google Scholar]
- Tuan, L.T. Activating tourists’ citizenship behavior for the environment: The roles of CSR and frontline employees’ citizenship behavior for the environment. J. Sustain. Tour. 2018, 26, 1178–1203. [Google Scholar] [CrossRef]
- Afsar, B.; Cheema, S.; Javed, F. Activating employee’s pro-environmental behaviors: The role of CSR, organizational identification, and environmentally specific servant leadership. Corp. Soc. Responsib. Environ. Manag. 2018, 25, 904–911. [Google Scholar] [CrossRef]
- Luu, T.T. Building employees’ organizational citizenship behavior for the environment: The role of environmentally-specific servant leadership and a moderated mediation mechanism. Int. J. Contemp. Hosp. Manag. 2018. [Google Scholar] [CrossRef]
- Ryan, R.M.; Deci, E.L. Self-determination theory and the facilitation of intrinsic motivation, social development, and well-being. Am. Psychol. 2000, 55, 68. [Google Scholar] [CrossRef]
- Deci, E.L.; Ryan, R.M. Self-determination theory: A macrotheory of human motivation, development, and health. Can. Psychol. /Psychol. Can. 2008, 49, 182. [Google Scholar] [CrossRef]
- Deci, E.L.; Ryan, R.M. The” what” and” why” of goal pursuits: Human needs and the self-determination of behavior. Psychol. Inq. 2000, 11, 227–268. [Google Scholar] [CrossRef]
- De Groot, J.I.; Steg, L. Relationships between value orientations, self-determined motivational types and pro-environmental behavioural intentions. J. Environ. Psychol. 2010, 30, 368–378. [Google Scholar] [CrossRef]
- Hammermeister, J.; Burton, D.; Pickering, M.; Chase, M.; Westre, K.; Baldwin, N. Servant leadership in sport: A concept whose time has arrived. Int. J. Servant Leadersh. 2008, 4, 185–215. [Google Scholar]
- Bande, B.; Fernández-Ferrín, P.; Varela-Neira, C.; Otero-Neira, C. Exploring the relationship among servant leadership, intrinsic motivation and performance in an industrial sales setting. J. Bus. Ind. Mark. 2016, 31, 219–231. [Google Scholar] [CrossRef]
- Han, Z.; Wang, Q.; Yan, X. How Responsible Leadership Motivates Employees to Engage in Organizational Citizenship Behavior for the Environment: A Double-Mediation Model. Sustainability 2019, 11, 605. [Google Scholar] [CrossRef]
- Kim, S.-H.; Kim, M.; Han, H.-S.; Holland, S. The determinants of hospitality employees’ pro-environmental behaviors: The moderating role of generational differences. Int. J. Hosp. Manag. 2016, 52, 56–67. [Google Scholar] [CrossRef]
- Graves, L.M.; Sarkis, J.; Zhu, Q. How transformational leadership and employee motivation combine to predict employee proenvironmental behaviors in China. J. Environ. Psychol. 2013, 35, 81–91. [Google Scholar] [CrossRef]
- Raineri, N.; Paillé, P. Linking corporate policy and supervisory support with environmental citizenship behaviors: The role of employee environmental beliefs and commitment. J. Bus. Ethics 2016, 137, 129–148. [Google Scholar] [CrossRef]
- Sheldon, K.M.; Elliot, A.J. Not all personal goals are personal: Comparing autonomous and controlled reasons for goals as predictors of effort and attainment. Personal. Soc. Psychol. Bull. 1998, 24, 546–557. [Google Scholar] [CrossRef]
- Kim, W.G.; McGinley, S.; Choi, H.-M.; Agmapisarn, C. Hotels’ environmental leadership and employees’ organizational citizenship behavior. Int. J. Hosp. Manag. 2019. [Google Scholar] [CrossRef]
- Spreitzer, G.M. Taking stock: A review of more than twenty years of research on empowerment at work. Handb. Organ. Behav. 2008, 1, 54–72. [Google Scholar]
- Spreitzer, G.M. Psychological empowerment in the workplace: Dimensions, measurement, and validation. Acad. Manag. J. 1995, 38, 1442–1465. [Google Scholar]
- Bandura, A. Self-efficacy: Toward a unifying theory of behavioral change. Psychol. Rev. 1977, 84, 191. [Google Scholar] [CrossRef]
- Russell, R.F.; Gregory Stone, A. A review of servant leadership attributes: Developing a practical model. Leadersh. Organ. Dev. J. 2002, 23, 145–157. [Google Scholar] [CrossRef]
- Newman, A.; Schwarz, G.; Cooper, B.; Sendjaya, S. How servant leadership influences organizational citizenship behavior: The roles of LMX, empowerment, and proactive personality. J. Bus. Ethics 2017, 145, 49–62. [Google Scholar] [CrossRef]
- Gregory Stone, A.; Russell, R.F.; Patterson, K. Transformational versus servant leadership: A difference in leader focus. Leadersh. Organ. Dev. J. 2004, 25, 349–361. [Google Scholar] [CrossRef]
- Faraz, N.A.; Mughal, M.F.; Ahmed, F.; Raza, A.; Iqbal, M.K. The Impact of Servant Leadership on Employees’ Innovative Work Behaviour-Mediating Role of Psychological Empowerment. Int. J. Manag. Sci. Bus. Adm. 2019, 5, 11. [Google Scholar] [CrossRef]
- Van Dierendonck, D. Servant leadership: A review and synthesis. J. Manag. 2011, 37, 1228–1261. [Google Scholar] [CrossRef]
- Seibert, S.E.; Wang, G.; Courtright, S.H. Antecedents and consequences of psychological and team empowerment in organizations: A meta-analytic review. J. Appl. Psychol. 2011, 96, 981. [Google Scholar] [CrossRef] [PubMed]
- Jorge Correia de Sousa, M.; van Dierendonck, D. Servant leadership and engagement in a merge process under high uncertainty. J. Organ. Chang. Manag. 2014, 27, 877–899. [Google Scholar] [CrossRef]
- Schneider, S.K.; George, W.M. Servant leadership versus transformational leadership in voluntary service organizations. Leadersh. Organ. Dev. J. 2011, 32, 60–77. [Google Scholar] [CrossRef]
- Qing, M.; Asif, M.; Hussain, A.; Jameel, A. Exploring the impact of ethical leadership on job satisfaction and organizational commitment in public sector organizations: The mediating role of psychological empowerment. Rev. Manag. Sci. 2019, 1–28. [Google Scholar] [CrossRef]
- Khajepour, N.; Baharlou, M.; Montakhab Yeganeh, M.; Hashemi, S.-E. The mediating role of psychological empowerment and organizational justice in the relationship of servant leadership with job satisfaction, organizational citizenship behavior and organizational commitment. Int. J. Behav. Sci. 2016, 10, 99–105. [Google Scholar]
- Masood, M.; Afsar, B. Transformational leadership and innovative work behavior among nursing staff. Nurs. Inq. 2017, 24, e12188. [Google Scholar] [CrossRef] [PubMed]
- Pakistan, U. Greenhouse Gas Emissions in Pakistan. Available online: https://www.climatelinks.org/file/2371/download?token = epgLIsLj (accessed on 10 February 2020).
- Robertson, J.L.; Barling, J. Toward a new measure of organizational environmental citizenship behavior. J. Bus. Res. 2017, 75, 57–66. [Google Scholar] [CrossRef]
- Liden, R.C.; Wayne, S.J.; Meuser, J.D.; Hu, J.; Wu, J.; Liao, C. Servant leadership: Validation of a short form of the SL-28. Leadersh. Q. 2015, 26, 254–269. [Google Scholar] [CrossRef]
- Pelletier, L.G.; Tuson, K.M.; Green-Demers, I.; Noels, K.; Beaton, A.M. Why are you doing things for the environment? The motivation toward the environment scale (mtes) 1. J. Appl. Soc. Psychol. 1998, 28, 437–468. [Google Scholar] [CrossRef]
- Abrahamse, W.; Steg, L. How do socio-demographic and psychological factors relate to households’ direct and indirect energy use and savings? J. Econ. Psychol. 2009, 30, 711–720. [Google Scholar] [CrossRef]
- Henseler, J.; Ringle, C.M.; Sarstedt, M. A new criterion for assessing discriminant validity in variance-based structural equation modeling. J. Acad. Mark. Sci. 2015, 43, 115–135. [Google Scholar] [CrossRef]
- Rigdon, E.E.; Sarstedt, M.; Ringle, C.M. On comparing results from CB-SEM and PLS-SEM: Five perspectives and five recommendations. Mark. Zfp 2017, 39, 4–16. [Google Scholar] [CrossRef]
- Ringle, C.M.; Wende, S.; Becker, J.M. SmartPLS 3; SmartPLS GmbH: Boenningstedt, Germany, 2015. [Google Scholar]
- Sarstedt, M.; Ringle, C.M.; Cheah, J.-H.; Ting, H.; Moisescu, O.I.; Radomir, L. Structural model robustness checks in PLS-SEM. Tour. Econ. 2019. [Google Scholar] [CrossRef]
- Ringle, C.M.; Sarstedt, M.; Mitchell, R.; Gudergan, S.P. Partial least squares structural equation modeling in HRM research. Int. J. Hum. Resour. Manag. 2018, 1–27. [Google Scholar] [CrossRef]
- Hair, J.F.; Sarstedt, M.; Ringle, C.M. Rethinking some of the rethinking of partial least squares. Eur. J. Mark. 2019. [Google Scholar] [CrossRef]
- Ringle, C.M.; Sarstedt, M.; Mooi, E.A. Response-Based Segmentation Using Finite Mixture Partial Least Squares: Theoretical Foundations and an Application to American Customer Satisfaction Index Data. Ann. Inf. Syst. 2019, 8, 19–49. [Google Scholar]
- Hair, J.F., Jr.; Hult, G.T.M.; Ringle, C.; Sarstedt, M. A Primer on Partial Least Squares Structural Equation Modeling (PLS-SEM); Sage Publications: Newcastle upon Tyne, UK, 2016. [Google Scholar]
- Henseler, J.; Ringle, C.M.; Sinkovics, R.R. The use of partial least squares path modeling in international marketing. In New Challenges to International Marketing; Emerald Group Publishing Limited: Bingley, UK, 2009; pp. 277–319. [Google Scholar]
- Hair, J.F.; Risher, J.J.; Sarstedt, M.; Ringle, C.M. When to use and how to report the results of PLS-SEM. Eur. Bus. Rev. 2018. [Google Scholar] [CrossRef]
- Dijkstra, T.K.; Henseler, J. Consistent partial least squares path modeling. Mis Q. 2015, 39. [Google Scholar] [CrossRef]
- Sarstedt, M.; Ringle, C.M.; Hair, J.F. Partial least squares structural equation modeling. In Handbook of Market Research; Springer: Berlin/Heidelberg, Germany, 2017; pp. 1–40. [Google Scholar]
- Peng, D.X.; Lai, F. Using partial least squares in operations management research: A practical guideline and summary of past research. J. Oper. Manag. 2012, 30, 467–480. [Google Scholar] [CrossRef]
- Kock, N. Common method bias in PLS-SEM: A full collinearity assessment approach. Int. J. E Collab. (Ijec) 2015, 11, 1–10. [Google Scholar] [CrossRef]
- Aguirre-Urreta, M.I.; Rönkkö, M. Statistical inference with PLSc using bootstrap confidence intervals. Mis Q. 2018, 42, 20. [Google Scholar] [CrossRef]
- Asif, M.; Jameel, A.; Sahito, N.; Hwang, J.; Hussain, A.; Manzoor, F. Can leadership enhance patient satisfaction? Assessing the role of administrative and medical quality. Int. J. Environ. Res. Public Health 2019, 16, 3212. [Google Scholar] [CrossRef]
- Sarkis, J.; Zhu, Q.; Lai, K.-H. An organizational theoretic review of green supply chain management literature. Int. J. Prod. Econ. 2011, 130, 1–15. [Google Scholar] [CrossRef]
- Shmueli, G.; Ray, S.; Velasquez Estrada, J.M. The Elephant in the Room: Evaluating the Predictive Performance of PLS Models. J. Bus. Res. 2016, 69, 4552–4564. [Google Scholar] [CrossRef]
- Shmueli, G.; Sarstedt, M.; Hair, J.F.; Cheah, J.; Ting, H.; Vaithilingam, S.; Ringle, C.M. Predictive Model Assessment in PLS-SEM: Guidelines for Using PLSpredict. Eur. J. Mark. (Forthcom.) 2019. [Google Scholar] [CrossRef]
- Nitzl, C.; Roldan, J.L.; Cepeda, G. Mediation analysis in partial least squares path modeling: Helping researchers discuss more sophisticated models. Ind. Manag. Data Syst. 2016, 116, 1849–1864. [Google Scholar] [CrossRef]
- Ahmed, F.; Qin, Y.J.; Martínez, L. Sustainable Change Management through Employee Readiness: Decision Support System Adoption in Technology-Intensive British E-Businesses. Sustainability 2019, 11, 2998. [Google Scholar] [CrossRef]


| Category | Total Respondents | Matched Responses | |||
|---|---|---|---|---|---|
| Supervisors | 143 | 315 | |||
| Employees | 315 | 315 | |||
| Gender | Male | Female | |||
| Supervisors | 124 (87%) | 19 (13%) | |||
| Employees | 233 (74%) | 82 (26%) | |||
| Age (in years) | 18–25 | 26–35 | 36–45 | Above 45 | |
| Supervisors | 30 (21%) | 43 (30%) | 53 (37%) | 17 (12%) | |
| Employees | 79 (25%) | 132 (42%) | 82 (26%) | 22 (07%) | |
| Experience (in years) | 01–05 | 06–10 | 11–15 | Above 15 | |
| Supervisors | 24 (17%) | 43 (30%) | 59 (41%) | 17 (12%) | |
| Employees | 57 (18%) | 88 (28%) | 135 (43%) | 35 (11%) | |
| Education | Below Graduate | Graduated | Master | Above Master | |
| Supervisors | 19 (13%) | 32 (22%) | 80 (56%) | 13 (09%) | |
| Employees | 66 (21%) | 151 (48%) | 82 (26%) | 16 (05%) | |
| Respondents’ Level | |||||
| Supervisors | Managers 33 (23%) | Deputy Managers 44 (31%) | Assistant Managers 63 (44%) | ||
| Employees | Support Staff/Office Staff 315 (100%) | ||||
| Construct | Items | Loadings | C (α) | rho-A | CR | AVE | VIF |
|---|---|---|---|---|---|---|---|
| Step I: Assessment of the Measurement Model for First-Order Constructs | |||||||
| Employees’ Voluntary Green Behavior | VGB1 | 0.845 | 0.920 | 0.926 | 0.935 | 0.728 | 2.68 |
| VGB2 | 0.860 | ||||||
| VGB3 | 0.876 | ||||||
| VGB4 | 0.846 | ||||||
| VGB5 | 0.839 | ||||||
| VGB6 | 0.881 | ||||||
| VGB7 | 0.859 | ||||||
| VGB8 | 0.870 | ||||||
| VGB9 | 0.862 | ||||||
| VGB10 | 0.844 | ||||||
| Servant Leadership | SL1 | 0.823 | 0.923 | 0.928 | 0.939 | 0.687 | 2.57 |
| SL2 | 0.850 | ||||||
| SL3 | 0.879 | ||||||
| SL4 | 0.879 | ||||||
| SL5 | 0.856 | ||||||
| SL6 | 0.737 | ||||||
| SL7 | 0.767 | ||||||
| Meaning | ME1 | 0.803 | 0.907 | 0.918 | 0.931 | 0.744 | 2.34 |
| ME2 | 0.823 | ||||||
| ME3 | 0.809 | ||||||
| Competence | CO1 | 0.875 | 0.825 | 0.839 | 0.855 | 0.740 | 2.29 |
| CO2 | 0.862 | ||||||
| CO3 | 0.843 | ||||||
| Self-Determination | SD1 | 0.833 | 0.802 | 0.825 | 0.850 | 0.760 | 2.63 |
| SD2 | 0.729 | ||||||
| SD3 | 0.778 | ||||||
| Impact | IM1 | 0.814 | 0.826 | 0.837 | 0.849 | 0.772 | 2.08 |
| IM2 | 0.740 | ||||||
| IM3 | 0.847 | ||||||
| Intrinsic Motivation | Intrn. Motv.1 | 0.893 | 0.831 | 0.835 | 0.851 | 0.754 | 1.93 |
| Intrn. Motv.2 | 0.806 | ||||||
| Intrn. Motv.3 | 0.739 | ||||||
| Intrn. Motv.4 | 0.802 | ||||||
| Integrated Motivation | Integ. Motv.1 | 0.757 | 0.863 | 0.879 | 0.886 | 0.719 | 1.87 |
| Integ. Motv.2 | 0.781 | ||||||
| Integ. Motv.3 | 0.821 | ||||||
| Integ. Motv.4 | 0.807 | ||||||
| Identified Motivation | Iden. Motv.1 | 0.817 | 0.803 | 0.814 | 0.845 | 0.733 | 1.95 |
| Iden. Motv.2 | 0.797 | ||||||
| Iden. Motv.t3 | 0.804 | ||||||
| Iden. Motv.4 | 0.862 | ||||||
| Step-II: Assessment of the Measurement Model for Second-Order Constructs | |||||||
| Psychological Empowerment | Meaning | 0.813 | 0.778 | 0.792 | 0.803 | 0.698 | 2.61 |
| Competence | 0.851 | ||||||
| Self-Determination (SD) | 0.799 | ||||||
| Impact | 0.820 | ||||||
| Autonomous Motivation for the Environment | Intrinsic Motivation | 0.819 | 0.789 | 0.798 | 0.811 | 0.705 | 2.20 |
| Integrated Motivation | 0.793 | ||||||
| Identified Motivation | 0.810 | ||||||
| Mean | SD | EVGB | PE | AME | SL | |
|---|---|---|---|---|---|---|
| Employees’ Voluntary Green Behavior | 3.09 | 1.14 | ||||
| Psychological Empowerment | 3.17 | 0.93 | 0.825 | |||
| Autonomous Motivation for the Environment | 3.12 | 1.06 | 0.803 | 0.811 | ||
| Servant Leadership | 2.96 | 1.05 | 0.712 | 0.807 | 0.829 |
| Structural Paths | Direct Effect | t-Value | 95% Percentile Confidence Interval | Decision | |
|---|---|---|---|---|---|
| Control variables path | |||||
| Gender -> EVGB | 0.063 | 01.170 | [−0.012, 0.187] | * n.s | |
| Age -> EVGB | 0.112 | 01.244 | [−0.025, 0.213] | * n.s | |
| Education -> EVGB | 0.230 | 02.095 | [0.241, 0.332] | Significant | |
| Experience -> EVGB | 0.097 | 01.119 | [−0.031, 0.245] | * n.s | |
| Direct hypothesized path | |||||
| H1: | SL -> EVGB | 0.054 | 01.004 | [−0.032, 0.144] | Not-Supported |
| H2-a: | SL -> AME | 0.220 | 03.046 | [0.115, 0.351] | Supported |
| H2-b: | AME -> EVGB | 0.582 | 08.420 | [0.465, 0.694] | Supported |
| H3-a: | SL -> PE | 0.786 | 25.785 | [0.736, 0.832] | Supported |
| H3-b: | PE -> EVGB | 0.322 | 04.425 | [0.199, 0.446] | Supported |
| H4: | PE -> AME | 0.637 | 08.309 | [0.498, 0.750] | Supported |
| Quality indicators of the structural model | |||||
| R2 Employees’ Voluntary Green Behavior = 0.722 | Q2 Employees’ Voluntary Green Behavior = 0.452 | ||||
| R2 Autonomous Motivation for the Environment = 0.574 | Q2 Autonomous Motivation for the Environment = 0.325 | ||||
| R2 Psychological Empowerment = 0.426 | Q2 Psychological Empowerment = 0.279 | ||||
| Indicator | Q2 Predict | PLS-SEM | Liner-Model Benchmark | ||
|---|---|---|---|---|---|
| RMSE | MAE | RMSE | MAE | ||
| EVGB-1 | 0.399 | 1.367 | 1.042 | 1.417 | 1.071 |
| EVGB-2 | 0.343 | 1.429 | 1.076 | 1.475 | 1.110 |
| EVGB-3 | 0.399 | 1.349 | 1.010 | 1.364 | 1.019 |
| EVGB-4 | 0.309 | 1.431 | 1.103 | 1.453 | 1.118 |
| EVGB-5 | 0.354 | 1.386 | 1.018 | 1.396 | 1.025 |
| EVGB-6 | 0.359 | 1.401 | 1.065 | 1.432 | 1.074 |
| EVGB-7 | 0.336 | 1.412 | 1.062 | 1.450 | 1.099 |
| EVGB-8 | 0.395 | 1.375 | 1.069 | 1.409 | 1.093 |
| EVGB-9 | 0.387 | 1.365 | 1.007 | 1.376 | 1.012 |
| EVGB-10 | 0.420 | 1.282 | 0.907 | 1.301 | 0.963 |
| Hypothesized Path | Direct Effect | Indirect Effect | Total Effect | 95% Percentile CI | Decision |
|---|---|---|---|---|---|
| H2-c: SL -> PE -> EVGB | 0.182 | 0.545 | 0.727 | [0.468, 0.624] | Supported |
| H3-c: SL -> AME -> EVGB | 0.190 | 0.536 | 0.726 | [0.464, 0.609] | Supported |
| H5: SL -> PE -> AME -> EVGB | 0.191 | 0.474 | 0.665 | [0.396, 0.547] | Supported |
© 2020 by the authors. Licensee MDPI, Basel, Switzerland. This article is an open access article distributed under the terms and conditions of the Creative Commons Attribution (CC BY) license (http://creativecommons.org/licenses/by/4.0/).
Share and Cite
Ying, M.; Faraz, N.A.; Ahmed, F.; Raza, A. How Does Servant Leadership Foster Employees’ Voluntary Green Behavior? A Sequential Mediation Model. Int. J. Environ. Res. Public Health 2020, 17, 1792. https://doi.org/10.3390/ijerph17051792
Ying M, Faraz NA, Ahmed F, Raza A. How Does Servant Leadership Foster Employees’ Voluntary Green Behavior? A Sequential Mediation Model. International Journal of Environmental Research and Public Health. 2020; 17(5):1792. https://doi.org/10.3390/ijerph17051792
Chicago/Turabian StyleYing, Ma, Naveed Ahmad Faraz, Fawad Ahmed, and Ali Raza. 2020. "How Does Servant Leadership Foster Employees’ Voluntary Green Behavior? A Sequential Mediation Model" International Journal of Environmental Research and Public Health 17, no. 5: 1792. https://doi.org/10.3390/ijerph17051792
APA StyleYing, M., Faraz, N. A., Ahmed, F., & Raza, A. (2020). How Does Servant Leadership Foster Employees’ Voluntary Green Behavior? A Sequential Mediation Model. International Journal of Environmental Research and Public Health, 17(5), 1792. https://doi.org/10.3390/ijerph17051792

