Is Family Structure Associated with Deviance Propensity during Adolescence? The Role of Family Climate and Anger Dysregulation
Abstract
1. Introduction
1.1. Normative or Deviant? Personal and Social Identity during Adolescence
1.2. Adolescence, Family Structures, and Climate
1.3. Family Structure and Deviance in Adolescence: An Italian Perspective
1.4. Socioeconomic Status, Family Structure, and Risky Behavior in Adolescence
2. Materials and Methods
2.1. Participants
2.2. Measures
2.2.1. Deviant Behavior Questionnaire
2.2.2. Aggression Questionnaire
2.2.3. Family Communication Scale
2.2.4. Moral Disengagement Scale
2.2.5. Multidimensional Scale of Perceived Social Support
2.2.6. Socioeconomic Status (SES)
2.3. Statistical Analysis

3. Results
3.1. Descriptive Analysis, Correlations, and ANOVAs
| Minimum | Maximum | Mean | SD | Sk | C | 1 | 2 | 3 | 4 | 5 | 6 | 7 | 8 | 9 | |
|---|---|---|---|---|---|---|---|---|---|---|---|---|---|---|---|
| Deviant Behavior | 0 | 9 | 2.26 | 1.80 | 1.07 | 1.14 | 1 | ||||||||
| Physical Aggression (PA) | 1 | 5 | 2.42 | 0.85 | 0.43 | −0.44 | 0.52 ** | 1 | |||||||
| Anger (A) | 1 | 5 | 2.69 | 1.24 | 0.04 | −0.37 | 0.34 ** | 0.54 ** | 1 | ||||||
| Hostility (H) | 1 | 5 | 2.98 | 0.77 | −0.13 | −0.33 | 0.18 ** | 0.32 ** | 0.59 ** | 1 | |||||
| Verbal Aggression (VA) | 1 | 5 | 3.19 | 0.71 | −0.05 | 0.17 | 0.26 ** | 0.44 ** | 0.60 ** | 0.48 ** | 1 | ||||
| Moral disengagement | 1 | 5 | 2.20 | 0.75 | 0.62 | 0.21 | 0.33 ** | 0.51 ** | 0.29 ** | 0.19 ** | 0.23 ** | 1 | |||
| Communication with Mother | 1 | 5 | 3.45 | 0.55 | −1.11 | 3.06 | −0.08 ** | −0.01 | 0.03 | 0.10 ** | 0.20 ** | 0.02 | 1 | ||
| Communication with Father | 1 | 5 | 3.22 | 0.65 | −0.73 | 1.47 | −0.14 ** | 0.02 | −0.03 | −0.02 | 0.09 ** | 0.11 ** | 0.52 ** | 1 | |
| Perceived Family Support | 1 | 7 | 5.71 | 1.38 | −1.45 | 1.70 | −0.15 ** | −0.11 ** | −0.15 ** | −0.19 ** | 0.03 | −0.04 | 0.53 ** | 0.44 ** | 1 |
| Boys (n = 976) | Girls (n = 1352) | |||||
|---|---|---|---|---|---|---|
| M | M | df | p | F | ηp2 | |
| Deviant Behavior | 2.86 | 1.82 | (1, 2327) | *** | 207.71 | 0.08 |
| Physical Aggression (PA) | 2.75 | 2.19 | (1, 2327) | *** | 278.78 | 0.11 |
| Anger (A) | 2.77 | 2.87 | (1, 2327) | *** | 10.06 | 0.04 |
| Hostility (H) | 2.86 | 3.06 | (1, 2327) | *** | 35.79 | 0.01 |
| Verbal Aggression (VA) | 3.15 | 3.21 | (1, 2327) | n.s. | 3.41 | 0.00 |
| Moral disengagement | 2.47 | 2.00 | (1, 2327) | *** | 241.83 | 0.09 |
| Communication with Mother | 3.44 | 3.46 | (1, 2327) | *** | 1.34 | 0.00 |
| Communication with Father | 3.29 | 3.17 | (1, 2327) | n.s. | 20.75 | 0.01 |
| Perceived Family Support | 5.82 | 5.62 | (1, 2327) | *** | 11.31 | 0.01 |
| Intact Structure (n = 1868) | Single Parent (n = 326) | |||||
|---|---|---|---|---|---|---|
| M | M | df | p | F | ηp2 | |
| Deviant Behavior | 2.19 | 2.63 | (1, 2327) | *** | 18.19 | 0.01 |
| Physical Aggression (PA) | 2.41 | 2.56 | (1, 2327) | *** | 9.37 | 0.00 |
| Anger (A) | 2.81 | 3.00 | (1, 2327) | *** | 22.94 | 0.01 |
| Hostility (H) | 2.96 | 3.14 | (1, 2327) | *** | 20.27 | 0.01 |
| Verbal Aggression (VA) | 3.18 | 3.25 | (1, 2327) | n.s. | 3.06 | 0.00 |
| Moral disengagement | 2.20 | 2.20 | (1, 2327) | n.s. | 0.15 | 0.00 |
| Communication with Mother | 3.46 | 3.40 | (1, 2327) | * | 4.82 | 0.00 |
| Communication with Father | 3.27 | 2.91 | (1, 2327) | *** | 62.56 | 0.03 |
| Perceived Family Support | 5.80 | 5.18 | (1, 2327) | *** | 62.22 | 0.03 |
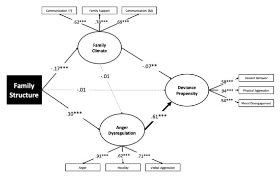
3.2. Single Group Analyses

3.3. Multigroup Analyses

3.4. Controlling for Socioeconomic Status

4. Discussion
5. Conclusions
Author Contributions
Funding
Conflicts of Interest
References
- Akers, R.L.; Jennings, W.G. The Social Learning Theory of Crime and Deviance. In Handbook on Crime and Deviance. Handbooks of Sociology and Social Research; Krohn, M., Hendrix, N., Penly Hall, G., Lizotte, A., Eds.; Springer: Cham, Switzerland, 2019; pp. 113–129. [Google Scholar] [CrossRef]
- De Leo, G.; Patrizi, P. Psicologia Della Devianza; Carocci: Roma, Italy, 2002. [Google Scholar]
- Frazzetto, T.; Volpini, L. La Criminalità Minorile. Strategie e Tecniche Per L’Intervento e L’orientamento; Maggiolini Editore: Santangelo di Romagna, Emilia-Romagna, Italy, 2013. [Google Scholar]
- Ciampi, M. Teorie sociologiche della devianza. In Sociologia, Rivista Quadrimestrale di Scienze Storiche e Sociali; Gangemi Editore S.P.A.: Roma, Italy, 2017; Volume 3, pp. 1–35. ISBN 978-88-492-4990-3. [Google Scholar]
- Moore, E.K.; Stuewig, E.K.; Tangney, J.P. The Effect of Stigma on Criminal Offenders’ Functioning: A Longitudinal Mediational Model. Deviant Behav. 2016, 37, 196–218. [Google Scholar] [CrossRef] [PubMed]
- Poole, S.; Snarey, J. Erikson’s Stages of the Life Cycle. In Encyclopedia of Child Behavior and Development, 1st ed.; Goldstein, S., Naglieri, J.A., Eds.; Springer: Boston, MA, USA, 2011; pp. 54–162. [Google Scholar] [CrossRef]
- Rudinger, G. Life Phases. In The Bonn Handbook of Globality; Kühnhardt, L., Mayer, T., Eds.; Springer: Cham, Switzerland, 2019; pp. 247–265. [Google Scholar] [CrossRef]
- Erikson, E.H.; Erikson, J.M. The Life Cycle Completed: Extended Version; Norton: New York, NY, USA, 1997. [Google Scholar]
- Friedman, L.J. Identity’s Architect: A Biography of Erik H. Erikson; Scribner: New York, NY, USA, 1999. [Google Scholar]
- Biggs, M. Self-Fulfilling Prophecies. The Oxford Handbook of Analytical Sociology; Oxford Handbook Online; Oxford University Press: Oxford, UK, 2017. [Google Scholar] [CrossRef]
- Pastorelli, C.; Lansford, J.E.; Kanacri, B.P.L.; Malone, P.S.; Di Giunta, L.; Bacchini, D.; Bombi, A.S.; Zelli, A.; Miranda, M.C.; Bornstein, M.H.; et al. Positive parenting and children’s prosocial behavior in eight countries. J. Child Psychol. Psychiatry 2016, 57, 824–834. [Google Scholar] [CrossRef] [PubMed]
- Hogg, M.A. Social Identity Theory. In Understanding Peace and Conflict through Social Identity Theory; McKeown, S., Haji, R., Ferguson, N., Eds.; Springer: Cham, Switzerland, 2016; pp. 3–17. [Google Scholar] [CrossRef]
- McIntosh, M.; Rock, P. Deviance and Social Control; Taylor & Francis Group: Abingdon, UK, 2018. [Google Scholar]
- Downes, D.; Rock, P.E.; McLaughlin, E. Understanding Deviance: A Guide to the Sociology of Crime and Rule-Breaking; Oxford University Press: Oxford, UK, 2016. [Google Scholar]
- Tittle, C.R.; Dollar, C.B. Control Balance Theory of Deviance. In Handbook on Crime and Deviance. Handbooks of Sociology and Social Research; Krohn, M., Hendrix, N., Penly, H.G., Lizotte, A., Eds.; Springer: Cham, Switzerland, 2019; pp. 243–257. [Google Scholar] [CrossRef]
- Ponti, G.; Betsos, I.M. Compendio di Criminologia, 5th ed.; Raffaello Cortina Editore: Milano, Italy, 2008. [Google Scholar]
- Bernburg, J.G. Theory. In Handbook on Crime and Deviance. Handbooks of Sociology and Social Research; Krohn, M., Hendrix, N., Penly Hall, G., Lizotte, A., Eds.; Springer: Cham, Switzerland, 2019; pp. 179–196. [Google Scholar]
- Favini, A.; Gerbino, M.; Eisenberg, N.; Lunetti, C.; Thartori, E. Personality profiles and adolescents’ maladjustment: A longitudinal study. Personal. Individ. Differ. 2018, 129, 119–125. [Google Scholar] [CrossRef]
- Velez, G.; Hahn, M.; Recchia, H.; Wainryb, C. Rethinking Responses to Youth Rebellion: Recent Growth and Development of Restorative Practices in Schools. Curr. Opin. Psychol. 2020, 35, 36–40. [Google Scholar] [CrossRef]
- Merrin, G.J.; Davis, J.P.; Berry, D.; Espelage, D.L. Developmental changes in deviant and violent behaviors from early to late adolescence: Associations with parental monitoring and peer deviance. Psychol. Violence 2019, 9, 196–208. [Google Scholar] [CrossRef]
- Macy, J.T.; O’Rourke, H.P.; Seo, D.; Presson, C.C.; Chassin, L. Adolescent tolerance for deviance, cigarette smoking trajectories, and premature mortality: A longitudinal study. Prev. Med. 2019, 119, 118–123. [Google Scholar] [CrossRef]
- Novaco, R.W. Anger dysregulation: Driver of violent offending. J. Forensic Psychiatry Psychol. 2011, 22, 650–668. [Google Scholar] [CrossRef]
- Curtner-Smith, M.E. Mechanisms by which family processes contribute to school-age boys’ bullying. Child Study J. 2000, 30, 169–187. [Google Scholar]
- Isernhagen, J.; Harris, S. A Comparison of Bullying in Four Rural Middle and High Schools. Rural Educ. 2004, 25, 5–13. [Google Scholar] [CrossRef]
- Bandura, A.; Caprara, G.V.; Barbaranelli, C.; Pastorelli, C.; Regalia, C. Sociocognitive self-regulatory mechanisms governing transgressive behavior. J. Personal. Soc. Psychol. 2001, 80, 125–135. [Google Scholar] [CrossRef]
- Hymel, S.; Bonanno, R.A. Moral Disengagement Processes in Bullying. Theory Pract. 2014, 53, 278–285. [Google Scholar] [CrossRef]
- Van Lissa, C.J.; Keizer, R.; Van Lier, P.A.C.; Meeus, W.H.I.; Branje, S. Emotion regulation in adolescence. The role of fathers’ versus mothers’ parenting in emotion-regulation development from mid-late adolescence: Disentangling between-family differences from within-family effects. Dev. Psychol. 2017, 55, 377–389. [Google Scholar] [CrossRef] [PubMed]
- Cardinali, D.C.; Luzi, M. Devianza Minorile: Interpretare L’adolescenza Nella Società Contemporanea; Collana Cronotopi: Roma, Italy, 2016. [Google Scholar]
- Piko, B.F.; Balázs, M.Á. Authoritative parenting style and adolescent smoking and drinking. Addict. Behav. 2012, 37, 353–356. [Google Scholar] [CrossRef] [PubMed]
- Fosco, G.M.; LoBraico, E.J. A family systems framework for adolescent antisocial behavior: The state of the science and suggestions for the future. In APA Handbook of Contemporary Family Psychology: Applications and Broad Impact of Family Psychology; Fiese, B.H., Celano, M., Deater-Deckard, K., Jouriles, E.N., Whisman, M.A., Eds.; American Psychological Association: Washington, DC, USA, 2019; pp. 53–68. [Google Scholar]
- Kann, L.; McManus, T.; Harris, W.A.; Shanklin, S.L.; Flint, K.H.; Hawkins, J.; Zaza, S. Youth Risk Behavior Surveillance—United States, 2015. Morb. Mortal. Wkly. Rep. Surveill. Summ. 2016, 65, 1–174. [Google Scholar] [CrossRef]
- Kressierer, D.K.; Bryant, C.D. Adoption as deviance: Socially constructed parent-child kinship as a stigmatized and legally burdened relationship. Deviant Behav. Interdiscip. J. 1996, 17, 391–415. [Google Scholar] [CrossRef]
- Lindner, M.S.; Hagan, M.S.; Brown, J.C. The adjustment of children in non-divorced, divorced single-mother, and remarried families. Monogr. Soc. Res. Child Dev. 1992, 57, 35–72. [Google Scholar] [CrossRef]
- Park, H.; Lee, K.-S. The association of family structure with health behavior, mental health, and perceived academic achievement among adolescents: A 2018 Korean nationally representative survey. BMC Public Health 2020, 20. [Google Scholar] [CrossRef]
- Amato, P.R.; Keith, B. Parental divorce and the well-being of children: A meta-analysis. Psychol. Bull. 1991, 110, 26–46. [Google Scholar] [CrossRef]
- Manning, W.D. Cohabitation and Child Wellbeing. Future Child. 2015, 25, 51–66. [Google Scholar] [CrossRef]
- Anderson, A.L. Individual and contextual influences on delinquency: The role of the single-parent family. J. Crim. Justice 2002, 30, 575–587. [Google Scholar] [CrossRef]
- Baker, E.R.; Jensen, C.J.; Tisak, M.S. A closer examination of aggressive subtypes in early childhood: Contributions of executive function and single-parent status. Early Child Dev. Care 2017, 189, 1–14. [Google Scholar] [CrossRef]
- Wong, S.K. The effects of single-mother and single-father families on adolescents crime: Examining five gender-related hypotheses. Int. J. Law Crime Justice 2017, 50, 46–60. [Google Scholar] [CrossRef]
- Haugaard, J.J. Is adoption a risk factor for the development of adjustment problems? Clin. Psychol. Rev. 1998, 18, 47–69. [Google Scholar] [CrossRef]
- Wierzbicki, M. Psychological adjustment of adoptees: A meta-analysis. J. Clin. Child Psychol. 1993, 22, 447–454. [Google Scholar] [CrossRef]
- Barni, D. Behavioral and emotional problems among Italian international adoptees and non-adopted children: Father’s and mother’s reports. J. Fam. Psychol. 2008, 22, 541–549. [Google Scholar] [CrossRef]
- Borders, L.D.; Black, L.K.; Pasley, B.K. Are adopted children and their parents at greater risk for negative outcomes? Fam. Relat. 1998, 47, 237–241. [Google Scholar] [CrossRef][Green Version]
- Lansford, J.E.; Ceballo, R.; Abbey, A.; Stewart, A.J. Does family structure matter? A comparison of adoptive, two-parent biological, single-mother, stepfather, and stepmother households. J. Marriage Fam. 2001, 63, 840–851. [Google Scholar] [CrossRef]
- World Health Organization. WHO Report on the Global Tobacco Epidemic, 2011; Genova World Health Organization: Genova, Switzerland, 2011. [Google Scholar]
- Dufur, M.J.; Hoffmann, J.P.; Braudt, D.B.; Parcel, T.L.; Spence, K.R. Examining the Effects of Family and School Social Capital on Delinquent Behavior. Deviant Behav. 2015, 36, 511–526. [Google Scholar] [CrossRef]
- Haverfield, M.C.; Theiss, J.A. Parental Communication of Responsiveness and Control as Predictors of Adolescents’ Emotional and Behavioral Resilience in Families with Alcoholic Versus Nonalcoholic Parents. Hum. Commun. Res. 2017, 43, 214–236. [Google Scholar] [CrossRef]
- Liu, D.; Ksinan, A.J.; Vazsonyi, A.T. Maternal support and deviance among rural adolescents: The mediating role of self-esteem. J. Adolesc. 2018, 69, 62–71. [Google Scholar] [CrossRef]
- Jiménez-Barbero, J.; Ruiz-Hernández, A.J.; Llor-Esteban, B.; Waschgler, K. Influence of attitudes, impulsivity, and parental styles in adolescents’ externalizing behavior. J. Health Psychol. 2016, 21, 122–131. [Google Scholar] [CrossRef] [PubMed]
- Gumede, N.A.; Young-Hauser, A.M.; Coetzee, J.K. Mother-daughter communication on intimate relationships: Voices from a township in Bloemfontein, South Africa. Qual. Sociol. Rev. 2017, 13, 228–244. Available online: http://hdl.handle.net/11660/905 (accessed on 4 October 2020).
- Punyanunt-Carter, N.M. Father-Daughter Relationships: Examining Family Communication Patterns and Interpersonal Communication Satisfaction. Commun. Res. Rep. 2008, 25, 23–33. [Google Scholar] [CrossRef]
- Way, N.; Gillman, D.A. Early adolescent girls’ perceptions of their relationships with their fathers. J. Early Adolesc. 2000, 20, 309–331. [Google Scholar] [CrossRef]
- Lambert, S.F.; Roche, K.M.; Saleem, F.T.; Henry, J.S. Mother–adolescent relationship quality as a moderator of associations between racial socialization and adolescent psychological adjustment. Am. J. Orthopsychiatry 2015, 85, 409–420. [Google Scholar] [CrossRef]
- Ying, L.; Ma, F.; Huang, H.; Guo, X.; Chen, C.; Xu, F.; Eapen, V. Parental monitoring, parent-adolescent communication, and adolescents’ trust in their parents in China. PLoS ONE 2015, 10, e0134730. [Google Scholar] [CrossRef]
- Istituto Nazionale di Statistica ISTAT, Rapporto Annuale 2019. La Situazione del Paese, 2019. Available online: https://www.istat.it/storage/rapporto-annuale/2019/Rapportoannuale2019.pdf (accessed on 16 November 2020).
- Giovagnoli, F. Alcune riflessioni sul concetto di famiglia. Quad. Della Riv. Psicol. Clin. 2012, 1, 11–120. [Google Scholar]
- De Gregorio, C. In Tempo Di Guerra; Einaudi Editore: Torino, Italy, 2019. [Google Scholar]
- Mazzuco, S.; Meggiolaro, S. Contesto Familiare e Comportamenti a Rischio Per la Salute in Adolescenza. 2010. Available online: www.Neodemos.it (accessed on 16 November 2020).
- Meggiolaro, S.; Ongaro, F. Family Contexts and adolescents’ emotional status. In Atti Delle IX Giornate di Studio Sulla Popolazione; Università Politecnica delle Marche: Ancona, Italy, 2011; Volume 1, pp. 48–149. [Google Scholar]
- Eleuteri, S.; Saladino, V.; Verrastro, V. Identity, relationships, sexuality, and risky behaviors of adolescents in the context of social media. Sex. Relatsh. Ther. 2017, 32, 354–365. [Google Scholar] [CrossRef]
- Verrastro, V.; Saladino, V.; Petruccelli, F.; Eleuteri, S. Medical and health care professionals’ sexuality education: State of the art and recommendations. Int. J. Environ. Res. Public Health 2020, 17, 2186. [Google Scholar] [CrossRef]
- Saladino, V. Protective and Risk Factors in Criminal Development of Adolescents. Ph.D.Thesis, University of Cassino and Southern Lazio, Cassino, Italy, March 2019. [Google Scholar]
- Dipartimento Giustizia Minorile e di Comunità—Sezione Statistica, Minorenni e Giovani Adulti Dell’area Penale in Carico ai Servizi Minorili—Anno 2017, 2018. Available online: https://www.giustizia.it/resources/cms/documents/quindicinale_15.12.2018.pdf (accessed on 17 November 2020).
- Hollingshead, A.B. Four Factor Index of Social Status; Department of Sociology, Yale University: New Haven, CT, USA, 1975. [Google Scholar]
- Brooks-Gunn, G.J.; Duncan, P.K.; Sealand, K.N. Do neighborhoods influence child and adolescent development? Am. J. Sociol. 1993, 99, 353–395. [Google Scholar] [CrossRef]
- Chase-Lansdale, P.L.; Gordon, R.A.; Brooks-Gunn, J.; Klebanov, P.K. Neighborhood and family influences on the intellectual and behavioral competence of preschool and early school-age children. In Neighborhood Poverty, Context and Consequences for Children; Russell Sage Foundation: New York, NY, USA, 1997; Volume 1. [Google Scholar]
- Chase-Lansdale, L. Are neighborhood effects on young children mediated by features of the home environment? Context and consequences for development. In Neighborhood Poverty: Context and Consequences for Development; Russell Sage Foundation: New York, NY, USA, 1997; Volume 1, pp. 119–145. [Google Scholar]
- Klebanov, P.K.; Brooks-Gunn, J.; Duncan, G.J. Does neighborhood and family poverty affect mothers’ parenting, mental health, and social support? J. Marriage Fam. 1994, 56, 441–455. [Google Scholar] [CrossRef]
- Sampson, R.J.; Groves, W.B. Community structure and crime: Testing social-disorganization theory. Am. J. Sociol. 1989, 94, 774–780. [Google Scholar] [CrossRef]
- Simons, R.I.; Johnson, C.; Beaman, J.J.; Conger, R.D.; Whitbeck, L.B. Parents and peer group as mediators of the effect of community structure on adolescent behavior. Am. J. Community Psychol. 1996, 24, 145–171. [Google Scholar] [CrossRef] [PubMed]
- Briggs, X.S. Yonkers Revisited: The Early Impacts of Scattered-Site Public Housing on Families and Neighborhoods; Teachers College: New York, NY, USA, 1997. [Google Scholar]
- Ludwig, J.; Duncan, G.J.; Hirschfield, P. Urban poverty and juvenile crime: Evidence from a randomized housing-mobility experiment. Q. J. Econ. 2001, 116, 655–679. [Google Scholar] [CrossRef]
- Damm, A.P.; Dustmann, C. Does Growing Up in a High Crime Neighborhood Affect Adolescents Criminal Behavior? Am. Econ. Rev. 2014, 104, 1806–1832. [Google Scholar] [CrossRef]
- Gracia, E.; Fuentes, M.C.; Garcia, F. Perceived neighborhood violence, parenting styles, and developmental outcomes among Spanish adolescents. J. Community Psychol. 2012, 40, 1004–1021. [Google Scholar] [CrossRef]
- Martínez, I.; Fuentes, M.C.; García, F.; Madrid, I. Family socialization style as a prevention or risk factor for substance consumption and other behavior problems in Spanish adolescents. Adicciones 2013, 25, 235–242. [Google Scholar] [CrossRef]
- Heimer, K.; Wittrock, S.; Unal, H. The crimes of poverty: Economic marginalization and the gender gap in crime. In Gender and Crime: Patterns of Victimization and Offending; Heimer, K., Kruttschnitt, C., Eds.; New York University Press: New York, NY, USA, 2006. [Google Scholar]
- Mears, D.P.; Ploeger, M.; Warr, M. Explaining the gender gap in delinquency: Peer influence and moral evaluations of behavior. J. Res. Crime Delinq. 1998, 35, 251–266. [Google Scholar] [CrossRef]
- Zimmerman, G.M.; Messner, S.F. Neighborhood Context and the Gender Gap in Adolescent Violent Crime. Am. Sociol. Rev. 2010, 75, 958–980. [Google Scholar] [CrossRef]
- McLanahan, S.; Percheski, C. Family structure and the reproduction of inequalities. Annu. Rev. Sociol. 2008, 34, 257–276. [Google Scholar] [CrossRef]
- Thomson, E.; McLanahan, S.S. Reflections on “Family structure and child well-being: Economic resources vs. parental socialization”. Soc. Forces 2012, 91, 45–53. [Google Scholar] [CrossRef] [PubMed]
- Hetherington, E.M. Family relations six years after divorce. In Remarriage and Stepparenting: Current Research and Theory; Pasley, K., Ihinger-Tallman, M., Eds.; The Guilford Press: New York, NY, USA, 1987; pp. 185–205. [Google Scholar]
- Coles, R.L. Single-Father Families: A Review of the Literature. J. Fam. Theory Rev. 2015, 7, 144–166. [Google Scholar] [CrossRef]
- Bronfenbrenner, U. Discovering What Families Do. In Rebuilding the Nest: A New Commitment to the American Family; Blankenhorn, D., Bayme, S., Elshtain, J.B., Eds.; Family Service America: Milwaukee, WI, USA, 1990; pp. 27–38. [Google Scholar]
- Dornbusch, S.M.; Carlsmith, J.M.; Bushwall, S.J.; Ritter, P.L.; Leiderman, H.; Hastorf, A.H.; Gross, R.T. Single Parents, Extended Households, and the Control of Adolescents. Fam. Dev. Child 1985, 56, 326–341. [Google Scholar] [CrossRef]
- McLanahan, S. Family structure and the reproduction of poverty. Am. J. Sociol. 1985, 90, 873–901. [Google Scholar] [CrossRef]
- Enzmann, D.H.; Marshall, I.; Killias, M.; Junger-Tas, J.; Steketee, M.; Gruszczynska, B. Second International Self-Reported Delinquency Study, 2005–2007. Inter-Univ. Consort. Political Soc. Res. [distributor]. 2015, 2. [Google Scholar] [CrossRef]
- Buss, A.H.; Perry, M. The Aggression Questionnaire. J. Personal. Soc. Psychol. 1992, 63, 452–459. [Google Scholar] [CrossRef]
- Sommantico, M.; Donizzetti, A.R.; De Rosa, B.; Parrello, S.; Osorio Guzmán, M. L’invarianza per età nella validazione italiana dell’Aggression Questionnaire (AQ) di Buss e Perry. Psicol. Della Salut. Quadrimestrale Psicol. Sci. Della Salut. 2015, 111–125. [Google Scholar] [CrossRef]
- Buss, A.H.; Durkee, A. An inventory for assessing different kinds of hostility. J. Consult. Psychol. 1957, 21, 343–349. [Google Scholar] [CrossRef]
- D’Atena, P.; Ardone, R. Rappresentazione familiare e comunicazione. Contributo empirico con famiglie con adolescenti. Ter. Fam. 1991, 35, 37–48. [Google Scholar]
- Barnes, H.L.; Olson, D.H. Parent adolescent communication scale BT—Family inventories: Inventories used in a national survey of families across the family life cycle. In Family Inventories: Inventories Used in a National Survey of Families across the Family Life Cycle; Olson, D.H., Ed.; Family Social Science, University of Minnesota: St. Paul, MN, USA, 1982; pp. 33–48. [Google Scholar]
- Barnes, H.L.; Olson, D.H. Parent-Adolescent Communication and the Circumplex Model. Child Dev. 1985, 56, 438–447. [Google Scholar] [CrossRef]
- Olson, D.; Russell, C.; Sprenkle, D. Circumplex model of marital and family systems: V1. Theoretical Update. Fam. Process 1983, 22, 69–83. [Google Scholar] [CrossRef]
- Pelton, J.; Gound, M.; Forehand, R.; Brody, G. The Moral Disengagement Scale: Extension with an American Minority Sample. J. Psychopathol. Behav. Assess. 2004, 26, 31–39. [Google Scholar] [CrossRef]
- Bandura, A. A handbook of cognitive psychology. In Handbook of Moral Behavior and Development; Kurtines, W.M., Gewirtz, J.L., Hillsdale, Eds.; Lawrence Erlbaum: Mahwah, NJ, USA, 1991; pp. 45–103. [Google Scholar] [CrossRef]
- Bandura, A. Teoria social-cognitiva del pensiero e dell’azione morale. Rass. Psicol. 1996, 1, 23–92. [Google Scholar]
- Prezza, M.; Santinello, M. Conoscere la Comunità; il Mulino: Bologna, Italy, 2002. [Google Scholar]
- Hollingshead, A.B.; Redlich, F.C. Social Class and Mental Illness: Community Study; John Wiley & Sons Inc.: Hoboken, NJ, USA, 1958. [Google Scholar] [CrossRef]
- Rosseel, Y. Lavaan: An R Package for Structural Equation Modeling. J. Stat. Softw. 2012, 48, 1–36. Available online: https://users.ugent.be/~yrosseel/lavaan/lavaanIntroduction.pdf (accessed on 6 October 2020). [CrossRef]
- Fornell, C.; Larcker, D.F. Evaluating structural equation models with unobservable variables and measurement error. J. Mark. Res. 1981, 18, 39–50. [Google Scholar] [CrossRef]
- Hu, L.; Bentler, P.M. Cutoff criteria for fit indexes in covariance structure analysis: Conventional criteria versus new alternatives. Struct. Equ. Model. A Multidiscip. J. 1999, 6, 1–55. [Google Scholar] [CrossRef]
- Hayes, A.F.; Rockwood, N.J. Regression-based statistical mediation and moderation analysis in clinical research: Observations, recommendations, and implementation. Behav. Res. Ther. 2017, 98, 39–57. [Google Scholar] [CrossRef] [PubMed]
- Cheung, G.W.; Rensvold, R.B. Evaluating goodness-of-fit indexes for testing measurement invariance. Struct. Equ. Modeling 2002, 9, 233–255. [Google Scholar] [CrossRef]
- Meade, A.W.; Johnson, E.C.; Braddy, P.W. Power and sensitivity of alternative fit indices in tests of measurement invariance. J. Appl. Psychol. 2008, 93, 568–592. [Google Scholar] [CrossRef]
- Harris, C.; Vazsonyi, A.T.; Bolland, J.M. Bidirectional Relationships Between Parenting Processes and Deviance in a Sample of Inner-City African American Youth. J. Res. Adolesc. 2017, 27, 201–213. [Google Scholar] [CrossRef]
- Massarwi, A.A.; Khoury-Kassabri, M. Serious physical violence among Arab-Palestinian adolescents: The role of exposure to neighborhood violence, perceived ethnic discrimination, normative beliefs, and, parental communication. Child Abus. Negl. 2017, 63, 233–244. [Google Scholar] [CrossRef] [PubMed]
- Buelga, S.; Martínez–Ferrer, B.; Cava, M. Differences in Family Climate and family communication among cyberbullies, cybervictims, and cyber bully–victims in adolescents. Comput. Hum. Behav. 2017, 76, 164–173. [Google Scholar] [CrossRef]
- Kaltiala-Heino, R.; Eronen, M.; Putkonen, H. Violent girls in adolescent forensic care are more often psychotic and traumatized than boys in the same level of care. J. Forensic Psychiatry Psychol. 2014, 25, 636–657. [Google Scholar] [CrossRef]
- Wallerstein, J.S.; Blakeslee, S. Second Chances: Men, Women and Children a Decade after Divorce; Ticknor & Fields: New York, NY, USA, 1989. [Google Scholar]
Publisher’s Note: MDPI stays neutral with regard to jurisdictional claims in published maps and institutional affiliations. |
© 2020 by the authors. Licensee MDPI, Basel, Switzerland. This article is an open access article distributed under the terms and conditions of the Creative Commons Attribution (CC BY) license (http://creativecommons.org/licenses/by/4.0/).
Share and Cite
Saladino, V.; Mosca, O.; Lauriola, M.; Hoelzlhammer, L.; Cabras, C.; Verrastro, V. Is Family Structure Associated with Deviance Propensity during Adolescence? The Role of Family Climate and Anger Dysregulation. Int. J. Environ. Res. Public Health 2020, 17, 9257. https://doi.org/10.3390/ijerph17249257
Saladino V, Mosca O, Lauriola M, Hoelzlhammer L, Cabras C, Verrastro V. Is Family Structure Associated with Deviance Propensity during Adolescence? The Role of Family Climate and Anger Dysregulation. International Journal of Environmental Research and Public Health. 2020; 17(24):9257. https://doi.org/10.3390/ijerph17249257
Chicago/Turabian StyleSaladino, Valeria, Oriana Mosca, Marco Lauriola, Lilli Hoelzlhammer, Cristina Cabras, and Valeria Verrastro. 2020. "Is Family Structure Associated with Deviance Propensity during Adolescence? The Role of Family Climate and Anger Dysregulation" International Journal of Environmental Research and Public Health 17, no. 24: 9257. https://doi.org/10.3390/ijerph17249257
APA StyleSaladino, V., Mosca, O., Lauriola, M., Hoelzlhammer, L., Cabras, C., & Verrastro, V. (2020). Is Family Structure Associated with Deviance Propensity during Adolescence? The Role of Family Climate and Anger Dysregulation. International Journal of Environmental Research and Public Health, 17(24), 9257. https://doi.org/10.3390/ijerph17249257

