A Review of the Applications, Environmental Release, and Remediation Technologies of Per- and Polyfluoroalkyl Substances
Abstract
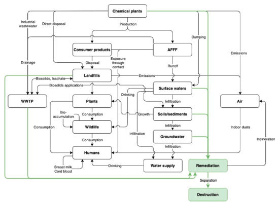
1. Introduction
2. Health Concerns and Regulations
3. Classification of PFAS
4. Physical and Chemical Properties
PFOA and PFOS
5. Environmental Release
5.1. Industrial Facilities
5.2. Firefighting Foams
5.3. Solid Waste Management Facilities
5.4. Wastewater Treatment Plants
6. Fate and Transport
6.1. Atmospheric Transport
6.2. Aqueous Transport
6.3. Abiotic Soil Partitioning
6.4. Bioaccumulation in Organisms
7. Treatment Technologies and Challenges
7.1. Current Water Treatment Technologies
7.2. Emerging Water Treatment Technologies for PFAS
8. Emerging Research
8.1. Factors Affecting Remediation
8.2. New Perspectives on Treatment
9. Summary and Conclusions
Author Contributions
Funding
Conflicts of Interest
References
- 3M Company. Fluorochemical Use, Distribution and Release Overview; 3M Company: St. Paul, MN, USA, 1999. [Google Scholar]
- Jansen, K. ‘Forever Chemicals’ No More? These Technologies Aim to Destroy PFAS in Water. Chem. Eng. News 2019, 97, 1–8. [Google Scholar]
- Buck, R.C.; Franklin, J.; Berger, U.; Conder, J.M.; Cousins, I.T.; de Voogt, P.; Jensen, A.A.; Kannan, K.; Mabury, S.A.; van Leeuwen, S.P.J. Perfluoroalkyl and Polyfluoroalkyl Substances in the Environment: Terminology, Classification, and Origins. Integr. Environ. Assess. Manag. 2011, 7, 513–541. [Google Scholar] [CrossRef] [PubMed]
- Ebnesajjad, S. Discovery and History of Fluoropolymers. In Introduction to Fluoropolymers, 2nd ed.; Elsevier: Oxford, UK, 2013; pp. 17–35. [Google Scholar]
- OECD Environment Directorate. Toward a New Comprehensive Global Database of Per- and Polyfluoroalkyl Substances (PFASs): Summary Report on Updating the OECD 2007 List of Per- and Polyfluoroalkyl Substances (PFASs); Organisation for Economic Co-Operation and Development (OECD): Paris, France, 2018. [Google Scholar]
- Dauchy, X.; Boiteux, V.; Bach, C.; Rosin, C.; Munoz, J.F. Per- and Polyfluoroalkyl Substances in Firefighting Foam Concentrates and Water Samples Collected Near Sites Impacted by the Use of these Foams. Chemosphere 2017, 183, 53–61. [Google Scholar] [CrossRef]
- Tannenbaum, H.P. Non-Stick Coating System with PTFE-FEP for Concentration Gradient. U.S. Patnet 5230961A, 27 July 1993. [Google Scholar]
- Whittaker, M.H.; Heine, L. Toxicological and Environmental Issues Associated with Waterproofing and Water Repellent Formulations. In Waterproof and Water Repellent Textiles and Clothing; Williams, J., Ed.; Elsevier: Oxford, UK, 2018; pp. 89–120. [Google Scholar]
- Dean, W.S.; Adejumo, H.A.; Caiati, A.; Garay, P.M.; Harmata, A.S.; Li, L.; Rodriguez, E.E.; Sundar, S. A Framework for Regulation of New and Existing PFAS by EPA. J. Sci. Policy Gov. 2020, 16, 14. [Google Scholar]
- ITRC PFAS Team. PFAS Fact Sheets: Naming Conventions and Use; Interstate Technology Regulatory Council: Washington, DC, USA, 2020. [Google Scholar]
- Wang, Z.; Cousins, I.T.; Scheringer, M.; Hungerbuehler, K. Hazard Assessment of Fluorinated Alternatives to Long-Chain Perfluoroalkyl Acids (PFAAs) and their Precursors: Status Quo, ongoing Challenges and Possible Solutions. Environ. Int. 2015, 75, 172–179. [Google Scholar] [CrossRef] [PubMed]
- Hekster, F.M.; Laane, R.W.P.M.; de Voogt, P. Environmental and Toxicity Effects of Perfluoroalkylated Substances. In Reviews of Environmental Contamination and Toxicology; Springer: New York, NY, USA, 2003; Volume 179, pp. 99–121. [Google Scholar]
- Kissa, E. Fluorinated Surfactant Repellents; Marcel Dekker: New York, NY, USA, 2001. [Google Scholar]
- Krafft, M.P.; Riess, J.G. Per- and Polyfluorinated Substances (PFASs): Environmental Challenges. Curr. Opin. Colloid Interface Sci. 2015, 20, 192–212. [Google Scholar] [CrossRef]
- Suja, F.; Pramanik, B.K.; Zain, S.M. Contamination, Bioaccumulation and Toxic Effects of Perfluorinated Chemicals (PFCs) in the Water Environment: A Review Paper. Water Sci. Technol. 2009, 60, 1533–1544. [Google Scholar] [CrossRef]
- Appleman, T.D.; Higgins, C.P.; Quiñones, O.; Vanderford, B.J.; Kolstad, C.; Zeigler-Holady, J.C.; Dickenson, E.R.V. Treatment of Poly- and Perfluoroalkyl Substances in U.S. Full-Scale Water Treatment Systems. Water Res. 2014, 51, 246–255. [Google Scholar] [CrossRef]
- Giesy, J.P.; Kannan, K. Global Distribution of Perfluorooctane Sulfonate in Wildlife. Environ. Sci. Technol. 2001, 35, 1339–1342. [Google Scholar] [CrossRef]
- Brusseau, M.L.; Anderson, R.H.; Guo, B. PFAS Concentrations in Soils: Background Levels Versus Contaminated Sites. Sci. Total Environ. 2020, 740, 140017. [Google Scholar] [CrossRef]
- Rankin, K.; Mabury, S.A.; Jenkins, T.M.; Washington, J.W. A North American and global survey of perfluoroalkyl substances in surface soils: Distribution patterns and mode of occurrence. Chemosphere 2016, 161, 333–341. [Google Scholar] [CrossRef] [PubMed]
- Ahrens, L.; Xie, Z.; Ebinghaus, R. Distribution of Perfluoroalkyl Compounds in Seawater from Northern Europe, Atlantic Ocean, and Southern Ocean. Chemosphere 2010, 78, 1011–1016. [Google Scholar] [CrossRef]
- Kwok, K.Y.; Yamazaki, E.; Yamashita, N.; Taniyasu, S.; Murphy, M.B.; Horii, Y.; Petrick, G.; Kallerborn, R.; Kannan, K.; Murano, K.; et al. Transport of Perfluoroalkyl Substances (PFAS) from an Arctic Glacier to Downstream Locations: Implications for sources. Sci. Total Environ. 2013, 447, 46–55. [Google Scholar] [CrossRef]
- Domingo, J.L.; Nadal, M. Human Exposure to Per- and Polyfluoroalkyl Substances (PFAS) Through Drinking Water: A Review of the Recent Scientific Literature. Environ. Res. 2019, 177, 108648. [Google Scholar] [CrossRef]
- Stoiber, T.; Evans, S.; Naidenko, O.V. Disposal of Products and Materials Containing Per- and Polyfluoroalkyl Substances (PFAS): A Cyclical Problem. Chemosphere 2020, 260, 127659. [Google Scholar] [CrossRef]
- Kelly, B.C.; Ikonomou, M.G.; Blair, J.D.; Surridge, B.; Hoover, D.; Grace, R.; Gobas, F.A.P.C. Perfluoroalkyl Contaminants in an Arctic Marine Food Web: Trophic Magnification and Wildlife Exposure. Environ. Sci. Technol. 2009, 43, 4037–4043. [Google Scholar] [CrossRef]
- ITRC PFAS Team. PFAS Fact Sheet: Fate and Trasnport; Interstate Technology Regulatory Council: Washington, DC, USA, 2020. [Google Scholar]
- Domingo, J.L. Health risks of Dietary Exposure to Perfluorinated Compounds. Environ. Int. 2012, 40, 187–195. [Google Scholar] [CrossRef] [PubMed]
- Tittlemier, S.A.; Pepper, K.; Seymour, C.; Moisey, J.; Bronson, R.; Cao, X.-L.; Dabeka, R.W. Dietary Exposure of Canadians to Perfluorinated Carboxylates and Perfluorooctane Sulfonate via Consumption of Meat, Fish, Fast Foods, and Food Items Prepared in Their Packaging. J. Agric. Food Chem. 2007, 55, 3203–3210. [Google Scholar] [CrossRef] [PubMed]
- Simon, J.A.; Abrams, S.; Bradburne, T.; Bryant, D.; Burns, M.; Cassidy, D.; Cherry, J.; Chiang, S.Y.; Cox, D.; Crimi, M.; et al. PFAS Experts Symposium: Statements on Regulatory Policy, Chemistry and Analtyics, Toxicology, Transport/Fate, and Remediation for Per- and Polyfluoroalkyl Substances (PFAS) Contamination Issues. Remediation 2019, 29, 31–48. [Google Scholar] [CrossRef]
- Brendel, S.; Fetter, É.; Staude, C.; Vierke, L.; Biegel-Engler, A. Short-Chain Perfluoroalkyl Acids: Environmental Concerns and a Regulatory Strategy under REACH. Environ. Sci. Eur. 2018, 30, 9. [Google Scholar] [CrossRef]
- Centers for Disease Control and Prevention. Perfluoroalkyl and Polyfluoroalkyl Substances (PFAS) in the U.S. Population 2017; Centers for Disease Control and Prevention: Atlanta, GA, USA, 2017. [Google Scholar]
- Ubel, F.A.; Sorenson, S.D.; Roach, D.E. Health Status of Plant Workers Exposed to Fluorochemicals—A Preliminary Report. Am. Ind. Hyg. Assoc. J. 1980, 41, 584–589. [Google Scholar] [CrossRef]
- Bischel, H.N.; Macmanus-Spencer, L.A.; Zhang, C.; Luthy, R.G. Strong associations of short-chain perfluoroalkyl acids with serum albumin and investigation of binding mechanisms. Environ. Toxicol. Chem. 2011, 30, 2423–2430. [Google Scholar] [CrossRef] [PubMed]
- Jones, P.D.; Hu, W.; De Coen, W.; Newsted, J.L.; Giesy, J.P. Binding of Perfluorinated Fatty Acds to Serum Proteins. Environ. Toxicol. Chem. 2003, 22, 2639. [Google Scholar] [CrossRef]
- Gaballah, S.; Swank, A.; Sobus, J.R.; Howey, X.M.; Schmid, J.; Catron, T.; McCord, J.; Hines, E.; Strynar, M.; Tal, T. Evaluation of Developmental Toxicity, Developmental Neurotoxicity, and Tissue Dose in Zebrafish Exposed to GenX and Other PFAS. Environ. Health Perspect. 2020, 128, 047005. [Google Scholar] [CrossRef]
- Blake, B.E.; Pinney, S.M.; Hines, E.P.; Fenton, S.E.; Ferguson, K.K. Associations Between Longitudinal Serum Perfluoroalkyl Substance (PFAS) Levels and Measures of Thyroid Hormone, Kidney Function, and Body Mass Index in the Fernald Community Cohort. Environ. Pollut. 2018, 242, 894–904. [Google Scholar] [CrossRef]
- Klaunig, J.E.; Shinohara, M.; Iwai, H.; Chengelis, C.P.; Kirkpatrick, J.B.; Wang, Z.; Bruner, R.H. Evaluation of the Chronic Toxicity and Carcinogenicity of Perfluorohexanoic Acid (PFHxA) in Sprague-Dawley Rats. Toxicol. Pathol. 2015, 43, 209–220. [Google Scholar] [CrossRef]
- Dewitt, J.C.; Peden-Adams, M.M.; Keller, J.M.; Germolec, D.R. Immunotoxicity of Perfluorinated Compounds: Recent Developments. Toxicol. Pathol. 2012, 40, 300–311. [Google Scholar] [CrossRef]
- Jiang, Q.; Gao, H.; Zhang, L. Metabolic Effects PFAS. In Toxicological Effects of Perfluoroalkyl and Polyfluoroalkyl Substances; DeWitt, J.C., Ed.; Molecular and Integrative Toxicology; Springer International Publishing: Cham, Swizerland, 2015; pp. 177–201. ISBN 978-3-319-15518-0. [Google Scholar]
- Olsen, G.W.; Zobel, L.R. Assessment of Lipid, Hepatic, and Thyroid Parameters with Serum Perfluorooctanoate (PFOA) Concentrations in Fluorochemical Production Workers. Int. Arch. Occup. Environ. Health 2007, 81, 231–246. [Google Scholar] [CrossRef] [PubMed]
- Raleigh, K.K.; Alexander, B.H.; Olsen, G.W.; Ramachandran, G.; Morey, S.Z.; Church, T.R.; Logan, P.W.; Scott, L.L.F.; Allen, E.M. Mortality and Cancer Incidence in Ammonium Perfluorooctanoate Production Workers. Occup. Environ. Med. 2014, 71, 500–506. [Google Scholar] [CrossRef]
- US EPA. Provisional Health Advisories for Perfluorooctanoic Acid (PFOA) and Perfluorooctane Sulfonate (PFOS) 2009; US EPA: Washington, DC, USA, 2009.
- US EPA. Third Unregulated Contaminant Monitoring Rule; US EPA: Washington, DC, USA, 2012.
- US EPA. Drinking Water Health Advisory for Perfluorooctane Sulfonate (PFOS); US EPA: Washington, DC, USA, 2016; pp. 1–103.
- US EPA. Drinking Water Health Advisory for Perfluorooctanoic Acid (PFOA); US EPA: Washington, DC, USA, 2016; pp. 1–103.
- Roy, N.D.; Gold, H.D.; Jacobson, R.; Ruckriedgle, H. Regulatory Challenges Posed by Emerging Contaminants. Water Resour; Water Resources Committee Newsletter: Chicago, IL, USA, 2018; Volume 20. [Google Scholar]
- Toskos, T.; Panagiotakis, I.; Dermatas, D. Per- and polyfluoroalkyl substances – Challenges associated with a family of ubiquitous emergent contaminants. Waste Manag. Res. 2019, 37, 449–451. [Google Scholar] [CrossRef]
- Kwiatkowski, C.F.; Andrews, D.Q.; Birnbaum, L.S.; Bruton, T.A.; DeWitt, J.C.; Knappe, D.R.U.; Maffini, M.V.; Miller, M.F.; Pelch, K.E.; Reade, A.; et al. Scientific Basis for Managing PFAS as a Chemical Class. Environ. Sci. Technol. Lett. 2020, 7, 532–543. [Google Scholar] [CrossRef]
- Wightman, S.; Kray, J. Emerging Water Contaminants Update: Uncertainty Remains Despite Regulatory Action. Available online: https://cswab.org/wp-content/uploads/2018/02/PFAS-State-Regulatory-Actions-to-Date-Sept-2017-Marten-Law.pdf (accessed on 10 June 2020).
- Winkens, K.; Koponen, J.; Schuster, J.; Shoeib, M.; Vestergren, R.; Berger, U.; Karvonen, A.M.; Pekkanen, J.; Kiviranta, H.; Cousins, I.T. Perfluoroalkyl Acids and their Precursors in Indoor Air Sampled in Children’s Bedrooms. Environ. Pollut. 2017, 222, 423–432. [Google Scholar] [CrossRef]
- Sunderland, E.M.; Hu, X.C.; Dassuncao, C.; Tokranov, A.K.; Wagner, C.C.; Allen, J.G. A Review of the Pathways of Human Exposure to Poly- and Perfluoroalkyl Substances (PFASs) and Present Understanding of Health Effects. J. Expo. Sci. Environ. Epidemiol. 2019, 29, 131–147. [Google Scholar] [CrossRef]
- ITRC PFAS Team. PFAS Water and Soil Values Table; Interstate Technology Regulatory Council: Washington, DC, USA, 2020. [Google Scholar]
- Kempisty, D.; Yun, X.; Racz, L. Introduction. In Perfluoroalkyl Substances in the Environment Theory, Practice, and Innovation; Kempisty, D., Xing, yun, Racz, L., Eds.; CRC Publiser: Boca Raton, FL, USA, 2018. [Google Scholar]
- Olsen, G.W.; Chang, S.-C.; Noker, P.E.; Gorman, G.S.; Ehresman, D.J.; Lieder, P.H.; Butenhoff, J.L. A Comparison of the Pharmacokinetics of Perfluorobutanesulfonate (PFBS) in Rats, Monkeys, and Humans. Toxicology 2009, 256, 65–74. [Google Scholar] [CrossRef]
- Kotlarz, N.; McCord, J.; Collier, D.; Lea, C.S.; Strynar, M.; Lindstrom, A.B.; Wilkie, A.A.; Islam, J.Y.; Matney, K.; Tarte, P.; et al. Measurement of Novel, Drinking Water-Associated PFAS in Blood from Adults and Children in Wilmington, North Carolina. Environ. Health Perspect. 2020, 128, 077005. [Google Scholar] [CrossRef] [PubMed]
- Sun, M.; Arevalo, E.; Strynar, M.; Lindstrom, A.; Richardson, M.; Kearns, B.; Pickett, A.; Smith, C.; Knappe, D.R.U. Legacy and Emerging Perfluoroalkyl Substances Are Important Drinking Water Contaminants in the Cape Fear River Watershed of North Carolina. Environ. Sci. Technol. Lett. 2016, 3, 415–419. [Google Scholar] [CrossRef]
- Gebbink, W.A.; Van Asseldonk, L.; Van Leeuwen, S.P.J. Presence of Emerging Per- and Polyfluoroalkyl Substances (PFASs) in River and Drinking Water near a Fluorochemical Production Plant in the Netherlands. Environ. Sci. Technol. 2017, 51, 11057–11065. [Google Scholar] [CrossRef]
- Wang, Z.; Cousins, I.T.; Scheringer, M.; Hungerbühler, K. Fluorinated Alternatives to Long-Chain Perfluoroalkyl Carboxylic Acids (PFCAs), Perfluoroalkane Sulfonic Acids (PFSAs) and their Potential Precursors. Environ. Int. 2013, 60, 242–248. [Google Scholar] [CrossRef]
- Butt, C.M.; Muir, D.C.G.; Mabury, S.A. Biotransformation Pathways of Fluorotelomer-based Polyfluoroalkyl Substances: A Review. Environ. Toxicol. Chem. 2014, 33, 243–267. [Google Scholar] [CrossRef]
- Blum, A.; Balan, S.A.; Scheringer, M.; Trier, X.; Goldenman, G.; Cousins, I.T.; Diamond, M.; Fletcher, T.; Higgins, C.; Lindeman, A.E.; et al. The Madrid Statement on Poly- and Perfluoroalkyl Substances (PFASs). Environ. Health Perspect. 2015, 123, A107–A111. [Google Scholar] [CrossRef]
- ITRC PFAS Team. PFAS Fact sheets: Physical and Chemical Properties; Interstate Technology Regulatory Council: Washington, DC, USA, 2020. [Google Scholar]
- O’Hagan, D. Understanding Organofluorine Chemistry. An Introduction to the C–F Bond. Chem. Soc. Rev. 2008, 37, 308–319. [Google Scholar] [CrossRef]
- Gagliano, E.; Sgroi, M.; Falciglia, P.P.; Vagliasindi, F.G.A.; Roccaro, P. Removal of Poly- and Perfluoroalkyl Substances (PFAS) from Water by Adsorption: Role of PFAS Chain Length, Effect of Organic Matter and Challenges in Adsorbent Regeneration. Water Res. 2020, 171, 115381. [Google Scholar] [CrossRef] [PubMed]
- Trautmann, A.M.; Schell, H.; Schmidt, K.R.; Mangold, K.-M.; Tiehm, A. Electrochemical Degradation of Perfluoroalkyl and Polyfluoroalkyl Substances (PFASs) in Groundwater. Water Sci. Technol. 2015, 71, 1569–1575. [Google Scholar] [CrossRef]
- Barzen-Hanson, K.A.; Roberts, S.C.; Choyke, S.; Oetjen, K.; McAlees, A.; Riddell, N.; McCrindle, R.; Ferguson, P.L.; Higgins, C.P.; Field, J.A. Discovery of 40 Classes of Per- and Polyfluoroalkyl Substances in Historical Aqueous Film-Forming Foams (AFFFs) and AFFF-Impacted Groundwater. Environ. Sci. Technol. 2017, 51, 2047–2057. [Google Scholar] [CrossRef]
- Place, B.J.; Field, J.A. Identification of Novel Fluorochemicals in Aqueous Film-Forming Foams Used by the US Military. Environ. Sci. Technol. 2012, 46, 7120–7127. [Google Scholar] [CrossRef] [PubMed]
- Barzen-Hanson, K.A.; Davis, S.E.; Kleber, M.; Field, J.A. Sorption of Fluorotelomer Sulfonates, Fluorotelomer Sulfonamido Betaines, and a Fluorotelomer Sulfonamido Amine in National Foam Aqueous Film-Forming Foam to Soil. Environ. Sci. Technol. 2017, 51, 12394–12404. [Google Scholar] [CrossRef]
- Lee, H.; Mabury, S.A. Sorption of Perfluoroalkyl Phosphonates and Perfluoroalkyl Phosphinates in Soils. Environ. Sci. Technol. 2017, 51, 3197–3205. [Google Scholar] [CrossRef]
- US EPA Basic Information on PFAS. Available online: https://www.epa.gov/pfas/basic-information-pfas (accessed on 5 June 2020).
- Higgins, C.P.; Luthy, R.G. Sorption of Perfluorinated Surfactants on Sediments. Environ. Sci. Technol. 2006, 40, 7251–7256. [Google Scholar] [CrossRef]
- Wen, W.; Xia, X.; Hu, D.; Zhou, D.; Wang, H.; Zhai, Y.; Lin, H. Long-Chain Perfluoroalkyl Acids (PFAAs) Affect the Bioconcentration and Tissue Distribution of Short-Chain PFAAs in Zebrafish (Danio rerio). Environ. Sci. Technol. 2017, 51, 12358–12368. [Google Scholar] [CrossRef] [PubMed]
- Prevedouros, K.; Cousins, I.T.; Buck, R.C.; Korzeniowski, S.H. Sources, Fate and Transport of Perfluorocarboxylates. Environ. Sci. Technol. 2006, 40, 32–44. [Google Scholar] [CrossRef]
- Boulanger, B.; Vargo, J.D.; Schnoor, J.L.; Hornbuckle, K.C. Evaluation of Perfluorooctane Surfactants in a Wastewater Treatment System and in a Commercial Surface Protection Product. Environ. Sci. Technol. 2005, 39, 5524–5530. [Google Scholar] [CrossRef]
- Harada, K.; Saito, N.; Sasaki, K.; Inoue, K.; Koizumi, A. Perfluorooctane Sulfonate Contamination of Drinking Water in the Tama River, Japan: Estimated Effects on Resident Serum Levels. Bull. Environ. Contam. Toxicol. 2003, 71, 31–36. [Google Scholar] [CrossRef] [PubMed]
- Mahinroosta, R.; Senevirathna, L. A Review of the Emerging Treatment Technologies for PFAS Contaminated Soils. J. Environ. Manag. 2020, 255, 109896. [Google Scholar] [CrossRef]
- Park, M.; Wu, S.; Lopez, I.J.; Chang, J.Y.; Karanfil, T.; Snyder, S.A. Adsorption of Perfluoroalkyl Substances (PFAS) in Groundwater by Granular Activated Carbons: Roles of Hydrophobicity of PFAS and Carbon Characteristics. Water Res. 2020, 170, 115364. [Google Scholar] [CrossRef]
- Gallen, C.; Drage, D.; Eaglesham, G.; Grant, S.; Bowman, M.; Mueller, J.F. Australia-Wide Assessment of Perfluoroalkyl Substances (PFASs) in Landfill Leachates. J. Hazard. Mater. 2017, 331, 132–141. [Google Scholar] [CrossRef]
- Zemba, S. PFAS Cycling Between Landfills and WWTPs. In Proceedings of the Environmental Research and Education Summit (EREF), Ann Arbor, MI, USA, 14–15 August 2019. [Google Scholar]
- Stroski, K.M.; Luong, K.H.; Challis, J.K.; Chaves-Barquero, L.G.; Hanson, M.L.; Wong, C.S. Wastewater Sources of Per- and Polyfluorinated alkyl Substances (PFAS) and Pharmaceuticals in four Canadian Arctic Communities. Sci. Total Environ. 2020, 708, 134494. [Google Scholar] [CrossRef]
- Chen, S.; Zhou, Y.; Meng, J.; Wang, T. Seasonal and Annual Variations in Removal Efficiency of Perfluoroalkyl Substances by Different Wastewater Treatment Processes. Environ. Pollut. 2018, 242, 2059–2067. [Google Scholar] [CrossRef]
- Venkatesan, A.K.; Halden, R.U. National Inventory of Perfluoroalkyl Substances in Archived U.S. Biosolids from the 2001 EPA National Sewage Sludge Survey. J. Hazard. Mater. 2013, 252–253, 413–418. [Google Scholar] [CrossRef]
- Lindstrom, A.B.; Strynar, M.J.; Delinsky, A.D.; Nakayama, S.F.; McMillan, L.; Libelo, E.L.; Neill, M.; Thomas, L. Application of WWTP Biosolids and Resulting Perfluorinated Compound Contamination of Surface and Well Water in Decatur, Alabama, USA. Environ. Sci. Technol. 2011, 45, 8015–8021. [Google Scholar] [CrossRef]
- Masoner, J.; Kolpin, D.; Cozzarelli, I.; Smalling, K.; Bolyard, S.; Field, J.; Furlong, E.; Gray, J.; Lozinski, D.; Reinhart, D.; et al. Landfill Leachate Contributes Per-/Poly-Fluoroalkyl Substances (PFAS) and Pharmaceuticals to Municipal Wastewater. Environ. Sci. Water Res. Technol. 2020. [Google Scholar] [CrossRef]
- Sierra Club Team. PFAS in Biosolids. Available online: https://content.sierraclub.org/grassrootsnetwork/sites/content.sierraclub.org.activistnetwork/files/teams/documents/PFASinBiosolidsdocx-formatted.pdf (accessed on 21 July 2020).
- Ghisi, R.; Vamerali, T.; Manzetti, S. Accumulation of Perfluorinated Alkyl Substances (PFAS) in Agricultural Plants: A Review. Environ. Res. 2019, 169, 326–341. [Google Scholar] [CrossRef]
- Zhang, H.; Liu, W.; He, X.; Wang, Y.; Zhang, Q. Uptake of Perfluoroalkyl Acids in the Leaves of Coniferous and Deciduous Broad-Leaved Trees. Environ. Toxicol. Chem. 2015, 34, 1499–1504. [Google Scholar] [CrossRef] [PubMed]
- Stein, C.R.; McGovern, K.J.; Pajak, A.M.; Maglione, P.J.; Wolff, M.S. Perfluoroalkyl and Polyfluoroalkyl Substances and Indicators of Immune Function in Children Aged 12-19 y: National Health and Nutrition Examination Survey. Pediatr. Res. 2016, 79, 348–357. [Google Scholar] [CrossRef]
- Barry, V.; Winquist, A.; Steenland, K. Perfluorooctanoic Acid (PFOA) Exposures and Incident Cancers Among Adults Living Near a Chemical Plant. Environ. Health Perspect. 2013, 121, 1313–1318. [Google Scholar] [CrossRef]
- Landsteiner, A.; Huset, C.; Williams, A.; Johnson, J. Biomonitoring for Perfluorochemicals in a Minnesota Community with known Drinking Water Contamination. J. Environ. Health 2014, 77, 14–19. [Google Scholar]
- ITRC PFAS Team. PFAS Fact Sheets: Firefighting Foams; Interstate Technology Regulatory Council: Washington, DC, USA, 2020. [Google Scholar]
- Ahrens, L.; Norström, K.; Viktor, T.; Cousins, A.P.; Josefsson, S. Stockholm Arlanda Airport as a Source of Per- and Polyfluoroalkyl Substances to Water, Sediment and Fish. Chemosphere 2015, 129, 33–38. [Google Scholar] [CrossRef]
- Høisæter, Å.; Pfaff, A.; Breedveld, G.D. Leaching and Transport of PFAS from Aqueous Film-Forming Foam (AFFF) in the Unsaturated Soil at a Firefighting Training Facility under Cold Climatic Conditions. J. Contam. Hydrol. 2019, 222, 112–122. [Google Scholar] [CrossRef]
- Dauchy, X.; Boiteux, V.; Colin, A.; Hémard, J.; Bach, C.; Rosin, C.; Munoz, J.-F. Deep Seepage of Per- and Polyfluoroalkyl Substances through the Soil of a Firefighter Training Site and Subsequent Groundwater Contamination. Chemosphere 2019, 214, 729–737. [Google Scholar] [CrossRef]
- Dauchy, X.; Boiteux, V.; Colin, A.; Bach, C.; Rosin, C.; Munoz, J.-F. Poly- and Perfluoroalkyl Substances in Runoff Water and Wastewater Sampled at a Firefighter Training Area. Arch. Environ. Contam. Toxicol. 2019, 76, 206–215. [Google Scholar] [CrossRef]
- Munoz, G.; Desrosiers, M.; Duy, S.V.; Labadie, P.; Budzinski, H.; Liu, J.; Sauvé, S. Environmental Occurrence of Perfluoroalkyl Acids and Novel Fluorotelomer Surfactants in the Freshwater Fish Catostomus commersonii and Sediments Following Firefighting Foam Deployment at the Lac-Mégantic Railway Accident. Environ. Sci. Technol. 2017, 51, 1231–1240. [Google Scholar] [CrossRef] [PubMed]
- Scher, D.P.; Kelly, J.E.; Huset, C.A.; Barry, K.M.; Hoffbeck, R.W.; Yingling, V.L.; Messing, R.B. Occurrence of Perfluoroalkyl Substances (PFAS) in Garden Produce at Homes with a history of PFAS-Contaminated Drinking Water. Chemosphere 2018, 196, 548–555. [Google Scholar] [CrossRef]
- Davis, K.L.; Aucoin, M.D.; Larsen, B.S.; Kaiser, M.A.; Hartten, A.S. Transport of ammonium perfluorooctanoate in environmental media near a fluoropolymer manufacturing facility. Chemosphere 2007, 67, 2011–2019. [Google Scholar] [CrossRef]
- Cahoon, L.B. GenX in Cape Fear River Water Was Only One Part of the PFAS Story in North Carolina. Contam. Our Water Identif. Remediat. Methods 2020, 1352, 91–103. [Google Scholar] [CrossRef]
- Galloway, J.E.; Moreno, A.V.P.; Lindstrom, A.B.; Strynar, M.J.; Newton, S.; May, A.A.; May, A.A.; Weavers, L.K.; Weavers, L.K. Evidence of Air Dispersion: HFPO-DA and PFOA in Ohio and West Virginia Surface Water and Soil near a Fluoropolymer Production Facility. Environ. Sci. Technol. 2020, 54, 7175–7184. [Google Scholar] [CrossRef]
- Shin, H.-M.; Vieira, V.M.; Ryan, P.B.; Detwiler, R.; Sanders, B.; Steenland, K.; Bartell, S.M. Environmental Fate and Transport Modeling for Perfluorooctanoic Acid Emitted from the Washington Works Facility in West Virginia. Environ. Sci. Technol. 2011, 45, 1435–1442. [Google Scholar] [CrossRef]
- Milley, S.A.; Koch, I.; Fortin, P.; Archer, J.; Reynolds, D.; Weber, K.P. Estimating the Number of Airports Potentially Contaminated with Perfluoroalkyl and Polyfluoroalkyl Substances from Aqueous Film Forming Foam: A Canadian Example. J. Environ. Manag. 2018, 222, 122–131. [Google Scholar] [CrossRef]
- Anderko, L.; Pennea, E. Exposures to Per-and Polyfluoroalkyl Substances (PFAS): Potential Risks to Reproductive and Children’s Health. Curr. Probl. Pediatr. Adolesc. Health Care 2020, 50, 100760. [Google Scholar] [CrossRef] [PubMed]
- Hu, X.C.; Andrews, D.Q.; Lindstrom, A.B.; Bruton, T.A.; Schaider, L.A.; Grandjean, P.; Lohmann, R.; Carignan, C.C.; Blum, A.; Balan, S.A.; et al. Detection of Poly- and Perfluoroalkyl Substances (PFASs) in U.S. Drinking Water Linked to Industrial Sites, Military Fire Training Areas, and Wastewater Treatment Plants. Environ. Sci. Technol. Lett. 2016, 3, 344–350. [Google Scholar] [CrossRef]
- Backe, W.J.; Day, T.C.; Field, J.A. Zwitterionic, Cationic, and Anionic Fluorinated Chemicals in Aqueous Film Forming Foam Formulations and Groundwater from U.S. Military Bases by Nonaqueous Large-Volume Injection HPLC-MS/MS. Environ. Sci. Technol. 2013, 47, 5226–5234. [Google Scholar] [CrossRef]
- Lang, J.R.; Allred, B.M.K.; Field, J.A.; Levis, J.W.; Barlaz, M.A. National Estimate of Per- and Polyfluoroalkyl Substance (PFAS) Release to U.S. Municipal Landfill Leachate. Environ. Sci. Technol. 2017, 51, 2197–2205. [Google Scholar] [CrossRef]
- Eggen, T.; Moeder, M.; Arukwe, A. Municipal Landfill Leachates: A Significant Source for New and Emerging Pollutants. Sci. Total Environ. 2010, 408, 5147–5157. [Google Scholar] [CrossRef]
- Busch, J.; Ahrens, L.; Sturm, R.; Ebinghaus, R. Polyfluoroalkyl Compounds in Landfill Leachates. Environ. Pollut. 2010, 158, 1467–1471. [Google Scholar] [CrossRef]
- Benskin, J.P.; Li, B.; Ikonomou, M.G.; Grace, J.R.; Li, L.Y. Per- and Polyfluoroalkyl Substances in Landfill Leachate: Patterns, Time Trends, and Sources. Environ. Sci. Technol. 2012, 46, 11532–11540. [Google Scholar] [CrossRef]
- Li, B.; Danon-Schaffer, M.N.; Li, L.Y.; Ikonomou, M.G.; Grace, J.R. Occurrence of PFCs and PBDEs in Landfill Leachates from Across Canada. Water Air Soil Pollut. 2012, 223, 3365–3372. [Google Scholar] [CrossRef]
- Hamid, H.; Li, L.Y.; Grace, J.R. Review of the Fate and Transformation of Per- and Polyfluoroalkyl Substances (PFASs) in Landfills. Environ. Pollut. 2018, 235, 74–84. [Google Scholar] [CrossRef]
- Wei, Z.; Xu, T.; Zhao, D. Treatment of Per- and Polyfluoroalkyl Substances in Landfill Leachate: Status, Chemistry and Prospects. Environ. Sci. Water Res. Technol. 2019, 5, 1814–1835. [Google Scholar] [CrossRef]
- Huset, C.A.; Barry, K.M. Quantitative Determination of Perfluoroalkyl Substances (PFAS) in Soil, Water, and Home Garden Produce. MethodsX 2018, 5, 697–704. [Google Scholar] [CrossRef]
- Allred, B.M.K.; Lang, J.R.; Barlaz, M.A.; Field, J.A. Physical and Biological Release of Poly- and Perfluoroalkyl Substances (PFASs) from Municipal Solid Waste in Anaerobic Model Landfill Reactors. Environ. Sci. Technol. 2015, 49, 7648–7656. [Google Scholar] [CrossRef] [PubMed]
- Fuertes, I.; Gómez-Lavín, S.; Elizalde, M.P.; Urtiaga, A. Perfluorinated Alkyl Substances (PFASs) in Northern Spain Municipal Solid Waste Landfill Leachates. Chemosphere 2017, 168, 399–407. [Google Scholar] [CrossRef]
- Ahrens, L.; Shoeib, M.; Harner, T.; Lee, S.C.; Guo, R.; Reiner, E.J. Wastewater Treatment Plant and Landfills as Sources of Polyfluoroalkyl Compounds to the Atmosphere. Environ. Sci. Technol. 2011, 45, 8098–8105. [Google Scholar] [CrossRef]
- Weinberg, I.; Dreyer, A.; Ebinghaus, R. Landfills as Sources of Polyfluorinated Compounds, Polybrominated Diphenyl Ethers and Musk Fragrances to Ambient Air. Atmos. Environ. 2011, 45, 935–941. [Google Scholar] [CrossRef]
- Becker, A.M.; Gerstmann, S.; Frank, H. Perfluorooctane Surfactants in Wastewaters, the Major Source of River Pollution. Chemosphere 2008, 72, 115–121. [Google Scholar] [CrossRef]
- Chen, H.; Zhang, C.; Han, J.; Yu, Y.; Zhang, P. PFOS and PFOA in Influents, Effluents, and Biosolids of Chinese Wastewater Treatment Plants and Effluent-Receiving Marine Environments. Environ. Pollut. 2012, 170, 26–31. [Google Scholar] [CrossRef]
- Coggan, T.L.; Moodie, D.; Kolobaric, A.; Szabo, D.; Shimeta, J.; Crosbie, N.D.; Lee, E.; Fernandes, M.; Clarke, B.O. An Investigation into Per- and Polyfluoroalkyl Substances (PFAS) in Nineteen Australian Wastewater Treatment Plants (WWTPs). Heliyon 2019, 5, e02316. [Google Scholar] [CrossRef]
- Gallen, C.; Eaglesham, G.; Drage, D.; Nguyen, T.H.; Mueller, J.F. A Mass Estimate of Perfluoroalkyl Substance (PFAS) Release from Australian Wastewater Treatment Plants. Chemosphere 2018, 208, 975–983. [Google Scholar] [CrossRef]
- Shoeib, M.; Harner, T.; Vlahos, P. Perfluorinated Chemicals in the Arctic Atmosphere. Environ. Sci. Technol. 2006, 40, 7577–7583. [Google Scholar] [CrossRef]
- Beser, M.I.; Pardo, O.; Beltrán, J.; Yusà, V. Determination of Per- and Polyfluorinated Substances in Airborne Particulate Matter by Microwave-Assisted Extraction and Liquid Chromatography–Tandem Mass Spectrometry. J. Chromatogr. A 2011, 1218, 4847–4855. [Google Scholar] [CrossRef]
- Harada, K.; Nakanishi, S.; Saito, N.; Tsutsui, T.; Koizumi, A. Airborne Perfluorooctanoate May Be a Substantial Source Contamination in Kyoto Area, Japan. Bull. Environ. Contam. Toxicol. 2005, 74, 64–69. [Google Scholar] [CrossRef]
- Sasaki, K.; Harada, K.; Saito, N.; Tsutsui, T.; Nakanishi, S.; Tsuzuki, H.; Koizumi, A. Impact of Airborne Perfluorooctane Sulfonate on the Human Body Burden and the Ecological System. Bull. Environ. Contam. Toxicol. 2003, 71, 408–413. [Google Scholar] [CrossRef]
- Ahrens, L.; Bundschuh, M. Fate and Effects of Poly- and Perfluoroalkyl Substances in the Aquatic Environment: A Review. Environ. Toxicol. Chem. 2014, 33, 1921–1929. [Google Scholar] [CrossRef]
- Guelfo, J.L.; Higgins, C.P. Subsurface Transport Potential of Perfluoroalkyl Acids at Aqueous Film-Forming Foam (AFFF)-Impacted Sites. Environ. Sci. Technol. 2013, 47, 4164–4171. [Google Scholar] [CrossRef] [PubMed]
- Sepulvado, J.G.; Blaine, A.C.; Hundal, L.S.; Higgins, C.P. Occurrence and Fate of Perfluorochemicals in Soil Following the Land Application of Municipal Biosolids. Environ. Sci. Technol. 2011, 45, 8106–8112. [Google Scholar] [CrossRef]
- Campos Pereira, H.; Ullberg, M.; Kleja, D.B.; Gustafsson, J.P.; Ahrens, L. Sorption of Perfluoroalkyl Substances (PFASs) to an Organic Soil Horizon—Effect of Cation Composition and pH. Chemosphere 2018, 207, 183–191. [Google Scholar] [CrossRef]
- Brusseau, M.L. Assessing the Potential Contributions of Additional Retention Processes to PFAS Retardation in the Subsurface. Sci. Total Environ. 2018, 613–614, 176–185. [Google Scholar] [CrossRef] [PubMed]
- Sørli, J.B.; Låg, M.; Ekeren, L.; Perez-Gil, J.; Haug, L.S.; Da Silva, E.; Matrod, M.N.; Gützkow, K.B.; Lindeman, B. Per- and Polyfluoroalkyl Substances (PFASs) Modify Lung Surfactant Function and Pro-Inflammatory Responses in Human Bronchial Epithelial Cells. Toxicol. Vitr. 2020, 62, 104656. [Google Scholar] [CrossRef]
- Du, Z.; Deng, S.; Bei, Y.; Huang, Q.; Wang, B.; Huang, J.; Yu, G. Adsorption Behavior and Mechanism of Perfluorinated Compounds on Various Adsorbents—A Review. J. Hazard. Mater. 2014, 274, 443–454. [Google Scholar] [CrossRef]
- Phong Vo, H.N.; Ngo, H.H.; Guo, W.; Hong Nguyen, T.M.; Li, J.; Liang, H.; Deng, L.; Chen, Z.; Hang Nguyen, T.A. Poly-and Perfluoroalkyl Substances in Water and Wastewater: A Comprehensive Review from Sources to Remediation. J. Water Process Eng. 2020, 36, 101393. [Google Scholar] [CrossRef]
- Rahman, M.F.; Peldszus, S.; Anderson, W.B. Behaviour and Fate of Perfluoroalkyl and Polyfluoroalkyl Substances (PFASs) in Drinking Water Treatment: A Review. Water Res. 2014, 50, 318–340. [Google Scholar] [CrossRef]
- Li, Y.; Oliver, D.P.; Kookana, R.S. A Critical Analysis of Published Data to Discern the Role of Soil and Sediment Properties in Determining Sorption of Per and Polyfluoroalkyl Substances (PFASs). Sci. Total Environ. 2018, 628–629, 110–120. [Google Scholar] [CrossRef]
- Kwon, Y.-N.; Shih, K.; Tang, C.; Leckie, J.O. Adsorption of Perfluorinated Compounds on Thin-Film Composite Polyamide Membranes. J. Appl. Polym. Sci. 2012, 124, 1042–1049. [Google Scholar] [CrossRef]
- You, C.; Jia, C.; Pan, G. Effect of Salinity and Sediment Characteristics on the Sorption and Desorption of Perfluorooctane Sulfonate at Sediment-Water Interface. Environ. Pollut. 2010, 158, 1343–1347. [Google Scholar] [CrossRef]
- Stahl, T.; Heyn, J.; Thiele, H.; Hüther, J.; Failing, K.; Georgii, S.; Brunn, H. Carryover of Perfluorooctanoic Acid (PFOA) and Perfluorooctane Sulfonate (PFOS) from Soil to Plants. Arch. Environ. Contam. Toxicol. 2009, 57, 289–298. [Google Scholar] [CrossRef]
- Furl, C.; Meredith, C. Perfluorinated Compounds in Washington Rivers and Lakes; Washington State Department of Ecology: Washington, DC, USA, 2010. [Google Scholar]
- ITRC PFAS Team. PFAS Fact Sheet: Health Effects; Interstate Technology Regulatory Council: Washington, DC, USA, 2020. [Google Scholar]
- Papadopoulou, E.; Sabaredzovic, A.; Namork, E.; Nygaard, U.C.; Granum, B.; Haug, L.S. Exposure of Norwegian Toddlers to Perfluoroalkyl Substances (PFAS): The Association with Breastfeeding and Maternal PFAS Concentrations. Environ. Int. 2016, 94, 687–694. [Google Scholar] [CrossRef] [PubMed]
- Wang, Z.; Cousins, I.T.; Scheringer, M.; Buck, R.C.; Hungerbühler, K. Global Emission Inventories for C4–C14 Perfluoroalkyl Carboxylic Acid (PFCA) Homologues from 1951 to 2030, Part I: Production and Emissions from Quantifiable Sources. Environ. Int. 2014, 70, 62–75. [Google Scholar] [CrossRef]
- Ahrens, L. Polyfluoroalkyl Compounds in the Aquatic Environment: A Review of their Occurrence and Fate. J. Environ. Monit. 2011, 13, 20–31. [Google Scholar] [CrossRef]
- Crone, B.C.; Speth, T.F.; Wahman, D.G.; Smith, S.J.; Abulikemu, G.; Kleiner, E.J.; Pressman, J.G. Occurrence of Per- and Polyfluoroalkyl Substances (PFAS) in Source Water and their Treatment in Drinking Water. Crit. Rev. Environ. Sci. Technol. 2019, 49, 2359–2396. [Google Scholar] [CrossRef]
- Rodriguez-Freire, L.; Balachandran, R.; Sierra-Alvarez, R.; Keswani, M. Effect of Sound Frequency and Initial Concentration on the Sonochemical Degradation of Perfluorooctane Sulfonate (PFOS). J. Hazard. Mater. 2015, 300, 662–669. [Google Scholar] [CrossRef]
- Dombrowski, P.M.; Kakarla, P.; Caldicott, W.; Chin, Y.; Sadeghi, V.; Bogdan, D.; Barajas-Rodriguez, F.; Chiang, S.-Y.D. Technology Review and Evaluation of Different Chemical Oxidation Conditions on Treatability of PFAS. Remediat. J. 2018, 28, 135–150. [Google Scholar] [CrossRef]
- Vecitis, C.D.; Park, H.; Cheng, J.; Mader, B.T.; Hoffmann, M.R. Kinetics and Mechanism of the Sonolytic Conversion of the Aqueous Perfluorinated Surfactants, Perfiuorooctanoate (PFOA), and Perfluorooctane Sulfonate (PFOS) into Inorganic Products. J. Phys. Chem. A 2008, 112, 4261–4270. [Google Scholar] [CrossRef]
- ITRC PFAS Team. PFAS Fact Sheets: Remediation Technologies; Interstate Technology Regulatory Council: Washington, DC, USA, 2020. [Google Scholar]
- Nzeribe, B.N.; Crimi, M.; Mededovic Thagard, S.; Holsen, T.M. Physico-Chemical Processes for the Treatment of Per- And Polyfluoroalkyl Substances (PFAS): A review. Crit. Rev. Environ. Sci. Technol. 2019, 49, 866–915. [Google Scholar] [CrossRef]
- Ross, I.; McDonough, J.; Miles, J.; Storch, P.; Thelakkat Kochunarayanan, P.; Kalve, E.; Hurst, J.; Dasgupta, S.S.; Burdick, J. A Review of Emerging Technologies for Remediation of PFASs. Remediation 2018, 28, 101–126. [Google Scholar] [CrossRef]
- Merino, N.; Qu, Y.; Deeb, R.A.; Hawley, E.L.; Hoffmann, M.R.; Mahendra, S. Degradation and Removal Methods for Perfluoroalkyl and Polyfluoroalkyl Substances in Water. Environ. Eng. Sci. 2016, 33, 615–649. [Google Scholar] [CrossRef]
- Scheringer, M.; Trier, X.; Cousins, I.T.; de Voogt, P.; Fletcher, T.; Wang, Z.; Webster, T.F. Helsingør Statement on Poly- and Perfluorinated Alkyl Substances (PFASs). Chemosphere 2014, 114, 337–339. [Google Scholar] [CrossRef]
- Dickenson, E.R.V.; Verdugo, E.M. Perfluoroalkyl Substances in the Environment; CRC Press: Boca Raton, FL, USA, 2018; pp. 241–254. [Google Scholar]
- Rayne, S.; Forest, K. Perfluoroalkyl Sulfonic and Carboxylic Acids: A Critical Review of Physicochemical Properties, Levels and Patterns in Waters and Wastewaters, and Treatment Methods. J. Environ. Sci. Health Part A 2009, 44, 1145–1199. [Google Scholar] [CrossRef]
- Horst, J.; McDonough, J.; Ross, I.; Houtz, E. Understanding and Managing the Potential By-Products of PFAS Destruction. Groundw. Monit. Remediat. 2020, 40, 17–27. [Google Scholar] [CrossRef]
- Xiao, F. Emerging Poly- and Perfluoroalkyl Substances in the Aquatic Environment: A Review of current Literature. Water Res. 2017, 124, 482–495. [Google Scholar] [CrossRef]
- Horst, J.; McDonough, J.; Ross, I.; Dickson, M.; Miles, J.; Hurst, J.; Storch, P. Water Treatment Technologies for PFAS: The Next Generation. Groundw. Monit. Remediat. 2018, 38, 13–23. [Google Scholar] [CrossRef]
- Lutze, H.; Panglisch, S.; Bergmann, A.; Schmidt, T.C. Treatment Options for the Removal and Degradation of Polyfluorinated Chemicals. In Polyfluorinated Chemicals and Transformation Products; Knepper, T., Lange, F., Eds.; Springer: Berlin/Heidelberg, Germany, 2012; pp. 103–125. [Google Scholar]
- Tang, C.Y.; Fu, Q.S.; Robertson, A.P.; Criddle, C.S.; Leckie, J.O. Use of Reverse Osmosis Membranes to Remove Perfluorooctane Sulfonate (PFOS) from Semiconductor Wastewater. Environ. Sci. Technol. 2006, 40, 7343–7349. [Google Scholar] [CrossRef] [PubMed]
- Kimura, K.; Amy, G.; Drewes, J.E.; Heberer, T.; Kim, T.-U.; Watanabe, Y. Rejection of Organic Micropollutants (Disinfection By-Products, Endocrine Disrupting Compounds, and Pharmaceutically Active Compounds) by NF/RO Membranes. J. Memb. Sci. 2003, 227, 113–121. [Google Scholar] [CrossRef]
- Boiteux, V.; Dauchy, X.; Bach, C.; Colin, A.; Hemard, J.; Sagres, V.; Rosin, C.; Munoz, J.-F. Concentrations and Patterns of Perfluoroalkyl and Polyfluoroalkyl Substances in a River and Three Drinking Water Treatment Plants Near and Far from a Major Production Source. Sci. Total Environ. 2017, 583, 393–400. [Google Scholar] [CrossRef]
- Page, D.; Vanderzalm, J.; Kumar, A.; Cheng, K.Y.; Kaksonen, A.H.; Simpson, S. Risks of Perfluoroalkyl and Polyfluoroalkyl Substances (PFAS) for Sustainable Water Recycling via Aquifers. Water 2019, 11, 1737. [Google Scholar] [CrossRef]
- Liu, C.J.; Werner, D.; Bellona, C. Removal of Per- and Polyfluoroalkyl Substances (PFASs) from Contaminated Groundwater Using Granular Activated Carbon: A Pilot-Scale Study with Breakthrough Modeling. Environ. Sci. Water Res. Technol. 2019, 5, 1844–1853. [Google Scholar] [CrossRef]
- Hawley, B.E.L.; Pancras, T.; Sc, M.; Burdick, J. Remediation Technologies for Perfluorinated Compounds (PFCs), Including Perfluorooctane Sulfonate (PFOS) and Perfluorooctanoic Acid (PFOA); Arcadis: Highlands Ranch, CO, USA, 2012. [Google Scholar]
- Senevirathna, S.T.M.L.D.; Tanaka, S.; Fujii, S.; Kunacheva, C.; Harada, H.; Shivakoti, B.R.; Okamoto, R. A Comparative Study of Adsorption of Perfluorooctane sulfonate (PFOS) onto Granular Activated Carbon, Ion-exchange Polymers and Non-ion-exchange Polymers. Chemosphere 2010, 80, 647–651. [Google Scholar] [CrossRef] [PubMed]
- Ochoa-Herrera, V.; Sierra-Alvarez, R. Removal of Perfluorinated Surfactants by Sorption onto Granular Activated Carbon, Zeolite and Sludge. Chemosphere 2008, 72, 1588–1593. [Google Scholar] [CrossRef] [PubMed]
- Zhi, Y.; Liu, J. Surface modification of activated carbon for enhanced adsorption of perfluoroalkyl acids from aqueous solutions. Chemosphere 2016, 144, 1224–1232. [Google Scholar] [CrossRef]
- Kucharzyk, K.H.; Darlington, R.; Benotti, M.; Deeb, R.; Hawley, E. Novel Treatment Technologies for PFAS Compounds: A Critical Review. J. Environ. Manag. 2017, 204, 757–764. [Google Scholar] [CrossRef]
- Watanabe, N.; Takata, M.; Takemine, S.; Yamamoto, K. Thermal Mineralization Behavior of PFOA, PFHxA, and PFOS During Reactivation of Granular Activated Carbon (GAC) in Nitrogen Atmosphere. Environ. Sci. Pollut. Res. Int. 2018, 25, 7200–7205. [Google Scholar] [CrossRef]
- Woodard, S.; Berry, J.; Newman, B. Ion exchange Resin for PFAS Removal and Pilot Test Comparison to GAC. Remediation 2017, 27, 19–27. [Google Scholar] [CrossRef]
- Nickelsen, M.; Woodard, S. A Sustainable System and Method for Removing and Concentrating Per- and Polyfluoroalkyl Substances (PFAS) from Water. WO Patnet 2017180346A1, 19 October 2017. [Google Scholar]
- Schuricht, F.; Borovinskaya, E.S.; Reschetilowski, W. Removal of Perfluorinated Surfactants from Wastewater by Adsorption and Ion Exchange—Influence of Material Properties, Sorption Mechanism and Modeling. J. Environ. Sci. 2017, 54, 160–170. [Google Scholar] [CrossRef]
- Carter, K.E.; Farrell, J. Removal of Perfluorooctane and Perfluorobutane Sulfonate from Water via Carbon Adsorption and Ion Exchange. Sep. Sci. Technol. 2010, 45, 762–767. [Google Scholar] [CrossRef]
- Yu, Q.; Zhang, R.; Deng, S.; Huang, J.; Yu, G. Sorption of Perfluorooctane Sulfonate and Perfluorooctanoate on Activated Carbons and Resin: Kinetic and Isotherm Study. Water Res. 2009, 43, 1150–1158. [Google Scholar] [CrossRef]
- Chularueangaksorn, P.; Tanaka, S.; Fujii, S.; Kunacheva, C. Regeneration and Reusability of Anion Exchange Resin used in Perfluorooctane Sulfonate Removal by Batch Experiments. J. Appl. Polym. Sci. 2013, 130, 884–890. [Google Scholar] [CrossRef]
- Zaggia, A.; Conte, L.; Falletti, L.; Fant, M.; Chiorboli, A. Use of Strong Anion Exchange Resins for the Removal of Perfluoroalkylated Substances from Contaminated Drinking Water in Batch and Continuous Pilot Plants. Water Res. 2016, 91, 137–146. [Google Scholar] [CrossRef]
- Ryan, K. PFAS Treatment with GAC: Performance, Reactivation, & Economics. Available online: https://cdn.ymaws.com/www.njawwa.org/resource/collection/6382B7DD-E5CF-4A26-AA5C-AF7AF7495473/08__GAC_Treatment.pdf (accessed on 7 February 2020).
- Yamada, T.; Taylor, P.H.; Buck, R.C.; Kaiser, M.A.; Giraud, R.J. Thermal Degradation of Fluorotelomer Treated Articles and Related Materials. Chemosphere 2005, 61, 974–984. [Google Scholar] [CrossRef] [PubMed]
- OPEC Ex-Situ Treatment: Surface Activation Foam Fractionation (SAFF). Available online: https://opecsystems.com/enviro/pfas-solutions/ex-situ-treatment-surface-active-foam-fractionation-saff/#:~:text=SurfaceActivationFoamFractionation(SAFFTM)&text=TheSAFFTMprocessis,throughanarrowwatercolumn (accessed on 15 August 2020).
- EVOCRA Water Solution: Evolved. Available online: https://evocra.com.au/applications/water-solutions-evolved (accessed on 15 August 2020).
- Dickson, M. Method for Treating Industrial Waste. U.S. Patent NO 10040708B2, 7 August 2018. [Google Scholar]
- Dai, X.; Xie, Z.; Dorian, B.; Gray, S.; Zhang, J. Comparative Study of PFAS Treatment by UV, UV/ozone, and Fractionations with Air and Ozonated Air. Environ. Sci. Water Res. Technol. 2019, 5, 1897–1907. [Google Scholar] [CrossRef]
- Trojanowicz, M.; Bojanowska-Czajka, A.; Bartosiewicz, I.; Kulisa, K. Advanced Oxidation/Reduction Processes Treatment for Aqueous Perfluorooctanoate (PFOA) and Perfluorooctanesulfonate (PFOS)—A Review of Recent Advances. Chem. Eng. J. 2018, 336, 170–199. [Google Scholar] [CrossRef]
- Lu, D.; Sha, S.; Luo, J.; Huang, Z.; Zhang Jackie, X. Treatment Train Approaches for the Remediation of Per- and Polyfluoroalkyl Substances (PFAS): A Critical Review. J. Hazard. Mater. 2020, 386, 121963. [Google Scholar] [CrossRef]
- Scollitt-Davis, J. AECOM to Launch PFAS Solution DE-FLUOROTM at CleanUp 2019 in Adelaide. Available online: https://aecom.com/press-releases/aecom-to-launch-pfas-solution-de-fluoro-at-cleanup-2019-in-adelaide/#:~:text=PressRelease-,AECOMtolaunchPFASsolutionDE-FLUORO,atCleanUp2019inAdelaide&text=ADELAIDE(Sept.,‘PFAS’)atCleanUp2019 (accessed on 7 March 2020).
- Radjenovic, J.; Sedlak, D.L. Challenges and Opportunities for Electrochemical Processes as Next-Generation Technologies for the Treatment of Contaminated Water. Environ. Sci. Technol. 2015, 49, 11292–11302. [Google Scholar] [CrossRef]
- Carter, K.E.; Farrell, J. Oxidative Destruction of Perfluorooctane Sulfonate Using Boron-Doped Diamond Film Electrodes. Environ. Sci. Technol. 2008, 42, 6111–6115. [Google Scholar] [CrossRef]
- Ochiai, T.; Iizuka, Y.; Nakata, K.; Murakami, T.; Tryk, D.A.; Fujishima, A.; Koide, Y.; Morito, Y. Efficient Electrochemical Decomposition of Perfluorocarboxylic Acids by the Use of a Boron-Doped Diamond Electrode. Diam. Relat. Mater. 2011, 20, 64–67. [Google Scholar] [CrossRef]
- Zhuo, Q.; Deng, S.; Yang, B.; Huang, J.; Wang, B.; Zhang, T.; Yu, G. Degradation of Perfluorinated Compounds on a Boron-Doped Diamond Electrode. Electrochim. Acta 2012, 77, 17–22. [Google Scholar] [CrossRef]
- Schaefer, C.E.; Andaya, C.; Urtiaga, A.; McKenzie, E.R.; Higgins, C.P. Electrochemical Treatment of Perfluorooctanoic Acid (PFOA) and Perfluorooctane Sulfonic Acid (PFOS) in Groundwater Impacted by Aqueous Film Forming Foams (AFFFs). J. Hazard. Mater. 2015, 295, 170–175. [Google Scholar] [CrossRef]
- Stratton, G.R.; Dai, F.; Bellona, C.L.; Holsen, T.M.; Dickenson, E.R.V.; Mededovic Thagard, S. Plasma-Based Water Treatment: Efficient Transformation of Perfluoroalkyl Substances in Prepared Solutions and Contaminated Groundwater. Environ. Sci. Technol. 2017, 51, 1643–1648. [Google Scholar] [CrossRef] [PubMed]
- Locke, B.R.; Sato, M.; Sunka, P.; Hoffmann, M.R.; Chang, J.-S. Electrohydraulic Discharge and Nonthermal Plasma for Water Treatment. Ind. Eng. Chem. Res. 2006, 45, 882–905. [Google Scholar] [CrossRef]
- Jiang, B.; Zheng, J.; Qiu, S.; Wu, M.; Zhang, Q.; Yan, Z.; Xue, Q. Review on Electrical Discharge Plasma Technology for Wastewater Remediation. Chem. Eng. J. 2014, 236, 348–368. [Google Scholar] [CrossRef]
- Lukes, P.; Appleton, A.T.; Locke, B.R. Hydrogen Peroxide and Ozone Formation in Hybrid Gas–Liquid Electrical Discharge Reactors. IEEE Trans. Ind. Appl. 2004, 40, 60–67. [Google Scholar] [CrossRef]
- Hayashi, R.; Obo, H.; Takeuchi, N.; Yasuoka, K. Decomposition of Perfluorinated Compounds in Water by DC Plasma within Oxygen Bubbles. Electr. Eng. Japan 2015, 190, 9–16. [Google Scholar] [CrossRef]
- Yasuoka, K.; Sasaki, K.; Hayashi, R. An Energy-Efficient Process for Decomposing Perfluorooctanoic and Perfluorooctane Sulfonic Acids using DC Plasmas Generated within Gas Bubbles. Plasma Sources Sci. Technol. 2011, 20, 034009. [Google Scholar] [CrossRef]
- Gole, V.L.; Sierra-Alvarez, R.; Peng, H.; Giesy, J.P.; Deymier, P.; Keswani, M. Sono-Chemical Treatment of Per- and Polyfluoroalkyl Compounds in Aqueous Film- Forming Foams by Use of a Large-Scale Multi-Transducer Dual-Frequency Based Acoustic Reactor. Ultrason. Sonochem. 2018, 45, 213–222. [Google Scholar] [CrossRef] [PubMed]
- Campbell, T.; Hoffmann, M.R. Sonochemical Degradation of Perfluorinated Surfactants: Power and Multiple Frequency Effects. Sep. Purif. Technol. 2015, 156, 1019–1027. [Google Scholar] [CrossRef]
- Moriwaki, H.; Takagi, Y.; Tanaka, M.; Tsuruho, K.; Okitsu, K.; Maeda, Y. Sonochemical Decomposition of Perfluorooctane Sulfonate and Perfluorooctanoic Acid. Environ. Sci. Technol. 2005, 39, 3388–3392. [Google Scholar] [CrossRef]
- Fernandez, N.A.; Rodriguez-Freire, L.; Keswani, M.; Sierra-Alvarez, R. Effect of Chemical Structure on the Sonochemical Degradation of Perfluoroalkyl and Polyfluoroalkyl Substances (PFASs). Environ. Sci. Water Res. Technol. 2016, 2, 975–983. [Google Scholar] [CrossRef]
- Rodriguez-Freire, L.; Abad-Fernández, N.; Sierra-Alvarez, R.; Hoppe-Jones, C.; Peng, H.; Giesy, J.P.; Snyder, S.; Keswani, M. Sonochemical Degradation of Perfluorinated Chemicals in Aqueous Film-Forming Foams. J. Hazard. Mater. 2016, 317, 275–283. [Google Scholar] [CrossRef]
- Matsuoka, T.; Asakura, Y. Characteristics of a Flow-Channel Type Sonochemical Equipped with Multitransducer. J. Chem. Eng. JApan 2007, 40, 497–500. [Google Scholar] [CrossRef]
- Destaillats, H.; Lesko, T.M.; Knowlton, M.; Wallace, H.; Hoffmann, M.R. Scale-Up of Sonochemical Reactors for Water Treatment. Ind. Eng. Chem. Res. 2001, 40, 3855–3860. [Google Scholar] [CrossRef]
- Brunner, G. Hydrothermal and Supercritical Water Processes; Elsevier: Oxford, UK, 2014. [Google Scholar]
- Jessop, P.G.; Leitner, W. Supercritical Fluids as Media for Chemical Reactions. In Chemical Synthesis Using Supercritical Fluids; Jessop, P.G., Leitner, W., Eds.; Wiley-VCH Verlag GmbH: Weinheim, Germany, 2007; pp. 1–36. [Google Scholar]
- Toor, S.S.; Rosendahl, L.; Rudolf, A. Hydrothermal Liquefaction of Biomass: A Review of Subcritical Water Technologies. Energy 2011, 36, 2328–2342. [Google Scholar] [CrossRef]
- Hori, H.; Nagaoka, Y.; Yamamoto, A.; Sano, T.; Yamashita, N.; Taniyasu, S.; Kutsuna, S.; Osaka, I.; Arakawa, R. Efficient Decomposition of Environmentally Persistent Perfluorooctanesulfonate and Related Fluorochemicals Using Zerovalent Iron in Subcritical Water. Environ. Sci. Technol. 2006, 40, 1049–1054. [Google Scholar] [CrossRef] [PubMed]
- Wu, B.; Hao, S.; Choi, Y.; Higgins, C.P.; Deeb, R.; Strathmann, T.J. Rapid Destruction and Defluorination of Perfluorooctanesulfonate by Alkaline Hydrothermal Reaction. Environ. Sci. Technol. Lett. 2019, 6, 630–636. [Google Scholar] [CrossRef]
- Hori, H.; Nagaoka, Y.; Sano, T.; Kutsuna, S. Iron-Induced Decomposition of Perfluorohexanesulfonate in Sub- and Supercritical Water. Chemosphere 2008, 70, 800–806. [Google Scholar] [CrossRef] [PubMed]
- Field, J.A. PFASs in Leachate and Wastewater. In Proceedings of the Environmental Research and Education Summit (EREF), Ann Arbor, MI, USA, 14–15 August 2019. [Google Scholar]
- Mejia-Avendaño, S.; Munoz, G.; Vo Duy, S.; Desrosiers, M.; Benoît, P.; Sauvé, S.; Liu, J. Novel Fluoroalkylated Surfactants in Soils Following Firefighting Foam Deployment During the Lac-Mégantic Railway Accident. Environ. Sci. Technol. 2017, 51, 8313–8323. [Google Scholar] [CrossRef]
- Xiao, F.; Golovko, S.A.; Golovko, M.Y. Identification of novel non-ionic, cationic, zwitterionic, and anionic polyfluoroalkyl substances using UPLC–TOF–MSE high-resolution parent ion search. Anal. Chim. Acta 2017, 988, 41–49. [Google Scholar] [CrossRef]
- McDonough, C.A.; Guelfo, J.L.; Higgins, C.P. Measuring total PFASs in water: The tradeoff between selectivity and inclusivity. Curr. Opin. Environ. Sci. Health 2019, 7, 13–18. [Google Scholar] [CrossRef]



| Molecular Formula | Molecular Weight | Vapor Pressure at 25 °C (Pa) | Water Solubility at 25 °C (mg/L) | Melting Point (°C) | Boiling Point (°C) | Log of Organic Carbon Partition Coefficient (logKoc) |
|---|---|---|---|---|---|---|
| C3F7COOH | 214.0 | 851 | 562,877 | −17.5 | 120 | 1.9 |
| C4F9SO3H | 300.1 | 631 | 30,010 | 20.4–70.4 | 205–214 | 1.2–1.79 |
| C5F11COOH | 314.1 | 120 | 21,730 | 14 | 157 | 1.3 |
| C6F13SO3H | 400.1 | 58.9 | 2302 | 26.7–73.2 | 218–238 | 2.4–3.1 |
| C7F15COOH | 414.1 | 4.2 | 771 | 54.3 | 188 | 1.89–2.63 |
| C8F17SO3H | 500.1 | 6.8 | 60.1 | 15.2–73.5 | 219–262 | 2.4–3.7 |
| C9F19COOH | 514.1 | 0.2 | 25.2 | 78–88 | 218 | 2.76–2.96 |
| C10F21SO3H | 600.1 | 0.7 | 2.4 | 11.6–85.2 | 224–284 | 3.53–3.66 |
Publisher’s Note: MDPI stays neutral with regard to jurisdictional claims in published maps and institutional affiliations. |
© 2020 by the authors. Licensee MDPI, Basel, Switzerland. This article is an open access article distributed under the terms and conditions of the Creative Commons Attribution (CC BY) license (http://creativecommons.org/licenses/by/4.0/).
Share and Cite
Meegoda, J.N.; Kewalramani, J.A.; Li, B.; Marsh, R.W. A Review of the Applications, Environmental Release, and Remediation Technologies of Per- and Polyfluoroalkyl Substances. Int. J. Environ. Res. Public Health 2020, 17, 8117. https://doi.org/10.3390/ijerph17218117
Meegoda JN, Kewalramani JA, Li B, Marsh RW. A Review of the Applications, Environmental Release, and Remediation Technologies of Per- and Polyfluoroalkyl Substances. International Journal of Environmental Research and Public Health. 2020; 17(21):8117. https://doi.org/10.3390/ijerph17218117
Chicago/Turabian StyleMeegoda, Jay N., Jitendra A. Kewalramani, Brian Li, and Richard W. Marsh. 2020. "A Review of the Applications, Environmental Release, and Remediation Technologies of Per- and Polyfluoroalkyl Substances" International Journal of Environmental Research and Public Health 17, no. 21: 8117. https://doi.org/10.3390/ijerph17218117
APA StyleMeegoda, J. N., Kewalramani, J. A., Li, B., & Marsh, R. W. (2020). A Review of the Applications, Environmental Release, and Remediation Technologies of Per- and Polyfluoroalkyl Substances. International Journal of Environmental Research and Public Health, 17(21), 8117. https://doi.org/10.3390/ijerph17218117

