Analysis of Wellbeing in Nongovernmental Organizations’ Workplace in a Developed Area Context
Abstract
1. Introduction
2. Theoretical Framework
2.1. JDCS Model
2.2. Job Demands, Control and Social Support NGO Workers
3. Research Hypotheses
4. Methodology
4.1. Data Collection and Sampling
4.2. Measures
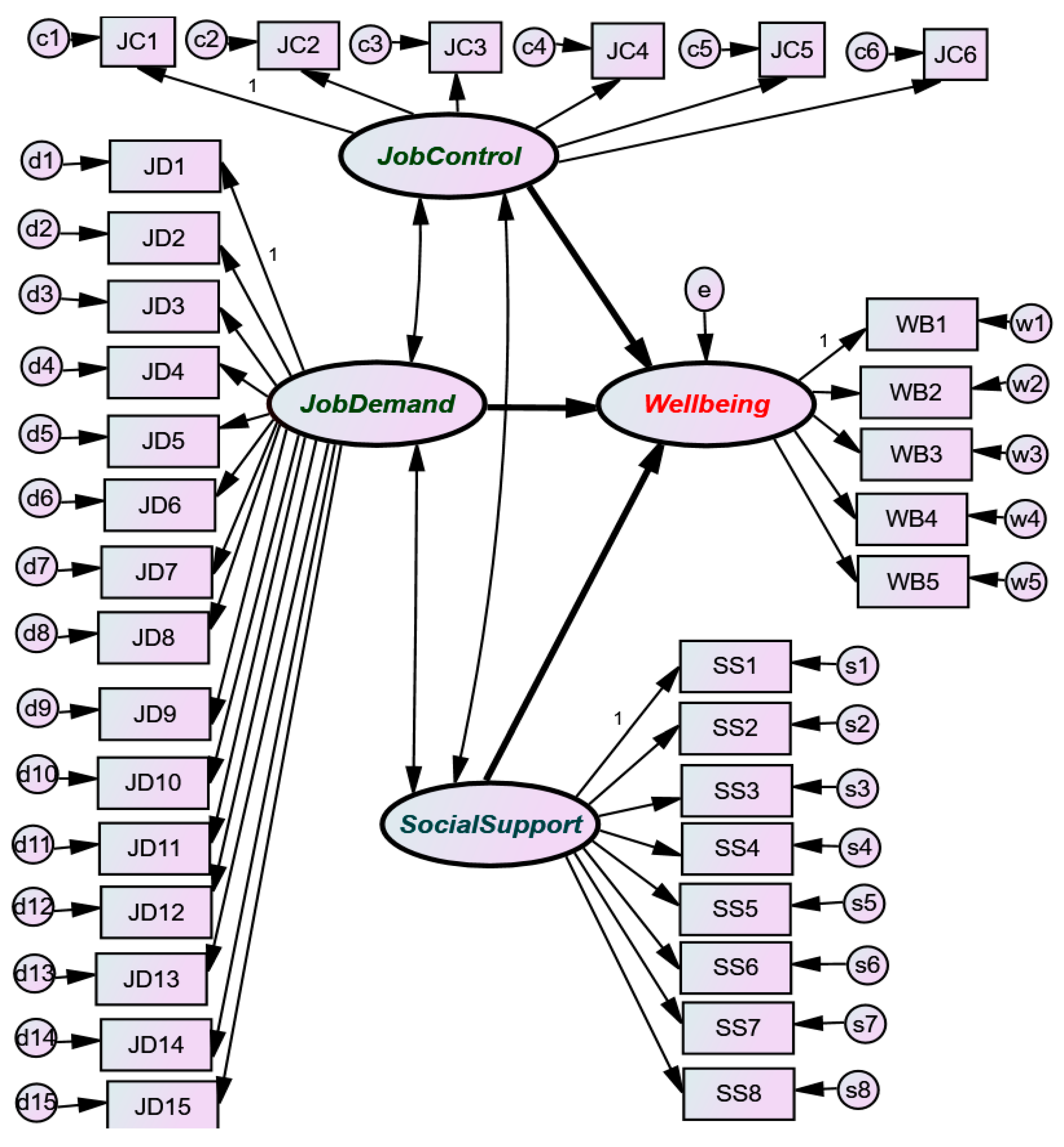
4.3. Structural Equation Models
5. Results
6. Discussion
7. Conclusions
Author Contributions
Funding
Acknowledgments
Conflicts of Interest
References
- Van Hoa, N.; Vu, H.; Duc, T.M. Fuzzy fractional differential equations under Caputo–Katugampola fractional derivative approach. Fuzzy Sets Syst. 2018, 375, 70–99. [Google Scholar] [CrossRef]
- Tallberg, J.; Dellmuth, L.; Agné, H.; Duit, A. NGO influence in international organizations: Information, access and exchange. Br. J. Political Sci. 2018, 48, 213–238. [Google Scholar] [CrossRef]
- Brass, J.N.; Longhofer, W.; Robinson, R.S.; Schnable, A.A. NGOs and international development: A review of thirty-five years of scholarship. World Dev. 2018, 112, 136–149. [Google Scholar] [CrossRef]
- Chum, J.; Kim, M.S.; Zielinski, L. Acceptability of the Fitbit in behavioural activation therapy for depression: A qualitative study. Evid.-Based Ment. Health 2018, 21, 76. [Google Scholar] [CrossRef] [PubMed]
- Heyes, A.; Martin, S. Inefficient NGO labels: Strategic proliferation and fragmentation in the market for certification. J. Econ. Manag. Strategy 2018, 27, 206–220. [Google Scholar] [CrossRef]
- Andjarwati, T.; Eko, K.; Kadir, A. Predictors of job satisfaction in non-profit organizations. Pol. J. Manag. Stud. 2019, 20, 19–28. [Google Scholar] [CrossRef]
- Tamir, E.; Yemini, M.; Tucker, K. NGO-school interactions as portrayed by elite and popular press in Israel and England. J. Educ. Adm. 2019, 29, 21–36. [Google Scholar] [CrossRef]
- Owda, R.O.; Owda, M.; Abed, M.N.; Abdalmenem, S.A.; Abu-Naser, S.S.; Al Shobaki, M.J. Design Thinking and Its Impact on Decision Making in NGOs. Int. J. Acad. Inf. Syst. Res. 2019, 3, 1–11. [Google Scholar]
- Joyce, K.; Pabayo, R.; Critchley, J.A.; Bambra, C. Flexible working conditions and their effects on employee health and wellbeing. Cochrane Database Syst. Rev. 2010, 2. [Google Scholar] [CrossRef]
- Bartram, D.J.; Yadegarfar, G.; Baldwin, D.S. Psychosocial working conditions and work-related stressors among UK veterinary surgeons. Occup. Med. 2019, 59, 334–341. [Google Scholar] [CrossRef]
- Yılmaz, G.; Wills, L.; Petrakis, M. The self in motherhood: A systematised review of relational self-construal and wellbeing in mothers. Adv. Ment. Health 2019, 17, 72–84. [Google Scholar] [CrossRef]
- Athota, V.S.; Budhwar, P.; Malik, A. Influence of personality traits and moral values on employee well-being, resilience and performance: A cross-national study. Appl. Psychol. 2019, 653–685. [Google Scholar] [CrossRef]
- Fioramonti, L.; Coscieme, L.; Mortensen, L.F. From gross domestic product to wellbeing: How alternative indicators can help connect the new economy with the Sustainable Development Goals. Anthr. Rev. 2019, 6, 207–222. [Google Scholar] [CrossRef]
- Maher, K.; Randall, R.; Bateman, N.; Travers, C. Changes in work conditions, work-related wellbeing and operational effectiveness: Alternative crewing in one UK Fire and Rescue Service. In Proceedings of the Division of Occupational Psychology Annual Conference, Chester, UK, 9–11 January 2019. [Google Scholar] [CrossRef]
- Wolter, C.; Santa Maria, A.; Wörfel, F.; Gusy, B.; Lesener, T.; Kleiber, D.; Renneberg, B. Job demands, job resources, and well-being in police officers-a resource-oriented approach. J. Police Crim. Psychol. 2019, 34, 45–54. [Google Scholar] [CrossRef]
- Karapinar, P.B.; Camgoz, S.M.; Ekmekci, O.T. Employee Wellbeing, Workaholism, Work-Family Conflict and Instrumental Spousal Support: A Moderated Mediation Model. J. Happiness Stud. 2019, 1–21. [Google Scholar] [CrossRef]
- Karasek, R. Job demands, job decision latitude, and mental strain: Implications for job redesign. Adm. Sci. Q. 1979, 24, 285–308. [Google Scholar] [CrossRef]
- Johnson, J.V.; Hall, E.M. Job strain, work place social support, and cardiovascular disease: A cross-sectional study of a random sample of the Swedish working population. Am. J. Public Health 1988, 78, 1336–1342. [Google Scholar] [CrossRef]
- Johnson, J.V.; Hall, E.M.; Theorell, T. Combined effects of job strain and social isolation on cardiovascular disease morbidity and mortality in a random sample of the Swedish male working population. Scand. J. Work Environ. Health 1989, 271–279. [Google Scholar] [CrossRef]
- Napier, J.; Clinch, M. Job strain and retirement decisions in UK general practice. Occup. Med. 2019, 69, 336–341. [Google Scholar] [CrossRef]
- Attiq, S.; Wahid, S.; Javaid, N.; Kanwal, M.; Shah, H.J. The Impact of Employees’ Core Self-Evaluation Personality Trait, Management Support, Co-worker Support on Job Satisfaction, and Innovative Work Behaviour. Pak. J. Psychol. Res. 2017, 32, 247–271. [Google Scholar]
- Demerouti, E.; Bakker, A.B.; De Jonge, J.; Janssen, P.P.; Schaufeli, W.B. Burnout and engagement at work as a function of demands and control. Scand. J. Work Environ. Health 2001, 279–286. [Google Scholar] [CrossRef] [PubMed]
- Arhin, A. Advancing post—2015 sustainable development goals in a changing development landscape: Challenges of NGOs in Ghana. Dev. Pract. 2016, 26, 555–568. [Google Scholar] [CrossRef]
- Banks, N.; Hulme, D. The Role of NGOs and Civil Society in Development and Poverty Reduction; Working Paper; Brooks World Poverty Institute: Manchester, UK, 2012; Volume 171. [Google Scholar] [CrossRef]
- Hezri, A. The Sustainability Shift: Refashioning Malaysia’s Future; Areca Books: Penang, Malaysia, 2016; ISBN 9789675719288. [Google Scholar]
- Atkison, M. Developing and using a performance management framework: A case study. Meas. Bus. Excell. 2012, 16, 47–56. [Google Scholar] [CrossRef]
- Walsh, J.; Lannon, J. NGO Knowledge Management Challenges and Investment Priorities: A Sectorial Case Study. In Proceedings of the European Conference on Knowledge, Padua, Italy, 6–7 September 2018; Management Academic Conferences International Limited: Sonning Common, UK, 2018; pp. 916–923. [Google Scholar]
- Moser, E.; Skripchenko, A. Russian NGOs and their struggle for legitimacy in the face of the ‘Foreign Agents’ Law: Surviving in Small Ecologies. Eur.-Asia Stud. 2018, 70, 591–614. [Google Scholar] [CrossRef]
- Lo, D.; Wu, F.; Chan, M.; Chu, R.; Li, D. A systematic review of burnout among doctors in China: A cultural perspective. Asia Pac. Fam. Med. 2018, 17, 3–7. [Google Scholar] [CrossRef]
- Magnusson, L.; Iqbal, S. Implications of EU-GDPR in low-grade social, activist and NGO Settings. Int. J. Bus. Technol. 2018, 6, 1–7. [Google Scholar] [CrossRef]
- Hillig, Z.; Connell, J. Social capital in a crisis: NGO responses to the 2015 Nepalese earthquakes. Asia Pac. Viewp. 2018, 59, 309–322. [Google Scholar] [CrossRef]
- Gordon, S.; Tang, C.H.H.; Day, J.; Adler, H. Supervisor support and turnover in hotels. Int. J. Contemp. Hosp. Manag. 2019, 31, 496–512. [Google Scholar] [CrossRef]
- Boukis, A.; Koritos, C.; Daunt, K.L.; Papastathopoulos, A. Effects of customer incivility on frontline employees and the moderating role of supervisor leadership style. Tour. Manag. 2020, 77. [Google Scholar] [CrossRef]
- Reis, H.T.; Sheldon, K.M.; Gable, S.L.; Roscoe, J.; Ryan, R.M. Daily wellbeing: The role of autonomy, competence, and relatedness. Personal. Soc. Psychol. Bull. 2000, 25, 419–435. [Google Scholar] [CrossRef]
- Kalliath, P.; Kalliath, T.; Chan, X.; Chan, C. Linking Work-Family Enrichment to Job Satisfaction through Job Well-Being and Family Support: A Moderated Mediation Analysis of Social Workers across India. Br. J. Soc. Work 2019, 49, 234–255. [Google Scholar] [CrossRef]
- Franco-Santos, M.; Doherty, N. Performance management and wellbeing: A close look at the changing nature of the UK higher education workplace. Int. J. Hum. Resour. Manag. 2017, 28, 2319–2350. [Google Scholar] [CrossRef]
- Joshanloo, M. Investigating the relationships between subjective well-being and psychological well-being over two decades. Emotion 2019, 19, 183. [Google Scholar] [CrossRef] [PubMed]
- Warr, P. Work, Unemployment, and Mental Health; Oxford University Press: Oxford, UK, 1987. [Google Scholar]
- Hamilton, J.E. Cash or kudos: Addressing the effort-reward imbalance for academic employees. Int. J. Stress Manag. 2019, 26, 193. [Google Scholar] [CrossRef]
- Han, S. A Study on Employee Engagement Status of Ngo Workers in Myanmar. Ph.D. Thesis, Yangon University of Economics, Yangon, Myanmar, 2019. [Google Scholar]
- Agyemang, G.; O’Dwyer, B.; Unerman, J. NGO accountability: Retrospective and prospective academic contributions. Account. Audit. Account. J. 2019, 32, 2353–2366. [Google Scholar] [CrossRef]
- Pratt, D.; Yongvanit, S. Motivation and challenge: Working for international nongovernmental organizations in Cambodia. Kasetsart J. Soc. Sci. 2020, 41, 118–123. [Google Scholar] [CrossRef]
- Hassan, M.; Lee, K.; Mokhtar, M. Mainstreaming, Institutionalizing and Translating Sustainable Development Goals into Non-governmental Organization’s Programs. In Concepts and Approaches for Sustainability Management; Springer: Cham, Switzerland, 2020; pp. 93–118. [Google Scholar]
- Paulisso, D.; Chemeler, M.; Schein, R.; Caltabiano, L.; Batista, L.; Denubila, J. Functional mobility assessment is reliable and correlated with satisfaction, independence and skills. Assist. Technol. 2019, 16, 1–7. [Google Scholar] [CrossRef]
- Joshi, A.; Singh, N. Corporate Social Responsibility: Contemporary Issues and Challenges. Stud. Indian Place Names 2020, 40, 1694–1705. [Google Scholar] [CrossRef]
- Peiró, J.M. El Síndrome de Burnout; Madrid: Pirámide, Spain, 2005. [Google Scholar]
- Gupta, V.; Chandra, A.; Rahul Singh, M.; Shrivastava, P.K.; Singhai, A.; Ojha, B.K.; Chandra, G.; Khan, M.; Pandey, S.; Kant, R. Establishing a deceased donor program in north Indian region: Lessons learnt. Clin. Transplant. 2016, 30, 633–640. [Google Scholar] [CrossRef]
- Ibrahim, R.Z.A.R.; Ohtsuka, K. Review of the job demand-control and job demand-control-support models: Elusive moderating predictor effects and cultural implications. Southeast Asia Psychol. J. 2014, 1, 10–21. [Google Scholar] [CrossRef]
- Molina-Sánchez, H.; Ariza-Montes, A.; Ortiz-Gómez, M.; Leal-Rodríguez, A. The Subjective Well-Being Challenge in the Accounting Profession: The Role of Job Resources. Int. J. Environ. Res. Public Health 2019, 16, 3073. [Google Scholar] [CrossRef] [PubMed]
- Ryan, C.; Bergin, M.; Wells, J.S. Work-related stress and well-being of direct care workers in intellectual disability services: A scoping review of the literature. Int. J. Dev. Disabil. 2019, 1–22. [Google Scholar] [CrossRef]
- Neffa, J.C. Los Riesgos Psicosociales en el Trabajo: Contribución a su Estudio; Centro de Innovación para los Trabajadores, Universidad Metropolitana para la Educación y el Trabajo: Buenos Aires, Argentina, 2015; Available online: http://www.izt.uam.mx/sotraem/NovedadesEditoriales/riesgotrabajo.pdf (accessed on 18 July 2017).
- Häusser, J.A.; Mojzisch, A.; Niesel, M.; Schulz-Hardt, S. Ten years on: A review of recent research on the Job Demand–Control (Support) model and psychological well-being. Work Stress 2010, 24, 1–35. [Google Scholar] [CrossRef]
- Cusumano, E.; Pattison, J. The non-governmental provision of search and rescue in the Mediterranean and the abdication of state responsibility. Camb. Rev. Int. Aff. 2018, 31, 53–75. [Google Scholar] [CrossRef]
- Hamdan, M.K.; El Talla, S.A.; Al Shobaki, M.J.; Abu-Naser, S.S. Clarity of Vision and Its Relationship to the Creative Behavior of NGOs. Int. J. Acad. Manag. Sci. Res. 2020, 4, 55–82. [Google Scholar]
- Hasmath, R.; Teets, T.; Lewis, O. The innovative personality? Policy making and experimentation in an authoritarian bureaucracy. Public Adm. Dev. 2019, 39, 154–162. [Google Scholar] [CrossRef]
- Henry, L.A.; Mc Intosh, L.; Winston, C.; Bala-Miller, P. NGO participation in global governance institutions: International and domestic drivers of engagement. Interest Groups Advocacy 2019, 8, 291–332. [Google Scholar] [CrossRef]
- Lewis, D. NGOs and management studies. In Routledge Handbook of NGOs and International Relations; Routledge: London, UK, 2019; pp. 165–178. [Google Scholar] [CrossRef]
- Tam, K. Understanding the psychology X politics interaction behind environmental activism: The roles of governmental trust, density of environmental NGOs, and democracy. J. Environ. Psychol. 2019, 101330. [Google Scholar] [CrossRef]
- Campillo, I. ‘If we stop, the world stops’: The 2018 feminist strike in Spain. Soc. Mov. Stud. 2019, 18, 252–258. [Google Scholar] [CrossRef]
- Hills, G.; Mahmud, A. Volunteering for Impact: Best Practices in International Corporate Volunteering; FSG Social Impact Advisors: Boston, MA, USA, 2007. [Google Scholar]
- Chacón, F.; Dávila, M.C. Diferencias en el perfil motivacional de voluntarios ecologistas y socioasistenciales. Interv. Psicosoc. 2001, 10, 137–153. [Google Scholar]
- Zollo, L.; Laudano, M.C.; Boccardi, A.; Ciappei, C. From governance to organizational effectiveness: The role of organizational identity and volunteers’ commitment. J. Manag. Gov. 2019, 23, 111–137. [Google Scholar] [CrossRef]
- Brown, L.D.; Ebrahim, A.; Batliwala, S. Governing international advocacy NGOs. World Dev. 2012, 406, 1098–1108. [Google Scholar] [CrossRef]
- Lindenberg, M.; Bryant, C. Going Global: Transforming Relief and Development NGOs; Kumarian Press: Sterling, VA, USA, 2001. [Google Scholar] [CrossRef]
- Young, D.R.; Koenig, B.L.; Najam, A.; Fisher, J. Strategy and structure in managing global associations. Volunt. Int. J. Volunt. Nonprofit Organ. 1999, 10, 323–343. [Google Scholar] [CrossRef]
- Mitchell, G.E.; Schmitz, H.P. The nexus of public and nonprofit management. Public Perform. Manag. Rev. 2018, 42, 11–33. [Google Scholar] [CrossRef]
- Zbuchea, A.; Loredana, I.V.A.N.; Sergiu, S.T.A.N.; Damasaru, C. Mapping challenges of the Romanian NGOs. A focus on human resources. Manag. Dyn. Knowl. Econ. 2019, 7, 9–27. [Google Scholar] [CrossRef]
- Ghreiz, E. The Syrian Refugee Crisis in Jordan: Challenges and Future Opportunities for NGOs. In Syrian Crisis, Syrian Refugees; Palgrave Pivot: Cham, Switzerland, 2020; pp. 119–137. [Google Scholar] [CrossRef]
- Haz, A.; Bilbao, M.; Canales, L. Cap. VII: “Gestión de los equipos”. In Desarrollo de un Modelo de Gestión de Calidad de Programas Sociales. Serie Avanzar en Calidad; FONDEF D07i1143; Matus, T., Ed.; Librosdementira: Santiago, Chile, 2019; pp. 213–252. [Google Scholar]
- Li, J.; Meyer, K.E.; Zhang, H.; Ding, Y. Diplomatic and corporate networks: Bridges to foreign locations. J. Int. Bus. Stud. 2018, 49, 659–683. [Google Scholar] [CrossRef]
- Marilaf, M.; San-Martín, M.; Delgado-Bolton, R.; Vivanco, L. Empatía, soledad, desgaste y satisfacción personal en enfermeras de cuidados paliativos y atención domiciliaria de Chile. Enferm. Clín. 2017, 27, 379–386. [Google Scholar] [CrossRef]
- Urban, W. Service quality gaps and their role in service enterprises development. Technol. Econ. Dev. Econ. 2009, 15, 631–645. [Google Scholar] [CrossRef]
- Renard, M.; Snelgar, R.J. Can non-profit employees’ internal desires to work be quantified? Validating the Intrinsic Work Motivation Scale. S. Afr. J. Psychol. 2018, 48, 48–60. [Google Scholar] [CrossRef]
- Frega, R. Enlarging Democracy. Pragmatism and the Wide View of Democracy; Palgrave Macmillan: Cham, Switzerland, 2019; pp. 31–62. [Google Scholar] [CrossRef]
- Fernandez, G.; Ahmed, I. “Build back better” approach to disaster recovery: Research trends since 2006. Progress Disaster Sci. 2019, 1. [Google Scholar] [CrossRef]
- Beer, A.G.; Barnett, M.R. The hot working flow stress and microstructure in magnesium AZ31. In Essential Readings in Magnesium Technology; Springer: Cham, Switzerland, 2016; pp. 369–374. [Google Scholar] [CrossRef]
- Smith, P. Registration: Ten years on within a non-government organisation. Aotearoa N. Z. Soc. Work 2016, 25, 19–24. [Google Scholar] [CrossRef][Green Version]
- Wagner, L. Environmental Justice. In The Routledge Handbook to the Political Economy and Governance of the Americas; Routledge: London, UK, 2020. [Google Scholar] [CrossRef]
- Choi, S.B.; Kim, K.; Ullah, S.E.; Kang, S.W. How transformational leadership facilitates innovative behavior of Korean workers: Examining mediating and moderating processes. Pers. Rev. 2016, 459–479. [Google Scholar] [CrossRef]
- Lam, L.M.; Kuipers, R. Resilience and disaster governance: Some insights from the 2015 Nepal earthquake. Int. J. Disaster Risk Reduct. 2019, 33, 321–331. [Google Scholar] [CrossRef]
- He, Q.; Du, X.; Xu, H.; Fan, L.; Maimaitijiang, R.; Wu, Y.; Gu, J. Intention to initiate antiretroviral therapy (ART) among people living with HIV in China under the scaling-up of ART: The role of healthcare workers’ recommendations. BMC Health Serv. Res. 2019, 19, 314. [Google Scholar] [CrossRef] [PubMed]
- Parent-Thirion, A.; Fernandez Macias, E.; Hurley, J.; Vermeylen, G. Fourth European Working Conditions Survey; European Foundation for the Improvement of Living and Working Conditions: Dublin, Ireland, 2007. [Google Scholar]
- Rahman, S.A.; Amran, A.; Ahmad, N.H.; Khadijeh, S. The contrasting role of government and NGO support towards the entrepreneurs at base of pyramid and effect on subjective wellbeing. J. Small Bus. Entrep. 2019, 231, 269–295. [Google Scholar] [CrossRef]
- Finstad, G.L.; Ariza-Montes, A.; Giorgi, G.; Lecca, L.I.; Arcangeli, G.; Mucci, N. The JDCS model and blue-collar bullying: Decent working conditions for a healthy environment. Int. J. Environ. Res. Public Health 2019, 16, 3411. [Google Scholar] [CrossRef]
- Lecca, L.I.; Finstad, G.L.; Traversini, V.; Lulli, L.G.; Gualco, B.; Taddei, G. The Role of Job Support as a Target for the Management of Work-Related Stress: The State of Art. Qual.-Access Success 2020, 21, 152–158. [Google Scholar]
- Rolfsen, M.; Dhondt, S.; Pot, F.D.; Kraan, K.O. The importance of organizational level decision latitude for well-being and organizational commitment. Team Perform. Manag. 2014, 20, 307–327. [Google Scholar] [CrossRef]
- Damsbo, A.G.; Kraglund, K.L.; Buttenschøn, H.N.; Johnsen, S.P.; Andersen, G.; Mortensen, J.K. Predictors for wellbeing and characteristics of mental health after stroke. J. Affect. Disord. 2020, 264, 358–364. [Google Scholar] [CrossRef]
- Caridad y Ocerin, J.M.; Hanclová, J.; Cerny, J. An Empirical Analysis of the Influence of Risk Factors on the Frequency and Impact of Severe Events on the Supply Chain in the Czech Republic. Qual. Innov. Prosper. 2014, 18, 56–78. [Google Scholar] [CrossRef][Green Version]
- Campbell, S.; Di Giuseppe, M.; Murdie, A. International development NGOs and bureaucratic capacity: Facilitator or destroyer? Political Res. Q. 2019, 72, 3–18. [Google Scholar] [CrossRef]
- Horne, M. Values in Social Work; Routledge: London, UK, 2018. [Google Scholar] [CrossRef]
- Aguiar, X.; Conde, S.; Diego, C.V. Common Law, Charity, and Human Rights as Responses to the Socio-Economic Crisis in Galicia, Spain. J. Sociol. Soc. Welf. 2018, 45, 17–38. [Google Scholar]
- Ratuva, S.; Compel, R.; Aguilar, S.L.C. Guns & Roses: Comparative Civil-Military Relations in the Changing Security Environment; Palgrave Macmillan: Singapore, 2019. [Google Scholar] [CrossRef]
- Rogers, L.J.; Armstrong, S.; Sellars, M.J.; Manson, N.B. Infrared emission of the NV centre in diamond: Zeeman and uniaxial stress studies. New J. Phys. 2008, 10, 103–124. [Google Scholar] [CrossRef]
- Smith, V.; Moore, C.; Cumming, J.; Boulton, A. Whānau Ora: An Indigenous policy success story. Success. Public Policy 2019, 505–529. [Google Scholar] [CrossRef]
- Hoepner, A.G.; Li, Q. The Impact of NGO Activism on Economics of Mutuality; Oxford University Press: Osford, UK, 2019. [Google Scholar] [CrossRef]
- Cusumano, E. Straightjacketing migrant rescuers? The code of conduct on maritime NGOs. Mediterr. Politics 2019, 1, 106–114. [Google Scholar] [CrossRef]
- Theorell, T.; Karasek, R.A. Current issues relating to psychosocial job strain and cardiovascular disease research. J. Occup. Health Psychol. 1996, 1, 9–26. [Google Scholar] [CrossRef]
- Deloffre, M.Z.; Schmitz, H.P. INGO Legitimacy: Challenges and Responses. In Routledge Handbook of NGOs and International Relations; Routledge: London, UK, 2019. [Google Scholar]
- Valentinov, V. The economics of nonprofit organization: In search of an integrative theory. J. Econ. Issues 2008, 42, 745–761. [Google Scholar] [CrossRef]
- Stroup, S.S.; Wong, W. Come together? Different pathways to international NGO centralization. Int. Stud. Rev. 2013, 15, 163–184. [Google Scholar] [CrossRef]
- Meyer, K.E.; Ding, Y.; Li, J.; Zhang, H. Overcoming distrust: How state-owned enterprises adapt their foreign entries to institutional pressures abroad. In State-Owned Multinationals; Palgrave Macmillan: Cham, Switzerland, 2018; pp. 211–251. [Google Scholar]
- Seponski, D.M.; Jordan, L.S. Cross-cultural supervision in international settings: Experiences of foreign supervisors and native supervisees in Cambodia. J. Fam. Ther. 2018, 40, 247–264. [Google Scholar] [CrossRef]
- Ali, G.A. Perceptions of NGOs Employees of Their Framing in the Egyptian Media; Routledge: London, UK, 2019. [Google Scholar]
- Bidee, J.; Vantilborgh, T.; Pepermans, R.; Huybrechts, G.; Willems, J.; Jegers, M.; Hofmans, J. Autonomous motivation stimulates volunteers’ work effort: A self-determination theory approach to volunteerism. Volunt. Int. J. Volunt. Nonprofit Organ. 2013, 24, 32–47. [Google Scholar] [CrossRef]
- Clary, L.M. School-Based Staff Development to Encourage Reading in Elementary and Middle Schools. Read. Horiz. J. Lit. Lang. Arts 1992, 32, 4. [Google Scholar]
- Dekimpe, M.G.; Degraeve, Z. The attrition of volunteers. Eur. J. Oper. Res. 1997, 98, 37–51. [Google Scholar] [CrossRef]
- Gunter, H.M.; Grimaldi, E.; Hall, D.; Serpieri, R. New Public Management and the Reform of Education: European Lessons for Policy and Practice; Routledge: London, UK.
- Wearing, S.; McGehee, N.G. Volunteer tourism: A review. Tour. Manag. 2013, 38, 120–130. [Google Scholar] [CrossRef]
- Ooi, N.; Laing, J.H. Backpacker tourism: Sustainable and purposeful? Investigating the overlap between backpacker tourism and volunteer tourism motivations. J. Sustain. Tour. 2010, 18, 191–206. [Google Scholar] [CrossRef]
- Tomazos, R.; Butler, R. The volunteer tourist as ‘hero’. Curr. Issues Tour. 2010, 13, 363–380. [Google Scholar] [CrossRef]
- Woosnam, K.M.; Jung Lee, Y. Applying social distance to voluntourism research. Ann. Tour. Res. 2011, 38, 309–313. [Google Scholar] [CrossRef]
- Mostafanezhad, M. ‘Getting in touch with your inner Angelina’: Celebrity humanitarianism and the cultural politics of gendered generosity in volunteer tourism. Third World Q. 2013, 34, 485–499. [Google Scholar] [CrossRef]
- Mostafanezhad, M. Volunteer tourism and the popular humanitarian gaze. Geoforum 2014, 54, 111–118. [Google Scholar] [CrossRef]
- Lewis, D. Heading south: Time to abandon the ‘parallel worlds’ of international non-governmental organization (NGO) and domestic third sector scholarship? Volunt. Int. J. Volunt. Nonprofit Organ. 2014, 25, 1132–1150. [Google Scholar] [CrossRef]
- Lorente-Ayala, J.M.; Vila-Lopez, N.; Kuster-Boluda, I. How can NGOs prevent volunteers from quitting? The moderating role of the NGO type. Manag. Decis. 2019, 58, 201–220. [Google Scholar] [CrossRef]


| Construct | Concept | Questions Codes and Text | |
|---|---|---|---|
| Job Demands (JD) | Physical Job Demands | JD1 | Vibrations produced by hand tools, machines |
| JD2 | Noises so loud that you have to raise your voice to speak to people | ||
| JD3 | High temperatures that make you sweat even when you are not working | ||
| JD4 | Low temperatures, either inside the building or outside | ||
| JD5 | Breathing fumes or gases, dust, …. | ||
| JD6 | Breathing vapors, such as solvents or thinners | ||
| JD7 | Manipulating or having the skin in contact with chemical products or substances | ||
| JD8 | Other people’s tobacco smoke | ||
| JD9 | Handling or having direct contact with materials that may be infectious | ||
| Psychological Job Demands | JD10 | Working at very high speed | |
| JD11 | Working to tight deadlines | ||
| JD12 | You have enough time to get the job done | ||
| JD13 | Situations emotionally disturbing | ||
| JD14 | You Know what is expected of you at work | ||
| JD15 | Your job requires that you hide your feelings | ||
| Job Control (JC) | Application Qualities | JC1 | Solving unforeseen problems on your own |
| Monotonous tasks | |||
| Learning new things | |||
| Authority Decision | JC2 | Your order of tasks | |
| Your methods of work | |||
| Your speed or rate of work | |||
| JC3 | You are consulted before objectives are set for your work | ||
| JC4 | You have a say in the choice of your work colleagues | ||
| JC5 | You are able to apply your own ideas to your work | ||
| JC6 | You can influence decisions that are important for your work | ||
| Social Support (SS) | Authority Support (by your boss) | SS1 | Respect you as a person |
| SS2 | Give you praise and recognition when you do a good job | ||
| SS3 | Is successful in getting people to work together | ||
| SS4 | Is helpful in getting the job done | ||
| SS5 | Provide useful feedback on your work | ||
| SS6 | Encourage and supports your development | ||
| SS7 | Manager’s help and supports | ||
| Coworkers Support | SS8 | Help and support | |
| Construct | Concept | Questions Codes and Text | |
|---|---|---|---|
| Wellbeing (WB) | Feelings at the workplace | WB1 | Good spirits and cheerful |
| WB2 | Calm and relaxed | ||
| WB3 | Active and vigorous | ||
| WB4 | Fresh and rested | ||
| WB5 | Interesting activities | ||
| Construct | Variables | Cronbach’s α |
|---|---|---|
| Job Demands | JD1 to JD14 | 0.725 |
| Job Control | JC1 to JC6 | 0.679 |
| Social Support | SS1 to SS8 | 0.899 |
| Wellbeing | WB1 to WB5 | 0.855 |
| Dependent Variables | Causal Variables | Estimate | S.E. | C.R. | p | |
|---|---|---|---|---|---|---|
| Wellbeing | ← | Job Control | 0.208 | 0.043 | 4.841 | *** |
| Wellbeing | ← | Job Demand | −0.387 | 0.071 | −5.422 | *** |
| Wellbeing | ← | Social Support | 0.088 | 0.039 | 2.277 | 0.023 |
| JD1 | ← | Job Demand | 1.000 | |||
| JD2 | ← | Job Demand | 1.523 | 0.108 | 14.144 | *** |
| JD3 | ← | Job Demand | 1.432 | 0.109 | 13.184 | *** |
| JD4 | ← | Job Demand | 1.076 | 0.096 | 11.203 | *** |
| JD5 | ← | Job Demand | 1.188 | 0.080 | 14.921 | *** |
| JD6 | ← | Job Demand | 0.937 | 0.069 | 13.488 | *** |
| JD7 | ← | Job Demand | 1.234 | 0.100 | 12.346 | *** |
| JD8 | ← | Job Demand | 1.314 | 0.094 | 13.939 | *** |
| JD9 | ← | Job Demand | 1.030 | 0.137 | 7.524 | *** |
| JD10 | ← | Job Demand | 1.126 | 0.145 | 7.761 | *** |
| JD11 | ← | Job Demand | 0.691 | 0.150 | 4.617 | *** |
| JD12 | ← | Job Demand | −0.554 | 0.096 | −5.751 | *** |
| JD13 | ← | Job Demand | 0.694 | 0.125 | 5.569 | *** |
| JD14 | ← | Job Demand | −0.116 | 0.057 | −2.013 | 0.044 |
| JD15 | ← | Job Demand | 0.215 | 0.107 | 2.005 | 0.045 |
| JC1 | ← | Job Control | 1.000 | |||
| JC2 | ← | Job Control | 0.058 | 0.029 | 2.001 | 0.046 |
| JC3 | ← | Job Control | 0.544 | 0.049 | 10.992 | *** |
| JC4 | ← | Job Control | 0.599 | 0.147 | 4.078 | *** |
| JC5 | ← | Job Control | 0.840 | 0.064 | 13.041 | *** |
| JC6 | ← | Job Control | 1.119 | 0.081 | 13.783 | *** |
| SS1 | ← | Social Support | 1.000 | |||
| SS2 | ← | Social Support | 1.391 | 0.054 | 25.939 | *** |
| SS3 | ← | Social Support | 1.362 | 0.063 | 21.589 | *** |
| SS4 | ← | Social Support | 1.482 | 0.072 | 20.611 | *** |
| SS5 | ← | Social Support | 1.620 | 0.068 | 23.878 | *** |
| SS6 | ← | Social Support | 1.508 | 0.062 | 24.306 | *** |
| SS7 | ← | Social Support | 0.638 | 0.057 | 11.142 | *** |
| SS8 | ← | Social Support | 0.334 | 0.067 | 4.979 | *** |
| WB1 | ← | Wellbeing | 1.000 | |||
| WB2 | ← | Wellbeing | 1.093 | 0.052 | 20.894 | *** |
| WB3 | ← | Wellbeing | 1.192 | 0.054 | 22.115 | *** |
| WB4 | ← | Wellbeing | 1.363 | 0.065 | 20.850 | *** |
| WB5 | ← | Wellbeing | 1.054 | 0.064 | 16.495 | *** |
| COVARIANCES | Estimate | S.E. | C.R. | p | ||
|---|---|---|---|---|---|---|
| Job Control | ⇄ | Job Demand | −0.124 | 0.020 | −6.104 | *** |
| Job Demand | ⇄ | Social Support | −0.076 | 0.016 | −4.819 | *** |
| Job Control | ⇄ | Social Support | 0.270 | 0.033 | 8.066 | *** |
| Model | AIC | BCC | BIC | CAIC |
|---|---|---|---|---|
| Default model | 916.261 | 937.028 | 2319.879 | 2605.879 |
| Saturated model | 1190.000 | 1233.205 | 4110.114 | 4705.114 |
| Independence model | 13,008.093 | 13,010.562 | 13,174.957 | 13,208.957 |
© 2020 by the authors. Licensee MDPI, Basel, Switzerland. This article is an open access article distributed under the terms and conditions of the Creative Commons Attribution (CC BY) license (http://creativecommons.org/licenses/by/4.0/).
Share and Cite
Navajas-Romero, V.; Caridad y López del Río, L.; Ceular-Villamandos, N. Analysis of Wellbeing in Nongovernmental Organizations’ Workplace in a Developed Area Context. Int. J. Environ. Res. Public Health 2020, 17, 5818. https://doi.org/10.3390/ijerph17165818
Navajas-Romero V, Caridad y López del Río L, Ceular-Villamandos N. Analysis of Wellbeing in Nongovernmental Organizations’ Workplace in a Developed Area Context. International Journal of Environmental Research and Public Health. 2020; 17(16):5818. https://doi.org/10.3390/ijerph17165818
Chicago/Turabian StyleNavajas-Romero, Virginia, Lorena Caridad y López del Río, and Nuria Ceular-Villamandos. 2020. "Analysis of Wellbeing in Nongovernmental Organizations’ Workplace in a Developed Area Context" International Journal of Environmental Research and Public Health 17, no. 16: 5818. https://doi.org/10.3390/ijerph17165818
APA StyleNavajas-Romero, V., Caridad y López del Río, L., & Ceular-Villamandos, N. (2020). Analysis of Wellbeing in Nongovernmental Organizations’ Workplace in a Developed Area Context. International Journal of Environmental Research and Public Health, 17(16), 5818. https://doi.org/10.3390/ijerph17165818

