How to Evaluate Provincial Ecological Civilization Construction? The Case of Jiangsu Province, China
Abstract
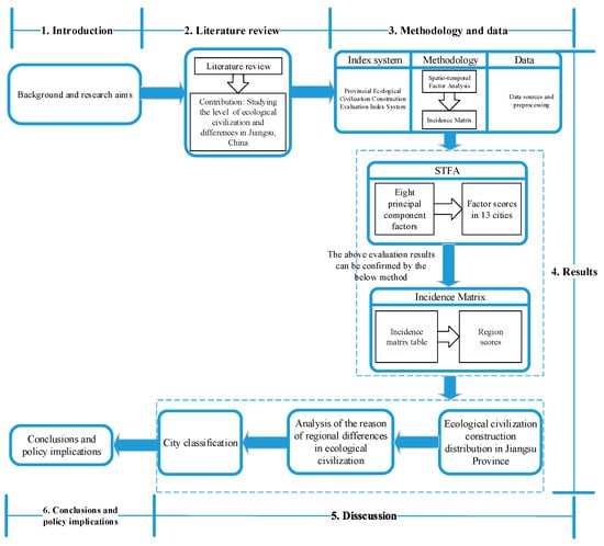
1. Introduction
2. Literature Review
3. Methodology and Data
3.1. Index System Construction
3.2. Evaluation Method
3.2.1. STFA
3.2.2. Incidence Matrix Analysis
3.3. Data Sources and Preprocessing
3.3.1. Data Sources
3.3.2. Data Preprocessing
4. Results
4.1. The Result of STFA
4.1.1. STFA Pre-judgement
4.1.2. Extracting Common Factors
4.1.3. Principal Component Factor Weight
4.1.4. Urban Ecological Civilization Score during 2012–2016
4.1.5. Hierarchical Structure of Principal Component Factor
4.2. Evaluation Results of Incidence Matrix
4.3. Results Comparison between STFA and Incidence Matrix
5. Discussion
5.1. Ecological Civilization Construction Level in Jiangsu Province
5.2. Analysis of the Regional Heterogeneity of Ecological Civilization Construction
5.3. Exploring the Path of Ecological Civilization Construction
6. Conclusions and Policy Recommendations
Author Contributions
Funding
Conflicts of Interest
References
- Feng, Z.; Zou, L.; Wei, Y. The impact of household consumption on energy use and CO2 emissions in China. Energy 2011, 36, 656–670. [Google Scholar] [CrossRef]
- Schmidt, G.A.; Frank, A. The Silurian hypothesis: Would it be possible to detect an industrial civilization in the geological record? Int. J. Astrobiol. 2019, 18, 142–150. [Google Scholar] [CrossRef]
- Moore, J.W. The Capitalocene, Part I: On the nature and origins of our ecological crisis. J. Peasant Stud. 2017, 594–630. [Google Scholar] [CrossRef]
- Zhang, M.; Liu, Y.; Wua, J.; Wang, T. Index system of urban resource and environment carrying capacity based on ecological civilization. Environ. Impact Asses. Rev. 2018, 68, 90–97. [Google Scholar] [CrossRef]
- Hansen, M.H.; Liu, Z. Air Pollution and Grassroots Echoes of “Ecological Civilization” in Rural China. China Q. 2018, 234, 320–339. [Google Scholar] [CrossRef]
- Zhao, J.; Liu, X.; Dong, R.; Shao, G. Landsenses ecology and ecological planning toward sustainable development. Int. J. Sust. Dev. World. 2015, 23, 293–297. [Google Scholar] [CrossRef]
- Ma, K. Unswervingly Promote the Construction of Ecological Civilization. Qiushi. 2013, 9, 3–9. (In Chinese) [Google Scholar]
- Gu, S.; Hu, Y.; Zhou, H. Ecological civilization construction: Scientific connotation and basic paths. Resour. Sci. 2013, 2–13. (In Chinese) [Google Scholar]
- Feng, Z.; Yan, N. Putting a circular economy into practice in China. Sustain. Sci. 2007, 2, 95–101. [Google Scholar]
- Sun, H.; Zou, X.; Liu, L. Epidemiological factors of stroke: A survey of the current status in China. J. Stroke 2013, 15, 109–114. [Google Scholar] [CrossRef]
- Shinwei I Ng, N.M.; Jonathan, G. Pulling ahead on clean technology: China’s 13th Five Year Plan challenges Europe’s low carbon competitiveness. briefing paper. Clean Technol. 2016, 1–12. [Google Scholar]
- Wang, X. Constructing a beautiful China under the idea of ecological civilization. J. Beijing Nor. Univ. 2013, 2, 19–25. (In Chinese) [Google Scholar]
- Chen, Y.; Gong, R.; Zhao, H. Natural resources balance sheet preparation: Theoretical basis, key concepts, framework design. Account. Res. 2015, 9, 18–26. (In Chinese) [Google Scholar]
- National Development and Reform Commission (NDRC). Notice on Printing and Distributing the Green Development Indicator System” and Ecological Civilization Development Assessment Target System. 2016. Available online: http://www.ndrc.gov.cn/gzdt/201612/ (accessed on 20 July 2020).
- Fang, C.; Liu, H.; Li, G. International progress and evaluation on interactive coupling effects between urbanization and the eco-environment. J. Geogr. Sci. 2016, 26, 1081–1116. [Google Scholar] [CrossRef]
- Wang, D.; Li, M. Environmental kuznets curve of industrial carbon emissions analysis in the west of China. Int. Ind. Eng. Manag. Innov. 2015, 539–546. [Google Scholar] [CrossRef]
- Yan, L.; Luo, B.; Ma, Y.; Liu, H. The structure and application of huge closed-Loop system of resources-environment-ecology. Int. Cyber. 2012, 1047–1053. [Google Scholar]
- Chen, B. Energy, ecology and environment: A nexus perspective. Energ. Ecol. Environ. 2016, 1, 1–2. [Google Scholar] [CrossRef][Green Version]
- Hashimoto-Martell, E.A.; McNeill, K.L.; Hoffman, E.M. Connecting urban youth with their environment: The impact of an urban ecology course on student content knowledge, environmental attitudes and responsible behaviors. Res. Sci. Educ. 2012, 42, 1007–1026. [Google Scholar] [CrossRef]
- Zhen, J.; Li, L.; He, J. Evaluation of the ecological civilization development of HuBaoE Area in Inner Mongolia. Geogr. Sci. Res. 2013, 2, 72–81. (In Chinese) [Google Scholar]
- Dong, F.; Zhang, S.; Long, R.; Zhang, X.; Sun, Z. Determinants of haze pollution: An analysis from the perspective of spatiotemporal heterogeneity. J. Clean. Prod. 2019, 222, 768–783. [Google Scholar] [CrossRef]
- Arrow, K.; Bolin, B.; Costanza, R.; Dasgupta, P.; Folke, C.; Holling, C.S.; Jansson, B.-O.; Levin, S.; Mäler, K.-G.; Perrings, C.; et al. Economic growth, carrying capacity, and the environment. Energy Econ. 1995, 15, 91–95. [Google Scholar]
- Cai, S.; Wei, Y.; Liu, M. Research on green development level measurement and spatial differentiation in western regions. Manag. World 2017, 174–175. (In Chinese) [Google Scholar]
- Dong, F.; Liu, Y. Policy evolution and effect evaluation of new-energy vehicle industry in China. Res. Policy. 2020, 67, 101655. [Google Scholar] [CrossRef]
- Lv, J.; Qin, S. Policy support for developing green economy and promoting the construction of ecological civilization. Philos. Stud. 2016, 6, 282–288. [Google Scholar]
- Liu, G.; Yang, Z.; Chen, B.; Zhang, Y.; Su, M.; Ulgiati, S. Prevention and control policy analysis for energy-related regional pollution management in China. Appl. Energy 2016, 166, 292–300. [Google Scholar] [CrossRef]
- Lapointe, B.E.; Thacker, K.; Hanson, C.; Getten, L. Sewage pollution in Negril, Jamaica: Effects on nutrition and ecology of coral reef macroalgae. Chin. J. Oceanol. Limn. 2011, 29, 775–789. [Google Scholar] [CrossRef]
- Dong, F.; Yu, B.; Pan, Y. Examining the synergistic effect of CO2 emissions on PM2.5 emissions reduction: Evidence from China. J. Clean. Prod. 2019, 223, 759–771. [Google Scholar] [CrossRef]
- Dong, F.; Li, J.; Li, K.; Sun, Z.; Yu, B.; Wang, Y.; Zhang, S. Causal chain of haze decoupling efforts and its action mechanism: Evidence from 30 provinces in China. J. Clean. Prod. 2020, 245, 118889. [Google Scholar] [CrossRef]
- Dong, F.; Wang, Y.; Zheng, L.; Li, J.; Xie, S. Can industrial agglomeration promote pollution agglomeration? Evidence from China. J. Clean. Prod. 2020, 246, 118960. [Google Scholar] [CrossRef]
- Osipov, V.I.; Aksyutin, O.E.; Ishkov, A.G.; Grachev, V.A. Interaction between man and the natural environment: A major factor of the existence of civilization on the results of the year of ecology in Russia. Her. Russ. Acad. Sci. 2018, 88, 7–14. [Google Scholar] [CrossRef]
- Xie, G.; Cao, S.; Lu, C.; Zhang, C. Current Status and Future Trends for Eco-compensation in China. Resour. Ecol. 2015, 6, 355–362. [Google Scholar]
- Irina, G.; Irina, Z. The silk road economic belt and green growth in the east of Russia. J. Resour. Ecol. 2016, 7, 342–351. [Google Scholar] [CrossRef]
- Li, Q. Dynamic simulation analysis of ecological economic system based on the functional control. Adv. Appl. Math. 2013, 2, 55–64. [Google Scholar] [CrossRef]
- Yao, L.; Chang, Y. Energy security in China: A quantitative analysis and policy implications. Energy Policy 2014, 67, 595–604. [Google Scholar] [CrossRef]
- Wang, L.; Anna, H.; Zhang, L.; Xiao, Y.; Wang, Y.; Xiao, Y.; Liu, J.; Ouyang, Z. Spatial and temporal changes of arable land driven by urbanization and ecological restoration in China. Chin. Geogr. Sci. 2018, 12, 1–11. [Google Scholar] [CrossRef]
- Qiao, M.; Wang, J.; Li, Y.; Cheng, S.; Li, M. Soil and water conservation technology in the Zhifanggou watershed. J. Resour. Ecol. 2017, 8, 433–440. [Google Scholar]
- Lovell, S.T.; Taylor, J.R. Supplying urban ecosystem services through multifunctional green infrastructure in the United States. Landsc. Ecol. 2013, 28, 1447–1463. [Google Scholar] [CrossRef]
- Jin, D.; Jianli, L.; Xingping, W.; Jun, T.; Gang, Y. On conservation and development of architecture and environment in the construction of large-scale national infrastructure Science in China. Series E Technol. Sci. 2009, 52, 3613. [Google Scholar]
- Zhu, J.; Yu, C.; Li, X. Urban ecological assessment: Indicator system and model construction. Int. Conf. Adv. Educ. Manag. 2011, 464–471. [Google Scholar]
- Lu, M.; Wang, W.; Li, H.; Yang, Y. Strategic analysis of garden city of Chengdu with SWOT method based on ecological civilization. Int. Manag. Sci. Eng. 2014, 280, 337–347. [Google Scholar]
- Dong, F.; Li, J.; Wang, Y.; Zhang, X.; Zhang, S.; Zhang, S. Drivers of the decoupling indicator between the economic growth and energy-related CO2 in China: A revisit from the perspectives of decomposition and spatiotemporal heterogeneity. Sci. Total Environ. 2019, 685, 631–658. [Google Scholar] [CrossRef] [PubMed]
- Ren, J.; Toniolo, S. Multi-criteria decision-making after life cycle sustainability assessment under hybrid information. Life Cycle Sustain. Assess. Decis. Mak. 2020, 329–344. [Google Scholar]
- Mahan, C.G.; Young, J.A.; Miller, B.J.; Saunders, M.C. Using ecological indicators and a decision support system for integrated ecological assessment at two national park units in the mid-Atlantic region. USA. Environ. Manag. 2015, 55, 508–522. [Google Scholar] [CrossRef] [PubMed]
- Lu, X.; Zhang, J.; Li, X. Geographical information system-based assessment of ecological security in Changbai Mountain region. J. Mt. Sci. 2014, 11, 86–97. [Google Scholar] [CrossRef]
- Roger, J. Factor analysis. Brit. J. Gen. Pract. 2018, 68, 403–404. [Google Scholar]
- Hayton, J.C.; Allen, D.G.; Scarpello, V. Factor retention decisions in exploratory factor analysis: A tutorial on parallel analysis. Organ. Res. Methods 2004, 191–205. [Google Scholar] [CrossRef]
- Thun, J.-H.; Hoenig, D. An empirical analysis of supply chain risk management in the German automotive industry. Int. J. Prod. Econ. 2011, 131, 242–249. [Google Scholar] [CrossRef]
- Hwang, R.; Hsueh, Y.; Chen, Y. An effective taxi recommender system based on a spatio-temporal factor analysis model. Inf. Sci. 2015, 314, 28–40. [Google Scholar] [CrossRef]
- Li, Y. Using matrix model to find association rule core for diverse compound critiques. In International Conference on Advanced Data Mining and Applications; Springer: Berlin/Heidelberg, Germany, 2008; pp. 628–635. [Google Scholar]
- Liu, M.; Liu, X.; Yang, Z. An integrated indicator on regional ecological civilization construction in China. Int. J. Sust. Dev. World 2016, 23, 53–60. [Google Scholar] [CrossRef]
- Zhang, X.; Wang, Y.; Qi, Y.; Wu, J.; Liao, W.; Shui, W.; Zhang, Y.; Deng, S.; Peng, H.; Yua, X.; et al. Evaluating the trends of China’s ecological civilization construction using a novel indicator system. J. Clean. Prod. 2016, 133, 910–923. [Google Scholar] [CrossRef]
- Liu, C.; Chen, L.; Vanderbeck, R.M.; Valentine, G.; Zhang, M.; Diprose, K.; McQuaid, K. A Chinese route to sustainability: Postsocialist transitions and the construction of ecological civilization. Sustain. Dev. 2018, 26, 741–748. [Google Scholar] [CrossRef]
- Feng, C.; Lu, B.; Xu, Z. A weighted Gini coefficient and Theil index-based approach for estimating the spatial disparity in energy efficiency in China. Int. J. Glob. Energy 2016, 39, 54–71. [Google Scholar] [CrossRef]
- Sun, C.; Zhang, Y.; Peng, S.; Zhang, W. The inequalities of public utility products in China: From the perspective of the Atkinson index. Renew. Sustain. Energy Rev. 2015, 51, 751–760. [Google Scholar] [CrossRef]
- Huan, Q. Socialist Eco-civilization and Social-Ecological Transformation. Cap. Nat. Soc. 2016, 27, 51–66. [Google Scholar] [CrossRef]








| Inspection Content | Value |
|---|---|
| Kaiser–Meyer–Olkin | 0.601 |
| Bartlett | 2219.408 |
| df | 666 |
| Sig. | 0.000 |
| Component | Initial Eigenvalue | Extraction Sums of Squared Loadings | ||||
|---|---|---|---|---|---|---|
| Total | % of Variance | % of Cumulative | Total | % of Variance | % of Cumulative | |
| 1 | 6.907 | 16.847 | 16.847 | 6.907 | 16.847 | 16.847 |
| 2 | 6.519 | 15.900 | 32.747 | 6.519 | 15.900 | 32.747 |
| 3 | 4.884 | 11.913 | 44.660 | 4.884 | 11.913 | 44.660 |
| 4 | 4.046 | 9.869 | 54.529 | 4.046 | 9.869 | 54.529 |
| 5 | 3.839 | 9.362 | 63.891 | 3.839 | 9.362 | 63.891 |
| 6 | 3.277 | 7.992 | 71.882 | 3.277 | 7.992 | 71.882 |
| 7 | 2.912 | 7.103 | 78.986 | 2.912 | 7.103 | 78.986 |
| 8 | 2.560 | 6.245 | 85.231 | 2.560 | 6.245 | 85.231 |
| City | 2012 | 2013 | 2014 | 2015 | 2016 |
|---|---|---|---|---|---|
| Nanjing | 72.17 | 51.69 | 73.87 | 65.49 | 52.67 |
| Suzhou | 4.93 | 19.80 | 11.44 | −5.23 | −2.65 |
| Xuzhou | 26.69 | 26.61 | 37.83 | 34.95 | 32.78 |
| Wuxi | 29.82 | 38.60 | 28.95 | 24.00 | 8.94 |
| Zhenjiang | 10.73 | 5.43 | −9.42 | 0.43 | −29.44 |
| Taizhou | −3.21 | −3.54 | 5.45 | −11.75 | −13.89 |
| Suqian | 28.80 | 9.96 | 28.21 | 13.44 | 18.21 |
| Huai’an | 20.37 | 17.42 | −1.45 | −3.96 | 1.28 |
| Yancheng | −69.82 | −76.97 | −64.32 | −55.13 | −60.77 |
| Lianyungang | −76.48 | −32.56 | −58.17 | −79.62 | −84.96 |
| Yangzhou | −28.14 | −28.88 | −2.01 | −0.44 | −15.16 |
| Nantong | −6.65 | −15.04 | −14.86 | −31.08 | −49.84 |
| Changzhou | 26.93 | 31.79 | 35.58 | 19.21 | 20.96 |
| Component | Indicators |
|---|---|
| fac1 Economic quality | Per capita disposable income of residents |
| R&D expenditure/GDP | |
| Strategic emerging industries value/GDP | |
| Per capita GDP growth rate | |
| Tertiary industry added value/GDP | |
| Total energy consumption | |
| Total water consumption | |
| fac2 Natural protection | Forest stock |
| Forest cover rate | |
| Grassland comprehensive vegetation coverage | |
| Comprehensive utilization of crop straw | |
| Wetland protection rate | |
| fac3 Cultivated land quality | Fertilizer use per unit cultivated land |
| Pesticide use per unit cultivated land | |
| fac4 Environmental Quality | Environmental pollution control investment/GDP |
| Public satisfaction with the ecological environment | |
| Effective utilization coefficient of irrigation water | |
| Cultivated land holdings | |
| fac5 City quality | Water consumption reduction per unit GDP |
| Greenland rate in urban built-up areas | |
| Industry added value/water consumption reduction rate | |
| Green travel (public transport passenger traffic/population) | |
| Comprehensive utilization rate of general industrial solid waste | |
| Hazardous waste disposal utilization rate | |
| Harmless treatment rate of domestic garbage | |
| fac6 Pollution control | PM2.5 emission reduction |
| NOX emission reduction | |
| SO2 emission reduction | |
| Chemical oxygen demand emission reduction | |
| CO2 emission reduction per unit GDP | |
| Good air quality rate | |
| Ammonia nitrogen e emission reduction | |
| fac7 Rural construction | Rural clean toilet penetration rate |
| Rural tap water penetration rate | |
| fac8 Water quality | Surface water better than III type rate |
| Surface water less than V type rate | |
| Energy consumption reduction per unit GDP |
| 2012 | 2013 | 2014 | 2015 | 2016 | |
|---|---|---|---|---|---|
| Nanjing | 12.12 | 22.91 | 13.89 | 18.37 | 25.35 |
| Suzhou | −1.13 | 12.21 | 11.01 | −3.38 | 6.95 |
| Xuzhou | 21.72 | 24.93 | 1.94 | 26.07 | −1.90 |
| Wuxi | −24.13 | −18.46 | −18.57 | −14.76 | −6.50 |
| Zhenjiang | −16.75 | −11.35 | −5.68 | 7.00 | −8.96 |
| Taizhou | 2.35 | −4.15 | 28.80 | −8.93 | 12.09 |
| Suqian | 0.14 | −21.80 | 3.68 | 12.68 | 6.19 |
| Huai’an | 14.67 | 28.02 | 17.91 | 24.48 | 20.07 |
| Yancheng | −4.51 | −26.15 | −32.24 | −15.20 | −10.31 |
| Lianyungang | −12.37 | −25.15 | −11.27 | −27.86 | −6.80 |
| Yangzhou | −3.24 | 7.33 | 12.75 | 5.15 | 7.70 |
| Nantong | −11.61 | 5.83 | −2.59 | −4.82 | −12.16 |
| Changzhou | 22.73 | 31.65 | −9.63 | −8.80 | 22.88 |
| Rating | [0, V − B) | [V − B, V) | [V, V + B) | [V + B, 1] |
|---|---|---|---|---|
| Low | Medium | High | Highest | |
| Ecological Civilization Development | [0,0.27) | [0.27,0.51) | [0.51,0.79) | [0.79,1] |
| fac1 | [0,0.13) | [0.13,0.42) | [0.42,0.71) | [0.71,1] |
| fac2 | [0,0.05) | [0.05,0.32) | [0.32,0.58) | [0.58,1] |
| fac3 | [0,0.18) | [0.18,0.50) | [0.50,0.82) | [0.82,1] |
| fac4 | [0,0.02) | [0.02,0.26) | [0.26,0.49) | [0.49,1] |
| fac5 | [0,0.29) | [0.29,0.52) | [0.52,0.76) | [0.76,1] |
| fac6 | [0,0.28) | [0.28,0.47) | [0.47,0.65) | [0.65,1] |
| fac7 | [0,0.34) | [0.34,0.52) | [0.52,0.70) | [0.70,1] |
| fac8 | [0,0.17) | [0.17,0.42) | [0.42,0.67) | [0.67,1] |
© 2020 by the authors. Licensee MDPI, Basel, Switzerland. This article is an open access article distributed under the terms and conditions of the Creative Commons Attribution (CC BY) license (http://creativecommons.org/licenses/by/4.0/).
Share and Cite
Dong, F.; Pan, Y.; Zhang, X.; Sun, Z. How to Evaluate Provincial Ecological Civilization Construction? The Case of Jiangsu Province, China. Int. J. Environ. Res. Public Health 2020, 17, 5334. https://doi.org/10.3390/ijerph17155334
Dong F, Pan Y, Zhang X, Sun Z. How to Evaluate Provincial Ecological Civilization Construction? The Case of Jiangsu Province, China. International Journal of Environmental Research and Public Health. 2020; 17(15):5334. https://doi.org/10.3390/ijerph17155334
Chicago/Turabian StyleDong, Feng, Yuling Pan, Xiaojie Zhang, and Ziyuan Sun. 2020. "How to Evaluate Provincial Ecological Civilization Construction? The Case of Jiangsu Province, China" International Journal of Environmental Research and Public Health 17, no. 15: 5334. https://doi.org/10.3390/ijerph17155334
APA StyleDong, F., Pan, Y., Zhang, X., & Sun, Z. (2020). How to Evaluate Provincial Ecological Civilization Construction? The Case of Jiangsu Province, China. International Journal of Environmental Research and Public Health, 17(15), 5334. https://doi.org/10.3390/ijerph17155334

