The Nature of Reality: Human Stress Recovery during Exposure to Biodiverse, Multisensory Virtual Environments
Abstract
1. Introduction
1.1. Psychological Benefits as an Ecosystem Service
1.2. Does Biodiversity Affect Psychological Well-Being?
- Is stress induced by a novel IVE Trier Social Stress Test (TSST-IVE)?
- Does recovery from induced stress differ between IVE “urban” and “natural” environments?
- Is stress recovery influenced by biodiversity?
- Does perceived biodiversity accurately reflect actual biodiversity?
- Does multisensory stimulation affect perceptions of biodiversity?
- Does multisensory stimulation influence recovery from induced stress?
2. Materials and Methods
2.1. Participant Recruitment
2.2. IVE Environments
- On-site assessment of structural heterogeneity using a rapid assessment tool (described in Reference [24].
- The absence of people within the scene.
- The exclusion of elements that were visually inconsistent with the level of biodiversity desired (e.g., although most urban settings contain some vegetation, the selected urban scene did not contain vegetation to represent a base level of zero species diversity).
- Similar spatial configurations (i.e., open yet defined environments with “relatively smooth ground texture and trees that help define the depth of the scene” [25] (p. 48)). Although the ground is less smooth in the high biodiversity scene, it is still traversable. The role of “trees” as a spatial element in the urban environment is filled by a tower and tall columns.
- Similar styles of natural environment, i.e., predominantly native plant species, and not overly manicured (e.g., all exhibit dead/bare patches in ground cover and do not contain formal garden beds or plantings).
- The exclusion of animal species in all videos.
2.3. Auditory Stimuli
2.4. Olfactory Stimuli
2.5. IVE Trier Social Stress Test
2.6. Measures
2.6.1. Physiological Data
2.6.2. Psychological Data
2.6.3. Perceptions
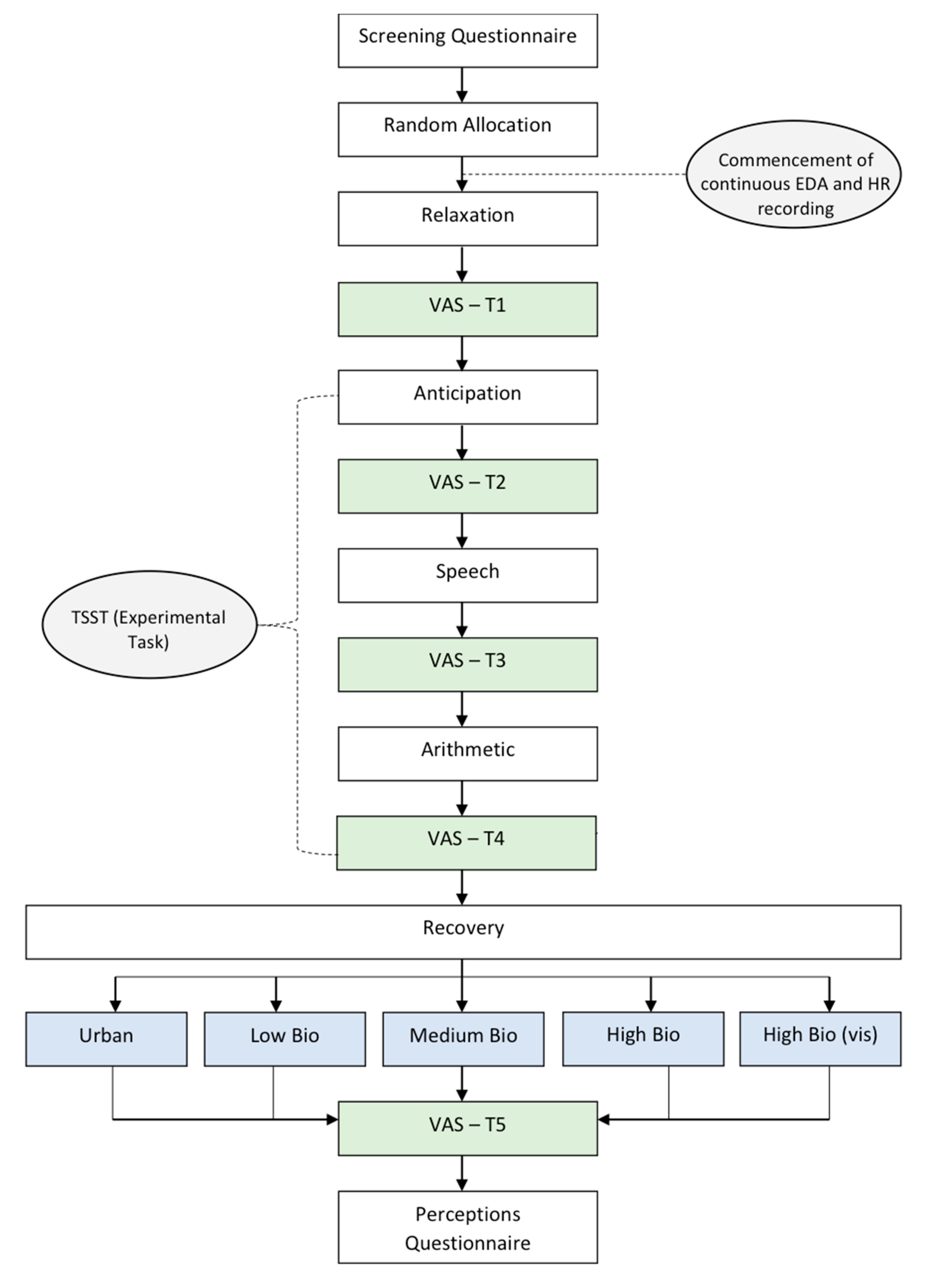
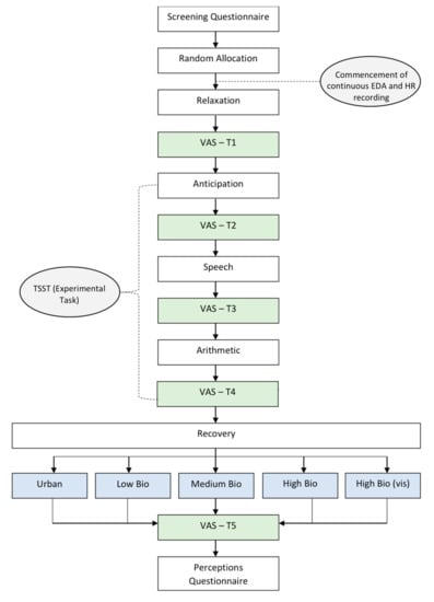
2.6.4. Experiment Procedure
Relaxation
Anticipation
Speech
Arithmetic
Recovery
2.6.5. Data Analysis
3. Results
3.1. Psychological and Physiological Responses to the TSST-IVE
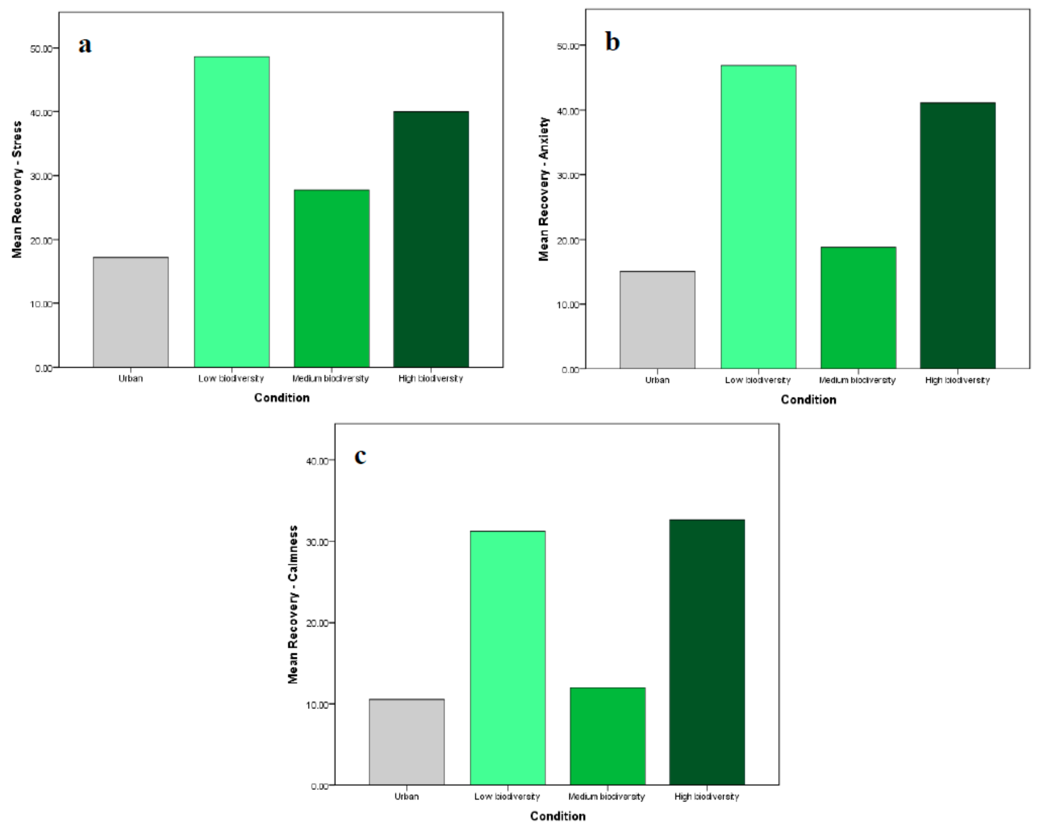
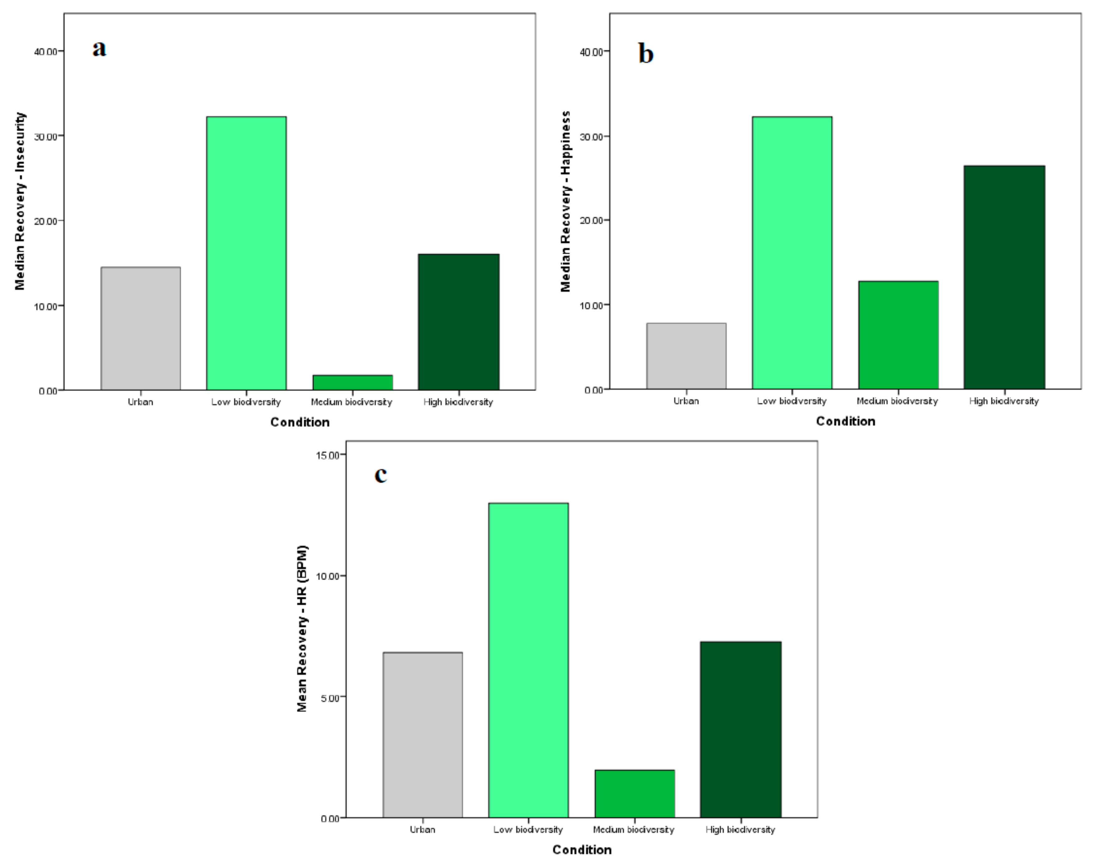
3.2. Stress Recovery in “Urban” and “Natural” IVEs
3.3. Does Stress Recovery Differ Amongst IVEs Representing Ordinal Levels of Biodiversity?
3.4. Does Multisensory Stimulation Influence Recovery from Induced Stress?
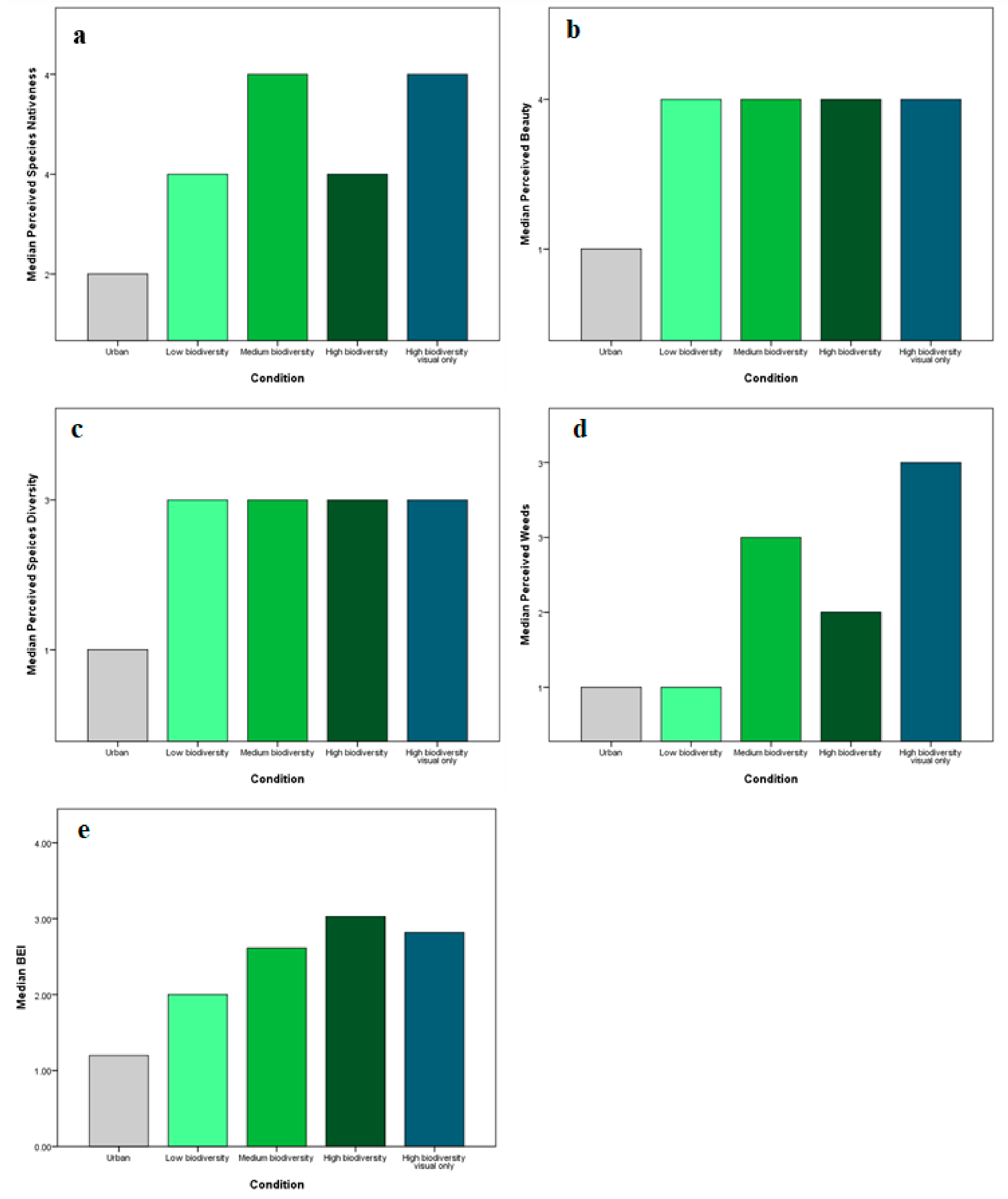
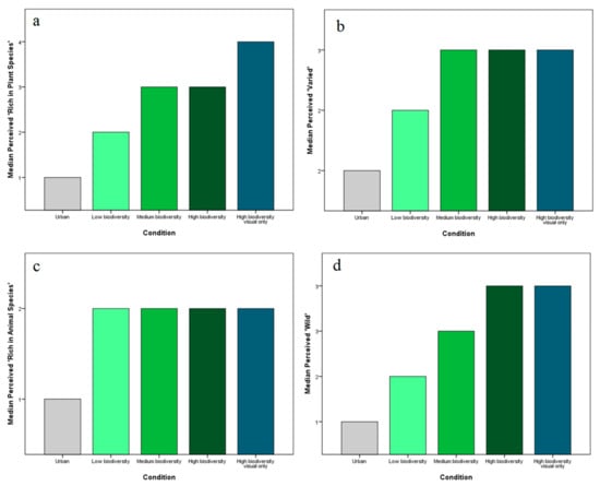
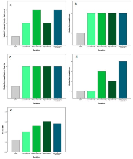
3.5. Influences of Environment on Perceptions of Nature
3.6. Influences of Multisensory Stimulation on Perceptions of Nature
3.7. Influences of Multisensory Stimulation on Presence in Virtual Environments
4. Discussion
4.1. Stress Inducement via an IVE Trier Social Stress Test
4.2. Stress Recovery in “Urban” and “Nature” IVEs
4.3. Biodiversity Perceptions and Well-Being Responses to IVEs Differing in Biodiversity
4.4. Effects of Multisensory Stimulation on Biodiversity Perceptions and Well-Being Responses
5. Conclusions
Author Contributions
Funding
Acknowledgments
Conflicts of Interest
Appendix A

References
- Jorgensen, A.; Gobster, P.H. Shades of Green: Measuring the Ecology of Urban Green Space in the Context of Human Health and Well-Being. Nat. Cult. 2010, 5, 338–363. [Google Scholar] [CrossRef]
- Taylor, L.; Hochuli, D.F. Defining greenspace: Multiple uses across multiple disciplines. Landsc. Urban Plann. 2017, 158, 25–38. [Google Scholar] [CrossRef]
- Van Heezik, Y.; Brymer, E. Nature as a Commodity: What’s Good for Human Health Might Not Be Good for Ecosystem Health. Front. Psychol. 2018, 9, 1673. [Google Scholar] [CrossRef] [PubMed]
- De Vos, J.M.; Joppa, L.N.; Gittleman, J.L.; Stephens, P.R.; Pimm, S.L. Estimating the normal background rate of species extinction. Conserv. Biol. 2015, 29, 452–462. [Google Scholar] [CrossRef] [PubMed]
- Chivian, E.; Bernstein, A. How Our Health Depends on Biodiversity; Center for Health and the Global Environment, Harvard Medical School: Boston, MA, USA, 2010. [Google Scholar]
- Millennium Ecosystem Assessment. Ecosystems and Human Well-Being: Synthesis; Island Press: Washington, DC, USA, 2005. [Google Scholar]
- Sandifer, P.A.; Sutton-Grier, A.E.; Ward, B.P. Exploring connections among nature, biodiversity, ecosystem services, and human health and well-being: Opportunities to enhance health and biodiversity conservation. Ecosyst. Serv. 2015, 12, 1–15. [Google Scholar] [CrossRef]
- Ingram, J.C.; Redford, K.H.; Watson, J.E.M. Applying Ecosystem Services Approaches for Biodiversity Conservation: Benefits and Challenges. Sapiens 2012, 5, 1–10. [Google Scholar]
- Hill, D.; Daniel, T.C. Foundations for an Ecological Aesthetic: Can Information Alter Landscape Preferences? Soc. Nat. Resour. 2007, 21, 34–49. [Google Scholar] [CrossRef]
- Balling, J.D.; Falk, J.H. Development of Visual Preference for Natural Environments. Environ. Behav. 1982, 14, 5–28. [Google Scholar] [CrossRef]
- Williams, K.J.H.; Cary, J. Landscape Preferences, Ecological Quality, and Biodiversity Protection. Environ. Behav. 2002, 34, 257–274. [Google Scholar] [CrossRef]
- Johansson, M.; Gyllin, M.; Witzell, J.; Küller, M. Does biological quality matter? Direct and reflected appraisal of biodiversity in temperate deciduous broad-leaf forest. Urban For. Urban Green. 2014, 13, 28–37. [Google Scholar] [CrossRef]
- Cracknell, D.; White, M.P.; Pahl, S.; Nichols, W.J.; Depledge, M.H. Marine Biota and Psychological Well-Being: A Preliminary Examination of Dose-Response Effects in an Aquarium Setting. Environ. Behav. 2016, 48, 1242–1269. [Google Scholar] [CrossRef] [PubMed]
- Fuller, R.A.; Irvine, K.N.; Devine-Wright, P.; Warren, P.H.; Gaston, K.J. Psychological benefits of greenspace increase with biodiversity. Biol. Lett. 2007, 3, 390–394. [Google Scholar] [CrossRef] [PubMed]
- Aerts, R.; Honnay, O.; Van Nieuwenhuyse, A. Biodiversity and human health: Mechanisms and evidence of the positive health effects of diversity in nature and green spaces. Br. Med. Bull. 2018, 127, 5–22. [Google Scholar] [CrossRef] [PubMed]
- Lovell, R.; Wheeler, B.W.; Higgins, S.L.; Irvine, K.N.; Depledge, M.H. A systematic review of the health and well-being benefits of biodiverse environments. J. Toxicol. Environ. Health. B Crit. Rev. 2014, 17, 1–20. [Google Scholar] [CrossRef] [PubMed]
- Dallimer, M.; Irvine, K.N.; Skinner, A.M.J.; Davies, Z.G.; Rouquette, J.R.; Maltby, L.L.; Warren, P.H.; Armsworth, P.R.; Gaston, K.J. Biodiversity and the Feel-Good Factor: Understanding Associations between Self-Reported Human Well-being and Species Richness. Bioscience 2012, 62, 47–55. [Google Scholar] [CrossRef]
- Lindemann-Matthies, P.; Bose, E. How Many Species Are There? Public Understanding and Awareness of Biodiversity in Switzerland. Hum. Ecol. 2008, 36, 731–742. [Google Scholar] [CrossRef]
- Shwartz, A.; Turbé, A.; Simon, L.; Julliard, R. Enhancing urban biodiversity and its influence on city-dwellers: An experiment. Biol. Conserv. 2014, 171, 82–90. [Google Scholar] [CrossRef]
- Carrus, G.; Scopelliti, M.; Lafortezza, R.; Colangelo, G.; Ferrini, F.; Salbitano, F.; Agrimi, M.; Portoghesi, L.; Semenzato, P.; Sanesi, G. Go greener, feel better? The positive effects of biodiversity on the well-being of individuals visiting urban and peri-urban green areas. Landsc. Urban Plann. 2015, 134, 221–228. [Google Scholar] [CrossRef]
- Van den Berg, A.E.; Jorgensen, A.; Wilson, E.R. Evaluating restoration in urban green spaces: Does setting type make a difference? Landsc. Urban Plann. 2014, 127, 173–181. [Google Scholar] [CrossRef]
- Cohen, S.; Kamarck, T.; Mermelstein, R. Perceived stress scale. In Measuring Stress: A Guide for Health and Social Scientists; Oxford University Press: Oxford, UK, 1994; pp. 235–283. [Google Scholar]
- Nisbet, E.K.; Zelenski, J.M.; Murphy, S.A. The Nature Relatedness Scale. Environ. Behav. 2009, 41, 715–740. [Google Scholar] [CrossRef]
- Schebella, M.F.; Weber, D.; Weinstein, P.; Schultz, L. In Pursuit of Urban Sustainability: Predicting public perceptions of park biodiversity using simple assessment tools. Int. J. Environ. Res. 2018, 13, 707–720. [Google Scholar] [CrossRef]
- Kaplan, R.; Kaplan, S. The experience of nature: A psychological perspective; Cambridge University Press: Cambridge, UK, 1989. [Google Scholar]
- Kirschbaum, C.; Pirke, K.-M.; Hellhammer, D.H. The "Trier Social Stress Test": A tool for investigating psychobiological stress responses in a laboratory setting. Neuropsychobiology 1993, 28, 76–81. [Google Scholar] [CrossRef] [PubMed]
- Jönsson, P.; Wallergård, M.; Österberg, K.; Hansen, Å.M.; Johansson, G.; Karlson, B. Cardiovascular and cortisol reactivity and habituation to a virtual reality version of the Trier Social Stress Test: A pilot study. Psychoneuroendocrinology 2010, 35, 1397–1403. [Google Scholar] [CrossRef] [PubMed]
- Wallergård, M.; Jönsson, P.; Johansson, G.; Karlson, B. A Virtual Reality Version of the Trier Social Stress Test: A Pilot Study. Presence 2011, 20, 325–336. [Google Scholar] [CrossRef]
- Montero-López, E.; Santos-Ruiz, A.; García-Ríos, M.C.; Rodríguez-Blázquez, R.; Pérez-García, M.; Peralta-Ramírez, M.I. A virtual reality approach to the Trier Social Stress Test: Contrasting two distinct protocols. Behav. Res. Methods 2016, 48, 223–232. [Google Scholar] [CrossRef]
- Hawn, S.E.; Paul, L.; Thomas, S.; Miller, S.; Amstadter, A.B. Stress reactivity to an electronic version of the Trier Social Stress Test: A pilot study. Front. Psychol. 2015, 6, 724. [Google Scholar] [CrossRef]
- Poh, M.; Swenson, N.C.; Picard, R.W. A Wearable Sensor for Unobtrusive, Long-Term Assessment of Electrodermal Activity. IEEE Trans. Biomed. Eng. 2010, 57, 1243–1252. [Google Scholar]
- Picard, R.W.; Fedor, S.; Ayzenberg, Y. Multiple Arousal Theory and Daily-Life Electrodermal Activity Asymmetry. Emot. Rev. 2015, 8, 62–75. [Google Scholar] [CrossRef]
- Van Dooren, M.; de Vries, J.J.G.; Janssen, J.H. Emotional sweating across the body: Comparing 16 different skin conductance measurement locations. Physiol. Behav. 2012, 106, 298–304. [Google Scholar] [CrossRef]
- Elo, A.L.; Leppanen, A.; Jahkola, A. Validity of a single-item measure of stress symptoms. Scand. J. Work Environ. Health 2003, 29, 444–451. [Google Scholar] [CrossRef]
- Davey, H.M.; Barratt, A.L.; Butow, P.N.; Deeks, J.J. A one-item question with a Likert or Visual Analog Scale adequately measured current anxiety. J. Clin. Epidemiol. 2007, 60, 356–360. [Google Scholar] [CrossRef] [PubMed]
- Abdel-Khalek, A.M. Measuring happiness with a single-item scale. Soc. Behav. Pers. 2006, 34, 139–150. [Google Scholar] [CrossRef]
- Gyllin, M.; Grahn, P. A semantic model for assessing the experience of urban biodiversity. Urban For. Urban Green. 2005, 3, 149–161. [Google Scholar] [CrossRef]
- Kim, T.; Biocca, F. Telepresence via Television: Two Dimensions of Telepresence May Have Different Connections to Memory and Persuasion.[1]. J. Comput. Mediat. Commun. 1997, 3, JCMC325. [Google Scholar] [CrossRef]
- Witmer, B.G.; Singer, M.J. Measuring Presence in Virtual Environments: A Presence Questionnaire. Presence Teleoperators Virtual Environ. 1998, 7, 225–240. [Google Scholar] [CrossRef]
- Dunn, O.J. Multiple Comparisons Using Rank Sums. Technometrics 1964, 6, 241–252. [Google Scholar] [CrossRef]
- Allen, A.P.; Kennedy, P.J.; Dockray, S.; Cryan, J.F.; Dinan, T.G.; Clarke, G. The Trier Social Stress Test: Principles and practice. Neurobiol. Stress 2017, 6, 113–126. [Google Scholar] [CrossRef]
- Smith, J. Immersive Virtual Environment Technology to Supplement Environmental Perception, Preference and Behavior Research: A Review with Applications. Int. J. Environ. Res. Public Health 2015, 12, 11486. [Google Scholar] [CrossRef]
- Ratcliffe, E.; Gatersleben, B.; Sowden, P.T. Bird sounds and their contributions to perceived attention restoration and stress recovery. J. Environ. Psychol. 2013, 36, 221–228. [Google Scholar] [CrossRef]
- Grose, M.J. Plant colour as a visual aspect of biological conservation. Biol. Conserv. 2012, 153, 159–163. [Google Scholar] [CrossRef]
- Osorio, D.; Vorobyev, M. Colour vision as an adaptation to frugivory in primates. Proc. Biol. Sci. 1996, 263, 593–599. [Google Scholar] [PubMed]
- Annerstedt, M.; Jonsson, P.; Wallergard, M.; Johansson, G.; Karlson, B.; Grahn, P.; Hansen, A.M.; Wahrborg, P. Inducing physiological stress recovery with sounds of nature in a virtual reality forest—Results from a pilot study. Physiol. Behav. 2013, 118, 240–250. [Google Scholar] [CrossRef] [PubMed]
- Kahn, P.H.; Kellert, S.R. Children and Nature: Psychological, Sociocultural, and Evolutionary Investigations; MIT Press: Cambridge, MA, USA, 2002. [Google Scholar]
- Appleton, J. The Experience of Landscape; Wiley: London, UK; New York, NY, USA, 1975. [Google Scholar]
- Ruddell, E.J.; Hammitt, W.E. Prospect Refuge Theory: A Psychological Orientation for Edge Effect in Recreation Environments. J. Leis. Res. 1987, 19, 249–260. [Google Scholar] [CrossRef]
- Gregory, R. Not in my park: Community opposition to the enhancement of urban biodiversity: A case study of Heywood Park. GEOView Online J. 2003, 1–13. [Google Scholar]










| Condition | Vegetation Layers | Natural Structural Elements | Bird Species in Soundscape | Scents |
|---|---|---|---|---|
| Urban | 0 | 0 | 0 | 1 |
| Low biodiversity | 2 | 4 | 1 | 1 |
| Moderate biodiversity | 4 | 8 | 2 | 2 |
| High biodiversity (M) | 7 | 15 | 4 | 3 |
| High biodiversity (V) | 7 | 15 | 0 | 0 |
| Measure | H | df | n | p |
|---|---|---|---|---|
| Stress | 1.189 | 4 | 52 | 0.135 |
| Anxiety | 4.987 | 4 | 52 | 0.298 |
| Insecurity | 1.619 | 4 | 52 | 0.805 |
| Calmness | 1.189 | 4 | 52 | 0.880 |
| Heart rate (HR) | 1.789 | 4 | 52 | 0.775 |
| Measure | T1 mean | T3mean | Mean Difference | 95% CI | t | df | p | d |
|---|---|---|---|---|---|---|---|---|
| Stress | 14.381 | 48.577 | 34.196 | 26.714, 41.678 | 9.175 | 51 | <0.001 | 1.272 |
| Happiness | 70.212 | 49.452 | 20.760 | 13.703, 27.816 | 5.906 | 51 | <0.001 | 0.820 |
| HR | 71.604 | 80.168 | 8.564 | 5.586, 11.541 | 5.775 | 51 | <0.001 | 0.801 |
| Measure | T1 Median | T3 Median | Median Difference | z | p |
|---|---|---|---|---|---|
| Anxiety | 10.00 | 48.50 | 32.75 | 5.751 | < 0.001 |
| Insecurity | 2.75 | 36.00 | 24.50 | 5.730 | < 0.001 |
| Calmness | 84.25 | 49.00 | 19.75 | −5.371 | < 0.001 |
| Measure | Urban Mean | Low Mean | Moderate Mean | High Mean | Mean Difference | 95% CI | t | df | p | d |
|---|---|---|---|---|---|---|---|---|---|---|
| Stress | 17.410 | 48.630 | - | - | 31.490 | 8.214, 54.766 | 2.842 | 18 | 0.011 * | |
| 17.410 | - | 27.690 | - | 10.550 | −15.543, 36.646 | 0.849 | 18 | 0.407 | ||
| 17.410 | - | - | 39.945 | 22.806 | −2.395, 48.006 | 1.894 | 19 | 0.074 | ||
| Anxiety | 14.990 | 46.900 | - | - | 31.910 | 5.163, 58.658 | 2.506 | 18 | 0.022 * | |
| 14.990 | - | 18.800 | - | 3.81 | −23.115, 30.735 | 0.297 | 18 | 0.770 | ||
| 14.990 | - | - | 41.064 | 26.074 | −2.245, 54.393 | 1.927 | 19 | 0.069 | ||
| Calmness | 10.550 | 31.240 | - | - | 20.690 | −54.802, 13.422 | 1.274 | 18 | 0.219 | |
| 10.550 | - | 12.000 | - | 1.450 | −31.718, 28.818 | 0.101 | 18 | 0.921 | ||
| 10.550 | - | - | 32.618 | 22.068 | −56.496, 12.360 | 0.196 | 19 | 0.189 |
| Measure | Urban Median | Low Median | Moderate Median | High Median | U | z | p |
|---|---|---|---|---|---|---|---|
| Insecurity | 14.500 | 32.250 | - | - | 65.50 | 1.172 | 0.247 |
| 14.500 | - | 1.750 | - | 39.50 | −0.794 | 0.436 | |
| 14.500 | - | - | 16.000 | 63.00 | 0.564 | 0.605 | |
| Happiness | 7.750 | 32.250 | - | - | 19.00 | −2.343 | 0.019 * |
| 7.750 | - | 12.750 | - | 30.50 | −1.457 | 0.143 | |
| 7.750 | - | - | 26.500 | 29.50 | −1.796 | 0.072 | |
| HR | 6.818 | 10.795 | - | - | 58.00 | 0.605 | 0.579 |
| 6.818 | - | 4.029 | - | 31.00 | −1.436 | 0.165 | |
| 6.818 | - | - | 4.582 | 51.00 | −0.282 | 0.809 |
© 2019 by the authors. Licensee MDPI, Basel, Switzerland. This article is an open access article distributed under the terms and conditions of the Creative Commons Attribution (CC BY) license (http://creativecommons.org/licenses/by/4.0/).
Share and Cite
Schebella, M.F.; Weber, D.; Schultz, L.; Weinstein, P. The Nature of Reality: Human Stress Recovery during Exposure to Biodiverse, Multisensory Virtual Environments. Int. J. Environ. Res. Public Health 2020, 17, 56. https://doi.org/10.3390/ijerph17010056
Schebella MF, Weber D, Schultz L, Weinstein P. The Nature of Reality: Human Stress Recovery during Exposure to Biodiverse, Multisensory Virtual Environments. International Journal of Environmental Research and Public Health. 2020; 17(1):56. https://doi.org/10.3390/ijerph17010056
Chicago/Turabian StyleSchebella, Morgan Faith, Delene Weber, Lisa Schultz, and Philip Weinstein. 2020. "The Nature of Reality: Human Stress Recovery during Exposure to Biodiverse, Multisensory Virtual Environments" International Journal of Environmental Research and Public Health 17, no. 1: 56. https://doi.org/10.3390/ijerph17010056
APA StyleSchebella, M. F., Weber, D., Schultz, L., & Weinstein, P. (2020). The Nature of Reality: Human Stress Recovery during Exposure to Biodiverse, Multisensory Virtual Environments. International Journal of Environmental Research and Public Health, 17(1), 56. https://doi.org/10.3390/ijerph17010056

