A Two-Stage Decision Framework for Resolving Brownfield Conflicts
Abstract
1. Introduction
- (1)
- designing a framework to support the resolutions of BCs systematically, so as to avoid unnecessary conflict escalations;
- (2)
- modeling BC to predict the possible outcomes and show the corresponding evolution paths;
- (3)
- introducing a third-party-intervention mechanism when the stakeholders of BCs cannot reach acceptable resolutions by themselves;
- (4)
- implementing the framework for a collective poisoning incident in China to show the effectiveness.
2. Methodologies
2.1. Graph Model For Conflict Resolution
- A set of stakeholders or decision makers, denoted as .
- Sets of all decision makers’ available options, denoted as .
- A set of feasible states, denoted as .
- A set of preferences among the above-mentioned states, denoted as , where represents the preferences of decision maker i. A couple of binary relations, , are utilized to express the preferences. For example, and respectively indicate that is preferred more than , and is the indifference toward for decision maker i. It should be noted that the relation of is asymmetric, while is symmetric. Because of the transitive characteristic of the two relations, all states can be ordered from the perspective of each decision maker’s preferences.
- A directed graph consisting of available moves, denoted as , where is the set of directed arcs of decision maker i. Each arc in the graph represents a move from one state to another adjacent state.
- -
- Nash: A state is Nash stable if a decision maker cannot leave it for a preferred one unilaterally.
- -
- GMR: A state is GMR stable if all of a decision maker’s unilateral improvements can be sanctioned by other decision makers’ subsequent unilateral moves.
- -
- SMR: A state is SMR stable if all of a decision maker’s unilateral improvements can still be sanctioned by other decision makers, after a potential response from the main decision maker.
- -
- SEQ: A state is SEQ stable if all of a decision maker’s unilateral improvements can be sanctioned by other decision makers.
2.2. Inverse GMCR
2.3. Software to Support the Application of This Method
3. A Decision Framework for BC Resolution
3.1. Brownfield-Related Disputes and Available Resolutions
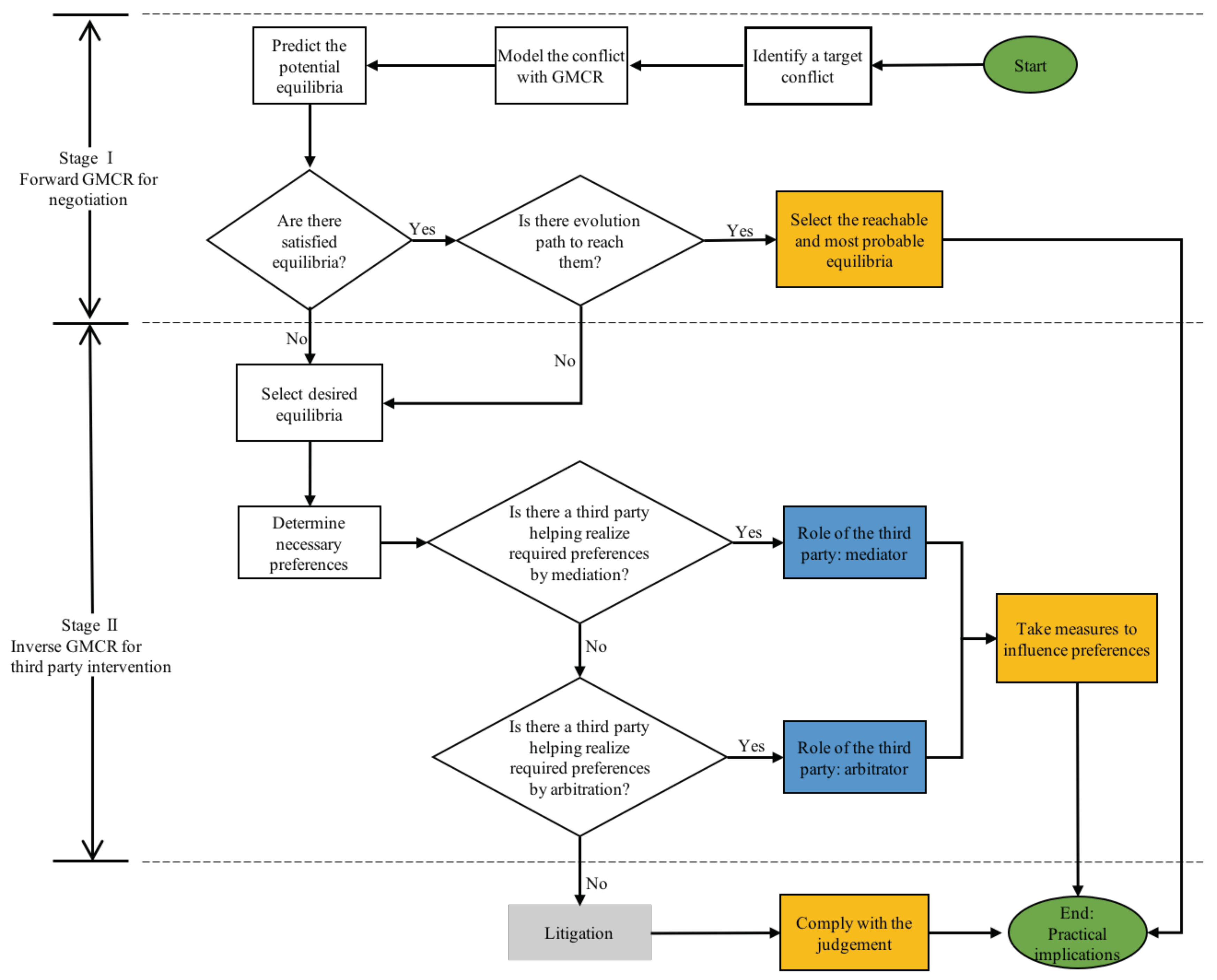
3.2. A Two-Stage Decision Making Framework
4. Case Study
4.1. Stage I: GMCR for Negotiation
- DM 1:
- DM 2:
- DM 3:
- DM 4:
4.2. Stage II: Inverse GMCR for Third Party Intervention
4.3. Discussion of the Intervention Paths
4.3.1. Condition (A)
4.3.2. Condition (B)
The Top Evolution Path
The Middle Evolution Path
The Bottom Evolution Path
4.4. The Validity of the Proposed Framework
5. Conclusions
Author Contributions
Funding
Conflicts of Interest
References
- Alker, S.; Joy, V.; Roberts, P.; Smith, N. The Definition of Brownfield. J. Environ. Plan. Manag. 2000, 43, 49–69. [Google Scholar] [CrossRef]
- Hipel, K.W.; Hegazy, T.; Yousefi, S. Combined strategic and tactical negotiation methodology for resolving complex brownfield conflicts. Pesquisa Oper. 2010, 30, 281–304. [Google Scholar] [CrossRef]
- Liu, X. Soil Heavy Metal Pollution and Abatement of China. 2015. Available online: http://www.mlr.gov.cn/xwdt/jrxw/201510/t20151029_1385762.htm (accessed on 2 October 2018).
- Han, Q.; Zhu, Y.; Ke, G.Y.; Hipel, K.W. An ordinal classification of brownfield remediation projects in China for the allocation of government funding. Land Use Policy 2018, 77, 220–230. [Google Scholar] [CrossRef]
- Chen, Y.; Hipel, K.W.; Kilgour, D.M.; Zhu, Y. A strategic classification support system for brownfield redevelopment. Environ. Model. Softw. 2009, 24, 647–654. [Google Scholar] [CrossRef]
- Zhu, Y.; Hipel, K.W.; Ke, G.Y.; Chen, Y. Establishment and optimization of an evaluation index system for brownfield redevelopment projects: An empirical study. Environ. Model. Softw. 2015, 74, 173–182. [Google Scholar] [CrossRef]
- Blokhuis, E.; Snijders, C.; Han, Q.; Schaefer, W. Conflicts and cooperation in brownfield redevelopment projects: Application of conjoint analysis and game theory to model strategic decision making. J. Urban Plan. Dev. 2012, 138, 195–205. [Google Scholar] [CrossRef]
- Yu, J.; Pei, L.L. Investigation of a Brownfield Conflict Considering the Strength of Preferences. Int. J. Environ. Res. Public Health 2018, 15, 393. [Google Scholar] [CrossRef]
- Beck, E.C. The love canal tragedy. Epa J. 1979, 5, 17–20. [Google Scholar]
- Inohara, T.; Hipel, K.W. Coalition analysis in the graph model for conflict resolution. Syst. Eng. 2008, 11, 343–359. [Google Scholar] [CrossRef]
- Liu, C.; Song, W.; Zhou, C. Unsuccessful Urban Governance of Brownfield Land Redevelopment: A Lesson from the Toxic Soil Event in Changzhou, China. Sustainability 2017, 9, 824. [Google Scholar] [CrossRef]
- Maguire, L.A.; Boiney, L.G. Resolving Environmental Disputes: A Framework Incorporating Decision Analysis and Dispute Resolution Techniques. J. Environ. Manag. 1994, 42, 31–48. [Google Scholar] [CrossRef]
- Driscoll, D.A.; Bode, M.; Bradstock, R.A.; Keith, D.A.; Penman, T.D.; Price, O.F. Resolving future fire management conflicts using multicriteria decision making. Conserv. Biol. 2016, 30, 196–205. [Google Scholar] [CrossRef] [PubMed]
- Gebken, R.J.; Gibson, G.E. Quantification of Costs for Dispute Resolution Procedures in the Construction Industry. J. Prof. Issues Eng. Educ. Pract. 2006, 132, 264–271. [Google Scholar] [CrossRef]
- Cheung, S.O.; Suen, H.C.H. A multi-attribute utility model for dispute resolution strategy selection. Constr. Manag. Econ. 2002, 20, 557–568. [Google Scholar] [CrossRef]
- Zeleznikow, J.; Bellucci, E.; Schild, U.J.; Mackenzie, G. Bargaining in the shadow of the law: Using utility functions to support legal negotiation. In Proceedings of the 11th International Conference on Artificial Intelligence and Law, Stanford, CA, USA, 4–8 June 2007; pp. 237–246. [Google Scholar] [CrossRef]
- Von Neumann, J.; Morgenstern, O. Theory of Games and Economic Behavior, 1st ed.; Princeton University Press: Princeton, NJ, USA, 1944. [Google Scholar]
- Glumac, B.; Han, Q.; Schaefer, W.; van der Krabben, E. Negotiation issues in forming public–private partnerships for brownfield redevelopment: Applying a game theoretical experiment. Land Use Policy 2015, 47, 66–77. [Google Scholar] [CrossRef]
- Glumac, B.; Han, Q.; Schaefer, W. A negotiation decision model for public–private partnerships in brownfield redevelopment. Environ. Plan. B Urban Anal. City Sci. 2018, 45, 145–160. [Google Scholar] [CrossRef]
- Fraser, N.M.; Hipel, K.W. Solving Complex Conflicts. IEEE Trans. Syst. Man Cybern. 1979, 9, 805–816. [Google Scholar] [CrossRef]
- Kilgour, D.M. Equilibria for far-sighted players. Theory Decis. 1984, 16, 135–157. [Google Scholar] [CrossRef]
- Thomas, L. Conflict Analysis: Models and Resolutions. J. Oper. Res. Soc. 1985, 36, 972–973. [Google Scholar]
- Fang, L.; Hipel, K.W.; Kilgour, D.M. Interactive Decision Making: The Graph Model for Conflict Resolution; Wiley: Hoboken, NJ, USA, 1993; Volume 3. [Google Scholar]
- Fang, L.; Hipel, K.W.; Kilgour, D.M.; Peng, X. A decision support system for interactive decision making-Part II: Model formulation. IEEE Trans. Syst. Man Cybern. Part C (Appl. Rev.) 2003, 33, 42–55. [Google Scholar] [CrossRef]
- Wang, Q.; Hipel, K.W.; Kilgour, D.M. Conflict analysis in brownfield redevelopment: The erase program in Hamilton, Ontario. In Proceedings of the 2008 IEEE International Conference on Systems, Man and Cybernetics, Singapore, 12–15 October 2008; pp. 2913–2918. [Google Scholar]
- Bashar, M.A.; Kilgour, D.M.; Hipel, K.W. Fuzzy preferences in brownfield redevelopment conflicts. Proc. Water 2010, 8. [Google Scholar]
- Walker, S.B.; Hipel, K.W.; Xu, H. A matrix representation of attitudes in conflicts. IEEE Trans. Syst. Man Cybern. Syst. 2013, 43, 1328–1342. [Google Scholar] [CrossRef]
- Kuang, H.; Bashar, M.A.; Kilgour, D.M.; Hipel, K.W. Strategic analysis of a brownfield revitalization conflict using the grey-based graph model for conflict resolution. EURO J. Decis. Process. 2015, 3, 219–248. [Google Scholar] [CrossRef]
- Wang, Q.; Kilgour, D.M.; Hipel, K.W. Facilitating risky project negotiation: An integrated approach using fuzzy real options, multicriteria analysis, and conflict analysis. Inf. Sci. 2015, 295, 544–557. [Google Scholar] [CrossRef]
- Han, Q.; Zhu, Y.; Ke, G.Y. Analyzing the financing dilemma of brownfield remediation in China by using GMCR. In Proceedings of the 2016 IEEE International Conference on Systems, Man, and Cybernetics (SMC), Budapest, Hungary, 9–12 October 2016; pp. 002431–002435. [Google Scholar]
- Philpot, S.L.; Johnson, P.A.; Hipel, K.W. Analysis of a brownfield management conflict in Canada. Hydrol. Res. Lett. 2017, 11, 141–148. [Google Scholar] [CrossRef]
- Yin, K.; Yu, L.; Li, X. An Improved Graph Model for Conflict Resolution Based on Option Prioritization and Its Application. Int. J. Environ. Res. Public Health 2017, 14, 1311. [Google Scholar] [CrossRef]
- Kilgour, D.M.; Hipel, K.W. The graph model for conflict resolution: past, present, and future. Group Decis. Negotiat. 2005, 14, 441–460. [Google Scholar] [CrossRef]
- Nash, J.F., Jr. Equilibrium points in n-person games. Proc. Natl. Acad. Sci. USA 1950, 36, 48–49. [Google Scholar] [CrossRef] [PubMed]
- Howard, N. Paradoxes of Rationality: Games, Metagames, and Political Behavior; MIT Press: Cambridge, MA, USA, 1971. [Google Scholar]
- Fraser, N.M.; Hipel, K.W. Conflict Analysis: Models and Resolutions; Elsevier: North-Holland, The Netherland, 1984; Volume 11. [Google Scholar]
- Hamouda, L.; Kilgour, D.; Hipel, K. Strength of Preference in the Graph Model for Conflict Resolution. Group Decis. Negotiat. 2004, 13, 449–462. [Google Scholar] [CrossRef]
- Hu, K.; Hipel, K.W.; Fang, L. A conflict model for the international hazardous waste disposal dispute. J. Hazard. Mater. 2009, 172, 138–146. [Google Scholar] [CrossRef]
- Kinsara, R.A.; Hipel, K.W.; Kilgour, D.M. Inverse approach in third party intervention. In Proceedings of the 2013 IEEE International Conference on Systems, Man, and Cybernetics, Manchester, UK, 13–16 October 2013; pp. 2433–2436. [Google Scholar]
- Kinsara, R.A.; Kilgour, D.M.; Hipel, K.W. Inverse approach to the graph model for conflict resolution. IEEE Trans. Syst. Man. Cybern. Syst. 2015, 45, 734–742. [Google Scholar] [CrossRef]
- Wang, J.; Hipel, K.W.; Fang, L.; Dang, Y. Matrix Representations of the Inverse Problem in the Graph Model for Conflict Resolution. Eur. J. Oper. Res. 2018, 270, 282–293. [Google Scholar] [CrossRef]
- Hipel, K.W.; Sakamoto, M.; Hagihara, Y. Third Party Intervention in Conflict Resolution: Dispute Between Bangladesh and India over Control of the Ganges River. In Coping with Regional Vulnerability: Preventing and Mitigating Damages from Environmental Disasters; Springer: Berlin, Gremnay, 2016. [Google Scholar] [CrossRef]
- Kinsara, R. Negotiation Support System with Third Party Intervention. Ph.D. Thesis, University of Waterloo, Waterloo, ON, Canada, 2015. [Google Scholar]
- Peng, X. A Decision Support System for Conflict Resolution. Ph.D. Thesis, University of Waterloo, Waterloo, ON, Canada, 1999. [Google Scholar]
- Kinsara, R.A. A Simple Guide to GMCR+. 2014. Available online: http://www.eng.uwaterloo.ca/-rkinsara/GMCR+Manual.pdf (accessed on 2 October 2018).
- Kassab, M.; Hipel, K.; Hegazy, T. Conflict Resolution in Construction Disputes Using the Graph Model. J. Constr. Eng. Manag. 2006, 132, 1043–1052. [Google Scholar] [CrossRef]
- CCTV. The Pollution Incident in Changzhou foreign Language Scholl. 2016. Available online: http://tv.cctv.com/2016/04/17/VIDEWwp1FvGTmvEgIssIvMX9160417.shtml (accessed on 3 January 2019).














| Stabilities | Preference Information | Foresight | Disimprovement |
|---|---|---|---|
| Nash | Own | Low (1 move) | Never |
| GMR | All | Medium (2 moves) | Sanction only |
| SMR | All | Medium (3 moves) | Sanction only |
| SEQ | All | Medium (2 moves) | Never |
| Functions | Forward GMCR | Inverse GMCR |
|---|---|---|
| Purpose | Predict possible resolutions by determining equilibria | Support a specific resolution to be realized |
| Required preferences | Full information is required | Minimal information/no information at all |
| Analysis type | Static stability analysis | Dynamic analysis |
| Output | Equilibrium results | Scenarios and a set of possible preference patterns |
| Sensitivity Analysis | Must be performed independently | Inherent |
| Decision Makers | Options | Descriptions |
|---|---|---|
| DM 1 | Take safeguard measures: several available measures may be taken, such as media exposure, protest, petition, and supervision of the remediation process. | |
| DM 2 | Suspend courses in the new campus: shut down the school or change a safe classroom temporarily until the health risk is eliminated. | |
| DM 3 | Relocate: relocate the new campus to a new safe site. | |
| Punish: punish BPC if it cannot reduce the health risk to an acceptable range. | ||
| DM 4 | Improve: take measures to improve the current situation. |
| DM 1 | 1 | Y | Y | N | Y | Y | Y | Y | N | Y | Y | N | Y | Y | N | Y | Y |
| DM 2 | 2 | N | Y | N | N | Y | N | Y | N | N | Y | N | N | Y | N | N | Y |
| DM 3 | 3 | N | N | Y | Y | Y | N | N | Y | Y | Y | N | N | N | Y | Y | Y |
| 4 | N | N | N | N | N | Y | Y | Y | Y | Y | N | N | N | N | N | N | |
| DM 4 | 5 | N | N | N | N | N | N | N | N | N | N | Y | Y | Y | Y | Y | Y |
| Decision Makers | DM 1 | DM 2 | DM3 | DM 4 |
|---|---|---|---|---|
| Preference Statements | 3 | 3 | −3 | −5 |
| 5 | 5 | −1 | −1 | |
| 1IF(−3) | 4 | 5 | −4 | |
| 1IF(−5) | 2IF(−3) | −2 | −2 | |
| 2IF(−3) | 2IF(−5) | 4 | 3 | |
| 2IF(−5) |
| Evolution Paths | Condition (A) | Condition (B) | Descriptions |
|---|---|---|---|
| The Top Evolution Path | I, II | III | I: , II: , III: , IV: , V: , VI: |
| The Middle Evolution Path | IV, V | ||
| The Bottom Evolution Path | IV, V, VI |
© 2019 by the authors. Licensee MDPI, Basel, Switzerland. This article is an open access article distributed under the terms and conditions of the Creative Commons Attribution (CC BY) license (http://creativecommons.org/licenses/by/4.0/).
Share and Cite
Han, Q.; Zhu, Y.; Ke, G.Y.; Lin, H. A Two-Stage Decision Framework for Resolving Brownfield Conflicts. Int. J. Environ. Res. Public Health 2019, 16, 1039. https://doi.org/10.3390/ijerph16061039
Han Q, Zhu Y, Ke GY, Lin H. A Two-Stage Decision Framework for Resolving Brownfield Conflicts. International Journal of Environmental Research and Public Health. 2019; 16(6):1039. https://doi.org/10.3390/ijerph16061039
Chicago/Turabian StyleHan, Qingye, Yuming Zhu, Ginger Y. Ke, and Hongli Lin. 2019. "A Two-Stage Decision Framework for Resolving Brownfield Conflicts" International Journal of Environmental Research and Public Health 16, no. 6: 1039. https://doi.org/10.3390/ijerph16061039
APA StyleHan, Q., Zhu, Y., Ke, G. Y., & Lin, H. (2019). A Two-Stage Decision Framework for Resolving Brownfield Conflicts. International Journal of Environmental Research and Public Health, 16(6), 1039. https://doi.org/10.3390/ijerph16061039

