The Paths to Negative and Positive Experiences of Informal Caregiving in Severe Mental Illness: A Study of Explanatory Models
Abstract
1. Introduction
1.1. From Hospital to Community: Deinstitutionalization and Caregiver Burden
1.2. From Caregiver Burden to the Experience of Caregiving
2. Materials and Methods
2.1. Present Study
2.2. Participants
2.3. Measures
3. Procedure
3.1. Data Collection
3.2. Analytic Plan
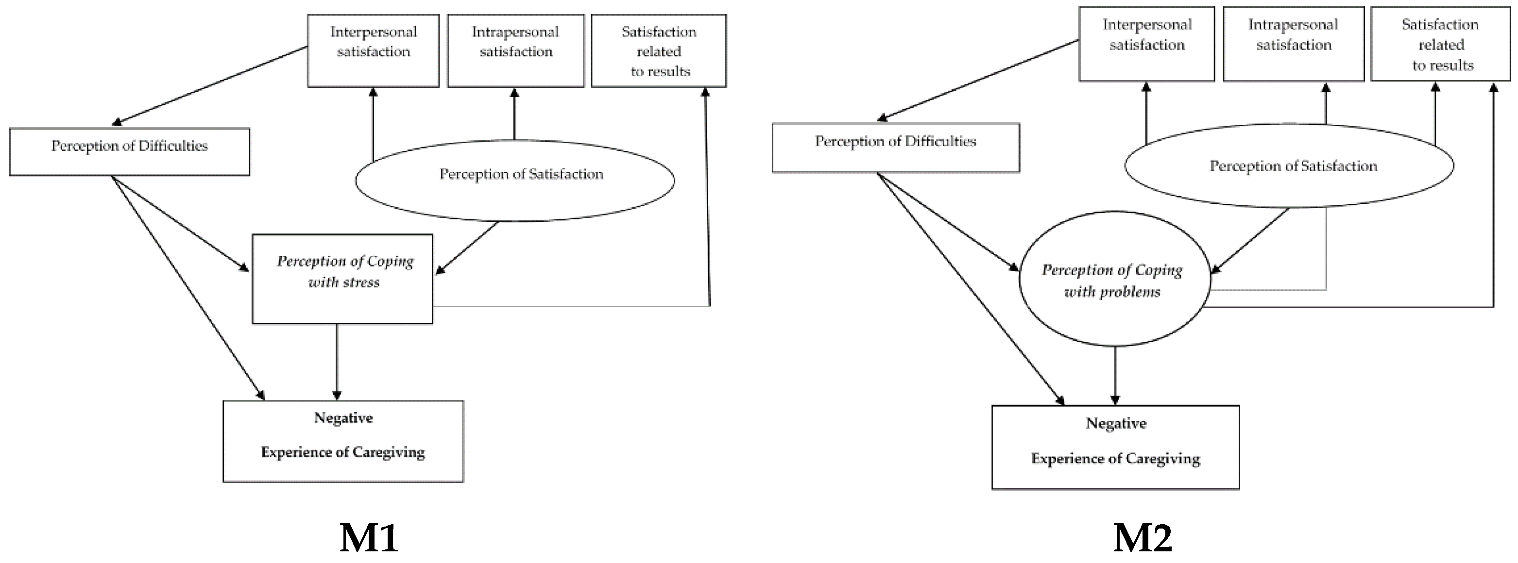
4. Results
- (1)
- The influence of interpersonal satisfaction on the perception of difficulties (i.e., the perception of fewer sources of interpersonal satisfaction is associated with a greater perception of difficulties).
- (2)
- The influence of the perception of difficulties on the perception of coping (i.e., the perception of more difficulties is associated with the perception of using more strategies to deal with stress).
- (3)
- Retroactivity between the perception of coping and the perception of satisfaction (i.e., the perception of more satisfaction is associated with the perception of using all coping strategies; the perception of using more strategies to deal with stress is associated with the perception of more intrapersonal satisfaction; and the perception of using more problem-solving strategies and alternative perception strategies is associated with the perception of more intrapersonal satisfaction and satisfaction related to results).
5. Discussion
5.1. Coexistence of Perception of Difficulties and Sources of Satisfaction in the Experience of Caregiving
5.2. Role of Perception of Intrapersonal Satisfaction in the Experience of Caregiving
5.3. Role of Perception of Coping with Stress in the Experience of Caregiving
5.4. Path to a Negative Experience of Caregiving
5.5. Path to a Positive Experience of Caregiving
- (1)
- The intentional identification and promotion of the positive dimensions of caregiving. Thus, in these interventions, health professionals should promote awareness of the positive dimension, helping caregivers to identify aspects such as their role in promoting patient well-being, the possible existence of personal growth, possible maturation, the sense of life, and the sense of role fulfillment. Promoting the existence and identifying possible sources of satisfaction will enable the construction of the meaning of caregiving, which will buffer difficulties, and also strengthen self-awareness, self-esteem, self-confidence, crucial dimensions to promote the empowerment of the caregiver. This work should be systematic and intentionally done since according to Schwartz and Gidron [33], most caregivers seem to give little or no consideration to the positive potential of caregiving until they are requested/asked to comment on it. Furthermore, as suggested by previous research [49], for the effective accomplishment of this work it is necessary that professionals follow up on perceived joy.
- (2)
- The intentional promotion of relationships between caregiver and relative with severe mental illness, helping to preserve relationships where they are in good order, improving them where they are disturbed, and stimulating them where growth is still possible.
6. Conclusions
Author Contributions
Funding
Acknowledgments
Conflicts of Interest
References
- Caldas-de-Almeida, J.M.; Xavier, M. Perspectivas actuais do tratamento da esquizofrenia na comunidade. Acta Med. Port. 1997, 12, 855–862. [Google Scholar]
- Xavier, M.; Gonçalves-Pereira, M.; Barahona-Corrêa, B.; Caldas-de-Almeida, J. Questionário de problemas familiares: Desenvolvimento da versão portuguesa de um instrumento de avaliação de sobrecarga familiar. Psicol. Saúde Doenças 2002, 3, 165–177. [Google Scholar]
- Krieg, R. An interdisciplinary look at the deinstitutionalization of the mentally ill. J. Soc. Sci. 2001, 38, 367–380. [Google Scholar] [CrossRef]
- Reine, G.; Lançon, C.; Avorio, A.; Duplan, S.; Siméoni, M.; Aghababian, V.; Auquier, P. Comment mesurer la charge des aidants naturels de personnes souffrant de schizophrénie? Ann. Med. Psychol. 2004, 162, 453–461. [Google Scholar] [CrossRef]
- Schene, A. Objective and subjective dimensions of family burden—Towards an integrative framework for research. Soc. Psychiatry Psychiatr. Epidemiol. 1990, 25, 289–297. [Google Scholar] [CrossRef]
- Nolan, M.; Grant, G. Addressing the needs of informal carers: A neglected area of nursing practice. J. Adv. Nurs. 1989, 14, 950–961. [Google Scholar] [CrossRef] [PubMed]
- Nolan, M.; Grant, G.; Ellis, N. Stress in the eye of the beholder: Reconceptualizing the measurement of carer burden. J. Adv. Nurs. 1990, 15, 544–555. [Google Scholar] [CrossRef]
- Nolan, M.; Grant, G.; Keady, J. Understanding Family Care: A Multidimensional Model of Caring and Coping; Open University Press: Buckingham, UK, 1996. [Google Scholar]
- Nolan, M.; Grant, G.; Keady, J. Assessing the Needs of Family Carers: A Guide for Practioners; Pavilion Publications: Brighton, UK, 1998. [Google Scholar]
- Nolan, M.; Keady, J.; Grant, G. CAMI: A basis of assessment and support with family carers. Br. J. Nurs. 1995, 4, 822–826. [Google Scholar] [CrossRef]
- Bevans, M.; Sternberg, E. Caregiving burden, stress, and health effects among family caregivers of adult cancer patients. JAMA 2012, 307, 398–403. [Google Scholar] [CrossRef]
- Milliken, J.; Herbert, H. Redefining parental identity: Caregiving and schizophrenia. Qual. Health Res. 2003, 13, 100–113. [Google Scholar] [CrossRef]
- Milliken, J.; Rodney, P. Parents as caregivers for children with schizophrenia: Moral dilemmas and moral agency. Issues Ment. Health Nurs. 2003, 24, 757–773. [Google Scholar] [CrossRef] [PubMed]
- Lively, S.; Friedrich, R.; Rubenstein, L. The effect of disturbing illness behaviors on siblings of persons with schizophrenia. J. Am. Psychiatr. Nurses 2004, 10, 222–232. [Google Scholar] [CrossRef]
- Saunders, J. Families living with severe mental illness: A literature review. Issues Ment. Health Nurs. 2003, 24, 175–198. [Google Scholar] [CrossRef] [PubMed]
- Wuerker, A. The family and schizophrenia. Issues Ment. Health Nurs. 2000, 21, 127–141. [Google Scholar] [CrossRef] [PubMed]
- Rungreangkulkij, S.; Gilliss, C. Conceptual approaches to studying family caregiving for persons with severe mental illness. J. Fam. Nurs. 2000, 6, 341–366. [Google Scholar] [CrossRef]
- Lim, Y.; Ahn, Y. Burden of family caregivers with schizophrenic patients in Korea. Appl. Nurs. Res. 2003, 16, 110–177. [Google Scholar] [CrossRef]
- Hoenig, J.; Hamilton, M. The schizophrenic patient in the community and his effect on the household. Int. J. Soc. Psychiatr. 1966, 12, 165–176. [Google Scholar] [CrossRef]
- Baronet, A.M. Factors associated with caregiver burden in mental disorder: A critical review of the research literature. Clin. Psychol. Rev. 1999, 19, 819–841. [Google Scholar] [CrossRef]
- Baronet, A.M. The Impact of Family Relations on Caregivers’ Positive and Negative Appraisal of their Caretaking Activities. Fam. Relat. 2003, 52, 137–142. [Google Scholar] [CrossRef]
- Bulger, M.; Wandersman, A.; Goldman, C. Burdens and gratifications of caregiving: Appraisal of parental care of adults with schizophrenia. Am. J. Orthopsychiatr. 1993, 63, 255–265. [Google Scholar] [CrossRef]
- Joyce, J.; Leese, M.; Kuipers, E.; Szmukler, G.; Harris, T.; Staples, E. Evaluating a model of caregiving for people with psychosis. Soc. Psychiatry Psychiatr. Epidemiol. 2003, 38, 189–195. [Google Scholar] [CrossRef] [PubMed]
- Schene, A.; Tessler, R.; Gamache, G. Instruments measuring family or caregiver burden in severe mental disorder. Soc. Psychiatry Psychiatr. Epidemiol. 1994, 29, 228–240. [Google Scholar] [CrossRef] [PubMed]
- Szmukler, G.; Burgess, P.; Herrman, H.; Benson, A.; Colusa, S.; Bloch, S. Caring for relatives with serious mental disorder: The development of the Experience of Caregiving Inventory. Soc. Psychiatry Psychiatr. Epidemiol. 1996, 31, 137–148. [Google Scholar] [CrossRef] [PubMed]
- Campos, L. Doença Mental e Prestação de Cuidados; Universidade Católica: Lisboa, Portugal, 2009. [Google Scholar]
- Lazarus, R.; Folkman, S. Stress, Appraisal and Coping; Springer Publishing Company: New York, NY, USA, 1984. [Google Scholar]
- Aggarwal, M.; Avasthi, A.; Kumar, S.; Grover, S. Experience of caregiving in schizophrenia: A study from India. Int. J. Soc. Psychiatry 2011, 57, 224–236. [Google Scholar] [CrossRef] [PubMed]
- Barrowclough, C.; Parle, M. Appraisal, psychological adjustment and expressed emotion in relatives of patients suffering from schizophrenia. Br. J. Psychiatry 1997, 171, 26–30. [Google Scholar] [CrossRef] [PubMed]
- Quinn, J.; Barrowclough, C.; Tarrier, N. The Family Questionnaire (FQ): A scale for measuring symptom appraisal in relatives of schizophrenic patients. Acta Psychiatr. Scand. 2003, 108, 290–296. [Google Scholar] [CrossRef] [PubMed]
- Gonçalves-Pereira, M.; Xavier, M.; van Wijngaarden, B.; Papoila, A.; Schene, S.; Caldas-de-Almeida, J. Impact of psychosis on Portuguese caregivers: A cross-cultural exploration of burden, distress, positive aspects and clinical-functional correlates. Soc. Psychiatry Psychiatr. Epidemiol. 2013, 48, 325–335. [Google Scholar] [CrossRef]
- Pickett-Schenk, S.; Bennett, C.; Cook, J.; Lippincott, R.; Villagracia, I.; Grey, D. Changes in caregiving satisfaction and information needs among relatives of adults with mental illness: Results of a randomized evaluation of a family-led education intervention. Am. J. Orthopsychiatr. 2006, 76, 545–553. [Google Scholar] [CrossRef]
- Schwartz, C.; Gidron, R. Parents of mentally ill adult children living at home: Rewards of caregiving. Health Soc. Work 2002, 27, 145–154. [Google Scholar] [CrossRef]
- Sharma, N.; Chakrabarti, S.; Grover, S. Gender differences in caregiving among family—Caregivers of people with mental illnesses. World J. Psychiatry 2016, 22, 7–17. [Google Scholar] [CrossRef]
- Mo, F.; Chung, W.; Wong, S.; Chun, D.; Wong, K.; Chan, S. Experience of caregiving with caregivers of patients with first-episode psychosis. Hong Kong J. Psychiatry 2008, 18, 101–106. [Google Scholar]
- Campos, L. Os Caminhos Das Experiências Positivas e Negativas Na Prestação De Cuidados Informais Na Esquizofrenia. Ph.D. Thesis, Faculty of Psychology and Education Sciences of University of Porto, Porto, Portugal, May 2008. [Google Scholar]
- Brito, L. A Saúde Mental Dos Prestadores De Cuidados a Familiares Idosos. Master’s Thesis, Faculty of Medicine of University of Porto, Porto, Portugal, January 2000. [Google Scholar]
- Coromina, M.; Gonçalves-Pereira, M.; Bouça, D.; Sampaio, D. Psychological distress in mothers of anorexia nervosa patients attending a Portuguese clinical outpatient practice. In Proceedings of the XIV Congress of the Association of European Psychiatrists, Nice, France, 4–8 March 2006; Sass, H., Robert, P., Eds.; European Psychiatry: Amsterdam, The Netherlands, 2006. [Google Scholar]
- Fitzmaurice, G.; Laird, N.; Ware, J. Review of Generalized Linear Models. In Applied Longitudinal Analysis; Wiley-Interscience: Hoboken, NJ, USA, 2004. [Google Scholar]
- Pepe, M.; Anderson, G. A cautionary note on inference for marginal regression models with longitudinal data and general correlated response data. Commun. Stat. Simul. Comput. 1994, 23, 939–951. [Google Scholar] [CrossRef]
- Hu, L.; Bentler, P. Cutoff Criteria for Fit Indexes in Covariance Structure Analysis: Conventional Criteria Versus New Alternatives. Struct. Equ. Model. Multidiscip. J. 1999, 6, 1–55. [Google Scholar] [CrossRef]
- Harvey, K.; Burns, T.; Sedgwick, P.; Higgitt, A.; Creed, F.; Fahy, T. Relatives of patients with severe psychotic disorders: Factors that influence contact frequency. Br. J. Psychiatry 2001, 178, 248–254. [Google Scholar] [CrossRef] [PubMed]
- Harvey, K.; Burns, T. Relatives of patients with severe mental disorders: Unique traits and experiences of primary, nonprimary, and lone caregivers. Am. J. Orthopsychiatr. 2003, 73, 324–333. [Google Scholar] [CrossRef] [PubMed]
- Lau, D.; Pang, A. Caregiving experience for chinese caregivers of persons suffering from severe mental disorders. Hong Kong J. Psychiatry 2007, 17, 75–80. [Google Scholar]
- Tennakoon, L.; Fannon, D.; Doku, V.; O’Ceallaigh, S.; Kuipers, E.; Sharma, T. Family caregiving of people with first-episode psychosis: Rewards of caregiving. Schizophr. Res. 2003, 60, 346. [Google Scholar] [CrossRef]
- Provencher, H.; Fincham, F. Attributions of causality, responsibility and blame for positive and negative symptom behaviours in caregivers of persons with schizophrenia. Psychol. Med. 2000, 30, 899–910. [Google Scholar] [CrossRef]
- Gilligan, C. In a Different Voice: Psychological Theory and Women’s Development; Harvard University Press: London, UK, 1993. [Google Scholar]
- Gonçalves-Pereira, M. Repercussões da Doença Mental na Família. Um Estudo de Familiares de Doentes Psicóticos. Master’s Thesis, Faculty of Medical Sciences of University of Lisbon, Lisbon, Portugal, 1996. [Google Scholar]
- Kolmer, D.; Tellings, A.; Gelissen, J.; Garretsen, H.; Bongers, I. Ranked motives of long-term care providing family caregivers. Scand. J. Caring Sci. 2008, 22, 29–39. [Google Scholar] [CrossRef]
- Lazarus, R.; Folkman, S. Transactional theory and research on emotions and coping. Eur. J. Personal. 1987, 1, 141–169. [Google Scholar] [CrossRef]




| Model | X2 (df) | p (X2) | RMSEA (CI) | p (RMSEA) | RMR | GFI | NFI | RFI |
|---|---|---|---|---|---|---|---|---|
| M1 | 7.199 (6) | 0.303 | 0.036 (000–0.114) | 0.533 | 7.533 | 0.985 | 0.985 | 0.964 |
| M2 | 14.705 (9) | 0.099 | 0.063 (0.000–0.120) | 0.308 | 6.350 | 0.975 | 0.977 | 0.946 |
| M3 | 11.333 (6) | 0.079 | 0.075 (000–0.141) | 0.227 | 4.162 | 0.978 | 0.975 | 0.937 |
| M4 | 19.685 (9) | 0.020 | 0.087 (0.033–0.139) | 0.112 | 5.833 | 0.966 | 0.968 | 0.924 |
© 2019 by the authors. Licensee MDPI, Basel, Switzerland. This article is an open access article distributed under the terms and conditions of the Creative Commons Attribution (CC BY) license (http://creativecommons.org/licenses/by/4.0/).
Share and Cite
Campos, L.; Mota Cardoso, C.; Marques-Teixeira, J. The Paths to Negative and Positive Experiences of Informal Caregiving in Severe Mental Illness: A Study of Explanatory Models. Int. J. Environ. Res. Public Health 2019, 16, 3530. https://doi.org/10.3390/ijerph16193530
Campos L, Mota Cardoso C, Marques-Teixeira J. The Paths to Negative and Positive Experiences of Informal Caregiving in Severe Mental Illness: A Study of Explanatory Models. International Journal of Environmental Research and Public Health. 2019; 16(19):3530. https://doi.org/10.3390/ijerph16193530
Chicago/Turabian StyleCampos, Luísa, Carlos Mota Cardoso, and João Marques-Teixeira. 2019. "The Paths to Negative and Positive Experiences of Informal Caregiving in Severe Mental Illness: A Study of Explanatory Models" International Journal of Environmental Research and Public Health 16, no. 19: 3530. https://doi.org/10.3390/ijerph16193530
APA StyleCampos, L., Mota Cardoso, C., & Marques-Teixeira, J. (2019). The Paths to Negative and Positive Experiences of Informal Caregiving in Severe Mental Illness: A Study of Explanatory Models. International Journal of Environmental Research and Public Health, 16(19), 3530. https://doi.org/10.3390/ijerph16193530

