Sub-Daily Simulation of Mountain Flood Processes Based on the Modified Soil Water Assessment Tool (SWAT) Model
Abstract
1. Introduction
2. Study Area and Data
2.1. Study Area
2.2. Materials
3. Methods
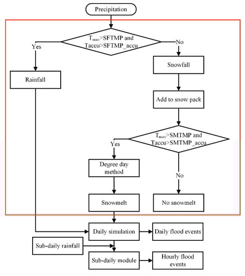
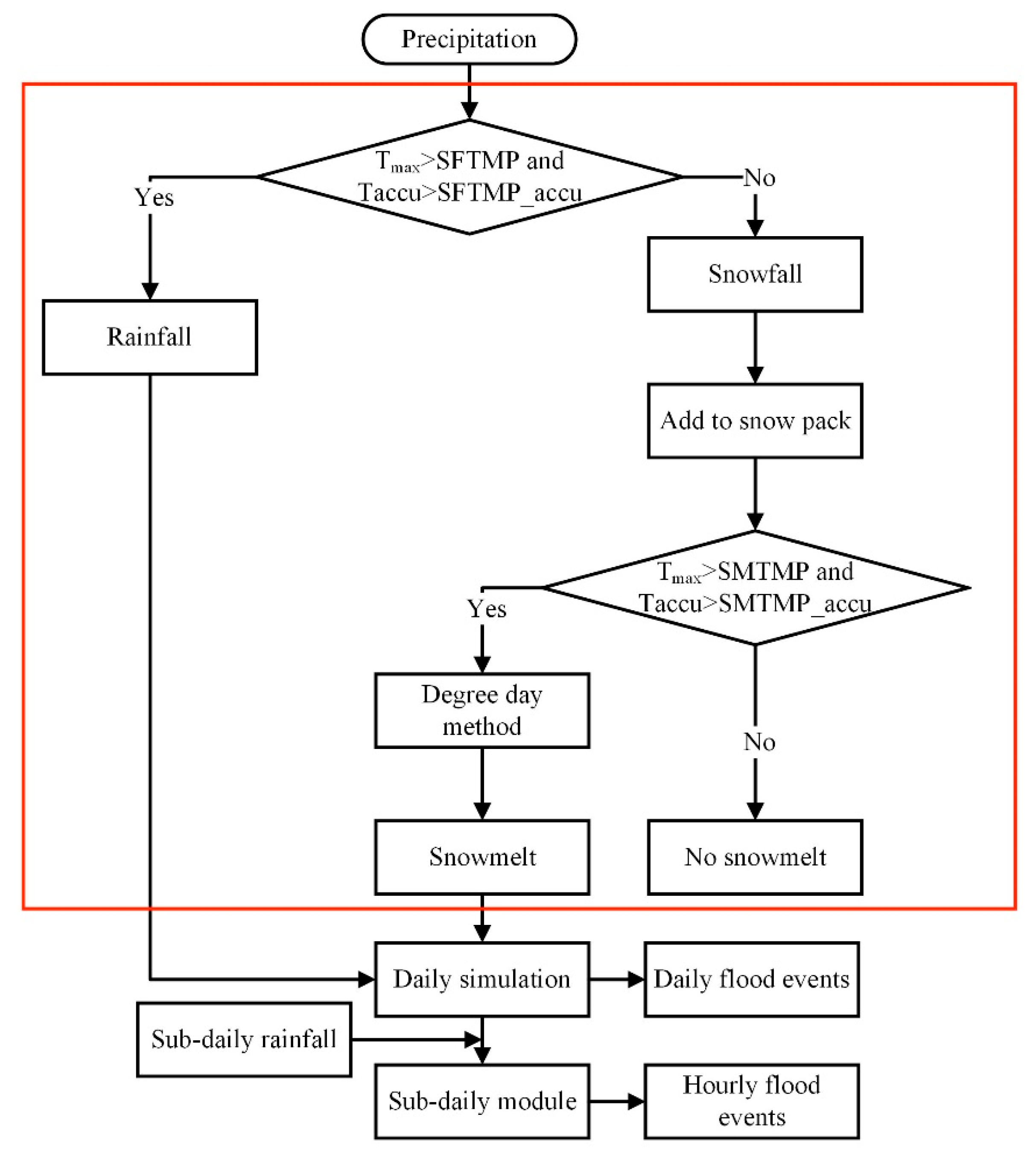
3.1. Modification of Sub-Daily Flood Process Simulation
3.2. Calculation of Accumulated Temperature
3.3. Calibration, Validation and Sensitivity
4. Results
4.1. Effects of Parameters on the Modified Daily and Sub-Daily Models
4.2. Daily Simulation Results
4.3. Sub-Daily Simulation Results
5. Discussion
5.1. Model Modification
5.2. Model Performance
5.3. Sensitivity and Uncertainty Analysis
6. Conclusions
Author Contributions
Funding
Acknowledgments
Conflicts of Interest
References
- Adams, T.E.; Pagano, T.C. Flood Forecasting: A Global Perspective; Academic Press: Cambridge, MA, USA, 2016. [Google Scholar]
- Robinson, M.; Scholz, M.; Bastien, N.; Carfrae, J. Classification of different sustainable flood retention basin types. J. Environ. Sci. 2010, 22, 898–903. [Google Scholar] [CrossRef]
- Kjeldsen, T.R.; Rosbjerg, D. Comparison of regional index flood estimation procedures based on the extreme value type I distribution. Stoch. Environ. Res. Risk Assess. 2002, 16, 358–373. [Google Scholar] [CrossRef]
- Brunner, M.I.; Viviroli, D.; Sikorska, A.E.; Vannier, O.; Favre, A.C.; Seibert, J. Flood type specific construction of synthetic design hydrographs. Water Resour. Res. 2017, 53, 1390–1406. [Google Scholar] [CrossRef]
- Sikorska, A.E.; Viviroli, D.; Seibert, J. Flood-type classification in mountainous catchments using crisp and fuzzy decision trees. Water Resour. Res. 2016, 51, 7959–7976. [Google Scholar] [CrossRef]
- Turkington, T.; Breinl, K.; Ettema, J.; Alkema, D.; Jetten, V. A new flood type classification method for use in climate change impact studies. Weather Clim. Extrem. 2016, 14, 1–16. [Google Scholar] [CrossRef]
- Ma, Y.; Gu, N. A new method for flood types prediction and optimal control. J. Hydraul. Eng. 1997, 28, 1–8. [Google Scholar]
- Garambois, P.A.; Roux, H.; Larnier, K.; Labat, D.; Dartus, D. Characterization of catchment behaviour and rainfall selection for flash flood hydrological model calibration: Catchments of the eastern Pyrenees. Hydrol. Sci. J. 2015, 60, 424–447. [Google Scholar] [CrossRef]
- Serjantov, A.; Dingledine, R.; Syverson, P. From a Trickle to a Flood: Active Attacks on Several Mix Types. In Proceedings of the Revised Papers from the International Workshop on Information Hiding, Noordwijkerhout, The Netherlands, 7–9 October 2002. [Google Scholar]
- Viglione, A.; Chirico, G.B.; Komma, J.; Woods, R.; Borga, M.; Blöschl, G. Quantifying space-time dynamics of flood event types. J. Hydrol. 2010, 394, 213–229. [Google Scholar] [CrossRef]
- Halagan, T.; Kováčik, T.; Trúchly, P.; Binder, A. Syn Flood Attack Detection and Type Distinguishing Mechanism Based on Counting Bloom Filter. In Proceedings of the Information and Communication Technology-Eurasia Conference, Daejeon, Korea, 4–7 October 2015; pp. 30–39. [Google Scholar]
- Tian, Y.; Peterslidard, C.D.; Eylander, J.B.; Joyce, R.J.; Huffman, G.J.; Adler, R.F.; Hsu, K.; Turk, F.J.; Garcia, M.; Zeng, J. Parameter values for snowmelt runoff modelling. J. Hydrol. 2009, 84, 197–219. [Google Scholar]
- Anderson, E.A. A point of energy and mass balance model of snow cover. NOAA Tech. Rep. Nws 1976, 19, 1–150. [Google Scholar]
- He, Z.H.; Parajka, J.; Tian, F.Q.; Blöschl, G. Estimating degree-day factors from MODIS for snowmelt runoff modeling. Hydrol. Earth Syst. Sci. 2014, 11, 4773–4789. [Google Scholar] [CrossRef]
- Jones, H.G.; Sochanska, W.; Stein, J.; Roberge, J.; Plamondon, A.P.; Charette, J.Y. Snowmelt in A Boreal Forest Site: An Integrated Model of Meltwater Quality (SNOQUAL1); Springer: Berlin/Heidelberg, Germany, 1986; pp. 1485–1493. [Google Scholar]
- Larson, L.; Singh, V.P.; Frevert, D. National Weather Service River Forecast System (NWSRFS); NOAA: Silver Spring, MA, USA, 2002; pp. 657–703.
- Shimamura, Y.; Izumi, T.; Matsuyama, H. Remote sensing of areal distribution of snow cover and snow water resources in mountains based on synchronous observations of Landsat-7 Satellite: A case study around the Joetsu border of Niigata prefecture in Japan. Suimon Mizu Shigen Gakkaishi J. Jpn. Soc. Hydrol. Water Resour. 2005, 18, 411–423. [Google Scholar] [CrossRef]
- Herrero, J.; Polo, M.J.; Moñino, A.; Losada, M.A. An energy balance snowmelt model in a Mediterranean site. J. Hydrol. 2009, 371, 98–107. [Google Scholar] [CrossRef]
- Anderton, S.P.; White, S.M.; Alvera, B. Micro-scale spatial variability and the timing of snow melt runoff in a high mountain catchment. J. Hydrol. 2002, 268, 158–176. [Google Scholar] [CrossRef]
- Snauffer, A.M.; Hsieh, W.W.; Cannon, A.J. Comparison of Gridded Snow Water Equivalent Products with in Situ Measurements in British Columbia, Canada. J. Hydrol. 2016, 541, 714–726. [Google Scholar] [CrossRef]
- Dziubanski, D.; Franz, K. Assimilation of AMSR-E snow water equivalent data in a spatially-lumped snow model. In Proceedings of the AGU Fall Meeting, San Francisco, CA, USA, 12–16 December 2016. [Google Scholar]
- Liang, G.; He, B.; Ma, M.; Chang, Q.; Li, Q.; Ke, Z.; Yang, H. A comprehensive flash flood defense system in China: Overview, achievements, and outlook. Nat. Hazards 2018, 92, 727–740. [Google Scholar]
- Bakir, M.; Zhang, X. GIS-based hydrological modelling: a comparative study of HEC-HMS and the Xinanjiang model. Int. Assoc. Hydrol. Sci. Int. Water Resour. Assoc. Conf. 2008, 319, 124–133. [Google Scholar]
- Grillakis, M.G.; Tsanis, I.K.; Koutroulis, A.G. Application of the HBV hydrological model in a flash flood case in Slovenia. Nat. Hazards Earth Syst. Sci. 2010, 10, 2713–2725. [Google Scholar] [CrossRef]
- Wöhling, T.; Lennartz, F.; Zappa, M. Technical Note: Updating procedure for flood forecasting with conceptual HBV-type models. Hydrol. Earth Syst. Sci. Discuss. 2006, 3, 783–788. [Google Scholar] [CrossRef]
- Yigzaw, W.; Hossain, F.; Kalyanapu, A. Impact of Artificial Reservoir Size and Land Use/Land Cover Patterns on Probable Maximum Precipitation and Flood: Case of Folsom Dam on the American River. J. Hydrol. Eng. 2012, 18, 1180–1190. [Google Scholar] [CrossRef]
- Wu, H.; Adler, R.F.; Tian, Y.; Huffman, G.J.; Li, H.; Wang, J.J. Real-time global flood estimation using satellite-based precipitation and a coupled land surface and routing model. Water Resour. Res. 2014, 50, 2693–2717. [Google Scholar] [CrossRef]
- Abbott, M.B.; Bathurst, J.C.; Cunge, J.A.; O’Connell, P.E.; Rasmussen, J. An introduction to the European Hydrological System Systeme Hydrologique Europeen, “SHE”, 1: History and philosophy of a physically-based, distributed modelling system. J. Hydrol. 1986, 87, 45–59. [Google Scholar] [CrossRef]
- Ramly, S.; Tahir, W. Application of HEC-GeoHMS and HEC-HMS as Rainfall–Runoff Model for Flood Simulation. In ISFRAM 2015; Springer: Singapore, 2016. [Google Scholar]
- Liu, J.; Chen, X.; Zhang, J.; Flury, M. Coupling the Xinanjiang model to a kinematic flow model based on digital drainage networks for flood forecasting. Hydrol. Process. 2010, 23, 1337–1348. [Google Scholar] [CrossRef]
- Leon, L.F.; Kouwen, N.; Farquhar, G.J.; Soulis, E.D. Nonpoint Source Pollution: A Distributed Water Quality Modeling Approach. Water Res. 2001, 35, 997–1007. [Google Scholar] [CrossRef]
- Feng, T.; Feng, S. An Energy Balance Snowmelt Model for Application at a Continental Alpine Site. Procedia Eng. 2012, 37, 208–213. [Google Scholar] [CrossRef]
- Yu, W.; Zhao, Y.; Nan, Z.; Li, S. Improvement of Snowmelt Implementation in the SWAT Hydrologic Model. Acta Ecol. Sin. 2013, 33, 6992–7001. [Google Scholar]
- Arnold, J.G.; Fohrer, N. SWAT2000: Current capabilities and research opportunities in applied watershed modelling. Hydrol. Process. 2005, 19, 563–572. [Google Scholar] [CrossRef]
- Fontaine, T.A.; Cruickshank, T.S.; Arnold, J.G.; Hotchkiss, R.H. Development of a snowfall–snowmelt routine for mountainous terrain for the soil water assessment tool (SWAT). J. Hydrol. 2002, 262, 209–223. [Google Scholar] [CrossRef]
- Xu, C.; Chen, Y.; Hamid, Y.; Tashpolat, T.; Chen, Y.; Ge, H.; Li, W. Long-term change of seasonal snow cover and its effects on river runoff in the Tarim River basin, northwestern China. Hydrol. Process. 2010, 23, 2045–2055. [Google Scholar] [CrossRef]
- Schuol, J.; Abbaspour, K.C.; Srinivasan, R.; Yang, H. Estimation of freshwater availability in the West African sub-continent using the SWAT hydrologic model. J. Hydrol. 2008, 352, 30–49. [Google Scholar] [CrossRef]
- Yang, X.; Liu, Q.; He, Y.; Luo, X.; Zhang, X. Comparison of daily and sub-daily SWAT models for daily streamflow simulation in the Upper Huai River Basin of China. Stoch. Environ. Res. Risk Assess. 2015, 30, 959–972. [Google Scholar] [CrossRef]
- Ghoraba, S.M. Hydrological modeling of the Simly Dam watershed (Pakistan) using GIS and SWAT model. Alex. Eng. J. 2015, 54, 583–594. [Google Scholar] [CrossRef]
- Braud, I.; Roux, H.; Anquetin, S.; Maubourguet, M.M.; Manus, C.; Viallet, P.; Dartus, D. The use of distributed hydrological models for the Gard 2002 flash flood event: Analysis of associated hydrological processes. J. Hydrol. 2010, 394, 162–181. [Google Scholar] [CrossRef]
- Vincendon, B.; Ducrocq, V.; Saulnier, G.-M.; Bouilloud, L.; Chancibault, K.; Habets, F.; Noilhan, J. Benefit of coupling the ISBA land surface model with a TOPMODEL hydrological model version dedicated to Mediterranean flash-floods. J. Hydrol. 2010, 394, 256–266. [Google Scholar] [CrossRef]
- Fuka, D.R.; Easton, Z.M.; Brooks, E.S.; Boll, J.; Steenhuis, T.S.; Walter, M.T. A Simple Process-Based Snowmelt Routine to Model Spatially Distributed Snow Depth and Snowmelt in the SWAT Model. JAWRA J. Am. Water Resour. Assoc. 2012, 48, 1151–1161. [Google Scholar] [CrossRef]
- Green, C.H.; Griensven, A.V. Autocalibration in hydrologic modeling: Using SWAT2005 in small-scale watersheds. Environ. Model. Softw. 2008, 23, 422–434. [Google Scholar] [CrossRef]
- Meng, X.; Ji, X.; Liu, Z.; Xiao, J.; Chen, X.; Wang, F. Research on Improvement and Application of Snowmelt Module in SWAT. J. Nat. Resour. 2014, 29, 528–539. [Google Scholar]
- Luo, Y.; Arnold, J.; Liu, S.; Wang, X.; Chen, X. Inclusion of glacier processes for distributed hydrological modeling at basin scale with application to a watershed in Tianshan Mountains, northwest China. J. Hydrol. 2013, 477, 72–85. [Google Scholar] [CrossRef]
- Li, D.; Qu, S.; Shi, P.; Chen, X.; Xue, F.; Gou, J.; Zhang, W. Development and Integration of Sub-Daily Flood Modelling Capability within the SWAT Model and a Comparison with XAJ Model. Water 2018, 10, 1263. [Google Scholar] [CrossRef]
- Yu, D.; Xie, P.; Dong, X.; Hu, X.; Liu, J.; Li, Y.; Peng, T.; Ma, H.; Wang, K.; Xu, S. Improvement of the SWAT model for event-based flood simulation on a sub-daily timescale. Hydrol. Earth Syst. Sci. 2018, 22, 5001–5019. [Google Scholar] [CrossRef]
- Maharjan, G.R.; Park, Y.S.; Kim, N.W.; Dong, S.S.; Choi, J.W.; Hyun, G.W.; Jeon, J.H.; Yong, S.O.; Lim, K.J. Evaluation of SWAT sub-daily runoff estimation at small agricultural watershed in Korea. Front. Environ. Sci. Eng. 2013, 7, 109–119. [Google Scholar] [CrossRef]
- Bassam, S.; Ren, J. Simulating Daily and Sub-Daily Water Flow in Large, Semi-arid Watershed Using SWAT: A Case Study of Nueces River Basin, Texas. In Proceedings of the AGU Fall Meeting, San Francisco, CA, USA, 14–18 December 2015. [Google Scholar]
- Her, Y.; Jeong, J. SWAT+ versus SWAT2012: Comparison of sub-daily urban runoff simulations. Trans. ASABE 2018, 61, 1287–1295. [Google Scholar] [CrossRef]
- Zhang, J.; Zhou, C.; Xu, K.; Watanabe, M. Flood disaster monitoring and evaluation in China. Glob. Environ. Chang. Part B Environ. Hazards 2002, 4, 33–43. [Google Scholar] [CrossRef]
- Maidment, D.R. Developing a spatially distributed unit hydrograph by using GIS. Unkn. J. 1993, 12, 181–192. [Google Scholar]
- Gascoin, S.; Kinnard, C.; Ponce, R.; Lhermitte, S. Glacier contribution to streamflow in two headwaters of the Huasco River, Dry Andes of Chile. Cryosphere Discuss. 2010, 4, 1099–1113. [Google Scholar] [CrossRef]
- Pelto, M.S. Quantifying Glacier Runoff Contribution to Nooksack River, WA in 2013-15. In Proceedings of the AGU Fall Meeting, San Francisco, CA, USA, 14–18 December 2015. [Google Scholar]
- Swick, M. Partitioning the Contribution of Light Absorbing Aerosols to Snow and Glacier Melt Using a Novel Hyperspectral Microscopy Method. In Proceedings of the AGU Fall Meeting, New Orleans, LA, USA, 11–15 December 2017. [Google Scholar]
- Hock, R.; Rees, G.; Williams, M.W.; Ramirez, E. Contribution from glaciers and snow cover to runoff from mountains in different climates. Hydrol. Process. 2010, 20, 2089–2090. [Google Scholar] [CrossRef]
- Li, X.; Ma, Y.; Sun, Y.H.; Gong, H.; Li, X. Flood Hazard Assessment in Pakistan at Grid Scale. J. Geo-Inf. Sci. 2013, 15, 314–320. [Google Scholar] [CrossRef]
- Jian, L.; Gong, H.; Li, X.; Zhao, W.; Hu, Z. Design and Development of Flood/Waterlogging Disaster Risk Model Based on ArcObjects. GEO-Inf. Sci. 2009, 11, 376–381. [Google Scholar]
- Chen, G. Chinese Mountain Development Report; The Commercial Press: Beijing, China, 2010. [Google Scholar]
- Zhao, G.; Pang, B.; Xu, Z.; Wang, Z.; Shi, R. Assessment on the hazard of flash flood disasters in China. J. Hydraul. Eng. 2016, 47, 1133–1142. [Google Scholar]
- Flynn, K.F. Evaluation of SWAT for sediment prediction in a mountainous snowmelt-dominated catchment. Trans. ASABE 2011, 54, 113–122. [Google Scholar] [CrossRef]
- Kim, S.B.; Shin, H.J.; Park, M.; Kim, S.J. Assessment of future climate change impacts on snowmelt and stream water quality for a mountainous high-elevation watershed using SWAT. Paddy Water Environ. 2015, 13, 557–569. [Google Scholar] [CrossRef]
- Millares, A.; Polo, M.J.; Moñino, A.; Herrero, J.; Losada, M.A. Bedload dynamics and associated snowmelt influence in mountainous and semiarid alluvial rivers. Geomorphology 2014, 206, 330–342. [Google Scholar] [CrossRef]
- Rapant, P.; Inspektor, T.; Kolejka, J.; Batelková, K.; Zapletalová, J.; Kirchner, K.; Krejčí, T. Early warning of flash floods based on the weather radar. In Proceedings of the 16th International Carpathian Control Conference (ICCC), Szilvasvarad, Hungary, 27–30 May 2015. [Google Scholar]
- Trang, N.T.T.; Shrestha, S.; Shrestha, M.; Datta, A.; Kawasaki, A. Evaluating the impacts of climate and land-use change on the hydrology and nutrient yield in a transboundary river basin: A case study in the 3S River Basin (Sekong, Sesan, and Srepok). Sci. Total Environ. 2017, 576, 586–598. [Google Scholar] [CrossRef]
- Cazorzi, F.; Dalla Fontana, G. Snowmelt modelling by combining air temperature and a distributed radiation index. J. Hydrol. 1996, 181, 169–187. [Google Scholar] [CrossRef]
- Qi, J.; Li, S.; Jamieson, R.; Hebb, D.; Xing, Z.; Meng, F.-R. Modifying SWAT with an energy balance module to simulate snowmelt for maritime regions. Environ. Model. Softw. 2017, 93, 146–160. [Google Scholar] [CrossRef]
- Zhang, H.; Wenqiu, W. Application of Weather Radar in Flood Early Warning. Adv. Sci. Technol. Water Resour. 1996, 3, 21–25. [Google Scholar]
- Zhang, X.Y.; Jia, L.I.; Yang, Y.Z.; You, Z. Runoff Simulation of the Catchment of the Headwaters of the Yangtze River Based on SWAT Model. J. Northwest Univ. 2012, 27, 9. [Google Scholar]
- Zhao, Z.M.; Li, R.S.; Meng, Y.; Yu, P.S. Geomorphic contrast between Tizinafu river and Kalakashi river valleys in the west Kunlun moutain and its tectonic and climatic significance. Xinjiang Geol. 2006, 24, 21–25. [Google Scholar]
- Abbaspour, K.C.; Johnson, C.A.; Genuchten, M.T.V. Estimating Uncertain Flow and Transport Parameters Using A Sequential Uncertainty Fitting Procedure. Vadose Zone J. 2004, 3, 1340–1352. [Google Scholar] [CrossRef]
- Abbaspour, K.C.; Yang, J.; Maximov, I.; Siber, R.; Bogner, K.; Mieleitner, J.; Zobrist, J.; Srinivasan, R. Modelling hydrology and water quality in the pre-alpine/alpine Thur watershed using SWAT. J. Hydrol. 2007, 333, 413–430. [Google Scholar] [CrossRef]
- Abbaspour, K.C.; Genuchten, M.T.V.; Schulin, R.; Schläppi, E. A sequential uncertainty domain inverse procedure for estimating subsurface flow and transport parameters. Water Resour. Res. 1997, 33, 1879–1892. [Google Scholar] [CrossRef]
- Abbaspour, K.C.; Rouholahnejad, E.; Vaghefi, S.; Srinivasan, R.; Yang, H.; Kløve, B. A continental-scale hydrology and water quality model for Europe: Calibration and uncertainty of a high-resolution large-scale SWAT model. J. Hydrol. 2015, 524, 733–752. [Google Scholar] [CrossRef]
- Parajuli, P.B.; Jayakody, P.; Sassenrath, G.F.; Ouyang, Y.; Pote, J.W. Assessing the impacts of crop-rotation and tillage on crop yields and sediment yield using a modeling approach. Agric. Water Manag. 2013, 119, 32–42. [Google Scholar] [CrossRef]
- Thavhana, M.P.; Savage, M.J.; Moeletsi, M.E. SWAT model uncertainty analysis, calibration and validation for runoff simulation in the Luvuvhu river catchment, South Africa. Phys. Chem. Earth Parts A/B/C 2018, 105, 115–124. [Google Scholar] [CrossRef]
- Abbaspour, K.C.; Sonnleitner, M.A.; Schulin, R. Uncertainty in Estimation of Soil Hydraulic Parameters by Inverse Modeling: Example Lysimeter Experiments. Soil Sci. Soc. Am. J. 1999, 63, 501–509. [Google Scholar] [CrossRef]
- Cheng, H.Z.; Yu, L.H. Application of sufi-2 based SWAT model in the simulation of monthly runoff in Huaihe river basin. Zhejiang Hydrotech. 2016, 44, 61–65. [Google Scholar]
- Li, Q.; Zhang, J.; Gong, H.L. Hydrological Simulation and Parameter Uncertainty Analysis Using SWAT Model Based on SUIF-2 Algorithm for Guishuihe River Basin. J. China Hydrol. 2015, 3, 43–48. [Google Scholar]
- Zhang, Q.Y.; Chen, C.C.; Yang, X.H. Application of SWAT model based SUFI-2 Algorithm to runoff simulation in Xiushui Basin. Water Resour. Power 2013, 9, 24–28. [Google Scholar]
- Zeiger, S.J.; Hubbart, J.A. A SWAT model validation of nested-scale contemporaneous stream flow, suspended sediment and nutrients from a multiple-land-use watershed of the central USA. Sci. Total Environ. 2016, 572, 232–243. [Google Scholar] [CrossRef]
- Iwata, Y.; Nemoto, M.; Hasegawa, S.; Yanai, Y.; Kuwao, K.; Hirota, T. Influence of rain, air temperature, and snow cover on subsequent spring-snowmelt infiltration into thin frozen soil layer in northern Japan. J. Hydrol. 2011, 401, 165–176. [Google Scholar] [CrossRef]
- Liu, R.C.; Huo, A.D.; Chen, X.H. Application of the SWAT model into the runoff simulation based on SUFI-2 Algorithm in Heihe river basin of Shaanxi Province. Agric. Res. Arid Areas 2014, 5, 213–217. [Google Scholar]
- Tuppad, P.; Douglas-Mankin, K.R.; Lee, T.; Srinivasan, R.; Arnold, J.G. Soil and Water Assessment Tool (Swat) Hydrologic/Water Quality Model: Extended Capability and Wider Adoption. Trans. ASABE 2011, 54, 1677–1684. [Google Scholar] [CrossRef]
- Paira, A.R.; Drago, E.C. Origin, Evolution, and Types of Floodplain Water Bodies. In The Middle Paraná River; Springer: Berlin/Heidelberg, Germany, 2007. [Google Scholar]
- Viglione, A.; Blöschl, G.; Borga, M.; Komma, J.; Woods, R.; Chirico, G.B. Metrics for quantifying space-time dynamics of flood event types. In Proceedings of the Egu General Assembly Conference. EGU General Assembly Conference Abstracts, Vienna, Austria, 19–24 April 2009. [Google Scholar]
- Serpa, D.; Nunes, J.P.; Keizer, J.J.; Abrantes, N. Impacts of climate and land use changes on the water quality of a small Mediterranean catchment with intensive viticulture. Environ. Pollut. 2017, 224, 454–465. [Google Scholar] [CrossRef]
- Bovard, B.G.; Chiao, S. Regionalised Impacts of Climate Change on Flood Flows: Identification of Flood Response Types for Britain–Milestone Report 3. Revised November 2009; DEFRA: London, UK, 2009.
- Hock, R. A distributed temperature-index ice- and snowmelt model including potential direct solar radiation. J. Glaciol. 1999, 45, 101–111. [Google Scholar] [CrossRef]
- Mernild, S.H.; Liston, G.E. The Influence of Air Temperature Inversions on Snowmelt and Glacier Mass Balance Simulations, Ammassalik Island, Southeast Greenland. J. Appl. Meteorol. Climatol. 2010, 49, 47–67. [Google Scholar] [CrossRef]
- Fischer, S.; Schumann, A.; Schulte, M. Characterisation of seasonal flood types according to timescales in mixed probability distributions. J. Hydrol. 2016, 539, 38–56. [Google Scholar] [CrossRef]
- Hamano, T.; Suzuki, R.; Ikegawa, T.; Ichikawa, H. A redirection-based defense mechanism against flood-type attacks in large-scale ISP networks. In Proceedings of the Joint Conference of the APCC/MDMC, Beijing, China, 29 August–1 September 2004. [Google Scholar]
- Reungsang, P. Application of SWAT Model in Predicting Water Quantity and Quality for US and Thailand Watersheds [Electronic Resource]. Ph.D. Thesis, Iowa State University, Ames, IA, USA, 2007. [Google Scholar]
- Yang, J.; Reichert, P.; Abbaspour, K.C.; Xia, J.; Yang, H. Comparing uncertainty analysis techniques for a SWAT application to the Chaohe Basin in China. J. Hydrol. 2008, 358, 1–23. [Google Scholar] [CrossRef]
- Bates, B.C.; Campbell, E.P. A Markov Chain Monte Carlo Scheme for Parameter Estimation and Inference in Conceptual Rainfall-Runoff Modeling. Water Resour. Res. 2001, 37, 937–947. [Google Scholar] [CrossRef]
- Setegn, S.G.; Srinivasan, R.; Melesse, A.M.; Dargahi, B. SWAT model application and prediction uncertainty analysis in the Lake Tana Basin, Ethiopia. Hydrol. Process. 2010, 24, 357–367. [Google Scholar] [CrossRef]
- Zheng, Z.; Wenxi, L.U.; Chu, H.B.; Cheng, W.G.; Ying, Z. Uncertainty analysis of hydrological model parameters based on the bootstrap method: A case study of the SWAT model applied to the Dongliao River Watershed, Jilin Province, Northeastern China. Sci. China Technol. Sci. 2014, 57, 219–229. [Google Scholar] [CrossRef]
- Han, S.; Coulibaly, P. Bayesian Flood Forecasting Methods: A Review. J. Hydrol. 2017, 551, 340–351. [Google Scholar] [CrossRef]
- Ye, A.; Duan, Q.; Xing, Y.; Wood, E.F.; Schaake, J. Hydrologic post-processing of MOPEX streamflow simulations. J. Hydrol. 2014, 508, 147–156. [Google Scholar] [CrossRef]
- Noh, S.J.; Rakovec, O.; Weerts, A.H.; Tachikawa, Y. On noise specification in data assimilation schemes for improved flood forecasting using distributed hydrological models. J. Hydrol. 2014, 519, 2707–2721. [Google Scholar] [CrossRef]
- Biondi, D.; De Luca, D.L. Performance assessment of a Bayesian Forecasting System (BFS) for real-time flood forecasting. J. Hydrol. 2013, 479, 51–63. [Google Scholar] [CrossRef]








| Parameter | Description | Lower Bound | Upper Bound | Daily Simulation Calibrated Value | Sub-Daily Simulation Calibrated Value |
|---|---|---|---|---|---|
| CN2 | SCS runoff curve number | 35 | 98 | 72.8 | 68.98 |
| ALPHA_BF | Base flow alpha factor (days) | 0 | 1 | 0.16 | 0.15 |
| GW_DELAY | Groundwater delay (days) | 0 | 500 | 216.6 | 223.72 |
| GWQMN | Threshold depth of water in the shallow aquifer required for return flow to occur (mm) | 0 | 5000 | 742.7 | 713.68 |
| SHALLST | Initial depth of water in the shallow aquifer (mm) | 0 | 50000 | 4926 | 4835 |
| GW_REVAP | Groundwater “revamp” coefficient | 0.02 | 0.2 | 0.05 | 0.04 |
| SOL_K | Saturated hydraulic conductivity | 0 | 2000 | 830.1 | 826.54 |
| SOL_AWC | Available water capacity of the soil layer | 0 | 1 | 0.33 | 0.28 |
| SFTMP | Snowfall temperature | −20 | 20 | 3.24 | 3.05 |
| SMTMP | Snowmelt base temperature | −20 | 20 | 2.97 | 2.76 |
| SMFMX | Maximum melt rate for snow during the year | 0 | 20 | 7.87 | 7.65 |
| SMFMN | Minimum melt rate for snow during the year | 0 | 20 | 9.49 | 8.86 |
| TIMP | Snow pack temperature lag factor | 0 | 1 | 0.54 | 0.53 |
| SNOCOVMX | Minimum snow water content that corresponds to 100% snow cover | 0 | 500 | 66.1 | 65.1 |
| SURLAG | Surface runoff lag time | 0.05 | 24 | 11.17 | 11.02 |
| PLAPS | Precipitation lapse rate | −20 | 20 | 21 | 19 |
| TLAPS | Temperature lapse rate | −10 | 10 | −7.31 | −7.8 |
| CH_N1 | Manning’s “n” value for the tributary channels | 0.01 | 30 | 5.77 | 5.87 |
| CH_K1 | Effective hydraulic conductivity in tributary channel alluvium | 0 | 300 | 299.45 | 279.34 |
| OV_N | Manning’s “n” value for overland flow | 0.01 | 30 | 11.63 | 11.54 |
| ESCO | Soil evaporation compensation factor | 0 | 1 | 0.37 | 0.36 |
| EPCO | Plant uptake compensation factor | 0 | 1 | 0.37 | 0.35 |
| CH_N2 | Manning’s “n” value for the main channel | −0.01 | 0.3 | 0.02 | 0.02 |
| CH_K2 | Effective hydraulic conductivity in main channel alluvium | −0.01 | 500 | 49.53 | 48.75 |
| SNO_SUB | Initial snow water content | 0 | 150 | 95.43 | 98.37 |
| SFTMP_accu | Snowfall accumulated temperature | 0 | 40 | 24 | 26 |
| SMTMP_accu | Snowmelt base accumulated temperature | 0 | 40 | 18 | 19 |
| Parameter Name | T-States | p-Value |
|---|---|---|
| CH_K2 | 51.75 | 0.00 |
| PLAPS | 21.82 | 0.00 |
| LAT_TTIME | 29.93 | 0.00 |
| SMTMP_accu | 26.23 | 0.00 |
| SMTMP | 22.23 | 0.00 |
| SMFMX | 10.90 | 0.01 |
| SMFMN | 8.24 | 0.03 |
| SOL_K | 5.20 | 0.03 |
| SOL_AWC | 2.09 | 0.04 |
| ESCO | 1.52 | 0.13 |
| SURLAG | 1.41 | 0.16 |
| TIMP | 1.30 | 0.20 |
| SNO_SUB | 1.01 | 0.31 |
| EPCO | 0.54 | 0.59 |
| REVAPMN | 0.43 | 0.67 |
| GWQMN | 0.25 | 0.80 |
| SMFMN | 0.24 | 0.81 |
| RCHRG_DP(Deep aquifer percolation fraction) | 0.17 | 0.86 |
| CH_N2 | 0.05 | 0.96 |
| CH_N1 | 0.00 | 1.00 |
| SNOCOVMX | −0.08 | 0.94 |
| SHALLST | −0.76 | 0.45 |
| GW_REVAP | −1.33 | 0.18 |
| GW_DELAY | −1.76 | 0.08 |
| CN2 | −1.79 | 0.08 |
| OV_N | −2.70 | 0.05 |
| CH_K1 | −3.19 | 0.05 |
| SFTMP | −4.01 | 0.05 |
| SFTMP_accu | −4.96 | 0.04 |
| TLAPS | −5.31 | 0.02 |
| ALPHA_BF | −6.13 | 0.00 |
| Period | NSE | R2 | PBIAS (%) | |||
|---|---|---|---|---|---|---|
| Original | Modified | Original | Modified | Original | Modified | |
| Calibration (2013) | 0.71 | 0.75 | 0.89 | 0.89 | 5.79 | 7.3 |
| Validation (2014) | 0.64 | 0.69 | 0.75 | 0.81 | −18.04 | 2.89 |
| Overall (2013–2014) | 0.66 | 0.7 | 0.8 | 0.84 | 7.3 | 6.79 |
| Date | Original Flood Peak Error (m3·s−1) | Modified Flood Peak Error (m3·s−1) | Original Flood Peak Time Error (h) | Modified Flood Peak Time Error (h) |
|---|---|---|---|---|
| 19 May 2013 | 12.52 | 2.4 | 11 | 1 |
| 25 June 2013 | 69.39 | 4.85 | 5 | 0 |
| 4 July 2013 | 87.58 | 8.54 | −1 | −1 |
| 4 August 2013 | 107.29 | 32.77 | 4 | −1 |
| 7 September 2013 | 23.41 | −0.92 | 1 | 0 |
| Date | Original Flood Peak Error (m3·s−1) | Modified Flood Peak Error (m3·s−1) | Original Flood Peak Time Error (h) | Modified Flood Peak Time Error (h) |
|---|---|---|---|---|
| 21 May 2014 | −5.9 | −7.65 | 2 | 0 |
| 10 June 2014 | 49.14 | 4.24 | 2 | 0 |
| 8 July 2014 | −451.5 | −8.56 | 4 | −2 |
| 15 August 2014 | 39.84 | −12.58 | 11 | 0 |
| 8 September 2014 | 70.77 | 10.43 | −8 | −2 |
© 2019 by the authors. Licensee MDPI, Basel, Switzerland. This article is an open access article distributed under the terms and conditions of the Creative Commons Attribution (CC BY) license (http://creativecommons.org/licenses/by/4.0/).
Share and Cite
Duan, Y.; Meng, F.; Liu, T.; Huang, Y.; Luo, M.; Xing, W.; De Maeyer, P. Sub-Daily Simulation of Mountain Flood Processes Based on the Modified Soil Water Assessment Tool (SWAT) Model. Int. J. Environ. Res. Public Health 2019, 16, 3118. https://doi.org/10.3390/ijerph16173118
Duan Y, Meng F, Liu T, Huang Y, Luo M, Xing W, De Maeyer P. Sub-Daily Simulation of Mountain Flood Processes Based on the Modified Soil Water Assessment Tool (SWAT) Model. International Journal of Environmental Research and Public Health. 2019; 16(17):3118. https://doi.org/10.3390/ijerph16173118
Chicago/Turabian StyleDuan, Yongchao, Fanhao Meng, Tie Liu, Yue Huang, Min Luo, Wei Xing, and Philippe De Maeyer. 2019. "Sub-Daily Simulation of Mountain Flood Processes Based on the Modified Soil Water Assessment Tool (SWAT) Model" International Journal of Environmental Research and Public Health 16, no. 17: 3118. https://doi.org/10.3390/ijerph16173118
APA StyleDuan, Y., Meng, F., Liu, T., Huang, Y., Luo, M., Xing, W., & De Maeyer, P. (2019). Sub-Daily Simulation of Mountain Flood Processes Based on the Modified Soil Water Assessment Tool (SWAT) Model. International Journal of Environmental Research and Public Health, 16(17), 3118. https://doi.org/10.3390/ijerph16173118

