The Spatio-Temporal Disparities of Areas Benefitting from the Wind Erosion Prevention Service
Abstract
1. Introduction
2. Methodology and Data
2.1. Study Area
2.2. Methodology
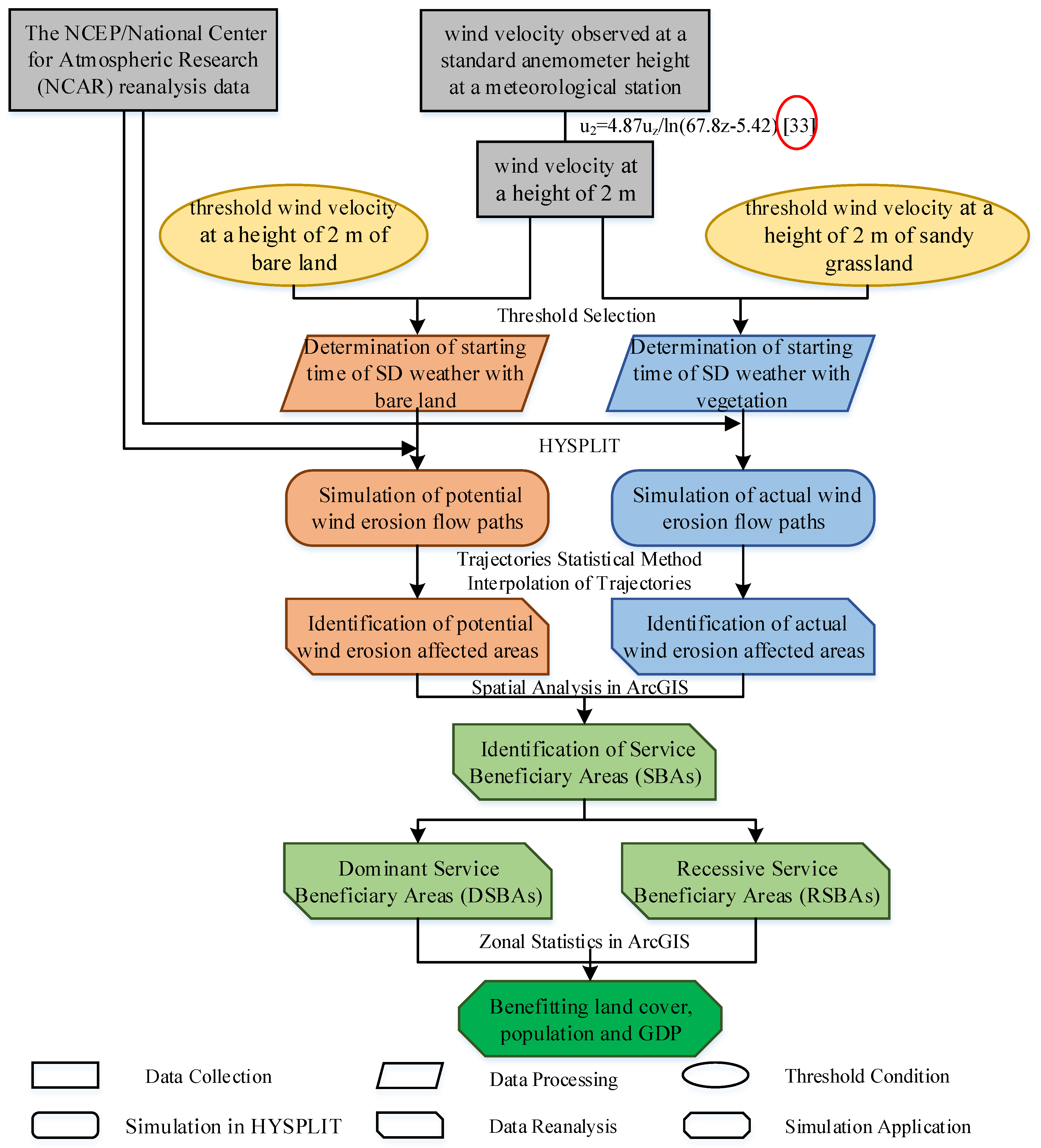
2.2.1. Framework Used to Simulate the Flow of Wind Erosion Prevention
2.2.2. Simulation of the Wind Prevention Erosion Flow Paths
2.2.3. Identifying the Beneficiary Areas of the Wind Erosion Prevention Service
2.3. Data
2.3.1. Data Processing
2.3.2. Data Applied for Simulation and Analysis
3. Results
3.1. Transmission Paths of the Wind Erosion Prevention Service
3.2. Beneficiary Areas of the Wind Erosion Prevention Service
3.3. Land Cover Type in Areas Benefitting from the Wind Erosion Prevention Service
4. Discussion
4.1. Human Welfare Associated with the Wind Erosion Prevention Service
4.2. Implications for Ecosystem Service Value Flow and Eco-Compensation
4.3. Uncertainty Analysis
5. Conclusions
Author Contributions
Funding
Conflicts of Interest
References
- Neira, M.; Prüss-Ustün, A. Preventing Disease through Healthy Environments: A Global Assessment of the Environmental Burden of Disease from Environmental Risks; World Health Organization: Geneva, Switzerland, 2016. [Google Scholar]
- Viniece, J.; Lincoln, L.; Yun, J. Advancing Sustainability through Urban Green Space: Cultural Ecosystem Services, Equity, and Social Determinants of Health. Int. J. Environ. Res. Public Health 2016, 13, 196. [Google Scholar]
- Chiabai, A.; Quiroga, S.; Martinez-Juarez, P.; Higgins, S.; Taylor, T. The nexus between climate change, ecosystem services and human health: Towards a conceptual framework. Sci. Total Environ. 2018, 635, 1191–1204. [Google Scholar] [CrossRef] [PubMed]
- Roels, B.; Donders, S.; Werger, M.J.A.; Ming, D. Relation of wind-induced sand displacement to plant biomass and plant sand-binding capacity. Acta Bot. Sin. 2001, 43, 979–982. [Google Scholar]
- Fu, J. Research on the Climate Characteristics and Factors of Sand Emission Index as Well as Its Environmental Effects in the North of China; Lanzhou University: Lanzhou, China, 2015. (In Chinese) [Google Scholar]
- Grell, G.A.; Peckham, S.E.; Schmitz, R.; Mckeen, S.A.; Frost, G.; Skamarock, W.C.; Eder, B. Fully coupled “online” chemistry within the WRF model. Atmos. Environ. 2005, 39, 6957–6975. [Google Scholar] [CrossRef]
- Gong, S.L.; Lavoué, D.; Zhao, T.L.; Huang, P.; Kaminski, J.W. GEM-AQ/EC, an on-line global multi-scale chemical weather modelling system: Model development and evaluation of global aerosol climatology. Atmos. Chem. Phys. 2012, 12, 8237–8256. [Google Scholar] [CrossRef]
- Dennis, R.L.; Byun, D.W.; Novak, J.H.; Galluppi, K.J.; Coats, C.J.; Vouk, M.A. The next generation of integrated air quality modeling: EPA’s models-3. Atmos. Environ. 1996, 30, 1925–1938. [Google Scholar] [CrossRef]
- Stein, A.F.; Draxler, R.R.; Rolph, G.D.; Stunder, B.J.B.; Cohen, M.D.; Ngan, F. NOAA’s HYSPLIT Atmospheric Transport and Dispersion Modeling System. Bull. Am. Meteorol. Soc. 2015, 96, 2059–2077. [Google Scholar] [CrossRef]
- Engling, G.; He, J.; Betha, R.; Balasubramanian, R. Assessing the regional impact of Indonesian biomass burning emissions based on organic molecular tracers and chemical mass balance modeling. Atmos. Chem. Phys. 2014, 14, 8043–8054. [Google Scholar] [CrossRef]
- Li, W.; Wang, C.; Wang, H.; Chen, J.W.; Yuan, C.Y.; Li, T.C.; Wang, W.T.; Shen, H.Z.; Huang, Y.; Wang, R.; et al. Distribution of atmospheric particulate matter (PM) in rural field, rural village and urban areas of northern China. Environ. Pollut. 2014, 185, 134–140. [Google Scholar] [CrossRef] [PubMed]
- Lv, B.; Zhang, B.; Bai, Y. A systematic analysis of PM 2.5 in Beijing and its sources from 2000 to 2012. Atmos. Environ. 2015, 124, 98–108. [Google Scholar] [CrossRef]
- Escudero, M.; Stein, A.; Draxler, R.R.; Querol, X.; Alastuey, A.; Castillo, S.; Avila, A. Determination of the contribution of northern Africa dust source areas to PM10 concentrations over the central Iberian Peninsula using the Hybrid Single-Particle Lagrangian Integrated Trajectory model (HYSPLIT) model. J. Geophys. Res. Atmos. 2006, 111. [Google Scholar] [CrossRef]
- Draxler, R.R.; Gillette, D.A.; Kirkpatrick, J.S.; Heller, J. Estimating PM10 air concentrations from dust storms in Iraq, Kuwait and Saudi Arabia. Atmos. Environ. 2001, 35, 4315–4330. [Google Scholar] [CrossRef]
- Rashki, A.; Kaskaoutis, D.G.; Francois, P.; Kosmopoulos, P.G.; Legrand, M. Dust-storm dynamics over Sistan region, Iran: Seasonality, transport characteristics and affected areas. Aeolian Res. 2015, 16, 35–48. [Google Scholar] [CrossRef]
- Zhang, Y.; Lang, J.; Cheng, S.; Li, S.Y.; Zhou, Y.; Chen, D.S.; Zhang, H.Y.; Wang, H.Y. Chemical composition and sources of PM1 and PM2.5 in Beijing in autumn. Sci. Total Environ. 2018, 630, 72–82. [Google Scholar] [CrossRef] [PubMed]
- Zong, Z.; Wang, X.; Tian, C.; Chen, Y.J.; Fu, S.F.; Qu, L.; Ji, L.; Li, J.; Zhang, G. PMF and PSCF based source apportionment of PM2.5, at a regional background site in North China. Atmos. Res. 2018, 203, 207–215. [Google Scholar] [CrossRef]
- Arif, M.; Kumar, R.; Kumar, R.; Zusman, E.; Gourav, P. Ambient Black Carbon, PM2.5 and PM10 at Patna: Influence of anthropogenic emissions and brick kilns. Sci. Total Environ. 2017, 624, 1387–1400. [Google Scholar] [CrossRef] [PubMed]
- Stein, A.F.; Isakov, V.; Godowitch, J.; Draxler, R.R. A hybrid modeling approach to resolve pollutant concentrations in an urban area. Atmos. Environ. 2007, 41, 9410–9426. [Google Scholar] [CrossRef]
- Stunder, B.J.B.; Heffter, J.L.; Draxler, R.R. Airborne Volcanic Ash Forecast Area Reliability. Weather Forecast. 2007, 22, 1132–1139. [Google Scholar] [CrossRef]
- Xiao, Y.; Xie, G.D.; Zhen, L.; Lu, C.X.; Xu, J. Identifying the Areas Benefitting from the Prevention of Wind Erosion by the Key Ecological Function Area for the Protection of Desertification in Hunshandake, China. Sustainability 2017, 9, 1820. [Google Scholar] [CrossRef]
- Liu, J.R. Research on the Characteristics and Sand Mechanism of Dust Strom in Northern China; Gansu Agricultural University: Lanzhou, China, 2015. (In Chinese) [Google Scholar]
- Cui, Q.; Feng, Z.P.; Pfiz, M.; Veste, M.; Kuppers, M.; He, K.N.; Gao, J.R. Trade-off between shrub plantation and wind-breaking in the arid sandy lands of Ningxia, China. Pak. J. Bot. 2012, 44, 1639–1649. [Google Scholar]
- Jiang, Q.; Li, S.B.; Pan, Z.B.; Wang, Z.J. Evaluations on construction of Artificial Caragana intermedia to improved effects of degenerated sand land. J. Soil Water Conserv. 2006, 4, 5. (In Chinese) [Google Scholar]
- Draxler, R.R.; Rolph, G.D. HYSPLIT (HYbrid single-particle Lagrangian Integrated Trajectory) model via NOAA ARL READY. NOAA Air Resources Laboratory: Silver Spring, MD. Available online: http://www.arl.noaa.gov/ready/hysplit4.html (accessed on 6 July 2010).
- Ashbaugh, L.L.; Malm, W.C.; Sadeh, W.Z. A residence time probability analysis of sulfur concentrations at Grand Canyon National Park. Atmos. Environ. 1985, 19, 1263–1270. [Google Scholar] [CrossRef]
- Zeng, Y.; Hopke, P.K. A study of the sources of acid precipitation in Ontario, Canada. Atmos. Environ. 1989, 23, 1499–1509. [Google Scholar] [CrossRef]
- Keeler, G.J. A Hybrid Approach for Source Apportionment of Atmospheric Pollutants in the Northeastern United States. Ph.D. Thesis, University of Michigan, Ann Arbor, MI, USA, 1987. [Google Scholar]
- Hsu, Y.K.; Holsen, T.M.; Hopke, P.K. Comparison of hybrid receptor models to locate PCB sources in Chicago. Atmos. Environ. 2003, 37, 545–562. [Google Scholar] [CrossRef]
- Li, T.Y.; Deng, X.J.; Li, Y.; Song, Y.S.; Li, L.Y.; Tan, H.B.; Wang, C.L. Transport paths and vertical exchange characteristics of haze pollution in Southern China. Sci. Total Environ. 2018, 625, 1074–1087. [Google Scholar] [CrossRef] [PubMed]
- Bagstad, K.J.; Johnson, G.W.; Voigt, B.; Villa, F. Spatial dynamics of ecosystem service flows: A comprehensive approach to quantifying actual services. Ecosyst. Serv. 2013, 4, 117–125. [Google Scholar] [CrossRef]
- Villa, F.; Bagstad, K.J.; Voigt, B.; Johnson, G.W.; Portela, R.; Honzák, M.; Batker, D. A Methodology for Adaptable and Robust Ecosystem Services Assessment. PLoS ONE 2014, 9, e91001. [Google Scholar] [CrossRef] [PubMed]
- Allen, R.G.; Pereira, L.S.; Raes, D.; Martin, M. Crop Evapotranspiration—Guidelines for Computing Crop Water Requirements; FAO Irrigation and Drainage Paper 56; FAO—Food and Agriculture Organization (FAO) of the United Nations: Rome, Italy, 1998. [Google Scholar]
- Li, Y.; Yun, F.; Chen, D.X. Causes and Chracteristics of Sandstorm in Ningxia. Ningxia Eng. Tech. 2005, 4, 5–8. (In Chinese) [Google Scholar]
- Du, H.Q.; Xue, X.; Wang, T.; Deng, X.H. Assessment of wind-erosion risk in the watershed of the Ningxia-Inner Mongolia Reach of the Yellow River, northern China. Aeolian Res. 2015, 17, 193–204. [Google Scholar] [CrossRef]
- Chan, C.C.; Ng, H.C. A case-crossover analysis of Asian dust storms and mortality in the downwind areas using 14-year data in Taipei. Sci. Total Environ. 2011, 410, 47–52. [Google Scholar] [CrossRef] [PubMed]
- Chan, C.C.; Chuang, K.J.; Chen, W.J.; Chang, W.T.; Lee, C.T.; Peng, C.M. Increasing cardiopulmonary emergency visits by long-range transported Asian dust storms in Taiwan. Environ. Res. 2008, 106, 393–400. [Google Scholar] [CrossRef] [PubMed]
- Yang, C.Y.; Chen, Y.S.; Chiu, H.F.; Goggins, W.B. Effects of Asian dust storm events on daily stroke admissions in Taipei, Taiwan. Environ. Res. 2005, 99, 79–84. [Google Scholar] [CrossRef] [PubMed]
- Dockery, D.W.; Pope, C.A.; Xu, X.P.; Spengler, J.D.; Ware, J.H.; Fay, M.E.; Ferris, B.G.J.; Speizer, F.E. An association between air-pollution and mortality in 6 United-States cities. N. Engl. J. Med. 1993, 329, 1753–1759. [Google Scholar] [CrossRef] [PubMed]
- Laden, F.; Schwartz, J.; Speizer, F.E.; Dockery, D.W. Reduction in fine particulate air pollution and mortality: Extended follow-up of the Harvard Six Cities study. Am. J. Respir. Crit. Care Med. 2006, 173, 667–672. [Google Scholar] [CrossRef] [PubMed]
- Pope, C.A.; Dockery, D.W. Health effects of fine particulate air pollution: Lines that connect. J. Air Waste Manag. Assoc. 2006, 56, 709–742. [Google Scholar] [CrossRef] [PubMed]
- Chen, J.; Su, Y.L. Effects of grazing ban on production and livelihood of farmers in farming-pastoral zone: A survey of 80 farmers from four villages in two towns. Probl. Agric. Econ. 2008, 6, 73–79. [Google Scholar]














| Time (Hour–Day–Month) | 10-min Maximum Wind Velocity in 1 h | Time (Hour–Day–Month) | 10-min Maximum Wind Velocity in 1 h | Time (Hour–Day–Month) | 10-min Maximum Wind Velocity in 1 h | Time (Hour–Day–Month) | 10-min Maximum Wind Velocity in 1 h | Time (Hour–Day–Month) | 10-min Maximum Wind Velocity in 1 h |
|---|---|---|---|---|---|---|---|---|---|
| 6–1–1 | 8.98 | 6–10–3 | 7.78 | 6–25–4 | 8.15 | 12–10–11 | 7.85 | 6–9–12 | 5.98 |
| 6–2–1 | 6.06 | 6–11–3 | 10.02 | 0–26–4 | 9.13 | 6–11–11 | 5.83 | 18–9–12 | 6.51 |
| 18–2–1 | 5.01 | 6–12–3 | 5.31 | 6–26–4 | 5.61 | 6–12–11 | 7.03 | 6–11–12 | 5.61 |
| 0–3–1 | 5.53 | 6–16–3 | 7.26 | 6–27–4 | 5.76 | 6–18–11 | 8.00 | 18–15–12 | 6.21 |
| 6–3–1 | 8.45 | 6–18–3 | 7.55 | 12–27–4 | 5.83 | 6–19–11 | 6.58 | 6–16–12 | 5.46 |
| 6–8–1 | 5.16 | 0–19–3 | 5.31 | 6–4–5 | 5.98 | 6–26–11 | 6.58 | 18–16–12 | 5.01 |
| 6–11–1 | 6.13 | 6–19–3 | 5.91 | 0–5–5 | 5.39 | 6–27–11 | 5.91 | 6–17–12 | 5.09 |
| 18–11–1 | 5.31 | 12–19–3 | 9.42 | 6–6–5 | 6.81 | 6–28–11 | 6.28 | 6–18–12 | 7.48 |
| 6–13–1 | 6.43 | 6–24–3 | 6.58 | 6–16–5 | 6.51 | 6–29–11 | 5.24 | 18–18–12 | 6.58 |
| 18–23–1 | 5.68 | 6–4–4 | 6.88 | 6–17–5 | 5.68 | 18–29–11 | 5.76 | 6–20–12 | 5.46 |
| 6–26–1 | 5.01 | 6–7–4 | 5.98 | 6–18–5 | 6.58 | 6–30–11 | 6.81 | 18–20–12 | 5.01 |
| 6–30–1 | 5.16 | 18–7–4 | 5.98 | 12–24–5 | 5.16 | 0–1–12 | 5.53 | 6–21–12 | 6.21 |
| 6–6–2 | 11.29 | 12–9–4 | 5.16 | 0–26–5 | 5.16 | 6–1–12 | 6.13 | 6–25–12 | 5.68 |
| 18–10–2 | 5.01 | 18–10–4 | 5.24 | 12–16–7 | 5.16 | 12–1–12 | 5.53 | 0–26–12 | 6.13 |
| 6–18–2 | 4.94 | 12–11–4 | 7.11 | 12–25–7 | 5.46 | 18–6–12 | 5.09 | 6–26–12 | 6.96 |
| 6–19–2 | 5.46 | 6–15–4 | 5.91 | 12–10–8 | 4.94 | 0–7–12 | 6.73 | 18–26–12 | 5.91 |
| 6–20–2 | 5.76 | 6–17–4 | 6.73 | 12–20–9 | 7.40 | 6–7–12 | 9.05 | 6–27–12 | 8.60 |
| 6–22–2 | 5.16 | 6–22–4 | 5.98 | 6–18–10 | 4.94 | 12–7–12 | 5.53 | 12–28–12 | 6.06 |
| 12–7–3 | 6.36 | 18–24–4 | 7.26 | 6–9–11 | 7.26 | 18–7–12 | 5.24 | 18–28–12 | 6.06 |
| 0–10–3 | 5.01 | 0–25–4 | 6.06 | 6–10–11 | 7.70 | 0–9–12 | 8.53 |
| Period | Within China | Overseas | ||||
|---|---|---|---|---|---|---|
| DSBAs | RSBAs/AWEAs | PWEAs/SBAs | DSBAs | RSBAs/AWEAs | PWEAs/SBAs | |
| 2010 | 35.35 | 357.07 | 392.42 | 149.77 | 611.01 | 760.78 |
| Spring2010 | 32.98 | 253.83 | 286.80 | 73.10 | 385.27 | 458.36 |
| Summer2010 | 20.24 | 20.36 | 40.60 | 8.69 | 21.42 | 30.11 |
| Autumn2010 | 13.05 | 145.14 | 158.19 | 3.95 | 142.54 | 146.49 |
| Winter2010 | 27.19 | 238.78 | 265.97 | 93.07 | 182.66 | 275.73 |
| Trajectory Frequency | Cropland | Forest | Grassland | Water and Wetland | Settlements | Desert |
|---|---|---|---|---|---|---|
| <2% | 22.28 | 44.40 | 24.46 | 1.94 | 2.17 | 11.94 |
| 2–5% | 48.31 | 39.87 | 31.77 | 5.10 | 4.89 | 11.37 |
| 5–10% | 29.71 | 16.59 | 14.88 | 2.30 | 2.30 | 2.16 |
| 10–20% | 29.62 | 12.51 | 7.91 | 1.47 | 4.65 | 0.16 |
| 20–30% | 5.60 | 1.94 | 2.15 | 0.17 | 0.83 | 0.32 |
| ≥30% | 2.47 | 1.36 | 3.45 | 0.07 | 0.09 | 0.48 |
| Period | Cropland | Forest | Grassland | Water and Wetland | Settlements | Desert |
|---|---|---|---|---|---|---|
| 2010 | 138.00 | 116.69 | 84.63 | 11.06 | 16.45 | 26.43 |
| spring2010 | 104.08 | 66.42 | 74.10 | 7.69 | 12.42 | 22.65 |
| summer2010 | 11.30 | 3.32 | 15.31 | 0.77 | 1.68 | 8.22 |
| autumn2010 | 72.71 | 42.12 | 24.08 | 5.69 | 10.35 | 4.07 |
| winter2010 | 109.50 | 87.63 | 42.23 | 8.18 | 14.03 | 5.26 |
| Frequency of Trajectory | Benefitting Area (106 km2) | Ratio to the Total Area of China (%) | Benefitting Population Density (People·km−2) | Benefitting Population (Million People) | Ratio to the Total Population of China (%) | Benefitting GDP Density (Million RMB·km−2) | Benefitting GDP (Trillion RMB) | Ratio to the Total GDP of China (%) |
|---|---|---|---|---|---|---|---|---|
| <2% | 1.07 | 11.15 | 145 | 154.98 | 11.89 | 3.83 | 4.10 | 13.44 |
| 2–5% | 1.41 | 14.69 | 239 | 336.69 | 25.82 | 7.14 | 10.07 | 33.04 |
| 5–10% | 0.69 | 7.22 | 277 | 191.98 | 14.72 | 7.09 | 4.92 | 16.13 |
| 10–20% | 0.56 | 5.87 | 468 | 263.82 | 20.23 | 11.21 | 6.31 | 20.71 |
| 20–30% | 0.11 | 1.15 | 451 | 49.57 | 3.80 | 10.86 | 1.19 | 3.92 |
| ≥30% | 0.08 | 0.82 | 106 | 8.37 | 0.64 | 2.56 | 0.20 | 0.66 |
| In sum | 3.9 | 40.90 | 281 | 1005.41 | 77.71 | 7.12 | 26.80 | 87.90 |
© 2018 by the authors. Licensee MDPI, Basel, Switzerland. This article is an open access article distributed under the terms and conditions of the Creative Commons Attribution (CC BY) license (http://creativecommons.org/licenses/by/4.0/).
Share and Cite
Xu, J.; Xiao, Y.; Xie, G.; Zhen, L.; Wang, Y.; Jiang, Y. The Spatio-Temporal Disparities of Areas Benefitting from the Wind Erosion Prevention Service. Int. J. Environ. Res. Public Health 2018, 15, 1510. https://doi.org/10.3390/ijerph15071510
Xu J, Xiao Y, Xie G, Zhen L, Wang Y, Jiang Y. The Spatio-Temporal Disparities of Areas Benefitting from the Wind Erosion Prevention Service. International Journal of Environmental Research and Public Health. 2018; 15(7):1510. https://doi.org/10.3390/ijerph15071510
Chicago/Turabian StyleXu, Jie, Yu Xiao, Gaodi Xie, Lin Zhen, Yangyang Wang, and Yuan Jiang. 2018. "The Spatio-Temporal Disparities of Areas Benefitting from the Wind Erosion Prevention Service" International Journal of Environmental Research and Public Health 15, no. 7: 1510. https://doi.org/10.3390/ijerph15071510
APA StyleXu, J., Xiao, Y., Xie, G., Zhen, L., Wang, Y., & Jiang, Y. (2018). The Spatio-Temporal Disparities of Areas Benefitting from the Wind Erosion Prevention Service. International Journal of Environmental Research and Public Health, 15(7), 1510. https://doi.org/10.3390/ijerph15071510

