Residents’ Disaster Preparedness after the Meinong Taiwan Earthquake: A Test of Protection Motivation Theory
Abstract
1. Introduction
2. Materials and Methods
2.1. Design and Participants
2.2. Questionnaire
2.3. Data Analysis
2.4. Ethics Approval
3. Results
3.1. Demographic Differences among Major Variables
3.2. Mean Scores and Correlations among Various Measures
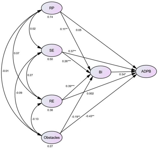
3.3. Structural Equation Modeling Analysis
4. Discussion
5. Conclusions
Author Contributions
Funding
Conflicts of Interest
References
- Levac, J.; Toal-Sullivan, D.; O’Sullivan, T.L. Household emergency preparedness: A literature review. J. Community Health 2012, 37, 725–733. [Google Scholar] [CrossRef] [PubMed]
- Diekman, S.T.; Kearney, S.P.; O’Neil, M.E.; Mack, K.A. Qualitative study of homeowners’ emergency preparedness: Experiences, perceptions, and practices. Prehosp. Disaster Med. 2007, 22, 494–501. [Google Scholar] [CrossRef] [PubMed]
- Hoffmann, R.; Muttarak, R. Learn from the past, prepare for the future: Impacts of education and experience on disaster preparedness in the Philippines and Thailand. World Dev. 2017, 96, 32–51. [Google Scholar] [CrossRef]
- Onuma, H.; Shin, K.J.; Managi, S. Household preparedness for natural disasters: Impact of disaster experience and implications for future disaster risks in Japan. Int. J. Disaster Risk Reduct. 2017, 21, 148–158. [Google Scholar] [CrossRef]
- National Fire Agency, Ministry of the Interior, Taiwan, ROC. 13th Handling Report of 0206 Earthquake Disaster in Meinong. Available online: http://www.nfa.gov.tw/cht/index.php?code=list&flag=detail&ids=77&article_id=3076 (accessed on 13 February 2016).
- Almedom, A.M.; Tumwine, J.K. Resilience to disasters: A paradigm shift from vulnerability to strength. Afr. Health Sci. 2008, 8, S1–S4. [Google Scholar] [PubMed]
- Heagele, T.N. Lack of evidence supporting the effectiveness of disaster supply kits. Am. J. Public Health 2016, 106, 979–982. [Google Scholar] [CrossRef] [PubMed]
- Rogers, R.W. A protection motivation theory of fear appeals and attitude change1. J. Psychol. 1975, 91, 93–114. [Google Scholar] [CrossRef] [PubMed]
- Grothmann, T.; Patt, A. Adaptive capacity and human cognition: The process of individual adaptation to climate change. Glob. Environ. Chang. 2005, 15, 199–213. [Google Scholar] [CrossRef]
- Becker, J.S.; Paton, D.; Johnston, D.M.; Ronan, K.R. Salient beliefs about earthquake hazards and household preparedness. Risk Anal. 2013, 33, 1710–1726. [Google Scholar] [CrossRef] [PubMed]
- Grothmann, T.; Reusswig, F. People at risk of flooding: Why some residents take precautionary action while others do not. Nat. Hazards 2006, 38, 101–120. [Google Scholar] [CrossRef]
- Maddux, J.E.; Rogers, R.W. Protection motivation and self-efficacy: A revised theory of fear appeals and attitude change. J. Exp. Soc. Psychol. 1983, 19, 469–479. [Google Scholar] [CrossRef]
- Bubeck, P.; Botzen, W.J.; Aerts, J.C. A review of risk perceptions and other factors that influence flood mitigation behavior. Risk Anal. 2012, 32, 1481–1495. [Google Scholar] [CrossRef] [PubMed]
- Miller, C.H.; Adame, B.J.; Moore, S.D. Vested interest theory and disaster preparedness. Disasters 2013, 37, 1–27. [Google Scholar] [CrossRef] [PubMed]
- Chen, T.L.; Chang, H.S. The effects of zoning regulations along fault zone areas on land development and property values after the 921 Chi-Chi Earthquake in Taiwan. Sustainability 2018, 10, 1175. [Google Scholar] [CrossRef]
- Hong, L.L.; Hwang, W.L. Empirical formula for fundamental vibration periods of reinforced concrete buildings in Taiwan. Earthq. Eng. Struct. Dyn. 2000, 29, 327–337. [Google Scholar] [CrossRef]
- Kelson, K.I.; Kang, K.H.; Page, W.D.; Lee, C.T.; Cluff, L.S. Representative styles of deformation along the Chelungpu fault from the 1999 Chi-Chi (Taiwan) earthquake: Geomorphic characteristics and responses of man-made structures. Bull. Seismol. Soc. Am. 2001, 91, 930–952. [Google Scholar] [CrossRef]
- Yao, G.C.; Tu, C.-Y.; Chen, W.-C.; Kuo, F.-W.; Chang, Y.-S. Analysis of building response from vertical ground motions. World Academy of Science, Engineering and Technology. Int. J. Civ. Environ. Struct. Constr. Archit. Eng. 2017, 11, 1149–1154. [Google Scholar] [CrossRef]
- Lindell, M.K.; Prater, C.S.; Wu, H.C.; Huang, S.K.; Johnston, D.M.; Becker, J.S.; Shiroshita, H. Immediate behavioural responses to earthquakes in Christchurch, New Zealand, and Hitachi, Japan. Disasters 2016, 40, 85–111. [Google Scholar] [CrossRef] [PubMed]
- Ozdemir, O.; Yilmaz, C. Factors affecting risk mitigation revisited: The case of earthquake in Turkey. J. Risk Res. 2011, 14, 17–46. [Google Scholar] [CrossRef]
- Spittal, M.J.; McClure, J.; Siegert, R.J.; Walkey, F.H. Predictors of two types of earthquake preparation: Survival activities and mitigation activities. Environ. Behav. 2008, 40, 798–817. [Google Scholar] [CrossRef]
- Eisenman, D.P.; Wold, C.; Fielding, J.; Long, A.; Setodji, C.; Hickey, S.; Gelberg, L. Differences in individual-level terrorism preparedness in Los Angeles County. Am. J. Prev. Med. 2006, 30, 1–6. [Google Scholar] [CrossRef] [PubMed]
- Takao, K.; Motoyoshi, T.; Sato, T.; Fukuzondo, T.; Seo, K.; Ikeda, S. Factors determining residents’ preparedness for floods in modern megalopolises: The case of the Tokai flood disaster in Japan. J. Risk Res. 2004, 7, 775–787. [Google Scholar] [CrossRef]
- Espina, E.; Teng-Calleja, M. A social cognitive approach to disaster preparedness. Philipp. J. Psychol. 2015, 48, 161–174. [Google Scholar]
- Paton, D.; Johnston, D. The Christchurch earthquake: Integrating perspectives from diverse disciplines. Int. J. Disaster Risk Reduct. 2015, 14, 1–5. [Google Scholar] [CrossRef]
- Paton, D. Disaster preparedness: A social-cognitive perspective. Disaster Prev. Manag. 2003, 12, 210–216. [Google Scholar] [CrossRef]
- Lindell, M.K.; Perry, R.W. Household adjustment to earthquake hazard: A review of research. Environ. Behav. 2000, 32, 461–501. [Google Scholar] [CrossRef]
- Bourque, L.B.; Regan, R.; Kelley, M.M.; Wood, M.M.; Kano, M.; Mileti, D.S. An examination of the effect of perceived risk on preparedness behavior. Environ. Behav. 2013, 45, 615–649. [Google Scholar] [CrossRef]
- Poussin, J.K.; Botzen, W.W.; Aerts, J.C. Factors of influence on flood damage mitigation behaviour by households. Environ. Sci. Policy 2014, 40, 69–77. [Google Scholar] [CrossRef]
- Hoyle, R.H. (Ed.) Structural Equation Modeling: Concepts, Issues, and Applications, 1st ed.; Sage: Thousand Oaks, CA, USA, 1995; pp. 158–176. ISBN 978-0803953185. [Google Scholar]
- Loehlin, J.C. Latent Variable Models: An Introduction to Factor, Path, and Structural Analysis, 3rd ed.; Lawrence Erlbaum Associates Publishers: Mahwah, NJ, USA, 1998; ISBN 978-0805828313. [Google Scholar]
- Maclver, J.P.; Carmines, E.G. Unidimensional Scaling. Quantitative Applications in the Social Sciences; Sage: Beverley Hills, CA, USA, 1981; ISBN 978-0803917361. [Google Scholar]
- Doll, W.J.; Xia, W.; Torkzadeh, G. A Confirmatory factor analysis of the end-user computing satisfaction instrument. MIS Q. 1994, 18, 453–461. [Google Scholar] [CrossRef]
- MacCallum, R.C.; Hong, S. Power analysis in covariance structure modeling using GFI and AGFI. Multivar. Behav. Res. 1997, 32, 193–210. [Google Scholar] [CrossRef] [PubMed]
- Kline, R.B. Principles and Practice of Structural Equation Modeling, 2nd ed.; Guilford Press: New York, NY, USA, 2004; pp. 133–145. ISBN 978-1593850753. [Google Scholar]
- Bollen, K.A. A new incremental fit index for general structural equation models. Sociol. Methods Res. 1989, 17, 303–316. [Google Scholar] [CrossRef]
- Browne, M.W.; Cudeck, R. Alternative ways of assessing model fit. In Testing Structural Equation Models; Bollen, K.A., Long, J.S., Eds.; Sage: Newbury Park, CA, USA, 1993; pp. 136–162. ISBN 978-0803945074. [Google Scholar]
- Hu, L.T.; Bentler, P.M. Cutoff criteria for fit indexes in covariance structure analysis: Conventional criteria versus new alternatives. Struct. Equ. Model. 2009, 6, 1–55. [Google Scholar] [CrossRef]
- Preacher, K.J.; Hayes, A.F. Asymptotic and resampling strategies for assessing and comparing indirect effects in multiple mediator models. Behav. Res. Methods 2008, 40, 879–891. [Google Scholar] [CrossRef] [PubMed]
- Mausbach, B.T.; Roepke, S.K.; Chattillion, E.A.; Harmell, A.L.; Moore, R.; Romero-Moreno, R.; Bowie, C.R.; Grant, I. Multiple mediators of the relations between caregiving stress and depressive symptoms. Aging Ment. Health 2012, 16, 27–38. [Google Scholar] [CrossRef] [PubMed]
- Fornell, C.; Larcker, D.F. Structural equation models with unobservable variables and measurement error: Algebra and statistics. J. Mark. Res. 1981, 18, 382–388. [Google Scholar] [CrossRef]
- Taylor, A.B.; MacKinnon, D.P.; Tein, J.Y. Tests of the three-path mediated effect. Organ. Res. Methods 2008, 11, 241–269. [Google Scholar] [CrossRef]
- Kung, Y.W.; Chen, S.H. Perception of earthquake risk in Taiwan: Effects of gender and past earthquake experience. Risk Anal. 2012, 32, 1535–1546. [Google Scholar] [CrossRef] [PubMed]
- Armaş, I. Earthquake risk perception in Bucharest, Romania. Risk Anal. 2006, 26, 1223–1234. [Google Scholar] [CrossRef] [PubMed]
- Shapira, S.; Aharonson-Daniel, L.; Bar-Dayan, Y. Anticipated behavioral response patterns to an earthquake: The role of personal and household characteristics, risk perception, previous experience and preparedness. Int. J. Disaster Risk Reduct. 2018, 31, 1–8. [Google Scholar] [CrossRef]
- Muttarak, R.; Pothisiri, W. The role of education on disaster preparedness: Case study of 2012 Indian Ocean earthquakes on Thailand’s Andaman Coast. Ecol. Soc. 2013, 18, 1–16. [Google Scholar] [CrossRef]
- US FEMA. Homeland Security Exercise and Evaluation Program (HSEEP). Available online: https://www.fema.gov/hseep (accessed on 27 June 2018).
- UN. United Nations Office for Disaster Risk Reduction, What is Disaster Risk Reduction? Available online: https://www.unisdr.org/who-we-are/what-is-drr (accessed on 27 June 2018).
- Russo, F.; Rindone, C.; Trecozzi, M.R. The role of training in evacuation. WIT Trans. Inf. Commun. Technol. 2012, 44, 491–502. [Google Scholar] [CrossRef]
- Russo, F.; Rindone, C. Civil risk manager at European level. WIT Trans. Ecol. Environ. 2013, 173, 765–778. [Google Scholar] [CrossRef]
- Russo, F.; Rindone, C. Urban exposure: Training activities and risk reduction. WIT Trans. Ecol. Environ. 2014, 191, 991–1001. [Google Scholar] [CrossRef]
- Paton, D.; Smith, L.; Johnston, D. When good intentions turn bad: Promoting natural hazard preparedness. Aust. J. Emerg. Manag. 2005, 20, 25–30. [Google Scholar]
- Loke, A.Y.; Lai, C.K.; Fung, O.W.M. At-home disaster preparedness of elderly people in Hong Kong. Geriatr. Gerontol. Int. 2012, 12, 524–531. [Google Scholar] [CrossRef] [PubMed]
- Mishra, S.; Suar, D. Effects of anxiety, disaster education, and resources on disaster preparedness behavior. J. Appl. Soci. Psychol. 2012, 42, 1069–1087. [Google Scholar] [CrossRef]
- Paek, H.J.; Hilyard, K.; Freimuth, V.; Barge, J.K.; Mindlin, M. Theory-based approaches to understanding public emergency preparedness: Implications for effective health and risk communication. J. Health Commun. 2010, 15, 428–444. [Google Scholar] [CrossRef] [PubMed]
- Becker, J.S.; Johnston, D.M.; Daly, M.C.; Paton, D.M.; Mamula-Seadon, L.; Petersen, J.; Hughes, M.; Williams, S. Building Community Resilience to Disasters: A Practical Guide for the Emergency Management Sector. GNS Sci. Rep. 2011, 9, 44. [Google Scholar]
- Becker, J.; Paton, D.; Johnston, D. Communication of risk: A community resilience perspective. GNS Sci. Rep. 2015, 66, 30. [Google Scholar]
- Paton, D.; Johnston, D.M. A means-end chain theory analysis of hazard cognitions and preparedness. GNS Sci. Rep. 2008, 19, 33. [Google Scholar]
- Lazo, J.K.; Bostrom, A.; Morss, R.E.; Demuth, J.L.; Lazrus, H. Factors affecting hurricane evacuation intentions. Risk Anal. 2015, 35, 1837–1857. [Google Scholar] [CrossRef] [PubMed]
- Solberg, C.; Rossetto, T.; Joffe, H. The social psychology of seismic hazard adjustment: Re-evaluating the international literature. Nat. Hazards Earth Syst. Sci. 2010, 10, 1663–1677. [Google Scholar] [CrossRef]
- Lindell, M.K.; Hwang, S.N. Households’ perceived personal risk and responses in a multihazard environment. Risk Anal. 2008, 28, 539–556. [Google Scholar] [CrossRef] [PubMed]
- Paton, D.; Bajek, R.; Okada, N.; McIvor, D. Predicting community earthquake preparedness: A cross-cultural comparison of Japan and New Zealand. Nat. Hazards 2010, 54, 765–781. [Google Scholar] [CrossRef]
- Mulilis, J.P.; Duval, T.S. Negative threat appeals and earthquake preparedness: A person-relative-to-event (PrE) model of coping with threat 1. J. Appl. Soc. Psychol. 1995, 25, 1319–1339. [Google Scholar] [CrossRef]


| Variables | Number (%) | |
|---|---|---|
| Mean age | 38.1 (±10.95) Range 20–79 years | n = 268 |
| Gender (F) | 187 (65.6) | |
| Education | College or higher | 217 (75.9) |
| Marital status | Married | 141 (49.3) |
| Single | 138 (48.3) | |
| Divorced | 7 (2.4) | |
| Living with families | >65 years | 79 (27.6) |
| <18 years | 123 (43.0) | |
| Both >65 years and <18 year | 46 (16.1) | |
| Religion (Yes) | 232 (81.1) | |
| Job (Yes) | 252 (88.1) | |
| House | Owner | 214 (74.8) |
| Rent | 57 (19.9) | |
| Other | 15 (5.2) | |
| Fault zone | Yes | 34 (11.9) |
| No | 105 (36.7) | |
| Unknown | 147 (51.4) | |
| Soil liquefaction | Yes | 25 (8.7) |
| No | 124 (43.4) | |
| Unknown | 137 (47.9) |
| Variables | Items Mean (SD) | 1 | 2 | 3 | 4 | 5 | |
|---|---|---|---|---|---|---|---|
| 1 | Risk perception | 3.2 (0.66) | - | ||||
| 2 | Self-efficacy | 3.4 (0.71) | 0.017 | - | |||
| 3 | Response-efficacy | 3.6 (0.69) | 0.057 | 0.586 * | - | ||
| 4 | Obstacle | 2.7 (0.70) | 0.172 * | −0.245 * | −0.310 * | - | |
| 5 | Behavioral intention | 3.5 (0.62) | 0.224 * | 0.595 * | 0.594 * | −0.365 * | - |
| 6 | Actual disaster preparedness behaviors | 2.6 (0.88) | 0.044 | 0.468 * | 0.417 * | −0.323 * | 0.534 * |
| Path | Point Estimate | Product of Coefficient | Bootstrapping 2000 Times CI | ||||
|---|---|---|---|---|---|---|---|
| Bias-Corrected | Percentile | ||||||
| SE | z | Lower | Upper | Lower | Upper | ||
| Total effect | |||||||
| RP → ADPB | 0.087 | 0.075 | 1.160 | −0.051 | 0.244 | −0.059 | 0.231 |
| SE → ADPB | 0.461 *** | 0.133 | 3.466 | 0.204 | 0.728 | 0.226 | 0.746 |
| RE → ADPB | 0.136 | 0.163 | 0.834 | −0.194 | 0.439 | −0.203 | 0.433 |
| Obstacles → ADPB | −0.492 *** | 0.149 | −3.302 | −0.816 | −0.221 | −0.803 | −0.214 |
| Directed effect | |||||||
| RP → ADPB | 0.051 | 0.075 | 0.680 | −0.096 | 0.204 | −0.097 | 0.203 |
| SE → ADPB | 0.371 ** | 0.136 | 2.728 | 0.113 | 0.639 | 0.138 | 0.662 |
| RE → ADPB | 0.002 | 0.178 | 0.011 | −0.338 | 0.355 | −0.379 | 0.326 |
| Obstacles → ADPB | −0.427 ** | 0.150 | −2.847 | −0.785 | −0.154 | −0.748 | −0.149 |
| Indirect effect | |||||||
| RP → BI → ADPB | 0.036 * | 0.023 | 1.565 | 0.005 | 0.100 | 0.001 | 0.089 |
| SE → BI → ADPB | 0.090 * | 0.047 | 1.915 | 0.020 | 0.215 | 0.009 | 0.197 |
| RE→BI → ADPB | 0.134 * | 0.077 | 1.740 | 0.015 | 0.320 | 0.012 | 0.315 |
| Obstacles → BI → ADPB | −0.065 * | 0.043 | −1.512 | −0.183 | −0.005 | −0.170 | −0.001 |
© 2018 by the authors. Licensee MDPI, Basel, Switzerland. This article is an open access article distributed under the terms and conditions of the Creative Commons Attribution (CC BY) license (http://creativecommons.org/licenses/by/4.0/).
Share and Cite
Tang, J.-S.; Feng, J.-Y. Residents’ Disaster Preparedness after the Meinong Taiwan Earthquake: A Test of Protection Motivation Theory. Int. J. Environ. Res. Public Health 2018, 15, 1434. https://doi.org/10.3390/ijerph15071434
Tang J-S, Feng J-Y. Residents’ Disaster Preparedness after the Meinong Taiwan Earthquake: A Test of Protection Motivation Theory. International Journal of Environmental Research and Public Health. 2018; 15(7):1434. https://doi.org/10.3390/ijerph15071434
Chicago/Turabian StyleTang, Jing-Shia, and Jui-Ying Feng. 2018. "Residents’ Disaster Preparedness after the Meinong Taiwan Earthquake: A Test of Protection Motivation Theory" International Journal of Environmental Research and Public Health 15, no. 7: 1434. https://doi.org/10.3390/ijerph15071434
APA StyleTang, J.-S., & Feng, J.-Y. (2018). Residents’ Disaster Preparedness after the Meinong Taiwan Earthquake: A Test of Protection Motivation Theory. International Journal of Environmental Research and Public Health, 15(7), 1434. https://doi.org/10.3390/ijerph15071434
