Evaluating the Impacts of Health, Social Network and Capital on Craft Efficiency and Productivity: A Case Study of Construction Workers in China
Abstract
1. Introduction
2. Background
2.1. Literature Review
2.1.1. Workers’ Efficiency and Productivity in Construction
2.1.2. Health Management in Construction
2.1.3. Social Network and Capital for Individuals
2.1.4. Knowledge Gap
2.2. Conceptual Model and Hypothetical Relationships
3. Research Methodology
3.1. Research Design
3.2. Initial Indicators Measuring Health, Social Capital and Work Efficiency and Productivity
3.2.1. Indicators Measuring Health
3.2.2. Indicators Measuring SNC
3.2.3. Indicators Measuring Work Efficiency and Productivity
3.2.4. Data Collection
4. Data Analysis
4.1. Data Analysis
4.1.1. Reliability Analysis
4.1.2. Validity Test
4.1.3. Structural Equation Model
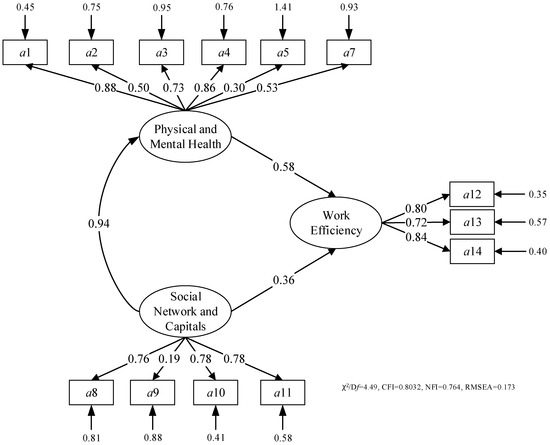
5. Results
6. Discussion and Research Findings
6.1. Key Relationships among Health, SNC and Work Efficiency and Productivity
6.2. The Way to Improve the Construction Work Efficiency and Productivity
6.3. Suggestions for Government, Project Managers and Construction Workers
7. Conclusions
Acknowledgments
Author Contributions
Conflicts of Interest
References
- Ryan, R.M.; Deci, E.L. On happiness and human potentials: A review of research on hedonic and eudaimonic well-being. Annu. Rev. Psychol. 2001, 52, 141–166. [Google Scholar] [CrossRef] [PubMed]
- Danna, K.; Griffin, R.W. Health and well-being in the workplace: A review and synthesis of the literature. J. Manag. 1999, 25, 357–384. [Google Scholar] [CrossRef]
- Pfeffer, J. Building sustainable organizations: The human factor. Acad. Manag. Perspect. 2010, 24, 34–45. [Google Scholar] [CrossRef]
- Marquié, J.C.; Duarte, L.R.; Bessières, P.; Dalm, C.; Gentil, C.; Ruidavets, J.B. Higher mental stimulation at work is associated with improved cognitive functioning in both young and older workers. Ergonomics 2010, 53, 1287–1301. [Google Scholar] [CrossRef] [PubMed]
- Neumann, W.P.; Village, J. Ergonomics action research ii: A framework for integrating HF into work system design. Ergonomics 2012, 55, 1140–1156. [Google Scholar] [CrossRef] [PubMed]
- Ødegaard, F.; Roos, P. Measuring the contribution of workers’ health and psychosocial work-environment on production efficiency. Prod. Oper. Manag. 2015, 23, 2191–2208. [Google Scholar] [CrossRef]
- Mahmoudi, S.; Ghasemi, F.; Mohammadfam, I.; Soleimani, E. Framework for continuous assessment and improvement of occupational health and safety issues in construction companies. Saf. Health Work 2014, 5, 125–130. [Google Scholar] [CrossRef] [PubMed]
- Love, P.E.D.; Davis, P.R.; Chevis, R.; Edwards, D.J. Risk/reward compensation model for civil engineering infrastructure alliance projects. J. Constr. Eng. Manag. 2011, 137, 127–136. [Google Scholar] [CrossRef]
- Yorio, P.L.; Wachter, J.K. The impact of human performance focused safety and health management practices on injury and illness rates: Do size and industry matter? Saf. Sci. 2014, 62, 157–167. [Google Scholar] [CrossRef]
- Martin, A.; Karanika-Murray, M.; Biron, C.; Sanderson, K. The psychosocial work environment, employee mental health and organizational interventions: Improving research and practice by taking a multilevel approach. Stress Health J. Int. Soc. Investig. Stress 2016, 32, 201–215. [Google Scholar] [CrossRef] [PubMed]
- Owen, P.D.; Grafton, R.Q.; Kompas, T. Productivity, factor accumulation and social networks: Theory and evidence. Econ. Environ. Netw. Work. Pap. 2004, 16, 1–16. [Google Scholar]
- Kramer, A.D.; Guillory, J.E.; Hancock, J.T. Experimental evidence of massive-scale emotional contagion through social networks. Proc. Natl. Acad. Sci. USA 2014, 111, 8788–8790. [Google Scholar] [CrossRef] [PubMed]
- Hollenbeck, J.R.; Jamieson, B.B. Human capital, social capital and social network analysis: Implications for strategic human resource management. Acad. Manag. Perspect. 2015, 29, 370–385. [Google Scholar] [CrossRef]
- Zhou, Z.; Yang, M.G.; Li, Q. Overview and analysis of safety management studies in the construction industry. Saf. Sci. 2015, 72, 337–350. [Google Scholar] [CrossRef]
- Kwon, S.W.; Adler, P.S. Social capital: Maturation of a field of research. Acad. Manag. Rev. 2014, 39, 412–422. [Google Scholar] [CrossRef]
- Oswald, A.J.; Proto, E.; Sgroi, D. Happiness and productivity. J. Labor Econ. 2005, 33, 789–822. [Google Scholar] [CrossRef]
- Bowen, P.; Edwards, P.; Lingard, H.; Cattell, K. Occupational stress and job demand, control and support factors among construction project consultants. Int. J. Proj. Manag. 2014, 32, 1273–1284. [Google Scholar] [CrossRef]
- Chih, Y.Y.; Kiazad, K.; Li, M.; Capezio, A.; Zhou, L.; Restubog, S.L.D. Broken promises: Implications for the job insecurity and job performance of Chinese construction workers. J. Constr. Eng. Manag. 2016, 143, 04016114. [Google Scholar] [CrossRef]
- Thomson, D.S.; Carter, K.; Grant, F. Unpacking cohort social ties: The appropriateness of perceived social capital to graduate early career performance in construction project teams. Int. J. Constr. Educ. Res. 2017, 13, 299–316. [Google Scholar] [CrossRef]
- Landin, A.; Oberg, M. Productivity and efficiency in the development of the Swedish construction sector. Am. J. Ind. Bus. Manag. 2014, 4, 307–318. [Google Scholar] [CrossRef]
- Smyth, H. Construction industry performance improvement programmes: The UK case of demonstration projects in the ‘continuous improvement’ programme. Constr. Manag. Econ. 2010, 28, 255–270. [Google Scholar] [CrossRef]
- Kululanga, G.K. Construction process improvement through cognitive power under team generative learning. Eng. Constr. Arch. Manag. 2009, 16, 307–324. [Google Scholar] [CrossRef]
- Yi, W.; Chan, A.P.C. Critical review of labor productivity research in construction journals. J. Manag. Eng. 2013, 30, 214–225. [Google Scholar] [CrossRef]
- Li, H.; Lu, M.; Hsu, S.C.; Gray, M.; Huang, T. Proactive behavior-based safety management for construction safety improvement. Saf. Sci. 2015, 75, 107–117. [Google Scholar] [CrossRef]
- Hsu, L.C.; Liao, P.W. From job characteristics to job satisfaction of foreign workers in Taiwan’s construction industry: The mediating role of organizational commitment. Hum. Factors Ergon. Manuf. Serv. Ind. 2016, 26, 257–271. [Google Scholar] [CrossRef]
- Dai, J.; Goodrum, P.M.; Maloney, W.F. Construction craft workers’ perceptions of the factors affecting their productivity. J. Constr. Eng. Manag. 2009, 135, 217–226. [Google Scholar] [CrossRef]
- Jarkas, A.M.; Bitar, C.G. Factors affecting construction labor productivity in Kuwait. J. Constr. Eng. Manag. 2011, 138, 811–820. [Google Scholar] [CrossRef]
- Nasirzadeh, F.; Nojedehi, P. Dynamic modeling of labor productivity in construction projects. Int. J. Proj. Manag. 2013, 31, 903–911. [Google Scholar] [CrossRef]
- Elgohary, K.M.; Aziz, R.F. Factors influencing construction labor productivity in Egypt. J. Manag. Eng. 2013, 30, 1–9. [Google Scholar] [CrossRef]
- Rowlinson, S.; Yunyanjia, A.; Li, B.; Chuanjingju, C. Management of climatic heat stress risk in construction: A review of practices, methodologies, and future research. Accid. Anal. Prev. 2014, 66, 187–198. [Google Scholar] [CrossRef] [PubMed]
- Singh, A.; Syal, M.; Grady, S.C.; Korkmaz, S. Effects of green buildings on employee health and productivity. Am. J. Public Health 2010, 100, 1665–1688. [Google Scholar] [CrossRef] [PubMed]
- Tabassi, A.A.; Ramli, M.; Bakar, A.H.A. Effects of training and motivation practices on teamwork improvement and task efficiency: The case of construction firms. Int. J. Proj. Manag. 2012, 30, 213–224. [Google Scholar] [CrossRef]
- Delmas, M.A.; Pekovic, S. Environmental standards and labor productivity: Understanding the mechanisms that sustain sustainability. J. Organ. Behav. 2013, 34, 230–252. [Google Scholar] [CrossRef]
- Loosemore, M. Improving construction productivity: A subcontractor’s perspective. Eng. Constr. Arch. Manag. 2014, 21, 245–260. [Google Scholar] [CrossRef]
- Li, X.; Chow, K.H.; Zhu, Y.; Lin, Y. Evaluating the impacts of high-temperature outdoor working environments on construction labor productivity in China: A case study of rebar workers. Build. Environ. 2016, 95, 42–52. [Google Scholar] [CrossRef]
- Kim, C.; Park, T.; Lim, H.; Kim, H. On-site construction management using mobile computing technology. Autom. Constr. 2013, 35, 415–423. [Google Scholar] [CrossRef]
- Teizer, J.; Cheng, T.; Fang, Y. Location tracking and data visualization technology to advance construction ironworkers’ education and training in safety and productivity. Autom. Constr. 2013, 35, 53–68. [Google Scholar] [CrossRef]
- Li, C.Z.; Zhong, R.Y.; Xue, F.; Xu, G.; Chen, K.; Huang, G.G.; Shen, G.Q. Integrating RFID and BIM technologies for mitigating risks and improving schedule performance of prefabricated house construction. J. Clean. Prod. 2017, 165, 1048–1062. [Google Scholar] [CrossRef]
- Le, Q.T.; Lee, D.Y.; Chan, S.P. A social network system for sharing construction safety and health knowledge. Autom. Constr. 2014, 46, 30–37. [Google Scholar] [CrossRef]
- Demirkesen, S.; Arditi, D. Construction safety personnel’s perceptions of safety training practices. Int. J. Proj. Manag. 2015, 33, 1160–1169. [Google Scholar] [CrossRef]
- Chih, Y.Y.; Kiazad, K.; Cheng, D.; Lajom, J.A.L.; Restubog, S.L.D. Feeling positive and productive: Role of supervisor-worker relationship in predicting construction workers’ performance in the Philippines. J. Constr. Eng. Manag. 2017, 143, 04017049. [Google Scholar] [CrossRef]
- Choudhry, R.M. Achieving safety and productivity in construction projects. Statyba 2015, 23, 311–318. [Google Scholar] [CrossRef]
- Liu, L.L. Chinese construction enterprises hse management. Adv. Mater. Res. 2014, 838–841, 237–240. [Google Scholar] [CrossRef]
- Soltanzadeh, A.; Mohammadfam, I.; Moghimbeygi, A.; Ghiasvand, R. Exploring causal factors on the severity rate of occupational accidents in construction worksites. Int. J. Civ. Eng. 2017, 15, 959–965. [Google Scholar] [CrossRef]
- Danielsen, D.A.; Torp, O.; Lohne, J. HSE in Civil Engineering Programs and Industry Expectations. Procedia Eng. 2017, 196, 327–334. [Google Scholar] [CrossRef]
- Gambatese, J.A.; Toole, T.M.; Abowitz, D.A. Owner perceptions of barriers to prevention through design diffusion. J. Constr. Eng. Manag. 2017, 143, 04017016. [Google Scholar] [CrossRef]
- Young-Corbett, D.E. Prevention through design: Health hazards in asphalt roofing. J. Constr. Eng. Manag. 2014, 140, 06014007. [Google Scholar] [CrossRef]
- Tymvios, N.; Gambatese, J.A. Perceptions about design for construction worker safety: Viewpoints from contractors, designers, and university facility owners. J. Constr. Eng. Manag. 2016, 142, 04015078. [Google Scholar] [CrossRef]
- United Nations, U.N. Transforming Our World: The 2030 Agenda for Sustainable Development. Available online: https://sustainabledevelopment.un.org/post2015/transformingourworld (accessed on 13 February 2018).
- Yi, W.; Chan, A.P.C.; Wang, X.; Wang, J. Development of an early-warning system for site work in hot and humid environments: A case study. Autom. Constr. 2016, 62, 101–113. [Google Scholar] [CrossRef]
- Wu, S.; Xuan, Z.; Li, F.; Xiao, W.; Fu, X.; Jiang, P.; Chen, J.; Xiang, L.; Liu, Y.; Nie, X. Work-recreation balance, health-promoting lifestyles and suboptimal health status in southern China: A cross-sectional study. Int. J. Environ. Res. Public Health 2016, 13, 339. [Google Scholar] [CrossRef] [PubMed]
- Wang, M.; Yuan, J.; Li, Q. Analysis of Health Factors Influencing Construction Workers’ Operating Efficiency Based on Structural Equation Model; Springer: Singapore, 2017. [Google Scholar]
- Shin, M.; Lee, H.S.; Park, M.; Moon, M.; Han, S. A system dynamics approach for modeling construction workers’ safety attitudes and behaviors. Accid. Anal. Prev. 2014, 68, 95–105. [Google Scholar] [CrossRef] [PubMed]
- Gatti, U.C.; Schneider, S.; Migliaccio, G.C. Physiological condition monitoring of construction workers. Autom. Constr. 2014, 44, 227–233. [Google Scholar] [CrossRef]
- Viester, L.; Verhagen, E.A.; Bongers, P.M.; van der Beek, A.J. The effect of a health promotion intervention for construction workers on work-related outcomes: Results from a randomized controlled trial. Int. Arch. Occup. Environ. Health 2015, 88, 789–798. [Google Scholar] [CrossRef] [PubMed]
- Kartam, N.A. Integrating safety and health performance into construction CPM. J. Constr. Eng. Manag. 1997, 123, 121–126. [Google Scholar] [CrossRef]
- Sousa, V.; Almeida, N.M.; Dias, L.A. Risk-based management of occupational safety and health in the construction industry—Part 1: Background knowledge. Saf. Sci. 2014, 66, 75–86. [Google Scholar] [CrossRef]
- Wachter, J.K.; Yorio, P.L. A system of safety management practices and worker engagement for reducing and preventing accidents: An empirical and theoretical investigation. Accid. Anal. Prev. 2014, 68, 117–130. [Google Scholar] [CrossRef] [PubMed]
- Fang, D.P.; Xie, F.; Huang, X.Y.; Li, H. Factor analysis-based studies on construction workplace safety management in China. Int. J. Proj. Manag. 2004, 22, 43–49. [Google Scholar] [CrossRef]
- Leung, M.Y.; Chan, I.Y.; Yu, J. Preventing construction worker injury incidents through the management of personal stress and organizational stressors. Accid. Anal. Prev. 2012, 48, 156–166. [Google Scholar] [CrossRef] [PubMed]
- Leung, M.Y.; Liang, Q.; Olomolaiye, P. Impact of job stressors and stress on the safety behavior and accidents of construction workers. J. Manag. Eng. 2016, 32, 04015019. [Google Scholar] [CrossRef]
- Fung, I.W.H.; Tam, V.W.Y.; Sing, C.P.; Tang, K.K.W.; Ogunlana, S.O. Psychological climate in occupational safety and health: The safety awareness of construction workers in south China. Int. J. Constr. Manag. 2016, 16, 315–325. [Google Scholar] [CrossRef]
- Pereira, E.; Han, S.U.; Abourizk, S.; Hermann, U. Empirical testing for use of safety related measures at the organizational level to assess and control the on-site risk level. J. Constr. Eng. Manag. 2017, 143, 05017004. [Google Scholar] [CrossRef]
- Langdon, R.R.; Sawang, S. Construction Workers’ Well-Being: What Leads to Depression, Anxiety, and Stress? J. Constr. Eng. Manag. 2017, 144, 04017100. [Google Scholar] [CrossRef]
- Ruitenburg, M.M.; Frings-Dresen, M.H.; Sluiter, J.K. The prevalence of common mental disorders among hospital physicians and their association with self-reported work ability: A cross-sectional study. BMC Health Serv. Res. 2012, 12, 292. [Google Scholar] [CrossRef] [PubMed]
- Mclean, K.N. Mental health and well-being in resident mine workers: Out of the fly-in fly-out box. Aust. J. Rural Health 2012, 20, 126–130. [Google Scholar] [CrossRef] [PubMed]
- Yeoman, K.M.; Halldin, C.N.; Wood, J.; Storey, E.; Johns, D.; Laney, A.S. Current knowledge of U.S. Metal and nonmetal miner health: Current and potential data sources for analysis of miner health status. Arch. Environ. Occup. Health 2016, 71, 119–126. [Google Scholar] [CrossRef] [PubMed]
- Simões, R.; Daniellou, F.; Nascimento, A. From prescribed to real rotations: A means of collective protection for the health of workers in a soft drink factory. Work 2012, 41 (Suppl. 1), 3136–3142. [Google Scholar] [PubMed]
- Zheng, X.; Le, Y.; Chan, A.P.C.; Hu, Y.; Li, Y. Review of the application of social network analysis (SNA) in construction project management research. Int. J. Proj. Manag. 2016, 34, 1214–1225. [Google Scholar] [CrossRef]
- Dacin, P.A.; Dacin, M.T.; Matear, M. Social entrepreneurship: Why we don’t need a new theory and how we move forward from here. Acad. Manag. Perspect. 2010, 24, 37–57. [Google Scholar] [CrossRef]
- Jiang, K.; Lepak, D.P.; Hu, J.; Baer, J.C. How does human resource management influence organizational outcomes? A meta-analytic investigation of mediating mechanisms. Acad. Manag. J. 2012, 55, 1264–1294. [Google Scholar] [CrossRef]
- Styhre, A. The role of social capital in knowledge sharing: The case of a specialist rock construction company. Constr. Manag. Econ. 2008, 26, 941–951. [Google Scholar] [CrossRef]
- Vincenzo, F.D.; Mascia, D. Social capital in project-based organizations: Its role, structure, and impact on project performance. Int. J. Proj. Manag. 2012, 30, 5–14. [Google Scholar] [CrossRef]
- Bartsch, V.; Ebers, M.; Maurer, I. Learning in project-based organizations: The role of project teams’ social capital for overcoming barriers to learning. Int. J. Proj. Manag. 2013, 31, 239–251. [Google Scholar] [CrossRef]
- Plessis, C.d.; Cole, R.J. Motivating change: Shifting the paradigm. Build. Res. Inf. 2011, 39, 436–449. [Google Scholar] [CrossRef]
- Koh, T.Y.; Rowlinson, S. Relational approach in managing construction project safety: A social capital perspective. Accid. Anal. Prev. 2012, 48, 134–144. [Google Scholar] [CrossRef] [PubMed]
- Kazienko, P.; Musial, K.; Kajdanowicz, T. Multidimensional social network in the social recommender system. IEEE Trans. Syst. Man Cybern. Part A Syst. Hum. 2013, 41, 746–759. [Google Scholar] [CrossRef]
- Palmer, N.A.; Perkins, D.D.; Xu, Q. Social capital and community participation among migrant workers in China. J. Community Psychol. 2011, 39, 89–105. [Google Scholar] [CrossRef]
- Alsamadani, R.; Hallowell, M.R.; Javernick-Will, A.; Cabello, J. Relationships among language proficiency, communication patterns, and safety performance in small work crews in the United States. J. Constr. Eng. Manag. 2013, 139, 1125–1134. [Google Scholar] [CrossRef]
- Chan, A.P.C.; Javed, A.A.; Wong, F.K.W.; Hon, C.K.H.; Zahoor, H.; Lyu, S. The application of social network analysis in the construction industry of Hong Kong. Proceedings of 1st International Conference on Emerging Trends in Engineering, Islamabad, Pakistan, 28–30 December 2014; p. 31. [Google Scholar]
- Lingard, H.; Pirzadeh, P.; Blismas, N.; Wakefield, R.; Kleiner, B. Exploring the link between early constructor involvement in project decision-making and the efficacy of health and safety risk control. Constr. Manag. Econ. 2014, 32, 918–931. [Google Scholar] [CrossRef]
- Kulkarni, G.K. Construction industry: More needs to be done. Indian J. Occup. Environ. Med. 2007, 11, 1–2. [Google Scholar] [CrossRef] [PubMed]
- Eriksson, P.E.; Westerberg, M. Effects of cooperative procurement procedures on construction project performance: A conceptual framework. Int. J. Proj. Manag. 2011, 29, 197–208. [Google Scholar] [CrossRef]
- Cheng, E.W.L.; Ryan, N.; Kelly, S. Exploring the perceived influence of safety management practices on project performance in the construction industry. Saf. Sci. 2012, 50, 363–369. [Google Scholar] [CrossRef]
- Bonenberger, M.; Aikins, M.; Akweongo, P.; Wyss, K. Factors influencing the work efficiency of district health managers in low-resource settings: A qualitative study in Ghana. BMC Health Serv. Res. 2015, 16, 12. [Google Scholar] [CrossRef] [PubMed]
- Deacon, C.; Smallwood, J.; Haupt, T. The health and well-being of older construction workers. Int. Congr. 2005, 1280, 172–177. [Google Scholar] [CrossRef]
- Wang, D.; Dai, F.; Ning, X. Risk assessment of work-related musculoskeletal disorders in construction: State-of-the-art review. J. Constr. Eng. Manag. 2015, 141, 04015008. [Google Scholar] [CrossRef]
- Ringen, K.; Seegal, J.; England, A. Safety and health in the construction industry. Annu. Rev. Public Health 1995, 16, 165–188. [Google Scholar] [CrossRef] [PubMed]
- Boschman, J.S.; van der Molenab, H.F.; Sluiter, J.K.; Frings-Dresen, M.H.W. Psychosocial work environment and mental health among construction workers. Appl. Ergon. 2013, 44, 748–755. [Google Scholar] [CrossRef] [PubMed]
- Migliaccio, G.C. An exploratory study of the relationship between construction workforce physical strain and task level productivity. Constr. Manag. Econ. 2014, 32, 548–564. [Google Scholar]
- Chen, J.; Song, X.; Lin, Z. Revealing the “invisible gorilla” in construction: Estimating construction safety through mental workload assessment. Autom. Constr. 2016, 63, 173–183. [Google Scholar] [CrossRef]
- Fang, L.C. Chinese multinational firms in Asia and Africa: Relationships with institutional actors and patterns of HRM practices. Hum. Resour. Manag. 2014, 53, 877–896. [Google Scholar]
- Wang, T.; Li, Y.; Zhang, L.; Li, G. Case study of integrated prefab accommodations system for migrant on-site construction workers in China. J. Prof. Issues Eng. Educ. Pract. 2016, 142, 05016005. [Google Scholar] [CrossRef]
- Olsen, I.B.; Øverland, S.; Reme, S.E.; Løvvik, C. Exploring work-related causal attributions of common mental disorders. J. Occup. Rehabil. 2015, 25, 493–505. [Google Scholar] [CrossRef] [PubMed]
- Zinkiewicz, L.; Smith, G.; Burn, M.; Litherland, S.; Wells, S.; Graham, K.; Miller, P. Aggression-related alcohol expectancies and barroom aggression among construction tradespeople. Drug Alcohol Rev. 2016, 35, 549–556. [Google Scholar] [CrossRef] [PubMed]
- Parashar, M.; Sharma, N.; Agarwalla, R.; Dwivedi, S.; Pathak, R. Prevalence and correlates of tobacco chewing among construction site workers: A cross-sectional study in Delhi. Indian J. Med. Spec. 2017, 8, 64–67. [Google Scholar] [CrossRef]
- Alexander, S.; Per-Erik, J.; Ingeborg, K. Learning capabilities in organizational networks: Case studies of six construction projects. Constr. Manag. Econ. 2004, 22, 957–966. [Google Scholar]
- Adler, P.S. Social capital: Prospects for a new concept. Acad. Manag. Rev. 2002, 27, 17–40. [Google Scholar]
- Chih, Y.Y.; Kiazad, K.; Cheng, D.; Capezio, A.; Restubog, S.L.D. Does organizational justice matter? Implications for construction workers’ organizational commitment. J. Manag. Eng. 2016, 33, 04016043. [Google Scholar] [CrossRef]
- Nahapiet, J.; Ghoshal, S. Social capital, intellectual capital, and the organizational advantage. Knowl. Soc. Cap. 1998, 23, 242–266. [Google Scholar]
- Rizova, P.S. The Secret of Success: The Double Helix of Formal and Informal Structures in an R&D Laboratory; Stanford Business Books; Stanford University Press: Palo Otto, CA, USA, 2007. [Google Scholar]
- Weiss, M. Effects of work stress and social support on information systems managers. MIS Q. 1983, 7, 29–43. [Google Scholar] [CrossRef]
- Haynes, N.S.; Love, P.E.D. Psychological adjustment and coping among construction project managers. Constr. Manag. Econ. 2004, 22, 129–140. [Google Scholar] [CrossRef]
- Love, P.E.D.; Edwards, D.J. Taking the pulse of UK construction project managers’ health: Influence of job demands, job control and social support on psychological well-being. Eng. Constr. Arch. Manag. 2005, 12, 88–101. [Google Scholar] [CrossRef]
- Etzion, D. Moderating effect of social support on the stress-burnout relationship. J. Appl.Psychol. 1984, 69, 615–622. [Google Scholar] [CrossRef] [PubMed]
- Ostermann, R.F. The SWS Stress/Support Mode. 1999; School of Psychology, Fairleigh Dickinson University: Teaneck, NJ, USA, 1999. [Google Scholar]
- Cohen, A.; Smith, M.J.; Anger, W.K. Self-protective measures against workplace hazards. J. Saf. Res. 1979, 11, 121–131. [Google Scholar]
- Alamursula, L.; Vahtera, J.; Kouvonen, A.; Väänänen, A.; Linna, A.; Pentti, J.; Kivimäki, M. Long hours in paid and domestic work and subsequent sickness absence: Does control over daily working hours matter? Occup. Environ. Med. 2006, 63, 608–616. [Google Scholar] [CrossRef] [PubMed]
- Yi, W.; Wang, S. Mixed-Integer linear programming on work-rest schedule design for construction sites in hot weather. Comput.-Aided Civ. Infrastruct. Eng. 2017, 32, 429–439. [Google Scholar] [CrossRef]
- Jayakrishnan, T.; Thomas, B.; Rao, B.; George, B. Occupational health problems of construction workers in India. Int. J. Med. Public Health 2013, 3, 225–229. [Google Scholar] [CrossRef]
- Hsu, D.J.; Sun, Y.M.; Chuang, K.H.; Juang, Y.J.; Chang, F.L. Effect of elevation change on work fatigue and physiological symptoms for high-rise building construction workers. Saf. Sci. 2008, 46, 833–843. [Google Scholar] [CrossRef]
- Mok, Y.S.; Dong, W.L.; Chang, S.R. A study on the workability and the job stress of the workers in manufacturing industry of automobile parts. J. Korean Soc. Saf. 2013, 28, 100–106. [Google Scholar] [CrossRef]
- Patrick, C.J. Emotion and psychopathy: Startling new insights. Psychophysiology 2010, 31, 319–330. [Google Scholar] [CrossRef]
- Loewenstein, G.F.; Weber, E.U.; Hsee, C.K.; Welch, N. Risk as feelings. Psychol. Bull. 2001, 127, 267–286. [Google Scholar] [CrossRef] [PubMed]
- Yu, Q.Z.; Ding, L.Y.; Zhou, C.; Luo, H.B. Analysis of factors influencing safety management for metro construction in China. Accid. Anal. Prev. 2014, 68, 131–138. [Google Scholar] [CrossRef] [PubMed]
- Alsamadani, R.; Hallowell, M.; Javernick-Will, A.N. Measuring and modelling safety communication in small work crews in the us using social network analysis. Constr. Manag. Econ. 2013, 31, 568–579. [Google Scholar] [CrossRef]
- Chan, A.P.C.; Javed, A.A.; Lyu, S.; Hon, C.K.H.; Wong, F.K.W. Strategies for improving safety and health of ethnic minority construction workers. J. Constr. Eng. Manag. 2016, 142, 05016007. [Google Scholar] [CrossRef]
- Jebelli, H.; Ahn, C.R.; Stentz, T.L. The validation of gait-stability metrics to assess construction workers’ fall risk. In Proceedings of the International Conference on Computing in Civil and Building Engineering, Orlando, FL, USA, 23–25 June 2014; pp. 997–1004. [Google Scholar]
- Williams, Q.; Ochsner, M.; Marshall, E.; Kimmel, L.; Martino, C. The impact of a peer-led participatory health and safety training program for Latino day labourers in construction. J. Saf. Res. 2010, 41, 253–261. [Google Scholar] [CrossRef] [PubMed]
- Mir, F.A.; Pinnington, A.H. Exploring the value of project management: Linking project management performance and project success. Int. J. Proj. Manag. 2014, 32, 202–217. [Google Scholar] [CrossRef]
- Liden, R.C.; Wayne, S.J.; Liao, C.; Meuser, J.D. Servant leadership and serving culture: Influence on individual and unit performance. Acad. Manag. J. 2014, 57, 1434–1452. [Google Scholar] [CrossRef]
- Likert, R. A Technique for the Measurement of Attitudes. Arch. Psychol. 1932, 22, 1–55. [Google Scholar]
- Carifio, J.; Perla, R.J. Ten common misunderstandings, misconceptions, persistent myths and urban legends about likert scales and likert response formats and their antidotes. J. Soc. Sci. 2007, 3, 106–116. [Google Scholar] [CrossRef]
- Shen, Y.; Koh, T.Y.; Rowlinson, S.; Bridge, A.J. Empirical investigation of factors contributing to the psychological safety climate on construction sites. J. Constr. Eng. Manag. 2015, 141, 04015038. [Google Scholar] [CrossRef]
- Guo, B.H.W.; Yiu, T.W.; González, V.A. Predicting safety behavior in the construction industry: Development and test of an integrative model. Saf. Sci. 2016, 84, 1–11. [Google Scholar] [CrossRef]
- Shin, D.P.; Gwak, H.S.; Lee, D.E. Modeling the predictors of safety behavior in construction workers. Int. J. Occup. Saf. Ergon. 2015, 21, 298–311. [Google Scholar] [CrossRef] [PubMed]
- Jenatabadi, H.S.; Ismail, N.A. Application of structural equation modelling for estimating airline performance. J. Air Transp. Manag. 2014, 40, 25–33. [Google Scholar] [CrossRef]
- Fox, J. Linear mixed models appendix to an r and s-plus companion to applied regression. Relation 2002, 10, 371–372. [Google Scholar]
- Patel, D.A.; Jha, K.N. Structural equation modeling for relationship-based determinants of safety performance in construction projects. J. Manag. Eng. 2016, 32, 05016017. [Google Scholar] [CrossRef]
- Holbert, R.L.; Stephenson, M.T. Structural equation modeling in the communication sciences, 1995–2000. Hum. Commun. Res. 2010, 28, 531–551. [Google Scholar]
- Jashapara, A. Cognition, culture and competition: An empirical test of the learning organization. Learn. Organ. 2003, 10, 31–50. [Google Scholar] [CrossRef]
- Sideridis, G.; Simos, P.; Papanicolaou, A.; Fletcher, J. Using structural equation modeling to assess functional connectivity in the brain: Power and sample size considerations. Educ. Psychol. Meas. 2014, 74, 733–758. [Google Scholar] [CrossRef] [PubMed]
- Weston, R.; Gore, P.A., Jr. A brief guide to structural equation modeling. Couns. Psychol. 2015, 34, 719–751. [Google Scholar] [CrossRef]
- Ochieng, E.G.; Price, A.D.F. Managing cross-cultural communication in multicultural construction project teams: The case of Kenya and UK. Int. J. Proj. Manag. 2010, 28, 449–460. [Google Scholar] [CrossRef]
- Liao, P.; Jiang, L.; Liu, B.; Chen, C.; Fang, D.; Rao, P.; Zhang, M. A cognitive perspective on the safety communication factors that affect worker behavior. J. Build. Constr. Plan. Res. 2014, 2, 183–197. [Google Scholar] [CrossRef]
- Bentler, P.M.; Bonett, D.G. Significance tests and goodness of fit in the analysis of covariance structures. Psychol. Bull. 1980, 88, 588–606. [Google Scholar] [CrossRef]
- Doloi, H.; Iyer, K.C.; Sawhney, A. Structural equation model for assessing impacts of contractor’s performance on project success. Int. J. Proj. Manag. 2011, 29, 687–695. [Google Scholar] [CrossRef]
- WHO. The Ottawa charter for health promotion. WHO Reg. Publ. Eur. Ser. 1992, 44, 1–7. [Google Scholar]




| Latent Variables | No. | Observed Variables | References |
|---|---|---|---|
| P&M health | a1 | Self-protection consciousness | [107] |
| a2 | Daily working hours | [108] | |
| a3 | Rest time | [109] | |
| a4 | Frequency of physical examination | [110] | |
| a5 | Sleeping time | [111] | |
| a6 | Working years | [112] | |
| a7 | Occurrence frequency of anxious and upset mood | [113,114] | |
| SNC | a8 | Frequency of check by government | [115] |
| a9 | Social relationships with others | [117] | |
| a10 | Protection measures provided by companies | [118] | |
| a11 | Specific occupational health training | [119] | |
| Work efficiency and productivity | a12 | Quality of finished work | [120] |
| a13 | Work progress | [120] | |
| a14 | Work attitude | [121] |
| Latent Variables | No. | Observed Variables | Questions |
|---|---|---|---|
| P&M health | a1 | Self-protection consciousness | Do you usually consciously do some health self-protection measures? |
| 1- Unconscious; 2- Slight attention; 3- Conscious; 4- Emphasis; 5- Very concerned | |||
| a2 | Daily working hours | How long do you work every day? | |
| 1- 11 hours or more; 2- 10~11 hours; 3- 8~9 hours; 4- 10~11 hours; 5- 8 hours or less | |||
| a3 | Rest time | How much time construction workers spend on entertainment every day? | |
| 1- Half hour or less; 2- 0.5~1 hours; 3- 1~1.5 hours; 4- 1.5~2 hours; 5- 2 hours or more | |||
| a4 | Frequency of physical examination | What is your physical examination frequency? | |
| 1- Never; 2- Once every three years or more; 3- Once every two years; 4- Once a years; 5- Once every six months | |||
| a5 | Sleeping time | How about your sleep status on construction site? | |
| 1- Often insomnia; 2- Occasional insomnia; 3- Easy to fall asleep, but difficult to sleep; 4- Easy to sleep, but feels lack of sleep; 5- Sufficient sleep | |||
| a6 | Working years | How many years do you have been working for? | |
| 1- 3 years or less; 2- 3~5 years; 3- 5~10 years; 4- 10~15 years; 5- 15 years or more | |||
| a7 | Occurrence frequency of anxious and upset mood | How often do you become impatient, depressed and worried? | |
| 1- Never; 2- Occasionally; 3- Interruptedly; 4- Often; 5- Continued to appear | |||
| SNC | a8 | Frequency of check by government | What is the inspection frequency by the relevant government departments? |
| 1- Never; 2- Once every three years or more; 3- Once every two years; 4- Once a years; 5- Once every six months | |||
| a9 | Social relationships with others | Do you encounter any of the following situations in your social communication? | |
| A. Feels that most people are not trustworthy B. Feels uncomfortable when he gets along with the opposite sex C. Feels that people don’t understand you and don’t feel friendly to you D. Feels uncomfortable when in movie theatre or shopping malls E. Worried about his clothes and his posture | |||
| 1- Select one option; 2- Select two options; 3- Select three options; 4- Select four options; 5- Select five options | |||
| a10 | Protection measures provided by companies | Which of the following health protection measures has been provided to you by the companies where you work? | |
| A. Health insurance B. Regular physical examination C. Health subsidies for high temperature and cold weather D. Necessary protective equipment E. Fixed vacation | |||
| 1- Select one option; 2- Select two options; 3- Select three options; 4- Select four options; 5- Select five options | |||
| a11 | Specific occupational health training | Frequency of occupational health and safety education training provided by companies | |
| 1- Never; 2- At least once a year; 3- At least twice a year; 4- At least three times a year; 5- At least four times a year | |||
| Work efficiency and productivity | a12 | Quality of finished work | What is the average degree of rework for the part that you are responsible for? |
| 1- Extensive rework; 2- Extensive repair; 3- Local repair; 4- Small scale repair; 5- Basically no rework | |||
| a13 | Work progress | What is the percentage of finished tasks compared with the planned tasks? | |
| 1- 60% or less; 2- 70%; 3- 80%; 4- 90%; 5- 100% | |||
| a14 | Work attitude | What about your attitudes towards daily work? | |
| 1- Don’t care; 2- Cannot complete the tasks on time; 3- Barely finished his work; 4- Completes the work seriously; 5- Completes the task, looking for more efficient methods |
| Factors | a1 | a2 | a3 | a4 | a5 | a6 | a7 |
|---|---|---|---|---|---|---|---|
| Cronbach’s Alpha if Item Deleted | 0.894 | 0.908 | 0.902 | 0.895 | 0.909 | 0.919 | 0.905 |
| Factors | a8 | a9 | a10 | a11 | a12 | a13 | a14 |
| Cronbach’s Alpha if Item Deleted | 0.898 | 0.908 | 0.899 | 0.897 | 0.901 | 0.902 | 0.896 |
| Goodness of Fit Measure | Recommended Level of GOF Measure |
|---|---|
| χ2/Df | From 1–5 |
| CFI | 0 (no fit) to 1 (perfect fit) |
| NFI | 0 (no fit) to 1 (perfect fit) |
| (RMSEA) | <0.05 indicate very good fit (threshold level = 0.1) |
| Factors and Indicators | Relationships | Factors and Indicators | Estimate | Standard Error | CR | p | Standardized Estimate |
|---|---|---|---|---|---|---|---|
| Work efficiency and productivity | ← | P&M health | 0.365 | 0.084 | 4.334 | *** | 0.583 |
| Work efficiency and productivity | ← | SNC | 0.293 | 0.103 | 2.833 | *** | 0.355 |
| P&M health | ← | SNC | 1.243 | 0.101 | 12.307 | *** | 0.944 |
| a1 | ← | P&M health | 1.000 | 0.884 | |||
| a2 | ← | P&M health | 0.392 | 0.066 | 5.971 | *** | 0.500 |
| a3 | ← | P&M health | 0.895 | 0.090 | 9.995 | *** | 0.727 |
| a4 | ← | P&M health | 1.159 | 0.085 | 13.614 | *** | 0.860 |
| a5 | ← | P&M health | 0.297 | 0.088 | 3.392 | *** | 0.303 |
| a7 | ← | P&M health | 0.475 | 0.074 | 6.438 | *** | 0.531 |
| a8 | ← | SNC | 1.088 | 0.115 | 9.653 | *** | 0.759 |
| a9 | ← | SNC | 0.187 | 0.086 | 2.174 | 0.030 | 0.189 |
| a10 | ← | SNC | 0.839 | 0.084 | 10.045 | *** | 0.783 |
| a11 | ← | SNC | 1.000 | 0.784 | |||
| a12 | ← | Work efficiency and productivity | 1.000 | 0.803 | |||
| a13 | ← | Work efficiency and productivity | 0.988 | 0.117 | 8.419 | *** | 0.721 |
| a14 | ← | Work efficiency and productivity | 1.214 | 0.119 | 10.205 | *** | 0.836 |
| Factors and Indicators | Relationships | Factors and Indicators | Estimate | Standard Error | CR | p | Standardized Estimate |
|---|---|---|---|---|---|---|---|
| Work efficiency and productivity | ← | P&M health | 0.660 | 0.208 | 3.173 | *** | 0.672 |
| Work efficiency and productivity | ← | SNC | 0.233 | 0.054 | 4.315 | *** | 0.254 |
| P&M health | ← | SNC | 0.987 | 0.137 | 7.205 | *** | 0.912 |
| a1 | ← | P&M health | 1.000 | 0.585 | |||
| a2 | ← | P&M health | 0.574 | 0.120 | 4.786 | *** | 0.484 |
| a3 | ← | P&M health | 1.385 | 0.198 | 6.979 | *** | 0.743 |
| a4 | ← | P&M health | 1.823 | 0.237 | 7.692 | *** | 0.895 |
| a7 | ← | P&M health | 0.723 | 0.139 | 5.201 | *** | 0.534 |
| a8 | ← | SNC | 1.149 | 0.114 | 7.956 | *** | 0.744 |
| a10 | ← | SNC | 0.932 | 0.107 | 8.743 | *** | 0.809 |
| a11 | ← | SNC | 1.000 | 0.730 | |||
| a12 | ← | Work efficiency and productivity | 1.000 | 0.832 | |||
| a13 | ← | Work efficiency and productivity | 0.973 | 0.110 | 8.882 | *** | 0.742 |
| a14 | ← | Work efficiency and productivity | 1.097 | 0.114 | 9.597 | *** | 0.786 |
| a1 | ← | a11 | 0.450 | 0.084 | 5.368 | *** | 0.384 |
© 2018 by the authors. Licensee MDPI, Basel, Switzerland. This article is an open access article distributed under the terms and conditions of the Creative Commons Attribution (CC BY) license (http://creativecommons.org/licenses/by/4.0/).
Share and Cite
Yuan, J.; Yi, W.; Miao, M.; Zhang, L. Evaluating the Impacts of Health, Social Network and Capital on Craft Efficiency and Productivity: A Case Study of Construction Workers in China. Int. J. Environ. Res. Public Health 2018, 15, 345. https://doi.org/10.3390/ijerph15020345
Yuan J, Yi W, Miao M, Zhang L. Evaluating the Impacts of Health, Social Network and Capital on Craft Efficiency and Productivity: A Case Study of Construction Workers in China. International Journal of Environmental Research and Public Health. 2018; 15(2):345. https://doi.org/10.3390/ijerph15020345
Chicago/Turabian StyleYuan, Jingfeng, Wen Yi, Mengyi Miao, and Lei Zhang. 2018. "Evaluating the Impacts of Health, Social Network and Capital on Craft Efficiency and Productivity: A Case Study of Construction Workers in China" International Journal of Environmental Research and Public Health 15, no. 2: 345. https://doi.org/10.3390/ijerph15020345
APA StyleYuan, J., Yi, W., Miao, M., & Zhang, L. (2018). Evaluating the Impacts of Health, Social Network and Capital on Craft Efficiency and Productivity: A Case Study of Construction Workers in China. International Journal of Environmental Research and Public Health, 15(2), 345. https://doi.org/10.3390/ijerph15020345

