Enablers Supporting the Implementation of Knowledge Management in the Healthcare of Pakistan
Abstract
1. Introduction
2. Literature Review
2.1. Knowledge Management
2.2. KM in the Healthcare of Pakistan
2.3. Enablers of KM in Healthcare
3. Research Methodology
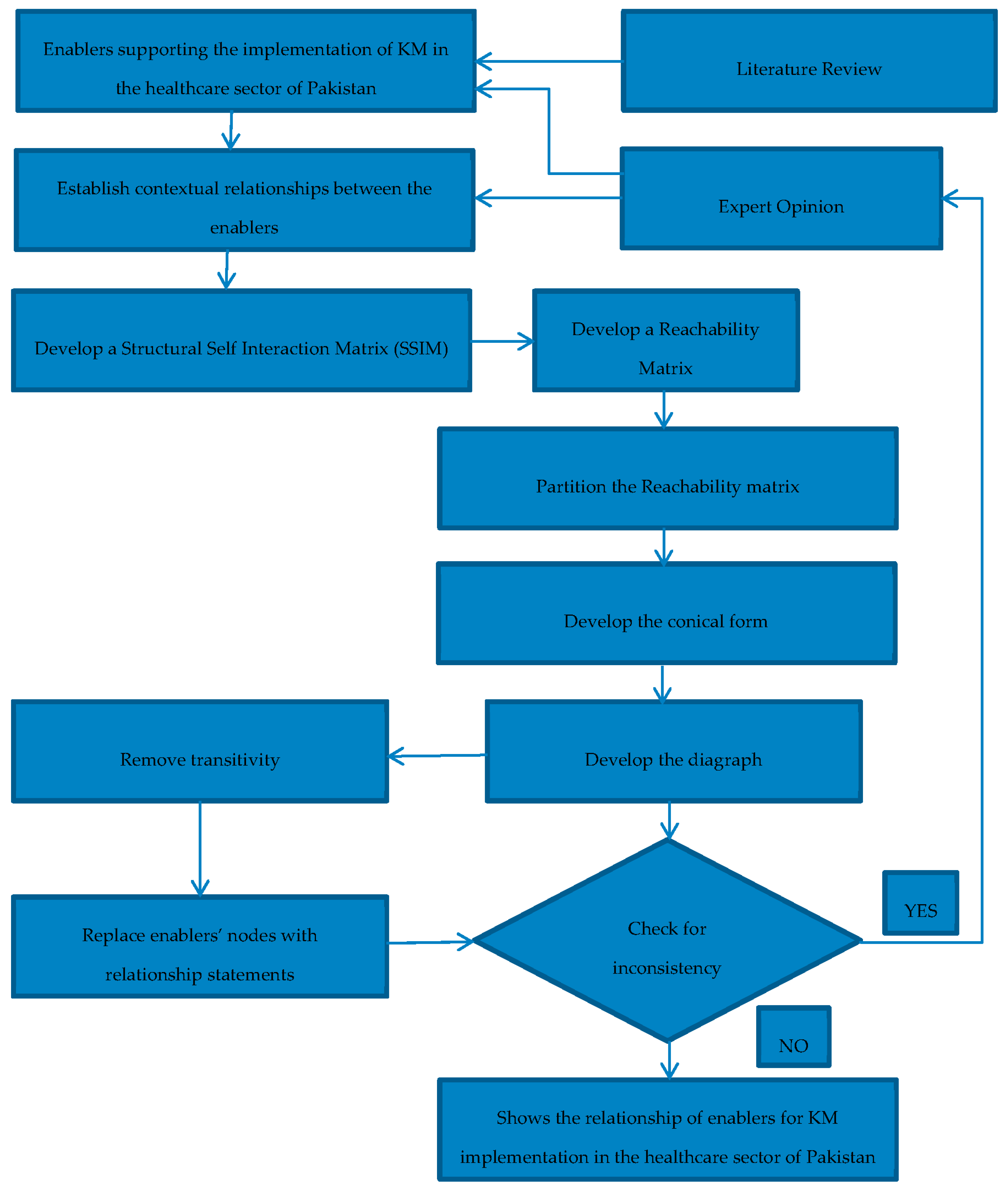
3.1. Interpretive Structural Analysis (ISM)
- Step 1
- Identifying the enablers of KM implementation in the healthcare sector through comprehensive literature review.
- Step 2
- Shortlist the enablers with the help of expert opinion, using 5-point scale and geometric mean. The variables with a value of less than 3 are rejected.
- Step 3
- Developing the Structural Self-Interaction Matrix (SSIM), to show the pairwise relationship between the variables.
- Step 4
- Developing the Initial Reachability Matrix (IRM) by digitizing the SSIM with 1 and 0.
- Step 5
- Incorporating the transitivity, the hidden interrelationships are explained, if A is related to B, B is related to C, then A and C must also be related in some way,
- Step 6
- The Final Reachability Matrix (FRM) is developed, in this all the transitivity is removed,
- Step 7
- Level partitions are made; this is done by giving the variables different levels,
- Step 8
- Making the ISM model, the model is made on the basis of level partitions, the level at the top is level 1, as the level increases so does its criticality, and finally
- Step 9
- The MICMAC analysis is done. It is done with the help of driving and dependence power.
3.1.1. Structural Self-Interaction Matrix (SSIM)
- V shows that enabler i helps to achieve or influence enabler j;
- A shows that enabler j helps to achieve or influence enabler i;
- X shows that enabler i and enabler j help to achieve or influence each other; and
- O shows that there is no relationship between enabler i and enabler j
3.1.2. Initial Reachability Matrix (IRM)
- If in the SSIM the relationship (i, j) is represented with the V symbol, then the entry (i, j) is 1 and (j, i) is 0;
- If in the SSIM the relationship (i, j) is represented with the A symbol, then the entry (i, j) is 0 and (j, i) is 1;
- If in the SSIM the relationship (i, j) is represented with the X symbol, then the entry (i, j) is 1 and (j, i) is also 1; and
- If in the SSIM the relationship (i, j) is represented with the O symbol, then the entry (i, j) is 0 and (j, i) is also 0;
3.1.3. Final Reachability Matrix (FRM)
3.1.4. Level Partitions
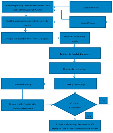
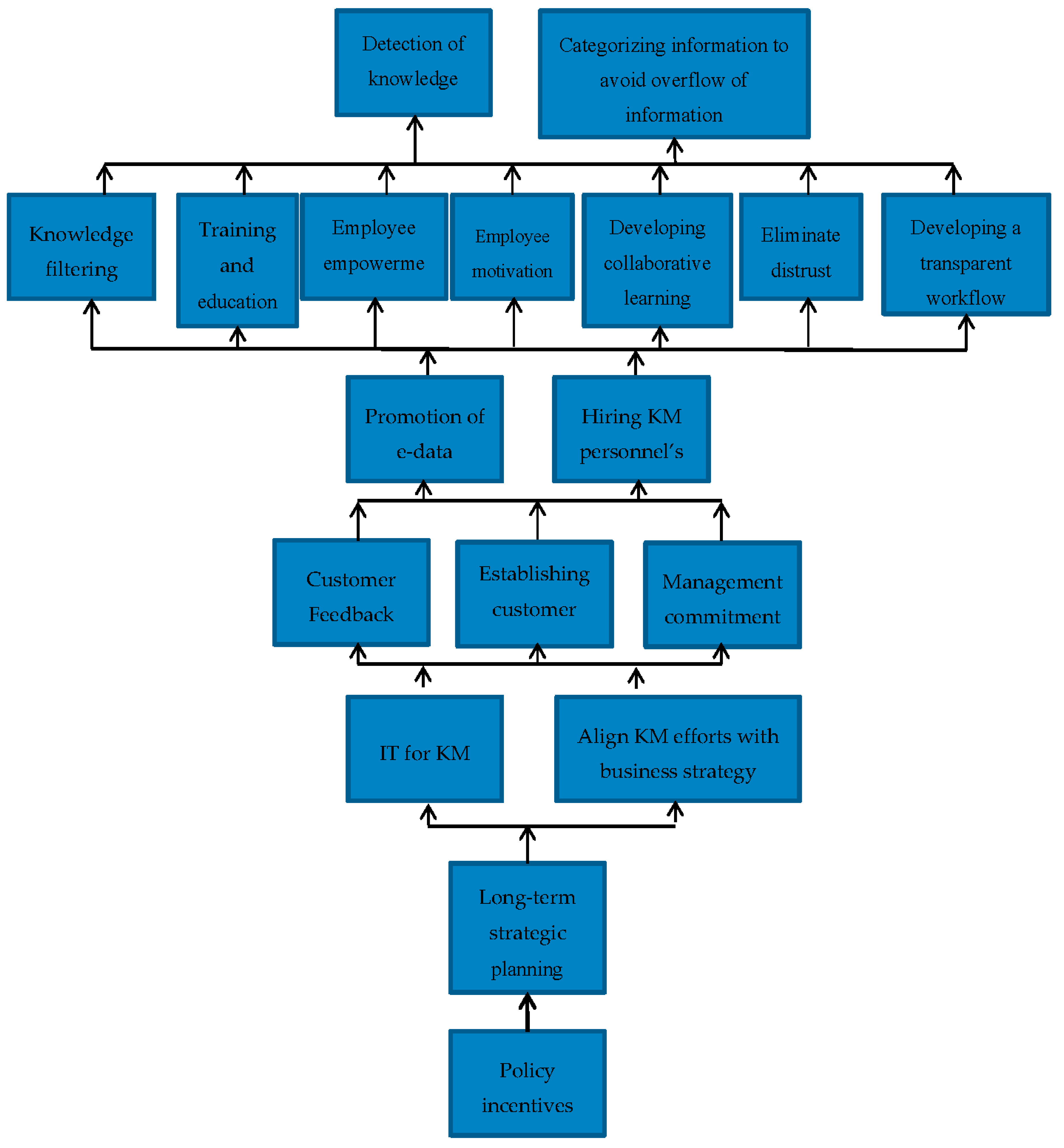
3.1.5. ISM Model
3.2. MICMAC Analysis
- Autonomous enabler: the enablers in Quadrant I are autonomous enablers, these enablers have weak driving and dependence power. These enablers do not have much effect on other enablers. These enablers are disconnected and remain extraneous.
- Dependent enablers: the enablers in Quadrant II are dependent enablers; these enablers have weak driving but strong dependence power. These enablers are highly influenced by other enablers. If an action is taken on the influential enablers it will affect these enablers as well.
- Linkage enablers: the enablers in Quadrant III are linkage enablers; these enablers have high driving and dependence power. These enablers are very volatile, any action taken on one enabler will affect the other and itself in the process.
- Independent enablers: the enablers in Quadrant IV are independent enablers; these enablers have a strong driving but weak dependence power. If any action is taken on these enablers they will affect other enablers that are dependent on these enablers.
4. Results and Discussion
- Autonomous enablers: According to current study one enabler lies in Quadrant I, it has weak driving and dependence power. This enabler does not have much impact and is disconnected and remain extraneous. It is enabler 7 (establishing customer relationship management (CRM)). This enabler least helps in supporting the implementation of KM in the healthcare sector of Pakistan. However, the presence of one autonomous enabler shows that the other enablers selected by this research help significantly.
- Dependent enablers: the enablers in Quadrant II have weak driving but strong dependence power. According to current study 5 of the enablers lie in this quadrant, which include enabler 4 (Developing transparent workflow), enabler 5 (Eliminate distrust), enabler 6 (Detection of knowledge brokers), enabler 8 (Developing collaborative learning atmosphere), and enabler 11 (Categorizing information to avoid overflow of information).
- Linkage enablers: the enablers in Quadrant III have strong driving and dependence powers, they are considered to be among the Key enablers. These enablers help in affecting the other enablers. If one of these enablers is used to help, then the other enablers will also provide some assistance. According to the current study 12 of the enablers lie in Quadrant III; they are enabler 12 (Employee motivation), enabler 13 (Employee empowerment), enabler 14 (Promotion of e-data), enabler 16 (Training and education), enabler 17(Hiring KM personnel’s) and enabler 18 (Knowledge filtering).
- Independent enabler: the enablers in Quadrant IV have strong driving but weak dependence power. These are the main (Key) enablers; they support the implementation of KM in the healthcare sector of Pakistan the most. According to the current study 6 enablers lie in this category, they are enabler 1 (Management commitment), enabler 2 (Policy incentives), enabler 3 (Long-term strategic planning), enabler 9 (Align KM efforts with business strategy), enabler 10 (IT for KM), and enabler 15 (Customer Feedback).
5. Conclusions
Author Contributions
Funding
Acknowledgments
Conflicts of Interest
References
- Centobelli, P.; Cerchione, R.; Esposito, E. Knowledge management in startups: Systematic literature review and future research agenda. Sustainability 2017, 9, 361. [Google Scholar] [CrossRef]
- Karamitri, I.; Talias, M.A.; Bellali, T. Knowledge management practices in healthcare settings: A systematic review. Int. J. Health Plan. Manag. 2017, 32, 4–18. [Google Scholar] [CrossRef]
- Wang, P.; Zhu, F.-W.; Song, H.-Y.; Hou, J.-H.; Zhang, J.-L. Visualizing the Academic Discipline of Knowledge Management. Sustainability 2018, 10, 682. [Google Scholar] [CrossRef]
- Wolfe, C.; Loraas, T. Knowledge sharing: The effects of incentives, environment, and person. J. Inf. Syst. 2008, 22, 53–76. [Google Scholar] [CrossRef]
- Ghassemzadeh, H.; Hojabri, R.; Eftekhar, F.; Sharifi, M. Tacit Knowledge sharing in health industry: Influences of, personal, organizational and social factors. East Asian J. Bus. Manag. 2013, 3, 29–35. [Google Scholar]
- Chen, A.N.; Edgington, T.M. Assessing value in organizational knowledge creation: Considerations for knowledge workers. MIS Q. 2005, 29, 279–309. [Google Scholar] [CrossRef]
- Borousan, E.; Hajiabolhasani, A.; Hojabri, R. Evaluating factors that cause problem in implementation of knowledge management in Irans oil and gas industry. Afr. J. Bus. Manag. 2012, 6, 9589–9596. [Google Scholar] [CrossRef]
- Anand, S.S.; Patrick, A.; Hughes, J.G.; Bell, D.A. A data mining methodology for cross-sales. Knowl. Based Syst. 1998, 10, 449–461. [Google Scholar] [CrossRef]
- Samuel, K.E.; Goury, M.-L.; Gunasekaran, A.; Spalanzani, A. Knowledge management in supply chain: An empirical study from France. J. Strateg. Inf. Syst. 2011, 20, 283–306. [Google Scholar] [CrossRef]
- Singh, M.; Kant, R. Knowledge management as competitive edge for Indian engineering industries. In Proceedings of the International Conference on Quality and Reliability, Chiang Mai, Thailand, 5–7 November 2007; pp. 398–403. [Google Scholar]
- Erfani, S.Z.; Akhgar, B.; Ramin, F. A novel knowledge management implementation model for mobile telecommunication industry. World Appl. Sci. J. 2010, 11, 29–37. [Google Scholar]
- Hojabri, R.; Eftekhar, F.; Sharifi, M.; Hatamian, A. Knowledge Management in an Iranian Health organization: Investigation of Critical Success Factors. J. Ind. Distrib. Bus. 2014, 5, 31–42. [Google Scholar] [CrossRef]
- Desouza, K.C. Managing Knowledge with Artificial Intelligence: An Introduction with Guidelines for Nonspecialists; Greenwood Publishing Group: Santa Barbara, CA, USA, 2002. [Google Scholar]
- Shih, D.-H.; Lu, C.-M.; Lee, C.-H.; Parng, Y.-J.; Wu, K.-J.; Tseng, M.-L. A Strategic Knowledge Management Approach to Circular Agribusiness. Sustainability 2018, 10, 2389. [Google Scholar] [CrossRef]
- Drucker, P. Managing in Turbulent Times; Routledge: Abingdon-on-Thames, UK, 2012. [Google Scholar]
- Smith, E.A. The role of tacit and explicit knowledge in the workplace. J. Knowl. Manag. 2001, 5, 311–321. [Google Scholar] [CrossRef]
- Rogers, E.M. Diffusion of Innovations; Simon and Schuster: New York, NY, USA, 2010. [Google Scholar]
- Nicolini, D.; Powell, J.; Conville, P.; Martinez-Solano, L. Managing knowledge in the healthcare sector. A review. Int. J. Manag. Rev. 2008, 10, 245–263. [Google Scholar] [CrossRef]
- Kothari, A.; Hovanec, N.; Hastie, R.; Sibbald, S. Lessons from the business sector for successful knowledge management in health care: A systematic review. BMC Health Serv. Res. 2011, 11, 173. [Google Scholar] [CrossRef] [PubMed]
- Orzano, A.J.; McInerney, C.R.; Tallia, A.F.; Scharf, D.; Crabtree, B.F. Family medicine practice performance and knowledge management. Health Care Manag. Rev. 2008, 33, 21–28. [Google Scholar] [CrossRef] [PubMed]
- Guptill, J. Knowledge management in health care. J. Health Care Financ. 2005, 31, 10–14. [Google Scholar]
- Sharma, S.K.; Wickramasinghe, N.; Gupta, J.N. Knowledge management in healthcare. In Creating Knowledge-Based Healthcare Organizations; IGI Global: Hershey, PA, USA, 2005; pp. 1–13. [Google Scholar]
- Khan, S. Malaria in Pakistan. Pakistan Observer. Available online: https://pakobserver.net/malaria-in-pakistan/ (accessed on 16 December 2016).
- WHO. Country Cooperation Strategy at a Glance, Pakistan. 2017. Available online: http://apps.who.int/iris/bitstream/handle/10665/136607/ccsbrief_pak_en.pdf?sequence=1 (accessed on 25 August 2018).
- Malik, M.A.; Gul, W.; Abrejo, F. Cost of primary health care in Pakistan. J. Ayub Med. Coll. Abbottabad 2015, 27, 88. [Google Scholar]
- Cheng, J.-H.; Yeh, C.-H.; Tu, C.-W. Trust and knowledge sharing in green supply chains. Supply Chain Manag. Int. J. 2008, 13, 283–295. [Google Scholar] [CrossRef]
- Sung, A.G.L. A strategic management framework for leveraging knowledge innovation. Int. J. Comput. Internet Manag. 2006, 14, 32–49. [Google Scholar]
- Consulting, K.M. Knowledge Managment. 1998. Available online: http://www.brint.com/papers/submit/knowmgmt.pdf (accessed on 20 August 2018).
- CIA. World Fact Book; CIA: Langley, VA, USA, 2016.
- World Health Organization. Pakistan Statistics Summary (2002–Present). 2005. Available online: http://apps.who.int/gho/data/node.country.country-PAK (accessed on 1 August 2018).
- Akram, M.; Khan, F.J. Health Care Services and Government Spending in Pakistan. 2007. Available online: www.pide.org.pk/pdf/Working%20Paper/WorkingPaper-32.pdf (accessed on 1 September 2018).
- Government of Pakistan. National Health Vision 2016–2025. 2016. Available online: http://www.nationalplanningcycles.org/sites/default/files/planning_cycle_repository/pakistan/national_health_vision_2016-25_30-08-2016.pdf (accessed on 25 September 2018).
- Government of Pakistan Planning Commission. Millennium Development Goals; Government of Pakistan Planning Commission: Islamabad, Pakistan, 2013.
- World Health Organization. World Health Statistics 2016: Monitoring Health for the SDGs Sustainable Development Goals; World Health Organization: Geneva, Switzerland, 2016. [Google Scholar]
- Haq, R. Pakistan way off track on Millennium Development Goals. The Express Tribune, 24 April 2017. [Google Scholar]
- Ilic, D. The role of the internet on patient knowledge management, education, and decision-making. Telemed. E-Health 2010, 16, 664–669. [Google Scholar] [CrossRef] [PubMed]
- Riaz, M.N.; Khalili, M.T. Transformational, transactional leadership and rational decision making in services providing organizations: Moderating role of knowledge management processes. Pak. J. Commer. Soc. Sci. 2014, 8, 355. [Google Scholar]
- Chang, Y.-Y.; Hsu, P.-F.; Li, M.-H.; Chang, C.-C. Performance evaluation of knowledge management among hospital employees. Int. J. Health Care Qual. Assur. 2011, 24, 348–365. [Google Scholar] [CrossRef]
- Gibbs, J.; Kraemer, K.L.; Dedrick, J. Environment and policy factors shaping global e-commerce diffusion: A cross-country comparison. Inf. Soc. 2003, 19, 5–18. [Google Scholar] [CrossRef]
- Kulkarni, U.R.; Ravindran, S.; Freeze, R. A knowledge management success model: Theoretical development and empirical validation. J. Manag. Inf. Syst. 2006, 23, 309–347. [Google Scholar] [CrossRef]
- Pee, L.G.; Kankanhalli, A. Interactions among factors influencing knowledge management in public-sector organizations: A resource-based view. Gov. Inf. Q. 2016, 33, 188–199. [Google Scholar] [CrossRef]
- Chang, S.-F.; Hsieh, P.-J.; Chen, H.-F. Key success factors for clinical knowledge management systems: Comparing physician and hospital manager viewpoints. Technol. Health Care 2016, 24, S297–S306. [Google Scholar] [CrossRef]
- Alavi, M.; Leidner, D.E. Knowledge management and knowledge management systems: Conceptual foundations and research issues. MIS Q. 2001, 25, 107–136. [Google Scholar] [CrossRef]
- Sánchez-Polo, M.T.; Cegarra-Navarro, J.G. Implementing knowledge management practices in hospital-in-the-home units. J. Nurs. Care Qual. 2008, 23, 18–22. [Google Scholar] [CrossRef]
- Ein-Dor, P.; Myers, M.D.; Raman, K. Information technology in three small developed countries. J. Manag. Inf. Syst. 1997, 13, 61–89. [Google Scholar] [CrossRef]
- Zhu, K.; Kraemer, K.L.; Dedrick, J. Information technology payoff in e-business environments: An international perspective on value creation of e-business in the financial services industry. J. Manag. Inf. Syst. 2004, 21, 17–54. [Google Scholar] [CrossRef]
- Borousan, E.; Sharifian, N.; Hajiabolhassani, A.; Hazrati, S. Evaluating effect of knowledge management in sales forecasting: Evidence from Iran’s food retail industry. Int. J. Bus. Manag. 2011, 6, 213. [Google Scholar] [CrossRef]
- Liebowitz, J.; Wright, K. Does measuring knowledge make “cents”? Expert Syst. Appl. 1999, 17, 99–103. [Google Scholar] [CrossRef]
- Ash, J.S.; Sittig, D.F.; Guappone, K.P.; Dykstra, R.H.; Richardson, J.; Wright, A.; Carpenter, J.; McMullen, C.; Shapiro, M.; Bunce, A. Recommended practices for computerized clinical decision support and knowledge management in community settings: A qualitative study. BMC Med Inform. Decis. Mak. 2012, 12, 6. [Google Scholar] [CrossRef]
- Kümpers, S.; Mur, I.; Hardy, B.; Maarse, H.; Raak, A.V. The importance of knowledge transfer between specialist and generic services in improving health care: A cross-national study of dementia care in England and The Netherlands. Int. J. Health Plan. Manag. 2006, 21, 151–167. [Google Scholar] [CrossRef]
- Armstrong, R.; Waters, E.; Crockett, B.; Keleher, H. The nature of evidence resources and knowledge translation for health promotion practitioners. Health Promot. Int. 2007, 22, 254–260. [Google Scholar] [CrossRef] [PubMed]
- Lee, M.-C. Customer Relationship management and knowledge Management enhancing on innovation Competence: Case Study. Int. J. Manag. Inf. Technol. 2015, 10, 1784–1800. [Google Scholar]
- Quaddus, M.; Xu, J. Adoption and diffusion of knowledge management systems: Field studies of factors and variables. Knowl. Based Syst. 2005, 18, 107–115. [Google Scholar] [CrossRef]
- Hamaideh, S.H. Sources of Knowledge and Barriers of Implementing Evidence-Based Practice among Mental Health Nurses in Saudi Arabia. Perspect. Psychiatr. Care 2017, 53, 190–198. [Google Scholar] [CrossRef]
- Sunassee, N.N.; Sewry, D.A. A theoretical framework for knowledge management implementation. In Proceedings of the 2002 Annual Research Conference of the South African Institute of Computer Scientists and Information Technologists on Enablement through Technology, Port Elizabeth, South Africa, 16–18 September 2002; pp. 235–245. [Google Scholar]
- Holtshouse, D.K. Information Technology for Knowledge Management; Springer Science & Business Media: Berlin/Heidelberg, Germany, 2013. [Google Scholar]
- Dobbins, M.; DeCorby, K.; Twiddy, T. A knowledge transfer strategy for public health decision makers. Worldviews Evid. Based Nurs. 2004, 1, 120–128. [Google Scholar] [CrossRef]
- Chourides, P.; Longbottom, D.; Murphy, W. Excellence in knowledge management: An empirical study to identify critical factors and performance measures. Meas. Bus. Excell. 2003, 7, 29–45. [Google Scholar] [CrossRef]
- Akhavan, P.; Jafari, M.; Fathian, M. Critical success factors of knowledge management systems: A multi-case analysis. Eur. Bus. Rev. 2006, 18, 97–113. [Google Scholar] [CrossRef]
- Kankanhalli, A.; Tan, B.C.; Wei, K.-K. Contributing knowledge to electronic knowledge repositories: An empirical investigation. MIS Q. 2005, 113–143. [Google Scholar] [CrossRef]
- Van de Walle, S.; Van Dooren, W. How is information used to improve performance in the public sector? Exploring the dynamics of performance information. In Connecting Knowledge and Performance in Public Services: From Knowing to Doing; Cambridge University Press: Cambridge, UK, 2010; pp. 33–45. [Google Scholar]
- Godbout, A.J.; Godbout, G.M. Filtering knowledge: Changing information into knowledge assets. J. Syst. Knowl. Manag. 1999, 1, 1–5. [Google Scholar]
- Waqas, M.; Dong, Q.-L.; Ahmad, N.; Zhu, Y.; Nadeem, M.J.S. Critical Barriers to Implementation of Reverse Logistics in the Manufacturing Industry: A Case Study of a Developing Country. Sustainability 2018, 10, 4202. [Google Scholar] [CrossRef]
- Warfield, J.N. Toward interpretation of complex structural models. IEEE Trans. Syst. Man Cybern. 1974, 5, 405–417. [Google Scholar] [CrossRef]
- Watson, R.H. Interpretive structural modeling—A useful tool for technology assessment? Technol. Forecast. Soc. Chang. 1978, 11, 165–185. [Google Scholar] [CrossRef]
- Patil, N.Y.; Warkhedkar, R.M. Knowledge management implementation in Indian automobile ancillary industries: An interpretive structural model for productivity. J. Model. Manag. 2016, 11, 802–810. [Google Scholar] [CrossRef]
- Attri, R.; Dev, N.; Sharma, V. Interpretive structural modelling (ISM) approach: An overview. Res. J. Manag. Sci. 2013, 2319, 1171. [Google Scholar]
- Hawthorne, R.W.; Sage, A. On applications of interpretive structural modeling to higher education program planning. Socio-Econ. Plan. Sci. 1975, 9, 31–43. [Google Scholar] [CrossRef]
- Singh, M.; Shankar, R.; Narain, R.; Agarwal, A. An interpretive structural modeling of knowledge management in engineering industries. J. Adv. Manag. Res. 2003, 1, 28–40. [Google Scholar] [CrossRef]
- Anantatmula, V.S.; Kanungo, S. Modeling enablers for successful KM implementation. J. Knowl. Manag. 2010, 14, 100–113. [Google Scholar] [CrossRef]
- Kumar, S.; Sharma, R. Key barriers in the growth of rural health care: An ISM-MICMAC approach. Benchmarking Int. J. 2018, 25, 2169–2183. [Google Scholar] [CrossRef]
- Karamat, J.; Shurong, T.; Ahmad, N.; Waheed, A.; Khan, S. Barriers to Knowledge Management in the Health Sector of Pakistan. Sustainability 2018, 10, 4155. [Google Scholar] [CrossRef]
- Kannan, G.; Pokharel, S.; Kumar, P.S. A hybrid approach using ISM and fuzzy TOPSIS for the selection of reverse logistics provider. Resour. Conserv. Recycl. 2009, 54, 28–36. [Google Scholar] [CrossRef]
- Ravi, V.; Shankar, R. Analysis of interactions among the barriers of reverse logistics. Technol. Forecast. Soc. Chang. 2005, 72, 1011–1029. [Google Scholar] [CrossRef]
- Nonaka, I.; Takeuchi, H. The knowledge-creating company. Harv. Bus. Rev. 2007, 85, 162. [Google Scholar]
- Singh, M.; Kant, R. Knowledge management barriers: An interpretive structural modeling approach. Int. J. Manag. Sci. Eng. Manag. 2008, 3, 141–150. [Google Scholar] [CrossRef]
- Abidi, S.S.R.; Yu-N, C.A. Convergence of Knowledge Management and Data Mining: Towards ‘Knowledge-Driven’ Strategic Services. In Proceedings of the 3rd International Conference on the Practical Applications of Knowledge Management(PAKeM’2000), Manchester, UK, 12–14 April 2000. [Google Scholar]
- World Health Organization. Health Systems Profile-Pakistan. 2007. Available online: http://www.emro.who.int/human-resources-observatory/countries/country-profile.html (accessed on 15 September 2018).
- Perera, F.D.P.R.; Peiró, M. Strategic planning in healthcare organizations. Revista Española de Cardiología 2012, 65, 749–754. [Google Scholar]
- Greiner, M.E.; Böhmann, T.; Krcmar, H. A strategy for knowledge management. J. Knowl. Manag. 2007, 11, 3–15. [Google Scholar] [CrossRef]
- Acharyulu, G. Information management in a health care system: Knowledge management perspective. Int. J. Innov. Manag. Technol. 2011, 2, 534–537. [Google Scholar]
- Chan, I.; Chau, P.Y. Why knowledge management fails: Lessons from a case study. In Knowledge Management: Concepts, Methodologies, Tools, and Applications; IGI Global: Hershey, PA, USA, 2008; pp. 2011–2020. [Google Scholar]
- Seidler-de Alwis, R.; Hartmann, E. The use of tacit knowledge within innovative companies: Knowledge management in innovative enterprises. J. Knowl. Manag. 2008, 12, 133–147. [Google Scholar] [CrossRef]
- Bennet, D.; Bennet, A. Engaging tacit knowledge in support of organizational learning. Vine 2008, 38, 72–94. [Google Scholar] [CrossRef]
- Bartczak, S.E.; England, E.C. Challenges in Developing a Knowledge Management Strategy for the Air Force Materiel Command. In Knowledge Management and Business Strategies: Theoretical Frameworks and Empirical Research; IGI Global: Hershey, PA, USA, 2008; pp. 314–340. [Google Scholar]
- Hofer-Alfeis, J. Knowledge management solutions for the leaving expert issue. J. Knowl. Manag. 2008, 12, 44–54. [Google Scholar] [CrossRef]
- Rehmani, R. Emergency section and overcrowding in a university hospital of Karachi, Pakistan. J. Pak. Med. Assoc. 2004, 54, 233–236. [Google Scholar] [PubMed]
- Aziz, S. Overcrowded public hospitals indicate lack of govt interest. Daily Times, 27 July 2016. [Google Scholar]
- Englebardt, S.P.; Nelson, R. Health Care Informatics: An Interdisciplinary Approach; Mosby Press: St Louis, MO, USA, 2002. [Google Scholar]
- Abidi, S.R.; Abidi, S.S.R.; Butler, L.; Hussain, S. Operationalizing prostate cancer clinical pathways: An ontological model to computerize, merge and execute institution-specific clinical pathways. In Workshop on Knowledge Management for Health Care Procedures; Springer: Berlin/Heidelberg, Germany, 2008; pp. 1–12. [Google Scholar]
- Bose, R. Knowledge management-enabled health care management systems: Capabilities, infrastructure, and decision-support. Expert Syst. Appl. 2003, 24, 59–71. [Google Scholar] [CrossRef]



| No | Enabler | Reference |
|---|---|---|
| 1 | Management commitment | [2,41,44] |
| 2 | Policy incentives | [39,45,46] |
| 3 | Long-term strategic planning | [12,47,48] |
| 4 | Developing a transparent workflow | [2,38,49] |
| 5 | Eliminate distrust | [2,12,41,50] |
| 6 | Detection of knowledge brokers | [2,19,51] |
| 7 | Establishing customer relationship management (CRM) | [38,52] |
| 8 | Developing collaborative learning atmosphere | [12,40,42,53,54] |
| 9 | Alignment of knowledge management (KM) goals and objectives | [12,47,55] |
| 10 | IT for KM | [2,38,41,42,56] |
| 11 | Categorizing information to avoid overflow of information | [12,43] |
| 12 | Employee motivation | [2,41,44] |
| 13 | Employee empowerment | [2] |
| 14 | Promotion of e-data | [2,57] |
| 15 | Customer Feedback | [40,42,53] |
| 16 | Training and education | [12,47,58,59] |
| 17 | Hiring KM personnel’s | [40,41,60] |
| 18 | Knowledge filtering | [2,42,61,62] |
| Enablers | 1 | 2 | 3 | 4 | 5 | 6 | 7 | 8 | 9 | 10 | 11 | 12 | 13 | 14 | 15 | 16 | 17 | 18 | |
|---|---|---|---|---|---|---|---|---|---|---|---|---|---|---|---|---|---|---|---|
| 1 | Management commitment | --- | A | X | V | V | V | V | V | V | V | O | O | O | O | X | V | V | O |
| 2 | Policy incentives | V | O | O | O | V | O | O | V | V | V | O | V | O | V | V | O | ||
| 3 | Long-term strategic planning | V | O | V | V | V | V | V | O | O | V | V | X | V | V | O | |||
| 4 | Developing a transparent workflow | X | V | O | O | O | O | V | X | X | O | A | A | O | O | ||||
| 5 | Eliminate distrust | O | O | A | O | O | O | V | A | O | O | A | O | O | |||||
| 6 | Detection of knowledge brokers | O | A | A | O | O | A | O | O | O | A | O | O | ||||||
| 7 | Establishing customer relationship management (CRM) | O | A | A | O | O | O | O | X | O | O | O | |||||||
| 8 | Developing collaborative learning atmosphere | A | O | O | X | V | O | O | A | O | O | ||||||||
| 9 | Align KM efforts with business strategy | X | V | V | O | V | V | V | V | V | |||||||||
| 10 | IT for KM | V | O | O | V | O | V | V | V | ||||||||||
| 11 | Categorizing information to avoid overflow of information | A | A | O | O | A | A | A | |||||||||||
| 12 | Employee motivation | A | O | A | X | O | V | ||||||||||||
| 13 | Employee empowerment | O | O | A | O | O | |||||||||||||
| 14 | Promotion of e-data | O | X | A | V | ||||||||||||||
| 15 | Customer Feedback | V | V | O | |||||||||||||||
| 16 | Training and education | O | V | ||||||||||||||||
| 17 | Hiring KM personnel’s | X | |||||||||||||||||
| 18 | Knowledge filtering | ||||||||||||||||||
| Structural Self-Interaction Matrix | Initial Reachability Matrix (IRM) | |
|---|---|---|
| Element (i, j) | Element (i, j) | Element (j, i) |
| V | 1 | 0 |
| A | 0 | 1 |
| X | 1 | 1 |
| O | 0 | 0 |
| 1 | 2 | 3 | 4 | 5 | 6 | 7 | 8 | 9 | 10 | 11 | 12 | 13 | 14 | 15 | 16 | 17 | 18 | |
| 1 | 1 | 0 | 1 | 1 | 1 | 1 | 1 | 1 | 1 | 1 | 0 | 0 | 0 | 0 | 1 | 1 | 1 | 0 |
| 2 | 1 | 1 | 1 | 0 | 0 | 0 | 1 | 0 | 0 | 1 | 1 | 1 | 0 | 1 | 0 | 1 | 1 | 0 |
| 3 | 1 | 0 | 1 | 1 | 0 | 1 | 1 | 1 | 1 | 1 | 0 | 0 | 1 | 1 | 1 | 1 | 1 | 0 |
| 4 | 0 | 0 | 0 | 1 | 1 | 1 | 0 | 0 | 0 | 0 | 1 | 1 | 1 | 0 | 0 | 0 | 0 | 0 |
| 5 | 0 | 0 | 0 | 1 | 1 | 0 | 0 | 0 | 0 | 0 | 0 | 1 | 0 | 0 | 0 | 0 | 0 | 0 |
| 6 | 0 | 0 | 0 | 0 | 0 | 1 | 0 | 0 | 0 | 0 | 0 | 0 | 0 | 0 | 0 | 0 | 0 | 0 |
| 7 | 0 | 0 | 0 | 0 | 0 | 0 | 1 | 0 | 0 | 0 | 0 | 0 | 0 | 0 | 1 | 0 | 0 | 0 |
| 8 | 0 | 0 | 0 | 0 | 1 | 1 | 0 | 1 | 0 | 0 | 0 | 1 | 1 | 0 | 0 | 0 | 0 | 0 |
| 9 | 0 | 0 | 0 | 0 | 0 | 1 | 1 | 1 | 1 | 1 | 1 | 1 | 0 | 1 | 1 | 1 | 1 | 1 |
| 10 | 0 | 0 | 0 | 0 | 0 | 0 | 1 | 0 | 1 | 1 | 1 | 0 | 0 | 1 | 0 | 1 | 1 | 1 |
| 11 | 0 | 0 | 0 | 0 | 0 | 0 | 0 | 0 | 0 | 0 | 1 | 0 | 0 | 0 | 0 | 0 | 0 | 0 |
| 12 | 0 | 0 | 0 | 1 | 0 | 1 | 0 | 1 | 0 | 0 | 1 | 1 | 0 | 0 | 0 | 1 | 0 | 1 |
| 13 | 0 | 0 | 0 | 1 | 1 | 0 | 0 | 1 | 0 | 0 | 1 | 1 | 1 | 0 | 0 | 0 | 0 | 0 |
| 14 | 0 | 0 | 0 | 0 | 0 | 0 | 0 | 0 | 0 | 0 | 0 | 0 | 0 | 1 | 0 | 1 | 0 | 1 |
| 15 | 1 | 0 | 1 | 1 | 0 | 0 | 1 | 0 | 0 | 0 | 0 | 1 | 0 | 0 | 1 | 1 | 1 | 0 |
| 16 | 0 | 0 | 0 | 1 | 1 | 1 | 0 | 1 | 0 | 0 | 1 | 1 | 1 | 1 | 0 | 1 | 0 | 1 |
| 17 | 0 | 0 | 0 | 0 | 0 | 0 | 0 | 0 | 0 | 0 | 1 | 0 | 0 | 1 | 0 | 0 | 1 | 1 |
| 18 | 0 | 0 | 0 | 0 | 0 | 0 | 0 | 0 | 0 | 0 | 1 | 0 | 0 | 0 | 0 | 0 | 1 | 1 |
| 1 | 2 | 3 | 4 | 5 | 6 | 7 | 8 | 9 | 10 | 11 | 12 | 13 | 14 | 15 | 16 | 17 | 18 | Driving Power | |
|---|---|---|---|---|---|---|---|---|---|---|---|---|---|---|---|---|---|---|---|
| 1 | 1 | 0 | 1 | 1 | 1 | 1 | 1 | 1 | 1 | 1 | 1* | 1* | 1* | 1* | 1 | 1 | 1 | 1* | 17 |
| 2 | 1 | 1 | 1 | 1* | 1* | 1* | 1 | 1* | 1* | 1 | 1 | 1 | 1* | 1 | 1* | 1 | 1 | 1* | 18 |
| 3 | 1 | 0 | 1 | 1 | 1* | 1 | 1 | 1 | 1 | 1 | 1* | 1* | 1 | 1 | 1 | 1 | 1 | 1* | 17 |
| 4 | 0 | 0 | 0 | 1 | 1 | 1 | 0 | 1* | 0 | 0 | 1 | 1 | 1 | 0 | 0 | 1* | 0 | 1* | 9 |
| 5 | 0 | 0 | 0 | 1 | 1 | 1* | 0 | 1* | 0 | 0 | 1* | 1 | 1* | 0 | 0 | 1* | 0 | 1* | 9 |
| 6 | 0 | 0 | 0 | 0 | 0 | 1 | 0 | 0 | 0 | 0 | 0 | 0 | 0 | 0 | 0 | 0 | 0 | 0 | 1 |
| 7 | 1* | 0 | 1* | 1* | 0 | 0 | 1 | 0 | 0 | 0 | 0 | 1* | 0 | 0 | 1 | 1* | 1* | 0 | 8 |
| 8 | 0 | 0 | 0 | 1* | 1 | 1 | 0 | 1 | 0 | 0 | 1* | 1 | 1 | 0 | 0 | 1* | 0 | 1* | 9 |
| 9 | 1* | 0 | 1* | 1* | 1* | 1 | 1 | 1 | 1 | 1 | 1 | 1 | 1* | 1 | 1 | 1 | 1 | 1 | 17 |
| 10 | 1* | 0 | 1* | 1* | 1* | 1* | 1 | 1* | 1 | 1 | 1 | 1* | 1* | 1 | 1* | 1 | 1 | 1 | 17 |
| 11 | 0 | 0 | 0 | 0 | 0 | 0 | 0 | 0 | 0 | 0 | 1 | 0 | 0 | 0 | 0 | 0 | 0 | 0 | 1 |
| 12 | 0 | 0 | 0 | 1 | 1* | 1 | 0 | 1 | 0 | 0 | 1 | 1 | 1* | 1* | 0 | 1 | 1* | 1 | 11 |
| 13 | 0 | 0 | 0 | 1 | 1 | 1* | 0 | 1 | 0 | 0 | 1 | 1 | 1 | 1* | 0 | 1* | 1* | 1* | 11 |
| 14 | 0 | 0 | 0 | 1* | 1* | 1* | 0 | 1* | 0 | 0 | 1* | 1* | 1* | 1 | 0 | 1 | 1* | 1 | 11 |
| 15 | 1 | 0 | 1 | 1 | 1* | 1* | 1 | 1* | 1* | 1* | 1* | 1 | 1* | 1* | 1 | 1 | 1 | 1* | 17 |
| 16 | 0 | 0 | 0 | 1 | 1 | 1 | 0 | 1 | 0 | 0 | 1 | 1 | 1 | 1 | 0 | 1 | 1* | 1 | 11 |
| 17 | 0 | 0 | 0 | 1* | 1* | 1* | 0 | 1* | 0 | 0 | 1 | 1* | 1* | 1 | 0 | 1* | 1 | 1 | 11 |
| 18 | 0 | 0 | 0 | 1* | 1* | 1* | 0 | 1* | 0 | 0 | 1 | 1* | 1* | 1* | 0 | 1* | 1 | 1 | 11 |
| Dependence power | 7 | 1 | 7 | 16 | 15 | 16 | 7 | 15 | 6 | 6 | 16 | 16 | 15 | 12 | 7 | 16 | 13 | 15 |
| Enablers | Reachability Sets | Antecedent Set | Intersections | Levels |
|---|---|---|---|---|
| 1 | 1, 3, 4, 5, 6, 7, 8, 9, 10, 11, 12, 13, 14, 15, 16, 17, 18 | 1, 2, 3, 7, 9, 10, 15 | 1, 3, 7, 9, 10, 15 | |
| 2 | 1, 2, 3, 4, 5, 6, 7, 8, 9, 10, 11, 12, 13, 14, 15, 16, 17, 18 | 2 | 2 | |
| 3 | 1, 3, 4, 5, 6, 7, 8, 9, 10, 11, 12, 13, 14, 15, 16, 17, 18 | 1, 2, 3, 7, 9, 15 | 1, 3, 7, 9, 15 | |
| 4 | 4, 5, 6, 8, 11, 12, 13, 16, 18 | 1, 2, 3, 4, 5, 7, 8, 9, 10, 12, 13, 14, 15, 16, 17, 18 | 4, 5, 8, 12, 13, 16, 18 | |
| 5 | 4, 5, 6, 8, 11, 12, 13, 16, 18 | 1, 2, 3, 4, 5, 8, 9, 10, 12, 13, 14, 15, 16, 17, 18 | 4, 5, 8, 12, 13, 16, 18 | |
| 6 | 6 | 1, 2, 3, 4, 5, 6, 8, 9, 10, 12, 13, 14, 15, 16, 17, 18 | 6 | 1 |
| 7 | 1, 3, 4, 7, 12, 15, 16, 17 | 1, 2, 3, 7, 9, 10, 15 | 1, 3, 7, 15 | |
| 8 | 4, 5, 6, 8, 11, 12, 13, 16, 18 | 1, 2, 3, 4, 5, 8, 9, 10, 12, 13, 14, 15, 16, 17, 18 | 4, 5, 8, 12, 13, 16, 18 | |
| 9 | 1, 3, 4, 5, 6, 7, 8, 9, 10, 11, 12, 13, 14, 15, 16, 17, 18 | 1, 2, 3, 9, 10, 15 | 1, 3, 9, 10, 15 | |
| 10 | 1, 3, 4, 5, 6, 7, 8, 9, 10, 11, 12, 13, 14, 15, 16, 17, 18 | 1, 2, 3, 9, 10,15 | 1, 3, 9, 10, 15 | |
| 11 | 11 | 1, 2, 3, 4, 5, 8, 9, 10, 11, 12, 13, 14, 15, 16, 17, 18 | 11 | 1 |
| 12 | 4, 5, 6, 8, 11, 12, 13, 14, 16, 17, 18 | 1, 2, 3, 4, 5, 7, 8, 9, 10, 12, 13, 14, 15, 16, 17, 18 | 4, 5, 8, 12, 13, 14, 16, 17, 18 | |
| 13 | 4, 5, 6, 8, 11, 12, 13, 14, 16, 17, 18 | 1, 2, 3, 4, 5, 8, 9, 10, 12, 13, 14, 15, 16, 17, 18 | 4, 5, 8, 12, 13, 14, 16, 17, 18 | |
| 14 | 4, 5, 6, 8, 11, 12, 13, 14, 16, 17, 18 | 1, 2, 3, 9, 10, 12, 13, 14, 15, 16, 17, 18 | 12, 13, 14, 16, 17, 18 | |
| 15 | 1, 3, 4, 5, 6, 7, 8, 9, 10, 11, 12, 13, 14, 15, 16, 17, 18 | 1, 2, 3, 7, 9, 10, 15 | 1, 3, 7, 9, 10, 15 | |
| 16 | 4, 5, 6, 8, 11, 12, 13, 14, 16, 17, 18 | 1, 2, 3, 4, 5, 7, 8, 9, 10, 12, 13, 14, 15, 16, 17, 18 | 4, 5, 8, 12, 13, 14, 16, 17, 18 | |
| 17 | 4, 5, 6, 8, 11, 12, 13, 14, 16, 17, 18 | 1, 2, 3, 7, 9, 10, 12, 13, 14, 15, 16, 17, 18 | 12, 13, 14, 16, 17, 18 | |
| 18 | 4, 5, 6, 8, 11, 12, 13, 14, 16, 17, 18 | 1, 2, 3, 4, 5, 8, 9, 12, 13, 14, 15, 16, 17, 18 | 4, 5, 8, 12, 13, 14, 16, 17, 18 |
| Enablers | Reachability Sets | Antecedent Set | Intersections | Levels |
|---|---|---|---|---|
| 1 | 1, 3, 4, 5, 7, 8, 9, 10, 12, 13, 14, 15, 16, 17, 18 | 1, 2, 3, 7, 9, 10, 15 | 1, 3, 7, 9, 10, 15 | |
| 2 | 1, 2, 3, 4, 5, 7, 8, 9, 10, 12, 13, 14, 15, 16, 17, 18 | 2 | 2 | |
| 3 | 1, 3, 4, 5, 7, 8, 9, 10, 12, 13, 14, 15, 16, 17, 18 | 1, 2, 3, 7, 9, 15 | 1, 3, 7, 9, 15 | |
| 4 | 4, 5, 8, 12, 13, 16, 18 | 1, 2, 3, 4, 5, 7, 8, 9, 10, 12, 13, 14, 15, 16, 17, 18 | 4, 5, 8, 12, 13, 16, 18 | 2 |
| 5 | 4, 5, 8, 12, 13, 16, 18 | 1, 2, 3, 4, 5, 8, 9, 10, 12, 13, 14, 15, 16, 17, 18 | 4, 5, 8, 12, 13, 16, 18 | 2 |
| 7 | 1, 3, 4, 7, 12, 15, 16, 17 | 1, 2, 3, 7, 9, 10, 15 | 1, 3, 7, 15 | |
| 8 | 4, 5, 8, 12, 13, 16, 18 | 1, 2, 3, 4, 5, 8, 9, 10, 12, 13, 14, 15, 16, 17, 18 | 4, 5, 8, 12, 13, 16, 18 | 2 |
| 9 | 1, 3, 4, 5, 7, 8, 9, 10, 12, 13, 14, 15, 16, 17, 18 | 1, 2, 3, 9, 10, 15 | 1, 3, 9, 10, 15 | |
| 10 | 1, 3, 4, 5, 7, 8, 9, 10, 12, 13, 14, 15, 16, 17, 18 | 1, 2, 3, 9, 10, 15 | 1, 3, 9, 10, 15 | |
| 12 | 4, 5, 8, 12, 13, 14, 16, 17, 18 | 1, 2, 3, 4, 5, 7, 8, 9, 10, 12, 13, 14, 15, 16, 17, 18 | 4, 5, 8, 12, 13, 14, 16, 17, 18 | 2 |
| 13 | 4, 5, 8, 12, 13, 14, 16, 17, 18 | 1, 2, 3, 4, 5, 8, 9, 10, 12, 13, 14, 15, 16, 17, 18 | 4, 5, 8, 12, 13, 14, 16, 17, 18 | 2 |
| 14 | 4, 5, 8, 12, 13, 14, 16, 17, 18 | 1, 2, 3, 9, 10, 12, 13, 14, 15, 16, 17, 18 | 12, 13, 14, 16, 17, 18 | |
| 15 | 1, 3, 4, 5, 7, 8, 9, 10, 12, 13, 14, 15, 16, 17, 18 | 1, 2, 3, 7, 9, 10, 15 | 1, 3, 7, 9, 10, 15 | |
| 16 | 4, 5, 8, 12, 13, 14, 16, 17, 18 | 1, 2, 3, 4, 5, 7, 8, 9, 10, 12, 13, 14, 15, 16, 17, 18 | 4, 5, 8, 12, 13, 14, 16, 17, 18 | 2 |
| 17 | 4, 5, 8, 12, 13, 14, 16, 17, 18 | 1, 2, 3, 7, 9, 10, 12, 13, 14, 15, 16, 17, 18 | 12, 13, 14, 16, 17, 18 | |
| 18 | 4, 5, 8, 12, 13, 14, 16, 17, 18 | 1, 2, 3, 4, 5, 8, 9, 12, 13, 14, 15, 16, 17, 18 | 4, 5, 8, 12, 13, 14, 16, 17, 18 | 2 |
| Enablers | Reachability Sets | Antecedent Set | Intersections | Levels |
|---|---|---|---|---|
| 1 | 1, 3, 7, 9, 10, 14, 15, 17 | 1, 2, 3, 7, 9, 10, 15 | 1, 3, 7, 9, 10, 15 | |
| 2 | 1, 2, 3, 7, 9, 10, 14, 15, 17 | 2 | 2 | |
| 3 | 1, 3, 7, 9, 10, 14, 15, 17 | 1, 2, 3, 7, 9, 15 | 1, 3, 7, 9, 15 | |
| 7 | 1, 3, 7, 15, 17 | 1, 2, 3, 7, 9, 10, 15 | 1, 3, 7, 15 | |
| 9 | 1, 3, 7, 9, 10, 14, 15, 17 | 1, 2, 3, 9, 10, 15 | 1, 3, 9, 10, 15 | |
| 10 | 1, 3, 7, 9, 10, 14, 15, 17 | 1, 2, 3, 9, 10, 15 | 1, 3, 9, 10, 15 | |
| 14 | 14, 17 | 1, 2, 3, 9, 10, 14, 15, 17 | 14, 17 | 3 |
| 15 | 1, 3, 7, 9, 10, 14, 15, 17 | 1, 2, 3, 7, 9, 10, 15 | 1, 3, 7, 9, 10, 15 | |
| 17 | 14, 17 | 1, 2, 3, 7, 9, 10, 14, 15, 17 | 14, 17 | 3 |
| Enablers | Reachability Sets | Antecedent Set | Intersections | Levels |
|---|---|---|---|---|
| 1 | 1, 3, 7, 9, 10, 15 | 1, 2, 3, 7, 9, 10, 15 | 1, 3, 7, 9, 10, 15 | 4 |
| 2 | 1, 2, 3, 7, 9, 10, 15 | 2 | 2 | |
| 3 | 1, 3, 7, 9, 10, 15 | 1, 2, 3, 7, 9, 15 | 1, 3, 7, 9, 15 | |
| 7 | 1, 3, 7, 15 | 1, 2, 3, 7, 9, 10, 15 | 1, 3, 7, 15 | 4 |
| 9 | 1, 3, 7, 9, 10, 15 | 1, 2, 3, 9, 10, 15 | 1, 3, 9, 10, 15 | |
| 10 | 1, 3, 7, 9, 10, 15 | 1, 2, 3, 9, 10, 15 | 1, 3, 9, 10, 15 | |
| 15 | 1, 3, 7, 9, 10, 15 | 1, 2, 3, 7, 9, 10, 15 | 1, 3, 7, 9, 10, 15 | 4 |
| Enablers | Reachability Sets | Antecedent Set | Intersections | Levels |
|---|---|---|---|---|
| 2 | 2, 3, 9, 10 | 2 | 2 | |
| 3 | 3, 9, 10 | 2, 3, 9 | 3, 9 | |
| 9 | 3, 9, 10 | 2, 3, 9, 10 | 3, 9, 10 | 5 |
| 10 | 3, 9, 10, | 2, 3, 9, 10 | 3, 9, 10 | 5 |
| Enablers | Reachability Sets | Antecedent Set | Intersections | Levels |
|---|---|---|---|---|
| 2 | 2, 3 | 2 | 2 | |
| 3 | 3 | 2, 3 | 3 | 6 |
| Enablers | Reachability Sets | Antecedent Set | Intersections | Levels |
|---|---|---|---|---|
| 2 | 2 | 2 | 2 | 7 |
| Levels | Enablers |
|---|---|
| 1 | (6) Detection of knowledge brokers, and (11) Categorizing information to avoid overflow of information |
| 2 | (18) Knowledge filtering (16) Training and education (13) Employee empowerment (12) Employee motivation (8) Developing collaborative learning atmosphere (5) Eliminate distrust, and (4) Developing a transparent workflow |
| 3 | (14) Promotion of e-data, and (17) Hiring KM personnel’s |
| 4 | (15) Customer Feedback (7) Establishing Customer Relationship Management (CRM), and (1) Management commitment |
| 5 | (10) IT for KM, and (9) Align KM efforts with business strategy |
| 6 | (3) Long-term strategic planning |
| 7 | (2) Policy incentives |
© 2018 by the authors. Licensee MDPI, Basel, Switzerland. This article is an open access article distributed under the terms and conditions of the Creative Commons Attribution (CC BY) license (http://creativecommons.org/licenses/by/4.0/).
Share and Cite
Karamat, J.; Shurong, T.; Ahmad, N.; Waheed, A.; Mahmood, K. Enablers Supporting the Implementation of Knowledge Management in the Healthcare of Pakistan. Int. J. Environ. Res. Public Health 2018, 15, 2816. https://doi.org/10.3390/ijerph15122816
Karamat J, Shurong T, Ahmad N, Waheed A, Mahmood K. Enablers Supporting the Implementation of Knowledge Management in the Healthcare of Pakistan. International Journal of Environmental Research and Public Health. 2018; 15(12):2816. https://doi.org/10.3390/ijerph15122816
Chicago/Turabian StyleKaramat, Jawad, Tong Shurong, Naveed Ahmad, Abdul Waheed, and Kashif Mahmood. 2018. "Enablers Supporting the Implementation of Knowledge Management in the Healthcare of Pakistan" International Journal of Environmental Research and Public Health 15, no. 12: 2816. https://doi.org/10.3390/ijerph15122816
APA StyleKaramat, J., Shurong, T., Ahmad, N., Waheed, A., & Mahmood, K. (2018). Enablers Supporting the Implementation of Knowledge Management in the Healthcare of Pakistan. International Journal of Environmental Research and Public Health, 15(12), 2816. https://doi.org/10.3390/ijerph15122816

