The Mediating Role of Psychological Capital on the Association between Occupational Stress and Job Satisfaction among Township Cadres in a Specific Province of China: A Cross-Sectional Study
Abstract
:1. Introduction
2. Methods
2.1. Study Design and Sample
2.2. Demographic Characteristics
2.3. Measurement of Job Satisfaction
2.4. Measurement of Occupational Stress
2.5. Measurement of Psychological Capital (PsyCap)
2.6. Statistical Analysis
3. Results
3.1. Demographic Characteristics
3.2. Correlations between Occupational Stress, PsyCap and Job Satisfaction
3.3. Associations between Occupational Stress, PsyCap and Job Satisfaction
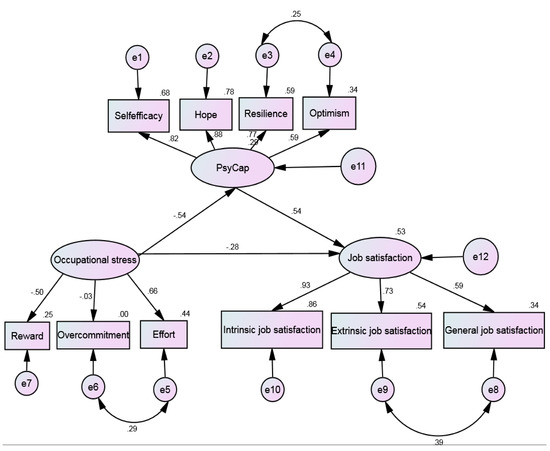
3.4. The Mediating Role of PsyCap in the Relationship between Occupational Stress and Job Satisfaction
4. Discussion
5. Conclusions
Acknowledgments
Author Contributions
Conflicts of Interest
References
- Ye, X.B.; Cai, W.W.; Su, H. The Empirical Study of Township and Village Cadres Job Satisfaction: Based on the Questionnaire Survey Analysis of 238 Township and Village Cadres. Hum. Resour. Manag. 2011, 5, 53–57. [Google Scholar]
- Xiao, K.L. The study of the job satisfaction and job involvement of the township civil servants and their relationships. Master’s Thesis, Xiangtan University, Xiangtan, China, 2015. [Google Scholar]
- Mikko, H.; Kompier Michiel, A.J.; Jussi, V. Work-related stress and health-risks, mechanisms and countermeasures. Scand. J. Work Environ. Health 2006, 32, 413–419. [Google Scholar]
- Siegrist, J. Adverse health effects of high-effort/low-reward conditions. J. Occup. Health Psychol. 1996, 1, 27–41. [Google Scholar] [CrossRef] [PubMed]
- Pennie, E.; Rachael, H.; Wertheim, E.H.; Stephen, K.; Wright, B.J. A systematic review and meta-analysis of the effort-reward imbalance model of workplace stress with indicators of immune function. J. Psychosom. Res. 2016, 91, 1–8. [Google Scholar]
- Ulrik, L. Effort-reward imbalance, overcommitment and their associations with all-cause and mental disorder long-term sick leave—A case-control study of the Swedish working population. Int. J. Occup. Med. Environ. Health 2016, 29, 973–989. [Google Scholar]
- Lu, L.; Liu, L.; Sui, G.Y.; Wang, L. The Associations of Job Stress and Organizational Identification with Job Satisfaction among Chinese Police Officers: The Mediating Role of Psychological Capital. Int. J. Environ. Res. Public Health 2015, 12, 15088–15099. [Google Scholar] [CrossRef]
- Qian, S.H.; Zhang, G.X.; Min, W.G. Focus on Township Leading Cadre’s Mental Health in Yunnan Province—Report on Psychological Pressure of the New Rural Class Cadres in Yunnan Provincial Party Committee Party School. J. Yunnan Adm. Coll. 2009, 2, 114–118. [Google Scholar]
- Fan, Q.Z.; Li, H.X.; Li, S.M.; Wang, Y.; Lu, R.B. A Survey Report of Township and Village Cadres’ Mental Health in Chongqing. J. Chongqing Three Gorges Univ. 2014, 6, 20–25. [Google Scholar]
- Lin, J. Psychological Anxiety and Resolution Approach of Village Cadres-Research of 33 Villages and Towns in Shanxi Province. Theor. Explor. 2014, 3, 10–13. [Google Scholar]
- More Than Eighty Percent of the Township and Village Cadres Anxiety, Decompression Is Urgently Needed. Available online: http://www.cnki.com.cn/Article/CJFDTotal-LDJC201422018.htm (accessed on 20 August 2017). (In Chinese).
- Pu, J.; Zhou, X.; Zhu, D.; Zhong, X.; Yang, L.; Wang, H.; Zhang, Y.; Fan, S.; Liu, L.; Xie, P.; et al. Gender differences in psychological morbidity, burnout, job stress and job satisfaction among Chinese neurologists: A national cross-sectional study. Psychol. Health Med. 2017, 22, 680–692. [Google Scholar] [CrossRef] [PubMed]
- Li, D.M.; Zhao, Y.M.; Wang, B.J. Relationship Research on Job Satisfaction and Professional Tensions of Nurse. Chin. J. Public Health 2012, 28, 1648–1649. [Google Scholar]
- Cavanagh, S.J. Job satisfaction of nursing staff working in hospitals. J. Adv. Nurs. 1992, 17, 704–711. [Google Scholar] [CrossRef] [PubMed]
- Christiansen, M.F.; Wallace, A.; Newton, J.M.; Caldwell, N.; Mann-Salinas, E.A. Improving Teamwork and Resiliency of Burn Center Nurses Through a Standardized Staff Development Program. J. Burn Care Res. 2016, 38, e708–e714. [Google Scholar] [CrossRef] [PubMed]
- Diao, L.N. Relationship Study on Job Satisfaction and High Productivity. Mod. Bus. Trade Ind. 2011, 3, 44–46. [Google Scholar]
- Fang, L.T.; Shi, K.; Zhang, F.H.; Gao, P. Relationship Research among Employee Engagement, Work Performance and Work Satisfaction. Manag. Rev. 2011, 23, 108–115. [Google Scholar]
- Chamberlain, S.A.; Hoben, M.; Squires, J.E.; Estabrooks, C.A. Individual and organizational predictors of health care aide job satisfaction in long term care. BMC Health Serv. Res. 2016, 16, 577. [Google Scholar] [CrossRef]
- Clark, C.S. The nursing shortage as a community transformational opportunity: An update. ANS Adv. Nurs. Sci. 2010, 33, 35–52. [Google Scholar] [CrossRef] [PubMed]
- Javad, K.M.; Alireza, H.; Koorosh, E.; Babazadeh, G.A.; Nahid, J.; Reza, H.M.; Ariaee, M.; Lotfi, M. Job Burnout, Job Satisfaction, and Related Factors among Health Care Workers in Golestan Province, Iran. Electron. Phys. 2016, 8, 2924–2930. [Google Scholar]
- Wang, H.C.; Liu, Z.G.; Wang, L.P.; Liu, R.P. The research on mental health of 718 civil servant in Shangrao, Jiangxi Province. Proc. Clin. Med. 2015, 709, 701–706. [Google Scholar]
- Hu, Y.X.; Li, J.L. Different Areas Grass-roots Leaders of Empirical Research on Job Satisfaction. J. China Executive Leadersh. Acad. Pudong 2011, 1, 85–90. [Google Scholar]
- Li, F.; Liu, C.Y. The Research on Job Satisfaction and Its Influencing Factors of Township and Village Cadres-Based on the R County Investigation. China Train. 2016, 12, 286–287. [Google Scholar]
- D’Ambrosio, F. Risk factors for burnout and job satisfaction in a sample of health professionals in Italy. Ig. Sanita Pubbl. 2016, 72, 129–136. [Google Scholar] [PubMed]
- Nazan, K.; Sevgi, P.; Yasemin, D.; Haluk, M.; Dursun, O.; Rahmi, O. A sample of paediatric residents’ loneliness-anxiety-depression-burnout and job satisfaction with probable affecting factors. J. Pak. Med. Assoc. 2015, 65, 183–191. [Google Scholar]
- Mark, G.; Smith, A.P. Effects of occupational stress, job characteristics, coping, and attributional style on the mental health and job satisfaction of university employees. Anxiety Stress Coping 2012, 25, 63–78. [Google Scholar] [CrossRef] [PubMed]
- Luthans, F.; Luthans, K.W.; Luthans, B.C. Positive psychological capital: Beyond human and social capital. Bus. Horiz. 2004, 41, 45–50. [Google Scholar] [CrossRef]
- Sun, T.; Zhao, X.W.; Yang, L.B.; Fan, L.H. The impact of psychological capital on job embeddedness and job performance among nurses: A structural equation approach. J. Adv. Nurs. 2012, 68, 69–79. [Google Scholar] [CrossRef] [PubMed]
- Pan, B.C.; Shen, X.; Liu, L.; Yang, Y.L.; Wang, L. Factors Associated with Job Satisfaction among University Teachers in Northeastern Region of China: A Cross-Sectional Study. Int. J. Environ. Res. Public Health 2015, 12, 12761–12775. [Google Scholar] [CrossRef] [PubMed]
- Li, L.; Chang, Y.; Fu, J.L.; Wang, J.N.; Wang, L. The mediating role of psychological capital on the association between occupational stress and depressive symptoms among Chinese physicians: A cross-sectional study. BMC Public Health 2012, 12, 219. [Google Scholar] [CrossRef] [PubMed]
- Wang, Y.C.; Liesveld, J. Exploring Job Satisfaction of Nursing Faculty: Theoretical Approaches. J. Prof. Nurs. 2015, 31, 482–492. [Google Scholar] [CrossRef]
- Maree, R.; Haar, J.M.; Luthans, F. The role of mindfulness and psychological capital on the well-being of leaders. J. Occup. Health Psychol. 2014, 19, 476–489. [Google Scholar]
- Wang, Y.; Chang, Y.; Fu, J.L.; Wang, L. Work-family conflict and burnout among Chinese female nurses: The mediating effect of psychological capital. BMC Public Health 2012, 12, 915. [Google Scholar] [CrossRef] [PubMed]
- Weiss, D.J.; Dawis, R.V.; England, G.W.; Lofquist, L.H. Manual for the Minnesota Satisfaction Questionnaire, Minnesota Studies in Vocational Rehabilitation; The University of Minnesota Press: Minneapolis, MN, USA, 1967. [Google Scholar]
- Sharp, T.P. Job satisfaction among psychiatric registered nurses in New England. J. Psychiatr. Ment. Health Nurs. 2008, 15, 374–378. [Google Scholar] [CrossRef] [PubMed]
- Wu, H.; Liu, L.; Wang, Y.; Gao, F.; Zhao, X.; Wang, L. Factors associated with burnout among Chinese hospital doctors: A cross-sectional study. BMC Public Health 2013, 13, 786. [Google Scholar] [CrossRef] [PubMed]
- Luthans, F.; Avolio, B.J.; Avey, J.B. Positive psychological capital: Measurement and relationship with performance and satisfaction. Pers. Psychol. 2007, 60, 541–572. [Google Scholar] [CrossRef]
- Wang, Z.M.; Lin, Y.J.; Wang, M.Z.; Li, J. Correlation analysis of occupational stress and work ability in teachers. Chin. J. Ind. Med. 2001, 14, 200–202. [Google Scholar]
- Kaneita, Y.; Ohida, T.; Uchiyama, M. The relationship between depression and sleep disturbances: A Japanese nationwide general population survey. J. Clin. Psychiatry 2006, 67, 196–203. [Google Scholar] [CrossRef] [PubMed]
- Fang, J.; Zhang, M.Q. Assessing Point and Interval Estimation for the Mediating Effect: Distribution of the Product, Nonparametric Bootstrap and Markov Chain Monte Carlo Methods. Acta Psychol. Sin. 2012, 44, 1408–1420. [Google Scholar] [CrossRef]
- Ritsema, T.S.; Roberts, K.A. Job satisfaction among British physician associates. Clin. Med. 2016, 16, 511–513. [Google Scholar] [CrossRef] [PubMed]
- Miho, S.; Ikue, W.; Kyoko, A. Occupational commitment and job satisfaction mediate effort-reward imbalance and the intention to continue nursing. Jpn. J. Nurs. Sci. 2017, 14, 49–60. [Google Scholar]
- Lorenzo, A.; Sara, Z.; Franco, F.; Cristian, B. The relation between overcommitment and burnout: Does it depend on employee job satisfaction? Anxiety Stress Coping 2014, 27, 455–465. [Google Scholar]
- Hystad, S.W.; Eid, J. Sleep and Fatigue among Seafarers: The Role of Environmental Stressors, Duration at Sea and Psychological Capital. Saf. Health Work 2016, 7, 363–371. [Google Scholar] [CrossRef] [PubMed]
- Patel, V.; Weobong, B.; Weiss, H.A.; Anand, A.; Bhat, B.; Katti, B.; Dimidjian, S.; Araya, R.; Hollon, S.D.; King, M.; et al. The Healthy Activity Program (HAP), a lay counsellor-delivered brief psychological treatment for severe depression, in primary care in India: A randomised controlled trial. Lancet 2016, 389, 176–185. [Google Scholar] [CrossRef]
- Lynda, B. A survey of work engagement and psychological capital levels. Br. J. Nurs. 2016, 25, 865–871. [Google Scholar]
- Fu, J.; Sun, W.; Wang, Y.; Yang, X.; Wang, L. Improving job satisfaction of Chinese doctors: The positive effects of perceived organizational support and psychological capital. Public Health 2013, 127, 946–951. [Google Scholar] [CrossRef] [PubMed]
- Zhou, Y.H.; Gao, J.J.; Chen, Y.W. Psychological capital moderate of job satisfaction on performance. J. Zhejiang Univ. 2013, 40, 355–361. [Google Scholar]
- Lynn, R.; Tara, P.; Adama, B.; Heather, B.; Natasha, S. An Intervention to Enhance Psychological Capital and Health Outcomes in Homeless Female Youths. West J. Nurs. Res. 2016, 39, 356–373. [Google Scholar]
- Monika, B.; Lisa, B.; David, G.; Stefanie, M. Does psychosocial competency training for junior physicians working in pediatric medicine improve individual skills and perceived job stress. Eur. J. Pediatr. 2016, 175, 1905–1912. [Google Scholar]
- Luthans, F.; Avey, J.B.; Avolio, B.J. Psychological capital development: Toward a micro-intervention. J. Organ. Behav. 2006, 27, 387–393. [Google Scholar] [CrossRef]

| Variable | N (%) | Job Satisfaction Mean (SD) |
|---|---|---|
| Gender | ||
| Males | 692 (45.38) | 71.67 (0.52) |
| Females | 833 (54.62) | 70.82(0.43) |
| Age | ||
| <30 | 389 (25.51) | 71.15 (0.67) |
| 30~40 | 579 (37.97) | 70.79 (0.54) |
| >40 | 557 (36.52) | 71.69 (0.55) |
| Marital status | ||
| Single | 291 (19.08) | 70.58 (0.79) |
| Married/cohabitation | 1163 (76.26) | 71.06 (0.37) |
| Divorced/segregated/widow | 71 (4.66) | 76.15 (1.78) |
| Education | ||
| College or above | 763 (50.05) | 71.52 (0.48) |
| Junior college | 538 (35.29) | 71.53 (0.56) |
| Senior high school | 175 (11.48) | 69.15 (0.89) |
| Middle school or under | 49 (3.21) | 70.14 (1.61) |
| Duties | ||
| Senior management | 20 (1.31) | 73.35 (2.97) |
| Middle management | 191 (12.52) | 73.73 (0.87) |
| Grass-roots management | 411 (26.95) | 72.33 (0.67) |
| Ordinary employee | 820 (53.77) | 70.17 (0.45) |
| Other | 83 (5.44) | 69.54 (1.36) |
| Monthly income | ||
| ≤1500 | 143 (9.38) | 68.53 (1.03) |
| 1501–2500 | 443 (29.05) | 69.86 (0.61) |
| 2501–3500 | 678 (44.46) | 71.95 (0.49) |
| ≥3500 | 261 (17.11) | 73.05 (0.81) |
| Years of service in township | ||
| <3 | 213 (13.97) | 70.80 (0.96) |
| 3~ | 287 (18.82) | 71.18 (0.79) |
| 6~ | 325 (21.31) | 71.36(0.69) |
| 10~ | 700 (45.90) | 71.28 (0.48) |
| Variable | Mean | SD | 1 | 2 | 3 | 4 | 5 | 6 |
|---|---|---|---|---|---|---|---|---|
| 1. ERR | 0.71 | 0.34 | 1 | |||||
| 2. Overcommitment | 15.01 | 2.75 | 0.194 ** | 1 | ||||
| 3. PsyCap | 101.75 | 18.13 | −0.319 ** | 0.121 ** | 1 | |||
| 4. Intrinsic job satisfaction | 42.83 | 8.06 | −0.346 ** | −0.053 * | 0.593 ** | 1 | ||
| 5. Extrinsic job satisfaction | 21.04 | 4.61 | −0.332 ** | −0.015 | 0.457 ** | 0.678 ** | 1 | |
| 6. Over job satisfaction | 71.21 | 12.98 | −0.372 ** | −0.045 * | 0.587 ** | 0.942** | 0.871 ** | 1 |
| Variables | Job Satisfaction | ||
|---|---|---|---|
| Step 1 (β) | Step 2 (β) | Step 3 (β) | |
| Gender | −0.010 | −0.001 | 0.009 |
| Age | 0.007 | 0.001 | −0.010 |
| Marital status 1 (Single vs. Married/Cohabitation) | 0.011 | 0.009 | −0.003 |
| Marital status 2 (Divorced/Widow/Separated vs. Married/Cohabitation) | 0.086 * | 0.063 * | 0.049 |
| Monthly income 1 (≤1500 vs. ≥3500) | 0.037 | 0.056 | 0.066 * |
| Monthly income 2 (1501–2500 vs. ≥3500) | 0.111 * | 0.095 * | 0.082 * |
| Monthly income 3 (2501–3500 vs. ≥3500) | 0.106 * | 0.093 * | 0.076 |
| Education (Senior high school vs. Middle school or under) | −0.019 | −0.045 | −0.045 |
| Education 2 (Junior college vs. Middle school or under) | 0.037 | −0.027 | −0.082 |
| Education 3 (college or above vs. Middle school or under) | 0.035 | −0.029 | −0.101 |
| Duties 1 (Senior management vs. Other) | 0.022 | 0.005 | 0.059 |
| Duties 2 (Middle management vs. Other) | −0.020 | −0.015 | 0.041 |
| Duties 3 (Grass-roots management vs. Other) | −0.076 | −0.061 | 0.005 |
| Duties 4 (Ordinary employee vs. Other ) | −0.034 | −0.055 | −0.019 |
| Years of service in township 1 (<3 vs. >10) | −0.023 | −0.013 | 0.012 |
| Years of service in township 2 (3–6 vs. >10) | −0.041 | −0.005 | 0.019 |
| Years of service in township 3 (6–10 vs. >10) | −0.087 | −0.063 | −0.035 |
| ERR | −0.385 ** | −0.205 ** | |
| Overcommitment | −0.109 ** | −0.010 | |
| PsyCap | 0.520 ** | ||
| F | 2.542 ** | 15.937 ** | 49.263 ** |
| Adjusted R2 | 0.017 | 0.157 | 0.388 |
| △R2 | 0.140 | 0.248 | |
| Variables | Estimates | Bootstrap | |
|---|---|---|---|
| Bias-Corrected 95%CI | |||
| Lower Bounds | Upper Bounds | ||
| Occupational stress→Job satisfaction (Total effects) | −0.570 | −0.500 | −0.645 |
| Occupational stress→Job satisfaction (Indirect effects) | −0.293 | −0.250 | −0.342 |
| Occupational stress→Job satisfaction (Direct effects) | −0.277 | −0.192 | −0.366 |
© 2017 by the authors. Licensee MDPI, Basel, Switzerland. This article is an open access article distributed under the terms and conditions of the Creative Commons Attribution (CC BY) license (http://creativecommons.org/licenses/by/4.0/).
Share and Cite
Shang Guan, C.-Y.; Li, Y.; Ma, H.-L. The Mediating Role of Psychological Capital on the Association between Occupational Stress and Job Satisfaction among Township Cadres in a Specific Province of China: A Cross-Sectional Study. Int. J. Environ. Res. Public Health 2017, 14, 972. https://doi.org/10.3390/ijerph14090972
Shang Guan C-Y, Li Y, Ma H-L. The Mediating Role of Psychological Capital on the Association between Occupational Stress and Job Satisfaction among Township Cadres in a Specific Province of China: A Cross-Sectional Study. International Journal of Environmental Research and Public Health. 2017; 14(9):972. https://doi.org/10.3390/ijerph14090972
Chicago/Turabian StyleShang Guan, Chang-Yue, Yu Li, and Hong-Lin Ma. 2017. "The Mediating Role of Psychological Capital on the Association between Occupational Stress and Job Satisfaction among Township Cadres in a Specific Province of China: A Cross-Sectional Study" International Journal of Environmental Research and Public Health 14, no. 9: 972. https://doi.org/10.3390/ijerph14090972
APA StyleShang Guan, C.-Y., Li, Y., & Ma, H.-L. (2017). The Mediating Role of Psychological Capital on the Association between Occupational Stress and Job Satisfaction among Township Cadres in a Specific Province of China: A Cross-Sectional Study. International Journal of Environmental Research and Public Health, 14(9), 972. https://doi.org/10.3390/ijerph14090972
