Regional Sustainable Development Analysis Based on Information Entropy—Sichuan Province as an Example
Abstract
:1. Introduction
2. Measurement Index System of Regional Sustainable Development Capacity
3. Measurement Methods for Regional Sustainable Development Capacity
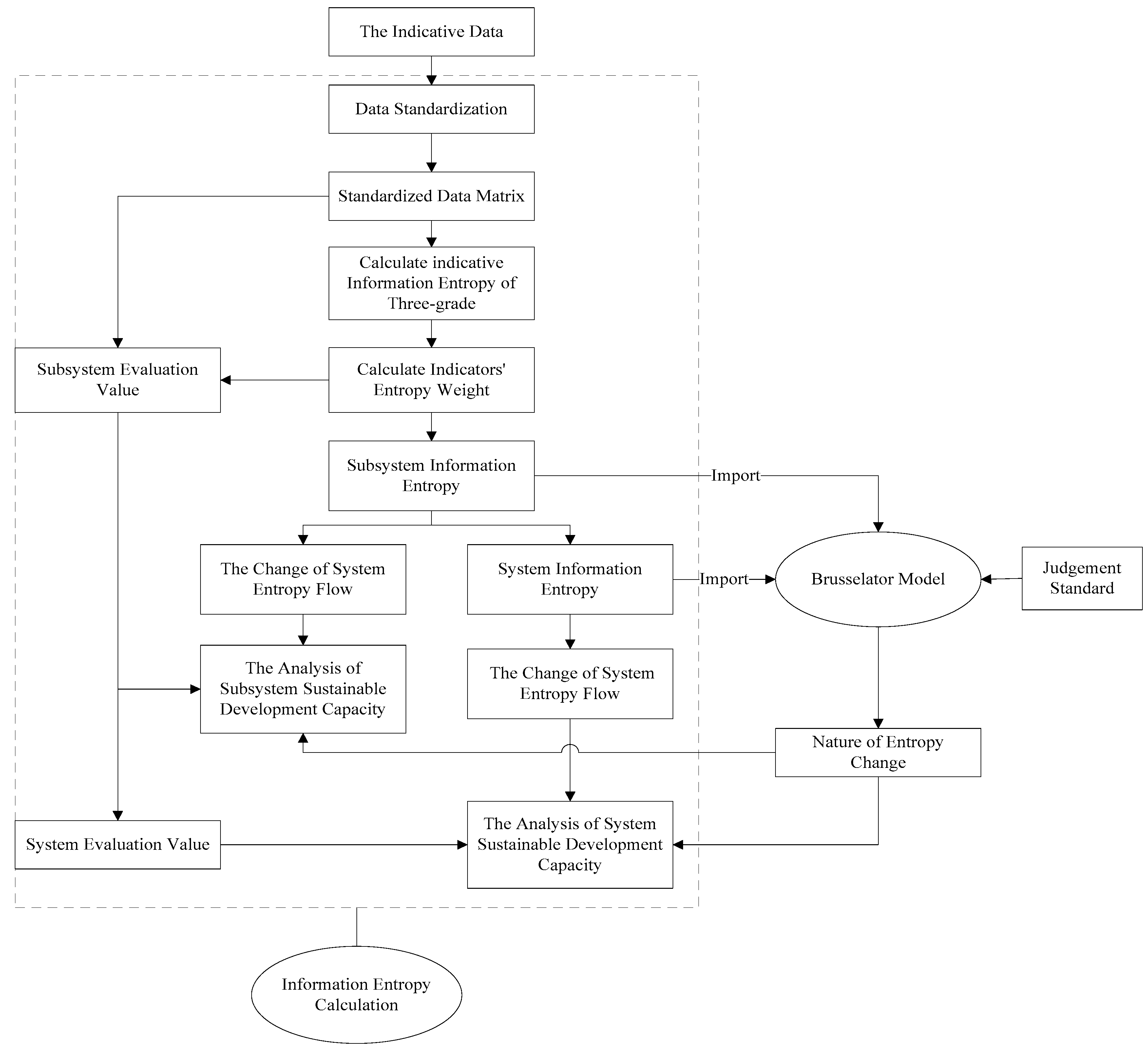
3.1. Measurement Based on the Information Entropy-Brusselator Model
3.2. Calculating the Regional System’s Regional Information Entropy
4. Case Analysis
4.1. Data Sources
4.2. Data Processing
4.3. Results and Discussion
- Economic strength is the power of regional sustainable development. Sichuan Province needs to have scientific planning to arrange the regional economic structure, promote the regional carrying capacity, and develop basic and potential industries.
- Better ecological condition is a prerequisite for regional sustainable development. Cities should put more effort into green development, resource recycling, energy conservation, and emissions reductions. For example, by developing new energy industries, having a comprehensive utilization of resources and ecological resources, and maintaining a circular economy to promote the sustainable development of the regional ecological environment.
- Regional harmony is the foundation of regional sustainable development. In the process of regional sustainable development, social security construction is basic. Increasing spending on social construction, strengthening social security and regional infrastructure, and smoothing regional development are very important in creating a good social order and living environment for area residents.
- For a city’s sustainable development, the equal distribution of resources is also very important, so Sichuan Province should take some measures to allocate the resources more equally. Such as making more poor people who came from the ethnic areas to afford the cost of the doctor and have more children who came from the poor areas can receive good education. The increasing of social equality is helpful to improve the ability of the sustainable development of the social system, so as to improve the Sichuan Province sustainable development capacity.
- In terms of the sustainable development of the whole system, there needs to be a comprehensive evaluation of the existing sustainable development level in Sichuan Province. Then corresponding laws and policies system should be developed which highlight the coordinated development of the economy, society and the ecological environment. In this way, economic development advantages could be made full use of to promote environmental protection and social construction. Finally, the sustainable utilization of resources, economic development, ecological environment development and social construction could make up a virtuous circle.
5. Conclusions
- Based on information entropy theory, traditional qualitative analysis can be converted to vector calculations to avoid the influence of subjective preferences. Through the establishment of an information entropy-Brusselator judgment model, the economic, ecological environment and the social subsystem entropy value changes can be analyzed so as to identify the sustainable development capacity of each subsystem and the whole province.
- The information entropy model established in this paper can be used to find the advantages and disadvantages in system operations and can therefore assist in finding a more reasonable internal improvement focus for the system to provide a decision basis for effective improvements.
- Through the analysis of each subsystem entropy flow change in Sichuan Province, it was found that as the economy develops, the complexity of the economic subsystem, environmental subsystem and the social subsystem increase. Although the sustainable development ability in Sichuan Province is rising, its ecological environmental protection and social construction still need to be strengthened.
Acknowledgments
Author Contributions
Conflicts of Interest
References
- Qin, T. Challenges for sustainable development and its legal response in China: A perspective for social transformation. Sustainability 2014, 6, 5075–5106. [Google Scholar] [CrossRef]
- Madlener, R.; Sunak, Y. Impacts of urbanization on urban structures and energy demand: What can we learn for urban energy planning and urbanization management? Sustain. Cities Soc. 2011, 1, 45–53. [Google Scholar] [CrossRef]
- Xie, X.F.; Pu, L.J. Assessment of urban ecosystem health based on matter element analysis: A case study of 13 cities in Jiangsu Province, China. Int. J. Environ. Res. Public Health 2017, 14. [Google Scholar] [CrossRef] [PubMed]
- Wu, J.; Wu, G.; Zhou, Q.; Li, M. Spatial variation of regional sustainable development and its relationship to the allocation of science and technology resources. Sustainability 2014, 6, 6400–6417. [Google Scholar] [CrossRef]
- Li, F.; Liu, X.S.; Hu, D.; Wang, R.S.; Yang, W.R.; Li, D.; Zhao, D. Measurement indexes and an evaluation approach for assessing urban sustainable development: A case study for China’s Jining City. Landsc. Urban Plan. 2009, 90, 134–142. [Google Scholar] [CrossRef]
- Berry, J.M.; Portney, K.E. Sustainability and interest group participation in city politics. Sustainability 2013, 5, 2077–2097. [Google Scholar] [CrossRef]
- Fang, C.L.; Ma, H.T.; Wang, Z.B.; Li, G.D. The sustainable development of innovative cities in China: Comprehensive assessment and future configuration. J. Geogr. Sci. 2014, 24, 1095–1114. [Google Scholar] [CrossRef]
- Zhang, H.Y.; Uwasu, M.; Hara, K.; Yabar, H. Sustainable urban development and land use change—A case study of the Yangtze River Delta in China. Sustainability 2011, 3, 1074–1089. [Google Scholar] [CrossRef]
- Tweed, C.; Sutherland, M. Built cultural heritage and sustainable urban development. Landsc. Urban Plan. 2007, 83, 62–69. [Google Scholar] [CrossRef]
- Zhao, C.R.; Zhou, B.; Su, X. Evaluation of urban eco-security—A case study of Mianyang city, China. Sustainability 2014, 6, 2281–2299. [Google Scholar] [CrossRef]
- Shen, L.; Kyllo, J.M.; Guo, X.L. An integrated model based on a hierarchical indices system for monitoring and evaluating urban sustainability. Sustainability 2013, 5, 524–559. [Google Scholar] [CrossRef]
- Yin, K.; Wang, R.; An, Q.; Yao, L.; Liang, J. Using eco-efficiency as an indicator for sustainable urban development: A case study of Chinese provincial capital cities. Ecol Indic. 2014, 36, 665–671. [Google Scholar] [CrossRef]
- Javadian, M.; Shamskooshki, H.; Momeni, M. Application of Sustainable Urban Development in Environmental Suitability Analysis of Educational Land Use by Using AHP and GIS in Tehran. In Proceedings of the 2011 International Conference on Green Buildings and Sustainable Cities, Bologna, Italy, 15 September 2011. [Google Scholar]
- Zhang, M.; Tan, F.; Lu, Z. Resource-based cities (RBC): A road to sustainability. Int. J. Sustain. Dev. World Ecol. 2014, 21, 465–470. [Google Scholar] [CrossRef]
- Silvestre, W.J.; Antunes, P.; Amaro, A.; Filho, W.L. Assessment of corporate sustainability: Study of hybrid relations using Hybrid Bottom Line model. Int. J. Sustain. Dev. World Ecol. 2015, 22, 1–11. [Google Scholar]
- Shaker, R.R.; Zubalsky, S.L. Examining patterns of sustainability across Europe: A multivariate and spatial assessment of 25 composite indices. Int. J. Sustain. Dev. World Ecol. 2014, 22, 1–13. [Google Scholar] [CrossRef]
- Tan, F.; Lu, Z. Assessing regional sustainable development through an integration of nonlinear principal component analysis and Gram Schmidt orthogonalization. Ecol. Indic. 2016, 63, 71–81. [Google Scholar] [CrossRef]
- Yang, F.; Pan, S.; Yao, X. Regional Convergence and Sustainable Development in China. Sustainability 2016, 8. [Google Scholar] [CrossRef]
- Dempsey, N.; Bramley, G.; Power, S.; Brown, C. The social dimension of sustainable development: Defining urban social sustainability. Sustain. Dev. 2011, 19, 289–300. [Google Scholar] [CrossRef]
- Salvati, L.; Carlucci, M. A composite index of sustainable development at the local scale: Italy as a case study. Ecol. Indic. 2014, 43, 162–171. [Google Scholar] [CrossRef]
- Böhringer, C.; Jochem, P.E.P. Measuring the immeasurable—A survey of sustainability indices. Ecol. Econ. 2007, 63, 1–8. [Google Scholar] [CrossRef]
- Zhang, Y.; Yang, Z.F.; Li, W. Analyses of urban ecosystem based on information entropy. Ecol. Model. 2006, 197, 1–12. [Google Scholar] [CrossRef]
- Tian, S. Research on Negative Entropy of High-Tech Virtual Enterprise Based on Dissipative Structure. In Proceedings of the 2009 IEEE 16th International Conference on Industrial Engineering and Engineering Management (IE and EM 2009), Beijing, China, 21 October 2009. [Google Scholar]
- Prigogine, I.; Allen, P.M. The Challenge of Complexity, See, Self-Organization and Dissipative Structures. In Complexity and Management; Schieve, W.C., Allen, P.M., Eds.; University of Texas Press: Austin, TX, USA, 2011. [Google Scholar]
- Rees, W.E. Economic development and environmental protection: An ecological economics perspective. Environ. Monit. Assess. 2003, 86, 29–45. [Google Scholar] [CrossRef] [PubMed]
- Liu, Y.B.; Song, X.F. The coupled mode and discrimination of urbanization and ecological environment. Sci. Geogr. Sinica 2005, 25, 408–414. [Google Scholar]
- Yang, Q.L.; Zhang, Y. Research on Evaluation of Sustainable Development Based on Management Entropy for Scenic Areas. In Proceedings of the 2012 International Conference on Environment Materials and Environment Management, EMEM 2012, Wuhan, China, 4 August 2012. [Google Scholar]
- Bao, B.Y.; Kong, X.L. The Analysis about the Dissipative Structure on Innovation Management. In Proceedings of the International Conference on E-Business and E-Government (ICEE 2010), Guangzhou, China, 7 May 2010. [Google Scholar]
- Xiang, P.C.; Zou, L. Application of the dissipative structure theory in construction project management. Int. J. Advan. Comput. Technol. 2011, 3, 364–374. [Google Scholar]
- Chen, F.; Zhang, X.H. Research on evolution of Chinese telecom industry system based on dissipative structure theory. J. Comput. 2011, 6, 725–731. [Google Scholar] [CrossRef]












| Target-Grade | First-Grade Index | Second-Grade Index | Third-Grade Index |
|---|---|---|---|
| Regional sustainable development capacity | Regional economic sustainable development capacity C | Efficiency indexes C1 | Gross Domestic Product C11 |
| Primary Industry-owned Value Added C12 | |||
| Secondary Industry-owned Value Added C13 | |||
| Tertiary Industry-owned Value AddedC14 | |||
| Agriculture, Forestry, Animal Husbandry and Fishery-owned Value Added C15 | |||
| Industry-owned Value Added C16 | |||
| Construction-owned Value Added C17 | |||
| Finance-owned Value Added C18 | |||
| Pressure indexes C2 | Total Investment in Fixed Assets C21 | ||
| Total Investment in Fixed Assets in Agriculture, Forestry, Animal Husbandry and Fishery C22 | |||
| Total Investment in Fixed Assets in Industry C23 | |||
| Total Investment in Fixed Assets in Construction C24 | |||
| Total Investment in Fixed Assets in Finance C25 | |||
| Total Investment in Fixed Assets in Real Estate C28 | |||
| Regional environment sustainable development capacity E | Efficiency indexes E1 | Complete investment industrial pollution control E11 | |
| Investment in waste water treatment E12 | |||
| Investment in waste gas treatment E13 | |||
| Investment in waste solid treatment E14 | |||
| Total investment in fixed assets of energy industry E15 | |||
| Forest Area E16 | |||
| Forest Coverage Rate E17 | |||
| Area of Weltlands E18 | |||
| Green Covered are as % of Completed Area E19 | |||
| Pressure indexes E2 | Total Emissions of SO2 E21 | ||
| Total Waste Water Discharged E22 | |||
| Total Emissions of Waste Oxygen Water Needed by Chemistry E23 | |||
| Total Emissions of Ammonia and Nitrogen E24 | |||
| Total Volume of Natural Gas E25 | |||
| Total Volume of Water Supply E26 | |||
| Total Volume of Electricity Consumption E27 | |||
| Geological Disasters E28 | |||
| Regional social sustainable development capacity S | Efficiency indexes S1 | Education Expenditure S11 | |
| Culture, Sport and Media Expenditure S12 | |||
| Social Safety Net and Employment Effort Expenditure S13 | |||
| Medical and Health Care Expenditure S14 | |||
| Number of Civil Vehicle S15 | |||
| Per Capita Area of Roads S16 | |||
| Number of Community Service Facilities S17 | |||
| Pressure indexes S2 | Population Birth Rate S21 | ||
| Population Death Rate S22 | |||
| Population Natural Growth Rate S23 | |||
| Unemployed Persons in Urban Area S24 | |||
| Unemployment Rate in Urban Area S25 | |||
| Per Capita Consumption of Residents S26 |
| C | C1 | Index | Unit | 2007 | 2008 | 2009 | … | 2013 | 2014 | 2015 |
| C11 | 10,562.39 | 12,601.23 | 14,151.28 | … | 26,392.07 | 28,536.66 | 30,053.10 | |||
| C12 | 2032 | 2216.15 | 2240.61 | … | 3368.66 | 3531.05 | 3677.30 | |||
| C13 | 4648.79 | 5823.39 | 6711.87 | … | 13,472.05 | 13,962.41 | 13,248.08 | |||
| C14 | 3881.6 | 4561.69 | 5198.8 | … | 9551.36 | 11,043.2 | 13,127.72 | |||
| C15 | 2032 | 2216.15 | 2240.61 | … | 3425.61 | 3594.17 | 3745.32 | |||
| C16 | 3921.41 | 4956.13 | 5678.24 | … | 11,540.86 | 11,851.99 | 11,039.08 | |||
| C17 | 727.38 | 867.26 | 1033.63 | … | 2038.17 | 2225.44 | 2321.38 | |||
| C18 | 335.13 | 433.82 | 561.50 | … | 1755.22 | 1953.51 | 2202.23 | |||
| C2 | C21 | 5639.8 | 7127.81 | 11,371.87 | … | 21,049.15 | 23,577.17 | 25,973.74 | ||
| C22 | 176.18 | 268.44 | 441.4 | … | 667.23 | 752.16 | 1001.56 | |||
| C23 | 1455.6 | 2018.62 | 3016.92 | … | 4940.71 | 5020.76 | 5193.37 | |||
| C24 | 36.51 | 40.92 | 75.91 | … | 52.46 | 47.71 | 101.01 | |||
| C25 | 3.6 | 3.49 | 7.79 | … | 62.8 | 27.67 | 22.98 | |||
| C26 | 1573 | 1791.02 | 2749.42 | … | 6214.99 | 7193.74 | 7757.92 | |||
| E | E1 | E11 | 201,033 | 193,808 | 96,191 | … | 188,392 | 232,452 | 118,258 | |
| E12 | 9.9757 | 7.5227 | 5.2686 | … | 2.9791 | 5.4168 | 5.5112 | |||
| E13 | 83,307 | 86,503 | 31,900 | … | 148,926 | 164,883 | 46,883 | |||
| E14 | 8368 | 10,196 | 6840 | … | 1407 | 1689 | 250 | |||
| E15 | 654.5 | 677.3 | 823.8 | … | 1574.3 | 1429.3 | 1603.0 | |||
| E16 | 1464.34 | 1464.34 | 1703.74 | … | 1703.74 | 1738.16 | 1870.66 | |||
| E17 | % | 30.3 | 30.3 | 35.2 | … | 35.2 | 35.76 | 38.65 | ||
| E18 | 96.17 | 96.17 | 96.17 | … | 174.78 | 174.78 | 174.78 | |||
| E19 | % | 34.2 | 35.3 | 36.4 | … | 38.4 | 37.51 | 38.7 | ||
| E2 | E21 | 117.87 | 114.8 | 113.53 | … | 81.67 | 79.64 | 71.65 | ||
| E22 | 25.2961 | 26.2343 | 26.2709 | … | 30.7648 | 33.1277 | 34.1607 | |||
| E23 | 77.1 | 74.9 | 74.8 | … | 123.2 | 121.63 | 118.64 | |||
| E24 | 5.97 | 6.19 | 5.95 | … | 13.7 | 13.47 | 13.14 | |||
| E25 | 62.99 | 59.5 | 51.11 | … | 59.02 | 61.01 | 62.98 | |||
| E26 | 213.98 | 207.64 | 223.46 | … | 242.47 | 236.9 | 265.5 | |||
| E27 | KW/h | 1177.51 | 1210.13 | 1324.61 | … | 1948.95 | 2014.79 | 1992.40 | ||
| E28 | unit | 934 | 2161 | 1997 | … | 2161 | 2758 | 349 | ||
| S | S1 | S11 | 451.44 | 540.65 | 684.66 | … | 540.65 | 1056.9 | 1252.33 | |
| S12 | 45.7 | 59.37 | 87.35 | … | 59.37 | 135.64 | 139.41 | |||
| S13 | 422.36 | 513.65 | 645.79 | … | 513.65 | 927.01 | 1111.75 | |||
| S14 | 219.1 | 263.34 | 372.96 | … | 263.34 | 584.1 | 686.4 | |||
| S15 | unit | 183.62 | 219.05 | 284.69 | … | 573.03 | 666.92 | 767.13 | ||
| S16 | sq. m | 11.5 | 11.84 | 12.14 | … | 11.84 | 13.32 | 13.63 | ||
| S17 | unit | 4872 | 5559 | 5768 | … | 5552 | 12,790 | 18,762 | ||
| S2 | S21 | ‰ | 9.21 | 9.54 | 9.15 | … | 9.9 | 10.22 | 10.30 | |
| S22 | ‰ | 6.29 | 7.15 | 6.43 | … | 6.9 | 7.02 | 6.94 | ||
| S23 | ‰ | 2.92 | 2.39 | 2.72 | … | 3 | 3.2 | 3.36 | ||
| S24 | 34.53 | 37.86 | 36.28 | … | 42.87 | 54.36 | 54.64 | |||
| S25 | % | 4.2 | 4.6 | 4.3 | … | 4.1 | 4.2 | 4.1 | ||
| S26 | 5259 | 6072 | 6863 | … | 12,485 | 13,755 | 14,774.00 |
| C | Index | 2007 | 2008 | 2009 | ... | 2013 | 2014 | 2015 | Entropy | Weight | ||
| C1 | C11 | 0.351 | 0.419 | 0.471 | … | 0.878 | 0.950 | 1.000 | 0.974 | 0.019 | ||
| C12 | 0.553 | 0.603 | 0.609 | … | 0.916 | 0.960 | 1.000 | 0.990 | 0.004 | |||
| C13 | 0.333 | 0.417 | 0.481 | … | 0.965 | 1.000 | 0.949 | 0.972 | 0.008 | |||
| C14 | 0.296 | 0.347 | 0.396 | … | 0.728 | 0.841 | 1.000 | 0.967 | 0.008 | |||
| C15 | 0.543 | 0.592 | 0.598 | … | 0.915 | 0.960 | 1.000 | 0.989 | 0.002 | |||
| C16 | 0.331 | 0.418 | 0.479 | … | 0.974 | 1.000 | 0.931 | 0.972 | 0.005 | |||
| C17 | 0.313 | 0.374 | 0.445 | … | 0.878 | 0.959 | 1.000 | 0.968 | 0.004 | |||
| C18 | 0.152 | 0.197 | 0.255 | … | 0.797 | 0.887 | 1.000 | 0.922 | 0.010 | |||
| C2 | C21 | 0.217 | 0.274 | 0.438 | … | 0.810 | 0.908 | 1.000 | 0.956 | 0.005 | ||
| C22 | 0.176 | 0.268 | 0.441 | … | 0.666 | 0.751 | 1.000 | 0.950 | 0.005 | |||
| C23 | 0.280 | 0.389 | 0.581 | … | 0.951 | 0.967 | 1.000 | 0.971 | 0.003 | |||
| C24 | 0.361 | 0.405 | 0.752 | … | 0.519 | 0.472 | 1.000 | 0.978 | 0.002 | |||
| C25 | 0.057 | 0.056 | 0.124 | … | 1.000 | 0.441 | 0.366 | 0.851 | 0.011 | |||
| C26 | 0.203 | 0.231 | 0.354 | … | 0.801 | 0.927 | 1.000 | 0.943 | 0.004 | |||
| E | E1 | E11 | 0.865 | 0.834 | 0.414 | … | 0.810 | 1.000 | 0.509 | 0.972 | 0.002 | |
| E12 | 1.000 | 0.754 | 0.528 | … | 0.299 | 0.543 | 0.552 | 0.975 | 0.002 | |||
| E13 | 0.505 | 0.525 | 0.193 | … | 0.903 | 1.000 | 0.284 | 0.930 | 0.004 | |||
| E14 | 0.821 | 1.000 | 0.671 | … | 0.138 | 0.166 | 0.025 | 0.847 | 0.009 | |||
| E15 | 0.408 | 0.423 | 0.514 | … | 0.982 | 0.892 | 1.000 | 0.978 | 0.001 | |||
| E16 | 0.783 | 0.783 | 0.911 | … | 0.911 | 0.929 | 1.000 | 0.999 | 0.000 | |||
| E17 | 0.784 | 0.784 | 0.911 | … | 0.911 | 0.925 | 1.000 | 0.999 | 0.000 | |||
| E18 | 0.550 | 0.550 | 0.550 | … | 1.000 | 1.000 | 1.000 | 0.980 | 0.001 | |||
| E19 | 0.884 | 0.912 | 0.941 | … | 0.992 | 0.969 | 1.000 | 1.000 | 0.000 | |||
| E2 | E21 | 1.000 | 0.974 | 0.963 | … | 0.693 | 0.676 | 0.608 | 0.993 | 0.000 | ||
| E22 | 0.741 | 0.768 | 0.769 | … | 0.901 | 0.970 | 1.000 | 0.997 | 0.000 | |||
| E23 | 0.592 | 0.575 | 0.574 | … | 0.946 | 0.934 | 0.911 | 0.987 | 0.001 | |||
| E24 | 0.415 | 0.431 | 0.414 | … | 0.953 | 0.937 | 0.914 | 0.967 | 0.001 | |||
| E25 | 1.000 | 0.945 | 0.811 | … | 0.937 | 0.969 | 1.000 | 0.999 | 0.000 | |||
| E26 | 0.806 | 0.782 | 0.842 | … | 0.913 | 0.892 | 1.000 | 0.999 | 0.000 | |||
| E27 | 0.584 | 0.601 | 0.657 | … | 0.967 | 1.000 | 0.989 | 0.991 | 0.000 | |||
| E28 | 0.297 | 0.686 | 0.634 | … | 0.686 | 0.876 | 0.111 | 0.941 | 0.002 | |||
| S | S1 | S11 | 0.360 | 0.432 | 0.547 | … | 0.432 | 0.844 | 1.000 | 0.969 | 0.001 | |
| S12 | 0.321 | 0.417 | 0.613 | … | 0.417 | 0.953 | 0.979 | 0.959 | 0.001 | |||
| S13 | 0.380 | 0.462 | 0.581 | … | 0.462 | 0.834 | 1.000 | 0.975 | 0.001 | |||
| S14 | 0.319 | 0.384 | 0.543 | … | 0.384 | 0.851 | 1.000 | 0.964 | 0.001 | |||
| S15 | 0.239 | 0.286 | 0.371 | … | 0.747 | 0.869 | 1.000 | 0.957 | 0.001 | |||
| S16 | 0.844 | 0.869 | 0.891 | … | 0.869 | 0.977 | 1.000 | 0.999 | 0.000 | |||
| S17 | 0.260 | 0.296 | 0.307 | … | 0.296 | 0.682 | 1.000 | 0.912 | 0.002 | |||
| S2 | S21 | 0.894 | 0.926 | 0.888 | … | 0.961 | 0.992 | 1.000 | 0.999 | 0.000 | ||
| S22 | 0.880 | 1.000 | 0.899 | … | 0.965 | 0.982 | 0.971 | 1.000 | 0.000 | |||
| S23 | 0.869 | 0.711 | 0.810 | … | 0.893 | 0.952 | 1.000 | 0.997 | 0.000 | |||
| S24 | 0.632 | 0.693 | 0.664 | … | 0.785 | 0.995 | 1.000 | 0.993 | 0.000 | |||
| S25 | 0.913 | 1.000 | 0.935 | … | 0.891 | 0.913 | 0.891 | 1.000 | 0.000 | |||
| S26 | 0.356 | 0.411 | 0.465 | … | 0.845 | 0.931 | 1.000 | 0.974 | 0.001 | |||
| Item | Year | |||||||
|---|---|---|---|---|---|---|---|---|
| 2007 | 2008 | 2009 | … | 2013 | 2014 | 2015 | ||
| Economic subsystem | Efficiency entropy flow | 0.971 | 0.979 | 0.987 | … | 0.998 | 0.999 | 1.000 |
| Pressure entropy flow | 0.941 | 0.937 | 0.942 | … | 0.988 | 0.975 | 0.976 | |
| Entropy change | 0.030 | 0.042 | 0.045 | … | 0.010 | 0.024 | 0.024 | |
| Ecological environment subsystem | Efficiency entropy flow | 0.984 | 0.985 | 0.963 | … | 0.954 | 0.968 | 0.923 |
| Pressure entropy flow | 0.969 | 0.986 | 0.987 | … | 0.996 | 0.997 | 0.956 | |
| Entropy change | 0.015 | −0.001 | −0.024 | … | −0.042 | −0.029 | −0.033 | |
| Social subsystem | Efficiency entropy flow | 0.949 | 0.963 | 0.975 | … | 0.966 | 0.997 | 1.000 |
| Pressure entropy flow | 0.977 | 0.978 | 0.986 | … | 0.999 | 1.000 | 1.000 | |
| Entropy change | −0.028 | −0.015 | −0.011 | … | −0.033 | −0.003 | 0.000 | |
| Total entropy flow change | 0.017 | 0.026 | 0.010 | … | −0.065 | −0.008 | −0.009 | |
| Item | Year | |||||||
|---|---|---|---|---|---|---|---|---|
| 2007 | 2008 | 2009 | … | 2013 | 2014 | 2015 | ||
| Economic subsystem | Efficiency evaluation value | 0.003 | 0.004 | 0.005 | … | 0.009 | 0.010 | 0.011 |
| Pressure evaluation value | 0.001 | 0.001 | 0.002 | … | 0.006 | 0.004 | 0.004 | |
| variation value | 0.002 | 0.003 | 0.003 | … | 0.003 | 0.006 | 0.007 | |
| Ecological environment subsystem | Efficiency evaluation value | 0.004 | 0.005 | 0.003 | … | 0.002 | 0.002 | 0.001 |
| Pressure evaluation value | 0.000 | 0.001 | 0.001 | … | 0.001 | 0.001 | 0.001 | |
| variation value | 0.004 | 0.004 | 0.002 | … | 0.001 | 0.001 | 0.000 | |
| Social subsystem | Efficiency evaluation value | 0.000 | 0.001 | 0.001 | … | 0.001 | 0.001 | 0.001 |
| Pressure evaluation value | 0.000 | 0.000 | 0.000 | … | 0.000 | 0.000 | 0.000 | |
| variation value | 0.000 | 0.001 | 0.001 | … | 0.001 | 0.001 | 0.001 | |
| Total evaluation value change | 0.006 | 0.008 | 0.006 | … | 0.005 | 0.008 | 0.008 | |
© 2017 by the authors. Licensee MDPI, Basel, Switzerland. This article is an open access article distributed under the terms and conditions of the Creative Commons Attribution (CC BY) license (http://creativecommons.org/licenses/by/4.0/).
Share and Cite
Liang, X.; Si, D.; Zhang, X. Regional Sustainable Development Analysis Based on Information Entropy—Sichuan Province as an Example. Int. J. Environ. Res. Public Health 2017, 14, 1219. https://doi.org/10.3390/ijerph14101219
Liang X, Si D, Zhang X. Regional Sustainable Development Analysis Based on Information Entropy—Sichuan Province as an Example. International Journal of Environmental Research and Public Health. 2017; 14(10):1219. https://doi.org/10.3390/ijerph14101219
Chicago/Turabian StyleLiang, Xuedong, Dongyang Si, and Xinli Zhang. 2017. "Regional Sustainable Development Analysis Based on Information Entropy—Sichuan Province as an Example" International Journal of Environmental Research and Public Health 14, no. 10: 1219. https://doi.org/10.3390/ijerph14101219
APA StyleLiang, X., Si, D., & Zhang, X. (2017). Regional Sustainable Development Analysis Based on Information Entropy—Sichuan Province as an Example. International Journal of Environmental Research and Public Health, 14(10), 1219. https://doi.org/10.3390/ijerph14101219
