Crude Venom from Sea Anemone Macrodactyla doreensis Suppresses Glioblastoma via the p53 Pathway
Abstract
1. Introduction
2. Results
2.1. Multi-Omics Identification of M. doreensis Peptides and Network-Pharmacology-Based Screening of Anti-Glioblastoma Targets
2.2. Crude Venom Preferentially Suppresses Glioblastoma Cell Viability
2.3. Crude Venom Inhibits Glioblastoma Migration and Invasion
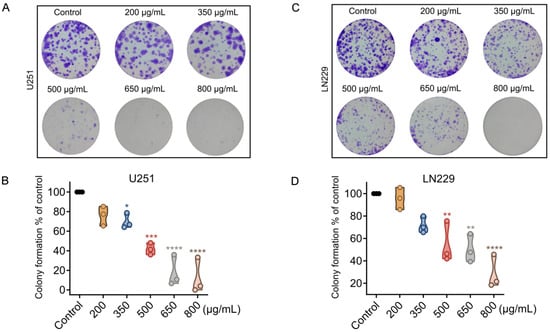
2.4. Crude Venom Suppresses Clonogenic Growth
2.5. Crude Venom Induces Cell Cycle Arrest in Human Glioblastoma Cells
2.6. Crude Venom Induces Apoptosis in Human Glioblastoma Cells
2.7. Proteomics Reveals the Potential Anti-Glioblastoma Targets of Crude Venom
2.8. Quantitative PCR Validation and Docking Nominate RRM2, CDK2, and CHEK1 as Candidate Targets
3. Discussion
4. Materials and Methods
4.1. Cell Lines
4.2. Animals and Venom Extraction
4.3. Identification of Overlapping Targets Between Sea Anemone Peptides and Glioblastoma and Construction of the Protein–Protein Interaction Network
4.4. Bioinformatics Analysis
4.5. Cell Viability Assay
4.6. Wound Healing (Scratch) Experiment
4.7. Transwell Invasion Assay
4.8. Colony Formation Assay
4.9. Cell Cycle Analysis by Propidium Iodide (PI) Staining
4.10. Apoptosis Quantification by Flow Cytometry
4.11. Quantitative PCR
4.12. DIA Proteomics and Bioinformatics
4.13. Molecular Docking
4.14. Statistical Analysis
5. Conclusions
Supplementary Materials
Author Contributions
Funding
Institutional Review Board Statement
Informed Consent Statement
Data Availability Statement
Conflicts of Interest
References
- Benedict, C.; Delgado, A.; Pen, I.; Vaga, C.; Daly, M.; Quattrini, A.M. Sea anemone (Anthozoa, Actiniaria) diversity in Mo’orea (French Polynesia). Mol. Phylogenet. Evol. 2024, 198, 108118. [Google Scholar] [CrossRef]
- Jouiaei, M.; Yanagihara, A.A.; Madio, B.; Nevalainen, T.J.; Alewood, P.F.; Fry, B.G. Ancient Venom Systems: A Review on Cnidaria Toxins. Toxins 2015, 7, 2251–2271. [Google Scholar] [CrossRef]
- He, P.; Li, M.; Fu, J.; Liao, Y.; Yi, B.; Gao, B. Diversity of biological activities of crude venom extracted from five species of South China Sea anemones. Front. Mar. Sci. 2024, 11, 1480745. [Google Scholar] [CrossRef]
- Guo, Q.; Fu, J.; Yuan, L.; Liao, Y.; Li, M.; Li, X.; Yi, B.; Zhang, J.; Gao, B. Diversity analysis of sea anemone peptide toxins in different tissues of Heteractis crispa based on transcriptomics. Sci. Rep. 2024, 14, 7684. [Google Scholar] [CrossRef]
- Li, M.; Mao, K.; Huang, M.; Liao, Y.; Fu, J.; Pan, K.; Shi, Q.; Gao, B. Venomics Reveals the VenomComplexity of Sea Anemone Heteractis magnifica. Mar. Drugs 2024, 22, 71. [Google Scholar] [CrossRef] [PubMed]
- Guo, Q.; Tang, T.; Lu, J.; Huang, M.; Zhang, J.; Ma, L.; Gao, B. Synthesis and Hypoglycemic Effect of Insulin from the Venom of Sea Anemone Exaiptasia diaphana. Mar. Drugs 2024, 22, 111. [Google Scholar] [CrossRef]
- Wu, J.; Li, R.; Wang, J.; Zhu, H.; Ma, Y.; You, C.; Shu, K. Reactive Astrocytes in Glioma: Emerging Opportunities and Challenges. Int. J. Mol. Sci. 2024, 26, 2907. [Google Scholar] [CrossRef]
- Kaba, S.E.; Kyritsis, A.P. Recognition and Management of Gliomas. Drugs 1997, 53, 235–244. [Google Scholar] [CrossRef] [PubMed]
- Lukas, R.V.; Nicholas, M.K. Update in the Treatment of High-grade Gliomas. Neurol. Clin. 2013, 31, 847–867. [Google Scholar] [CrossRef]
- Elnahriry, K.A.; Wai, D.C.C.; Krishnarjuna, B.; Badawy, N.N.; Chittoor, B.; MacRaild, C.A.; Williams-Noonan, B.J.; Surm, J.M.; Chalmers, D.K.; Zhang, A.H.; et al. Structural and functional characterisation of a novel peptide from the Australian Sea anemone Actinia tenebrosa. Toxicon 2019, 168, 104–112. [Google Scholar] [CrossRef]
- Ramezanpour, M.; da Silva, K.B.; Sanderson, B.J.S. Venom present in sea anemone (Heteractis magnifica) induces apoptosis in non-small-cell lung cancer A549 cells through activation of mitochondria-mediated pathway. Biotechnol. Lett. 2014, 36, 489–495. [Google Scholar] [CrossRef]
- Belyi, V.A.; Ak, P.; Markert, E.; Wang, H.; Hu, W.; Puzio-Kuter, A.; Levine, A.J. The Origins and Evolution of the p53 Family of Genes. Cold Spring Harb. Perspect. Biol. 2010, 2, a001198. [Google Scholar] [CrossRef]
- Hua, Z.; Lin, L.; Yang, W.; Ma, L.; Huang, M.; Gao, B. Large-Scale AI-Based Structure and Activity Prediction Analysis of ShK Domain Peptides from Sea Anemones in the South China Sea. Mar. Drugs 2025, 23, 85. [Google Scholar] [CrossRef]
- Keiser, M.J.; Roth, B.L.; Armbruster, B.N.; Ernsberger, P.; Irwin, J.J.; Shoichet, B.K. Shoichet, Relating protein pharmacology by ligand chemistry. Nat. Biotechnol. 2007, 25, 197–206. [Google Scholar] [CrossRef]
- Xu, Y.; Wang, J.; Chen, G. Analyzing the mechanism of rhubarb in the treatment of cervical cancer based on network pharmacology and molecular docking technology. Sci. Rep. 2025, 15, 30027. [Google Scholar] [CrossRef] [PubMed]
- Shannon, P.; Markiel, A.; Ozier, O.; Baliga, N.S.; Wang, J.T.; Ramage, D.; Amin, N.; Schwikowski, B.; Ideker, T. Cytoscape: A software environment for integrated models of biomolecular interaction networks. Genome Res. 2003, 13, 2498–2504. [Google Scholar] [CrossRef]
- Lozinski, M.; Lumbers, E.R.; Bowden, N.A.; Martin, J.H.; Fay, M.F.; Pringle, K.G.; Tooney, P.A. Upregulation of the renin–angiotensin system is associated with patient survival and the tumour microenvironment in glioblastoma. Cells 2024, 13, 634. [Google Scholar] [CrossRef] [PubMed]
- Vítovcová, B.; Skarková, V.; Havelek, R.; Soukup, J.; Pande, A.; Caltová, K.; Rudolf, E. Flubendazole exhibits anti-glioblastoma effect by inhibiting STAT3 and promoting cell cycle arrest. Sci. Rep. 2023, 13, 5993. [Google Scholar] [CrossRef]
- Tanase, C.; Enciu, A.M.; Codrici, E.; Popescu, I.D.; Dudau, M.; Dobri, A.M.; Pop, S.; Mihai, S.; Gheorghișan-Gălățeanu, A.A.; Hinescu, M.E. Fatty acids, CD36, thrombospondin-1, and CD47 in glioblastoma: Together and/or separately? Int. J. Mol. Sci. 2022, 23, 604. [Google Scholar] [CrossRef] [PubMed]
- Gopinathan, A.; Sankhe, R.; Rathi, E.; Kodi, T.; Upadhya, R.; Pai, K.S.R.; Kishore, A. An in silico drug repurposing approach to identify HDAC1 inhibitors against glioblastoma. J. Biomol. Struct. Dyn. 2025, 43, 9776–9789. [Google Scholar] [CrossRef]
- Daniele, S.; La Pietra, V.; Piccarducci, R.; Pietrobono, D.; Cavallini, C.; D’Amore, V.M.; Cerofolini, L.; Giuntini, S.; Russomanno, P.; Puxeddu, M.; et al. CXCR4 antagonism sensitizes cancer cells to novel indole-based MDM2/4 inhibitors in glioblastoma multiforme. Eur. J. Pharmacol. 2021, 897, 173936. [Google Scholar] [CrossRef]
- Lin, K.X.; Wu, Z.Y.; Qin, M.L.; Zeng, H.C. Bisphenol S Induces Lipid Metabolism Disorders in HepG2 and SK-Hep-1 Cells via Oxidative Stress. Toxics 2025, 13, 44. [Google Scholar] [CrossRef]
- Han, W.; Yu, F.; Wang, R.; Guan, W.; Zhi, F. Valproic Acid Sensitizes Glioma Cells to Luteolin Through Induction of Apoptosis and Autophagy via Akt Signaling. Cell. Mol. Neurobiol. 2021, 41, 1625–1634. [Google Scholar] [CrossRef]
- Liu, J.Y.; Fu, W.Q.; Zheng, X.J.; Li, W.; Ren, L.W.; Wang, J.H.; Yang, C.; Du, G.H. Avasimibe exerts anticancer effects on human glioblastoma cells via inducing cell apoptosis and cell cycle arrest. Acta Pharmacol. Sin. 2021, 42, 97–107. [Google Scholar] [CrossRef]
- dos Santos, J.S.; Suzan, A.J.; Bonafé, G.A.; Fernandes, A.M.A.P.; Longato, G.B.; Antônio, M.A.; Carvalho, P.O.; Ortega, M.M. Kaempferol and Biomodified Kaempferol from Sophora japonica Extract as Potential Sources of Anti-Cancer Polyphenolics against High Grade Glioma Cell Lines. Int. J. Mol. Sci. 2023, 24, 10716. [Google Scholar] [CrossRef]
- Pienkowski, T.; Kowalczyk, T.; Garcia-Romero, N.; Ayuso-Sacido, A.; Ciborowski, M. Proteomics and metabolomics approach in adult and pediatric glioma diagnostics. Biochim. Biophys. Acta Rev. Cancer 2022, 1877, 188721. [Google Scholar] [CrossRef]
- Aubrey, B.J.; Kelly, G.L.; Janic, A.; Herold, M.J.; Strasser, A. How does p53 induce apoptosis and how does this relate to p53-mediated tumour suppression? Cell Death Differ. 2018, 25, 104–113. [Google Scholar] [CrossRef] [PubMed]
- Zhang, X.; Qi, M.; Huo, K.; Cai, B.; Zhang, J.; Tian, Y.; Zhang, D. Celastrol induces ferroptosis by suppressing RRM2 in hepatocellular carcinoma. Heliyon 2024, 10, e33936. [Google Scholar] [CrossRef] [PubMed]
- Li, Y.; Zhang, J.; Gao, W.; Zhang, L.; Pan, Y.; Zhang, S.; Wang, Y. Insights on Structural Characteristics and Ligand Binding Mechanisms of CDK2. Int. J. Mol. Sci. 2015, 16, 9314–9340. [Google Scholar] [CrossRef]
- Day, M.; Parry-Morris, S.; Houghton-Gisby, J.; Oliver, A.W.; Pearl, L.H. Structural basis for recruitment of the CHK1 DNA damage kinase by the CLASPIN scaffold protein. Structure 2021, 29, 531–539.e3. [Google Scholar] [CrossRef] [PubMed]
- Khan, S.; Mittal, S.; McGee, K.; Alfaro-Munoz, K.D.; Majd, N.; Balasubramaniyan, V.; de Groot, J.F. Role of Neutrophils and Myeloid-Derived Suppressor Cells in Glioma Progression and Treatment Resistance. Int. J. Mol. Sci. 2020, 21, 1954. [Google Scholar] [CrossRef]
- Finch, A.; Solomou, G.; Wykes, V.; Pohl, U.; Bardella, C.; Watts, C. Advances in Research of Adult Gliomas. Int. J. Mol. Sci. 2021, 22, 924. [Google Scholar] [CrossRef] [PubMed]
- Chen, R.; Smith-Cohn, M.; Cohen, A.L.; Colman, H. Glioma Subclassifications and Their Clinical Significance. Neurotherapeutics 2017, 14, 284–297. [Google Scholar] [CrossRef]
- Huang, M.; Li, M.; Zhu, R.; Mao, K.; Pan, K.; Liu, X.; Gao, B. Sea Anemone Stichodactyla haddoni Venom: Extraction Method Dictates Composition and Functional Potency. Mar. Drugs 2025, 23, 333. [Google Scholar] [CrossRef] [PubMed]
- Moreels, L.; Peigneur, S.; Galan, D.T.; De Pauw, E.; Béress, L.; Waelkens, E.; Pardo, L.A.; Quinton, L.; Tytgat, J. APETx4, a Novel Sea Anemone Toxin and a Modulator of the Cancer-Relevant Potassium Channel KV10.1. Mar. Drugs 2017, 15, 287. [Google Scholar] [CrossRef] [PubMed]
- Zou, Y.; Wang, Y.; Xu, S.; Liu, Y.; Yin, J.; Lovejoy, D.B.; Zheng, M.; Liang, X.-J.; Park, J.B.; Efremov, Y.M.; et al. Brain Co-Delivery of Temozolomide and Cisplatin for Combinatorial Glioblastoma Chemotherapy. Adv. Mater. 2022, 34, 2203958. [Google Scholar] [CrossRef]
- Wick, W.; Winkler, F. Regimen of procarbazine, lomustine, and vincristine versus temozolomide for gliomas. Cancer 2018, 124, 2674–2676. [Google Scholar] [CrossRef]
- Ling, Z.; Zhang, J.; Liu, Q. Oncogenic Forkhead box D3 antisense RNA 1 promotes cell survival and confers temozolomide resistance in glioblastoma cells through the miR-128-3p/WEE1 G2 checkpoint kinase axis. Bioengineered 2022, 13, 6012–6023. [Google Scholar] [CrossRef]
- Gong, L.; Yin, Y.; Chen, C.; Wan, Q.; Xia, D.; Wang, M.; Pu, Z.; Zhang, B.; Zou, J. Characterization of EGFR-reprogrammable temozolomide-resistant cells in a model of glioblastoma. Cell Death Discov. 2022, 8, 438. [Google Scholar] [CrossRef]
- Gürsoy, G.T.; Tuncer, M.C.; Özdemir, İ. Resveratrol and temozolomide induce apoptosis and suppress proliferation in glioblastoma cells via the apoptotic signaling pathway. Acta Cir. Bras. 2025, 40, e405525. [Google Scholar] [CrossRef]
- Shen, X.; Cheng, H.; Zheng, J.; Xia, Y.; Li, Y.; Guo, Q.; Zhang, Z.; Yin, N.; Liu, Y.; Dong, J.; et al. KIF4A Inhibits Ferroptosis in Glioblastoma via the CHMP4B/GPX4 Axis and Promotes Temozolomide Resistance. Mol. Carcinog. 2025, 64, 1650–1666. [Google Scholar] [CrossRef]
- Radtke, L.; Majchrzak-Celińska, A.; Awortwe, C.; Vater, I.; Nagel, I.; Sebens, S.; Cascorbi, I.; Kaehler, M. CRISPR/Cas9-induced knockout reveals the role of ABCB1 in the response to temozolomide, carmustine and lomustine in glioblastoma multiforme. Pharmacol. Res. 2022, 185, 106510. [Google Scholar] [CrossRef]
- Lu, E.; Gareev, I.; Yuan, C.; Liang, Y.; Sun, J.; Chen, X.; Beylerli, O.; Sufianov, A.; Zhao, S.; Yang, G. The Mechanisms of Current Platinum Anticancer Drug Resistance in the Glioma. Curr. Pharm. Des. 2022, 28, 1863–1869. [Google Scholar] [CrossRef]
- Zuchegna, C.; Leone, S.; Romano, A.; Porcellini, A.; Messina, S. KRAS is a molecular determinant of platinum responsiveness in glioblastoma. BMC Cancer 2024, 24, 77. [Google Scholar] [CrossRef] [PubMed]
- Zhang, C.; Xu, C.; Gao, X.; Yao, Q. Platinum-based drugs for cancer therapy and anti-tumor strategies. Theranostics 2022, 12, 2115–2132. [Google Scholar] [CrossRef]
- Ashwood, L.M.; Elnahriry, K.A.; Stewart, Z.K.; Shafee, T.; Naseem, M.U.; Szanto, T.G.; van der Burg, C.A.; Smith, H.L.; Surm, J.M.; Undheim, E.A.B.; et al. Genomic, functional and structural analyses elucidate evolutionary innovation within the sea anemone 8 toxin family. BMC Biol. 2023, 21, 121. [Google Scholar] [CrossRef]
- Kvetkina, A.; Malyarenko, O.; Pavlenko, A.; Dyshlovoy, S.; von Amsberg, G.; Ermakova, S.; Leychenko, E. Sea Anemone Heteractis crispa Actinoporin Demonstrates In Vitro Anticancer Activities and Prevents HT-29 Colorectal Cancer Cell Migration. Molecules 2020, 25, 5979. [Google Scholar] [CrossRef]
- Wang, Z.L.; Zhang, S.Y.; Hao, S.L.; Yang, W.X. Neurotoxins and Pore Forming Toxins in Sea Anemones: Potential Candidates for New Drug Development. Histol. Histopathol. 2023, 38, 9–28. [Google Scholar] [CrossRef] [PubMed]
- Abdoli, V.; Sarkhosh-Inanlou, R.; Delirezh, N.; Aghazadeh, S.; Shaykh-Baygloo, N.; Imani, M. Cytotoxic effect of sea anemone pore-forming toxin on K562 chronic myeloid leukemia cells. Vet. Res. Forum 2021, 12, 481–485. [Google Scholar] [CrossRef] [PubMed]
- Tejuca, M.; Díaz, I.; Figueredo, R.; Roque, L.; Pazos, F.; Martínez, D.; Iznaga-Escobar, N.; Pérez, R.; Alvarez, C.; Lanio, M.E. Construction of an immunotoxin with the pore forming protein StI and ior C5, a monoclonal antibody against a colon cancer cell line. Int. Immunopharmacol. 2004, 4, 731–744. [Google Scholar] [CrossRef]
- Soletti, R.C.; de Faria, G.P.; Vernal, J.; Terenzi, H.; Anderluh, G.; Borges, H.L.; Moura-Neto, V.; Gabilan, N.H. Potentiation of anticancer-drug cytotoxicity by sea anemone pore-forming proteins in human glioblastoma cells. Anticancer Drugs 2008, 19, 517–525. [Google Scholar] [CrossRef]
- Kahn, S.A.; Biasoli, D.; Garcia, C.; Geraldo, L.H.; Pontes, B.; Sobrinho, M.; Frauches, A.C.; Romão, L.; Soletti, R.C.; Assunção, F.S.; et al. Equinatoxin II Potentiates Temozolomide- and Etoposide-Induced Glioblastoma Cell Death. Curr. Top. Med. Chem. 2012, 12, 2082–2093. [Google Scholar] [CrossRef]
- Li, X.; Tang, Y.; Yu, F.; Sun, Y.; Huang, F.; Chen, Y.; Yang, Z.; Ding, G. Inhibition of Prostate Cancer DU-145 Cells Proliferation by Anthopleura anjunae Oligopeptide (YVPGP) via PI3K/AKT/mTOR Signaling Pathway. Mar. Drugs 2018, 16, 325. [Google Scholar] [CrossRef]
- Zheng, Z.; Chen, J.; Kang, Y.; Ding, Z.; Jin, C.; Gan, Z.; Yu, Q. Dual-responsive nanoparticle system for enhanced blood-brain barrier crossing and glioblastoma penetration. Biomaterials 2026, 327, 123730. [Google Scholar] [CrossRef] [PubMed]
- Li, Z.; Jiang, S.; Wang, J.; Li, W.; Yang, J.; Liu, W.; Gao, H.; Huang, Y.; Ruan, S. Peptide-drug conjugates repolarize glioblastoma-associated macrophages to resensitize chemo-immunotherapy of glioblastoma. Sci. Adv. 2025, 11, eadr8841. [Google Scholar] [CrossRef] [PubMed]
- Ma, G.; Pang, X.; Ran, Y.; Chen, W.; Zhou, Y.; Li, X.; Liu, B.; Li, F.; Hu, S. In silico and in vivo verification of the mechanism of formononetin in treating hepatocellular carcinoma. Ann. Med. 2024, 56, 2404550. [Google Scholar] [CrossRef] [PubMed]
- Lin, Z.; Huang, T.; Han, B.; Tao, Z.; Chen, X. Network Pharmacology and Experimental Validation-based Investigation of the Underlying Mechanism of Yi-Yi-Fu-Zi-Bai-Jiang-San of Nasopharyngeal Carcinoma. J. Cancer 2025, 16, 2212–2232. [Google Scholar] [CrossRef]
- Yu, X.; Wang, X.; Xu, F.; Zhang, X.; Wang, M.; Zhou, R.; Sun, Z.; Pan, X.; Feng, L.; Zhang, W.; et al. Mir-615-3p promotes osteosarcoma progression via the SESN2/AMPK/mTOR pathway. Cancer Cell Int. 2024, 24, 411. [Google Scholar] [CrossRef]
- Stouffer, M.; Wandling, E.; Dickson, L.; Lin, S.; Duan, H.; Powe, E.; Jean-Louis, D.; Tiwari, A.K.; Amos, S. Gedunin modulates cellular growth and apoptosis in glioblastoma cell lines. Cancer Rep. 2024, 7, e2051. [Google Scholar] [CrossRef]
- Kim, E.; Ham, S.; Jung, B.K.; Park, J.W.; Kim, J.; Lee, J.H. Effect of Baicalin on Wound Healing in a Mouse Model of Pressure Ulcers. Int. J. Mol. Sci. 2023, 24, 329. [Google Scholar] [CrossRef] [PubMed]
- Liang, X.J.; Choi, Y.; Sackett, D.L.; Park, J.K. Nitrosoureas Inhibit the Stathmin-Mediated Migration and Invasion of Malignant Glioma Cells. Cancer Res. 2008, 68, 5267–5272. [Google Scholar] [CrossRef] [PubMed][Green Version]
- Cheng, C.; Jiao, J.T.; Qian, Y.; Guo, X.Y.; Huang, J.; Dai, M.C.; Zhang, L.; Ding, X.P.; Zong, D.; Shao, J.F. Curcumin induces G2/M arrest and triggers apoptosis via FoxO1 signaling in U87 human glioma cells. Mol. Med. Rep. 2016, 13, 3763–3770. [Google Scholar] [CrossRef] [PubMed]
- Lu, J.; Yu, M.; Lin, Z.; Lue, S.; Zhang, H.; Zhao, H.; Xu, Y.; Liu, H. Effects of Connexin43 Overexpression on U251 Cell Growth, Migration, and Apoptosis. Med. Sci. Monit. 2017, 23, 2917–2923. [Google Scholar] [CrossRef] [PubMed]
- Xia, G.; Wang, H.; Song, Z.; Meng, Q.; Huang, X.; Huang, X. Gambogic acid sensitizes gemcitabine efficacy in pancreatic cancer by reducing the expression of ribonucleotide reductase subunit-M2 (RRM2). J. Exp. Clin. Cancer Res. 2017, 36, 107. [Google Scholar] [CrossRef]
- Wang, L.; Wen, Z.; Liu, S.W.; Zhang, L.; Finley, C.; Lee, H.J.; Fan, H.S. Overview of AlphaFold2 and breakthroughs in overcoming its limitations. Comput. Biol. Med. 2024, 176, 108620. [Google Scholar] [CrossRef]
- Liang, X.; Zhang, H.; Wang, Z.; Zhang, X.; Dai, Z.; Zhang, J.; Luo, P.; Zhang, L.; Hu, J.; Liu, Z.; et al. JMJD8 Is an M2 Macrophage Biomarker, and It Associates with DNA Damage Repair to Facilitate Stemness Maintenance, Chemoresistance, and Immunosuppression in Pan-Cancer. Front. Immunol. 2022, 13, 875786. [Google Scholar] [CrossRef]








Disclaimer/Publisher’s Note: The statements, opinions and data contained in all publications are solely those of the individual author(s) and contributor(s) and not of MDPI and/or the editor(s). MDPI and/or the editor(s) disclaim responsibility for any injury to people or property resulting from any ideas, methods, instructions or products referred to in the content. |
© 2026 by the authors. Licensee MDPI, Basel, Switzerland. This article is an open access article distributed under the terms and conditions of the Creative Commons Attribution (CC BY) license.
Share and Cite
Lin, L.; Huang, M.; Yang, W.; Hua, Z.; Chen, Z.; He, P.; Mao, K.; Cheng, S.; Ma, L.; Cui, S.; et al. Crude Venom from Sea Anemone Macrodactyla doreensis Suppresses Glioblastoma via the p53 Pathway. Mar. Drugs 2026, 24, 92. https://doi.org/10.3390/md24030092
Lin L, Huang M, Yang W, Hua Z, Chen Z, He P, Mao K, Cheng S, Ma L, Cui S, et al. Crude Venom from Sea Anemone Macrodactyla doreensis Suppresses Glioblastoma via the p53 Pathway. Marine Drugs. 2026; 24(3):92. https://doi.org/10.3390/md24030092
Chicago/Turabian StyleLin, Limin, Meiling Huang, Wanting Yang, Ziqiang Hua, Zhen Chen, Panmin He, Kailin Mao, Shuanghuai Cheng, Linlin Ma, Shuaiying Cui, and et al. 2026. "Crude Venom from Sea Anemone Macrodactyla doreensis Suppresses Glioblastoma via the p53 Pathway" Marine Drugs 24, no. 3: 92. https://doi.org/10.3390/md24030092
APA StyleLin, L., Huang, M., Yang, W., Hua, Z., Chen, Z., He, P., Mao, K., Cheng, S., Ma, L., Cui, S., Yi, B., & Gao, B. (2026). Crude Venom from Sea Anemone Macrodactyla doreensis Suppresses Glioblastoma via the p53 Pathway. Marine Drugs, 24(3), 92. https://doi.org/10.3390/md24030092

