Isolation, Structural Elucidation, and Biological Evaluation of Pyrrole-Based Alkaloids from Sea Anemone-Associated Streptomyces sp. S1502
Abstract
1. Introduction
2. Results
2.1. OSMAC-Guided Fermentation and Isolation of Streptopyrroles
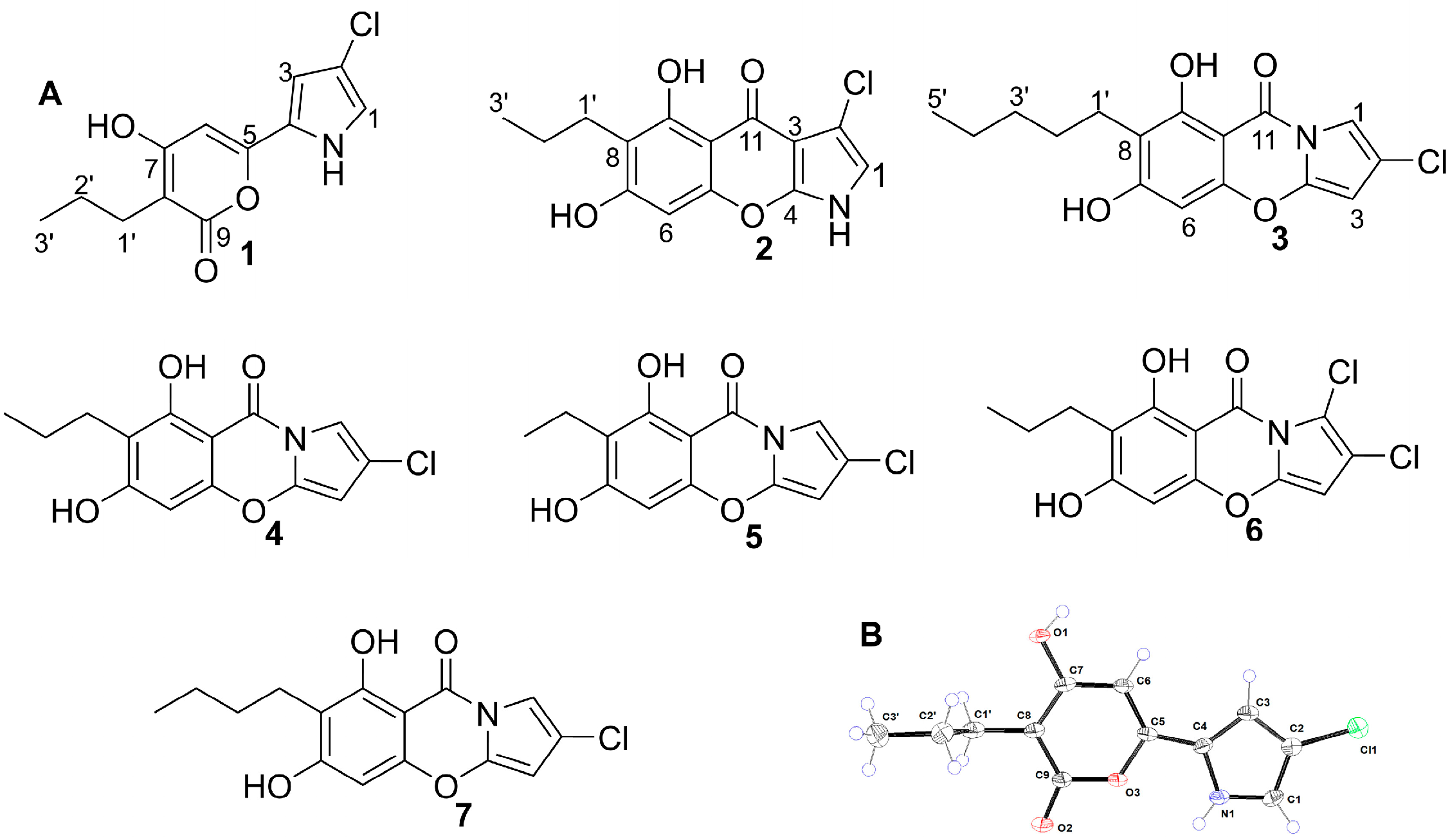
2.2. Structure Elucidation
2.3. Antibacterial Activities
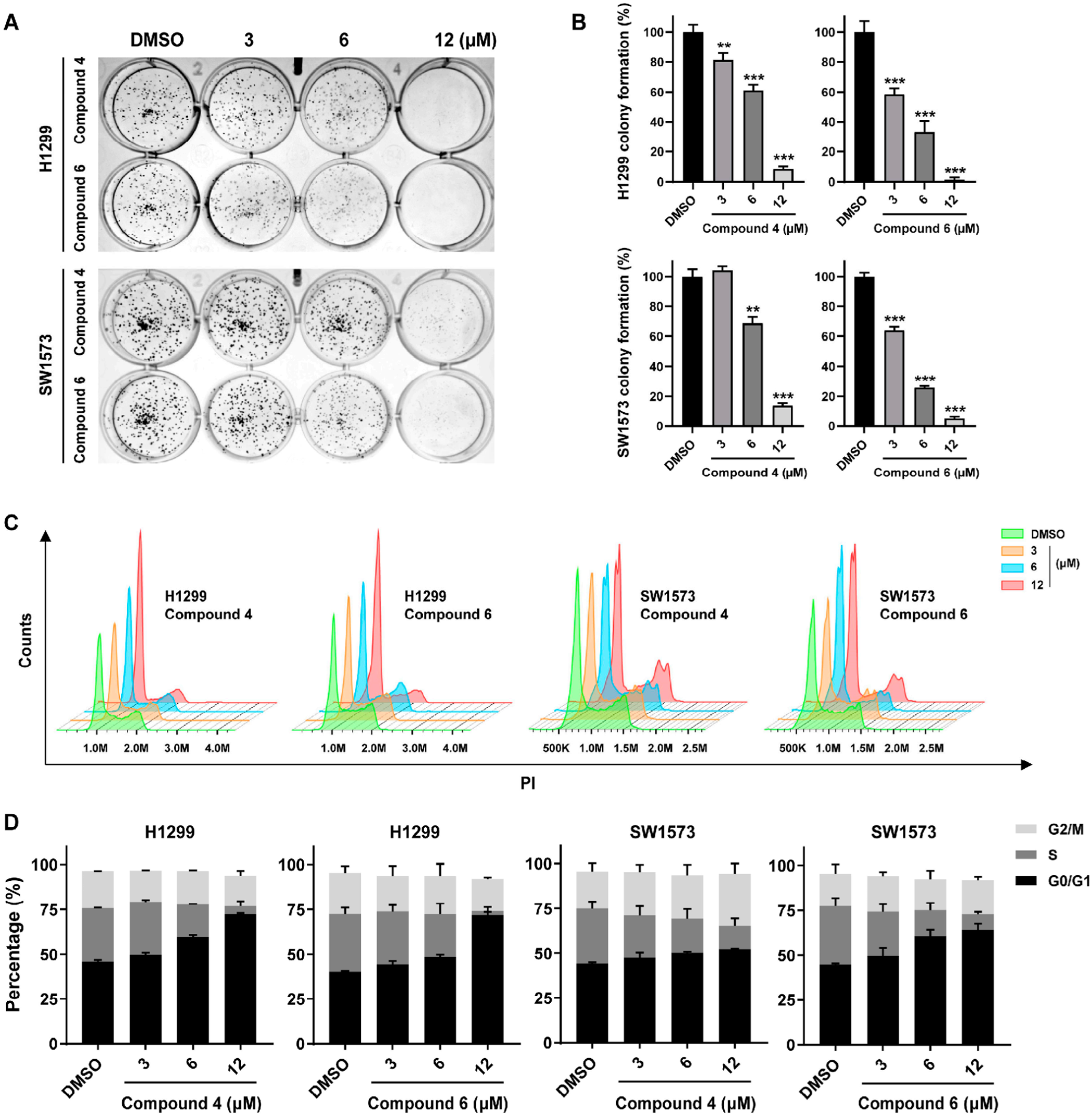
2.4. Cytotoxic Activities
3. Material and Methods
3.1. General Experimental Procedures
3.2. Purification and Characterization of Metabolites from Streptomyces sp. S1502
3.3. Physicochemical Properties of Isolated Compounds
3.4. X-Ray Crystallography
3.5. Antibacterial Assays
3.6. Cell Lines and Cell Culture
3.7. Evaluating Cytotoxicity of Compounds Through MTT Assay
3.8. Colony Formation Assay
3.9. Analysis of Cell Cycle and Apoptosis
3.10. Transwell Assay
4. Conclusions
Supplementary Materials
Author Contributions
Funding
Institutional Review Board Statement
Data Availability Statement
Acknowledgments
Conflicts of Interest
References
- Carroll, A.R.; Copp, B.R.; Grkovic, T.; Keyzers, R.A.; Prinsep, M.R. Marine natural products. Nat. Prod. Rep. 2024, 41, 162–207. [Google Scholar] [CrossRef] [PubMed]
- Saini, N.; Sirohi, R.; A., A.; Saini, N.; Wadhwa, P.; Kaur, P.; Sharma, V.; Singh, G.; Singh, I.; Sahu, S.K. Marine-derived natural products as anticancer agents. Med. Chem. 2023, 19, 538–555. [Google Scholar] [CrossRef]
- Liu, Z.; Sun, W.; Hu, Z.; Wang, W.; Zhang, H. Marine streptomyces-derived novel alkaloids discovered in the past decade. Mar. Drugs 2024, 22, 51. [Google Scholar] [CrossRef]
- Alam, K.; Mazumder, A.; Sikdar, S.; Zhao, Y.M.; Hao, J.; Song, C.; Wang, Y.; Sarkar, R.; Islam, S.; Zhang, Y.; et al. Streptomyces: The biofactory of secondary metabolites. Front. Microbiol. 2022, 13, 968053. [Google Scholar] [CrossRef]
- Eren, A.M.; Delmont, T.O. Bioprospecting marine microbial genomes to improve biotechnology. Nature 2024, 633, 287–288. [Google Scholar] [CrossRef] [PubMed]
- Chen, J.; Jia, Y.; Sun, Y.; Liu, K.; Zhou, C.; Liu, C.; Li, D.; Liu, G.; Zhang, C.; Yang, T.; et al. Global marine microbial diversity and its potential in bioprospecting. Nature 2024, 633, 371–379. [Google Scholar] [CrossRef]
- Scherlach, K.; Hertweck, C. Mining and unearthing hidden biosynthetic potential. Nat. Commun. 2021, 12, 3864. [Google Scholar] [CrossRef]
- Li, Y.; Gong, N.; Zhou, L.; Yang, Z.; Zhang, H.; Gu, Y.; Ma, J.; Ju, J. OSMAC-based discovery and biosynthetic gene clusters analysis of secondary metabolites from marine-derived Streptomyces globisporus SCSIO LCY30. Mar. Drugs 2023, 22, 21. [Google Scholar] [CrossRef]
- Li, X.; Zhou, Z.; Yang, J.; Sun, C.; Tian, X.; Ma, J.; Ju, J. Discovery, structural revision, heterologous production, and biosynthesis of mintaimycins from marine-derived Micromonospora sp. SCSIO 80128. Org. Lett. 2025, 27, 7920–7926. [Google Scholar] [CrossRef]
- Zhang, G.; Shi, J.; Zhang, C.; Wang, W.; Yang, X.; Xiong, Z.; Ma, S.; Wang, R.; Guo, Z.; Jiao, R. Chlorobactine a, a dimeric dichlorated metabolite from marine-derived Streptomyces thermolineatus NAK03196. Org. Lett. 2025, 27, 11284–11288. [Google Scholar] [CrossRef] [PubMed]
- Chen, Y.; Yang, W.; Zou, G.; Wang, G.; Kang, W.; Yuan, J.; She, Z. Cytotoxic bromine- and iodine-containing cytochalasins produced by the mangrove endophytic fungus Phomopsis sp. QYM-13 using the OSMAC approach. J. Nat. Prod. 2022, 85, 1229–1238. [Google Scholar] [CrossRef]
- Van Bergeijk, D.A.; Terlouw, B.R.; Medema, M.H.; Van Wezel, G.P. Ecology and genomics of actinobacteria: New concepts for natural product discovery. Nat. Rev. Microbiol. 2020, 18, 546–558. [Google Scholar] [CrossRef]
- Fisch, K.M. Biosynthesis of natural products by microbial iterative hybrid PKS-NRPS. RSC Adv. 2013, 3, 18228–18247. [Google Scholar] [CrossRef]
- Ma, G.; Liu, W.; Huang, H.; Yan, X.; Shen, W.; Visitsatthawong, S.; Prakinee, K.; Tran, H.; Fan, X.; Gao, Y.G.; et al. An enzymatic oxidation cascade converts delta-thiolactone anthracene to anthraquinone in the biosynthesis of anthraquinone-fused enediynes. JACS Au 2024, 4, 2925–2935. [Google Scholar] [CrossRef]
- Zhang, J.; Li, S.; Wu, X.; Guo, Z.; Lu, C.; Shen, Y. Nam7 hydroxylase is responsible for the formation of the naphthalenic ring in the biosynthesis of neoansamycins. Org. Lett. 2017, 19, 2442–2445. [Google Scholar] [CrossRef] [PubMed]
- Beer, L.L.; Moore, B.S. Biosynthetic convergence of salinosporamides A and B in the marine actinomycete Salinispora tropica. Org. Lett. 2007, 9, 845–848. [Google Scholar] [CrossRef] [PubMed]
- Long, L.; Zhang, H.; Zhou, Z.; Duan, L.; Fan, D.; Wang, R.; Xu, S.; Qiao, D.; Zhu, W. Pyrrole-containing hybrids as potential anticancer agents: An insight into current developments and structure-activity relationships. Eur. J. Med. Chem. 2024, 273, 116470. [Google Scholar] [CrossRef]
- Guo, F.; Xiao, F.; Song, H.; Li, X.; Xiao, Y.; Qin, Y.; Lei, X. An optimized marinopyrrole A derivative targets 6-phosphoglucosamine synthetase to inhibit methicillin-resistant Staphylococcus aureus. ACS Cent. Sci. 2024, 10, 2090–2098. [Google Scholar] [CrossRef]
- Jia, J.; Zhang, C.; Liu, Y.; Huang, Y.; Bai, Y.; Hang, X.; Zeng, L.; Zhu, D.; Bi, H.K. Armeniaspirol A: A novel anti-Helicobacter pylori agent. Microb. Biotechnol. 2022, 15, 442–454. [Google Scholar] [CrossRef]
- Breinholt, J.; Gürtler, H.; Kjær, A.; Nielsen, S.E.; Olsen, C.E. Streptopyrrole: An antimicrobial metabolite from Streptomyces armeniacus. Acta Chem. Scand. 1998, 52, 1040–1044. [Google Scholar] [CrossRef]
- Trew, S.J.; Wrigley, S.K.; Pairet, L.; Sohal, J.; Shanu-Wilson, P.; Hayes, M.A.; Martin, S.M.; Manohar, R.N.; Chicarelli-Robinson, M.I.; Kau, D.A.; et al. Novel streptopyrroles from Streptomyces rimosus with bacterial protein histidine kinase inhibitory and antimicrobial activities. J. Antibiot. 2000, 53, 1–11. [Google Scholar] [CrossRef]
- Heo, C.S.; Kang, J.S.; Kwon, J.H.; Anh, C.V.; Shin, H.J. Pyrrole-containing alkaloids from a marine-derived actinobacterium Streptomyces zhaozhouensis and their antimicrobial and cytotoxic activities. Mar. Drugs 2023, 21, 167. [Google Scholar] [CrossRef]
- Wang, Y.; Zhou, L.; Pan, X.; Liao, Z.; Qi, N.; Sun, M.; Zhang, H.; Ju, J.; Ma, J. Metabolic blockade-based genome mining of sea anemone-associated Streptomyces sp. S1502 identifies atypical angucyclines WS-5995 A-E: Isolation, identification, biosynthetic investigation, and bioactivities. Mar. Drugs 2024, 22, 195. [Google Scholar] [CrossRef] [PubMed]
- Liu, Y.; Lin, L.; Yang, J.; Chen, Z.; Xin, L.; Weng, X.; Ge, W.; Fang, R.; Ma, J.; Chen, Y.; et al. Synergizing a metabolic blockade and non-reducing polyketide synthase substrate flexibility expand depsidone diversity in a marine-derived Aspergillus species. J. Nat. Prod. 2025, 88, 2511–2519. [Google Scholar] [CrossRef]
- Yang, Q.; To, K.K.W.; Hu, G.; Fu, K.; Yang, C.; Zhu, S.; Pan, C.; Wang, F.; Luo, K.; Fu, L. BI-2865, a pan-KRAS inhibitor, reverses the P-glycoprotein induced multidrug resistance in vitro and in vivo. Cell Commun. Signal. 2024, 22, 325. [Google Scholar] [CrossRef]
- Yang, Q.; Qin, T.; An, T.; Wu, H.; Xu, G.; Xiang, J.; Lei, K.; Zhang, S.; Xia, J.; Su, G.; et al. Novel PORCN inhibitor WHN-88 targets Wnt/β-catenin pathway and prevents the growth of Wnt-driven cancers. Eur. J. Pharmacol. 2023, 945, 175628. [Google Scholar] [CrossRef] [PubMed]
- Li, X.; Kong, L.; Yang, Q.; Duan, A.; Ju, X.; Cai, B.; Chen, L.; An, T.; Li, Y. Parthenolide inhibits ubiquitin-specific peptidase 7 (USP7), Wnt signaling, and colorectal cancer cell growth. J. Biol. Chem. 2020, 295, 3576–3589. [Google Scholar] [CrossRef] [PubMed]
- Bian, S.; Ni, W.; Zhou, L.; Tong, Y.; Dai, C.; Zhao, X.; Qiang, Y.; Gao, J.; Xiao, Y.; Liu, W.; et al. Ubiquitin-specific protease 1 facilitates hepatocellular carcinoma progression by modulating mitochondrial fission and metabolic reprogramming via cyclin-dependent kinase 5 stabilization. Cell Death Differ. 2024, 31, 1202–1218. [Google Scholar] [CrossRef]




| No. | 1 (J in Hz) | |
|---|---|---|
| δH | δC | |
| 1 | 6.61, d (1.6) | 110.1, CH |
| 2 | 125.2, C | |
| 3 | 6.90, d (1.6) | 120.5, CH |
| 4 | 114.9, C | |
| 5 | 153.4, C | |
| 6 | 6.32, s | 96.1, CH |
| 7 | 169.1, C | |
| 8 | 103.4, C | |
| 9 | 167.6, C | |
| 1′ | 2.39, m | 26.1, CH2 |
| 2′ | 1.51, m | 22.4, CH2 |
| 3′ | 0.94, t (7.4) | 14.2, CH3 |
| No. | 2 (J in Hz) | 3 (J in Hz) | ||
|---|---|---|---|---|
| δH | δC | δH | δC | |
| 1 | 6.72, s | 113.6, CH | 7.21, s | 105.1, CH |
| 2 | 102.2, C | 119.4, C | ||
| 3 | 108.1, C | 5.89, s | 91.0, CH | |
| 4 | 150.6, C | 142.6, CH | ||
| 5 | 155.4, C | 154.9, C | ||
| 6 | 6.38, s | 94.1, CH | 6.31, s | 94.3, C |
| 7 | 162.8, C | 165.5, C | ||
| 8 | 113.4, C | 113.7, C | ||
| 9 | 161.7, C | 161.0, C | ||
| 10 | 103.4, C | 93.4, C | ||
| 11 | 179.6, C | 159.8, C | ||
| 1′ | 2.61, m | 25.1, CH2 | 2.62, m | 23.0, CH2 |
| 2′ | 1.57, m | 23.0, CH2 | 1.53, m | 29.4, CH2 |
| 3′ | 0.95, t (7.4) | 14.4, CH3 | 1.35, m | 23.6, CH2 |
| 4′ | 1.61, m | 23.3, CH2 | ||
| 5′ | 0.97, m | 14.4, CH3 | ||
| Compound | Methicillin-Resistant Staphylococcus aureus (MRSA) |
|---|---|
| 1 | >64 |
| 2 | >64 |
| 3 | >64 |
| 4 | 4 |
| 5 | >64 |
| 6 | >64 |
| 7 | >64 |
| Van | 2 |
| Cell Lines | IC50 (μM) | ||||||||
|---|---|---|---|---|---|---|---|---|---|
| DDP | 1 | 2 | 3 | 4 | 5 | 6 | 7 | ||
| HCC | HepG2 | 3.06 ± 0.77 | >100 | >100 | 79.27 ± 6.11 | 32.15 ± 2.03 | >100 | 24.58 ± 2.44 | >100 |
| Huh-7 | 15.49 ± 0.66 | >100 | >100 | 66.58 ± 2.60 | 74.9 ± 2.15 | >100 | 35.34 ± 4.27 | >100 | |
| BEL-7404 | 4.39 ± 1.28 | >100 | >100 | >100 | 15.88 ± 0.62 | >100 | 22.72 ± 1.43 | >100 | |
| CRC | HCT116 | 4.16 ± 0.43 | >100 | >100 | 55.18 ± 1.62 | 12.92 ± 0.74 | >100 | 10.07 ± 0.34 | >100 |
| SW620 | 9.26 ± 0.56 | >100 | >100 | 69.80 ± 0.93 | 20.50 ± 2.61 | >100 | 29.06 ± 1.63 | >100 | |
| HT29 | 41.38 ± 3.04 | >100 | >100 | 51.13 ± 5.06 | 21.60 ± 0.66 | >100 | 22.76 ± 2.42 | >100 | |
| PC | Bxpc-3 | 3.22 ± 0.11 | 78.11 ± 8.18 | >100 | 45.15 ± 1.09 | 3.03 ± 0.18 | 51.57 ± 6.80 | 4.27 ± 0.20 | >100 |
| PANC-1 | 13.42 ± 0.87 | >100 | >100 | >100 | 21.34 ± 3.09 | >100 | 18.36 ± 2.07 | >100 | |
| MiaPaCa-2 | 12.30 ± 0.88 | >100 | >100 | 99.25 ± 2.80 | 20.33 ± 0.55 | >100 | 28 17 ± 4.13 | >100 | |
| LC | H1299 | 3.24 ± 0.12 | >100 | >100 | >100 | 10.51 ± 0.20 | >100 | 5.43 ± 0.40 | >100 |
| SW1573 | 3.71 ± 0.79 | >100 | >100 | >100 | 10.24 ± 2.60 | >100 | 8.37 ± 1.78 | >100 | |
| A549 | 6.72 ± 1.41 | >100 | >100 | 65.87 ± 6.41 | 15.75 ± 0.77 | >100 | 16.24 ± 0.94 | >100 | |
| Normal | Beas-2B | 17.77 ± 3.78 | >100 | >100 | >100 | 87.06 ± 6.50 | >100 | 96.45 ± 1.29 | >100 |
| LX2 | 12.13 ± 1.02 | >100 | >100 | >100 | 93.71 ± 3.02 | >100 | 82.33 ± 2.65 | >100 | |
Disclaimer/Publisher’s Note: The statements, opinions and data contained in all publications are solely those of the individual author(s) and contributor(s) and not of MDPI and/or the editor(s). MDPI and/or the editor(s) disclaim responsibility for any injury to people or property resulting from any ideas, methods, instructions or products referred to in the content. |
© 2026 by the authors. Licensee MDPI, Basel, Switzerland. This article is an open access article distributed under the terms and conditions of the Creative Commons Attribution (CC BY) license.
Share and Cite
Zhang, X.; Yang, Q.; Zhou, L.; Chen, Y.; Ju, J.; Ma, J. Isolation, Structural Elucidation, and Biological Evaluation of Pyrrole-Based Alkaloids from Sea Anemone-Associated Streptomyces sp. S1502. Mar. Drugs 2026, 24, 51. https://doi.org/10.3390/md24010051
Zhang X, Yang Q, Zhou L, Chen Y, Ju J, Ma J. Isolation, Structural Elucidation, and Biological Evaluation of Pyrrole-Based Alkaloids from Sea Anemone-Associated Streptomyces sp. S1502. Marine Drugs. 2026; 24(1):51. https://doi.org/10.3390/md24010051
Chicago/Turabian StyleZhang, Xin, Qihong Yang, Le Zhou, Yingying Chen, Jianhua Ju, and Junying Ma. 2026. "Isolation, Structural Elucidation, and Biological Evaluation of Pyrrole-Based Alkaloids from Sea Anemone-Associated Streptomyces sp. S1502" Marine Drugs 24, no. 1: 51. https://doi.org/10.3390/md24010051
APA StyleZhang, X., Yang, Q., Zhou, L., Chen, Y., Ju, J., & Ma, J. (2026). Isolation, Structural Elucidation, and Biological Evaluation of Pyrrole-Based Alkaloids from Sea Anemone-Associated Streptomyces sp. S1502. Marine Drugs, 24(1), 51. https://doi.org/10.3390/md24010051

