Cytotoxic Mechanism of Deep-Sea Fungus Chaetomium globosum YP-106 Metabolite Chaetomugilin O in Thyroid Cancer Cells
Abstract
1. Introduction
2. Results and Discussion
2.1. Structure of Chaetomugilin O
2.2. Chaetomugilin O Inhibits CAL-62 Cell Viability Through ROS-Mediated Oxidative Stress
2.3. Chaetomugilin O Induces G2/M Phase Arrest and Apoptosis in CAL-62 Cells
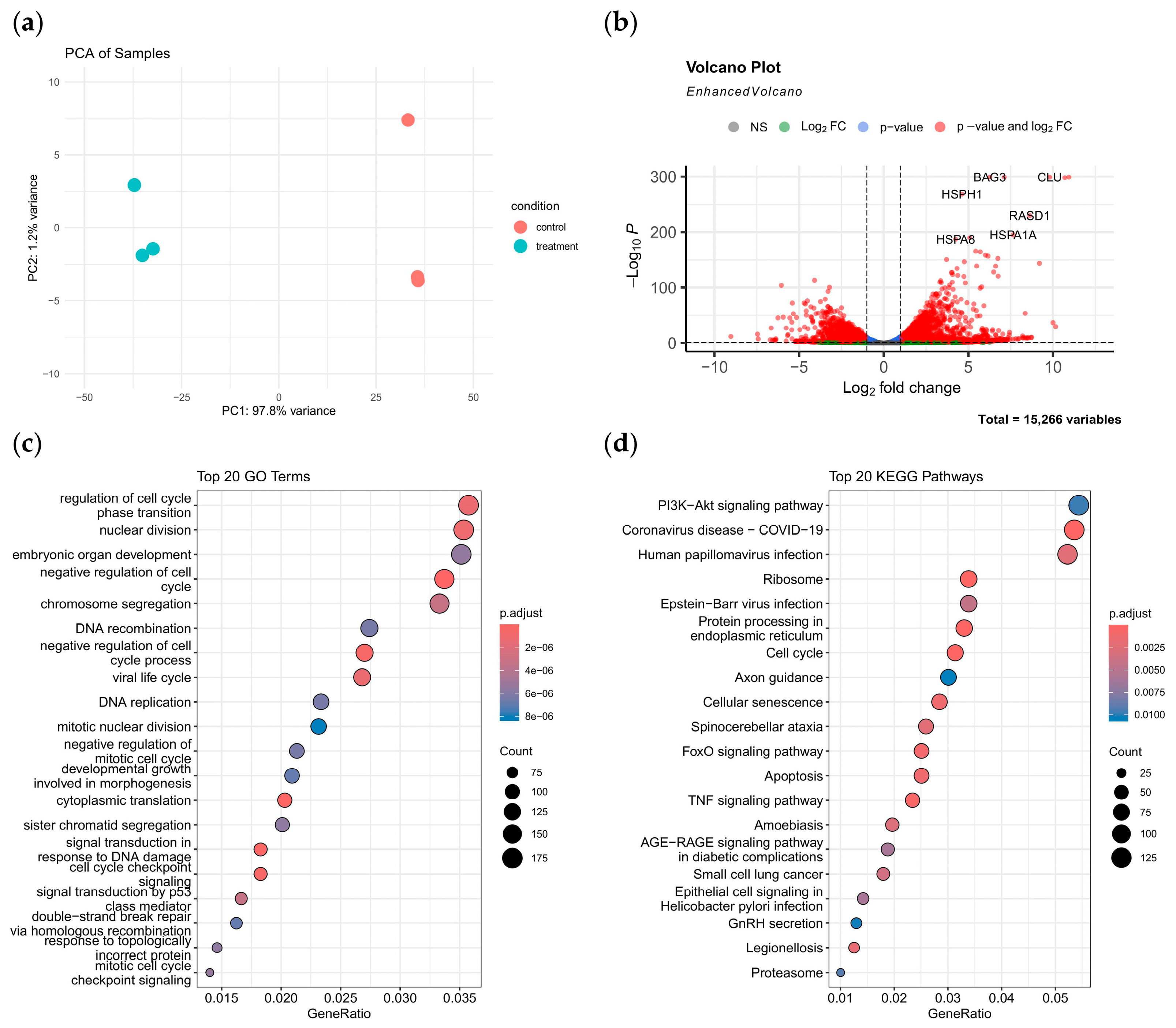
2.4. Transcriptomic Analysis Reveals Chaetomugilin O Regulates Cell Cycle and Apoptosis via the PI3K-Akt Pathway
2.5. Molecular Docking Analysis
3. Materials and Methods
3.1. General Experimental Procedures
3.2. Fungal Material
3.3. Fermentation, Extraction and Isolation
3.4. Cell Culture
3.5. Cell Viability Assay
3.6. Reactive Oxygen Species (ROS) Assa
3.7. Cell Cycle Assay
3.8. Cell Apoptosis Assay
3.9. RNA Extraction, Library Construction and Sequencing
3.10. Data Analysis
3.11. Molecular Docking
3.12. Statistical Analysis
4. Conclusions
Supplementary Materials
Author Contributions
Funding
Institutional Review Board Statement
Data Availability Statement
Acknowledgments
Conflicts of Interest
References
- Zhou, T.; Wang, X.; Zhang, J.; Zhou, E.; Xu, C.; Shen, Y.; Zou, J.; Lu, W.; Su, K.; Huang, W.; et al. Global burden of thyroid cancer from 1990 to 2021: A systematic analysis from the Global Burden of Disease Study 2021. J. Hematol. Oncol. 2024, 17, 74. [Google Scholar] [CrossRef] [PubMed]
- Forma, A.; Kłodnicka, K.; Pająk, W.; Flieger, J.; Teresińska, B.; Januszewski, J.; Baj, J. Thyroid Cancer: Epidemiology, Classification, Risk Factors, Diagnostic and Prognostic Markers, and Current Treatment Strategies. Int. J. Mol. Sci. 2025, 26, 5173. [Google Scholar] [CrossRef] [PubMed]
- Porter, A.; Wong, D.J. Perspectives on the Treatment of Advanced Thyroid Cancer: Approved Therapies, Resistance Mechanisms, and Future Directions. Front. Oncol. 2021, 10, 592202. [Google Scholar] [CrossRef]
- Zhang, Y.; Xing, Z.; Liu, T.; Tang, M.; Mi, L.; Zhu, J.; Wu, W.; Wei, T. Targeted therapy and drug resistance in thyroid cancer. Eur. J. Med. Chem. 2022, 238, 114500. [Google Scholar] [CrossRef] [PubMed]
- Zhang, L.; Feng, Q.; Wang, J.; Tan, Z.; Li, Q.; Ge, M. Molecular basis and targeted therapy in thyroid cancer: Progress and opportunities. Biochim. Biophys. Acta Rev. Cancer 2023, 1878, 188928. [Google Scholar] [CrossRef]
- Cai, C.; Yang, D.; Cao, Y.; Peng, Z.; Wang, Y.; Xi, J.; Yan, C.; Li, X. Anticancer Potential of Active Alkaloids and Synthetic Analogs Derived from Marine Invertebrates. Eur. J. Med. Chem. 2024, 279, 116850. [Google Scholar] [CrossRef]
- Hu, Y.; Chen, J.; Hu, G.; Yu, J.; Zhu, X.; Lin, Y.; Chen, S.; Yuan, J. Statistical research on the bioactivity of new marine natural products discovered during the 28 years from 1985 to 2012. Mar. Drugs 2015, 13, 202–221. [Google Scholar] [CrossRef]
- Sun, C.; Mudassir, S.; Zhang, Z.; Feng, Y.; Chang, Y.; Che, Q.; Gu, Q.; Zhu, T.; Zhang, G.; Li, D. Secondary Metabolites from Deep-Sea Derived Microorganisms. Curr. Med. Chem. 2020, 27, 6244–6273. [Google Scholar] [CrossRef]
- Sasikumar, P.; Aparna, V.; Sebastian, A.T.; Muneer, A.; Prabha, B.; Vipin, C.L.; Ijinu, T.P. Clinically Tested Marine Mollusk-Derived Anticancer Agents: Chemico-Pharmacological Aspects. Stud. Nat. Prod. Chem. 2024, 83, 95–131. [Google Scholar]
- Son, K.; Takhaveev, V.; Mor, V.; Yu, H.; Dillier, E.; Zilio, N.; Püllen, N.J.L.; Ivanov, D.; Ulrich, H.D.; Sturla, S.J.; et al. Trabectedin Derails Transcription-Coupled Nucleotide Excision Repair to Induce DNA Breaks in Highly Transcribed Genes. Nat. Commun. 2024, 15, 1388. [Google Scholar] [CrossRef]
- Dissanayake, D.S.; Nagahawatta, D.P.; Lee, J.-S.; Jeon, Y.-J. Immunomodulatory Effects of Halichondrin Isolated from Marine Sponges and Its Synthetic Analogs in Oncological Applications. Mar. Drugs 2024, 22, 426. [Google Scholar] [CrossRef]
- Kang, J.Q.; Zhou, T.Y.; Wang, W.H.; Wei, M.Y.; Shao, C.L. Marine-Derived Yaequinolone Derivative CHNQD-02792 Suppresses Colorectal Cancer Cell Proliferation and Induces Apoptosis via MAPK Pathway Modulation. Mar. Drugs 2025, 23, 136. [Google Scholar] [CrossRef]
- Malhão, F.; Ramos, A.A.; Buttachon, S.; Dethoup, T.; Kijjoa, A.; Rocha, E. Cytotoxic and antiproliferative effects of preussin, a hydroxypyrrolidine derivative from the marine sponge-associated fungus Aspergillus candidus KUFA 0062, in a panel of breast cancer cell lines and using 2D and 3D cultures. Mar. Drugs 2019, 17, 448. [Google Scholar] [CrossRef]
- Liu, L.; Xu, W.; Li, S.; Chen, M.; Cheng, Y.; Yuan, W.; Cheng, Z.; Li, Q. Penicindopene A, a new indole diterpene from the deep-sea fungus Penicillium sp. YPCMAC1. Nat. Prod. Res. 2019, 33, 2988–2994. [Google Scholar] [CrossRef]
- Zhang, J.; Chen, Y.; Liu, Z.; Guo, B.; Gao, X.; Liu, H.; Zhang, W. Cytotoxic secondary metabolites from a sea-derived fungal strain of Hypoxylon rubiginosum FS521. Chin. J. Org. Chem. 2020, 40, 1367. [Google Scholar] [CrossRef]
- Chen, C.; Tao, H.; Chen, W.; Yang, B.; Zhou, X.; Luo, X.; Liu, Y. Recent advances in the chemistry and biology of azaphilones. RSC Adv. 2020, 10, 10197–10220. [Google Scholar] [CrossRef]
- El-Kashef, D.H.; Youssef, F.S.; Hartmann, R.; Knedel, T.O.; Janiak, C.; Lin, W.; Reimche, I.; Teusch, N.; Liu, Z.; Proksch, P. Azaphilones from the Red Sea Fungus Aspergillus falconensis. Mar. Drugs 2020, 18, 204. [Google Scholar] [CrossRef]
- Shen, S.J.; Feng, Z.Y.; Jiang, S.J.; Liu, L.; Fu, S.J.; Chen, W.H.; Sun, Q.Y.; Chen, J.J. Azaphilones from the Fungus Penicillium multicolor LZUC-S2 and Their Antibacterial Activity. Chem. Biodivers. 2023, 20, e202201180. [Google Scholar] [CrossRef] [PubMed]
- Zeng, Y.; Wang, Z.; Chang, W.; Zhao, W.; Wang, H.; Chen, H.; Dai, H.; Lv, F. New Azaphilones from the Marine-Derived Fungus Penicillium sclerotiorum E23Y-1A with Their Anti-Inflammatory and Antitumor Activities. Mar. Drugs 2023, 21, 75. [Google Scholar] [CrossRef] [PubMed]
- Yasuhide, M.; Yamada, T.; Numata, A.; Tanaka, R. Chaetomugilins, new selectively cytotoxic metabolites, produced by a marine fish-derived Chaetomium species. J. Antibiot. 2008, 61, 615–622. [Google Scholar] [CrossRef] [PubMed]
- Yamada, T.; Muroga, Y.; Jinno, M.; Kajimoto, T.; Usami, Y.; Numata, A.; Tanaka, R. New class azaphilone produced by a marine fish-derived Chaetomium globosum. The stereochemistry and biological activities. Bioorg. Med. Chem. 2011, 19, 4106–4113. [Google Scholar] [CrossRef] [PubMed]
- Muroga, Y.; Yamada, T.; Numata, A.; Tanaka, R. Chaetomugilins I–O, new potent cytotoxic metabolites from a marine-fish-derived Chaetomium species. Stereochemistry and biological activities. Tetrahedron 2009, 65, 7580–7586. [Google Scholar] [CrossRef]
- Addie, M.; Ballard, P.; Buttar, D.; Crafter, C.; Currie, G.; Davies, B.R.; Debreczeni, J.; Dry, H.; Dudley, P.; Greenwood, R.; et al. Discovery of 4-Amino-N-[(1S)-1-(4-chlorophenyl)-3-hydroxypropyl]-1-(7H-pyrrolo[2,3-d]pyrimidin-4-yl)piperidine-4-carboxamide (AZD5363), an Orally Bioavailable, Potent Inhibitor of Akt Kinases. J. Med. Chem. 2013, 56, 2059–2073. [Google Scholar] [CrossRef]
- Islamoglu, F. Molecular Docking, Bioactivity, ADME, Toxicity Risks, and Quantum Mechanical Parameters of Some 1,2-Dihydroquinoline Derivatives Were Theoretically Calculated for Investigation of Its Use as a Pharmaceutical Active Ingredient in the Treatment of Multiple Sclerosis (MS). Prospect. Pharm. Sci. 2024, 22, 168–187. [Google Scholar]






| Position | Chaetomugilin O | |
|---|---|---|
| δC | δH (J in Hz) | |
| 1 | 145.6 | 7.69, (s, 1H) |
| 2 | ||
| 3 | 157.2 | |
| 4 | 104.6 | 6.94, (s, 1H) |
| 4a | 140.5 | |
| 5 | 108.9 | |
| 6 | 184.0 | |
| 7 | 83.3 | |
| 8 | 43.4 | 4.29, (d, 12, 1H) |
| 8a | 113.4 | |
| 9 | 120.6 | 6.63, (d, 15.8, 1H) |
| 10 | 146.0 | 6.72, (dd, 15.8, 7.6, 1H) |
| 11 | 38.0 | 2.76, (m, 1H) |
| 12 | 28.5 | 1.63, (m, 2H) |
| 13 | 11.5 | 1.09, (t, 7.4, 3H) |
| 7-Me | 23.2 | 1.76, (s, 3H) |
| 11-Me | 19.2 | 1.28, (d, 6.65, 3H) |
| 1′ | 169.8 | |
| 2′ | 51.3 | 5.37, (d, 12.05, 1H) |
| 3′ | 192.8 | |
| 4′ | 136.8 | |
| 5′ | 145.3 | 7.30, (q, 6.90, 1H) |
| 6′ | 15.1 | 2.09, (d, 6.85, 3H) |
| 4′-Me | 11.0 | 1.99, (s, 3H) |
| Sample | IC50 (µM) |
|---|---|
| Chaetomugilin O | 13.570 ± 0.170 |
| Dox | 0.167 ± 0.023 |
Disclaimer/Publisher’s Note: The statements, opinions and data contained in all publications are solely those of the individual author(s) and contributor(s) and not of MDPI and/or the editor(s). MDPI and/or the editor(s) disclaim responsibility for any injury to people or property resulting from any ideas, methods, instructions or products referred to in the content. |
© 2025 by the authors. Licensee MDPI, Basel, Switzerland. This article is an open access article distributed under the terms and conditions of the Creative Commons Attribution (CC BY) license (https://creativecommons.org/licenses/by/4.0/).
Share and Cite
Fan, Y.; Xiong, W.; Qiu, Y.; Li, Y.; Liu, X.; He, P.; Huang, G. Cytotoxic Mechanism of Deep-Sea Fungus Chaetomium globosum YP-106 Metabolite Chaetomugilin O in Thyroid Cancer Cells. Mar. Drugs 2025, 23, 370. https://doi.org/10.3390/md23100370
Fan Y, Xiong W, Qiu Y, Li Y, Liu X, He P, Huang G. Cytotoxic Mechanism of Deep-Sea Fungus Chaetomium globosum YP-106 Metabolite Chaetomugilin O in Thyroid Cancer Cells. Marine Drugs. 2025; 23(10):370. https://doi.org/10.3390/md23100370
Chicago/Turabian StyleFan, Yaqin, Wenhui Xiong, Yuting Qiu, Yang Li, Xin Liu, Peiqing He, and Guian Huang. 2025. "Cytotoxic Mechanism of Deep-Sea Fungus Chaetomium globosum YP-106 Metabolite Chaetomugilin O in Thyroid Cancer Cells" Marine Drugs 23, no. 10: 370. https://doi.org/10.3390/md23100370
APA StyleFan, Y., Xiong, W., Qiu, Y., Li, Y., Liu, X., He, P., & Huang, G. (2025). Cytotoxic Mechanism of Deep-Sea Fungus Chaetomium globosum YP-106 Metabolite Chaetomugilin O in Thyroid Cancer Cells. Marine Drugs, 23(10), 370. https://doi.org/10.3390/md23100370
