Astaxanthin Inhibits H2O2-Induced Excessive Mitophagy and Apoptosis in SH-SY5Y Cells by Regulation of Akt/mTOR Activation
Abstract
1. Introduction
2. Results
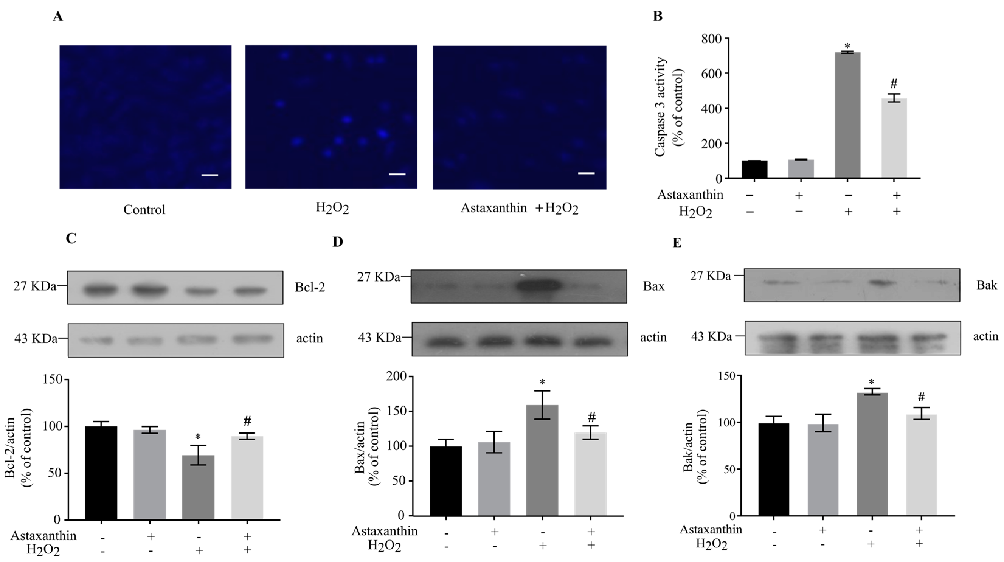
2.1. Effects of Astaxanthin on Cell Survival, Mitochondrial Function and Oxidative Stress in H2O2-Treated SH-SY5Y Cells
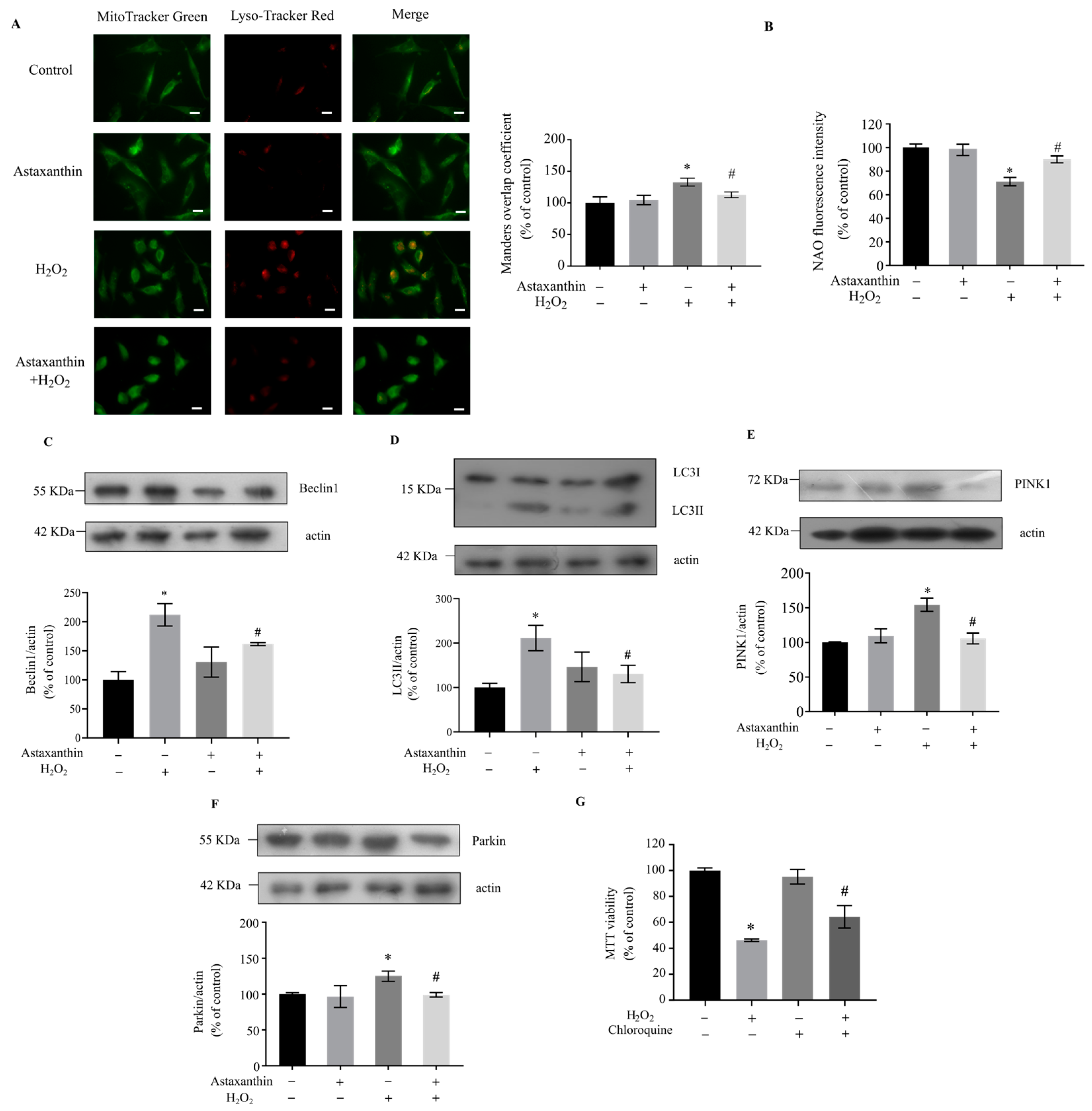
2.2. Effects of Astaxanthin on Mitophagy in H2O2-Treated SH-SY5Y Cells
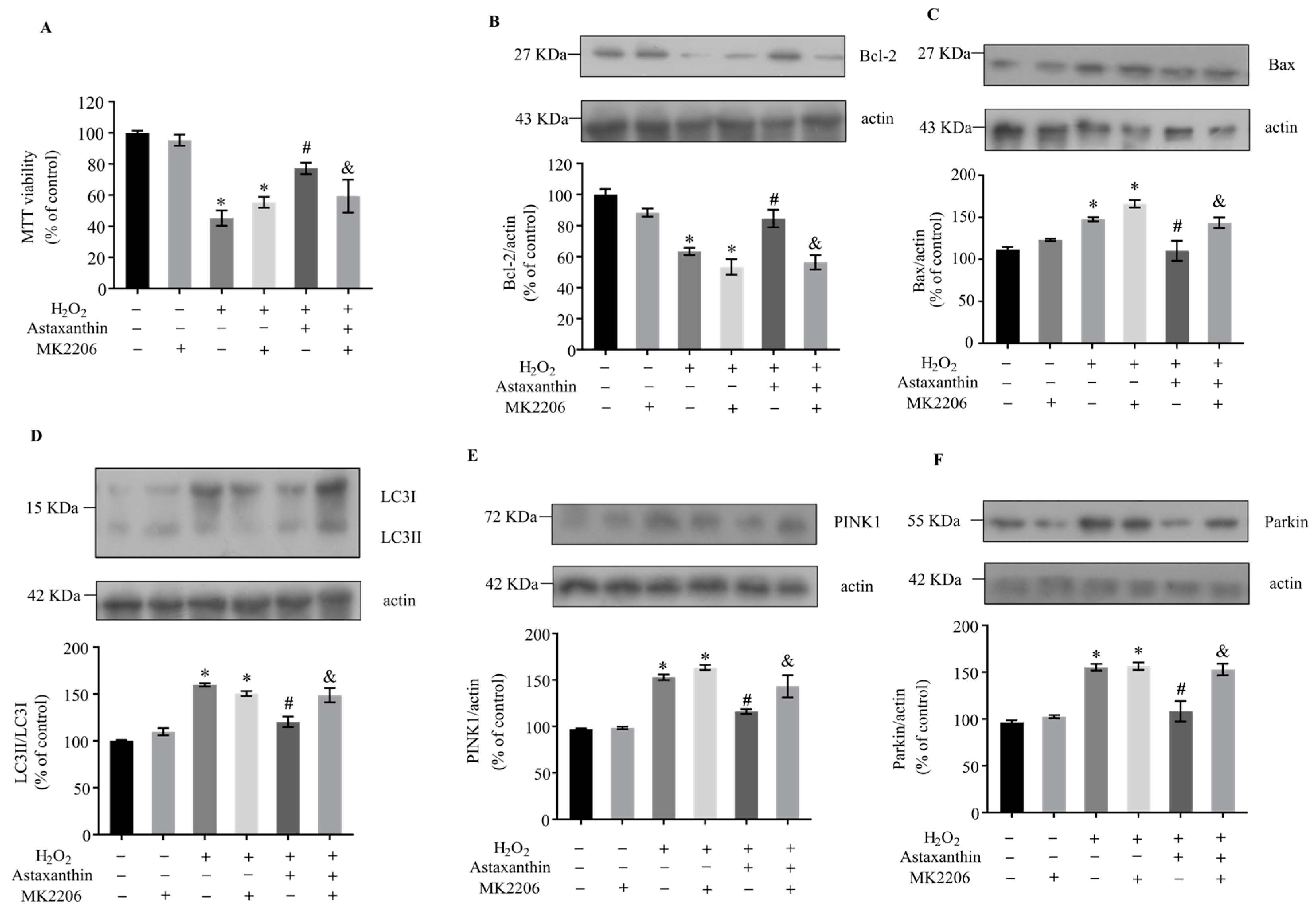
2.3. Effects of Astaxanthin on Akt/mTOR Activation in H2O2-Treated SH-SY5Y Cells
3. Discussion
4. Materials and Methods
4.1. Materials
4.2. Cell Culture
4.3. Trypan Blue Assay
4.4. MTT Assay
4.5. ATP Assay
4.6. Determination of Mitochondrial Membrane Potential
4.7. Measurement of ROS
4.8. Measurement of MDA
4.9. Measurement of GSH
4.10. The NAO Staining
4.11. Hoechst 33258 Nuclear Staining
4.12. Measurement of Caspase 3 Activity
4.13. Western Blot Analyses
4.14. Mitochondria and Lysosomes Colocalization
4.15. Statistical Analysis
Supplementary Materials
Author Contributions
Funding
Institutional Review Board Statement
Data Availability Statement
Acknowledgments
Conflicts of Interest
References
- Feng, Y.; Chen, S.; Zhao, Y.; Wu, D.; Li, G. Heterocyclic Aromatic Amines Induce Neuro-2a Cells Cytotoxicity through Oxidative Stress-Mediated Mitochondria-Dependent Apoptotic Signals. Food Chem. Toxicol. 2022, 168, 113376. [Google Scholar] [CrossRef] [PubMed]
- Kostadinova, I.; Kondeva-Burdina, M.; Marinov, L.; Vezenkov, L.L.; Simeonova, R. Newly Synthesized Creatine Derivatives as Potential Neuroprotective and Antioxidant Agents on In Vitro Models of Parkinson’s Disease. Life 2023, 13, 139. [Google Scholar] [CrossRef] [PubMed]
- Park, E.; Li, L.Y.; He, C.; Abbasi, A.Z.; Ahmed, T.; Foltz, W.D.; O’Flaherty, R.; Zain, M.; Bonin, R.P.; Rauth, A.M.; et al. Brain-Penetrating and Disease Site-Targeting Manganese Dioxide-Polymer-Lipid Hybrid Nanoparticles Remodel Microenvironment of Alzheimer’s Disease by Regulating Multiple Pathological Pathways. Adv. Sci. 2023, 10, 2207238. [Google Scholar] [CrossRef] [PubMed]
- Gugliandolo, A.; Blando, S.; Salamone, S.; Caprioglio, D.; Pollastro, F.; Mazzon, E.; Chiricosta, L. Delta(8)-Thc Protects against Amyloid Beta Toxicity Modulating ER Stress In Vitro: A Transcriptomic Analysis. Int. J. Mol. Sci. 2023, 24, 6598. [Google Scholar] [CrossRef] [PubMed]
- Wu, Z.Z.; Wen, X.M.; Chen, K.J.; Wang, L.; Zhou, B.-Q.; Li, Y.-H.; Jiang, Q.-Q.; Cong, W.-H. Lactoferrin Modification of Berberine Nanoliposomes Enhances the Neuroprotective Effects in a Mouse Model of Alzheimer’s Disease. Neural Regen. Res. 2023, 18, 226–232. [Google Scholar] [CrossRef]
- Lossi, L. The Concept of Intrinsic Versus Extrinsic Apoptosis. Biochem. J. 2022, 479, 357–384. [Google Scholar] [CrossRef]
- Wanderoy, S.; Hees, J.T.; Klesse, R.; Edlich, F.; Harbauer, A.B. Kill One or Kill the Many: Interplay between Mitophagy and Apoptosis. Biol. Chem. 2020, 402, 73–88. [Google Scholar] [CrossRef]
- Ola, M.S.; Nawaz, M.; Ahsan, H. Role of Bcl-2 Family Proteins and Caspases in the Regulation of Apoptosis. Mol. Cell. Biochem. 2011, 351, 41–58. [Google Scholar] [CrossRef]
- Elhinnawi, M.A.; Mohareb, R.M.; Rady, H.M.; Khalil, W.K.B.; Abd Elhalim, M.M.; Elmegeed, G.A. Novel Pregnenolone Derivatives Modulate Apoptosis via Bcl-2 Family Genes in Hepatocellular Carcinoma In Vitro. J. Steroid Biochem. 2018, 183, 125–136. [Google Scholar] [CrossRef]
- Ray, A.; Gadnayak, A.; Jena, S.; Sahoo, A.; Patnaik, J.; Chandra Panda, P.; Nayak, S. Hedychium Spicatum Rhizome Essential Oil Induces Apoptosis in Human Prostate Adenocarcinoma PC-3 Cells via Mitochondrial Stress and Caspase Activation. Heliyon 2023, 9, e13807. [Google Scholar] [CrossRef]
- Iriani, A.; Rachman, A.; Setiabudy, R.D.; Kresno, S.B.; Sudoyo, A.W.; Arief, M.; Harahap, A.R.; Fatina, M.K. TNFα Induces Caspase-3 Activity in Hematopoietic Progenitor Cells CD34+, CD33+, and CD41+ of Myelodysplastic Syndromes. BMC Mol. Cell Biol. 2023, 24, 33. [Google Scholar] [CrossRef] [PubMed]
- Jiang, W.; Liu, F.; Li, H.; Wang, K.; Cao, X.; Xu, X.; Zhou, Y.; Zou, J.; Zhang, X.; Cui, X. TREM2 Ameliorates Anesthesia and Surgery-Induced Cognitive Impairment by Regulating Mitophagy and NLRP3 Inflammasome in Aged C57/BL6 Mice. Neurotoxicology 2022, 90, 216–227. [Google Scholar] [CrossRef]
- Li, P.; Bai, Y.; Zhao, X.; Tian, T.; Tang, L.; Ru, J.; An, Y.; Wang, J. NR4A1 Contributes to High-Fat Associated Endothelial Dysfunction by Promoting CaMKII-Parkin-Mitophagy Pathways. Cell Stress Chaperon. 2018, 23, 749–761. [Google Scholar] [CrossRef] [PubMed]
- Liang, J.R.; Martinez, A.; Lane, J.D.; Mayor, U.; Clague, M.J.; Urbé, S. USP30 Deubiquitylates Mitochondrial Parkin Substrates and Restricts Apoptotic Cell Death. EMBO Rep. 2015, 16, 618–627. [Google Scholar] [CrossRef] [PubMed]
- Carroll, R.G.; Hollville, E.; Martin, S.J. Parkin Sensitizes toward Apoptosis Induced by Mitochondrial Depolarization through Promoting Degradation of Mcl-1. Cell Rep. 2014, 9, 1538–1553. [Google Scholar] [CrossRef] [PubMed]
- Wang, L.; Jiang, W.; Wang, J.; Xie, Y.; Wang, W. Puerarin Inhibits FUNDC1-Mediated Mitochondrial Autophagy and CSE-Induced Apoptosis of Human Bronchial Epithelial Cells by Activating the PI3K/AKT/mTOR Signaling Pathway. Aging 2021, 14, 1253–1264. [Google Scholar] [CrossRef] [PubMed]
- Zhang, Y.; Sun, T.; Li, M.; Lin, Y.; Liu, Y.; Tang, S.; Dai, C. Ivermectin-Induced Apoptotic Cell Death in Human SH-SY5Y Cells Involves the Activation of Oxidative Stress and Mitochondrial Pathway and Akt/mTOR-Pathway-Mediated Autophagy. Antioxidants 2022, 11, 908. [Google Scholar] [CrossRef] [PubMed]
- Pandey, R.; Shukla, P.; Anjum, B.; Gupta, H.P.; Pal, S.; Arjaria, N.; Gupta, K.; Chattopadhyay, N.; Sinha, R.A.; Bandyopadhyay, S. Estrogen Deficiency Induces Memory Loss via Altered Hippocampal HB-EGF and Autophagy. J. Endocrinol. 2020, 244, 53–70. [Google Scholar] [CrossRef]
- Fakhri, S.; Yosifova Aneva, I.; Farzaei, M.H.; Sobarzo-Sánchez, E. The Neuroprotective Effects of Astaxanthin: Therapeutic Targets and Clinical Perspective. Molecules 2019, 24, 2640. [Google Scholar] [CrossRef]
- Kumar, S.; Kumar, R.; Diksha; Kumari, A.; Panwar, A. Astaxanthin: A Super Antioxidant from Microalgae and its Therapeutic Potential. J. Basic Microbiol. 2022, 62, 1064–1082. [Google Scholar] [CrossRef]
- Galasso, C.; Orefice, I.; Pellone, P.; Cirino, P.; Miele, R.; Ianora, A.; Brunet, C.; Sansone, C. On the Neuroprotective Role of Astaxanthin: New Perspectives? Mar. Drugs 2018, 16, 247. [Google Scholar] [CrossRef] [PubMed]
- Patil, A.D.; Kasabe, P.J.; Dandge, P.B. Pharmaceutical and Nutraceutical Potential of Natural Bioactive Pigment: Astaxanthin. Nat. Prod. Bioprospect. 2022, 12, 25. [Google Scholar] [CrossRef] [PubMed]
- Wang, X.; Ma, J.; Bai, X.; Yan, H.; Qin, C.; Ren, D. Antioxidant Properties of Astaxanthin Produced by Cofermentation between Spirulina Platensis and Recombinant Saccharomyces Cerevisiae against Mouse Macrophage RAW 264.7 Damaged by H2O2. Food Bioprod. Process. 2019, 118, 318–325. [Google Scholar] [CrossRef]
- Lee, J.; Lim, J.W.; Kim, H. Astaxanthin Inhibits Oxidative Stress-Induced Ku Protein Degradation and Apoptosis in Gastric Epithelial Cells. Nutrients 2022, 14, 3939. [Google Scholar] [CrossRef] [PubMed]
- Yan, T.T.; Zhao, Y.; Zhang, X.; Lin, X.T. Astaxanthin Inhibits Acetaldehyde-Induced Cytotoxicity in SH-SY5Y Cells by Modulating Akt/CREB and p38MAPK/ERK Signaling Pathways. Mar. Drugs 2016, 14, 56. [Google Scholar] [CrossRef] [PubMed]
- Lan, X.B.; Ni, Y.S.; Liu, N.; Wei, W.; Liu, Y.; Yang, J.M.; Ma, L.; Bai, R.; Zhang, J.; Yu, J.Q. Neuroprotective Effects of Oxymatrine on Hypoxic-Ischemic Brain Damage in Neonatal Rats by Activating the Wnt/Beta-Catenin Pathway. Biomed. Pharmacother. 2023, 159, 114266. [Google Scholar] [CrossRef] [PubMed]
- Xing, Z.; Wang, X.; Liu, J.; Liu, G.; Zhang, M.; Feng, K.; Wang, X. Effects of Ulinastatin on Proliferation and Apoptosis of Breast Cancer Cells by Inhibiting the ERK Signaling Pathway. Biomed Res. Int. 2021, 2021, 9999268. [Google Scholar] [CrossRef]
- Nano, M.; Mondo, J.A.; Harwood, J.; Balasanyan, V.; Montell, D.J. Cell Survival following Direct Executioner-Caspase Activation. Proc. Natl. Acad. Sci. USA 2023, 120, e2216531120. [Google Scholar] [CrossRef]
- Yoo, S.M.; Jung, Y.K. A Molecular Approach to Mitophagy and Mitochondrial Dynamics. Mol. Cells 2018, 41, 18–26. [Google Scholar] [CrossRef]
- Fan, P.; Xie, X.H.; Chen, C.H.; Peng, X.; Zhang, P.; Yang, C.; Wang, Y.T. Molecular Regulation Mechanisms and Interactions between Reactive Oxygen Species and Mitophagy. DNA Cell Biol. 2019, 38, 10–22. [Google Scholar] [CrossRef]
- Li, D.L.; Wang, Z.V.; Ding, G.; Tan, W.; Luo, X.; Criollo, A.; Xie, M.; Jiang, N.; May, H.; Kyrychenko, V.; et al. Doxorubicin Blocks Cardiomyocyte Autophagic Flux by Inhibiting lysosome Acidification. Circulation 2016, 133, 1668–1687. [Google Scholar] [CrossRef] [PubMed]
- Dagda, R.K.; Rice, M. Protocols for Assessing Mitophagy in Neuronal Cell Lines and Primary Neurons. Neuromethods 2017, 123, 249–277. [Google Scholar] [CrossRef] [PubMed]
- Wan, Y.J.; Liao, L.X.; Liu, Y.; Yang, H.; Song, X.M.; Wang, L.C.; Zhang, X.W.; Qian, Y.; Liu, D.; Shi, X.M.; et al. Allosteric Regulation of Protein 14-3-3ζ Scaffold by Small-Molecule Editing Modulates Histone H3 Post-Translational Modifications. Theranostics 2020, 10, 797–815. [Google Scholar] [CrossRef] [PubMed]
- Quiles, J.M.; Najor, R.H.; Gonzalez, E.; Jeung, M.; Liang, W.; Burbach, S.M.; Zumaya, E.A.; Diao, R.Y.; Lampert, M.A.; Gustafsson, A.B. Deciphering Functional Roles and Interplay between Beclin1 and Beclin2 in Autophagosome Formation and Mitophagy. Sci. Signal. 2023, 16, eabo4457. [Google Scholar] [CrossRef] [PubMed]
- Samuvel, D.J.; Li, L.; Krishnasamy, Y.; Gooz, M.; Takemoto, K.; Woster, P.M.; Lemasters, J.J.; Zhong, Z. Mitochondrial Depolarization after Acute Ethanol Treatment Drives Mitophagy in Living Mice. Autophagy 2022, 18, 2671–2685. [Google Scholar] [CrossRef] [PubMed]
- Iorio, R.; Celenza, G.; Petricca, S. Mitophagy: Molecular Mechanisms, New Concepts on Parkin Activation and the Emerging Role of AMPK/ULK1 Axis. Cells 2021, 11, 30. [Google Scholar] [CrossRef]
- Yan, T.T.; Zhao, Y.; Jiang, Z.Y.; Chen, J.Y. Acetaldehyde Induces Cytotoxicity via Triggering Mitochondrial Dysfunction and Overactive Mitophagy. Mol. Neurobiol. 2022, 59, 3933–3946. [Google Scholar] [CrossRef]
- Dhapola, R.; Hota, S.S.; Sarma, P.; Bhattacharyya, A.; Medhi, B.; Reddy, D.H. The Role of Autophagy in Nanoparticles-Induced Toxicity and Its Related Cellular and Molecular Mechanisms. Inflammopharmacology 2021, 29, 1669–1681. [Google Scholar] [CrossRef]
- Mundekkad, D.; Cho, W.C. Mitophagy Induced by Metal Nanoparticles for Cancer Treatment. Pharmaceutics 2022, 14, 2275. [Google Scholar] [CrossRef]
- Lin, W.N.; Kapupara, K.; Wen, Y.T.; Chen, Y.H.; Pan, I.H.; Tsai, R.K. Haematococcus Pluvialis-Derived Astaxanthin is a Potential Neuroprotective Agent against Optic Nerve Ischemia. Mar. Drugs 2020, 18, 85. [Google Scholar] [CrossRef]
- Gao, H.L.; Cui, Q.B.; Wang, J.Q.; Ashby, C.R.; Chen, Y.; Shen, Z.-X.; Chen, Z.-S. The AKT Inhibitor, MK-2206, Attenuates ABCG2-Mediated Drug Resistance in Lung and Colon Cancer Cells. Front. Pharmacol. 2023, 14, 1235285. [Google Scholar] [CrossRef] [PubMed]
- Li, Z.; Yan, S.; Attayan, N.; Ramalingam, S.; Thiele, C.J. Combination of an Allosteric Akt Inhibitor MK-2206 with Etoposide or Rapamycin Enhances the Antitumor Growth Effect in Neuroblastoma. Clin. Cancer Res. 2012, 18, 3603–3615. [Google Scholar] [CrossRef] [PubMed]
- Wainberg, M.; Andrews, S.J.; Tripathy, S.J. Shared Genetic Risk Loci between Alzheimer’s Disease and Related Dementias, Parkinson’s Disease, and Amyotrophic Lateral Sclerosis. Alzheimer’s Res. Ther. 2023, 15, 113. [Google Scholar] [CrossRef] [PubMed]
- Korczowska-Łącka, I.; Słowikowski, B.; Piekut, T.; Hurła, M.; Banaszek, N.; Szymanowicz, O.; Jagodziński, P.P.; Kozubski, W.; Permoda-Pachuta, A.; Dorszewska, J. Disorders of Endogenous and Exogenous Antioxidants in Neurological Diseases. Antioxidants 2023, 12, 1811. [Google Scholar] [CrossRef]
- Dubey, S.; Singh, E. Antioxidants: An Approach for Restricting Oxidative Stress Induced Neurodegeneration in Alzheimer’s Disease. Inflammopharmacology 2023, 31, 717–730. [Google Scholar] [CrossRef]
- Abramov, A.Y. Redox Biology in Neurodegenerative Disorders. Free Radic. Biol. Med. 2022, 188, 24–25. [Google Scholar] [CrossRef]
- Hassan, S.S.U.; Samanta, S.; Dash, R.; Karpinski, T.M.; Habibi, E.; Sadiq, A.; Ahmadi, A.; Bunagu, S. The Neuroprotective Effects of Fisetin, a Natural Flavonoid in Neurodegenerative Diseases: Focus on the Role of Oxidative Stress. Front. Pharmacol. 2022, 13, 1015835. [Google Scholar] [CrossRef]
- Li, W.; Jiang, W.S.; Su, Y.R.; Tu, K.-W.; Zou, L.; Liao, C.-R.; Wu, Q.; Wang, Z.-H.; Zhong, Z.-M.; Chen, J.-T.; et al. PINK1/Parkin-Mediated Mitophagy Inhibits Osteoblast Apoptosis Induced by Advanced Oxidation Protein Products. Cell Death Dis. 2023, 14, 88. [Google Scholar] [CrossRef]
- Hu, Y.; Guo, H.; Cheng, S.; Sun, J.; Du, J.; Liu, X.; Xiong, Y.; Chen, L.; Liu, C.; Wu, C.; et al. Functionalized Cerium Dioxide Nanoparticles with Antioxidative Neuroprotection for Alzheimer’s Disease. Int. J. Nanomed. 2023, 18, 6797–6812. [Google Scholar] [CrossRef]
- de Dios, C.; Abadin, X.; Roca-Agujetas, V.; Jimenez-Martinez, M.; Morales, A.; Trullas, R.; Mari, M.; Colell, A. Inflammasome Activation under High Cholesterol Load Triggers a Protective Microglial Phenotype while Promoting Neuronal Pyroptosis. Transl. Neurodegener. 2023, 12, 10. [Google Scholar] [CrossRef]
- Feng, Y.; Li, X.; Ji, D.; Tian, J.; Peng, Q.; Shen, Y.; Xiao, Y. Functionalised Penetrating Peptide-Chondroitin Sulphate-Gold Nanoparticles: Synthesis, Characterization, and Applications as an Anti-Alzheimer’s Disease Drug. Int. J. Biol. Macromol. 2023, 230, 123125. [Google Scholar] [CrossRef] [PubMed]
- Jiang, D.; Yang, X.; Ge, M.; Hu, H.; Xu, C.; Wen, S.; Deng, H.; Mei, X. Zinc Defends against Parthanatos and Promotes Functional Recovery after Spinal Cord Injury through SIRT3-Mediated Anti-Oxidative Stress and Mitophagy. CNS Neurosci. Ther. 2023, 29, 2857–2872. [Google Scholar] [CrossRef] [PubMed]
- Wu, J.; Fan, S.; Feinberg, D.; Wang, X.; Jabbar, S.; Kang, Y. Inhibition of Sphingosine Kinase 2 Results in PARK2-Mediated Mitophagy and Induces Apoptosis in Multiple Myeloma. Curr. Oncol. 2023, 30, 3047–3063. [Google Scholar] [CrossRef] [PubMed]
- Xu, W.N.; Zheng, H.L.; Yang, R.Z.; Liu, T.; Yu, W.; Zheng, X.-F.; Li, B.; Jiang, S.-D.; Jiang, L.-S. Mitochondrial NDUFA4L2 Attenuates the Apoptosis of Nucleus Pulposus Cells Induced by Oxidative Stress via the Inhibition of Mitophagy. Exp. Mol. Med. 2019, 51, 1–16. [Google Scholar] [CrossRef] [PubMed]
- Chen, Z.; Wang, J.; He, J.; Fan, H.; Hou, S.; Lv, Q. Myoglobin Mediates Autophagy of NRK-52E in Rat Renal Tubular Epithelial Cells Via the Pink1/Parkin Signaling Pathway. Med. Sci. Monit. 2020, 26, e923045. [Google Scholar] [CrossRef] [PubMed]
- Wang, X.; Zhang, T.; Chen, X.; Xu, Y.; Li, Z.; Yang, Y.; Du, X.; Jiang, Z.; Ni, H. Simultaneous Inhibitory Effects of All-Trans Astaxanthin on Acetylcholinesterase and Oxidative Stress. Mar. Drugs 2022, 20, 247. [Google Scholar] [CrossRef]
- Kandy, S.K.; Nimonkar, M.M.; Dash, S.S.; Mehta, B.; Markandeya, Y.S. Astaxanthin Protection against Neuronal Excitotoxicity via Glutamate Receptor Inhibition and Improvement of Mitochondrial Function. Mar. Drugs 2022, 20, 645. [Google Scholar] [CrossRef]
- Nair, A.; Ahirwar, A.; Singh, S.; Lodhi, R.; Lodhi, A.; Rai, A.; Jadhav, D.A.; Harish; Varjani, S.; Singh, G.; et al. Astaxanthin as a King of Ketocarotenoids: Structure, Synthesis, Accumulation, Bioavailability and Antioxidant Properties. Mar. Drugs 2023, 21, 176. [Google Scholar] [CrossRef]
- Wang, Y.; Liu, Y.; Li, Y.; Liu, B.; Wu, P.; Xu, S.; Shi, H. Protective Effects of Astaxanthin on Subarachnoid Hemorrhage-Induced Early Brain Injury: Reduction of Cerebral Vasospasm and Improvement of Neuron Survival and Mitochondrial Function. Acta Histochem. 2019, 121, 56–63. [Google Scholar] [CrossRef]
- Chen, Y.; Yu, T.; Deuster, P. Astaxanthin Protects Against Heat-Induced Mitochondrial Alterations in Mouse Hypothalamus. Neuroscience 2021, 476, 12–20. [Google Scholar] [CrossRef]
- Zhao, G.X.; Pan, H.; Ouyang, D.Y.; He, X.H. The Critical Molecular Interconnections in Regulating Apoptosis and Autophagy. Ann. Med. 2015, 47, 305–315. [Google Scholar] [CrossRef] [PubMed]
- Ma, J.; Meng, F.; Li, S.; Liu, L.; Zhao, L.; Liu, Y.; Hu, Y.; Li, Z.; Yao, Y.; Xi, Z.; et al. Autophagy Induction by Endothelial-Monocyte Activating Polypeptide II Contributes to the Inhibition of Malignant Biological Behaviors by the Combination of EMAP II with Rapamycin in Human Glioblastoma. Front. Mol. Neurosci. 2015, 8, 74. [Google Scholar] [CrossRef]
- Zhang, R.; Ozgen, S.; Luo, H.; Krigman, J.; Zhao, Y.; Xin, G.; Sun, N. The Mitochondrial Deubiquitinase USP30 Regulates AKT/mTOR Signaling. Front. Pharmacol. 2022, 13, 816551. [Google Scholar] [CrossRef] [PubMed]
- Khallaghi, B.; Safarian, F.; Nasoohi, S.; Ahmadiani, A.; Dargahi, L. Metformin-Induced Protection against Oxidative Stress is Associated with AKT/mTOR Restoration in PC12 Cells. Life Sci. 2016, 148, 286–292. [Google Scholar] [CrossRef] [PubMed]
- Dong, D.; Wu, J.; Sheng, L.; Gong, X.; Zhang, Z.; Yu, C. FUNDC1 Induces Apoptosis and Autophagy under Oxidative Stress via PI3K/Akt/mTOR Pathway in Cataract Lens Cells. Curr. Eye Res. 2022, 47, 547–554. [Google Scholar] [CrossRef]
- Hammoudeh, S.M.; Hammoudeh, A.M.; Hamoudi, R. High-throughput Quantification of the Effect of DMSO on the Viability of Lung and Breast Cancer Cells Using an Easy-to-Use Spectrophotometric Trypan Blue-Based Assay. Histochem. Cell Biol. 2019, 152, 75–84. [Google Scholar] [CrossRef]
- Choi, B.H.; Kim, M.R.; Jung, Y.N.; Kang, S.; Hong, J. Interfering with Color Response by Porphyrin-Related Compounds in the MTT Tetrazolium-Based Colorimetric Assay. Int. J. Mol. Sci. 2022, 24, 562. [Google Scholar] [CrossRef]
- Wang, Z.; Gong, X.; Li, J.; Wang, H.; Xu, X.; Li, Y.; Sha, X.; Zhang, Z. Oxygen-Delivering Polyfluorocarbon Nanovehicles Improve Tumor Oxygenation and Potentiate Photodynamic-Mediated Antitumor Immunity. ACS Nano 2021, 15, 5405–5419. [Google Scholar] [CrossRef]
- Hirose, E.; Noguchi, M.; Ihara, T.; Yokoya, A. Mitochondrial Metabolism in X-Irradiated Cells Undergoing Irreversible Cell-Cycle Arrest. Int. J. Mol. Sci. 2023, 24, 1833. [Google Scholar] [CrossRef]
- Bu, G.; Chen, G.; Li, J.; Wu, D.; Liao, J. Bifidobacterium Bifidum BGN4 Fractions Ameliorate Palmitic Acid-Induced Hepatocyte Ferroptosis by Inhibiting SREBP1-CYP2E1 Pathway. J. Investig. Med. 2023, 72, 67–79. [Google Scholar] [CrossRef]
- Zhang, C.; Sun, F.; Xiong, B.; Zhang, Z. Preparation of Mitochondria to Measure Superoxide Flashes in Angiosperm Flowers. PeerJ 2019, 7, e6708. [Google Scholar] [CrossRef] [PubMed]
- Jindagul, N.; Bantadjan, Y.; Chamchong, M. Use of Hyperspectral Chemical Imaging to Determine the Age of Milled Rice Post Harvest. J. Near Infrared Spectrosc. 2023, 31, 150–157. [Google Scholar] [CrossRef]
- Cha, D.H.; Kim, G.H.; Nepal, R.U.; Nepal, M.R.; Jeong, T.C. A Convenient Spectrophotometric Test for Screening Skin-Sensitizing Chemicals Using Reactivity with Glutathione in Chemico. Toxicol. Res. 2023, 2023, 1–11. [Google Scholar] [CrossRef]
- Doherty, E.; Perl, A. Measurement of Mitochondrial Mass by Flow Cytometry during Oxidative Stress. React. Oxyg. Species 2017, 4, 275–283. [Google Scholar] [CrossRef] [PubMed]
- Wang, X.; Xu, T.; Luo, D.; Li, S.; Tang, X.; Ding, J.; Yin, H.; Li, S. Cannabidiol Alleviates Perfluorooctanesulfonic Acid-Induced Cardiomyocyte Apoptosis by Maintaining Mitochondrial Dynamic Balance and Energy Metabolic Homeostasis. J. Agric. Food Chem. 2023, 71, 5450–5462. [Google Scholar] [CrossRef]
- Xu, D.; Liu, L.; Zhao, Y.; Yang, L.; Cheng, J.; Hua, R.; Zhang, Z.; Li, Q. Melatonin Protects Mouse Testes from Palmitic Acid-Induced Lipotoxicity by Attenuating Oxidative Stress and DNA Damage in a SIRT1-Dependent Manner. J. Pineal Res. 2020, 69, e12690. [Google Scholar] [CrossRef]
- Feng, X.; Yin, W.; Wang, J.; Feng, L.; Kang, Y.J. Mitophagy Promotes the Stemness of Bone Marrow-Derived Mesenchymal Stem Cells. Exp. Biol. Med. 2020, 246, 97–105. [Google Scholar] [CrossRef]
- Villalta, J.I.; Galli, S.; Iacaruso, M.F.; Antico Arciuch, V.G.; Poderoso, J.J.; Jares-Erijman, E.A.; Pietrasanta, L.I. New Algorithm to Determine True Colocalization in Combination with Image Restoration and Time-Lapse Confocal Microscopy to MAP Kinases in Mitochondria. PLoS ONE 2011, 6, e19031. [Google Scholar] [CrossRef]







Disclaimer/Publisher’s Note: The statements, opinions and data contained in all publications are solely those of the individual author(s) and contributor(s) and not of MDPI and/or the editor(s). MDPI and/or the editor(s) disclaim responsibility for any injury to people or property resulting from any ideas, methods, instructions or products referred to in the content. |
© 2024 by the authors. Licensee MDPI, Basel, Switzerland. This article is an open access article distributed under the terms and conditions of the Creative Commons Attribution (CC BY) license (https://creativecommons.org/licenses/by/4.0/).
Share and Cite
Yan, T.; Ding, F.; Zhang, Y.; Wang, Y.; Wang, Y.; Zhang, Y.; Zhu, F.; Zhang, G.; Zheng, X.; Jia, G.; et al. Astaxanthin Inhibits H2O2-Induced Excessive Mitophagy and Apoptosis in SH-SY5Y Cells by Regulation of Akt/mTOR Activation. Mar. Drugs 2024, 22, 57. https://doi.org/10.3390/md22020057
Yan T, Ding F, Zhang Y, Wang Y, Wang Y, Zhang Y, Zhu F, Zhang G, Zheng X, Jia G, et al. Astaxanthin Inhibits H2O2-Induced Excessive Mitophagy and Apoptosis in SH-SY5Y Cells by Regulation of Akt/mTOR Activation. Marine Drugs. 2024; 22(2):57. https://doi.org/10.3390/md22020057
Chicago/Turabian StyleYan, Tingting, Feng Ding, Yiting Zhang, Yalin Wang, Yinuo Wang, Yuanqingzhi Zhang, Feiyu Zhu, Guanghan Zhang, Xinyi Zheng, Guangyin Jia, and et al. 2024. "Astaxanthin Inhibits H2O2-Induced Excessive Mitophagy and Apoptosis in SH-SY5Y Cells by Regulation of Akt/mTOR Activation" Marine Drugs 22, no. 2: 57. https://doi.org/10.3390/md22020057
APA StyleYan, T., Ding, F., Zhang, Y., Wang, Y., Wang, Y., Zhang, Y., Zhu, F., Zhang, G., Zheng, X., Jia, G., Zhou, F., Zhao, Y., & Zhao, Y. (2024). Astaxanthin Inhibits H2O2-Induced Excessive Mitophagy and Apoptosis in SH-SY5Y Cells by Regulation of Akt/mTOR Activation. Marine Drugs, 22(2), 57. https://doi.org/10.3390/md22020057

