Abstract
Majusculamide D, isolated from the marine cyanobacterium Moorea producens, is an anticancer lipopentapeptide consisting of fatty acid, tripeptide, and pyrrolyl proline moieties. In this work, by utilizing a convergent synthetic approach, late-stage modification, and bioisostere strategy, 26 majusculamide D analogues were synthesized, and two (1i and 1j) demonstrated IC50 values < 1 nM against PANC-1 cancer cells. The results summarized a preliminary structure-activity relationship mainly at the C23, C4, C34, and C10 sites. A series of in vitro assays, including wound healing, transwell, clone formation, EdU, and western blot, confirmed that majusculamide D inhibited the migration, invasion, and proliferation of pancreatic cancer cells. The optimized fluorinated analogue 1n demonstrated a notable enhancement in stability during the mouse plasma assay (>50% left after 24 h), exhibited tumor-suppressive effects (51.5% at a dosage of 5 mg/kg), and successfully mitigated the severe toxicity (no mouse dead) observed in the group treated with majusculamide D (3 mice dead) in a xenografted mouse model.
1. Introduction
Pancreatic cancer, with a 5-year survival rate of merely 12.8% [1], remains a lethal disease [2,3] without promisingly increased life expectancy. Moreover, it is likely to become the second leading cause of cancer-related mortality in America by 2030 [2]. Pancreatic cancer patients who undergo surgical resection have a chance for a cure, and subsequent adjuvant chemotherapy has improved their prognosis [4]. Nonetheless, approximately 80–85% of pancreatic cancer patients are unresectable or show cancer metastasis [4]. Chemotherapy remains the primary treatment modality to palliate cancer-related symptoms and extend life [4]. Clinically, novel drugs for treating pancreatic cancer are in urgent demand.
Developing natural product-derived bioactive entities, including small molecules and conjugates (e.g., antibody-drug conjugates), is vital for cancer therapy [5,6,7]. Furthermore, natural product-derived probes serve as effective tools for mechanistic research, enabling the investigation of complex cancer pathology [8]. Marine cyanobacteria provide kinds of small molecules with promising anticancer properties [9,10]. Microcolins and majusculamide D, isolated from the marine cyanobacterium Moorea producens (formerly named Lyngbya majuscula), share analogous structures and demonstrated bioactivities, especially for anticancer activities [11,12,13,14,15,16]. In 2019, Gerwick et al. discovered that majusculamide D exhibited remarkable inhibitory activity and up to 4 × 103 selectivity against pancreatic cancer cells in vitro [17]. Meanwhile, they achieved a breakthrough by completing the first synthetic route to majusculamide D, which further facilitated the determination of its absolute configuration [17]. Wang et al. uncovered that microcolin H induced autophagic cell death and exhibited anti-proliferating activity by targeting PITPα/β [18]. Recently, the synthesis of majusculamide D, along with its eight analogues modified at the fatty acid moiety, the C10-OH group, and the C2–C3 unsaturated double bond, was completed [19]. The in vitro bioactivity data against PANC-1 cells revealed a preliminary structure-activity relationship (SAR) that C10-OH and C2–C3 unsaturated double bonds were crucial in maintaining the inhibitory activity while the fatty acid moiety was tolerable [19]. Moreover, majusculamide D was found to show inhibitory activities against several cancer cell lines [19]. Given the remarkable selectivity and potency of majusculamide D, further pharmacological and medicinal studies may offer new insights into its associated mechanistic signaling pathways and lead to the development of majusculamide D-derived candidates with enhanced activity. Herein, the syntheses of 26 majusculamide D analogues, primarily modified at the tripeptide moiety and pyrrolyl proline moiety, along with their in vitro and in vivo biological evaluations, are reported.
Retrosynthetically, the same convergent strategy previously employed by Gerwick was adopted [17]. The target lipo pentapeptides (1) were deconstructed into the fatty acid, tripeptide, and pyrrolyl proline moieties, which were combined through well-established amide condensation (Scheme 1). To enhance the metabolic stability, it was anticipated that the C23-OAc (R1) of the tripeptide moiety would be replaced using the bioisostere strategy (e.g., NAc) [20]. The fluorine atom was considered to be introduced as it makes an impact on the potency, conformation, metabolism, and membrane permeability [21]. The para-substituted OMe (R3) group in the tyrosine of the tripeptide was envisioned to be changed to F, H, OH, or Ph to evaluate its impact on the bioactivities. Regarding the pyrrolyl proline moiety, the configuration of C4 was intended to be switched, or the methyl group at C4 was to be directly trimmed, to investigate whether the naturally occurring C4-R-Me is necessary. Given the poor water solubility of majusculamide D, we also aimed to improve its water solubility. The comprehensive SAR could guide us in further structural simplification and optimization [22].
Scheme 1.
Retrosynthetic analysis of majusculamide D analogues.
2. Results and Discussion
2.1. Syntheses and Inhibitory Activities of Majusculamide D Analogues
Syntheses toward the target compounds are depicted in Scheme 2 and Scheme 3. Moreover, the reaction conditions in these schemes closely parallel those previously reported by us. Compound 6c was prepared employing the silver-mediated trifluoromethylation of alcohol developed by Qing et al. [23]. Meanwhile, the N-substituted R1 at C23 in 6e and 6f was introduced via the Mitsunobu reaction using L-allo-threonine as the starting material. Following deprotection of the Boc group in compounds 6a–6f with 4 N HCl (Scheme 2A), the resulting amines were coupled with compounds 7a–7e employing a well-established coupling condition (HATU and DIPEA) to deliver 8a–8j. Subsequent debenzylation of compounds 8a–8j under the catalytic hydrogenation (Pd/C and H2) condition provided 10 tripeptide analogues 3a–3j. Next, the method developed by Gerwick [17] was employed to rapidly construct the pyrrolyl proline analogues 4a–4d through a four-step sequence, which included activation of the carboxylic acid, imide formation, α-selenylation, and oxidation-triggered elimination (Scheme 2B).
Scheme 2.
(A) Synthesis of the tripeptide moiety. (B) Synthesis of the pyrrolylproline moiety.
Scheme 3.
(A) Syntheses of majusculamide D analogues 1a–1m. (B) Syntheses of majusculamide D analogues 14a–14c.
With building blocks in hand, we moved on to their coupling. The connection of the tripeptide and pyrrolyl proline moieties successfully delivered 13 advanced precursors, which were subsequently subjected to the final coupling with the fatty acid moiety 2a to give compounds 1a–1m (Scheme 3A). Direct deprotection of the TBDPS group of compound 1b furnished 14a (Scheme 3B) with an exposed hydroxy group at C23. Moreover, treating compound 1f under the mild condition (Et2NH) removed the Fmoc group, and the resulting amine was reacted with methyl isothiocyanate to produce a thiourea compound 14b. The removal of the allyl group from compound 1g resulted in the formation of phenolic compound 14c.
For preliminary evaluation of anti-pancreatic cancer effects, 12 majusculamide D analogues (see Table 1) were tested against PANC-1 cancer cells. Meanwhile, it was noteworthy that the inhibitory activities of 14a with C23-OH dropped dramatically (IC50 = 1162 nM), while the OCF3 (1c), NAc (1e), and thiourea (14b) analogues, as well as the C23-demethyl analogue (1d), exhibited promising IC50 values ranging from 1.06−2.94 nM. These results indicated that the replacement of OAc with other groups at C23 was tolerable, while the exposed C23-OH deteriorated the inhibitory activity. When the methyl group of the O-Me tyrosine segment was removed (14c), the IC50 value of 14c was 5.31 nM. Replacing the O-Me tyrosine with phenylalanine (1h), the IC50 value significantly decreased to 72.02 nM. Given that the O-Me group in anisole is a potentially metabolically unstable site, the OMe group with fluorine (1i) or phenyl (1j) were replaced, whose IC50 values maintained a nanomolar level (0.41 nM for 1i and 0.70 nM for 1j). As for the pyrrolyl proline moiety, compound 1k, with the C10-OH on proline replaced by a fluorine atom, exhibited an IC50 value of 2.55 nM. Interestingly, the activity of C4 demethyl compound 1l dropped significantly (134.2 nM), while the C4-S configured compound 1m exhibited a comparable IC50 value (4.68 nM), demonstrating that the methyl group at C4 could not be removed directly.
Table 1.
Inhibitory activities of majusculamide D analogues against PANC-1 cells.
2.2. Syntheses and Inhibitory Activities of Majusculamide D Analogues Conjugated with One Extra Amino Acid
With ample amounts of the key intermediate 1f available, attention was also directed towards late-stage modifications to enhance the water solubility of majusculamide D by attaching amino acids [24]. The intermediate prepared from the deprotection of compound 1f was reacted with various protected amino acids in the presence of HATU and DIPEA to give 15a–15m, which were ultimately converted into compounds 16a–16m through treatment with TFA. (Scheme 4).
Scheme 4.
Syntheses of majusculamide D analogues conjugated with one extra amino acid.
Compared to majusculamide D (1a), compounds 16a–16m exhibited improved water solubility (Table 2). Among them, compound 16d (solubility: 0.81 mg/mL) exhibited the highest water solubility. However, the IC50 value of compounds 16a–16m decreased to deca−multihecto nanomolar levels. It is speculated that the addition of an extra amino acid may alter the spatial conformation, potentially affecting the ability to bind to the target or reducing membrane permeability, thereby leading to a decrease in activity.
Table 2.
Inhibitory activities against PANC-1 cells and water solubility of compounds 16a–16m.
2.3. Synthesis, Inhibitory Activity, Metabolic Stability Assay, and In Vivo Antitumor Activity of Majusculamide D Analogue 1n
According to the results of SAR and previous research, a target molecule (1n) was further designed in which the C23-OAc and C34-OMe groups were replaced with OCF3 and F groups, respectively, and one methyl group at C40 in the fatty acid chain was retained. Compound 1n was successfully synthesized based on the previous procedure (Scheme 5). The biological results demonstrated that the IC50 value of compound 1n against PANC-1 cells was 3.83 nM.
Scheme 5.
Synthesis and inhibitory activity of optimized majusculamide D analogue 1n against PANC-1 cells.
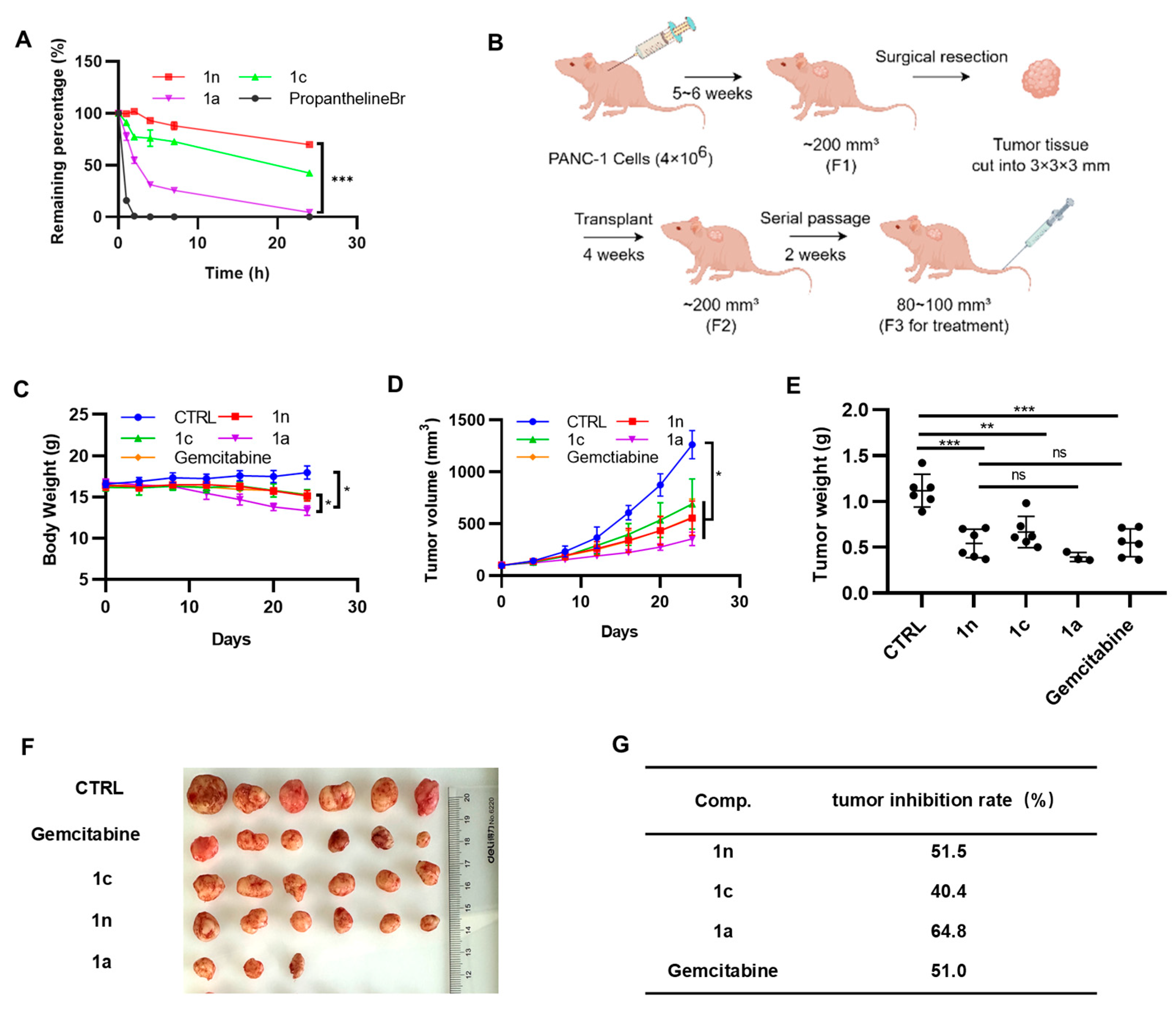
In the meantime, a series of in vitro assays, including wound healing, transwell, clone formation, EdU, and western blot, confirmed that majusculamide D inhibited the migration, invasion, and proliferation of pancreatic cancer cells and may function by suppressing the Wnt signaling pathway and the EMT process [25,26,27,28,29,30,31] (for experimental details, see the Supplementary Materials, Biological experiment part, and Figure S225). To determine whether the replacement of C23-OAc enhances metabolic stability, metabolic stability assays were conducted using 1a, 1c, and 1n in mouse plasma (Figure 1A). The results indicated that natural product 1a vanished rapidly, with 54.7% left after 2 h. The metabolic instability may hinder its further in vivo medicinal applications. In sharp contrast, compounds 1c and 1n demonstrated significantly superior stability compared to 1a, particularly 1n, which retained more than half of its presence in the mouse plasma assay even after 24 h.
Figure 1.
Metabolic stability assays in mouse plasma and in vivo antitumor activity of 1a, 1c, and 1n. (A) Curves of the remaining of 1a, 1c, and 1n in mouse plasma. (B) Schematic illustration of the procedures for xenograft models established in mice. (C) Curves of the average mouse weight in different groups. (D) Growth curves of average tumor volume in different groups. (E) Tumor weight in different groups on the day mice were sacrificed. (F) Images of tumors dissected from each mouse in different groups on the day mice were sacrificed. (G) Tumor inhibition rate in different groups. Data are presented as mean ± SD, n = 6, ns = not significant, * p < 0.05, ** p < 0.01, *** p < 0.001.
Furthermore, a xenografted murine subcutaneous tumor model was employed to evaluate the effects of majusculamide D and the optimized analogues 1c and 1n (Figure 1B). PANC1-bearing BALB/c nude mice were separated randomly, with a total of six mice in each group. Gemcitabine was chosen as the positive drug; the mice were then administered intravenous doses of 1c (5 mg/kg), 1n (5 mg/kg), 1a (5 mg/kg), and gemcitabine (20 mg/kg) every other day for 24 days. Based on the monitoring of mouse body weight, 1n had a lesser impact on weight gain compared to 1a, indicating that 1n may possess a higher safety profile (Figure 1C). Measurements of tumor volume and tumor weight revealed that 1n demonstrated a tumor inhibition rate comparable to that of gemcitabine. In contrast, although the 1a-treated group exhibited a high tumor inhibition rate, it was accompanied by a 50% mortality rate among the mice (Figure 1D−G).
In the biochemical and histological assays, 1n (5 mg/kg) and 1a (5 mg/kg) were administered to mice every other day, with the control group receiving an equivalent dose of saline. Following 14 days, mouse serum was collected for biochemical analysis, and organs were fixed for histological examination. Accordingly, serum biochemical analysis illustrated that ALT and AST levels were substantially elevated in the 1a-treated group compared to the control group, indicating its potential hepatotoxicity. In contrast, no significant differences were observed between the 1N-treated group and the control group (Figure 2A). Histological examination of liver and kidney tissues using H&E staining revealed that the liver tissues in the 1a-treated group showed signs of hepatocyte necrosis and disruption of the hepatic cord structure. In comparison, the liver tissues of the 1n-treated and control groups were normal. Additionally, H&E staining of kidney tissues revealed no significant pathological differences in any group (Figure 2B).
Figure 2.
(A) Serum biochemical analysis of mice administered with 1a and 1n. Data are presented as mean ± SD, n = 3, ns = not significant, ** p < 0.01. (B) Representative images of hematoxylin and eosin (H&E) staining of liver and kidney tissues from mice administered with 1a and 1n.
3. Materials and Methods
3.1. Chemistry
Reagents were purchased from the Experimental Reagents and Technology Management Platform of Nankai University without further purification, unless otherwise stated. Dry solvents such as tetrahydrofuran (THF), dimethylformamide (DMF), and dichloromethane (DCM) were purified by solvent purification systems (Innovative Technology) or purchased directly as ultradry solvents. Reactions were monitored by thin layer chromatography (TLC) performed on silica gel plates using UV light as a visualizing agent and aqueous phosphomolybdic acid or basic aqueous potassium permanganate as a developing agent; 200–300 mesh silica gel was used for column chromatography.
1H NMR (TMS as the internal standard), 19F NMR spectra (CFCl3 as the outside standard and low field is positive), and 13C NMR spectra were recorded on a Bruker AV 400 instrument and calibrated by using internal references and solvent signals CDCl3 (δH 7.26, δC 77.16), DMSO-d6 (δH 2.50, δC 39.52), or Acetone-d6 (δH 2.05, δC 206.26, 29.84). 1H NMR data are reported as follows: chemical shift, multiplicity (s, singlet; d, doublet; t, triplet; q, quartet; br, broad; m, multiplet), coupling constants, and integration. High-resolution mass spectra (HRMS) were obtained with a Thermo ScientificTM Q Exactive Focus mass spectrometer (Orbitrap spec). Optical rotations were recorded on an Insmark IP 120 digital polarimeter. The synthesis of compounds 1a–13a and 2b has been reported in previous studies [19].
Chemistry experimental procedures, except for compound 8n, are available in the Supplementary Materials, which include synthetic procedures and characterization data (pages 5–59), NMR spectra (Figures S1–S221), and HPLC analysis (Figures S222–S224).
3.1.1. General Procedure for the Synthesis of 8b–8j and 8n (Take 8n for Example)
To the solution of 6c (3.23g, 6.58 mmol) in THF (20 mL) was added 4 N HCl in dioxane (32.9 mL, 131.70 mmol) at 0 °C. The mixture was allowed to reach room temperature, stirred for 1 h, and concentrated under reduced pressure to provide a white solid. To this salt was added a solution of 7d (1.96 g, 6.58 mmol) and HATU (3.76 g, 9.88 mmol) in DCM (50 mL), then DIPEA (3.3 mL, 19.75 mmol) was added dropwise at 0 °C. The reaction was allowed to reach room temperature and stirred overnight. The mixture was concentrated, diluted with EtOAc (100 mL), and washed with aqueous 5% NaHSO4 (3 × 100 mL) and brine (100 mL), dried (Na2SO4), filtered, concentrated in vacuo, and purified by column chromatography (25/1 to 2/1 petroleum ether/EtOAc) to provide compound 8n (3.31 g, 75%) as a white solid. = −87.7 (c = 0.5, CHCl3). 1H NMR (400 MHz, CDCl3) δ 7.30 (d, J = 2.7 Hz, 5H), 7.13 (m, 2H), 7.00–6.65 (m, 3H), 5.20–5.02 (m, 2H), 5.01 (d, J = 7.9 Hz, 1H), 4.83 (dd, J = 29.8, 9.3 Hz, 2H), 4.50 (p, J = 6.4 Hz, 1H), 3.27 (dd, J = 14.4, 6.4 Hz, 1H), 3.02 (s, 1H), 2.97–2.82 (m, 3H), 2.71 (d, J = 25.0 Hz, 3H), 2.27–2.13 (m, 1H), 1.35 (d, J = 18.2 Hz, 9H), 1.18 (d, J = 6.3 Hz, 3H), 1.02–0.93 (m, 3H), 0.79–0.67 (m, 3H). 13C NMR (100 MHz, CDCl3) δ 170.2, 169.3, 163.0, 160.5, 156.2, 135.4, 133.2, 130.7, 130.6, 130.5, 128.7, 128.7, 128.6, 128.6, 128.5, 128.2, 122.9, 120.3, 115.3, 115.1, 80.8, 75.2, 67.1, 66.9, 61.9, 59.8, 52.3, 52.2, 33.3, 32.0, 31.6, 31.0, 29.8, 29.7, 29.4, 28.3, 28.2, 28.1, 28.1, 27.3, 22.8, 19.8, 19.7, 18.7, 18.6, 17.3, 14.2. 19F NMR (376 MHz, CDCl3) δ−57.9, −58.3, −58.4, −116.3, −116.6 (rotamer). HRMS (ESI) m/z: calculated for C33H43N3O7F4Na+ [M + Na]+: 692.2929, found: 692.2923.
3.1.2. General Procedure for the Synthesis of 3b–3j and 3n (Take 3n for Example)
To the solution of 8n (4.70 g, 7.02 mmol) in EtOH (50 mL) was added Pd/C 10% Wt (470 mg) at 0 °C. The reaction vessel was evacuated/backfilled with argon three times first, and then the reaction vessel was evacuated/backfilled with H2 three times and stirred under this atmosphere overnight. The mixture was filtered through a pad of celite, washed with MeOH, and concentrated in vacuo and purified by column chromatography (100/1 to 25/1 DCM/MeOH) to provide compound 3n (3.50 g, 86%) as a white solid. = −87.3 (c = 0.5, CHCl3). 1H NMR (400 MHz, CDCl3) δ 7.60 (s, 1H), 7.18–7.07 (m, 3H), 6.98–6.83 (m, 2H), 5.18–5.05 (m, 1H), 4.90–4.72 (m, 2H), 4.57 (t, J = 6.5 Hz, 1H), 3.25 (dd, J = 14.4, 7.0 Hz, 1H), 3.06 (d, J = 46.7 Hz, 3H), 2.89 (d, J = 5.5 Hz, 1H), 2.74 (d, J = 21.3 Hz, 3H), 2.31–2.12 (m, 1H), 1.33 (d, J = 23.8 Hz, 12H), 1.09–0.98 (m, 3H), 0.76 (dd, J = 33.2, 6.1 Hz, 3H). 13C NMR (100 MHz, CDCl3) δ 173.6, 172.1, 170.7, 170.4, 169.6, 169.3, 163.0, 160.6, 156.6, 156.3, 133.0, 130.8, 130.7, 130.5, 125.4, 122.9, 120.4, 115.6, 115.4, 115.2, 81.3, 81.1, 75.2, 65.0, 62.4, 61.1, 59.7, 59.6, 52.4, 33.5, 33.1, 32.3, 31.0, 30.4, 29.8, 29.6, 28.2, 28.2, 27.5, 27.3, 19.9, 19.7, 18.8, 18.2, 17.5. 19F NMR (376 MHz, CDCl3) δ −57.9, −58.2, −116.3, −116.6. (rotamer). HRMS (ESI) m/z: calculated for C26H37N3O7F4Na+ [M + Na]+: 602.2460, found: 602.2448.
3.1.3. General Procedure for the Synthesis of 13b–13n (Take 13n for Example)
To the solution of 4a (8.3 g, 19.53 mmol) in DCM (50 mL) was added 4 N HCl in dioxane (97.7 mL, 390.70 mmol) at 0 °C. The mixture was allowed to reach room temperature, stirred for 30 min, and concentrated under reduced pressure to provide a white solid. To this salt was added a solution of 3n (10.19 g, 17.58 mmol) and HATU (11.14 g, 19.30 mmol) in DCM (50 mL), then DIPEA (9.7 mL, 58.60 mmol) was added dropwise at 0 °C. The reaction was allowed to reach room temperature and stirred overnight. The mixture was concentrated, diluted with EtOAc (100 mL), and washed with aqueous 5% NaHSO4 (3 × 100 mL) and brine (100 mL), dried (Na2SO4), filtered, concentrated in vacuo, and purified by column chromatography (3/1 to 1/2 DCM/EtOAc) to provide compound 13n (7.42 g, 55%) as a white foamed solid. = −105.3 (c = 0.5, CHCl3). 1H NMR (400 MHz, CDCl3) δ 7.28 (d, J = 2.0 Hz, 1H), 7.17–7.12 (m, 2H), 7.02–6.80 (m, 3H), 6.08 (dd, J = 6.0, 1.6 Hz, 1H), 5.59 (dd, J = 10.1, 2.0 Hz, 1H), 5.10–4.99 (m, 2H), 4.85–4.71 (m, 2H), 4.57 (q, J = 6.0 Hz, 1H), 4.37 (s, 1H), 3.92 (d, J = 11.6 Hz, 1H), 3.82 (dd, J = 11.6, 4.4 Hz, 1H), 3.29 (dd, J = 14.4, 6.4 Hz, 1H), 3.12–2.90 (m, 4H), 2.75 (d, J = 39.8 Hz, 4H), 2.39 (ddd, J = 14.6, 10.1, 4.7 Hz, 1H), 2.24 (s, 1H), 2.02 (d, J = 13.4 Hz, 1H), 1.45 (d, J = 6.7 Hz, 3H), 1.37 (d, J = 20.7 Hz, 9H), 1.32 (d, J = 2.7 Hz, 3H), 0.99 (d, J = 6.3 Hz, 3H), 0.85–0.69 (m, 3H). 13C NMR (100 MHz, CDCl3) δ 174.6, 170.4, 170.0, 169.0, 163.0, 160.6, 156.2, 154.4, 133.3, 130.7, 130.7, 125.4, 122.9, 120.3, 115.4, 115.2, 80.9, 74.9, 71.9, 60.3, 59.5, 58.6, 58.3, 57.2, 52.5, 52.2, 38.8, 36.7, 33.4, 31.6, 30.6, 29.8, 28.3, 27.4, 18.9, 18.4, 17.9, 17.0. 19F NMR (376 MHz, CDCl3) δ−58.3, −58.5, −116.3, −116.6 (rotamer). HRMS (ESI) m/z: calculated for C36H49N5O9F4Na+ [M + Na]+: 794.3359, found: 794.3352.
3.1.4. General Procedure for the Synthesis of 1b–1n (Take 1n for Example)
To the solution of 13n (7.42 g, 9.61 mmol) in DCM (50 mL) was added 4 N HCl in dioxane (96.1 mL, 384.60 mmol) at 0 °C. The mixture was allowed to reach room temperature, stirred for 2 h, and concentrated under reduced pressure to provide a white solid. To this salt was added a solution of 2b (4.56 g, 28.84 mmol) and HATU (10.97 g, 28.84 mmol) in DCM (50 mL), then DIPEA (9.5 mL, 57.68 mmol) was added dropwise at 0 °C. The reaction was allowed to reach room temperature and stirred overnight. The mixture was concentrated, diluted with EtOAc (30 mL), and washed with aqueous 5% NaHSO4 (3 × 100 mL) and brine (100 mL), dried (Na2SO4), filtered, concentrated in vacuo, and purified by column chromatography (2/1 to 1/3 DCM/EtOAc) to provide compound 1n (4.83 g, 62%) as a white foamed solid. = −122.7 (c = 0.5, CHCl3). 1H NMR (400 MHz, CDCl3) δ 7.28 (d, J = 2.0 Hz, 1H), 7.20–7.10 (m, 2H), 6.97–6.87 (m, 3H), 6.07 (dd, J = 6.1, 1.6 Hz, 1H), 5.58 (dd, J = 10.1, 2.1 Hz, 1H), 5.46 (dd, J = 9.8, 6.6 Hz, 1H), 5.09–4.98 (m, 2H), 4.79 (qt, J = 6.7, 1.8 Hz, 1H), 4.53 (p, J = 6.2 Hz, 1H), 4.36 (d, J = 4.7 Hz, 1H), 3.91 (d, J = 11.9 Hz, 1H), 3.84 (dd, J = 11.6, 4.4 Hz, 1H), 3.22 (dd, J = 14.8, 6.5 Hz, 1H), 3.00 (s, 3H), 2.95 (d, J = 5.1 Hz, 1H), 2.88 (s, 3H), 2.53 (h, J = 6.8 Hz, 1H), 2.39 (ddd, J = 14.6, 10.1, 4.8 Hz, 1H), 2.22 (dq, J = 10.9, 6.6 Hz, 1H), 2.01 (dd, J = 14.5, 1.9 Hz, 1H), 1.45 (d, J = 6.8 Hz, 3H), 1.42–1.36 (m, 1H), 1.30 (d, J = 6.2 Hz, 3H), 1.25–1.09 (m, 8H), 1.04 (d, J = 6.7 Hz, 3H), 0.99 (d, J = 6.5 Hz, 3H), 0.97–0.90 (m, 2H), 0.86 (t, J = 7.2 Hz, 3H), 0.75 (d, J = 6.7 Hz, 3H). 13C NMR (100 MHz, CDCl3) δ 178.2, 174.4, 170.1, 169.9, 169.0, 168.9, 168.8, 168.8, 162.9, 160.5, 154.3, 132.5, 132.5, 130.5, 130.4, 125.3, 122.7, 120.2, 115.4, 115.2, 74.8, 74.8, 71.7, 59.3, 58.5, 58.2, 57.0, 56.9, 52.2, 36.6, 36.1, 34.0, 32.8, 31.6, 30.9, 30.5, 29.2, 27.3, 27.1, 22.6, 18.8, 18.4, 17.9, 16.9, 14.0. 19F NMR (376 MHz, CDCl3) δ −58.3, −116.2. HRMS (ESI) m/z: calculated for C40H57N5O8F4Na+ [M + Na]+: 834.4035, found: 834.4029.
3.2. Experimental Cells and Animals
PANC-1 was purchased from the National Experimental Cell Resource Sharing Platform. PANC-1 was cultured in DMEM medium containing 10% serum. The 4-week-old BALB/C nude mice were purchased from Beijing Vital River Laboratory Animal Technology Co., Ltd. and raised at the Animal Resources Center of Nankai University. The animal experiments have been approved by the Ethics Committee of Nankai University (2022-SYDWLL-000025, 2024-SYDWLL-000762).
3.3. MTT Cell Activity Assay
A total of 3000 PANC-1 cells were resuspended in 200 μL of culture medium and seeded into 96-well plates. After 24 h, the cells were treated with the compound and incubated for an additional 72 h. Following the incubation, 20 μL of 5 mg/mL MTT solution (Solarbio, China) was added to each well in the dark, and the cells were incubated for another 4 h. After incubation, the culture medium was discarded, and the wells were washed with PBS to remove any residual medium. Then, 200 μL of DMSO was added to each well to fully dissolve the formazan crystals, and the solution was mixed thoroughly. The absorbance was measured at 492 nm/570 nm, and the data were analyzed using GraphPad Prism.
3.4. Stability in Mouse Plasma Assay
Thaw plasma at room temperature and vortex for 3–5 s. Centrifuge at 3000 rpm at 10 °C for 10 min, and carefully transfer the supernatant to a new Eppendorf tube. Preincubate the plasma at 37 °C for 10 min. Prepare a series of test substances by adding 3 μL of the compound (100 μM) to 297 μL of plasma to achieve a final concentration of 1 μM, ensuring that the DMSO concentration in plasma is 1%. Propantheline bromide is used as a positive control. Incubate the mixture at 37 °C, and at specified time points (0, 1, 2, 4, and 24 h), take 50 μL of the plasma sample. To terminate the reaction, add 250 μL of acetonitrile (containing an internal standard), vortex thoroughly, and centrifuge at 16,000 rcf (4 °C) for 10 min. Collect 130 μL of the supernatant and dilute with 70 μL of pure water for LC-MS/MS analysis. The concentration of the test substances in plasma samples was determined using LC-MS/MS. The stability of the test substance in plasma was evaluated by measuring the remaining percentage of the compound in the plasma over time. For example, the remaining percentage of bromopropyl in the plasma of CD-1 mice after a 2-h incubation was 0.90%, demonstrating that the testing system is suitable for evaluating the stability of test substances in plasma.
3.5. In Vivo Antitumor Activity
A total of 4 × 106 PANC-1 cells suspended in 100 μL PBS were subcutaneously injected into the right shoulder region of BALB/c nude mice. When the tumor volume reached approximately 200 mm3, the mice were euthanized, and the tumor tissues were harvested and designated as F1 generation. Tumor tissues were then cut into small cubes measuring approximately 3 × 3 × 3 mm, which were implanted into new BALB/c mice to propagate the tumors. This procedure was repeated to obtain the F2 generation of tumors. Finally, mice bearing F3 generation transplant tumors were used for drug treatment experiments. When the tumor volume reached approximately 80–100 mm3, the mice were randomly divided into five groups (n = 6): control group, 5 mg/kg compound 1a group, 5 mg/kg compound 1c group, 5 mg/kg compound 1n group, and 20 mg/kg gemcitabine group. The compounds 1a, 1c, and 1n were dissolved in DMSO and then diluted with 0.9% physiological saline to achieve a final concentration of 0.5 mg/mL as the dosing concentration. Gemcitabine was dissolved directly in 0.9% saline to achieve a final concentration of 2 mg/mL as the dosing concentration. The compounds were administered intravenously every two days, alternating between the left and right tail veins to minimize vein damage. Injections were performed using ultra-fine syringes (30G needles) to reduce stress and ensure consistent delivery. The body weight and tumor volume of the mice were measured every four days. On day 24, the mice were euthanized, and the tumor weights were recorded. Tumor volume (V) was calculated using the formula: V = (ab2)/2, with “a” representing the long diameter of the tumor and “b” representing the short diameter of the tumor. Tumor volume measurements showed that the 1n-treated group exhibited a tumor inhibition rate comparable to that of gemcitabine, with tumor volumes of 553.3 ± 166.8 mm3 and 561.1 ± 177.3 mm3, respectively. The 1a-treated group demonstrated a significantly smaller tumor volume of 353.0 ± 66.7 mm3, indicating a high tumor inhibition rate, although this group experienced a 50% mortality rate among mice. In contrast, the control group displayed a much larger tumor volume of 1262 ± 137.7 mm3 (Figure 1D). Similarly, tumor weight measurements supported these findings. The 1n and gemcitabine-treated groups showed comparable tumor weights of 0.542 ± 0.156 g and 0.548 ± 0.153 g, respectively. The 1a-treated group had a significantly lower tumor weight of 0.393 ± 0.049 g, while the control group exhibited the highest tumor weight of 1.118 ± 0.177 g (Figure 1E,F). Tumor weight was used to calculate the tumor inhibition rate (Figure 1G).
3.6. H&E Staining
Mice were euthanized, and liver and kidney tissues were collected and fixed in 10% neutral-buffered formalin for 48 h. The fixed tissues were processed for paraffin embedding, including dehydration in a graded ethanol series, clearing with xylene, and infiltration with molten paraffin wax. Paraffin blocks were sectioned into 4 μm slices using a rotary microtome, and the sections were mounted onto glass slides. The slides were dried at 60 °C for 4 h to ensure proper tissue adhesion. Following deparaffinization and rehydration, staining was performed according to the manufacturer’s instructions for the H&E staining kit (Solarbio, China). The sections were immersed in a hematoxylin solution for 3 min to stain the nuclei and then rinsed under running tap water for 1 minute to remove excess stain. Differentiation was achieved by briefly immersing the slides in a 1% hydrochloric acid-ethanol solution, followed by neutralization in 0.6% ammonia water until the nuclei appeared blue. Eosin staining was applied for 30 s to stain cytoplasmic and extracellular components, imparting a pink coloration. The slides were rinsed under running tap water for 30 s to remove excess eosin. Finally, the sections were dehydrated through a graded ethanol series, cleared with xylene, and coverslipped with a neutral resin mounting medium to preserve the stained tissues for microscopic examination.
4. Conclusions
The syntheses of 26 majusculamide D analogues were successfully completed and subsequently evaluated for their anti-pancreatic cancer activity. Among them, two compounds (1i and 1j) demonstrated IC50 values < 1 nM. The biological results indicate that the C23-OAc could be replaced with OCF3. The removal of the C4-Me group and the acetyl group of C23-OAc both resulted in a significant decrease in activity. However, replacing the C10-OH and C34-OMe with an F atom was well tolerated. Although attaching one extra amino acid at C23 enhanced the water solubility of natural products, their activities diminished dramatically. A series of in vitro assays, including wound healing, transwell, clone formation, EdU, and western blot, were conducted for the purpose of evaluating the inhibitory effects of majusculamide D on migration, invasion, and proliferation against pancreatic cancer cell lines. The results indicated that majusculamide D inhibited the migration and proliferation of pancreatic cancer cells and may be involved in the epithelial-mesenchymal transition (EMT) process.
The designed analog 1n exhibited an apparent improvement in the mouse plasma stability assay compared to majusculamide D. The in vivo data of 1n demonstrated therapeutic benefit compared to the control group. Above all, 1n overcame the severe toxicity of mouse death arising in the natural product-treated group at a dosage of 5 mg/kg. The serum biochemical analysis indicated potential hepatotoxicity of the natural product, as evidenced by elevated ALT and AST levels. Histological examination of liver and kidney tissues with H&E staining further confirmed hepatocyte necrosis and disruption of hepatic cord structure in the natural product-treated group. In contrast, the 1n-treated group showed no significant differences in serum biochemical parameters compared to the control group, and liver tissue appeared normal. The results collectively suggested that natural products may have higher toxicity, and our modification effectively reduced the severe toxicity, such as mouse death, of natural products while maintaining a good tumor inhibition rate. However, the current results only demonstrate that 1n is less toxic than natural products, with the underlying mechanisms remaining unclear. Further studies, particularly on its exact mode of action and pharmacokinetics, are necessary. Efforts to expand the therapeutic window through strategies such as prodrugs, antibody-drug conjugates, peptide-drug conjugates, and other innovative approaches are ongoing, and additional findings will be reported in due course.
Supplementary Materials
The following supporting information can be downloaded at: https://www.mdpi.com/article/10.3390/md22120537/s1, Part 1: Synthetic procedures and characterization data (pages 5–59); Figures S1–S221: 1H and 13C NMR spectra; Figures S222–S224: HPLC analysis; Figure S225: Compound 1a inhibited the migration, invasion, and proliferation of pancreatic cancer cells.
Author Contributions
X.Z. (Xiuhe Zhao), X.X., Y.L., L.W. and Y.C. devised the project; X.Z. (Xiuhe Zhao), M.Z. and M.L. synthesized the compounds; X.X. carried out the biological studies; X.Z. (Xiuhe Zhao) and X.Z. (Xiang Zhang) analyzed the data; X.Z. (Xiuhe Zhao) and L.W. wrote the manuscript. All authors have read and agreed to the published version of the manuscript.
Funding
This study was supported by the National Natural Science Foundation of China (Grant No. 82073695 to L.W., 82303509 to X.X.), the Fundamental Research Funds for the Central Universities (63243109 to L.W., 63241203 to L.W.), the Hundred Young Academic Leaders Program of Nankai University to L.W. (Nankai University), the Frontiers Science Center for New Organic Matter (63181206), and the China Postdoctoral Science Foundation (2022M711711 to X.X.).
Institutional Review Board Statement
The 4-week-old BALB/C nude mice were purchased from Beijing Vital River Laboratory Animal Technology Co., Ltd. and raised at the Animal Resources Center of Nankai University. The animal experiments have been approved by the Ethics Committee of Nankai University (2022-SYDWLL-000025, 2024-SYDWLL-000762).
Data Availability Statement
The data are contained within the article or Supplementary Materials; further inquiries can be directed to the corresponding author.
Acknowledgments
We would like to thank Home for Researchers for providing us with schematic elements (license number: ASTOSc171c).
Conflicts of Interest
The authors declare no conflicts of interest.
References
- Cancer Stat Facts: Pancreatic Cancer. Available online: https://seer.cancer.gov/statfacts/html/pancreas.html (accessed on 8 August 2024).
- Wood, L.D.; Canto, M.I.; Jaffee, E.M.; Simeone, D.M. Pancreatic cancer: Pathogenesis, screening, diagnosis, and treatment. Gastroenterology 2022, 163, 386–402. [Google Scholar] [CrossRef]
- Siegel, R.L.; Miller, K.D.; Fuchs, H.E.; Jemal, A. Cancer statistics, 2021. CA Cancer J. Clin. 2021, 71, 7–33. [Google Scholar] [CrossRef] [PubMed]
- Mizrahi, J.D.; Surana, R.; Valle, J.W.; Shroff, R.T. Pancreatic cancer. Lancet 2020, 395, 2008–2020. [Google Scholar] [CrossRef] [PubMed]
- Newman, D.J.; Cragg, G.M. Natural products as sources of new drugs over the nearly four decades from 01/1981 to 09/2019. J. Nat. Prod. 2020, 83, 770–803. [Google Scholar] [CrossRef]
- Newman, D.J. Natural products and drug discovery. Natl. Sci. Rev. 2022, 9, nwac206. [Google Scholar] [CrossRef] [PubMed]
- Atanasov, A.G.; Zotchev, S.B.; Dirsch, V.M.; Supuran, C.T. Natural products in drug discovery: Advances and opportunities. Nat. Rev. Drug Discov. 2021, 20, 200–216. [Google Scholar] [CrossRef] [PubMed]
- Luo, H.; Tian, L.; Zhang, Y.; Wu, Y.; Li, B.; Liu, J. Recent advances in molecular and nanoparticle probes for fluorescent bioanalysis. Nano Res. 2024, 17, 6443–6474. [Google Scholar] [CrossRef]
- Carroll, A.R.; Copp, B.R.; Grkovic, T.; Keyzers, R.A.; Prinsep, M.R. Marine natural products. Nat. Prod. Rep. 2024, 41, 162–207. [Google Scholar] [CrossRef] [PubMed]
- Ren, X.; Xie, X.; Chen, B.; Liu, L.; Jiang, C.; Qian, Q. Marine natural products: A potential source of anti-hepatocellular carcinoma drugs. J. Med. Chem. 2021, 64, 7879–7899. [Google Scholar] [CrossRef] [PubMed]
- Koehn, F.E.; Longley, R.E.; Reed, J.K. Microcolins A and B, new immunosuppressive peptides from the blue-green alga Lyngbya majuscula. J. Nat. Prod. 1992, 55, 613–619. [Google Scholar] [CrossRef] [PubMed]
- Moore, R.E.; Entzeroth, M. Majusculamide D and deoxymajusculamide D, two cytotoxins from Lyngbya majuscula. Phytochemistry 1988, 27, 3101–3103. [Google Scholar] [CrossRef]
- Takamatsu, S.; Nagle, D.G.; Gerwick, W.H. Secondary metabolites from marine cyanobacteria and algae inhibit LFA-1/ICAM-1 mediated cell adhesion. Planta Med. 2004, 70, 127–131. [Google Scholar] [PubMed]
- Meickle, T.; Matthew, S.; Ross, C.; Luesch, H.; Paul, V. Bioassay-guided isolation and identification of Desacetylmicrocolin B from Lyngbya cf. polychroa. Planta Med. 2009, 75, 1427–1430. [Google Scholar] [CrossRef] [PubMed]
- Guzmán, E.A.; Harmody, D.; Pitts, T.P.; Vera-Diaz, B.; Winder, P.L.; Yu, Y.; Wright, A.E. Inhibition of IL-8 secretion on BxPC-3 and MIA PaCa-2 cells and induction of cytotoxicity in pancreatic cancer cells with marine natural products. Anti-Cancer Drugs 2017, 28, 153–160. [Google Scholar] [CrossRef]
- Yu, H.-B.; Glukhov, E.; Li, Y.; Iwasaki, A.; Gerwick, L.; Dorrestein, P.C.; Jiao, B.-H.; Gerwick, W.H. Cytotoxic Microcolin lipopeptides from the marine cyanobacterium Moorea producens. J. Nat. Prod. 2019, 82, 2608–2619. [Google Scholar] [CrossRef] [PubMed]
- Caro-Diaz, E.J.E.; Valeriote, F.A.; Gerwick, W.H. Highly convergent total synthesis and assignment of absolute configuration of Majusculamide D, a potent and selective cytotoxic metabolite from Moorea sp. Org. Lett. 2019, 21, 793–796. [Google Scholar] [CrossRef] [PubMed]
- Yang, H.; Zhang, X.; Wang, C.; Zhang, H.; Yi, J.; Wang, K.; Hou, Y.; Ji, P.; Jin, X.; Li, C.; et al. Microcolin H, a novel autophagy inducer, exerts potent antitumour activity by targeting PITPα/β. Signal Transduct. Target. Ther. 2023, 8, 428. [Google Scholar] [CrossRef]
- Zhao, X.; Lv, M.; Xi, X.; Lu, Y.; Wang, L.; Chen, Y. Synthesis of anti-pancreatic cancer natural product Majusculamide D and analogues reveals a preliminary structure-activity relationships. Chin. J. Chem. 2024, 42, 605–610. [Google Scholar] [CrossRef]
- Patani, G.A.; LaVoie, E.J. Bioisosterism: A Rational Approach in Drug Design. Chem. Rev. 1996, 96, 3147–3176. [Google Scholar] [CrossRef]
- Meanwell, N.A. Fluorine and fluorinated motifs in the design and application of bioisosteres for drug design. J. Med. Chem. 2018, 61, 5822–5880. [Google Scholar] [CrossRef]
- Wang, S.; Dong, G.; Sheng, C. Structural simplification of natural products. Chem. Rev. 2019, 119, 4180–4220. [Google Scholar] [CrossRef]
- Liu, J.; Xu, X.; Qing, F. Silver-mediated oxidative trifluoromethylation of alcohols to alkyl trifluoromethyl ethers. Org. Lett. 2015, 17, 5048–5051. [Google Scholar] [CrossRef] [PubMed]
- Chen, S.; Bi, K.; Wu, S.; Li, Y.; Huang, Y.; Sheng, C.; Dong, G. Water-soluble derivatives of evodiamine: Discovery of evodiamine-10-phosphate as an orally active antitumor lead compound. Eur. J. Med. Chem. 2021, 220, 113544. [Google Scholar] [CrossRef]
- Wang, Z.; Li, Z.; Ji, H. Direct targeting of β-catenin in the Wnt signaling pathway: Current progress and perspectives. Med. Res. Rev. 2021, 41, 2109–2129. [Google Scholar] [CrossRef]
- Valenta, T.; Hausmann, G.; Basler, K. The many faces and functions of β-catenin. EMBO J. 2012, 31, 2714–2736. [Google Scholar] [CrossRef] [PubMed]
- Liu, M.; Yang, J.; Zhang, Y.; Zhou, Z.; Cui, X.; Zhang, L.; Fung, K.-M.; Zheng, W.; Allard, F.D.; Yee, E.U.; et al. ZIP4 promotes pancreatic cancer progression by repressing ZO-1 and Claudin-1 through a ZEB1-dependent transcriptional mechanism. Clin. Cancer Res. 2018, 24, 3186–3196. [Google Scholar] [CrossRef]
- Singh, A.B.; Sharma, A.; Smith, J.J.; Krishnan, M.; Chen, X.; Escheich, S.; Washington, M.K.; Yeatman, T.J.; Beauchamp, R.D.; Dhawan, P. Claudin-1 up-regulates the repressor ZEB-1 to inhibit E-Cadherin expression in colon cancer cells. Gastroenterology 2011, 141, 2140–2153. [Google Scholar] [CrossRef] [PubMed]
- Tan, E.J.; Kahata, K.; Idås, O.; Thuault, S.; Heldin, C.H.; Moustakas, A. The high mobility group A2 protein epigenetically silences the Cdh1 gene during epithelial-to-mesenchymal transition. Nucleic Acids Res. 2015, 43, 162–178. [Google Scholar] [CrossRef]
- Zhou, Z.; Qutaish, M.; Han, Z.; Schur, R.M.; Liu, Y.; Wilson, D.L.; Lu, Z.-R. LMRI detection of breast cancer micrometastases with a fibronectin-targeting contrast agent. Nat. Commun. 2015, 6, 7984. [Google Scholar] [CrossRef] [PubMed]
- Sara, M.R.; Vera, M.G.; Catarina, G.T.; Cláudia, M.L.; João, L.; Diana, M.; Paula, C.D.; Helene, N.K.; Isabelle, B.P.; Rui, H.; et al. Vimentin epigenetic deregulation in bladder cancer associates with acquisition of invasive and metastatic phenotype through epithelial-to-mesenchymal transition. Int. J. Biol. Sci. 2023, 19, 1–12. [Google Scholar]
Disclaimer/Publisher’s Note: The statements, opinions and data contained in all publications are solely those of the individual author(s) and contributor(s) and not of MDPI and/or the editor(s). MDPI and/or the editor(s) disclaim responsibility for any injury to people or property resulting from any ideas, methods, instructions or products referred to in the content. |
© 2024 by the authors. Licensee MDPI, Basel, Switzerland. This article is an open access article distributed under the terms and conditions of the Creative Commons Attribution (CC BY) license (https://creativecommons.org/licenses/by/4.0/).









