Protective Effect of Marine Peptide from Netunea arthritica cumingii Against Gentamicin-Induced Hair Cell Damage in Zebrafish
Abstract
1. Introduction
2. Results
2.1. Peptide YSQLENEFDR Treatment Alleviated Gen-Induced Hair Cell Damage
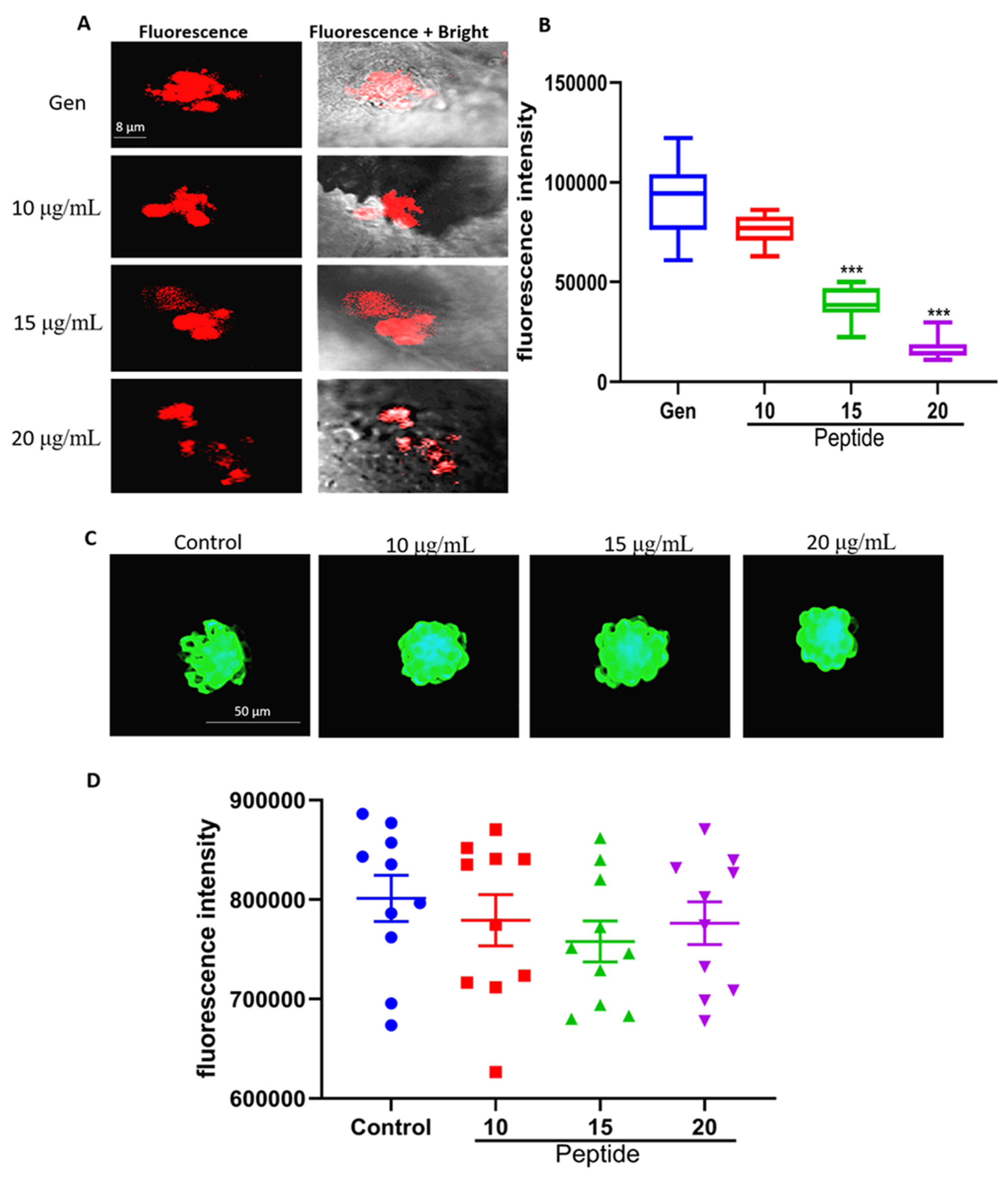
2.2. Pre-Treatment with Peptide YSQLENEFDR Reduced the Uptake of Gen in Hair Cells
2.3. Peptide YSQLENEFDR Restrained ROS Accumulation Induced by Gen in Hair Cells
2.4. Peptide YSQLENEFDR Suppressed the Gen-Induced Apoptosis in Hair Cells
2.5. Peptide YSQLENEFDR Inhibited the Gen-Induced Mitochondrial Permeability Transition Pore Opening
2.6. Peptide YSQLENEFDR Rescued the Abnormal Expressions of Genes Related to Antioxidation
3. Discussion
4. Materials and Methods
4.1. Chemicals and Reagents
4.2. Preparation of the Peptide
4.3. Animals
4.4. Sample Treatments
4.5. Hair Cell Assessment
4.6. Scanning Electron Microscopy
4.7. Detection of Gen Uptake
4.8. FM 1-43 Uptake Assay
4.9. Determination of ROS Levels
4.10. Apoptosis Assessment
4.11. mPTP Measurements
4.12. Detection of Gene Expression
4.13. Statistical Analysis
5. Conclusions
Author Contributions
Funding
Institutional Review Board Statement
Data Availability Statement
Conflicts of Interest
References
- Chadha, S.; Kamenov, K.; Cieza, A. The world report on hearing, 2021. Bull. World Health Organ 2021, 99, 242–242A. [Google Scholar] [CrossRef] [PubMed]
- Rybak, L.P.; Whitworth, C.A. Ototoxicity: Therapeutic opportunities. Drug Discov. Today 2005, 10, 1313–1321. [Google Scholar] [CrossRef] [PubMed]
- Fettiplace, R. Hair Cell Transduction, Tuning, and Synaptic Transmission in the Mammalian Cochlea. Compr. Physiol. 2017, 7, 1197–1227. [Google Scholar] [PubMed]
- Jospe-Kaufman, M.; Siomin, L.; Fridman, M. The relationship between the structure and toxicity of aminoglycoside antibiotics. Bioorg. Med. Chem. Lett. 2020, 30, 127218. [Google Scholar] [CrossRef]
- Li, J.; Liu, C.; Müller, U.; Zhao, B. RIPOR2-mediated autophagy dysfunction is critical for aminoglycoside-induced hearing loss. Dev. Cell 2022, 57, 2204–2220.e6. [Google Scholar] [CrossRef]
- Esterberg, R.; Linbo, T.; Pickett, S.B.; Wu, P.; Ou, H.C.; Rubel, E.W.; Raible, D.W. Mitochondrial calcium uptake underlies ROS generation during aminoglycoside-induced hair cell death. J. Clin. Investig. 2016, 126, 3556–3566. [Google Scholar] [CrossRef]
- Pavlicevic, M.; Maestri, E.; Marmiroli, M. Marine Bioactive Peptides-An Overview of Generation, Structure and Application with a Focus on Food Sources. Mar. Drugs 2020, 18, 424. [Google Scholar] [CrossRef]
- Cheung, R.C.; Ng, T.B.; Wong, J.H. Marine Peptides: Bioactivities and Applications. Mar. Drugs 2015, 13, 4006–4043. [Google Scholar] [CrossRef]
- Zhang, S.S.; Han, L.W.; Shi, Y.P.; Li, X.B.; Zhang, X.M.; Hou, H.R.; Lin, H.W.; Liu, K.C. Two Novel Multi-Functional Peptides from Meat and Visceral Mass of Marine Snail Neptunea arthritica cumingii and Their Activities In Vitro and In Vivo. Mar.Drugs 2018, 16, 473. [Google Scholar] [CrossRef]
- Barrallo-Gimeno, A.; Llorens, J. Hair cell toxicology: With the help of a little fish. Front. Cell. Dev. Biol. 2022, 10, 1085225. [Google Scholar] [CrossRef]
- Nicolson, T. The genetics of hair-cell function in zebrafish. J. Neurogenet. 2017, 31, 102–112. [Google Scholar] [CrossRef] [PubMed]
- Chiu, L.L.; Cunningham, L.L.; Raible, D.W.; Rubel, E.W.; Ou, H.C. Using the Zebrafish Lateral Line to Screen for Ototoxicity. J. Assoc. Res. Otolaryngol. 2008, 9, 178–190. [Google Scholar] [CrossRef] [PubMed]
- Baxendale, S.; Whitfield, T.T. Methods to study the development, anatomy, and function of the zebrafish inner ear across the life course. Methods Cell Biol. 2016, 134, 165–209. [Google Scholar] [PubMed]
- Liu, J.; Kachelmeier, A.; Dai, C.; Li, H.; Steyger, P.S. Uptake of fluorescent gentamicin by peripheral vestibular cells after systemic administration. PLoS ONE 2015, 10, e0120612. [Google Scholar] [CrossRef]
- Alharazneh, A.; Luk, L.; Huth, M.; Monfared, A.; Steyger, P.S.; Cheng, A.G.; Ricci, A.J. Functional hair cell mechanotransducer channels are required for aminoglycoside ototoxicity. PLoS ONE 2011, 6, e22347. [Google Scholar] [CrossRef]
- Caprara, G.A.; Peng, A.W. Mechanotransduction in mammalian sensory hair cells. Mol. Cell. Neurosci. 2022, 120, 103706. [Google Scholar] [CrossRef]
- Meyers, J.R.; MacDonald, R.B.; Duggan, A.; Lenzi, D.; Standaert, D.G.; Corwin, J.T.; Corey, D.P. Lighting up the Senses: FM1-43 Loading of Sensory Cells through Nonselective Ion Channels. J. Neurosci. 2003, 23, 4054–4065. [Google Scholar] [CrossRef] [PubMed]
- Bernardi, P.; Gerle, C.; Halestrap, A.P.; Jonas, E.A.; Karch, J.; Mnatsakanyan, N.; Pavlov, E.; Sheu, S.S.; Soukas, A.A. Identity, structure, and function of the mitochondrial permeability transition pore: Controversies, consensus, recent advances, and future directions. Cell Death Differ. 2023, 30, 1869–1885. [Google Scholar] [CrossRef]
- Jiang, P.; Ray, A.; Rybak, L.P.; Brenner, M.J. Role of STAT1 and Oxidative Stress in Gentamicin-Induced Hair Cell Death in Organ of Corti. Otol. Neurotol. 2016, 37, 1449–1456. [Google Scholar] [CrossRef]
- Kirkwood, N.K.; O’Reilly, M.; Derudas, M.; Kenyon, E.J.; Huckvale, R.; van Netten, S.M.; Ward, S.E.; Richardson, G.P.; Kros, C.J. d-Tubocurarine and Berbamine: Alkaloids That Are Permeant Blockers of the Hair Cell’s Mechano-Electrical Transducer Channel and Protect from Aminoglycoside Toxicity. Front. Cell. Neurosci. 2017, 11, 262. [Google Scholar] [CrossRef]
- Farris, H.E.; LeBlanc, C.L.; Goswami, J.; Ricci, A.J. Probing the pore of the auditory hair cell mechanotransducer channel in turtle. J. Physiol. 2004, 558, 769–792. [Google Scholar] [CrossRef] [PubMed]
- Carillon, J.; Rouanet, J.M.; Cristol, J.P.; Brion, R. Superoxide dismutase administration, a potential therapy against oxidative stress related diseases: Several routes of supplementation and proposal of an original mechanism of action. Pharm. Res. 2013, 30, 2718–2728. [Google Scholar] [CrossRef] [PubMed]
- Faraci, F.M.; Didion, S.P. Vascular protection: Superoxide dismutase isoforms in the vessel wall. Arterioscler. Thromb. Vasc. Biol. 2004, 24, 1367–1373. [Google Scholar] [CrossRef]
- Hayes, J.D.; Flanagan, J.U.; Jowsey, I.R. Glutathione transferases. Annu. Rev. Pharmacol. Toxicol. 2005, 45, 51–88. [Google Scholar] [CrossRef] [PubMed]
- Gebicka, L.; Krych-Madej, J. The role of catalases in the prevention/promotion of oxidative stress. J. Inorg. Biochem. 2019, 197, 110699. [Google Scholar] [CrossRef]
- Zou, T.B.; He, T.P.; Li, H.B.; Tang, H.W.; Xia, E.Q. The Structure-Activity Relationship of the Antioxidant Peptides from Natural Proteins. Molecules 2016, 21, 72. [Google Scholar] [CrossRef]
- Chai, T.T.; Law, Y.C.; Wong, F.C.; Kim, S.K. Enzyme-Assisted Discovery of Antioxidant Peptides from Edible Marine Invertebrates: A Review. Mar. Drugs 2017, 15, 42. [Google Scholar] [CrossRef]
- Alemán, A.; Giménez, B.; Pérez-Santin, E.; Gómez-Guillén, M.C.; Montero, P. Contribution of Leu and Hyp residues to antioxidant and ACE-inhibitory activities of peptide sequences isolated from squid gelatin hydrolysate. Food Chem. 2011, 125, 334–341. [Google Scholar] [CrossRef]
- Stengel, D.; Zindler, F.; Braunbeck, T. An optimized method to assess ototoxic effects in the lateral line of zebrafish (Danio rerio) embryos. Comp. Biochem. Physiol. Part C Toxicol. Pharmacol. 2017, 193, 18–29. [Google Scholar] [CrossRef]
- Chou, S.W.; Chen, Z.; Zhu, S.; Davis, R.W.; Hu, J.; Liu, L.; Fernando, C.A.; Kindig, K.; Brown, W.C.; Stepanyan, R.; et al. A molecular basis for water motion detection by the mechanosensory lateral line of zebrafish. Nat. Commun. 2017, 8, 2234. [Google Scholar] [CrossRef]








| No | Gene Symbol | Forward Primer | Reverse Primer |
|---|---|---|---|
| 1 | Mn-sod | TAGATGTCTGGGAACATGCG | TGGCTTTAACATAGTCCGGTC |
| 2 | Cu/Zn-sod | GGTGGCAATGAGGAAAGTC | ATCACTCCACAGGCCAGA |
| 3 | gstp1 | CTACAACCTGTTCGATCTCCT | GGGCAGAGATCTTGTCCAC |
| 4 | gsto2 | ATGGCTTCATCTCCAAAATGC | AGGGCAGAATCTCATGCTGTAG |
| 5 | cat | AGGGCAACTGGGATCTTACA | GATCCTTCAGGTGAGTCTGC |
| 6 | β-actin | AGAGTATGAGCTGCCTGACG | CCGCAAGATTCCATACCCA |
Disclaimer/Publisher’s Note: The statements, opinions and data contained in all publications are solely those of the individual author(s) and contributor(s) and not of MDPI and/or the editor(s). MDPI and/or the editor(s) disclaim responsibility for any injury to people or property resulting from any ideas, methods, instructions or products referred to in the content. |
© 2024 by the authors. Licensee MDPI, Basel, Switzerland. This article is an open access article distributed under the terms and conditions of the Creative Commons Attribution (CC BY) license (https://creativecommons.org/licenses/by/4.0/).
Share and Cite
Zheng, H.; Zhu, R.; Zhang, Y.; Liu, K.; Xia, Q.; Li, P.; Sun, X.; Sun, C.; Zhang, S. Protective Effect of Marine Peptide from Netunea arthritica cumingii Against Gentamicin-Induced Hair Cell Damage in Zebrafish. Mar. Drugs 2024, 22, 519. https://doi.org/10.3390/md22110519
Zheng H, Zhu R, Zhang Y, Liu K, Xia Q, Li P, Sun X, Sun C, Zhang S. Protective Effect of Marine Peptide from Netunea arthritica cumingii Against Gentamicin-Induced Hair Cell Damage in Zebrafish. Marine Drugs. 2024; 22(11):519. https://doi.org/10.3390/md22110519
Chicago/Turabian StyleZheng, Hongbao, Ranran Zhu, Yun Zhang, Kechun Liu, Qing Xia, Peihai Li, Xiaoyue Sun, Chen Sun, and Shanshan Zhang. 2024. "Protective Effect of Marine Peptide from Netunea arthritica cumingii Against Gentamicin-Induced Hair Cell Damage in Zebrafish" Marine Drugs 22, no. 11: 519. https://doi.org/10.3390/md22110519
APA StyleZheng, H., Zhu, R., Zhang, Y., Liu, K., Xia, Q., Li, P., Sun, X., Sun, C., & Zhang, S. (2024). Protective Effect of Marine Peptide from Netunea arthritica cumingii Against Gentamicin-Induced Hair Cell Damage in Zebrafish. Marine Drugs, 22(11), 519. https://doi.org/10.3390/md22110519

