2-Acetamidophenol (2-AAP) Suppresses the Progression of Atherosclerosis by Alleviating Hyperlipidemia and Attenuating the Ferroptosis Pathway
Abstract
1. Introduction
2. Results
2.1. 2-AAP Improved Lipid Metabolism in Zebrafish
2.2. 2-AAP Improved Blood Flow Velocity and Stability
2.3. 2-AAP Improved Vascular Inflammation
2.4. 2-AAP Improved Oxidative Stress
2.5. 2-AAP Reduced the Phagocytosis of Oxidized Lipids in RAW264.7 Cells
2.6. 2-AAP Improved Oxidative Stress and Ferroptosis
2.7. Results of Transcriptomic Analysis
2.7.1. Results of Differential Gene Expression
2.7.2. Analysis of Gene Enrichment
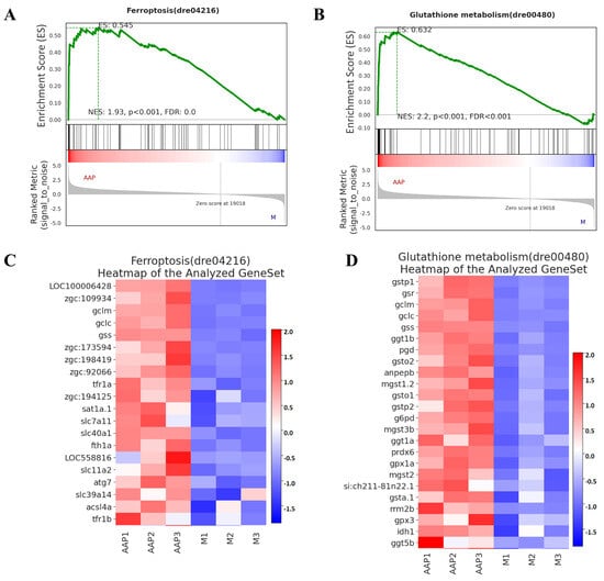
2.7.3. GSEA
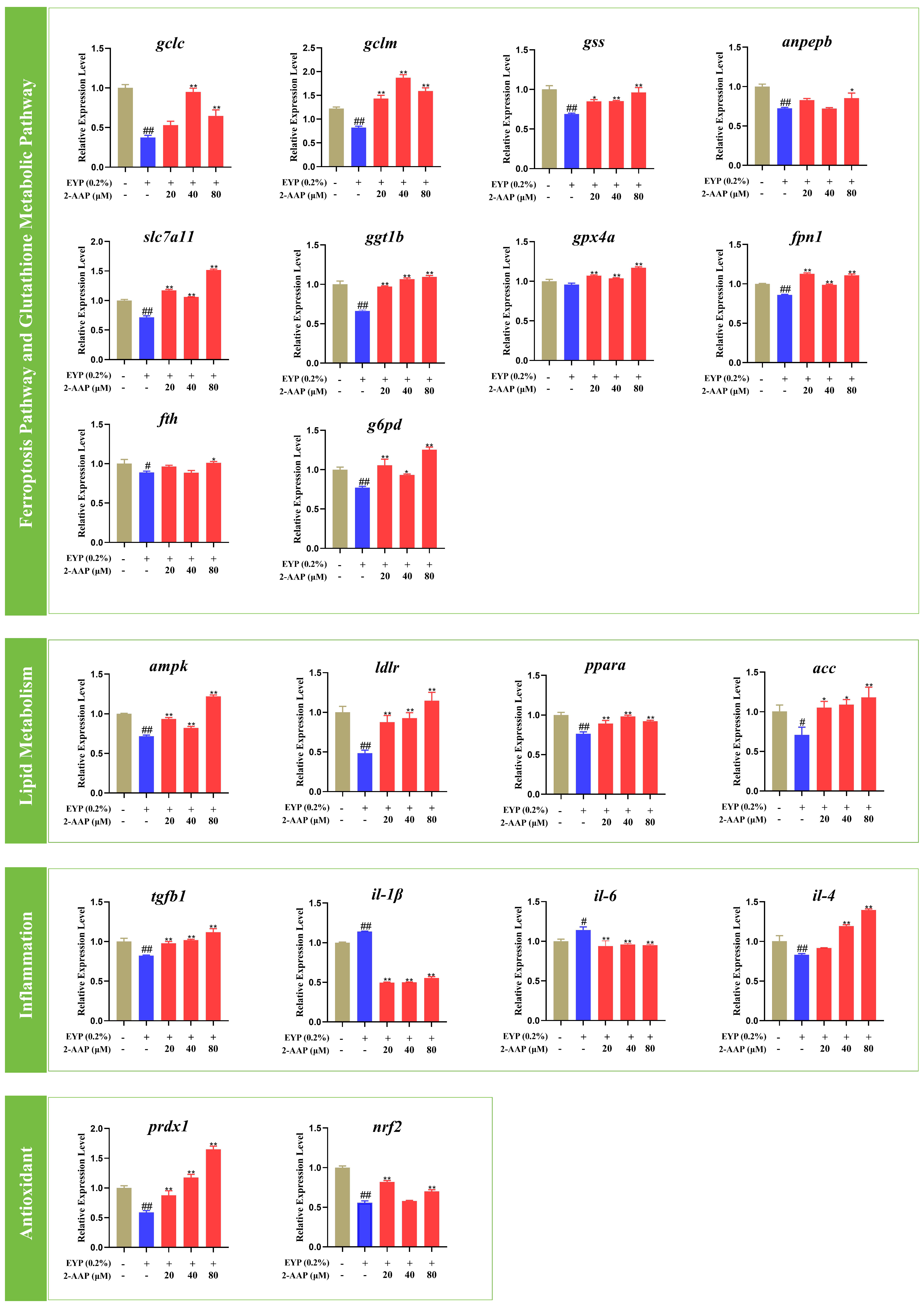
2.7.4. Effects of 2-AAP on Gene Expression
3. Discussion
4. Materials and Methods
4.1. Chemicals and Reagents
4.2. Zebrafish Maintenance
4.3. Zebrafish Grouping and Drug Treatment
4.4. Oil Red O Staining
4.5. Biochemical Analysis
4.6. Mean Blood Flow Velocity Measurement
4.7. Macrophage Aggregation Assay
4.8. Antioxidant Capacity Test
4.9. Cell Culture
4.10. Cell Grouping and Drug Treatment
4.11. Cell Viability Assay
4.12. Cell Oil Red O Staining
4.13. Intracellular Lipid Assay
4.14. Detection of Ferrous Iron
4.15. Detection of ROS
4.16. Detection of GPX4 and MDA
4.17. RNA Sequencing
4.18. RT-qPCR
4.19. Statistical Analysis
Author Contributions
Funding
Institutional Review Board Statement
Data Availability Statement
Conflicts of Interest
References
- Hu, S.-S. Report on cardiovascular health and diseases in China 2021: An updated summary. J. Geriatr. Cardiol. 2023, 20, 399–430. [Google Scholar] [CrossRef] [PubMed]
- Falk, E. Pathogenesis of Atherosclerosis. J. Am. Coll. Cardiol. 2006, 47, C7–C12. [Google Scholar] [CrossRef]
- Torres, N.; Guevara-Cruz, M.; Velázquez-Villegas, L.A.; Tovar, A.R. Nutrition and Atherosclerosis. Arch. Med. Res. 2015, 46, 408–426. [Google Scholar] [CrossRef] [PubMed]
- Sanchez-Rodriguez, E.; Egea-Zorrilla, A.; Plaza-Díaz, J.; Aragón-Vela, J.; Muñoz-Quezada, S.; Tercedor-Sánchez, L.; Abadia-Molina, F. The Gut Microbiota and Its Implication in the Development of Atherosclerosis and Related Cardiovascular Diseases. Nutrients 2020, 12, 605. [Google Scholar] [CrossRef]
- Xiang, Q.; Tian, F.; Xu, J.; Du, X.; Zhang, S.; Liu, L. New insight into dyslipidemia-induced cellular senescence in atherosclerosis. Biol. Rev. 2022, 97, 1844–1867. [Google Scholar] [CrossRef]
- Yao, Y.S.; Li, T.D.; Zeng, Z.H. Mechanisms underlying direct actions of hyperlipidemia on myocardium: An updated review. Lipids Health Dis. 2020, 19, 23. [Google Scholar] [CrossRef]
- Wu, M.-Y.; Li, C.-J.; Hou, M.-F.; Chu, P.-Y. New Insights into the Role of Inflammation in the Pathogenesis of Atherosclerosis. Int. J. Mol. Sci. 2017, 18, 2034. [Google Scholar] [CrossRef]
- Emini Veseli, B.; Perrotta, P.; De Meyer, G.R.A.; Roth, L.; Van der Donckt, C.; Martinet, W.; De Meyer, G.R.Y. Animal models of atherosclerosis. Eur. J. Pharmacol. 2017, 816, 3–13. [Google Scholar] [CrossRef]
- Wang, S.; Guo, Q.; Zhou, L.; Xia, X. Ferroptosis: A double-edged sword. Cell Death Discov. 2024, 10, 265. [Google Scholar] [CrossRef]
- Martinet, W.; Coornaert, I.; Puylaert, P.; De Meyer, G.R.Y. Macrophage Death as a Pharmacological Target in Atherosclerosis. Front. Pharmacol. 2019, 10, 306. [Google Scholar] [CrossRef]
- Nagenborg, J.; Goossens, P.; Biessen, E.A.L.; Donners, M.M.P.C. Heterogeneity of atherosclerotic plaque macrophage origin, phenotype and functions: Implications for treatment. Eur. J. Pharmacol. 2017, 816, 14–24. [Google Scholar] [CrossRef] [PubMed]
- Zhang, M.; Li, J.; Hu, W. The complex interplay between ferroptosis and atherosclerosis. Biomed. Pharmacother. 2024, 178, 117183. [Google Scholar] [CrossRef] [PubMed]
- Xu, X.; Xu, X.-D.; Ma, M.-Q.; Liang, Y.; Cai, Y.-B.; Zhu, Z.-X.; Xu, T.; Zhu, L.; Ren, K. The mechanisms of ferroptosis and its role in atherosclerosis. Biomed. Pharmacother. 2024, 171, 116112. [Google Scholar] [CrossRef] [PubMed]
- Ouyang, S.; You, J.; Zhi, C.; Li, P.; Lin, X.; Tan, X.; Ma, W.; Li, L.; Xie, W. Ferroptosis: The potential value target in atherosclerosis. Cell Death Dis. 2021, 12, 782. [Google Scholar] [CrossRef]
- Xue, Q.; Yan, D.; Chen, X.; Li, X.; Kang, R.; Klionsky, D.J.; Kroemer, G.; Chen, X.; Tang, D.; Liu, J. Copper-dependent autophagic degradation of GPX4 drives ferroptosis. Autophagy 2023, 19, 1982–1996. [Google Scholar] [CrossRef]
- Dashti, Y.; Grkovic, T.; Abdelmohsen, U.; Hentschel, U.; Quinn, R. Production of Induced Secondary Metabolites by a Co-Culture of Sponge-Associated Actinomycetes, Actinokineospora sp. EG49 and Nocardiopsis sp. RV163. Mar. Drugs 2014, 12, 3046–3059. [Google Scholar] [CrossRef]
- Jawed, H.; Shah, S.U.A.; Jamall, S.; Simjee, S.U. N-(2-hydroxy phenyl) acetamide inhibits inflammation-related cytokines and ROS in adjuvant-induced arthritic (AIA) rats. Int. Immunopharmacol. 2010, 10, 900–905. [Google Scholar] [CrossRef]
- Perveen, K.; Hanif, F.; Jawed, H.; Simjee, S.U. Protective Efficacy of N-(2-Hydroxyphenyl) Acetamide against Adjuvant-Induced Arthritis in Rats. BioMed Res. Int. 2013, 2013, 1–8. [Google Scholar] [CrossRef]
- Siddiqui, R.A.; Simjee, S.U.; Kabir, N.; Ateeq, M.; Shah, M.R.; Hussain, S.S. N-(2-hydroxyphenyl)acetamide and its gold nanoparticle conjugation prevent glycerol-induced acute kidney injury by attenuating inflammation and oxidative injury in mice. Mol. Cell. Biochem. 2018, 450, 43–52. [Google Scholar] [CrossRef]
- Aziz, A.; Hanif, F.; Majeed, S.; Iftikhar, K.; Simjee, S.U. N-(2-hydroxyphenyl) acetamide (NA-2) elicits potent antitumor effect against human breast cancer cell line (MCF-7). Toxicol. Vitr. 2019, 60, 296–304. [Google Scholar] [CrossRef]
- Hanif, F.; Perveen, K.; Jawed, H.; Ahmed, A.; Malhi, S.M.; Jamall, S.; Simjee, S.U. N-(2-hydroxyphenyl)acetamide (NA-2) and Temozolomide synergistically induce apoptosis in human glioblastoma cell line U87. Cancer Cell Int. 2014, 14, 133. [Google Scholar] [CrossRef] [PubMed]
- Qiu, Y.-Z.; Zhu, Y.-Q.; Lu, H.; Li, X.-B.; Liu, K.-C.; Li, P.-H.; Wang, L.-Z.; Zhang, X.-M.; Chen, H.; Lin, H.-W.; et al. Secondary metabolites from the marine-derived fungus Penicillium chrysogenum Y20-2, and their pro-angiogenic activity. Z. Naturforschung C 2023, 78, 345–352. [Google Scholar] [CrossRef] [PubMed]
- Fan, X.; Han, J.; Zhu, L.; Chen, Z.; Li, J.; Gu, Y.; Wang, F.; Wang, T.; Yue, Y.; Shang, J. Protective Activities of Dendrobium huoshanense C. Z. Tang et S. J. Cheng Polysaccharide against High-Cholesterol Diet-Induced Atherosclerosis in Zebrafish. Oxidative Med. Cell. Longev. 2020, 2020, 1–10. [Google Scholar] [CrossRef] [PubMed]
- Ka, J.; Jin, S.-W. Zebrafish as an Emerging Model for Dyslipidemia and Associated Diseases. J. Lipid Atheroscler. 2021, 10, 42. [Google Scholar] [CrossRef]
- Qin, W.; Guo, J.; Gou, W.; Wu, S.; Guo, N.; Zhao, Y.; Hou, W. Molecular mechanisms of isoflavone puerarin against cardiovascular diseases: What we know and where we go. Chin. Herb. Med. 2022, 14, 234–243. [Google Scholar] [CrossRef]
- Sæle, Ø.; Rød, K.E.L.; Quinlivan, V.H.; Li, S.; Farber, S.A. A novel system to quantify intestinal lipid digestion and transport. Biochim. Biophys. Acta (BBA)-Mol. Cell Biol. Lipids 2018, 1863, 948–957. [Google Scholar] [CrossRef]
- Landgraf, K.; Schuster, S.; Meusel, A.; Garten, A.; Riemer, T.; Schleinitz, D.; Kiess, W.; Körner, A. Short-term overfeeding of zebrafish with normal or high-fat diet as a model for the development of metabolically healthy versus unhealthy obesity. BMC Physiol. 2017, 17, 4. [Google Scholar] [CrossRef]
- Fu, X.; Sun, Z.; Long, Q.; Tan, W.; Ding, H.; Liu, X.; Wu, L.; Wang, Y.; Zhang, W. Glycosides from Buyang Huanwu Decoction inhibit atherosclerotic inflammation via JAK/STAT signaling pathway. Phytomedicine 2022, 105, 154385. [Google Scholar] [CrossRef]
- Khatana, C.; Saini, N.K.; Chakrabarti, S.; Saini, V.; Sharma, A.; Saini, R.V.; Saini, A.K. Mechanistic Insights into the Oxidized Low-Density Lipoprotein-Induced Atherosclerosis. Oxidative Med. Cell. Longev. 2020, 2020, 5245308. [Google Scholar] [CrossRef]
- Batty, M.; Bennett, M.R.; Yu, E. The Role of Oxidative Stress in Atherosclerosis. Cells 2022, 11, 3843. [Google Scholar] [CrossRef]
- Padmanaban, A.M.; Ganesan, K.; Ramkumar, K.M. A Co-Culture System for Studying Cellular Interactions in Vascular Disease. Bioengineering 2024, 11, 1090. [Google Scholar] [CrossRef]
- Hu, G.; Yuan, Z.; Wang, J. Autophagy inhibition and ferroptosis activation during atherosclerosis: Hypoxia-inducible factor 1α inhibitor PX-478 alleviates atherosclerosis by inducing autophagy and suppressing ferroptosis in macrophages. Biomed. Pharmacother. 2023, 161, 114333. [Google Scholar] [CrossRef] [PubMed]
- Huang, P. Potential new therapeutic targets: Association of microRNA with atherosclerotic plaque stability. Int. J. Immunopathol. Pharmacol. 2023, 37, 1–10. [Google Scholar] [CrossRef]
- Tabas, I.; Bornfeldt, K.E. Macrophage Phenotype and Function in Different Stages of Atherosclerosis. Circ. Res. 2016, 118, 653–667. [Google Scholar] [CrossRef]
- Lin, L.; Zhang, M.-X.; Zhang, L.; Zhang, D.; Li, C.; Li, Y.-l. Autophagy, Pyroptosis, and Ferroptosis: New Regulatory Mechanisms for Atherosclerosis. Front. Cell Dev. Biol. 2022, 9, 809955. [Google Scholar] [CrossRef]
- Ma, J.; Zhang, H.; Chen, Y.; Liu, X.; Tian, J.; Shen, W. The Role of Macrophage Iron Overload and Ferroptosis in Atherosclerosis. Biomolecules 2022, 12, 1702. [Google Scholar] [CrossRef]
- Zhang, J.; Wang, X.; Guan, B.; Wang, X.; An, X.; Wang, T.; Chen, X.; Zhao, L.; Jia, J.; Song, L.; et al. Qing-Xin-Jie-Yu Granule inhibits ferroptosis and stabilizes atherosclerotic plaques by regulating the GPX4/xCT signaling pathway. J. Ethnopharmacol. 2023, 301, 115852. [Google Scholar] [CrossRef]










| Genes | Forward | Reverse |
|---|---|---|
| rpl13a | 5′-CGGTCGTCTTTCCGCTATTG-3′ | 5′-CTTGCGGAGGAAAGCCAAAT-3′ |
| gclc | 5′-CTCCTCACAGTCACGGCATT-3′ | 5′-TCTTGGGTGTCGGTTGATGG-3′ |
| gclm | 5′-TTTCAGYCATGCGACAACGC-3′ | 5′-TTTCAGTCATGCGACAACGC-3′ |
| gss | 5′-ACATGGAGTGTTGATGCGGA-3′ | 5′-TGCCAGTGCCTGATGAAAGA-3′ |
| anpepb | 5′-GCCACAATCATCGCCCTTTC-3′ | 5′-GTTGGGATGTTTGTCGTCGC-3′ |
| slc7a11 | 5′-GGACGATCATTGGAGCAGGA-3′ | 5′-ACACCACCAGTGACATTCCC-3′ |
| ggt1b | 5′-ATCACCTCCAAAGGCTACGC-3′ | 5′-GGGAAGGTAAAACTCGGGCT-3′ |
| gpx4a | 5′-CATCCTGGCTTTCCCTTCCA-3′ | 5′-CCCGTCGCCATTCACATCAA-3′ |
| fpn1 | 5′-CTTGACCGTGACCCAACTGA-3′ | 5′-GCCACGAAGGAAACGGAGAT-3′ |
| fth | 5′-GCTTTCTACTTTGACCGGGAC-3′ | 5′-AATGCGTCCACTCTCTTGT-3′ |
| g6pd | 5′-CACACCTACTGTCTCTGCCTG-3′ | 5′-CATCATGGTAGACGCTGGGT-3′ |
| ampk | 5′-CAGGAACCGCTACACCTCAC-3′ | 5′-GAGCCTTCCGCCACTTTACT-3′ |
| ldlr | 5′-ATATCACAACGGACGAG-3′ | 5′-ACAAGTATTTCAGCCAC-3′ |
| pparα | 5′-GTTCGTCAGGGGAATGGAGG-3′ | 5′-CGGACTGGTTCTCGGTCATC-3′ |
| acc | 5′-GGGCAATCATCCGTCACTCA-3′ | 5′-TCCTCAATCTTTGAAGGGTCCA-3′ |
| tgfb1 | 5′-GTCCGAGATGAAGCGCAGTA-3′ | 5′-TGGAGACAAAGCGAGTTCCC-3′ |
| il-1β | 5′-CATTTGCAGGCCGTCACA-3′ | 5′-GGACATGCTGAAGCGCACTT-3′ |
| il-6 | 5′-TCAGCACTCCTCTCCTCAAA-3′ | 5′-ATCCATCTCTCCGTCTCTCAC-3′ |
| il-4 | 5′-GCATATACCGGGACTGGAAACTG-3′ | 5′-CACATGTTCTTATGTCCTTTGCGCC-3′ |
| prdx1 | 5′-TGGTGCTTCTGTCGATTCCC-3′ | 5′-CTGCCACCAGAGGGACATTC-3′ |
| nrf2 | 5′-TCCAAACACCAGCTCAACGA-3′ | 5′-CGGACTTTGTTCTTGCCTCG-3′ |
Disclaimer/Publisher’s Note: The statements, opinions and data contained in all publications are solely those of the individual author(s) and contributor(s) and not of MDPI and/or the editor(s). MDPI and/or the editor(s) disclaim responsibility for any injury to people or property resulting from any ideas, methods, instructions or products referred to in the content. |
© 2024 by the authors. Licensee MDPI, Basel, Switzerland. This article is an open access article distributed under the terms and conditions of the Creative Commons Attribution (CC BY) license (https://creativecommons.org/licenses/by/4.0/).
Share and Cite
Zang, X.; Wang, Y.; Han, C.; Cui, L.; Liu, H.; Tian, S.; Liu, K.; Li, P.; Sun, C.; Xia, Q.; et al. 2-Acetamidophenol (2-AAP) Suppresses the Progression of Atherosclerosis by Alleviating Hyperlipidemia and Attenuating the Ferroptosis Pathway. Mar. Drugs 2024, 22, 513. https://doi.org/10.3390/md22110513
Zang X, Wang Y, Han C, Cui L, Liu H, Tian S, Liu K, Li P, Sun C, Xia Q, et al. 2-Acetamidophenol (2-AAP) Suppresses the Progression of Atherosclerosis by Alleviating Hyperlipidemia and Attenuating the Ferroptosis Pathway. Marine Drugs. 2024; 22(11):513. https://doi.org/10.3390/md22110513
Chicago/Turabian StyleZang, Xiaohan, Yongcheng Wang, Cong Han, Lishuang Cui, Haojie Liu, Shuimiao Tian, Kechun Liu, Peihai Li, Chen Sun, Qing Xia, and et al. 2024. "2-Acetamidophenol (2-AAP) Suppresses the Progression of Atherosclerosis by Alleviating Hyperlipidemia and Attenuating the Ferroptosis Pathway" Marine Drugs 22, no. 11: 513. https://doi.org/10.3390/md22110513
APA StyleZang, X., Wang, Y., Han, C., Cui, L., Liu, H., Tian, S., Liu, K., Li, P., Sun, C., Xia, Q., & Zhang, Y. (2024). 2-Acetamidophenol (2-AAP) Suppresses the Progression of Atherosclerosis by Alleviating Hyperlipidemia and Attenuating the Ferroptosis Pathway. Marine Drugs, 22(11), 513. https://doi.org/10.3390/md22110513

