Identification of SmNAC28 Transcription Factor and Its Mechanism of Regulating Salt Tolerance in Eggplant via S-Palmitoylation
Abstract
1. Introduction
2. Materials and Methods
2.1. Identification and Chromosomal Distribution of NAC Genes in Eggplant
2.2. Phylogenetic Analysis of NAC Proteins
2.3. Gene Structure, Motif Identification, and Collinearity Analysis
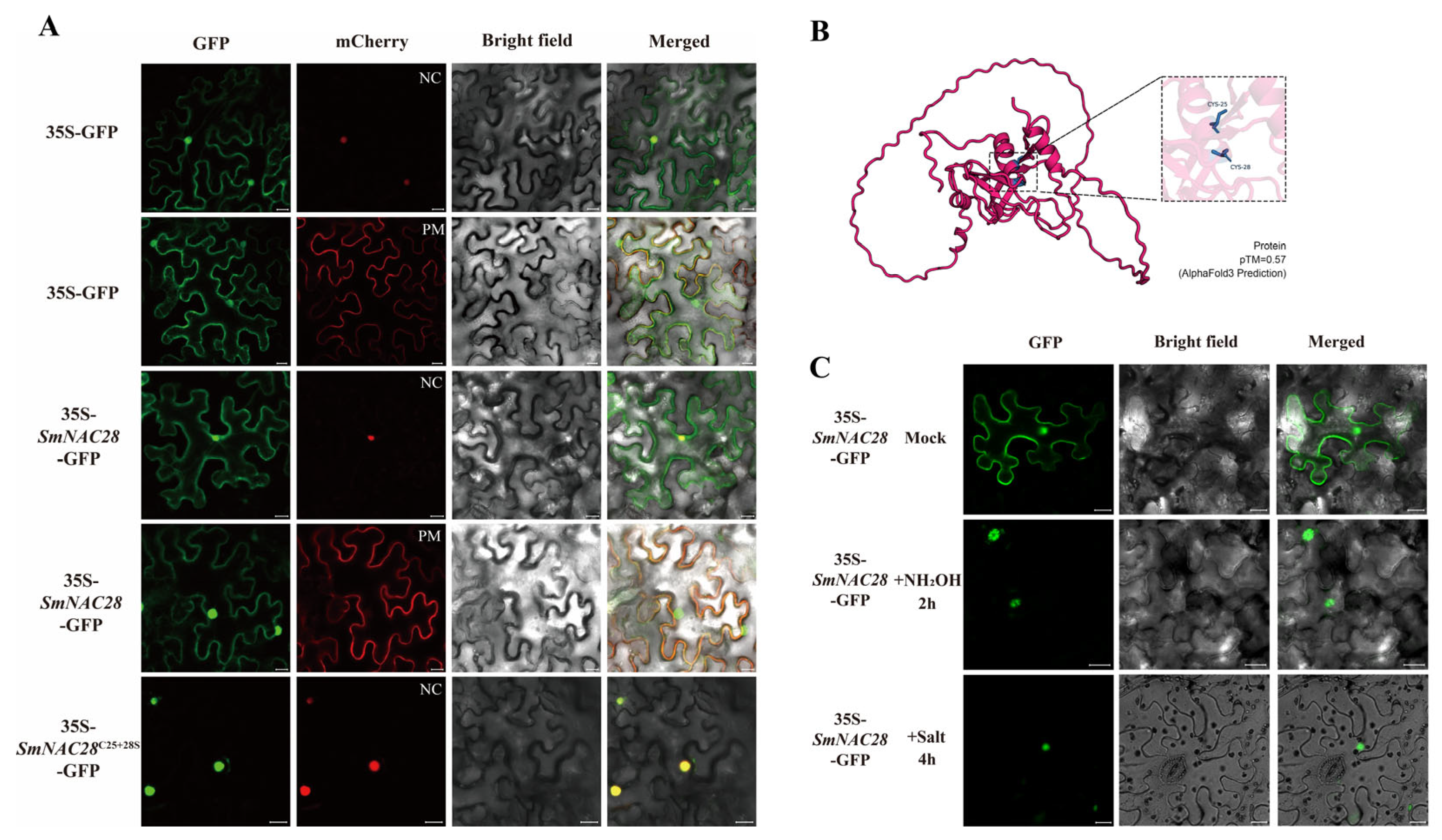
2.4. Protein Tertiary Structure Prediction
2.5. Expression Analysis of NAC Genes in Response to Salt Stress
2.6. Plant Materials and Treatment
2.7. Quantitative Real-Time PCR Assays
2.8. Subcellular Localization Analysis
2.9. Transcriptional Activation Assay
2.10. Generation of Composite Eggplant Plants via Hairy Root Transformation
2.11. Determination of Phenotypes and Physiological Indices Under Salt Stress
2.12. Statistical Analysis
3. Results
3.1. Identification of NAC TFs in Eggplant
3.2. Phylogenetic Analysis of NAC Transcription Factors
3.3. Gene Structure and Conservation Motif Analysis
3.4. Syntenic and Evolutionary Patterns of NAC TFs
3.5. Transcriptional Expression Pattern Analysis of NAC Genes in Response to Salt Stress
3.6. Structural and Functional Characterization of SmNAC28
3.7. Functional Analysis of SmNAC28 Overexpression in Enhancing Salt Tolerance
3.8. Expression Analysis of Salt-Responsive Genes in the OE and VC Hairy Roots of Composite Plants
3.9. Subcellular Localization Analysis of the SmNAC28 Protein in Eggplant
4. Discussion
5. Conclusions
Supplementary Materials
Author Contributions
Funding
Institutional Review Board Statement
Informed Consent Statement
Data Availability Statement
Acknowledgments
Conflicts of Interest
Abbreviations
| NAC | NAM, ATAF1/2, and CUC2 |
| TF | Transcription factor |
| MDA | Malondialdehyde |
| SOD | Superoxide dismutase |
| POD | Peroxidase |
| CAT | Catalase |
| qRT-PCR | Quantitative real-time polymerase chain reaction |
| ROS | Reactive oxygen species |
| ABA | Abscisic acid |
| PTM | Post-translational modification |
| HMM | Hidden Markov Model |
| CDD | Conserved Domains Database |
| pI | Isoelectric point |
| NJ | Neighbor-Joining |
| MEME | Multiple Em for Motif Elicitation |
| MCScanX | Multiple Collinearity Scan toolkit |
| TBtools | Toolkit for Biologists |
| FPKM | Fragments Per Kilobase of transcript per Million mapped reads |
| CDS | Coding sequence |
| GFP | Green fluorescent protein |
| RFP | Red fluorescent protein |
| C | Cysteine |
| S | Serine |
| NH2OH | hydroxylamine |
| SD | Synthetic Defined |
| X-α-gal | 5-Bromo-4-chloro-3-indolyl α-D-galactopyranoside |
| OE | Overexpressing |
| VC | Vector control |
| CK | Control check |
| ANOVA | Analysis of variance |
| MW | Molecular weight |
| GRAVY | Grand average of hydropathicity |
| DEGs | Differentially expressed genes |
| CLC | Chloride Channel Protein |
| NHX | Na+/H+ exchanger |
| CHX | cation/H+ exchanger |
| CIPK | Calcineurin B-like proteins interacting protein kinase |
| P5CS | Δ1-pyrroline-5-carboxylate synthetase |
References
- Saha, P.; Singh, J.; Bhanushree, N.; Harisha, S.M.; Tomar, B.S.; Rathinasabapathi, B. Eggplant (Solanum melongena L.) Nutritional and Health Promoting Phytochemicals. In Compendium of Crop Genome Designing for Nutraceuticals; Kole, C., Ed.; Springer Nature: Singapore, 2023; pp. 1–32. [Google Scholar]
- Subramanian, M.; Ramesha, N.K.; Abhiram, K.P.; Kumar, M.; Vismaya, P.; Vanishree, S.; Likitha Aishwarya, H.S.; Udupa, S.; Shivappa, S.; Swathy, P.S.; et al. Unravelling the chemodiversity of eggplants—Insight into their role in the underlying response to biotic and abiotic stresses. Front. Plant Sci. 2026, 16, 1696668. [Google Scholar] [CrossRef]
- Han, K.; Zhao, Y.; Sun, Y.; Li, Y. NACs, generalist in plant life. Plant Biotechnol. J. 2023, 21, 2433–2457. [Google Scholar] [CrossRef]
- Yuan, X.; Wang, H.; Cai, J.; Bi, Y.; Li, D.; Song, F. Rice NAC transcription factor ONAC066 functions as a positive regulator of drought and oxidative stress response. BMC Plant Biol. 2019, 19, 278. [Google Scholar] [CrossRef] [PubMed]
- Shu, L.; Li, L.; Jiang, Y.-Q.; Yan, J. Advances in membrane-tethered NAC transcription factors in plants. Plant Sci. 2024, 342, 112034. [Google Scholar] [CrossRef]
- Xiong, H.; He, H.; Chang, Y.; Miao, B.; Liu, Z.; Wang, Q.; Dong, F.; Xiong, L. Multiple roles of NAC transcription factors in plant development and stress responses. J. Integr. Plant Biol. 2025, 67, 510–538. [Google Scholar] [CrossRef]
- Hong, Y.; Zhang, H.; Huang, L.; Li, D.; Song, F. Overexpression of a Stress-Responsive NAC Transcription Factor Gene ONAC022 Improves Drought and Salt Tolerance in Rice. Front. Plant Sci. 2016, 7, 4. [Google Scholar] [CrossRef]
- Du, X.; Su, M.; Jiao, Y.; Xu, S.; Song, J.; Wang, H.; Li, Q. A Transcription Factor SlNAC10 Gene of Suaeda liaotungensis Regulates Proline Synthesis and Enhances Salt and Drought Tolerance. Int. J. Mol. Sci. 2022, 23, 9625. [Google Scholar] [CrossRef] [PubMed]
- Li, S.; Wang, N.; Ji, D.; Zhang, W.; Wang, Y.; Yu, Y.; Zhao, S.; Lyu, M.; You, J.; Zhang, Y.; et al. A GmSIN1/GmNCED3s/GmRbohBs feed-forward loop acts as a signal amplifier that regulates root growth in soybean exposed to salt stress. Plant Cell 2019, 31, 2107–2130. [Google Scholar] [CrossRef] [PubMed]
- Mao, C.; Ding, J.; Zhang, B.; Xi, D.; Ming, F. OsNAC2 positively affects salt-induced cell death and binds to the OsAP37 and OsCOX11 promoters. Plant J. 2018, 94, 454–468. [Google Scholar] [CrossRef] [PubMed]
- Meng, X.; Liu, S.; Zhang, C.; He, J.; Ma, D.; Wang, X.; Dong, T.; Guo, F.; Cai, J.; Long, T.; et al. The unique sweet potato NAC transcription factor IbNAC3 modulates combined salt and drought stresses. Plant Physiol. 2023, 191, 747–771. [Google Scholar] [CrossRef]
- Kim, S.G.; Lee, A.K.; Yoon, H.K.; Park, C.M. A membrane-bound NAC transcription factor NTL8 regulates gibberellic acid-mediated salt signaling in Arabidopsis seed germination. Plant J. 2008, 55, 77–88. [Google Scholar] [CrossRef]
- Yang, X.; Kim, M.Y.; Ha, J.; Lee, S.-H. Overexpression of the Soybean NAC Gene GmNAC109 Increases Lateral Root Formation and Abiotic Stress Tolerance in Transgenic Arabidopsis Plants. Front. Plant Sci. 2019, 10, 1036. [Google Scholar] [CrossRef]
- Yang, Y.; Zhu, K.; Wu, J.; Liu, L.; Sun, G.; He, Y.; Chen, F.; Yu, D. Identification and characterization of a novel NAC-like gene in chrysanthemum (Dendranthema lavandulifolium). Plant Cell Rep. 2016, 35, 1783–1798. [Google Scholar] [CrossRef]
- Zheng, L.; Hu, Y.; Yang, T.; Wang, Z.; Wang, D.; Jia, L.; Xie, Y.; Luo, L.; Qi, W.; Lv, Y.; et al. A root cap-localized NAC transcription factor controls root halotropic response to salt stress in Arabidopsis. Nat. Commun. 2024, 15, 2061. [Google Scholar] [CrossRef] [PubMed]
- Chen, S.; Zhang, W.; Zhang, Q.; Li, B.; Zhang, M.; Qin, J.; Shi, W.; Jia, C. SlNAC12, a novel NAC-type transcription factor, confers salt stress tolerance in tomato. Plant Cell Rep. 2024, 44, 5. [Google Scholar] [CrossRef]
- Li, M.; Chen, R.; Jiang, Q.; Sun, X.; Zhang, H.; Hu, Z. GmNAC06, a NAC domain transcription factor enhances salt stress tolerance in soybean. Plant Mol. Biol. 2021, 105, 333–345. [Google Scholar] [CrossRef] [PubMed]
- Li, Z.; Qin, L.; Wang, D.; Cui, T.; Liang, Y.; Zang, S.; Sun, T.; Zhao, W.; Wu, Q.; Que, Y. Protein post-translational modification in plants: Regulation and beyond. Hortic. Plant J. 2025; in press. [CrossRef]
- Zhou, X.; Lei, Z.; An, P. Post-Translational Modification of WRKY Transcription Factors. Plants 2024, 13, 2040. [Google Scholar] [CrossRef]
- Sobocińska, J.; Roszczenko-Jasińska, P.; Ciesielska, A.; Kwiatkowska, K. Protein Palmitoylation and its role in bacterial and viral infections. Front. Immunol. 2018, 8, 2003. [Google Scholar] [CrossRef]
- Ko, P.J.; Dixon, S.J. Protein palmitoylation and cancer. EMBO Rep. 2018, 19, EMBR201846666. [Google Scholar] [CrossRef]
- Duan, M.; Zhang, R.; Zhu, F.; Zhang, Z.; Gou, L.; Wen, J.; Dong, J.; Wang, T. A Lipid-Anchored NAC Transcription factor is translocated into the nucleus and activates Glyoxalase I expression during drought stress. Plant Cell 2017, 29, 1748–1772. [Google Scholar] [CrossRef]
- Tian, Y.; Zeng, H.; Wu, J.; Huang, J.; Gao, Q.; Tang, D.; Cai, L.; Liao, Z.; Wang, Y.; Liu, X.; et al. Screening DHHCs of S-acylated proteins using an OsDHHC cDNA library and bimolecular fluorescence complementation in rice. Plant J. 2022, 110, 1763–1780. [Google Scholar] [CrossRef] [PubMed]
- Ooka, H.; Satoh, K.; Doi, K.; Nagata, T.; Otomo, Y.; Murakami, K.; Matsubara, K.; Osato, N.; Kawai, J.; Carninci, P.; et al. Comprehensive analysis of NAC family genes in Oryza sativa and Arabidopsis thaliana. DNA Res. 2003, 10, 239–247. [Google Scholar] [CrossRef] [PubMed]
- Jin, J.F.; Wang, Z.Q.; He, Q.Y.; Wang, J.Y.; Li, P.F.; Xu, J.M.; Zheng, S.J.; Fan, W.; Yang, J.L. Genome-wide identification and expression analysis of the NAC transcription factor family in tomato (Solanum lycopersicum) during aluminum stress. BMC Genom. 2020, 21, 288. [Google Scholar] [CrossRef]
- Li, J.; Jiang, M.M.; Ren, L.; Liu, Y.; Chen, H.Y. Identification and characterization of CBL and CIPK gene families in eggplant (Solanum melongena L.). Mol. Genet. Genom. 2016, 291, 1769–1781. [Google Scholar] [CrossRef] [PubMed]
- Liao, H.Z.; Zhu, M.M.; Cui, H.H.; Du, X.Y.; Tang, Y.; Chen, L.Q.; Ye, D.; Zhang, X.Q. MARIS plays important roles in Arabidopsis pollen tube and root hair growth. J. Integr. Plant Biol. 2016, 58, 927–940. [Google Scholar] [CrossRef] [PubMed]
- Livak, K.J.; Schmittgen, T.D. Analysis of relative gene expression data using real-time quantitative PCR and the 2−ΔΔCT Method. Methods 2001, 25, 402–408. [Google Scholar] [CrossRef]
- Batistič, O.; Waadt, R.; Steinhorst, L.; Held, K.; Kudla, J. CBL-mediated targeting of CIPKs facilitates the decoding of calcium signals emanating from distinct cellular stores. Plant J. 2010, 61, 211–222, Correction in Plant J. 2021, 106, 1484–1485. https://doi.org/10.1111/tpj.15369. [Google Scholar] [CrossRef]
- Kim, S.C.; Yao, S.; Zhang, Q.; Wang, X. Phospholipase Dδ and phosphatidic acid mediate heat-induced nuclear localization of glyceraldehyde-3-phosphate dehydrogenase in Arabidopsis. Plant J. 2022, 112, 786–799. [Google Scholar] [CrossRef]
- Qianna, S.; Shiyun, W.; Shijin, C.; Yonghong, D.; Ruiyun, F. Rapid Identification of gene StHKT1’s function via potato hairy root system. Biotechnol. Bull. 2025, 41, 233–241. [Google Scholar] [CrossRef]
- Aguilar Diaz De Leon, J.; Borges, C.R. Evaluation of oxidative stress in biological samples using the thiobarbituric acid reactive substances assay. J. Vis. Exp. 2020. [Google Scholar] [CrossRef]
- Gao, S.; Wang, Y.; Yu, S.; Huang, Y.; Liu, H.; Chen, W.; He, X. Effects of drought stress on growth, physiology and secondary metabolites of Two Adonis species in Northeast China. Sci. Hortic. 2020, 259, 108795. [Google Scholar] [CrossRef]
- Wren, J.J.; Wiggall, P.H. An improved colorimetric method for the determination of proline in the presence of other ninhydrin-positive compounds. Biochem. J. 1965, 94, 216–220. [Google Scholar] [CrossRef] [PubMed]
- Dorjee, T.; Cui, Y.; Zhang, Y.; Liu, Q.; Li, X.; Sumbur, B.; Yan, H.; Bing, J.; Geng, Y.; Zhou, Y.; et al. Characterization of NAC gene family in Ammopiptanthus mongolicus and functional analysis of AmNAC24, an osmotic and cold-stress-induced NAC gene. Biomolecules 2024, 14, 182. [Google Scholar] [CrossRef] [PubMed]
- Chen, X.; Mo, F.; Shen, C.; Meng, L.; Zou, Y.; Xue, X.; Cheng, M.; Meng, F.; Qi, H.; Wang, A. Genome-wide identification and expression analysis of the SlNAC gene family in tomato based on a high-quality genome. Hortic. Environ. Biotechnol. 2022, 63, 887–901. [Google Scholar] [CrossRef]
- Singh, A.K.; Sharma, V.; Pal, A.K.; Acharya, V.; Ahuja, P.S. Genome-wide organization and expression profiling of the NAC transcription factor family in potato (Solanum tuberosum L.). DNA Res. 2013, 20, 403–423. [Google Scholar] [CrossRef]
- Gong, X.; Zhao, L.; Song, X.; Lin, Z.; Gu, B.; Yan, J.; Zhang, S.; Tao, S.; Huang, X. Genome-wide analyses and expression patterns under abiotic stress of NAC transcription factors in white pear (Pyrus bretschneideri). BMC Plant Biol. 2019, 19, 161. [Google Scholar] [CrossRef]
- Wang, H.; Wei, L.; Yu, F.; Zeng, T.; Gu, L.; Zhu, B.; Du, X. The sorghum SbMPK3-SbNAC074 module involved in salt tolerance. Plant Physiol. Biochem. 2025, 224, 109981. [Google Scholar] [CrossRef]
- Han, D.; Zhang, W.; Li, Y.; Li, W.; Meng, F.; Lu, W. Overexpression of GmNAC03 in soybean enhances salt tolerance. Plants 2025, 14, 3235. [Google Scholar] [CrossRef]
- Meng, X.; Kang, Z.; Zhang, Y.; Li, Q.; Hu, S.; Zhu, C.; Li, T.; Li, G.; Hu, X. The RING-finger E3 ubiquitin ligase SlMIEL1 interacts with SlNAC35 to regulate JA biosynthesis and mediate saline-alkali stress responses in tomato. Plant J. 2025, 124, e70598. [Google Scholar] [CrossRef]
- Yue, L.; Zhuang, Y.; Gu, Y.; Li, H.; Tu, S.; Yang, X.; Huang, W. Heterologous expression of Solanum tuberosum NAC1 gene confers enhanced tolerance to salt stress in transgenic Nicotiana benthamiana. J. Plant Biol. 2021, 64, 531–542. [Google Scholar] [CrossRef]
- Liu, X.; Wang, Z.; Li, S.; Li, P.; Yuan, M.; Lu, X.; Li, C.; Zheng, Y.; Cao, Z.; Liu, C.; et al. Reversible S-acylation of BONZAI1 orchestrates the internalization of immune receptors to balance plant development and immunity. Mol. Plant 2025, 18, 1932–1948. [Google Scholar] [CrossRef] [PubMed]
- Jansen, M.; Beaumelle, B. How palmitoylation affects trafficking and signaling of membrane receptors. Biol. Cell 2022, 114, 61–72. [Google Scholar] [CrossRef]
- Fukazawa, J.; Nakata, M.; Ito, T.; Matsushita, A.; Yamaguchi, S.; Takahashi, Y. bZIP transcription factor RSG controls the feedback regulation of NtGA20ox1 via intracellular localization and epigenetic mechanism. Plant Signal Behav. 2011, 6, 26–28. [Google Scholar] [CrossRef] [PubMed]
- Li, J.; Zhang, M.; Zhou, L. Protein S-acyltransferases and acyl protein thioesterases, regulation executors of protein S-acylation in plants. Front. Plant Sci. 2022, 13, 956231. [Google Scholar] [CrossRef]
- Gu, S.; Nie, X.; George, A.; Tyler, K.; Xing, Y.; Qin, L.; Qi, B. Bioinformatics and expression profiling of the DHHC-CRD S-acyltransferases reveal their roles in growth and stress response in woodland strawberry (Fragaria vesca). Plants 2025, 14, 127. [Google Scholar] [CrossRef]
- Kumar, M.; Carr, P.; Turner, S.R. An atlas of Arabidopsis protein S-acylation reveals its widespread role in plant cell organization and function. Nat. Plants 2022, 8, 670–681. [Google Scholar] [CrossRef] [PubMed]
- Ye, Q.; Zheng, L.; Liu, P.; Liu, Q.; Ji, T.; Liu, J.; Gao, Y.; Liu, L.; Dong, J.; Wang, T. The S-acylation cycle of transcription factor MtNAC80 influences cold stress responses in Medicago truncatula. Plant Cell 2024, 36, 2629–2651. [Google Scholar] [CrossRef]








Disclaimer/Publisher’s Note: The statements, opinions and data contained in all publications are solely those of the individual author(s) and contributor(s) and not of MDPI and/or the editor(s). MDPI and/or the editor(s) disclaim responsibility for any injury to people or property resulting from any ideas, methods, instructions or products referred to in the content. |
© 2026 by the authors. Licensee MDPI, Basel, Switzerland. This article is an open access article distributed under the terms and conditions of the Creative Commons Attribution (CC BY) license.
Share and Cite
Fan, Y.; Xu, C.; Chen, Q.; Hu, W.; Ji, T.; Yang, F. Identification of SmNAC28 Transcription Factor and Its Mechanism of Regulating Salt Tolerance in Eggplant via S-Palmitoylation. Curr. Issues Mol. Biol. 2026, 48, 398. https://doi.org/10.3390/cimb48040398
Fan Y, Xu C, Chen Q, Hu W, Ji T, Yang F. Identification of SmNAC28 Transcription Factor and Its Mechanism of Regulating Salt Tolerance in Eggplant via S-Palmitoylation. Current Issues in Molecular Biology. 2026; 48(4):398. https://doi.org/10.3390/cimb48040398
Chicago/Turabian StyleFan, Yuting, Chenxiao Xu, Qi Chen, Wenhao Hu, Tuo Ji, and Fengjuan Yang. 2026. "Identification of SmNAC28 Transcription Factor and Its Mechanism of Regulating Salt Tolerance in Eggplant via S-Palmitoylation" Current Issues in Molecular Biology 48, no. 4: 398. https://doi.org/10.3390/cimb48040398
APA StyleFan, Y., Xu, C., Chen, Q., Hu, W., Ji, T., & Yang, F. (2026). Identification of SmNAC28 Transcription Factor and Its Mechanism of Regulating Salt Tolerance in Eggplant via S-Palmitoylation. Current Issues in Molecular Biology, 48(4), 398. https://doi.org/10.3390/cimb48040398

