Protective Effects of Leonurine on Alcoholic Liver Injury Through Modulation of Oxidative Stress and JAK2-STAT3 Signaling
Abstract
1. Introduction
2. Materials and Methods
2.1. Reagents
2.2. Cell Culture and Treatment
2.3. Hepatoprotective Efficacy of LH Against ALD
2.3.1. MTT Assay
2.3.2. Antioxidant Ability of LH
2.4. Predicting the Mechanism of LH for the Treatment of ALD by Using a Bioinformatics Approach
2.4.1. Prediction of the Potential Targets of LH Against ALD
2.4.2. The Potential Mechanism of LH Against ALD
2.5. Western Blot Analysis
2.6. HPLC-MS/MS Metabolomics (Quasi-Targeted Metabolomics)
2.6.1. Collection and Preparation of Samples
2.6.2. HPLC-MS/MS Analysis
2.6.3. Metabolites Identification and Quantification
2.6.4. Metabolic Pathways Analysis
2.7. Statistical Analysis
3. Results
3.1. Identification of LH as an Antioxidant Agent Against Alcoholic Liver Injury
3.2. LH Targets and Potential Therapeutic Targets of ALD
3.3. The Underlying Mechanisms of LH Against ALD
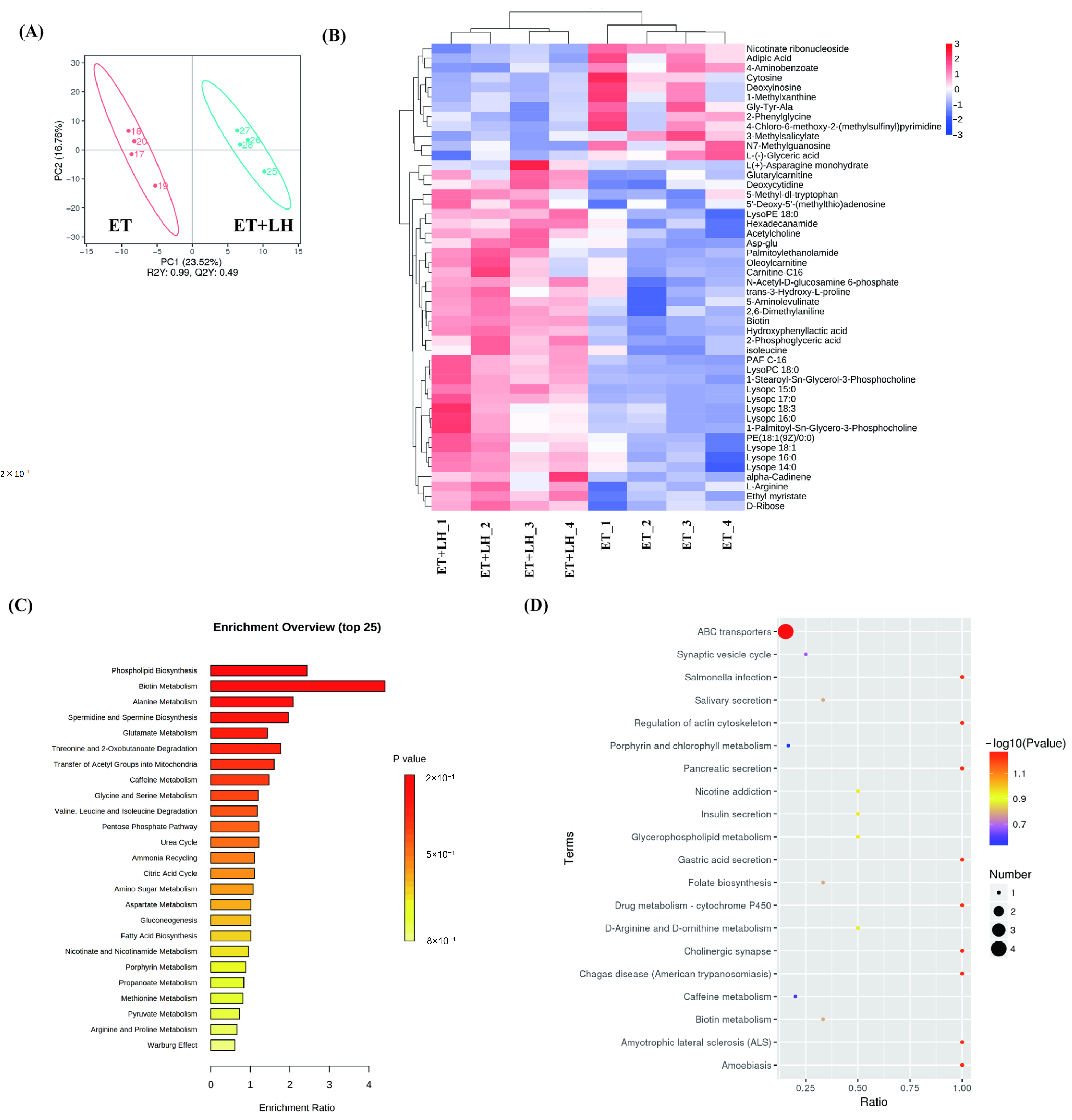
3.4. Metabolite Profiling of ALD Treated with LH
3.5. Metabolic Pathway Remodeling Induced by LH in ALD
3.6. JAK2–STAT3 Signaling Pathway Is Essential for the Hepatoprotective Effects of LH Against ALD
4. Discussion and Conclusions
Supplementary Materials
Author Contributions
Funding
Institutional Review Board Statement
Informed Consent Statement
Data Availability Statement
Conflicts of Interest
References
- Li, Y.Y.; Lin, Y.K.; Liu, X.H.; Wang, L.; Yu, M.; Li, D.J.; Zhu, Y.Z.; Du, M.R. Leonurine: From gynecologic medicine to pleiotropic agent. Chin. J. Integr. Med. 2020, 26, 152–160. [Google Scholar] [CrossRef]
- Liu, X.H.; Pan, L.L.; Deng, H.Y.; Xiong, Q.H.; Wu, D.; Huang, G.Y.; Gong, Q.H.; Zhu, Y.Z. Leonurine (scm-198) attenuates myocardial fibrotic response via inhibition of nadph oxidase 4. Free Radic. Biol. Med. 2013, 54, 93–104. [Google Scholar] [CrossRef]
- Liu, X.; Pan, L.; Chen, P.; Zhu, Y. Leonurine improves ischemia-induced myocardial injury through antioxidative activity. Phytomedicine 2010, 17, 753–759. [Google Scholar] [CrossRef]
- Mukesh, K.M.; Uzini, D.D.; Anjana, S.; Mohamed, A.; Mohammed, S.A.; Ayman, A.; Ajaikumar, B.K. Comprehensive review of leonurine: Harnessing its therapeutic potential for chronic diseases. Naunyn-Schmiedeberg’s Arch. Pharmacol. 2025, 398, 11609–11653. [Google Scholar]
- Li, Y.; Lin, Y.; Huang, X.; Xu, C.; Liu, X.; Wang, L.; Yu, M.; Li, D.; Zhu, Y.; Du, M. Scm-198 protects endometrial stromal cells from oxidative damage through bax/bcl-2 and erk signaling pathways. Acta Biochim. Et Biophys. Sin. 2019, 51, 580–587. [Google Scholar] [CrossRef] [PubMed]
- Yang, D.; Jia, W.; Zhu, Y.Z. Leonurine, a potential agent of traditional chinese medicine: Recent updates and future perspectives. Nat. Prod. Commun. 2016, 11, 1757–1761. [Google Scholar] [CrossRef]
- Gao, B.; Bataller, R. Alcoholic liver disease: Pathogenesis and new therapeutic targets. Gastroenterology 2011, 141, 1572–1585. [Google Scholar] [CrossRef] [PubMed]
- Cheng, Z.L.; Yang, L.; Chu, H.K. The role of gut microbiota, exosomes, and their interaction in the pathogenesis of ALD. J. Adv. Res. 2025, 72, 353–367. [Google Scholar] [CrossRef]
- O’shea, R.S.; Dasarathy, S.; McCullough, A.J. Alcoholic liver disease. Off. J. Am. Coll. Gastroenterol. 2010, 105, 14–32. [Google Scholar] [CrossRef]
- Seitz, H.K.; Bataller, R.; Cortez-Pinto, H.; Gao, B.; Gual, A.; Lackner, C.; Mathurin, P.; Mueller, S.; Szabo, G.; Tsukamoto, H. Alcoholic liver disease. Nat. Rev. Dis. Primers 2018, 4, 16. [Google Scholar] [CrossRef]
- Ceni, E.; Mello, T.; Galli, A. Pathogenesis of alcoholic liver disease: Role of oxidative metabolism. World J. Gastroenterol. 2014, 20, 17756. [Google Scholar] [CrossRef] [PubMed]
- Wu, K.J.; Liu, P.P.; Chen, M.Y.; Zhou, M.X.; Liu, X.; Yang, Q.; Xu, L.; Gong, Z.Y. The hepatoprotective effect of leonurine hydrochloride against alcoholic liver disease based on transcriptomic and metabolomic analysis. Front. Nutr. 2022, 1402, 904557. [Google Scholar] [CrossRef] [PubMed]
- Zhao, J.; Qi, Y.F.; Yu, Y.R. STAT3: A key regulator in liver fibrosis. Ann. Hepatol. 2021, 21, 100224. [Google Scholar] [CrossRef] [PubMed]
- Janna, C.N.; Debora, B.P.; Dimitris, V.M.; Tengku, I.M.; Gabriel, B.; Katharina, S.; Anke, W.; Abhishek, S.; Konstantia, K.; Janey, R.; et al. Modeling alcohol-associated liver disease in a human Liver-Chip. Cell Rep. 2021, 36, 109393. [Google Scholar] [CrossRef]
- Feng, Z.W.; Zhou, B.R.; Shuai, Q.Z.; Wei, Y.L.; Jin, N.; Wang, X.L.; Zhao, H.; Liu, Z.Z.; Xu, J.; Mu, J.B.; et al. Development of an alcoholic liver disease model for drug evaluation from human induced pluripotent stem cell-derived liver organoids. Acta Biochim. Biophys. Sin. 2024, 56, 1460–1472. [Google Scholar] [CrossRef]
- Wu, K.J.; Ho, S.H.; Wu, C.; Wang, H.M.D.; Ma, D.L.; Leung, C.H. Simultaneous blocking of the pan-RAF and S100B pathways as a synergistic therapeutic strategy against malignant melanoma. J. Cell. Mol. Med. 2021, 25, 1972–1981. [Google Scholar] [CrossRef]
- Wu, K.J.; Liu, X.; Wong, S.Y.; Zhou, Y.Y.; Ma, D.L.; Leung, C.H. Synthesis and Evaluation of Dibenzothiophene Analogues as Pin1 Inhibitors for Cervical Cancer Therapy. ACS Omega 2019, 4, 9228–9234. [Google Scholar] [CrossRef]
- Luo, P.; Dai, W.; Yin, P.; Zeng, Z.; Kong, H.; Zhou, L.; Wang, X.; Chen, S.; Lu, X.; Xu, G. Multiple reaction monitoring-ion pair finder: A systematic approach to transform nontargeted mode to pseudotargeted mode for metabolomics study based on liquid chromatography-mass spectrometry. Anal. Chem. 2015, 87, 5050–5055. [Google Scholar] [CrossRef]
- Cao, Q.; Teng, J.; Wei, B.; Huang, L.; Xia, N. Phenolic compounds, bioactivity, and bioaccessibility of ethanol extracts from passion fruit peel based on simulated gastrointestinal digestion. Food Chem. 2021, 356, 129682. [Google Scholar] [CrossRef]
- Wang, Q.; Song, W.; Tian, Y.; Hu, P.; Liu, X.; Xu, L.; Gong, Z. Targeted lipidomics reveal the effect of perchlorate on lipid profiles in liver of high-fat diet mice. Front. Nutr. 2022, 9, 837601. [Google Scholar] [CrossRef]
- Ou, M.; Li, C.; Tang, D.; Xue, W.; Xu, Y.; Zhu, P.; Li, B.; Xie, J.; Chen, J.; Sui, W. Genotyping, generation and proteomic profiling of the first human autosomal dominant osteopetrosis type ii-specific induced pluripotent stem cells. Stem Cell Res. Ther. 2019, 10, 251. [Google Scholar] [CrossRef] [PubMed]
- Loh, K.P.; Qi, J.; Tan, B.K.H.; Liu, X.H.; Wei, B.G.; Zhu, Y.Z. Leonurine protects middle cerebral artery occluded rats through antioxidant effect and regulation of mitochondrial function. Stroke 2010, 41, 2661–2668. [Google Scholar] [CrossRef] [PubMed]
- Li, W.; Shao, Y.; Hu, L.; Zhang, X.; Chen, Y.; Tong, L.; Li, C.; Shen, X.; Ding, J. Bm6, a new semi-synthetic vinca alkaloid, exhibits its potent in vivo anti-tumor activities via its high binding affinity for tubulin and improved pharmacokinetic profiles. Cancer Biol. Ther. 2007, 6, 787–794. [Google Scholar] [CrossRef]
- Mondal, A.; Gandhi, A.; Fimognari, C.; Atanasov, A.G.; Bishayee, A. Alkaloids for cancer prevention and therapy: Current progress and future perspectives. Eur. J. Pharmacol. 2019, 858, 172472. [Google Scholar] [CrossRef] [PubMed]
- Anwar, S.; Mohammad, T.; Shamsi, A.; Queen, A.; Parveen, S.; Luqman, S.; Hasan, G.M.; Alamry, K.A.; Azum, N.; Asiri, A.M. Discovery of hordenine as a potential inhibitor of pyruvate dehydrogenase kinase 3: Implication in lung cancer therapy. Biomedicines 2020, 8, 119. [Google Scholar] [CrossRef]
- Liao, L.; Zhou, M.; Wang, J.; Xue, X.; Deng, Y.; Zhao, X.; Peng, C.; Li, Y. Identification of the antithrombotic mechanism of leonurine in adrenalin hydrochloride-induced thrombosis in zebrafish via regulating oxidative stress and coagulation cascade. Front. Pharmacol. 2021, 12, 742954. [Google Scholar] [CrossRef]
- Ye, Z.; Lu, Y.; Wu, T. The impact of atp-binding cassette transporters on metabolic diseases. Nutr. Metab. 2020, 17, 61. [Google Scholar] [CrossRef]
- Harris, M.T.; Hussain, S.S.; Inouye, C.M.; Castle, A.M.; Castle, J.D. Reinterpretation of the localization of the atp binding cassette transporter abcg1 in insulin-secreting cells and insights regarding its trafficking and function. PLoS ONE 2018, 13, e0198383. [Google Scholar] [CrossRef]
- Chamulitrat, W.; Zhang, W.; Xu, W.; Pathil, A.; Setchell, K.; Stremmel, W. Hepatoprotectant ursodeoxycholyl lysophosphatidylethanolamide increasing phosphatidylcholine levels as a potential therapy of acute liver injury. Front. Physiol. 2012, 3, 24. [Google Scholar] [CrossRef]
- Liu, Y.; Tang, C. Regulation of abca1 functions by signaling pathways. Biochim. Biophys. Acta (BBA)-Mol. Cell Biol. Lipids 2012, 1821, 522–529. [Google Scholar] [CrossRef]
- Jin, W. Role of jak/stat3 signaling in the regulation of metastasis, the transition of cancer stem cells, and chemoresistance of cancer by epithelial–mesenchymal transition. Cells 2020, 9, 217. [Google Scholar] [CrossRef] [PubMed]
- Tabassum, S.; Abbasi, R.; Ahmad, N.; Farooqi, A.A. Targeting of jak-stat signaling in breast cancer: Therapeutic strategies to overcome drug resistance. Breast Cancer Metastasis Drug Resist. 2019, 1152, 271–281. [Google Scholar]
- Soendergaard, C.; Bergenheim, F.H.; Bjerrum, J.T.; Nielsen, O.H. Targeting jak-stat signal transduction in ibd. Pharmacol. Ther. 2018, 192, 100–111. [Google Scholar] [CrossRef]
- Ashrafizadeh, M.; Rafiei, H.; Mohammadinejad, R.; Afshar, E.G.; Farkhondeh, T.; Samarghandian, S. Potential therapeutic effects of curcumin mediated by jak/stat signaling pathway: A review. Phytother. Res. 2020, 34, 1745–1760. [Google Scholar] [CrossRef]
- Liu, S.Z.; Yu, D.M.; Wei, P.; Cai, J.S.; Xu, M.; He, H.Y.; Tang, X.; Nong, C.T.; Wei, Y.; Xu, X.; et al. JAK2/STAT3 Signaling Pathway and Klotho Gene in Cadmium-induced Neurotoxicity In Vitro and In Vivo. Biol. Trace Elem. Res. 2023, 201, 2854–2863. [Google Scholar] [CrossRef]
- Kucinski, I.; Dinan, M.; Kolahgar, G.; Piddini, E. Chronic activation of jnk jak/stat and oxidative stress signalling causes the loser cell status. Nat. Commun. 2017, 8, 136. [Google Scholar] [CrossRef]
- Imada, K.; Leonard, W.J. The jak-stat pathway. Mol. Immunol. 2000, 37, 1–11. [Google Scholar] [CrossRef]




Disclaimer/Publisher’s Note: The statements, opinions and data contained in all publications are solely those of the individual author(s) and contributor(s) and not of MDPI and/or the editor(s). MDPI and/or the editor(s) disclaim responsibility for any injury to people or property resulting from any ideas, methods, instructions or products referred to in the content. |
© 2026 by the authors. Licensee MDPI, Basel, Switzerland. This article is an open access article distributed under the terms and conditions of the Creative Commons Attribution (CC BY) license.
Share and Cite
Xiao, S.-S.; Liu, P.-P.; Zhu, H.; Wang, X.-D.; Ding, W.-P.; Liu, X.; Fang, M.; Wu, K.-J.; Gong, Z.-Y. Protective Effects of Leonurine on Alcoholic Liver Injury Through Modulation of Oxidative Stress and JAK2-STAT3 Signaling. Curr. Issues Mol. Biol. 2026, 48, 372. https://doi.org/10.3390/cimb48040372
Xiao S-S, Liu P-P, Zhu H, Wang X-D, Ding W-P, Liu X, Fang M, Wu K-J, Gong Z-Y. Protective Effects of Leonurine on Alcoholic Liver Injury Through Modulation of Oxidative Stress and JAK2-STAT3 Signaling. Current Issues in Molecular Biology. 2026; 48(4):372. https://doi.org/10.3390/cimb48040372
Chicago/Turabian StyleXiao, Shen-Sheng, Pin-Pin Liu, Hang Zhu, Xue-Dong Wang, Wen-Ping Ding, Xin Liu, Min Fang, Ke-Jia Wu, and Zhi-Yong Gong. 2026. "Protective Effects of Leonurine on Alcoholic Liver Injury Through Modulation of Oxidative Stress and JAK2-STAT3 Signaling" Current Issues in Molecular Biology 48, no. 4: 372. https://doi.org/10.3390/cimb48040372
APA StyleXiao, S.-S., Liu, P.-P., Zhu, H., Wang, X.-D., Ding, W.-P., Liu, X., Fang, M., Wu, K.-J., & Gong, Z.-Y. (2026). Protective Effects of Leonurine on Alcoholic Liver Injury Through Modulation of Oxidative Stress and JAK2-STAT3 Signaling. Current Issues in Molecular Biology, 48(4), 372. https://doi.org/10.3390/cimb48040372

