Exogenous Sugar Alleviates Salt Stress in Cucumber Seedlings by Regulating the Antioxidant System and Hormone Signaling
Abstract
1. Introduction
2. Materials and Methods
2.1. Plant Cultivation and Treatment
2.2. Measurement of Growth Indicators
2.3. Determination of Physiological and Biochemical Indicators
2.4. Chlorophyll Contents
2.5. Transcriptome Analysis
2.6. Accession Code
2.7. Data Processing and Analysis
3. Results
3.1. Effects of Exogenous Sugars on the Growth of Cucumber Seedlings Under Salt Stress
3.2. Effects of Exogenous Sugars on Chlorophyll and Malondialdehyde Contents in Leaves of Cucumber Seedlings Under Salt Stress
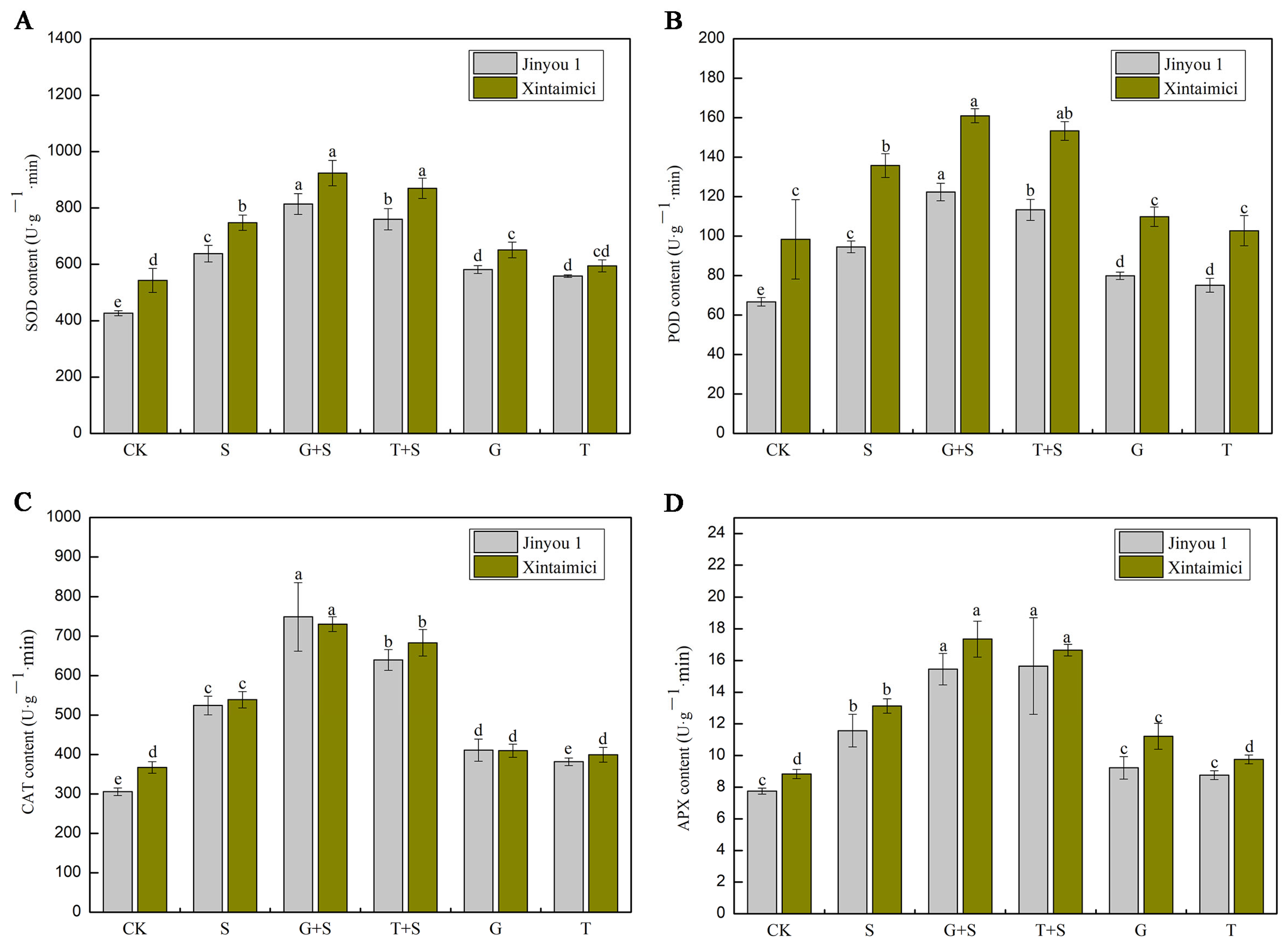
3.3. Effects of Exogenous Sugars on the Activities of Antioxidant Enzymes in Cucumber Seedlings Under Salt Stress
3.4. Effects of Exogenous Sugars on the Contents of Soluble Sugars and Soluble Proteins in Cucumber Seedlings Under Salt Stress
3.5. Correlation Analysis of Exogenous Sugar Treatment on Salt-Stressed Cucumber Seedlings
3.6. Transcriptome Data Analysis
3.6.1. Differentially Expressed Genes (DEGs)
3.6.2. Enrichment Analysis
3.6.3. Transcription Factors Analysis of Differentially Expressed Genes Among Different Treatments
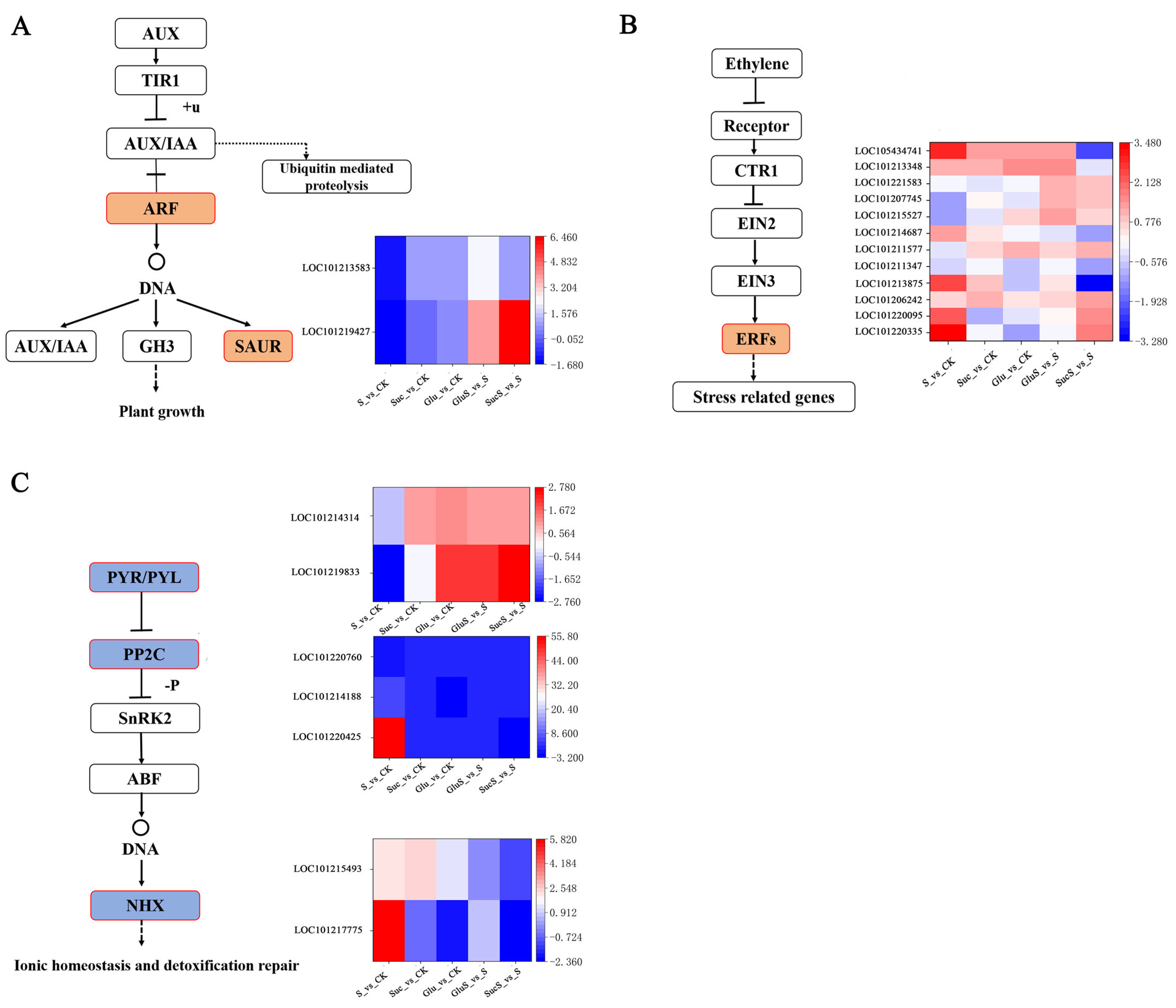
3.6.4. Genes Involved in Plant Hormone Signal Transduction
3.6.5. Reactive Oxygen Species Signaling
4. Discussion
5. Conclusions
Supplementary Materials
Author Contributions
Funding
Institutional Review Board Statement
Informed Consent Statement
Data Availability Statement
Acknowledgments
Conflicts of Interest
References
- Zhao, S.S.; Zhang, Q.K.; Liu, M.Y.; Zhou, H.; Ma, C.; Wang, P. Regulation of plant responses to salt stress. Int. J. Mol. Sci. 2021, 22, 4609. [Google Scholar] [CrossRef]
 - Zhang, Q.; Liu, Y.Q.; Jiang, Y.L.; Li, A.; Cheng, B.; Wu, J. OsASR6 enhances salt stress tolerance in rice. Int. J. Mol. Sci. 2022, 23, 9340. [Google Scholar] [CrossRef]
 - Arif, Y.; Singh, P.; Siddiqui, H.; Bajguz, A.; Hayat, S. Salinity induced physiological and biochemical changes in plants: An omic approach towards salt stress tolerance. Plant Physiol. Biochem. 2020, 156, 64–77. [Google Scholar] [CrossRef]
 - Hasanuzzaman, M.; Raihan, M.R.H.; Masud, A.A.C.; Rahman, K.; Nowroz, F.; Rahman, M.; Nahar, K.; Fujita, M. Regulation of reactive oxygen species and antioxidant defense in plants under salinity. Int. J. Mol. Sci. 2021, 22, 9326. [Google Scholar] [CrossRef]
 - Birhanie, Z.M.; Yang, D.; Luan, M.; Xiao, A.; Liu, L.; Zhang, C.; Biswas, A.; Dey, S.; Deng, Y.; Li, D. Salt stress induces changes in physiological characteristics, bioactive constituents, and antioxidants in kenaf (Hibiscus cannabinus L.). Antioxidants 2022, 11, 2005. [Google Scholar] [CrossRef]
 - Zhang, W.; Zhi, W.; Qiao, H.; Huang, J.; Li, S.; Lu, Q.; Wang, N.; Li, Q.; Zhou, Q.; Sun, J.; et al. H2O2-dependent oxidation of the transcription factor GmNTL1 promotes salt tolerance in soybean. Plant Cell 2023, 36, 112–135, Erratum in: Plant Cell 2024, 36, 2447. [Google Scholar] [CrossRef]
 - Li, J.; Yu, B.; Ma, C.; Li, H.; Jiang, D.; Nan, J.; Xu, M.; Liu, H.; Chen, S.; Duanmu, H.; et al. Functional Characterization of Sugar Beet M14 Antioxidant Enzymes in Plant Salt Stress Tolerance. Antioxidants 2022, 12, 57. [Google Scholar] [CrossRef] [PubMed]
 - Turan, M.; Ekinci, M.; Kul, R.; Boynueyri, F.G.; Yildirim, E. Mitigation of salinity stress in cucumber seedlings by exogenous hydrogen sulfide. J. Plant Res. 2022, 135, 517–529. [Google Scholar] [CrossRef] [PubMed]
 - Sun, X.J.; Jiang, Q.Y.; Hu, Z.; Li, H.B.; Pang, B.S.; Zhang, F.T.; Zhang, S.Q.; Zhang, H. Identification and evaluation of wheat germplasm resources at seedling stage. Acta Agron. Sinica. 2023, 49, 1132–1139. [Google Scholar]
 - Jiang, L.; Li, L. Transcriptomics analysis of the mechanism of exogenous H2S regulating cucumber in response to salt stress. Acta Agric. Boreali-Sin. 2020, 35, 17–25. [Google Scholar]
 - Naliwajski, M.R.; Sklodowska, M. The relationship between carbon and nitrogen metabolism in cucumber leaves acclimated to salt stress. PeerJ 2018, 6, e6043. [Google Scholar] [CrossRef]
 - Kabała, K.; Reda, M.; Wdowikowska, A.; Janicka, M. Role of Plasma Membrane NADPH Oxidase in Response to Salt Stress in Cucumber Seedlings. Antioxidants 2022, 11, 1534. [Google Scholar] [CrossRef]
 - Abdel-Farid, I.B.; Marghany, M.R.; Rowezek, M.M.; Sheded, M.G. Effect of Salinity Stress on Growth and Metabolomic Profiling of Cucumis sativus and Solanum lycopersicum. Plants 2020, 9, 1626. [Google Scholar] [CrossRef]
 - Zhang, N.; Zhang, H.J.; Sun, Q.Q.; Cao, Y.Y.; Li, X.; Zhao, B.; Wu, P.; Guo, Y.D. Proteomic analysis reveals a role of melatonin in promoting cucumber seed germination under high salinity by regulating energy production. Sci. Rep. 2017, 7, 503. [Google Scholar] [CrossRef]
 - Rolland, F.; Moore, B.; Sheen, J. Sugar sensing and signaling in plants. Plant Cell Suppl. 2002, 14, S185–S205. [Google Scholar] [CrossRef] [PubMed]
 - Keunen, E.; Peshev, D.; Vangronsveld, J.; Van Den Ende, W.; Cuypers, A. Plant sugars are crucial players in the oxidative challenge during abiotic stress: Extending the traditional concept. Plant Cell Environ. 2013, 36, 1242–1255. [Google Scholar] [CrossRef] [PubMed]
 - Siringam, K.; Juntawong, N.; Chaum, S.; Boriboonkaset, T.; Kirdmanee, C. Salt tolerance enhancement in indica rice (Oryza sativa L.) seedlings using exogenous sucrose supplementation. Plant Omics J. 2012, 5, 52–59. [Google Scholar]
 - Boriboonkaset, T.; Bunyajinda, V.; Chaum, S.; Kirdmanee, C. Effect of exogenous sugar classes and concentrations on salt-tolerant ability of indica rice (Oryza sativa L.). Acta Horticul. 2007, 746, 155–163. [Google Scholar] [CrossRef]
 - Liu, F.; Jensen, C.R.; Andersen, M.N.A. review of drought adaptation in crop plants: Changes in vegetative and reproductive physiology induced by ABA-based chemical signals. Aust. J. Agric. Res. 2005, 56, 1245–1252. [Google Scholar] [CrossRef]
 - Praxedes, S.C.; DaMatta, F.M.; Loureiro, M.E. Effects of long-term soil drought on photosynthesis and carbonhydrate in mature robusta coffee (Coffea canephora Pierre var.kouillou) leaves. Environ. Exp. Bot. 2006, 56, 263–273. [Google Scholar] [CrossRef]
 - Guo, X.; Ahmad, N.; Zhao, S.; Zhao, C.; Zhong, W.; Wang, X.; Li, G. Effect of Salt Stress on Growth and Physiological Properties of Asparagus Seedlings. Plants 2022, 11, 2836. [Google Scholar] [CrossRef]
 - Li, H.; Li, T.; Fu, G.; Hu, K. Exogenous sucrose improves antioxidant capacity and basal immunity of cucumber seedlings under salt stress. J. Plant Growth Regul. 2019, 38, 781–791. [Google Scholar]
 - Couée, I.; Sulmon, C.; Gouesbet, G.; El Amrani, A. Involvement of soluble sugars in reactive oxygen species balance and responses to oxidative stress in plants. J. Exp. Bot. 2006, 57, 449–459. [Google Scholar] [CrossRef]
 - Tari, I.; Kiss, G.; Deér, A.K.; Csiszár, J.; Erdei, L. Salicylic acid improves drought tolerance in maize by inducing antioxidant defense mechanisms. Acta. Physiol. Plant 2010, 32, 875–882. [Google Scholar]
 - Gupta, A.K.; Kaur, N. Sugar signalling and gene expression in relation to carbohydrate metabolism under abiotic stresses in plants. J. Biosci. 2005, 30, 761–776. [Google Scholar] [CrossRef] [PubMed]
 - Yoshida, T.; Mogami, J.; Yamaguchi-Shinozaki, K. ABA-dependent and ABA-independent signaling in response to osmotic stress in plants. Curr. Opin. Plant Biol. 2014, 21, 133–139. [Google Scholar] [CrossRef]
 - Bassil, E.; Tajima, H.; Liang, Y.C.; Ohto, M.A.; Ushijima, K.; Nakano, R.; Esumi, T.; Coku, A.; Belmonte, C.M.; Blumwald, E. The Arabidopsis Na+/H+ antiporters NHX1 and NHX2 control vacuolar pH and K+ homeostasis to regulate growth, flower development, and reproduction. Plant Cell 2011, 23, 3482–3497. [Google Scholar] [CrossRef]
 - Müller, M.; Munné-Bosch, S. Ethylene response factors: A key regulatory hub in hormone and stress signaling. Plant Physiol. 2015, 169, 32–41. [Google Scholar] [CrossRef] [PubMed]
 - Zhang, H.; Zhu, J.; Gong, Z.; Zhu, J.K. Abiotic stress responses in plants. Nat. Rev. Genet. 2022, 23, 104–119. [Google Scholar] [CrossRef] [PubMed]
 - Ljung, K. Auxin metabolism and homeostasis during plant development. Development 2013, 140, 943–950. [Google Scholar] [CrossRef]
 - Sairanen, I.; Novák, O.; Pěnčík, A.; Ikeda, Y.; Jones, B.; Sandberg, G.; Ljung, K. Soluble carbohydrates regulate auxin biosynthesis via PIF proteins in Arabidopsis. Plant Cell. 2012, 24, 4907–4916. [Google Scholar] [CrossRef]
 - Xie, R.; Pan, X.; Zhang, J.; Ma, Y.; He, S.; Zheng, Y.; Ma, Y. Effect of salt-stress on gene expression in citrus roots revealed by RNA-seq. Funct. Integr. Genom. 2018, 18, 155–173. [Google Scholar] [CrossRef]
 - Li, M.; Chen, R.; Jiang, Q.; Sun, X.; Zhang, H.; Hu, Z. GmNAC06, a NAC domain transcription factor enhances salt stress tolerance in soybean. Plant Mol. Biol. 2021, 105, 333–345. [Google Scholar] [CrossRef]
 - Li, M.; Wu, Z.; Gu, H.; Cheng, D.; Guo, X.; Li, L.; Shi, C.; Xu, G.; Gu, S.; Abid, M.; et al. AvNAC030, a NAC Domain Transcription Factor, Enhances Salt Stress Tolerance in Kiwifruit. Int. J. Mol. Sci. 2021, 22, 11897. [Google Scholar] [CrossRef]
 - Chen, N.; Pan, L.; Yang, Z.; Su, M.; Xu, J.; Jiang, X.; Yin, X.; Wang, T.; Wan, F.; Chi, X. A MYB-related transcription factor from peanut, AhMYB30, improves freezing and salt stress tolerance in transgenic Arabidopsis through both DREB/CBF and ABA-signaling pathways. Front. Plant Sci. 2023, 14, 1136626. [Google Scholar] [CrossRef]
 - Wang, Y.; Yang, X.; Hu, Y.; Liu, X.; Shareng, T.; Cao, G.; Xing, Y.; Yang, Y.; Li, Y.; Huang, W.; et al. Transcriptome-Based Identification of the SaR2R3-MYB Gene Family in Sophora alopecuroides and Function Analysis of SaR2R3-MYB15 in Salt Stress Tolerance. Plants 2024, 13, 586. [Google Scholar] [CrossRef] [PubMed]
 - Zhu, H.; Chen, R.; Xu, Y.; Gong, W.; Miao, M.; Sun, Y.; Mei, J. An ERF Gene DcERF3 of Dendrobium catenatum Improves Salt Tolerance in Arabidopsis. J. Mol. Biotechnol. 2025, 27. [Google Scholar] [CrossRef] [PubMed]
 - Bai, Y.; Zhang, T.; Zheng, X.; Li, B.; Qi, X.; Xu, Y.; Li, L.; Liang, C. Overexpression of a WRKY transcription factor McWRKY57-like from Mentha canadensis L. enhances drought tolerance in transgenic Arabidopsis. BMC Plant Biol. 2023, 23, 216. [Google Scholar] [CrossRef] [PubMed]
 - Ji, E.; Hu, S.; Lu, Q.; Zhang, M.; Jiang, M. Hydrogen peroxide positively regulates ABA signaling via oxidative modification of the C2H2-type zinc finger protein ZFP36 in rice. Plant Physiol. Biochem. 2024, 213, 108844. [Google Scholar] [CrossRef]
 - Liu, J.; Wang, H.; Su, M.; Li, Q.; Xu, H.; Song, J.; Li, C.; Li, Q. A Transcription Factor Sl NAC4 Gene of Suaeda liaotungensis Enhances Salt and Drought Tolerance through Regulating ABA Synthesis. Plants 2023, 12, 2951. [Google Scholar] [CrossRef]
 - Chen, G.; Li, S. Plant Physiology Experiment; Higher Education Press: Beijing, China, 2016; pp. 36–40, 61–71. [Google Scholar]
 - Porra, R.J.; Thompson, W.A.; Kriedemann, P.E. Determination of accurate extinction coefficients and simultaneous equations for assaying chlorophylls a and b extracted with four different solvents: Verification of the concentration of chlorophyll standards by atomic absorption spectroscopy. Biochim. Et Biophys. Acta (BBA)—Bioenerg. 1989, 975, 384–394. [Google Scholar] [CrossRef]
 - Ashraf, M.; Harris, P.J.C. Photosynthesis under stressful environments: An overview. Photosynthetica 2013, 51, 163–190. [Google Scholar] [CrossRef]
 - Wang, Y.; Jiang, W.; Cheng, J.; Guo, W.; Li, Y.; Li, C. Physiological and Proteomic Analysis of Seed Germination under Salt Stress in Mulberry. Front. Biosci. 2023, 28, 49. [Google Scholar] [CrossRef] [PubMed]
 - Mittler, R. Oxidative stress, antioxidants and stress tolerance. Trends Plant Sci. 2002, 7, 405–410. [Google Scholar] [CrossRef]
 - Parida, A.K.; Das, A.B. Salt tolerance and salinity effects on plants: A review. Ecotoxicol. Environ. Saf. 2005, 60, 324–349. [Google Scholar] [CrossRef] [PubMed]
 - Gupta, B.; Huang, B. Mechanism of salinity tolerance in plants: Physiological, biochemical, and molecular characterization. Int. J. Genom. 2014, 2014, 701596. [Google Scholar] [CrossRef]
 - Chen, T.H.; Murata, N. Glycinebetaine protects plants against abiotic stress: Mechanisms and biotechnological applications. Plant Cell Environ. 2011, 34, 1–20. [Google Scholar] [CrossRef]
 - Shan, X.H.; Li, Y.D.; Jiang, Y.; Jiang, Z.L.; Hao, W.Y.; Yuan, Y.P. Transcriptome profile analysis of maize seedlings in response to high-salinity, drought and cold stresses by deep sequencing. Plant Mol. Biol. Rep. 2013, 31, 1485–1491. [Google Scholar] [CrossRef]
 - Nakashima, K.; Ito, Y.; Yamaguchi-Shinozaki, K. Transcriptional regulatory networks in response to abiotic stresses in Arabidopsis and grasses. Plant Physiol. 2014, 165, 180–194. [Google Scholar] [CrossRef]
 - Xiong, H.X.; He, H.; Chang, Y.; Miao, B.; Liu, Z.; Wang, Q.; Dong, F.; Xiong, L. Multiple roles of NAC transcription factors in plant development and stress responses. J. Integr. Plant Biol. 2025, 67, 510–538. [Google Scholar] [CrossRef]
 - Zheng, Y.; Niu, Y.; Wang, X. Multiple Functions of MYB Transcription Factors in Abiotic Stress Responses. Int. J. Mol. Sci. 2021, 22, 6125. [Google Scholar] [CrossRef]
 - Liu, T.; Chen, T.; Kan, J.; Yao, Y.; Guo, D.; Yang, Y.; Ling, X.; Wang, J.; Zhang, B. The GhMYB36 transcription factor confers resistance to biotic and abiotic stress by enhancing PR1 gene expression in plants. Plant Biotechnol. J. 2022, 20, 722–735. [Google Scholar] [CrossRef]
 - Wu, J.; Jiang, Y.; Liang, Y.; Chen, L.; Chen, W.; Cheng, B. Expression of the maize MYB transcription factor ZmMYB3R enhances drought and salt stress tolerance in transgenic plants. Plant Physiol. Biochem. 2019, 137, 179–188. [Google Scholar] [CrossRef]
 - Lim, C.; Kang, K.; Shim, Y.; Yoo, S.C.; Paek, N.C. Inactivating transcription factor OsWRKY5 enhances drought tolerance through abscisic acid signaling pathways. Plant Physiol. 2022, 188, 1900–1916. [Google Scholar] [CrossRef] [PubMed]
 - Shekhawat, U.K.S.; Ganapathi, T.R. MusaWRKY71 overexpression in banana plants leads to altered abiotic and biotic stress responses. PLoS ONE 2013, 8, e75506. [Google Scholar] [CrossRef] [PubMed]
 - Rubén, C.S.; Eduardo, M.B.; Karin, L. Auxin Metabolism in Plants. Cold Spring Harb. Perspect. Biol. 2021, 13, a039867. [Google Scholar] [CrossRef]
 - Li, Y.; Han, S.; Qi, Y. Advances in structure and function of auxin response factor in plants. J. Integr. Plant Biol. 2023, 65, 617–632. [Google Scholar] [CrossRef] [PubMed]
 - Bleecker, A.B.; Kende, H. Ethylene: A gaseous signal molecule in plants. Annu. Rev. Cell Dev. Biol. 2000, 16, 1–18. [Google Scholar] [CrossRef]
 - Poór, P.; Nawaz, K.; Gupta, R.; Ashfaque, F.; Khan, M.I.R. Ethylene involvement in the regulation of heat stress tolerance in plants. Plant Cell Rep. 2022, 41, 675–698. [Google Scholar] [CrossRef]
 - Ying, W.; Li, X.; Zhang, J.; Zhao, H.; Tan, S.; Xu, W.; Pan, J.; Yang, F.; Pi, E. ERF subfamily transcription factors and their function in plant responses to abiotic stresses. Front Plant Sci. 2022, 13, 1042084. [Google Scholar]
 - Park, S.Y.; Fung, P.; Nishimura, N.; Jensen, D.R.; Fujii, H.; Zhao, Y.; Lumba, S.; Santiago, J.; Rodrigues, A.; Chow, T.-F.F.; et al. Abscisic acid inhibits type 2C protein phosphatases via the PYR/PYL family of START proteins. Science 2009, 324, 1068–1071. [Google Scholar] [CrossRef]
 - Zhao, Y.; Dong, W.; Zhang, N.B.; Ai, X.H.; Wang, M.C.; Huang, Z.G. A wheat allene oxide cyclase gene enhances salinity tolerance via jasmonate signaling. Plant Physiol. 2014, 164, 1068–1076. [Google Scholar] [CrossRef] [PubMed]
 - Zheng, D.; Fu, M.; Sun, C.; Yang, Q.; Zhang, X.; Lu, J.; Chang, M.; Liu, L.; Wan, X.; Chen, Q. CsABF8 mediates drought-induced ABA signaling in the regulation of raffinose biosynthesis in Camellia sinensis leaves. Int. J. Biol. Macromol. 2025, 311, 143521. [Google Scholar] [CrossRef] [PubMed]
 - Hu, M.Y.; Shi, Z.G.; Zhang, Z.B.; Zhang, Y.J.; Li, H. Effects of exogenous glucose on seed germination and antioxidant capacity in wheat seedlings under salt stress. Plant Growth Regul. 2012, 68, 177–188. [Google Scholar] [CrossRef]
 - Sulmon, C.; Gouesbet, G.; Amrani, A.E.; Coue’e, I. Involvement of the ethylene-signalling pathway in sugar-induced tolerance to the herbicide atrazine in Arabidopsis thaliana seedlings. J. Plant Physiol. 2007, 164, 1083–1092. [Google Scholar] [CrossRef]
 - Karthikeyan, A.S.; Varadarajan, D.K.; Jain, A.; Held, M.A.; Carpita, N.C.; Raghothama, K.G. Phosphate starvation responses are mediated by sugar signaling in Arabidopsis. Planta 2007, 225, 907–918. [Google Scholar] [CrossRef]
 - Bae, N.; Shim, S.H.; Alavilli, H.; Do, H.; Park, M.; Lee, D.W.; Lee, J.H.; Lee, H.; Li, X.; Lee, C.H.; et al. Enhanced salt stress tolerance in plants without growth penalty through increased photosynthesis activity by plastocyanin from Antarctic moss. Plant J. 2025, 121, e17168. [Google Scholar] [CrossRef] [PubMed]
 - Chaum, S.; Charoenpanich, A.; Roytrakul, S.; Kirdmanee, C. Sugar accumulation, photosynthesis and growth of two indica rice varieties in response to salt stress. Acta Physiol. Plant 2009, 31, 477–486. [Google Scholar] [CrossRef]
 - Ren, L.; Wang, M.R.; Wang, Q.C. ROS-induced oxidative stress in plant cryopreservation: Occurrence and alleviation. Planta 2021, 254, 124. [Google Scholar] [CrossRef]
 - Yoon, J.; Cho, L.H.; Tun, W.; Jeon, J.S. Sucrose signaling in higher plants. Plant Sci. 2021, 302, 110703. [Google Scholar] [CrossRef]
 - Wang, R.; Cheng, Y.; Ke, X.; Zhang, X.; Zhang, H.; Huang, J. Comparative analysis of salt responsive gene regulatory networks in rice and Arabidopsis. Comput. Biol. Chem. 2020, 85, 107188. [Google Scholar] [CrossRef]
 - Su, X.; Zhao, M.; Zhou, R.; Xu, C.; Zhang, R.; Li, R.; Wang, T. The Mulberry WRKY Transcription Factor MaWRKYIIc7 Participates in Regulating Plant Drought Stress Tolerance. Int. J. Mol. Sci. 2025, 26, 1714. [Google Scholar] [CrossRef]
 - Li, F.; Lu, X.; Duan, P.; Cui, J. Integrating transcriptome and metabolome analyses of the response to cold stress in pumpkin (Cucurbita maxima). PLoS ONE 2021, 16, e249108. [Google Scholar] [CrossRef]
 - Stortenbeker, N.; Bemer, M. The SAUR gene family: The plant’s toolbox for adaptation of growth and development. J. Exp. Bot. 2019, 70, 17–27. [Google Scholar] [CrossRef]
 - Lakehal, A.; Chaabouni, S.; Cavel, E.; Le, H.R.; Ranjan, A.; Raneshan, Z.; Novák, O.; Păcurar, D.I.; Perrone, I.; Jobert, F.; et al. A Molecular Framework for the Control of Adventitious Rooting by TIR1/AFB2-Aux/IAA-Dependent Auxin Signaling in Arabidopsis. Mol. Plant 2019, 12, 1499–1514. [Google Scholar] [CrossRef] [PubMed]
 - Gomes, G.L.B.; Scortecci, K.C. Auxin and its role in plant development: Structure, signalling, regulation and response mechanisms. Plant Biol. 2021, 23, 894–904. [Google Scholar] [CrossRef] [PubMed]
 - Oliveira, I.P.; Schaaf, C.; Setta, N. Drought Responses in Poaceae: Exploring the Core Components of the ABA Signaling Pathway in Setaria italica and Setaria viridis. Plants 2024, 13, 1451. [Google Scholar] [CrossRef] [PubMed]
 











| Species | Concentration (mmol/L)  | Root Length (cm/plant) | Stem Length (cm/plant) | Fresh Weight of Leaves (g/plant) | Fresh Weight of Roots (g/plant) | Dry Weight of Leaves (g/plant) | Dry Weight of Roots (g/plant) | 
|---|---|---|---|---|---|---|---|
| Jinyou 1 | CK | 20.43 ± 1.4 a | 5.16 ± 0.05 bc | 10.29 ± 0.27 a | 1.08 ± 0.21 ab | 0.82 ± 0.05 b | 0.05 ± 0.01 ab | 
| S | 11.5 ± 1 c | 5.09 ± 0.08 c | 6.17 ± 0.05 c | 0.4 ± 0.07 d | 0.47 ± 0.03 d | 0.02 ± 0.01 c | |
| T | 25.77 ± 0.93 bc | 5.59 ± 0.09 b | 10.66 ± 0.31 a | 1.25 ± 0.14 a | 0.92 ± 0.08 a | 0.06 ± 0.01 a | |
| G | 31.5 ± 1 bc | 8.1 ± 0.53 a | 10.97 ± 0.64 a | 1.31 ± 0.11 a | 1.01 ± 0.06 a | 0.06 ± 0.01 a | |
| G + S | 15.43 ± 1.29 b | 5.13 ± 0.15 bc | 7.98 ± 0.29 b | 0.88 ± 0.05 bc | 0.68 ± 0.02 c | 0.04 ± 0.01 bc | |
| T + S | 15.67 ± 0.91 bc | 5.2 ± 0.1 bc | 8.07 ± 0.28 b | 0.75 ± 0.04 c | 0.66 ± 0.03 c | 0.03 ± 0.01 c | 
| Species | Concentration (mmol/L) | Root Length (cm/plant)  | Stem Length (cm/plant) | Fresh Weight of Leaves (g/plant) | Fresh Weight of Roots (g/plant) | Dry Weight of Leaves (g/plant) | Dry Weight of Roots (g/plant) | 
|---|---|---|---|---|---|---|---|
| Xintaimici | CK | 19.5 ± 1 b | 6.63 ± 0.47 b | 8.02 ± 0.42 b | 0.94 ± 0.14 ab | 0.89 ± 0.05 b | 0.08 ± 0.01 bc | 
| S | 11.19 ± 1.01 d | 4.93 ± 0.15 c | 5.34 ± 0.21 c | 0.53 ± 0.03 c | 0.55 ± 0.04 d | 0.03 ± 0.01 e | |
| T | 21.5 ± 1 ab | 7.69 ± 0.51 a | 9.97 ± 0.42 a | 1.04 ± 0.16 ab | 1.26 ± 0.02 a | 0.09 ± 0.01 b | |
| G | 22.5 ± 1 a | 6.9 ± 0.46 b | 10.39 ± 0.52 a | 1.15 ± 0.27 a | 1.16 ± 0.1 a | 0.11 ± 0.02 a | |
| G + S | 15.2 ± 1 c | 5.33 ± 0.42 c | 6.09 ± 0.43 c | 0.78 ± 0.08 bc | 0.69 ± 0.03 c | 0.05 ± 0.01 d | |
| T + S | 14.1 ± 1 c | 5.7 ± 0.1 c | 5.73 ± 0.33 c | 0.77 ± 0.09 bc | 0.67 ± 0.03 c | 0.06 ± 0.01 cd | 
| Sample | Trimmed_Read_Numbe | Trimmed_Bases | Useful_Read% | Useful_Bases% | 
|---|---|---|---|---|
| CK1 | 41801562 | 6301175388 | 98.78 | 98.61 | 
| CK2 | 38540682 | 5809769571 | 98.67 | 98.5 | 
| CK3 | 40756362 | 6144984555 | 98.56 | 98.42 | 
| Glu1 | 40849056 | 6157622624 | 98.57 | 98.4 | 
| Glu2 | 44114928 | 6643346865 | 98.66 | 98.39 | 
| Glu3 | 39828620 | 5996395865 | 98.68 | 98.39 | 
| GluSalt1 | 39724888 | 5986386299 | 98.71 | 98.51 | 
| GluSalt2 | 45010458 | 6776217132 | 98.55 | 98.25 | 
| GluSalt3 | 42776240 | 6444662183 | 98.63 | 98.4 | 
| Salt1 | 45333936 | 6823398963 | 98.88 | 98.56 | 
| Salt2 | 41571160 | 6259915355 | 98.72 | 98.45 | 
| Salt3 | 45697498 | 6889453658 | 98.66 | 98.5 | 
| Summary | 758448556 | 76233328458 | 
Disclaimer/Publisher’s Note: The statements, opinions and data contained in all publications are solely those of the individual author(s) and contributor(s) and not of MDPI and/or the editor(s). MDPI and/or the editor(s) disclaim responsibility for any injury to people or property resulting from any ideas, methods, instructions or products referred to in the content.  | 
© 2025 by the authors. Licensee MDPI, Basel, Switzerland. This article is an open access article distributed under the terms and conditions of the Creative Commons Attribution (CC BY) license (https://creativecommons.org/licenses/by/4.0/).
Share and Cite
Yu, G.; Wang, Z.; Wei, M.; Jia, L.; Qu, Y.; Jiang, Y. Exogenous Sugar Alleviates Salt Stress in Cucumber Seedlings by Regulating the Antioxidant System and Hormone Signaling. Curr. Issues Mol. Biol. 2025, 47, 754. https://doi.org/10.3390/cimb47090754
Yu G, Wang Z, Wei M, Jia L, Qu Y, Jiang Y. Exogenous Sugar Alleviates Salt Stress in Cucumber Seedlings by Regulating the Antioxidant System and Hormone Signaling. Current Issues in Molecular Biology. 2025; 47(9):754. https://doi.org/10.3390/cimb47090754
Chicago/Turabian StyleYu, Guangchao, Zhipeng Wang, Ming Wei, Lian Jia, Yue Qu, and Yingyi Jiang. 2025. "Exogenous Sugar Alleviates Salt Stress in Cucumber Seedlings by Regulating the Antioxidant System and Hormone Signaling" Current Issues in Molecular Biology 47, no. 9: 754. https://doi.org/10.3390/cimb47090754
APA StyleYu, G., Wang, Z., Wei, M., Jia, L., Qu, Y., & Jiang, Y. (2025). Exogenous Sugar Alleviates Salt Stress in Cucumber Seedlings by Regulating the Antioxidant System and Hormone Signaling. Current Issues in Molecular Biology, 47(9), 754. https://doi.org/10.3390/cimb47090754
        
