Ethanol Extract of Adlay Hulls Suppresses Acute Myeloid Leukemia Cell Proliferation via PI3K/Akt Pathway Inhibition
Abstract
1. Introduction
2. Materials and Methods
2.1. Plant Material
2.2. Preparation of the AHE
2.3. Separation of AHE-EA
2.4. UPLC-IMS-QTOF-MS Analysis of the AHE-EA-C Extract
2.5. Cell Culture and Cell Line
2.6. Antibodies and Reagents
2.7. Cell Viability Assay
2.8. Western Blot Analysis
2.9. Apoptosis and Cell Cycle Assay
2.10. EdU Incorporation Detection
2.11. Statistics Analysis
3. Results
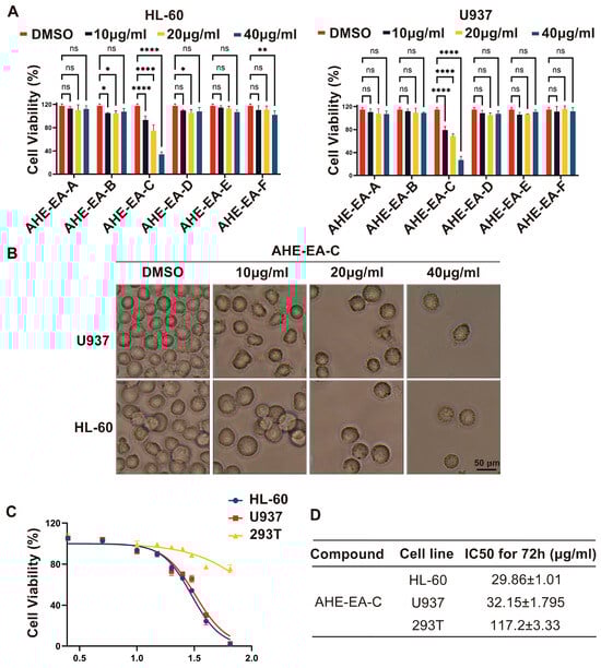
3.1. AHE-EA-C Inhibits the Cell Viability of AML Cells
3.2. AHE-EA-C Suppresses DNA Synthesis and Induces Cell Cycle Arrest in AML Cells
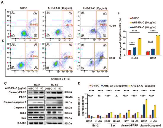
3.3. AHE-EA-C Induces Cell Apoptosis in AML Cells
3.4. UPLC-IMS-QTOF-MS Analysis of AHE-EA-C
3.5. PI3K/Akt Signaling Pathway Involvement in AHE-EA-C-Induced Cell Apoptosis
4. Discussion
5. Conclusions
Supplementary Materials
Author Contributions
Funding
Institutional Review Board Statement
Informed Consent Statement
Data Availability Statement
Acknowledgments
Conflicts of Interest
References
- DiNardo, C.D.; Erba, H.P.; Freeman, S.D.; Wei, A.H. Acute myeloid leukaemia. Lancet 2023, 401, 2073–2086. [Google Scholar] [CrossRef] [PubMed]
- Foreman, K.J.; Marquez, N.; Dolgert, A.; Fukutaki, K.; Fullman, N.; McGaughey, M.; Pletcher, M.A.; Smith, A.E.; Tang, K.; Yuan, C.-W.; et al. Forecasting life expectancy, years of life lost, and all-cause and cause-specific mortality for 250 causes of death: Reference and alternative scenarios for 2016–40 for 195 countries and territories. Lancet 2018, 392, 2052–2090. [Google Scholar] [CrossRef] [PubMed]
- Liu, H. Emerging agents and regimens for AML. J. Hematol. Oncol. 2021, 14, 49. [Google Scholar] [CrossRef] [PubMed]
- Duy, C.; Li, M.; Teater, M.; Meydan, C.; Garrett-Bakelman, F.E.; Lee, T.C.; Chin, C.R.; Durmaz, C.; Kawabata, K.C.; Dhimolea, E.; et al. Chemotherapy Induces Senescence-Like Resilient Cells Capable of Initiating AML Recurrence. Cancer Discov. 2021, 11, 1542–1561. [Google Scholar] [CrossRef]
- Bertacchini, J.; Heidari, N.; Mediani, L.; Capitani, S.; Shahjahani, M.; Ahmadzadeh, A.; Saki, N. Targeting PI3K/AKT/mTOR network for treatment of leukemia. Cell. Mol. Life Sci. 2015, 72, 2337–2347. [Google Scholar] [CrossRef]
- Vanhaesebroeck, B.; Guillermet-Guibert, J.; Graupera, M.; Bilanges, B. The emerging mechanisms of isoform-specific PI3K signalling. Nat. Rev. Mol. Cell Biol. 2010, 11, 329–341. [Google Scholar] [CrossRef]
- Herschbein, L.; Liesveld, J.L. Dueling for dual inhibition: Means to enhance effectiveness of PI3K/Akt/mTOR inhibitors in AML. Blood Rev. 2018, 32, 235–248. [Google Scholar] [CrossRef]
- Yuan, T.L.; Cantley, L.C. PI3K pathway alterations in cancer: Variations on a theme. Oncogene 2008, 27, 5497–5510. [Google Scholar] [CrossRef]
- Courtney, K.D.; Corcoran, R.B.; Engelman, J.A. The PI3K Pathway As Drug Target in Human Cancer. J. Clin. Oncol. 2010, 28, 1075–1083. [Google Scholar] [CrossRef]
- Darici, S.; Alkhaldi, H.; Horne, G.; Jørgensen, H.G.; Marmiroli, S.; Huang, X. Targeting PI3K/Akt/mTOR in AML: Rationale and Clinical Evidence. J. Clin. Med. 2020, 9, 2934. [Google Scholar] [CrossRef]
- Newman, D.J.; Cragg, G.M. Natural Products As Sources of New Drugs over the 30 Years from 1981 to 2010. J. Nat. Prod. 2012, 75, 311–335. [Google Scholar] [CrossRef] [PubMed]
- Newman, D.J.; Cragg, G.M. Natural Products as Sources of New Drugs over the Last 25 Years. J. Nat. Prod. 2007, 70, 461–477. [Google Scholar] [CrossRef] [PubMed]
- Zhu, F. Coix: Chemical composition and health effects. Trends Food Sci. Technol. 2017, 61, 160–175. [Google Scholar] [CrossRef]
- Lu, X.; Liu, W.; Wu, J.; Li, M.; Wang, J.; Wu, J.; Luo, C. A polysaccharide fraction of adlay seed (Coix lachryma-jobi L.) induces apoptosis in human non-small cell lung cancer A549 cells. Biochem. Biophys. Res. Commun. 2013, 430, 846–851. [Google Scholar] [CrossRef] [PubMed]
- Ni, C.; Li, B.; Ding, Y.; Wu, Y.; Wang, Q.; Wang, J.; Cheng, J. Anti-Cancer Properties of Coix Seed Oil against HT-29 Colon Cells through Regulation of the PI3K/AKT Signaling Pathway. Foods 2021, 10, 2833. [Google Scholar] [CrossRef]
- Wang, S.; Zhu, F.; Meckling, K.A.; Marcone, M.F. Antioxidant Capacity of Food Mixtures Is Not Correlated with Their Antiproliferative Activity Against MCF-7 Breast Cancer Cells. J. Med. Food 2013, 16, 1138–1145. [Google Scholar] [CrossRef]
- Chiang, Y.-F.; Chung, C.-P.; Lin, J.-H.; Chiang, W.; Chen, H.-Y.; Ali, M.; Shih, Y.-H.; Wang, K.-L.; Huang, T.-C.; Chang, H.-Y.; et al. Adlay Seed (Coix lacryma-jobi L. var. ma-yuen Stapf.) Ethanolic Extract Fractions and Subfractions Induce Cell Cycle Arrest and Apoptosis in Human Breast and Cervical Cancer Cell Lines. Molecules 2022, 27, 3984. [Google Scholar] [CrossRef]
- Lin, P.-H.; Shih, C.-K.; Yen, Y.-T.; Chiang, W.; Hsia, S.-M. Adlay (Coix lachryma-jobi L. var. ma-yuen Stapf.) Hull Extract and Active Compounds Inhibit Proliferation of Primary Human Leiomyoma Cells and Protect against Sexual Hormone-Induced Mice Smooth Muscle Hyperproliferation. Molecules 2019, 24, 1556. [Google Scholar] [CrossRef]
- Kuo, C.-C.; Shih, M.-C.; Kuo, Y.-H.; Chiang, W. Antagonism of Free-Radical-Induced Damage of Adlay Seed and Its Antiproliferative Effect in Human Histolytic Lymphoma U937 Monocytic Cells. J. Agric. Food Chem. 2001, 49, 1564–1570. [Google Scholar] [CrossRef]
- Liu, N.; Ding, D.; Hao, W.; Yang, F.; Wu, X.; Wang, M.; Xu, X.; Ju, Z.; Liu, J.-P.; Song, Z.; et al. hTERT promotes tumor angiogenesis by activating VEGF via interactions with the Sp1 transcription factor. Nucleic Acids Res. 2016, 44, 8693–8703. [Google Scholar] [CrossRef]
- Chang, F.; Lee, J.T.; Navolanic, P.M.; Steelman, L.S.; Shelton, J.G.; Blalock, W.L.; Franklin, R.A.; McCubrey, J.A. Involvement of PI3K/Akt pathway in cell cycle progression, apoptosis, and neoplastic transformation: A target for cancer chemotherapy. Leukemia 2003, 17, 590–603. [Google Scholar] [CrossRef] [PubMed]
- Xu, Q.; Simpson, S.-E.; Scialla, T.J.; Bagg, A.; Carroll, M. Survival of acute myeloid leukemia cells requires PI3 kinase activation. Blood 2003, 102, 972–980. [Google Scholar] [CrossRef] [PubMed]
- Birkenkamp, K.U.; Geugien, M.; Schepers, H.; Westra, J.; Lemmink, H.H.; Vellenga, E. Constitutive NF-κB DNA-binding activity in AML is frequently mediated by a Ras/PI3-K/PKB-dependent pathway. Leukemia 2004, 18, 103–112. [Google Scholar] [CrossRef]
- Zhao, S.; Konopleva, M.; Cabreira-Hansen, M.; Xie, Z.; Hu, W.; Milella, M.; Estrov, Z.; Mills, G.B.; Andreeff, M. Inhibition of phosphatidylinositol 3-kinase dephosphorylates BAD and promotes apoptosis in myeloid leukemias. Leukemia 2004, 18, 267–275. [Google Scholar] [CrossRef]
- Neri, L.M.; Borgatti, P.; Tazzari, P.L.; Bortul, R.; Cappellini, A.; Tabellini, G.; Bellacosa, A.; Capitani, S.; Martelli, A.M. The Phosphoinositide 3-Kinase/AKT1 Pathway Involvement in Drug and All-Trans-Retinoic Acid Resistance of Leukemia Cells. Mol. Cancer Res. 2003, 1, 234–246. [Google Scholar]
- Narayanankutty, A. Natural Products as PI3K/ Akt Inhibitors: Implications in Preventing Hepatocellular Carcinoma. Curr. Mol. Pharmacol. 2021, 14, 760–769. [Google Scholar] [CrossRef]
- Su, S.; Cheng, X.; Wink, M. Natural lignans from Arctium lappa modulate P-glycoprotein efflux function in multidrug resistant cancer cells. Phytomedicine 2015, 22, 301–307. [Google Scholar] [CrossRef]
- Gong, Y.; Dong, R.; Gao, X.; Li, J.; Jiang, L.; Zheng, J.; Cui, S.; Ying, M.; Yang, B.; Cao, J.; et al. Neohesperidin prevents colorectal tumorigenesis by altering the gut microbiota. Pharmacol. Res. 2019, 148, 104460. [Google Scholar] [CrossRef]
- Maugeri, A.; Russo, C.; Musumeci, L.; Lombardo, G.E.; De Sarro, G.; Barreca, D.; Cirmi, S.; Navarra, M. The Anticancer Effect of a Flavonoid-Rich Extract of Bergamot Juice in THP-1 Cells Engages the SIRT2/AKT/p53 Pathway. Pharmaceutics 2022, 14, 2168. [Google Scholar] [CrossRef]
- Musumeci, L.; Russo, C.; Schumacher, U.; Lombardo, G.E.; Maugeri, A.; Navarra, M. The pro-differentiating capability of a flavonoid-rich extract of Citrus bergamia juice prompts autophagic death in THP-1 cells. Sci. Rep. 2024, 14, 19971. [Google Scholar] [CrossRef]
- Heliawati, L.; Kurnia, D.; Apriyanti, E.; Syah, P.N.A.A.; Ndruru, S.T.C.L. Natural Cycloartane Triterpenoids from Corypha utan Lamk. with AnticancerActivity towards P388 Cell Lines and their Predicted Interactionwith FLT3. Comb. Chem. High Throughput Screen. 2023, 26, 2293–2303. [Google Scholar] [CrossRef] [PubMed]
- Mahbub, A.A.; Le Maitre, C.L.; Cross, N.A.; Jordan-Mahy, N. The effect of apigenin and chemotherapy combination treatments on apoptosis-related genes and proteins in acute leukaemia cell lines. Sci. Rep. 2022, 12, 8858. [Google Scholar] [CrossRef]
- Zheng, D.; Zhou, Y.; Liu, Y.; Ma, L.; Meng, L. Molecular Mechanism Investigation on Monomer Kaempferol of the Traditional Medicine Dingqing Tablet in Promoting Apoptosis of Acute Myeloid Leukemia HL-60 Cells. Evid. Based Complement. Altern. Med. 2022, 2022, 8383315. [Google Scholar] [CrossRef]
- Hou, Y.; Meng, X.; Sun, K.; Zhao, M.; Liu, X.; Yang, T.; Zhang, Z.; Su, R. Anti-Cancer effects of ginsenoside CK on acute myeloid leukemia in vitro and in vivo. Heliyon 2022, 8, e12106. [Google Scholar] [CrossRef]
- Shi, H.; Li, X.-Y.; Chen, Y.; Zhang, X.; Wu, Y.; Wang, Z.-X.; Chen, P.-H.; Dai, H.-Q.; Feng, J.; Chatterjee, S.; et al. Quercetin Induces Apoptosis via Downregulation of Vascular Endothelial Growth Factor/Akt Signaling Pathway in Acute Myeloid Leukemia Cells. Front. Pharmacol. 2020, 11, 534171. [Google Scholar] [CrossRef]







| No | Component Name | Formula | Neutral Mass (Da) | Observed Neutral Mass (Da) | Observed (m/z) | Mass Error (ppm) | Adducts | Observed RT (min) | Fragments (m/z) |
|---|---|---|---|---|---|---|---|---|---|
| 1 | 4-Methyl ester octanoic acid | C9H16O2 | 156.11503 | 156.1146 | 201.1128 | −2.3 | +HCOO | 4.46 | 201.1127, 223.0944, 202.1162, 183.1023 |
| 2 | 14-Methyl hexadecanoic acid | C17H34O2 | 270.2559 | 270.2555 | 315.2537 | −1.3 | +HCOO | 9.55 | 315.2537, 485.3475, 433.2594, 313.2381, 121.0291 |
| 3 | 2″-O-Rhamno sylicariside Ⅱ | C33H40O14 | 660.2418 | 660.2418 | 659.2346 | 0 | H | 4.37 | 151.0035, 207.0658, 255.0659, 287.0557, 343.2124, 433.1505, 567.1871 |
| 4 | 3-Acetyl-3,4-dihydro5,6-dimethoxy-2(1)H-benzopyrone | C13H14O5 | 250.0841 | 250.084 | 295.0822 | −0.5 | +HCOO | 3.61 | 151.0396, 165.0552, 195.0657, 295.0822, 327.1237, 377.1241, 389.1243, 520.0681 |
| 5 | 3-Hydroxy-5,7,8,3′,4′-pentamethoxy flavone | C20H20O8 | 388.1158 | 388.1159 | 387.1086 | 0.1 | H | 3.87 | 116.0503, 162.0318, 177.0553, 195.0656, 265.0713, 359.1131, 388.1116, 417.1190 |
| 6 | 5,7,4′-Trihydroxy flavanone | C15H12O5 | 272.0685 | 272.0682 | 317.0664 | −0.7 | +HCOO | 4.03 | 145.0867, 149.0968, 237.1126, 289.0715, 318.0697, 317.0665, 555.2234 |
| 7 | 5,8,4′-Trihydroxy-6,7-dimethoxyflavone | C17H14O7 | 330.074 | 330.0737 | 329.0665 | −0.6 | H | 5.11 | 329.06646, 327.21731, 343.21248, 351.13495 |
| 8 | Citflavanone | C20H18O5 | 338.1154 | 338.1153 | 337.108 | −0.5 | −H | 4.74 | 337.10799, 325.10786, 355.11863, 201.11282, 279.06556, 195.06556, 307.06081 |
| 9 | Dibutyl sebacate | C18H34O4 | 314.2457 | 314.2453 | 313.2381 | −1.2 | −H | 8.96 | 313.23806, 293.21119, 311.22243, 187.09721, 449.25460, 558.11949, 183.13846, 116.92812, 295.22724, 367.15737, 496.11874 |
| 10 | Dihydrokaempferol | C15H12O6 | 288.0634 | 288.0631 | 287.0558 | −0.9 | −H | 4.38 | 287.05567, 135.04469, 151.00325, 285.04011, 343.21240 |
| 11 | Forsythoside C | C29H36O16 | 640.20034 | 640.1999 | 685.1981 | −0.6 | +HCOO | 4.35 | 119.04979, 150.03161, 116.92809, 160.01604, 535.19679 |
| 12 | Isolappaol A | C30H32O9 | 536.20463 | 536.2046 | 535.1974 | 0 | −H | 4.84 | 150.03154, 180.04203, 116.92802, 209.08061, 267.15932, 355.11743, 503.17017 |
| 13 | Medioresinol | C21H24O7 | 388.1522 | 388.152 | 433.1502 | −0.6 | +HCOO | 4.07 | 179.03404, 150.03152, 165.05503, 167.02069, 192.04202, 431.13455, 433.15004 |
| 14 | Methyl 7,10-hexadecadienoate | C17H30O2 | 266.22458 | 266.224 | 311.2222 | −1.7 | +HCOO | 7.37 | 145.02892, 215.12836, 293.21171, 309.20681, 327.21745 |
| 15 | Moupinamide | C18H19NO4 | 313.13141 | 313.1309 | 312.1236 | −1.6 | −H | 4.24 | 155.10742, 162.03155, 135.04453, 147.04450, 190.05034, 212.12878, 329.13872 |
| 16 | Nonanedioic acid | C9H16O4 | 188.10486 | 188.1043 | 187.097 | −3.2 | −H | 3.94 | 125.09676, 187.09685, 209.07896, 209.07928, 403.13973 |
| 17 | N-trans-Coumaroyltyramine | C17H17NO3 | 283.12084 | 283.1206 | 282.1133 | −0.9 | −H | 4.13 | 119.04979, 166.02619, 241.10766, 283.11630, 282.11300 |
| 18 | Picropodophyllotoxin | C22H22O8 | 414.13147 | 414.1313 | 413.124 | −0.4 | −H | 5.39 | 116.92804, 209.11784, 193.04979, 134.03676, 327.21701 |
| 19 | Sesamol | C7H6O3 | 138.03169 | 138.0315 | 137.0242 | −1.5 | −H | 3.02 | 137.02374, 160.04008, 192.95847, 327.96715, 328.97483 |
| 20 | Sparassol | C10H12O4 | 196.07356 | 196.073 | 241.0712 | −2.3 | +HCOO | 3.61 | 136.01618, 149.02388, 150.03157, 165.03961, 165.05510 |
| 21 | Suberic acid | C8H14O4 | 174.08921 | 174.0889 | 173.0816 | −1.9 | −H | 3.55 | 111.08115, 173.08116, 195.06525, 165.01885, 229.05734 |
| 22 | Syringaldehyde | C9H10O4 | 182.05791 | 182.0575 | 181.0502 | −2.5 | −H | 2.81 | 120.02130, 148.01618, 163.03969, 181.05018, 212.06074 |
| 23 | Thujaplicatin methyl ether | C21H24O8 | 404.14712 | 404.147 | 403.1397 | −0.3 | −H, +HCOO | 3.96 | 99.92543, 178.02638, 209.07896, 243.03129, 428.11357 |
| 24 | Tianshic acid | C18H34O5 | 330.24062 | 330.2402 | 329.2329 | −1.4 | −H | 6.51 | 171.10215, 137.09681, 199.1331, 311.22228, 330.23628 |
| 25 | Xanthoxylin | C10H12O4 | 196.07356 | 196.0732 | 241.0714 | −1.5 | +HCOO | 2.91 | 137.02421, 193.05011, 211.06081, 242.07484, 163.00314 |
| 26 | 11-Eicosenonic acid | C20H38O2 | 310.2872 | 310.2855 | 333.2747 | −5 | +Na | 8.31 | 79.06537, 137.06517, 199.16110, 215.15830, 259.19084 |
| 27 | 1-Hydroxy-2,3,4,5-tetramethoxyxanthone | C17H16O7 | 332.0896 | 332.0907 | 355.0799 | 3 | +Na | 12.64 | 147.06935, 281.05857, 355.07989, 267.00625, 429.10015 |
| 28 | Benzeneuropyl acetate | C11H14O2 | 178.0994 | 178.1001 | 179.1074 | 4.2 | +H | 2.98 | 128.96958, 179.10727, 187.07820, 161.09407, 133.09435 |
| 29 | Bis(2-ethylhexyl) phthalate | C24H38O4 | 390.277 | 390.2766 | 391.2839 | −1 | +H | 9.80 | 185.13265, 229.16589, 277.24348, 351.28753, 495.37838 |
| 30 | Cyclomargenol | C32H54O | 454.4175 | 454.4155 | 472.4493 | −4.3 | 0 | 9.7 | 91.06347, 261.24856, 263.26444, 339.28559, 498.40146 |
| 31 | Spinasterone | C29H46O | 410.3549 | 410.3575 | 433.3467 | 6.1 | +Na | 8.30 | 137.06517, 199.16110, 215.15824 |
| 32 | Δ5-Pregnene-3β,17α,20α-diol | C21H34O2 | 318.25588 | 318.2561 | 341.2453 | 0.6 | +Na | 7.39 | 185.14434, 201.14221, 245.17512, 341.24465 |
| 33 | 12-Acetoxyl-9-octadecenoate oleic acid methyl ester | C21H40O4 | 356.29266 | 356.2945 | 374.3283 | 4.8 | 0 | 11.15 | 235.06734, 327.27289, 374.32829, 459.33356, 504.39409 |
| 34 | 13,17-Epoxy alisol A | C30H50O6 | 506.36074 | 506.3609 | 507.3681 | 0.3 | +H | 10.79 | 121.07382, 223.08053, 368.45337, 502.41217, 582.51805 |
| 35 | 2,7-Dihydroxy-1-(p-hydroxybenzyl)-4-methoxy-9,10-dihydrophenanthrene | C22H20O4 | 348.13616 | 348.1381 | 371.1273 | 5.1 | +Na | 11.05 | 151.03450, 223.07906, 371.12727 |
| 36 | Aloenin | C19H22O10 | 410.1213 | 410.1222 | 411.1295 | 2.2 | +H | 10.41 | 191.01721, 223.08286, 281.07520, 411.12947 |
| 37 | Aurantiamide acetate | C27H28N2O4 | 444.20491 | 444.2024 | 445.2097 | −5.6 | +H | 3.52 | 147.06450, 177.07956, 291.12511, 445.20969 |
| 38 | Cycloartanol | C30H52O | 428.40182 | 428.4048 | 451.394 | 6.6 | +Na | 11.07 | 89.06575, 297.26078, 341.28964, 429.34777 |
| 39 | Deoxycholic acid | C24H40O4 | 392.29266 | 392.2951 | 393.3023 | 6.1 | +H | 9.71 | 147.05908, 263.26444, 497.39736 |
| 40 | Dihydrosterculic acid | C19H36O2 | 296.27153 | 296.2706 | 297.2778 | −3.3 | +H | 9.16 | 279.26539, 337.27549, 229.17100 |
| 41 | Grosvenorine | C33H40O19 | 740.21638 | 740.2139 | 758.2477 | −3.3 | +NH4, +H | 12.54 | 103.95861, 262.18817, 283.05735 |
| 42 | Hydroxyobtustyrene | C16H16O3 | 256.10994 | 256.1112 | 257.1185 | 4.8 | +H | 4.34 | 177.08022, 257.11846, 323.19160, 387.20039 |
| 43 | Isopropyl salicylate | C10H12O3 | 180.07864 | 180.0795 | 181.0868 | 4.7 | +H | 3.04 | 163.07368, 181.08677, 203.07197, 145.06040 |
| 44 | Lavandulifolioside | C34H44O19 | 756.24768 | 756.2497 | 774.2836 | 2.7 | 0 | 12.36 | 355.08246, 273.17689, 222.09291 |
| 45 | Methyl succinate | C6H10O4 | 146.05791 | 146.0578 | 147.065 | −1 | +H | 4.13 | 147.06504, 219.13325, 284.16923, 353.19863 |
| 46 | Neohesperidin | C28H34O15 | 610.18977 | 610.1915 | 628.2254 | 2.8 | +NH4, +H, +Na | 11.94 | 207.04191, 355.08661, 445.14091 |
| 47 | Periplocoside N | C27H44O6 | 464.31379 | 464.3147 | 487.3039 | 1.8 | +Na | 6.44 | 91.06782, 147.06581, 193.15130, 275.24208, 293.25526, 487.30388 |
| 48 | Pinoresinol dimethyl ether II | C22H26O6 | 386.17294 | 386.1738 | 404.2076 | 2.2 | 0 | 3.95 | 91.06711, 161.08254, 177.07994, 233.11387, 429.21312 |
| 49 | Pyrophaeophorbide A | C33H34N4O3 | 534.26309 | 534.2606 | 557.2498 | −4.5 | +Na | 6.37 | 177.08127, 223.09717, 557.24981 |
| 50 | Scopolin | C16H18O9 | 354.09508 | 354.0935 | 355.1008 | −4.4 | +H | 10.41 | 191.01721, 207.05011, 223.08286, 281.07540 |
| 51 | Terrestribisamide | C24H28N2O6 | 440.19474 | 440.1934 | 458.2273 | −2.8 | 0 | 4.45 | 173.15773, 177.08053, 159.14007, 229.15594, 247.16903, 305.18080 |
| 52 | Tribulusamide B | C36H34N2O9 | 638.22643 | 638.2249 | 656.2587 | −2.3 | 0 | 11.94 | 147.07213, 207.04155, 267.01134, 281.06398 |
Disclaimer/Publisher’s Note: The statements, opinions and data contained in all publications are solely those of the individual author(s) and contributor(s) and not of MDPI and/or the editor(s). MDPI and/or the editor(s) disclaim responsibility for any injury to people or property resulting from any ideas, methods, instructions or products referred to in the content. |
© 2025 by the authors. Licensee MDPI, Basel, Switzerland. This article is an open access article distributed under the terms and conditions of the Creative Commons Attribution (CC BY) license (https://creativecommons.org/licenses/by/4.0/).
Share and Cite
Li, G.; Yang, W.; Xu, J.; Liu, Z.; Li, Z.; Wu, X.; Li, T.; Wang, R.; Zhu, Y.; Liu, N. Ethanol Extract of Adlay Hulls Suppresses Acute Myeloid Leukemia Cell Proliferation via PI3K/Akt Pathway Inhibition. Curr. Issues Mol. Biol. 2025, 47, 358. https://doi.org/10.3390/cimb47050358
Li G, Yang W, Xu J, Liu Z, Li Z, Wu X, Li T, Wang R, Zhu Y, Liu N. Ethanol Extract of Adlay Hulls Suppresses Acute Myeloid Leukemia Cell Proliferation via PI3K/Akt Pathway Inhibition. Current Issues in Molecular Biology. 2025; 47(5):358. https://doi.org/10.3390/cimb47050358
Chicago/Turabian StyleLi, Guangjie, Wenyuan Yang, Jiahui Xu, Ziqian Liu, Zhijian Li, Xiaoqiu Wu, Tongtong Li, Ruoxian Wang, Yamin Zhu, and Ning Liu. 2025. "Ethanol Extract of Adlay Hulls Suppresses Acute Myeloid Leukemia Cell Proliferation via PI3K/Akt Pathway Inhibition" Current Issues in Molecular Biology 47, no. 5: 358. https://doi.org/10.3390/cimb47050358
APA StyleLi, G., Yang, W., Xu, J., Liu, Z., Li, Z., Wu, X., Li, T., Wang, R., Zhu, Y., & Liu, N. (2025). Ethanol Extract of Adlay Hulls Suppresses Acute Myeloid Leukemia Cell Proliferation via PI3K/Akt Pathway Inhibition. Current Issues in Molecular Biology, 47(5), 358. https://doi.org/10.3390/cimb47050358

